Устройство заднего моста МТЗ-80, 82
______________________________________________________________________________________________
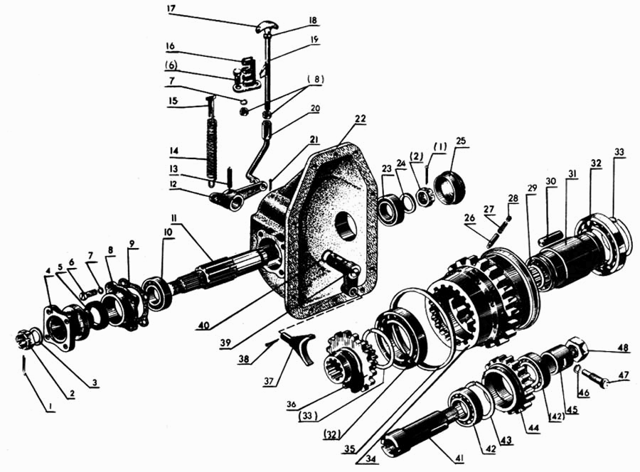
Механизмы заднего моста трактора МТЗ-80,
82 — главная передача, дифференциал и конечные передачи —
размещены в корпусе 15 (рис. 1), к передней стенке которого
прикреплена коробка передач, а к задней — редуктор заднего вала
отбора мощности (ВОМ) 14 и кронштейны механизма
навески.
По бокам к корпусу крепятся кожухи 12 полуосей 13,
механизмы тормозов 3 и блокировки дифференциала 2. Главная передача
представляет собой пару конических шестерен со спиральным зубом.
Ведущая шестерня главной передачи 7 установлена на шлицевом конце
вторичного вала коробки передач 6, а ведомая 8 прикреплена болтами к
фланцу корпуса дифференциала 5. Корпус вращается на двух конических
роликовых подшипниках.
В нем установлены подвижно в крестовине на
осях сателлиты 4 и полуосевые конические шестерни 9, которые
закреплены на шлицевых концах валов, изготовленных за одно целое с
ведущими цилиндрическими шестернями 10 конечных передач.
Ведомые шестерни 11 установлены на шлицевых концах полуосей 13.
Механизм блокировки дифференциала — фрикционная муфта
с гидравлическим приводом,
установленная на валу левой ведущей шестерни конечной передачи.
Гидравлический привод муфты осуществлен от
гидроусилителя руля трактора. При работе трактора диски муфты под
воздействием давления гидравлической жидкости сжимаются и
блокировочный вал 1, соединенный жестко с нажимными дисками муфты,
замыкает левую полуосевую шестерню дифференциала и крестовину, в
результате чего дифференциал блокируется.
Рис.1. Задний мост трактора МТЗ-82, 80
1— блокировочный вал; 2— механизм блокировки дифференциала; 3—
тормоз; 4— сателлит; 5— корпус дифференциала; 6— вторичный вал
коробки передач; 7— ведущая шестерня;
8— ведомая шестерня; 9— полуосевая шестерня 10— ведущая шестерня
конечной передачи; 11 —ведомая шестерня конечной передачи; 12— кожух
полуоси; 13— полуось; 14—
редуктор заднего вала отбора мощности; 15— корпус заднего моста
Механизм заднего вала отбора мощности (ВОМ) МТЗ-80, 82 выполнен
в виде планетарного редуктора.
ВОМ имеет независимый и зависимый
(синхронный) приводы. Независимый привод расположен в корпусе
сцепления.
Зависимый привод ВОМ осуществляется от ведущей шестерни
второй ступени редуктора коробки передач. При независимом приводе
частота вращения вала отбора мощности определяется частотой вращения дизеля, а при синхронном — скоростью
движения трактора.
На механизмы задних мостов и конечных передач воздействуют те же силы, что и на коробку передач, что приводит к
нарушению правильного зацепления и сколам зубьев шестерен, зубчатых
и кулачковых муфт, износу деталей дифференциала, шлицевых
соединений, подшипников, манжет, дисков фрикционных муфт механизма
блокировки дифференциала (МТЗ-80).
Основные причины неисправностей
задних мостов МТЗ-82, 80
Если при движении трактора происходит его увод в сторону при
торможении и увеличен ход педалей тормозов, это свидетельствует об
износе накладок дисков и нарушении
регулировки механизма управления тормозами.
Рис. 2. Регулировка хода педалей тормоза МТЗ-80, 82
1— вилка; 2— болт; 3— контргайка
При возникновении этих неисправностей проверяют полный ход педалей
тормозов, который должен быть одинаков у
каждой педали и равняться 70…90 мм.
Ход педалей менее 70 мм приводит к повышенному износу накладок и
перегреву тормозов.
Если он больше или меньше, то ход педалей регулируют следующим
образом. Отпускают контргайку 3 (рис. 2) и, вворачивая в вилку 1
тормоза или выворачивая регулировочный болт 2,
доводят ход педалей до нормы. Затем проверяют работу тормозов в
движении: разгоняют трактор и резко тормозят. По отпечаткам
протекторов шин замеряют тормозной путь.
При исправных и правильно отрегулированных тормозах тормозной путь не должен превышать 6…7 м. В ходе этой проверки
также определяют синхронность
срабатывания левого и правого тормозов.
Если после торможения на
расстоянии 10…20 м трактор «уводит» в сторону, то регулируют
синхронность срабатывания тормозов.
Когда
регулировками этого добиться не удается, тормоза снимают и
ремонтируют.
Чтобы снять левый тормоз (см. рис. 2), предварительно снимают муфту
блокировки дифференциала, а для снятия правого отсоединяют правый
кронштейн кабины, тяги включения ВОМ и тормозной кран. Сняв тормоза,
измеряют толщину дисков.
Накладки соединительных дисков или
соединительные диски в сборе заменяют при износе их
по толщине до размера менее 11 мм, а нажимные диски — при износе до
толщины менее 10,8 мм.
Следы смазки на внутреннем ободе колеса или
на крышке рукава полуоси свидетельствуют о разрушении или потере
эластичности манжеты полуоси. Для ее замены снимают колесо, ступицу
и крышку рукава полуоси (рис. 3).
Рис. 3. Снятие ступицы колеса, крышки рукава; спрессовка
рукава полуоси МТЗ-80, 82
1— технологический болт; 2— корпус рукава полуоси
Шумы и стуки в рукавах полуосей ведущих колес указывают на износ или
разрушение подшипников.
Для устранения этой неисправности снимают
колеса, топливные баки и демонтируют рукава полуосей.
Чтобы обеспечить доступ к левому рукаву, удаляют
гидроаккумулятор и левый кронштейн кабины, а к правому — правый
кронштейн кабины в сборе с тормозным краном и пневмопереходником.
После этого отворачивают крепежные болты и двумя технологическими
болтами 1 выпрессовывают рукава 2. При этом каждый рукав должен быть
надежно зафиксирован грузоподъемным механизмом.
Выпрессовку и
запрессовку полуоси в корпус производят съемниками (рис. 4). Полуоси
заменяют при износе посадочного места под подшипник 217 до размера
менее 84,95 мм или износе шпоночного паза.
Рис. 4. Запрессовка полуоси МТЗ-80, в рукав
1— универсальный съемник; 2— полуось; 3— рукав
Неработоспособность механизма блокировки дифференциала трактора
может быть вызвана разрывом диафрагмы, износом дисков
фрикционной муфты и блокировочного вала.
Если имеются признаки
неисправности муфты блокировки дифференциала, то снимают ее
крышку и кожух. Накладки соединительных дисков заменяют, если их
толщина менее 11,8 мм.
Заедание рычага управления и
затрудненное управление поводком муфты переключения на независимый
или синхронный привод свидетельствуют о неисправности механизма
усиления и износе кулачковой муфты переключения.
Для того, чтобы
установить причину неисправности механизма усиления, снимают и
разбирают стакан (рис 5).
Рис. 5. Снятие стакана пружины механизма усиления в сборе
1— установочный болт; 2— регулировочный болт; 3— контргайка; 4—
стопорный болт; 5— рычаг
При разборе стакана с установленной в нем сжатой пружиной соблюдают
осторожность и придерживаются определенной последовательности.
Сначала переводят рычаг управления
ВОМ в положение, при котором совмещаются технологические отверстия в
рычаге 5 валика переключения и в заднем мосту, и заворачивают в них
установочный болт 1.
Затем отпускают контргайку 3, заворачивают регулировочный болт 2 до
отказа в рычаг 5 валика переключения и стопорный болт 4 в стакан
пружины механизма усиления, после чего придерживают стакан рукой и осторожно выкручивают
регулировочный болт 2.
Убеждаются в надежности фиксации стакана с
корпусом и снимают стакан в сборе.
Зажимают его под прессом или в струбцине и выворачивают стопорный
болт 4.
Обнаруженные дефектные детали заменяют. Для сборки также используют
пресс или струбцину. При неисправности кулачковой муфты отсоединяют
коробку передач от заднего моста
трактора МТЗ-80/82. После этого заменяют изношенные детали.
Продолжение
вращения хвостовика вала при выключении заднего ВОМ или
неравномерное его вращение свидетельствует
о нарушении регулировки тормозных лент и их износе.
Рис. 6. Отворачивание регулировочных болтов
1— крышка заднего моста, 2— регулировочные болты
Для регулировки натяжения тормозных лент снимают крышку люка,
заворачивают до отказа, а потом ослабляют затяжку регулировочных
болтов (рис.
6), добиваясь свободного прокручивания хвостовика вала
рукой. Если не удается устранить неисправность, ВОМ снимают с
трактора.
Для этого отворачивают болты, крепящие заднюю крышку, и
выпрессовывают ВОМ МТЗ-80, 82 с
технологическими болтами 1 (рис. 7). Затем снимают тормозные ленты и
измеряют их толщину. При толщине лент менее 2,5 мм их заменяют
новыми.
Рис. 7. Выпрессовка ВОМ трактора МТЗ-82, 80 из корпуса
заднего моста
1— технологический болт; 2— ВОМ
Появление шума, усиливающегося с увеличением передаваемого крутящего
момента, следы смазки на задней крышке свидетельствуют об износе
шлицев вала, деталей планетарного
редуктора, потере эластичности или разрушении манжет.
В этом случае BOM снимают с трактора. Для проверки технического
состояния его заднюю крышку зажимают в тисках и, прокручивая
хвостовик, осматривают зубья шестерен, рукой проверяют перемещение
хвостовика вала в подшипниках.
Обнаружив сколы на зубьях, большие
перемещения в сопряжениях отдельных деталей или заедание вала, ВОМ
разбирают и заменяют дефектные детали.
Водило планетарного редуктора заменяют при износе
поверхностей под оси сателлитов до размера более 20,2 мм и
поверхностей под тормозную ленту до размера менее 159,0 мм.
Также
заменяют следующие детали: оси сателлитов
при износе поверхностей под игольчатые подшипники до размера менее
19,92 мм, барабан включения при износе поверхности под тормозную
ленту до размера менее 159,0 мм и посадочного места под наружную
обойму подшипника № 209 до размера более 85,12 мм, вал планетарного
редуктора при износе посадочных мест под подшипники до размера
менее: 208 — 39,96 мм, 310 — 49,97 и 209 — 44.96 мм.
Если обнаружено подтекание масла из-под манжет, то у снятого ВОМ
осматривают прокладки между задним мостом и крышкой. При прорывах
прокладку заменяют.
Если масло подтекает из-под хвостовика вала, то
для замены манжет отворачивают гайку хвостовика, снимают тормозные
ленты, спрессовывают водило в сборе с подшипником, спрессовывают
барабан включения в сборе, снимают стопорное кольцо, выпрессовывают
вал из крышки.
После этого освобождается доступ к дефектным
манжетам.
______________________________________________________________________________________
___________________________________________________________________________________________
Другая спецтехника
МТЗ-80
- Ходоуменьшитель МТЗ-80, 82
- Конструкция ходовой части трактора МТЗ-80
- Коробка переключения передач МТЗ-80
- Сцепление МТЗ-80, 82
- Техобслуживание и регулировки КПП МТЗ-80,82
- Пусковой двигатель ПД-10
- Раздаточная коробка МТЗ-80
- Регулировки ведущих мостов МТЗ-80, 82
- Рулевой механизм и ГУР МТЗ-80, 82
- Устройство тормозной системы МТЗ-80, 82
- ВОМ МТЗ-80, 82
______________________________________________________________________________________
ЯМЗ-236
- Компоненты блока цилиндров ЯМЗ-236 НЕ2, БЕ2
- Сцепление ЯМЗ-181,182,183
- Диски сцепления ЯМЗ-236, 238
- Коленвал и поршневая группа ЯМЗ-236
- Коробка передач ЯМЗ-236
- Диагностика и регулировка двигателя ЯМЗ-236
- Питание топливом и смазка дизеля ЯМЗ-236
- Сцепление ЯМЗ-236
- ТНВД и форсунки ЯМЗ-236
ЯМЗ-238
- Блок цилиндров и поршневая группа ЯМЗ-238
- Коленчатый вал и ГРМ дизеля ЯМЗ-238
- КПП ЯМЗ-238
- Охлаждение и смазка дизеля ЯМЗ-238
- Сцепление ЯМЗ-238
- ТНВД ЯМЗ-238
Т-130
- Бортовые фрикционы Т-130
- Бортовой редуктор Т-130
- Дизель Д-160 трактора Т-130
- Ходовая тележка Т-130
- Механизм поворота трактора Т-130
- Сборка и монтаж тележек Т-130
- Сервомеханизм бортовых фрикционов Т-130
- Сцепление трактора Т-130
- Механизм управления муфты сцепления и горным тормозом Т-130
Т-170
- Двигатель Д-180 бульдозера Т-170
- Гидросистема бульдозера Т-170
- Гидроцилиндр бульдозера Т-170, 130
- Ремонт главной передачи бульдозера Т-170, 130
- Гусеницы и катки Т-170, 130
- Несущая и ходовая система Т-170
- Сборка узлов КПП Т-170, 130
- Механизм натяжения и опорный каток Т-170, 130
- Бульдозерное оборудование Т-170 с поворотным отвалом
- Регулировка муфты сцепления Т-170
- Детали трансмиссии бульдозера Т-170
КРАЗ
- Коробка передач КРАЗ-255, 260
- Рулевое управление Краз-250, 255
- Ведущий мост и карданные валы Краз-255, 260
- Сцепление Краз-250, 260
- ГУР автомобиля Краз
- Подвески автомобиля Краз
- Раздаточная коробка Краз
- Коробка отбора мощности Краз
- Система тормозов автомобилей Краз-6510, 65055
- Карданная передача и ведущие мосты Краз-6510, 65055
- Передняя подвеска автомобилей Краз-6510, 65055
- Рулевое управление КРАЗ-6510, 65055
- Сцепление Краз-6510, 65055
Задний мост МТЗ-80, 82: Схема, регулировка, ремонт
Из чего состоит задний мост трактора МТЗ? Как его отрегулировать? Советы по эксплуатации.
В современных тракторах задний мост является одним из наиболее значимых агрегатов, в функции которого входит передача крутящего момента от вторичного вала посредством главной передачи и дифференциала на конечную передачу совместно с полуосями, используемыми для крепления ступицы на ведущих колёсах. О том, что являет собой это приспособление, принципе его функционирования, основных проблемах в работе и обслуживании, мы сегодня и поговорим.
Строение агрегата и его особенности
Ступица колеса трактора
Все механизмы заднего моста МТЗ заключены в единый корпус, выполненный в виде монолитной чугунной отливки, передняя часть которой оборудована крепежами для фиксации коробки передач. К задней крепится кронштейн навесного механизма и редуктор заднего вала, отвечающего за отбор мощности. Расточки на боковых стенках оснащены стаканами шестерён ведущего типа, тормозными кожухами и рукавами задних полуосей, крепятся которые посредством стальных болтов. Сверху же кожух закрывается крышкой, выполненной из цельного листа стали.
Главная передача выполнена в виде двух шестерён конической конфигурации, оснащённых спиральными зубьями. Ведущая шестерня крепится к вторичному валу посредством резьбовой гайки, а ведомая – к фланцу на корпусе дифференциала с помощью болтов, законтренных попарно.
Дифференциал, соединяющий между собой ведущие колёса, расположенные каждое на отдельной полуоси, являет собой механизм планетарного типа, распределяющий подводимый к нему крутящий момент и отвечающий за вращение обоих колёс с требуемой частотой на различных участках дороги.
Обеспечивая более лёгкий поворот трактора, дифференциал одновременно с этим способен и в значительной мере снизить его тяговые параметры. Для устранения этого недостатка применяется АБД-система, внедрение которой подаёт на каждое из колёс разное тяговое усилие, а блокировка и разблокировка самого дифференциала позволяет добиться комфортных условий прямолинейного движения и прохождения поворотов.
Схема заднего моста трактора:
1 — шестерня ведущая конечной передачи правая; 2 — шайба сателлита; 3 — крестовина дифференциала; 4 — сателлит; 5 — корпус дифференциала; 6 — шестерня ведомая главной передачи; 7 – гайка крепления ведомой шестерни; 8 — пластина стопорная; 9 — крышка корпуса дифференциала.
10 – ролико-подшипник конический; 11 — болт призонный; 12 — шестерня ведущая конечной передачи левая; 13 — шестерня ведомая конечной передачи; 14 — подшипник; 15 — крышка люка; 16 — корпус заднего моста; 17 — рукав полуоси; 18 — диск соединительный с накладками в сборе; 19 — диск промежуточный; 20 — пружина; 21 — диск отжимной; 22 — диск нажимной; 23 — полуось; 24 — манжета; 25 крышка рукава; 26 — подшипник; 27 — крышка механизма блокировки дифференциала; 28 — крышка диафрагмы; 29 — диафрагма; 30 — переходник; 31 — вал блокировочный в сборе; 32 — манжета; 33 — кожух; 34 – корпус блокировочной муфты; 35 — крышка стакана; 36 — подшипник; 37 — стакан подшипников; 38 – регулировочные прокладки; 39 — шайба опорная; 40 — шестерня полуосевая; 41 — шестерня ведущая главной передачи; 42 — вал вторичный коробки передач; 43 — крышка заднего моста.
Основные проблемы и демонтаж устройства
По мере эксплуатации трактора, в работе заднего моста может возникать излишне высокий шум, что является следствием изнашивания элементов системы или проблем с зацепом шестерни на главной передаче.
Вызвано это, как правило, чрезмерными нагрузками, недостатком масла или же неправильно выполненной сборкой агрегата.
Для диагностирования поломки и её последующего устранения необходимо выполнить следующее:
- Вымерять боковые зазоры на зубь силовой передачи;
- Проверить уровень имеющегося в системе масла;
- Определить общее качество сборки устройства.
При наличии зазоров с углом более 7 градусов, а также дефектов и поломок в дифференциале или промежуточных передачах, поломок, устранить которые обычная регулировка не в состоянии, трактор отправляется на техобслуживание, где проводится демонтаж заднего моста, включающий в себя такие промежуточные этапы:
- Снятие кабины с предварительным демонтажем иных частей и элементов трактора, препятствующих этому процессу;
- Разъединение его остова, проводимое на особом стенде, с последующим поднятием задних колёс;
- Отсоединение элементов, взаимодействующих непосредственно с задним мостом;
- Разборка агрегата и проведение дефектации его деталей.

Обслуживание – простые, но эффективные советы
Не секрет, что ремонт агрегата – процесс достаточно длительный и трудоёмкий, сопряженный, кроме всего прочего, и со значительными финансовыми тратами. Избежать его позволит простая профилактика, включающая в себя:
- Поддерживание масла в системе на уровне, достаточном для нормальной работы устройства;
- Предупреждение перетекания масла, для чего через каждые 60 часов работы трактора следует отворачивать пробки с отверстий, которые находятся в нижней части тормозного отделения;
- Смазывание механизмов заднего моста и сезонная замена масла при проведении ТО;
- Регулирование остановочного тормоза и тормоза на планетарном механизме, проводить которое следует каждые 480 рабочих часов;
- Проведение своевременной замены тормозных накладок и недопущение их полного износа.
Вывод
Несмотря на всю свою надёжность, задний мост, как и любое иное устройство, требует к себе постоянного внимания и ухода.
Профилактика и обслуживание агрегата позволит продлить срок его безопасной эксплуатации и сведёт к минимуму возможность появления на дороге опасных ситуаций.
дифференциал, главная и конечные передачи
Задний мост трактора МТЗ 82 применяется для передачи крутящего момента от расположенного продольно вторичного вала КПП посредством главной передачи и дифференциала на конечные передачи и полуоси, на которых установлены ступицы задних колес.
Все устройство заднего моста размещено в чугунном корпусе, к задней стенке которого присоединен редуктор заднего вала отбора мощности, буксирное устройство и крепление механизма задней навески, а к передней — коробка передач. В боковых стенках корпуса в расточки вставлены и присоединены к стенкам при помощи болтов стаканы ведущих шестерен конечных передач, рукава задних полуосей и кожухи тормозов. Сверху корпус заднего моста закрыт крышкой изготовленной из стального листа.
Схема заднего моста трактора МТЗ 82: 1 и 12 — ведущие шестерни конечных передач; 2 — шайба сателлита; 3 — крестовина дифференциала; 4 — сателлит; 5 — корпус дифференциала; 6 — ведомая шестерня главной передачи; 7 — гайка ведомой шестерни; 8 — стопорная пластина; 9 — крышка корпуса дифференциала; 10 — конический подшипник; 11 — болт; 12 — ведомая шестерня конечной передачи; 14, 26 и 36 — подшипники; 15 — крышка люка; 16 — корпус заднего моста, 17 — рукав полуоси; 18 — соединительный диск; 19 — промежуточный диск; 20 — пружина; 21 — отжимной диск; 22 — нажимной диск; 23 — полуось; 24 и 32 — манжеты; 25 — крышка; 27— крышка механизма блокировки; 28 — крышка диафрагмы; 29 — диафрагма; 30 — переходник; 31 — блокировочный вал; 33 — кожух; 34 — корпус муфты блокировки; 35 — крышка стакана; 37 — стакан подшипников; 38 — регулировочные прокладки; 39 — опорная шайба; 40 —полуосевая шестерня; 41 — ведущая шестерня главной передачи; 42 — вторичный вал коробки передач; 43 — крышка заднего моста.
Главная передача
Представляет собой пару конических шестерен оснащенных спиральным зубом. Передаточное число данной пары составляет 3,42 (41:12). Ведущая шестерня консольно смонтирована на шлицах вторичного вала КПП и фиксируется при помощи гайки, накрученной на резьбу хвостовика вала. Ведомая шестерня присоединена к фланцу корпуса дифференциала при помощи гаек и болтов, контрящиеся попарно отгибными пластинами.
Дифференциал МТЗ 82
Устройство дифференциала представляет собой планетарный механизм, использующийся для распределения подающегося крутящего момента между полуосями и создания возможности вращения ведущих колес с разной частотой при поворотах трактора и на неровных участках поверхности.
При поворотах колеса перемещаются по дугам разной длины. В том случае, если колеса устанавливались бы на сплошной оси, тогда они проскальзывали бы относительно грунта и происходило бы закручивание общей оси. В следствии этого, ведущие колеса устанавливаются на разных полуосях, которые соединяются дифференциалом.
Устройство дифференциала
Дифференциал состоит из крестовины, корпуса, крышки, полуосевых шестерен и сателлитов. Крестовина установлена между крышкой и корпусом. Отверстия под призонные болты, при помощи которых стягиваются крышка и корпус, и крестовины выполняются во время совместной обработки собираемых в одно целое корпуса и крышки дифференциала. По данной причине обе детали имеют метки с одинаковым номером. Не допускается разукомплектовывать крышку и корпус, а во время сборки дифференциала необходимо совмещать данные номера на сопрягаемых деталях. На крестовине установлено четыре сателлита с опорными шайбами. Сателлиты постоянно находятся в зацеплении с двумя полуосевыми шестернями, чьи ступицы вставлены в расточки крышки и корпуса дифференициала, а их внутренние шлицы соединяются с валами конечных передач и ведущих шестерен.
Собранный дифференциал вращается на двух конических роликоподшипниках, смонтированных наружными обоймами в расточки стаканов, а внутренними — в на крышку и корпус.
Автоматическая блокировка дифференциала МТЗ 82 (АБД)
Делая легким поворот трактора, дифференциал одновременно способен ухудшить его тяговые свойства. К примеру, при сцеплении одного колеса на скользкой поверхности недостаточное, второе колесо несмотря на то, что имеет более надежное сцепление, не сможет его использовать и создать большую силу тяги, чем колесо на скользкой почве. Для устранения данного недостатка применяется механизм автоматической блокировки дифференциала, обеспечивающий колесам разные по значению тяговые усилия.
Конструкция механизма блокировки дифференциала выполнена в виде фрикционной муфты, размещенной на валу левой ведущей шестерни конечной передачи, а также механизма управления, в устройство которого входит датчик с редукционным клапаном и краном управления, находящиеся в гидроусилителе рулевого управления. Гидравлика усилителя соединена с муфтой блокировки при помощи маслопроводов. Управление трехпозиционным краном датчика блокировки осуществляется непосредственно из кабины трактора.
Ведомый и ведущий диски муфты блокировки соответственно соединяются с пазами корпуса муфты блокировки и со шлицами наружного конца левой ведущей шестерни. Блокировочный вал жестко связан с корпусом муфты. Данный вал проходит сквозь внутреннее отверстие ведущей шестерни и своим шлицевым концом соединяется с крестовиной дифференциала. При поступлении под давлением масла от ГУР в полость между диафрагмой и крышкой, усилие посредством нажимного диска передается на диски муфты. За счет сил трения сжатые диски объединяют левую ведущую шестерню, связанную шлицами с ней левую полуосевую шестерню дифференциала, крестовину и блокировочный вал. В следствии чего происходит блокировка дифференциала, создавая сплошную ось, так как сателлиты не имеют возможность прокручиваться относительно полуосевых шестерен.
Органы управления блокировкой дифференциала находящиеся в кабине и кран датчик расположенный на гидроусилителе руля имеют три положения: первое положение — блокировка выключена, второе — блокировка включена, третье положение — включена принудительная блокировка дифференциала./114.gif)
Если блокировка дифференциала выключена, то масло не подается к диафрагме, диски муфты разжатые и разблокированный дифференциал функционирует как обычный. При включенной блокировке задействуется автоматическая блокировка дифференциала, в зависимости от положения передних управляемых колес.
Блокировку дифференциала рекомендуется использовать при полевых работах, особенно она эффективна при работе на склонах и пахоте. При выполнении данных работ, блокировка дифференциала не только снижает пробуксовку колес, но и содействует прямолинейному движению трактора. На качественном дорожном покрытие, блокировку рекомендуется отключать во избежание износа шин. На скользких дорожных покрытиях можно работать со включенной блокировкой, однако на скорости не превышающей 10 км/час. Принудительная блокировка применяется кратковременно для преодоления различных препятствий.
Конечная передача МТЗ 82
Конечные передачи являются последней ступенью трансмиссии, которая передает крутящие моменты и вращение от дифференциала и главной передачи к ведущим колесам трактора.
Все конечные передачи представляют собой одноступенчатый редуктор, оснащенный парой прямозубых цилиндрических шестерен с передаточным числом 5,308 (69:13).
Ведущие шестерни изготовлены как единое целое с валом, на концах которого имеются шлицы. Один конец вала соединяется с полуосевой шестерней дифференциала, а другим — с соединительными дисками тормозов. Левая ведущая шестерня соединена внешним шлицевым хвостовиком, помимо этого, с дисками муфты блокировки дифференциала. Соединительные диски муфты блокировки и тормозов унифицированы. Каждая из ведущих шестерен вращается на двух роликоподшипниках, внутренние обоймы которых насажены на вал, а внешние — в расточки стаканов.
В отличии от правой, левая ведущая шестерня удлинена и имеет сквозное отверстие, сквозь которое проходит вал блокировки дифференциала.
Ведомые шестерни смонтированы на шлицах полуосей задних колес. Каждая полуось вращается на двух идентичных шарикоподшипниках, один из которых монтируется в расточке перегородки корпуса моста, а другой — в расточке рукава полуоси.
Осевые перемещения полуоси и подшипников ограничивают крышка и стопорное кольцо. Полуоси уплотнены самоподжимной манжетой, смонтированной в крышке.
Выступающая наружная часть полуоси имеет паз, в который вставляется шпонка, при помощи которой передается крутящий момент от полуоси к разъемной ступице колеса.
Задний мост трактора Беларус МТЗ-82.1
_____________________________________________________________________________
_____________________________________________________________________________
____________________________________________________________________________________________
Задний мост трактора Беларус МТЗ-82.1, 80.1, 82.2 представленный на
рисунке состоит из следующих элементов: главной передачи; дифференциала;
конечных передач.
Рис.55. Задний мост Беларус МТЗ-82-1, 80-1, 82-2
1 – шестерня ведущая конечной передачи правая; 2 – шайба сателлита; 3 –
крестовина дифференциала; 4 – сателлит; 5 – корпус дифференциала; 6 –
шестерня ведомая главной передачи; 7 – гайка крепления ведомой шестерни;
8 – пластина стопорная; 9 – крышка корпуса дифференциала; 10 –
роликоподшипник конический; 11 – болт призонный; 12 – шестерня ведущая
конечной передачи левая; 13 – шестерня ведомая конечной передачи; 14 –
подшипник; 15 – крышка люка; 16 – корпус заднего моста; 17 – рукав
полуоси; 18 – диск соединительный с накладками в сборе; 19 – диск
промежуточный; 20 – пружина; 21 – диск отжимной; 22 – диск нажимной; 23 – полуось; 24 –
манжета; 25 – крышка рукава; 26 – подшипник; 27 – крышка механизма
блокировки дифференциала; 28 – крышка диафрагмы; 29 – диафрагма; 30 —
переходник; 31 – вал блокировочный в сборе; 32 – манжета; 33 – кожух; 34
–
корпус блокировочной муфты; 35 – крышка стакана; 36 – подшипник; 37 –
стакан подшипников; 38 – регулировочные прокладки; 39 – шайба опорная;
40 –
шестерня полуосевая; 41 – шестерня ведущая главной передачи; 42 – вал
вторичный коробки передач; 43 – крышка заднего моста.
Главная передача
Главная передача заднего моста Беларус МТЗ-82.1, 80.1 представляет собой
пару конических шестерен со спиральными зубьями.
Ведущая шестерня главной передачи 41 посажена на шлицевой хвостовик
вторичного вала 42 коробки передач, а ведомая шестерня главной передачи
6
прикреплена к фланцу корпуса дифференциала 5 с помощью двенадцати
полупризонных болтов.
Конические роликовые подшипники 10 должны быть отрегулированы с натягом.
Усилие, приложенное к наружному торцу зубьев ведомой шестерни 6
главной передачи для проворачивания дифференциала в подшипниках должно
быть в пределах от 30 до 50 Н при замере после проворота
дифференциала на 4-5 полных оборота.
При затяжке подшипников
дифференциал необходимо периодически проворачивать.
Регулировку главной передачи заднего моста Беларус МТЗ-82-1, 80-1
производить в следующем порядке:
— установить под фланец правого стакана два набора регулировочных
прокладок, после чего затянуть болты моментом от 80 до 100 Н·м;
— подбирая регулировочные прокладки 38 под фланец левого стакана
подшипников 37 установить требуемый натяг в подшипниках.
Боковой зазор в главной передаче в зацеплении шестерен должен быть от
0,2 до 0,55 мм но не более 0,25 мм на одну пару. Боковой зазор в
зацеплении
проверяют индикатором, действующим на зуб ведомой шестерни не менее чем
в трех ее положениях.
Прилегание зубьев (контакт) должно быть не менее чем на 50% поверхности
зуба. Расположение отпечатка должно быть в средней его части или ближе к
вершине конуса.
При неудовлетворительном отпечатке необходимо проверить установку
ведущей шестерни и подрегулировать ее положение. Регулировка шестерен
должна производиться только после регулировки конических
роликоподшипников.
Дифференциал
Дифференциал заднего моста трактора Беларус МТЗ-82.1, 80.1 состоит из
корпуса 5 и крышки 9, крестовины 3, четырех шайб сателлитов 2, двух
полуосевых шестерен 40 и двух опорных шайб 39 полуосевых шестерен.
Корпус и крышка дифференциала соединяются восемью призонными болтами 11,
которые от проворачивания попарно стопорятся контровочной
проволокой.
Отверстия под установку крестовины обрабатываются после
сборки корпуса с крышкой дифференциала.
Поэтому на корпусе и крышке дифференциала производится маркирование
путем нанесения одного и того же порядкового номера. Пи сборке
дифференциала необходимо совмещать эти номера на сопрягаемых деталях.
Зубья сателлитов 4 находятся в постоянном зацеплении с обеими
полуосевыми шестернями 40. Полуосевые шестерни при помощи шлицев
соединены с
ведущими шестернями конечных передач 1 и 12. Под торцами полуосевых
шестерен установлены шайбы 39 из твердой оловянистой бронзы. Эти шайбы
от проворачивания зафиксированы своими выступами в корпусе и крышке
дифференциала.
Конечные передачи
Для повышения крутящего момента и передачи вращения от дифференциала к
ведущим колесам трактора Беларус МТЗ-82-1, 80-1 служат конечные
передачи, которые представляют собой две пары цилиндрических шестерен с
прямыми зубьями и расположены с правой и левой стороны заднего моста.
Ведущие шестерни конечных передач 1 и 12 выполнены за одно целое со
шлицевыми валами и установлены на двух подшипниках 36 в расточках
стаканов 37.
Один шлицевой конец шестерен 1 и 12 соединен с полуосевыми
шестернями дифференциала, другой используется для установки
соединительных дисков 18 тормоза.
Под фланцами стаканов 37 установлены регулировочные прокладки 38
толщиной 0,2 и 0,5 мм. Этими прокладками регулируется зазор в роликовых
конических подшипниках 10 дифференциала и боковой зазор между зубьями
шестерен главной передачи.
Ведомые шестерни конечных передач 13 установлены на шлицах полуосей 23,
каждая из которых вращается на двух шарикоподшипниках 14 и 26.
Крышками 25 полуоси фиксируется в осевом направлении через подшипники
26.
_____________________________________________________________________________
__________________________________________________________________________
Сервис и регулировки МТЗ-82
- Органы управления и приборы
- Работа с сельхозмашинами
- Техническое обслуживание дизеля Д-243
- Регулировки сцепления
- Рулевое управление
- Тормоза трактора Беларус
- Вал отбора мощности ВОМ
- Передний мост
- Ремонт переднего ведущего моста
- Гидравлическая система и задняя навеска
- Электрооборудование
- Техническое обслуживание
__________________________________________________________________________
Эксплуатация и сервис МТЗ-82.
1, 80.1, 80.2, 82.2
- Органы управления и приборы
- Управление коробкой передач и ВОМ
- Управление задней навеской
- Элементы кабины
- Элементы электрооборудования
- Сцепление
- Коробка передач
- Управление КПП и ходоуменьшителем
- Реверс-редуктор
- Задний мост трактора Беларус
- Блокировка дифференциала заднего моста
- Задний вал отбора мощности
- Тормоза трактора Беларус
- Пневмосистема
- ПВМ с коническими колесными редукторами
- ПВМ с планетарно-цилиндрическими колесными редукторами
- Привод ПВМ
- Ходовая система
- Гидрообъемное рулевое управление
- Гидроусилитель рулевого управления
- Гидравлическая навесная система
- Регулировки задней навески
- Кабина Беларус
- Техническое обслуживание
- Обслуживание двигателя
- Техобслуживание трансмиссии
- Сервисное обслуживание ПВМ
- Обслуживание гидросистемы и рулевого управления
- Обслуживание переднего моста
- Обслуживание пневмосистемы и тормозов
Ремонт МТЗ-80
- Ремонт головки блока цилиндров
- Ремонт поршневой группы Д-240
- Ремонт топливной аппаратуры
- Ремонт пускового двигателя
- Ремонт рулевого управления
- Ремонт переднего моста
- Ремонт сцепления и понижающего редуктора
- Ремонт КПП
- Ремонт заднего моста
- Ремонт ВОМ
- Ремонт гидросистемы задней навески
- Ремонт электрооборудования
Обслуживание и эксплуатация МТЗ-1221
- Управление и приборы
- Коробка передач
- Сцепление
- Обслуживание двигателя Д-260
- Задний мост
- Рабочие тормоза
- Пневмооборудование
- Вал отбора мощности
- Передний ведущий мост
- Навесная гидросистема
- Электронное управление задней навеской
- Заднее навесное устройство
- Рулевое управление
Техобслуживание и эксплуатация МТЗ-320
- Органы управления и приборы
- Дизельный двигатель
- Сцепление и КПП
- Задний мост
- Тормоза
- Задний вал отбора мощности
- Передний ведущий мост
- Рулевое управление
- Навесное и сцепное устройство
- Гидросистема
- Электрооборудование
- Агрегатирование
Эксплуатация и сервис тракторов
- Блок-картер и кривошипно-шатунный механизм
- Механизм газораспределения
- Система питания дизельных двигателей
- Система регулирования тракторных двигателей
- Система охлаждения тракторных двигателей
- Система пуска дизелей
- Силовые передачи тракторов
- Трансмиссия трактора Т-150, Т-150К
- Ведущие мосты колесных и гусеничных тракторов
- Ходовая часть и управление трактора
- Ходовая и рулевое управление колесных тракторов
Механизмы и детали заднего моста МТЗ-82
_______________________________________________________________________________________________
Задний мост трактора МТЗ-82 служит для передачи крутящего момента от
продольно расположенного вторичного вала коробки передач через главную
передачу (редуктор) и дифференциал на конечные передачи и полуоси, на
которых закреплены ступицы ведущих колес.
Все механизмы заднего моста МТЗ-82 размещены в чугунном корпусе, к
передней стенке которого прикреплена коробка передач, а к задней —
редуктор
заднего ВОМ, кронштейн механизма навески и буксирное устройство.
В расточках боковых стенок корпуса вставлены и прикреплены к стенкам
болтами стаканы ведущих шестерен конечных передач, кожухи тормозов и
рукава задних полуосей. Сверху корпус закрыт крышкой из стального листа.
Главная передача редуктора заднего моста МТЗ-82 представляет собой пару
конических шестерен со спиральным зубом. Передаточное число этой
пары — 3,42 (41:12).
Ведущая шестерня 41 (рис. 5) установлена консольно на шлицевом конце
вторичного вала 42 коробки передач и фиксируется гайкой, навернутой на
резьбовой хвостовик вала.
Ведомая шестерня редуктора заднего моста МТЗ-82 прикреплена к фланцу
корпуса дифференциала болтами и гайками 7, которые попарно контрятся
отгибными пластинами 8.
Рис. 5. Задний мост МТЗ-82
1 и 12- ведущие шестерни конечных передач; 2 — шайба сателлита; 3 —
крестовина дифференциала; 4 — сателлит; 5 — корпус дифференциала; 6 —
ведомая шестерня главной передачи; 7 — гайка ведомой шестерни; 8 —
стопорная пластина; 9 — крышка корпуса дифференциала; 10 — конический
подшипник; 11 — болт; 13 — ведомая шестерня конечной передачи; 14, 26 и
36 — подшипники; 15 — крышка люка; 16 — корпус заднего моста, 17- рукав
полуоси; 18- соединительный диск; 19 — промежуточный диск; 20 — пружина;
21- отжимной диск; 22 — нажимной диск; 23 — полуось; 24 и 32 — манжеты;
25 —
крышка; 27 — крышка механизма блокировки; 28 — крышка диафрагмы; 29 —
диафрагма; 30 — переходник; 31 — блокировочный вал; 33 — кожух; 34 —
корпус
муфты блокировки; 35 — крышка стакана; 37-стакан подшипников; 38 —
регулировочные прокладки; 39 — опорная шайба; 40- полуосевая шестерня;
41 —
ведущая шестерня главной передачи; 42 — вторичный вал коробки передач;
43 — крышка заднего моста.
Дифференциал заднего моста МТЗ-82 представляет собой планетарный
механизм, предназначенный для распределения подводимого крутящего
момента между полуосями и обеспечения вращения ведущих колес с различной
частотой на поворотах и на участках пути, имеющих неровности.
На повороте колеса перемещаются по дугам разной длины. Если бы колеса
были закреплены на сплошной оси, а следовательно, вращались с
одинаковой частотой, то их перемещение сопровождалось бы
проскальзыванием относительно грунта и закручиванием общей оси. Поэтому
ведущие
колеса устанавливают на отдельных полуосях, соединяя их дифференциалом.
Дифференциал заднего моста МТЗ-82 состоит из корпуса 5, крышки 9,
крестовины 3, сателлитов 4 и полуосевых шестерен 10. Крестовина
закреплена
между корпусом и крышкой.
Отверстия под цапфы крестовины и под призонные болты II, которыми
стягиваются корпус и крышка, выполняются при совместной обработке
собранных в одно целое корпуса и крышки дифференциала.
Поэтому обе детали маркируются одинаковым номером. Разукомплектовывать
корпус и крышку нельзя, а при сборке дифференциала нужно
совмещать эти номера на сопрягаемых деталях. На крестовину 3 надето
четыре сателлита с опорными шайбами 2.
Сателлиты постоянно зацепляются с двумя полуосевыми шестернями 40,
ступицы которых вставлены в расточки корпуса и крышки дифференциала,
а внутренними шлицами соединены с валами ведущих шестерен I к 12
конечных передач.
Собранный дифференциал заднего моста МТЗ-82 вращается на двух конических
роликовых подшипниках 10, установленных внутренними обоймами
на корпус 5 и крышку 9, а наружными — в расточки стаканов 37.
Техническое обслуживание заднего моста МТЗ-82 заключается в регулярной
проверке и подтяжке наружных крепежных соединений, своевременной доливке
и смене масла (согласно таблице смазки), регулировке отдельных
механизмов и т. д.
Зубчатое зацепление и конические роликовые подшипники редуктора главной
передачи и дифференциала заднего моста МТЗ-82 в процессе эксплуатации,
как правило, регулировать не требуется.
Необходимость в регулировке
возникает при замене деталей и ремонтах.
Для получения доступа к главной передаче необходимо проводить очень
трудоемкие операции по демонтажу узлов и механизмов.
Поэтому регулировки главной передачи, в том числе подшипников вторичного
вала коробки передач, на котором установлена ведущая шестерня главной
передачи, должны выполняться особенно тщательно, чтобы гарантировать
бесперебойную работу трактора до его ремонта.
В подшипниках дифференциала не должно быть осевого зазора. Допускается
натяг не более 0,1 мм при усилии, приложенном к наружному торцу зубьев
ведомой шестерни главной передачи для проворачивания дифференциала в
подшипниках, 30…50 Н (3…5 кгс).
Регулируют подшипники дифференциала заднего моста МТЗ-82 прокладками 38
(рис. 5), которые ставят между боковыми стенками корпуса моста и
стаканами ведущих шестерен. Толщина прокладок 0,2 и 0,5 мм.
Ведомая шестерня главной передачи редуктора заднего моста МТЗ-82 при
работе прижимается к правому подшипнику дифференциала.
Поэтому, чтобы не
нарушить ее зацепления при регулировке подшипников, нужно уменьшить
толщину регулировочных прокладок 38 только левого борта.
Облегчая поворот трактора, дифференциал может ухудшать его тяговые
качества. Например, когда сцепление одного колеса на скользком грунте
недостаточно, другое колесо, хотя и имеет лучшее сцепление с почвой, не
сможет его реализовать и развить большую силу тяги, чем колесо на
скользком грунте.
Чтобы устранить этот недостаток, на тракторе МТЗ-82 введен механизм
автоматической блокировки дифференциала, который позволяет
обеспечивать колесам разные по величине тяговые усилия.
Автоматическая блокировка дифференциала (АБД) трактора МТЗ-82 состоит из
исполнительного механизма, выполненного в виде фрикционной
муфты, установленной на валу левой ведущей шестерни 12 конечной
передачи, и механизма управления, куда входит датчик с краном управления
и
редукционным клапаном, которые расположены в гидроусилителе рулевого
управления.
Гидросистема усилителя связана с муфтой блокировки маслопроводами.
Управление краном датчика блокировки, который имеет три позиции,
осуществляется из кабины.
Ведущий и ведомый диски муфты блокировки дифференциала МТЗ-82
соответственно соединены с шлицами наружного конца левой ведущей
шестерни 12 конечной передачи и пазами корпуса муфты блокировки.
С корпусом муфты жестко связан блокировочный вал 31, который проходит
через внутреннее отверстие ведущей шестерни 12 и шлицевым концом
соединен с крестовиной дифференциала.
При подаче рабочей жидкости (масла) под давлением от гидроусилителя
рулевого управления в полость между крышкой 28 и диафрагмой 29 усилие
через нажимной диск 22 передается на диски муфты.
Сжатые диски за счет сил трения объединяют левую ведущую шестерню 12,
связанную с ней шлицами левую полуосевую шестерню дифференциала,
блокировочный вал 31 и крестовину.
В результате этого дифференциал блокируется, то есть уподобляется
сплошной оси, так как сателлиты не могут проворачиваться относительно
полуосевых шестерен.
Рукоятки управления АБД в кабине и кран датчика на гидроусилителе
рулевого управления трактора МТЗ-82 имеют три положения: первое
положение
— АБД выключено, второе — АБД включено, третье — принудительная
блокировка дифференциала.
При выключенной АБД масло к диафрагме не подается, диски муфты не сжаты
и разблокированный дифференциал работает, как обычный.
При втором положении обеспечивается автоматическое включение и
отключение блокировки в зависимости от положения передних управляемых
колес: при повороте колес на угол более 13° от прямолинейного движения
АБД отключается, при меньшем угле поворота, а следовательно, и при
прямолинейном движении — включается.
Блокировкой дифференциала целесообразно использовать на полевых работах.
Особенно она эффективна на пахоте и при работе на склонах. На
этих работах АБД не только снижает буксование трактора МТЗ-82, но и
способствует поддержанию прямолинейного движения.
Принудительное блокирование применяется только кратковременно для
преодоления очевидных дорожных препятствий, когда по условиям движения
угол поворота управляемых колес может превышать 13°.
Конечные передачи моста МТЗ-82 — последняя ступень трансмиссии,
передающей вращение и крутящие моменты от главной передачи и
дифференциала к ведущим колесам.
Каждая конечная передача представляет собой одноступенчатый редуктор с
парой цилиндрических прямозубых шестерен, имеющих передаточное
число 5,308 (69 :13).
Ведущие шестерни 1 и 12 выполнены как одно целое с валом, на обоих
концах которого нарезаны шлицы. Одним концом вал соединен с полуосевой
шестерней дифференциала, другим — с соединительными дисками 18 тормозов.
Левая ведущая шестерня 12 связана наружным шлицевым
хвостовиком также и с дисками муфты блокировки дифференциала.
Соединительные диски тормозов и муфты блокировки трактора МТЗ-82
унифицированы. Каждая ведущая шестерня вращается на двух роликовых
цилиндрических подшипниках 36, внутренние обоймы которых посажены
непосредственно на вал, а наружные — в расточки стаканов 37.
Левая ведущая шестерня 12 в отличие от правой удлинена и имеет сквозное
отверстие, через которое проходит вал 31 блокировки дифференциала.
Ведомые шестерни 13 установлены на шлицы полуосей 23 задних колес.
Каждая полуось трактора МТЗ-82 вращается на двух одинаковых шариковых
подшипниках 14 и 26, один из которых устанавливается в расточке
перегородки корпуса моста, другой -в расточке рукава 17 полуоси.
От осевых перемещений полуоси с подшипниками удерживаются крышкой 25 и
стопорным кольцом. Полуоси уплотняются самоподжимной манжетой
24, установленной в крышке 25.
На выступающей наружу части полуоси трактора МТЗ-82 сделан паз,
закаленный до высокой твердости токами высокой частоты. В паз
вставляется
шпонка, с помощью которой крутящий момент передается от полуоси к
разъемной ступице колеса.
Длина выступающего конца полуоси, шпоночного паза и зубчатой рейки (для
зацепления с винтом ступицы колеса) подобрана гак, чтобы обеспечить
необходимые пределы регулировки задних колес.
_______________________________________________________________________________________________
_______________________________________________________________________________________________
_______________________________________________________________________________________________
- Ходоуменьшитель МТЗ-82 и его работа
- Муфта сцепления МТЗ-82
- Неисправности оборудования гидравлической системы МТЗ-82
- Неисправности сцепления и КПП МТЗ-82
- Неисправности заднего моста МТЗ-82
- Регулировки ведущего моста МТЗ-82
- Компоненты рулевого механизма и ГУР МТЗ-82
- Неисправности систем управления и ходовой части МТЗ-82
- Неисправности рулевого механизма МТЗ-82
- Неисправности трансмиссии МТЗ-82
- Ремонт ведущего моста МТЗ-82
- Рулевое управление МТЗ-82 и его механизмы
- Раздатка трактора МТЗ-82
- Задний ВОМ МТЗ-82
_______________________________________________________________________________________________
_______________________________________________________________________________________________
- Детали рулевого управления ГОРУ трактора МТЗ-1221
- Рабочие функции ходоуменьшителя трактора МТЗ-1221
- Коробка переключения передач КПП МТЗ-1221
- Комплектующие детали переднего ведущего моста МТЗ-1221
- Привод переднего ведущего моста МТЗ-1221 и его работа
- Детали и регулировки сцепления трактора МТЗ-1221
- Рабочие системы дизельного двигателя минитрактора МТЗ-320
- Компоненты гидросистемы трактора МТЗ-320
- Детали и механизмы мостов трактора МТЗ-320
- Детали сцепления и коробка передач минитрактора МТЗ-320
- Система рулевого управления трактора МТЗ-320 Беларус
- Конструкция и регулировка сцепления тракторов ЮМЗ-6
- Устройство коробки передач трактора ЮМЗ
- Ремонт и регулировка переднего и заднего моста трактора ЮМЗ
- Регулировки и обслуживание рулевого управления трактора ЮМЗ
- Техническое обслуживание двигателя трактора ЮМЗ
- Дизель Д-144 тракторов Т-40
- Детали сцепления трактора Т-40
- Устройство коробки передач трактора Т-40
- Конструкция переднего ведущего моста Т-40
- Конструкция ВОМ трактора Т-40
- Элементы гидросистемы трактора Т-40
- Базовые элементы дизельного двигателя Д-21
- Устройство сцепления трактора Т-25
- Компоненты коробки переключения передач трактора Т-25
- Конструкция переднего моста трактора Т-25
- Система рулевого управления трактора Т-25
- Детали и регулировки сцепления Т-150К
- Ремонт коробки передач колесного трактора Т-150
- Техобслуживание раздаточной коробки трактора Т-150К
- Конструкция мостов трактора Т-150
- Колесный редуктор и регулировки ведущего моста Т-150
Неисправности трансмиссии МТЗ-80, 82
Задний мост МТЗ 82 – возможные неисправности
Заказать запчасти для трактора
Механизмы и узлы, входящие в задний мост МТЗ 82 – дифференциал, главная и конечная передачи – располагаются в специальном корпусе.
К его передней части крепится коробка передач, редуктор вала отбора мощности крепится к задней стенке. Там же закреплен и механизм навески. У главной передачи ведущая шестерня крепится на вторичном валу, шлицевой конец, а ведомая – к корпусу дифференциала с помощью болтов. Для вращения корпуса применяются два роликовых конических подшипника, в корпусе также установлено четыре сателлита и конические шестерни полуосей, закрепленные на концах валов, оснащенных шлицами. Все запчасти можно заказать через прайс-лист на тракторные запчасти запчасти на любом сайте дилерского центра
Ведомые шестерни заднего моста МТЗ 82 закрепляются на шлицевых окончаниях полуосей. Фрикционная муфта, оснащенная гидравлическим приводом (агрегат для блокировки дифференциала), монтируется на левой ведущей шестерне, на валу конечной передачи. Гидравлический привод передается от гидроусилителя руля. Во время работы трактора муфтовые диски сжимаются под действием давления жидкости в гидросистеме, вследствие чего блокировочный вал, жестко закрепленный с нажимными муфтовыми дисками, замыкает шестерню, находящуюся на левой полуоси заднего моста, и крестовину, что приводит к блокировке дифференциала.
Устройство заднего отбора мощности трактора МТЗ 82 представляет собой планетарный редуктор. Данный механизм оснащен зависимым (синхронным) и независимым приводом, последний устанавливается в корпусе сцепления. Зависимый привод механизма отбора мощности происходит от ведущей шестеренки редуктора коробки передач. При этом скорость вращения вала определяется скоростью движения самого трактора, а при независимом – частотой вращения дизельного двигателя.
На механизмы конечных передач и заднего моста МТЗ 82 и других моделей действуют те же силы, которые оказывают воздействие и на коробку передач, что может в некоторых случаях привести к сколам зубьев вследствие неправильного зацепления, к поломке кулачковых и зубчатых муфт, шестерен, манжет, подшипников, фрикционных муфт и других деталей.
Задний мост МТЗ 82 состоит из множества отдельных устройств, поэтому он в большой степени подвержен возникновению неисправностей, если какой-нибудь отдельный узел выйдет из строя.
Например, если во время движения трактора по ровной поверхности его «тянет» в сторону во время торможения, а ход тормозной педали увеличивается, то это является свидетельством износа дисковых накладок и нарушения регулировки устройства управления тормозами. Если возникает такая неисправность, то в первую очередь необходимо проверить полный ход тормозной педали – он у каждой педали должен быть одинаковым и равняться 7-9 сантиметрам. Если же ход педали будет менее семи сантиметров, то это приведет к очень быстрому износу тормозных накладок и перегреву всего тормозного механизма.
При правильно отрегулированных и работоспособных тормозах МТЗ 82 ход педали не должен быть больше семи сантиметров. Также в ходе проверки и регулировки нужно обязательно проверить синхронность срабатывания правого и левого тормоза заднего моста. Если трактор «уводит» в сторону, нужно регулировать синхронность включения тормозов. Если же в процессе регулировки добиться синхронного срабатывания не удается, их нужно снимать и ремонтировать.
Полуоси – важный элемент заднего моста МТЗ 82 также который можно заказать через каталог тракторных запчастей любого дилера. Они располагаются в специальных рукавах, и если во время движения оттуда слышится стук, это говорит о сильном износе или даже разрушении подшипников. Чтобы устранить данную неисправность, придется снимать задние колеса и топливный бак, после чего снять полуоси. Для обеспечения доступа к левому рукаву заднего моста необходимо демонтировать левый кронштейн кабины и гидроаккумулятор, а к правому – правый кронштейн, тормозной кран и пневматический переходник.
Задний мост МТЗ 82 оснащен механизмом блокировки дифференциала. Его неработоспособность обычно вызывается разрывом диафрагмы, повреждениями блокировочного вала и дисков фрикционной муфты. Сильные шумы во время движения, усиливающиеся с увеличением скорости, следы потеков смазочной жидкости на задней крышке говорят о сильном износе тракторных запчастей планетарного редуктора, шлицов полуосей, разрушении манжет или потере их эластичности.
Смотрите также:
- Передний ведущий мост МТЗ повышает функциональность трактора
- Купить передний мост МТЗ 82 лучше всего у официальных дилеров
- Топливный насос трактора Т 40 обеспечивает подачу топлива в форсунки двигателя
Устройство и принцип работы блокировки МТЗ
На минских тракторах встречается 2 привода блокировки:
Механический блокиратор состоит из пары кулачковых муфт, которые расположены на внутренних концах валов привода бортовых передач. Концы валов имеют шлицевую нарезку, которая обеспечивает подвижность элементов блокировки. Первая муфта установлена жестко и зафиксирована от осевых люфтов винтом. Вторая муфта имеет возможность перемещения по шлицам.
Для движения используется регулируемая тяга, которая соединена с отдельной педалью, установленной в кабине оператора. Нажатие на педаль вызывает перемещение муфты. После того как кулачки подвижной муфты войдут в зацепление с кулачками неподвижного узла, произойдет соединение валов бортовых передач.
Для отключения блокировки требуется отпустить педаль.
При использовании гидравлического привода на левом валу конечной передачи в трансмиссии установлена муфта фрикционного типа. Управление ведется при помощи распределительного крана. Диски муфты соединены со шлицами вала бортовой передачи и пазами на корпусе муфты. Корпусная деталь муфты жестко соединена со специальным блокирующим валом, который пропущен через отверстие в ведущей шестерне привода бортовой передачи. Другая сторона муфты соединена шлицами с крестовиной дифференциала.
Жидкость подается на раздаточный узел датчика включения блокировки через клапан сливной магистрали гидроусилителя рулевого управления. Клапан настроен на поддержание постоянного давления 0,8 МПа. Раздаточный узел представляет собой кран с ручным управлением и двумя положениями — «включено» и «выключено». В рабочих положениях рукоятка управления фиксируется стопором (шариком с пружиной).
При открытии крана жидкость подается в полость, имеющуюся внутри фрикционной муфты.
Давление жидкости на диски муфты соединяет в единую цепь ведущую шестерню (соединенную шлицами с валом левой полуоси), вал блокиратора и крестовину дифференциала. Полученная цепь представляет собой единую ось, поскольку сателлиты дифференциала не имеют возможности вращения относительно шестерен привода полуосей.
Отклонение направляющих колес трактора от прямолинейного движения на 8° (на некоторых машинах на 13°) и более перемещает золотниковый клапан, расположенный в датчике включения. При открытии клапана жидкость в полости муфты получает сообщение с расходным бачком гидроусилителя. Давление снижается, и крестовина дифференциала начинает вращаться. При положении крана в позиции «выключено» полость муфты постоянно соединена с расходным бачком усилителя рулевого механизма. Дифференциал в этом случае заблокироваться не может.
С 2004 года тракторы МТЗ-80 стали оснащаться насосом-дозатором вместо гидроусилителя руля. В системе применяется общий масляный бак для гидросистемы задней навески и привода управления поворотом колес.
Принцип переключения режимов блокировки не изменился, но в схеме применяется измененный датчик.
МТЗ-50
Работа блокиратора дифференциала ведущего моста на тракторах модели МТЗ-50 основана на механическом принципе. Управление осуществляется педалью, расположенной рядом с выключателем массы.
МТЗ-80
На тракторах применяется гидравлическая схема блокировки. С валов в коробке передач убрали шлицы для установки муфт механического привода. Управление датчиком может вестись тросом или педалью.
Тросовый привод оснащается рукояткой и обеспечивает 3 режима работы:
- Система отключена. Рукоятка находится в крайнем переднем положении и удерживается фиксатором.
- Автоматический режим работы при повороте колес на угол 8°. Рукоятка фиксируется в промежуточном положении.
- Принудительное включение, независимо от угла поворота передних колес. Режим включается вытягиванием рукоятки до упора и удерживанием ее в этом положении. При отпускании рукоятки система автоматически отключится.

Управление педалью обеспечивает 3 режима. Принудительное включение осуществляется нажатием на педаль до упора и удержанием. После снятия ноги с педали происходит отключение блокировки.
МТЗ-82
Трактор МТЗ-82 представляет собой вариант машины модели 80 с приводом на все колеса. Передний мост оснащается дифференциалом самоблокирующегося типа. Включение происходит в автоматическом режиме при появлении пробуксовки любого из колес.
Схема блокиратора заднего моста и способы управления не отличаются от узлов, применяемых на МТЗ-80.
Беларус МТЗ Задний мост
Беларус МТЗ Задний мост
0
Ваша корзина на данный момент пуста.
Последние 3 товара из вашей корзины
Стоимость доставки
0,00 EUR
+ Наложенный платеж
0,00 EUR
Итого
0,00 EUR
Сортировать по: A -> ZСортировать по: Z -> AСортировать по: Цена от низкой до высокойСортировать по: Цена от высокой к низкой
В наличии
8,03 евро
/ шт.
( 6,32 евро + НДС )
В наличии
11,02 евро
/ шт.
( 8,68 евро + НДС )
В наличии
8,40 евро
/ шт.
( 6,62 евро + НДС )
Нет в наличии, но есть
24,62 евро
/ шт.
( 19,38 евро + НДС )
В наличии
1,16 евро
/ шт.
( 0,91 евро + НДС )
В наличии
36,38 евро
/ шт.
( 28,65 евро + НДС )
В наличии
1,92 евро
/ шт.
( 1,51 евро + НДС )
В наличии
4,94 евро
/ шт.
( 3,89 евро + НДС )
В наличии
53,78 евро
/ шт.
( 42,35 евро + НДС )
В наличии
59,59 евро
/ шт.
( 46,92 евро + НДС )
В наличии
39,82 евро
/ шт.
( 31,35 евро + НДС )
Нет в наличии, но есть
238,83 евро
/ шт.
( 188,05 евро + НДС )
В наличии
198,51 евро
/ шт.
( 156,31 евро + НДС )
В наличии
4,94 евро
/ шт.
( 3,89 евро + НДС )
В наличии
47,32 евро
/ шт.
( 37,26 евро + НДС )
В наличии
46,10 евро
/ шт.
( 36,30 евро + НДС )
В наличии
4,98 евро
/ шт.
( 3,92 евро + НДС )
Нет в наличии, но есть
13,00 евро
/ шт.
( 10,24 евро + НДС )
В наличии
17,02 евро
/ шт.
( 13,41 евро + НДС )
В наличии
14,62 евро
/ шт.
( 11,51 евро + НДС )
В наличии
7,48 евро
/ шт.
( 5,89 евро + НДС )
В наличии
9,66 евро
/ шт.
( 7,61 евро + НДС )
В наличии
2,20 евро
/ шт.
( 1,73 евро + НДС )
В наличии
1,33 евро
/ шт.
( 1,05 евро + НДС )
В наличии
1,58 евро
/ шт.
( 1,24 евро + НДС )
В наличии
1,03 евро
/ шт.
( 0,81 евро + НДС )
В наличии
3,31 евро
/ шт.
( 2,61 евро + НДС )
В наличии
15,01 евро
/ шт.
( 11,82 евро + НДС )
В наличии
3,30 евро
/ шт.
( 2,60 евро + НДС )
В наличии
9,89 евро
/ шт.
( 7,78 евро + НДС )
В наличии
3,43 евро
/ шт.
( 2,70 евро + НДС )
В наличии
9,20 евро
/ шт.
( 7,24 евро + НДС )
В наличии
3,09 евро
/ шт.
( 2,43 евро + НДС )
В наличии
128,34 евро
/ шт.
( 101,05 евро + НДС )
В наличии
1,27 евро
/ шт.
( 1,00 евро + НДС )
В наличии
4,87 евро
/ шт.
( 3,84 евро + НДС )
Нет в наличии, но есть
3,78 евро
/ шт.
( 2,97 евро + НДС )
В наличии
1,30 евро
/ шт.
( 1,02 евро + НДС )
В наличии
2,05 евро
/ шт.
( 1,62 евро + НДС )
В наличии
0,55 евро
/ шт.
( 0,43 евро + НДС )
В наличии
2,17 евро
/ шт.
( 1,71 евро + НДС )
41 товар
ПОДПИСАТЬСЯ здесь!
Узнайте о наших акциях и новинках.
Я хотел бы получать лучшие предложения от ООО «Келет-Агро» в рассылках. Я подтверждаю, что я старше 16 лет.
Вы успешно подписались на рассылку новостей!
Изменение успешно!
Беларус МТЗ Задний мост, Детали корпуса дифференциала
Беларус МТЗ Задний мост, Детали корпуса дифференциала
0
Ваша корзина на данный момент пуста.
Последние 3 товара из вашей корзины
Стоимость доставки
0,00 EUR
+ Наложенный платеж
0,00 EUR
Итого
0,00 EUR
Сортировать по: A -> ZСортировать по: Z -> AСортировать по: Цена от низкой до высокойСортировать по: Цена от высокой к низкой
В наличии
8,03 евро
/ шт.
( 6,32 евро + НДС )
В наличии
11,02 евро
/ шт.
( 8,68 евро + НДС )
В наличии
8,40 евро
/ шт.
( 6,62 евро + НДС )
В наличии
1,16 евро
/ шт.
( 0,91 евро + НДС )
В наличии
36,38 евро
/ шт.
( 28,65 евро + НДС )
В наличии
53,78 евро
/ шт.
( 42,35 евро + НДС )
В наличии
3,40 евро
/ шт.
( 2,68 евро + НДС )
Нет в наличии, но есть
0,89 евро
/ шт.
( 0,70 евро + НДС )
Нет в наличии, но есть
0,89 евро
/ шт.
( 0,70 евро + НДС )
В наличии
59,59 евро
/ шт.
( 46,92 евро + НДС )
В наличии
13,50 евро
/ шт.
( 10,63 евро + НДС )
Нет в наличии, но есть
238,83 евро
/ шт.
( 188,05 евро + НДС )
В наличии
198,51 евро
/ шт.
( 156,31 евро + НДС )
В наличии
3,14 евро
/ шт.
( 2,47 евро + НДС )
В наличии
2,71 евро
/ шт.
( 2,13 евро + НДС )
В наличии
182,11 евро
/ шт.
( 143,39 евро + НДС )
Нет в наличии, но есть
31,08 евро
/ шт.
( 24,47 евро + НДС )
В наличии
2,33 евро
/ шт.
( 1,84 евро + НДС )
В наличии
6,26 евро
/ шт.
( 4,93 евро + НДС )
В наличии
15,51 евро
/ шт.
( 12,22 евро + НДС )
В наличии
575,96 евро
/ шт.
( 453,51 евро + НДС )
В наличии
4,94 евро
/ шт.
( 3,89 евро + НДС )
В наличии
1,30 евро
/ шт.
( 1,02 евро + НДС )
В наличии
47,32 евро
/ шт.
( 37,26 евро + НДС )
В наличии
4,98 евро
/ шт.
( 3,92 евро + НДС )
Нет в наличии, но есть
13,00 евро
/ шт.
( 10,24 евро + НДС )
В наличии
17,02 евро
/ шт.
( 13,41 евро + НДС )
В наличии
14,62 евро
/ шт.
( 11,51 евро + НДС )
В наличии
2,06 евро
/ шт.
( 1,62 евро + НДС )
В наличии
27,39 евро
/ шт.
( 21,57 евро + НДС )
В наличии
1,02 евро
/ шт.
( 0,80 евро + НДС )
В наличии
7,48 евро
/ шт.
( 5,89 евро + НДС )
В наличии
9,66 евро
/ шт.
( 7,61 евро + НДС )
В наличии
2,20 евро
/ шт.
( 1,73 евро + НДС )
В наличии
1,33 евро
/ шт.
( 1,05 евро + НДС )
В наличии
1,58 евро
/ шт.
( 1,24 евро + НДС )
В наличии
1,03 евро
/ шт.
( 0,81 евро + НДС )
В наличии
35,22 евро
/ шт.
( 27,73 евро + НДС )
В наличии
3,31 евро
/ шт.
( 2,61 евро + НДС )
В наличии
15,01 евро
/ шт.
( 11,82 евро + НДС )
В наличии
3,30 евро
/ шт.
( 2,60 евро + НДС )
В наличии
9,89 евро
/ шт.
( 7,78 евро + НДС )
В наличии
9,20 евро
/ шт.
( 7,24 евро + НДС )
В наличии
54,11 евро
/ шт.
( 42,61 евро + НДС )
В наличии
81,18 евро
/ шт.
( 63,92 евро + НДС )
В наличии
58,60 евро
/ шт.
( 46,14 евро + НДС )
В наличии
39,80 евро
/ шт.
( 31,34 евро + НДС )
В наличии
0,97 евро
/ шт.
( 0,76 евро + НДС )
В наличии
3,09 евро
/ шт.
( 2,43 евро + НДС )
В наличии
128,34 евро
/ шт.
( 101,05 евро + НДС )
Нет в наличии, но есть
3,78 евро
/ шт.
( 2,97 евро + НДС )
В наличии
1,30 евро
/ шт.
( 1,02 евро + НДС )
В наличии
2,05 евро
/ шт.
( 1,62 евро + НДС )
В наличии
0,55 евро
/ шт.
( 0,43 евро + НДС )
В наличии
0,80 евро
/ шт.
( 0,63 евро + НДС )
В наличии
2,17 евро
/ шт.
( 1,71 евро + НДС )
56 товар
ПОДПИСАТЬСЯ здесь!
Узнайте о наших акциях и новинках.
Я хотел бы получать лучшие предложения от ООО «Келет-Агро» в рассылках.
Я подтверждаю, что я старше 16 лет.
Вы успешно подписались на рассылку новостей!
Изменение успешно!
Ремонт коробки передач МТЗ 80 своими руками
Подробно: ремонт коробки передач МТЗ 80 своими руками от настоящего мастера для сайта en.icndoit.com/35.
Трактор МТЗ 80 представляет собой технологически сложную сельскохозяйственную машину, которая состоит из ряда различных систем и агрегатов. При этом одним из важнейших элементов, обеспечивающих работоспособность машины, является коробка передач. Этот блок отвечает за работу оборудования в разных режимах, исходя из сложности условий работы.
Еще одной важной задачей коробки передач МТЗ 80 является экономия топлива при энергоемких работах. Кроме того, различные трансмиссии МТЗ 80 значительно разгружают двигатель и другие узлы, продлевая общий срок службы трактора.
В конструкцию редуктора (редуктора) входит ряд взаимосвязанных узлов.
Именно при их взаимодействии происходит переключение передач на МТЗ 80. Все узлы механизма собраны в одном чугунном корпусе, форма которого в общих чертах напоминает куб.
Внутри корпуса находятся четыре стальных вала, каждый из которых оснащен шестернями, отвечающими за ту или иную передачу. К таким валам относятся:
Внешний вид коробки передач МТЗ 80
Все четыре вала размещены попарно, параллельно друг другу. Верхнюю ось занимают первичный и вторичный валы. Между собой они соединены через шарикоподшипник, который крепится к специальной канавке, выполненной в торце вторичной оси. При этом второй конец входного вала входит в стакан, закрепленный в корпусе, и фиксируется вторым подшипником.
Основная задача первичного и вторичного валов — приводить в движение установленные на них шестерни. На верхней оси их три:
| Видео (нажмите, чтобы воспроизвести). |
- два подвижных ведущих: 3-я, 4-я и 5-я передачи;
- одна фиксированная ведомая: шестерня редуктора.

Остальные промежуточные и задние валы и валы первой передачи установлены в коробке передач ниже первой оси. Эта ось фиксируется втулкой на ведущей шестерне, которая также утоплена в картер коробки передач. В этом случае фиксирующая шестерня дополнительно снабжена кулачком, передающим крутящий момент на вал отбора мощности, и крыльчаткой по краю. Крыльчатка обеспечивает более равномерное распределение масла внутри коробки передач, а также отвечает за включение главной передачи. Обе части оси соединены между собой еще одним подшипником.
Три ведомые шестерни установлены на нижней оси в фиксированном неподвижном положении. На крайней шестерне в зацеплении установлена еще одна — промежуточная. Он соединяет крайнюю ведомую шестерню с ведущей шестерней 3-й передачи. Это позволяет эксплуатировать трактор на пониженных скоростях. Другая дополнительная шестерня, находящаяся в зацеплении с промежуточной шестерней, обеспечивает передачу заднего хода машины. На дальнем участке оси расположен подвижный привод редуктора.
Шестерня второй ступени редуктора (ведомая) расположена на вторичном валу. Здесь с помощью гайки крепится главная шестерня привода. Вал удерживается на своей оси с помощью подшипников, выполненных в виде конуса.
По бокам картера коробки передач МТЗ 80 выполнены лючки, открывающиеся в случае обслуживания или ремонта редукторов. Также через эти люки осуществляется подключение вала отбора мощности при работе с дополнительным оборудованием. Здесь также встроен крипер.
в меню ↑
С помощью коробки передач МТЗ 80 переключается между 9 скоростями вперед и 2 назад. Переключение между режимами осуществляется с помощью рычага из кабины оператора. Рычаг, в свою очередь, перемещает одну из подвижных шестерен, которая, входя в муфту с другими блоками шестерен, включает шестерню. При этом коробка передач работает в две ступени переключения передач.
Первая ступень отвечает за 1,3,4,5 скорости вперед и 1 скорость назад. Эта ступень активируется, когда зубчатый элемент нижней оси входит в зацепление с одним из венцов, установленных на вторичном валу.
При перемещении шестерни промежуточного моста в крайнее заднее положение она входит в зацепление с ведущей шестерней редуктора. Это включает вторую ступень коробки, отвечающую за 2,6,7,9вперед и 2 назад передачи.
Положение ручки переключения передач
Работая в режиме первой ступени, редуктор может двигаться вперед и назад. Двигаясь к переднему краю, он включает 5-ю передачу. При переводе в крайнее заднее положение включается 4-я передача. Также движется главная передача верхнего моста. Переходя в переднее положение, он включает 3 (на первом этапе) или 6 (на втором этапе) скорость. В крайнем заднем положении шестерня контактирует с зубьями второго венца вторичного вала и включает главную или 9(на втором этапе) шестерня.
При смещении скользящей шестерни вперед включается движение назад (1 или 2 скорость — в зависимости от ступени). При переключении этого же элемента назад включается первая или вторая передача.
Элемент промежуточной шестерни закреплен на собственной оси.
Он постоянно цепляется за ведомую заднюю ось.
в меню ↑
в меню ↑
Отдельное оборудование, на которое передается мощность двигателя автомобиля, не способно выполнять свои функции на таких скоростях. В этом случае используется дополнительный блок, который снижает 1 и 2 скорости переднего хода, а также 1 и 2 скорости заднего хода трактора. Этот агрегат называется крипером.
Гусеница установлена с левой стороны коробки передач. Он состоит из чугунного корпуса, внутри которого находится редуктор планетарного типа и несколько редукторов.
При соединении устройства с коробкой передач вращение передается с промежуточной шестерни на ведомую шестерню заднего хода и первой скорости. Эта шестерня установлена на валах первой передачи и заднего хода. Узлы бегунов перемещают стопорное кольцо в буртик. При этом шестерня включения устройства выходит из зацепления с шестерней первой и задней передачи.
Шестерня соединена через вилку с роликом рычага управления устройством. При переводе рычага в крайнее переднее положение вилка входит в зацепление ходовой части с промежуточным зубчатым элементом. При этом шестерня первой передачи отсоединяется от вала низшей передачи.
Зубчатый венец
Стальные и чугунные узлы, а также их расположение внутри коробки представляют вполне надежную конструкцию. Все они постоянно находятся в движении и взаимодействуют друг с другом.
Вследствие этого все компоненты необходимо постоянно смазывать и регулярно обслуживать. Если пренебречь этим пунктом, устройство может быстро выйти из строя. Ремонт лучше проводить сотрудниками сервисного центра, но отдельные неисправности при должной сноровке можно решить и самостоятельно.
в меню ↑
Этому может быть две причины:
- используемые в технике диски сцепления неисправны;
- неправильно отрегулирован.
Редуктор
В этом случае оборудование устанавливается на ремонтную яму и устраняются дефекты.
В первую очередь проверяются диски сцепления на предмет деформации. Если диски в порядке, шестерни регулируются.
В этом случае в первую очередь фиксируются и правильно устанавливаются подшипники дифференциала. После этого сама коробка уже регулируется. Прямую передачу устанавливают и фиксируют в таком положении, чтобы боковые зазоры между зубьями колес располагались на расстоянии 0,18-0,4 мм. С помощью резиновых прокладок ведомые шестерни располагаются на расстоянии 40,7 мм от стенки корпуса.
При вращении зубья должны соприкасаться по длине не менее чем на 50% от общей длины зуба. Все значения устанавливаются путем установки, соответствующим образом вырезанных, прокладок между стаканом шестерни (ведущим) и корпусом. Все расположенные прокладки должны быть одного размера.
При разборке узла необходимо также проверить качество шестерен. Если на одном из них есть признаки износа, ведущий и ведомый заменяются попарно.
Также минимальные скрипы могут возникать при износе пружины в кулачковом блоке управления.
При этом блок разбирают и проверяют длину пружины в сжатом положении. Эта величина должна быть не более 32 мм. Если есть большее значение, его необходимо изменить.
в меню ↑
Как следствие этого явления скорость меняется без участия оператора. Здесь тоже может быть две основные причины:
- сильное ослабление фиксирующих пружин;
- вилки переключения деформированы или изношены.
В любом случае необходимо разобрать блок и по отдельности проверить каждый из компонентов. Особое внимание при осмотре следует обратить на расстояние горловины, а также на трущиеся поверхности вилок. Если вилка или пружина изношены, ремонту они не подлежат. Замена требуется немедленно.
в меню ↑
Стук внутри коробки передач возникает при износе шестерен.
Решить эту проблему можно следующим образом:
- трактор ставится на домкрат или на ремонтную яму;
- снять крышку раздаточной коробки и боковой люк распределительной коробки;
- затем вручную постепенно прокручивается одно из колес, при этом мастер наблюдает, какое из зубчатых колес работает неправильно;
- устройство полностью разобрано со снятием всех узлов;
- колеса, имеющие признаки деформации или износа, заменяются;
- сбор снаряжения осуществляется в обратном порядке.

Если при работе машины из КПП доносятся посторонние шумы, это свидетельствует об износе креплений вала. При этом вал качается внутри блока и ударяется о стенки и другие детали.
Для исправления ситуации коробка разбирается. Затем с помощью лома проверяется жесткость фиксации вала (выпирает при попытке подтянуть его на себя). Если ось шатается, то необходимо проверить затяжку крепежной гайки. Если не поможет, значит подшипники. Их необходимо снять со стекол и заменить на новые.
Коробка передач, устанавливаемая на тракторы МТЗ — 80, после двигателя, пожалуй, один из самых сложных агрегатов трактора. Как и на всех машинах, коробка передач МТЗ — 80 используется для выбора скорости движения, а также для передачи тяговых усилий от двигателя трактора на колеса. При этом нагрузка на механизм коробки передач колоссальна, так как трактор МТЗ-80 предназначен для движения, в основном, по бездорожью, с повышенными и прерывистыми нагрузками на трансмиссию. Резкие ускорения, резкие остановки, внезапные нагрузки особенно сильно сказываются на работе коробки передач – и все это способствует повышенному износу деталей коробки передач.
Несмотря на конструкцию коробки передач трактора МТЗ-80 и ее надежность, подтвержденную годами эксплуатации в тяжелых условиях, наступает время, когда некоторые сбои в работе коробки передач вынуждают ремонтировать ее. Ремонт может быть вызван следующими симптомами: скрежет при переключении передач, повышенный шум в конической паре главной передачи, тугое зацепление или самопроизвольное выключение шестерен во время работы. А может быть просто аварийная ситуация, когда КПП напрочь отказывается выполнять свои функции.
Чтобы отремонтировать коробку, трактор придется разобрать, почти весь. Для разборки трактора МТЗ — 80 и снятия коробки передач понадобятся домкраты, специализированные подъемники, на которые будут опираться части рамы трактора при разборке. Подберите домкраты соответствующей грузоподъемности, некоторые из них должны быть передвижными, на колесиках.
Ремонт коробки передач начинается с разборки трактора МТЗ-80.
Отсоединить картер сцепления от коробки передач.
Осторожно вынуть штифты из отверстий, не сгибая их. Не ударяйте молотком по сопрягаемым поверхностям корпусов при их снятии.
Часть трактора — двигатель с картером сцепления остается на домкратах, а задняя часть откатывается. Затем домкрат устанавливается под задний мост — и можно отсоединить коробку, предварительно подперев ее стропами. Для этого нужно снять крышку коробки, где находятся винты, крепящие ее к задней оси. Отсоединять тоже аккуратно, обращать внимание на штифты и сопрягаемые поверхности.
Помойте коробку и поставьте ее на место разборки.
КПП трактора МТЗ — 80 состоит из чугунного корпуса, валов: первичного, промежуточного, вторичного и заднего вала, а также комплекта шестерен, подшипников, механизма переключения передач. Коробка передач может обеспечить трактору 9 ступеней «вперед» и 2 — «назад». Кроме того, при включении редуктора количество ступеней становится вдвое больше.
Вторичный вал, испытывающий большую осевую нагрузку от конического редуктора, закреплен в корпусе коробки в конических подшипниках.
Остальные валы установлены на радиальных валах.
После того, как ящик подготовлен к ремонту, нужно определиться с его объемом. Если вы знаете конкретную деталь, которую можно заменить, будь то вилка переключения или развалившийся подшипник, то это проще – разобрать нужный узел и заменить. И другое дело, когда общий износ коробки привел к ремонту, и приходится полностью разбирать и устранять неполадки во всех ее частях. Трещина в корпусе коробки, сломанные посадочные места подшипников или стаканы в корпусе коробки могут привести к полной замене коробки на новую или после капитального ремонта; заклинивание шлицевых валов и другие дефекты, которые невозможно устранить без дополнительной точной механической обработки.
Вставляем вторичный вал, пропускаем его через шлицевое отверстие ведомой шестерни второй ступени редуктора.
Из-за малого расстояния между подшипниками закрепите конические роликоподшипники до упора. Пока выходной вал вращается свободно, нужно проверить момент его вращения в подшипниках.
Это усилие должно быть 0,7 — 0,8 кгс/м. Затягивайте гайку шестерни до достижения желаемых параметров.
Для соблюдения установочного размера зацепления ведущей шестерни коробки передач с шестерней двигателя необходимо соблюдать размер 58 мм от торца шестерни до соединительного конца коробки с точностью до 0,15 мм. Затяните гайку шестерни моментом 20 — 22 кгс/м. Если канавка на гайке не совпадает с отверстием в валу для установки шплинта, гайку можно только затянуть до необходимой величины, ослаблять ее нельзя. Соберите промежуточный вал полностью, установив на него все шестерни.
Затяните гайку промежуточного вала и проверьте зазор в редукторе. Он должен быть в пределах 0,03 – 0,05 мм.
Собрав всю коробку, проверить чистоту обеих сопрягаемых плоскостей картера коробки передач, промазать их герметиком, наклеить новые прокладки и собрать поочередно с картером заднего моста и картером сцепления.
В любом случае доверить ремонт коробки передач трактора МТЗ 80 нужно специалистам, иначе есть риск полного выхода из строя коробки передач в результате ее некачественного ремонта.
В Москве и Московской области отремонтировать КПП можно в Трактор Сервис.
Трактор МТЗ-80/82 — техника производства Минского тракторного завода. Этот транспорт отлично подходит для сельскохозяйственных работ. Рабочая техника выполнена по классической схеме: увеличенные задние колеса, система поддержки, надежное шасси. КПП МТЗ обеспечивает эффективное движение автомобиля на различных скоростных режимах. Коробка передач трактора с МТЗ 80 включает несколько ступеней привода, расположенных на переднем и заднем мостах (9 и 2). Следует отметить, что МТЗ 82 является модернизированной версией МТЗ-80. Такой трактор прост в обслуживании.
Коробка, устанавливаемая на трактор, включает в себя надежно закрепленные валы (первичный/вторичный). Эти элементы установлены в корпусе коробки.
Шестерни отлично справляются со своими функциями. На первичном валу установлены ведущие шестерни 3…5 скоростей. Также в систему входит промежуточный вал. Этот элемент взаимодействует с 3-ступенчатой шестерней.
Переключение передач следует осуществлять при пониженных оборотах силовой установки, сцепление выжато. Далее водитель устанавливает необходимый режим движения.
С целью снижения скоростного режима на данном транспортном средстве производитель установил устройство коробки передач с ходоуменьшителем. Это редуктор с шестернями. Крипер присутствует на сельскохозяйственных машинах, которые необходимы для обработки почвы. Отличительной особенностью данного агрегата является то, что он имеет повышенный срок службы, малые габариты.
Система сцепления гарантирует защиту существующего двигателя от высоких нагрузок. Также к основным элементам коробки МТЗ-82 можно отнести корпус, механизм переключения передач. Двигатель и система трансмиссии рассчитаны на высокие нагрузки, поэтому могут работать в тяжелых условиях длительное время. Раздаточная коробка относится к двигателю трактора МТЗ 82, который обеспечивает передачу крутящего момента от коробки передач к карданному приводу.
Для оптимальной работы системы заполните до уровня нижнего края контрольного отверстия. Какое масло рекомендуется использовать в КП МТЗ 82? Положительные отзывы имеет масло Нигрол, которое не имеет в своем составе присадок. Эта жидкость сохраняет свои эксплуатационные характеристики в широком диапазоне температур и имеет оптимальный индекс вязкости.
Экономия топлива и регулировка заднего моста для тяжелых грузовиков
Экономия топлива и регулировка заднего моста для тяжелых грузовиков
- ГОЛОВ:
- Чтобы понять важность выравнивания заднего моста на тяжелых грузовиках.
- ЦЕЛИ:
- Студенты будут:
- 1. Продемонстрируйте, как проверить и отрегулировать схождение заднего моста на тяжелых грузовиках.
- 2. Узнайте, как несоосность заднего моста приводит к износу шин и снижению расхода топлива.

- УРОК / ИНФОРМАЦИЯ:
- Правильно выровненная передняя часть давно признана необходимым условием длительного срока службы шин, простоты управления и безопасности вождения, а также фактором достижения оптимальной топливной экономичности. Однако до недавнего времени мало внимания уделялось выравниванию заднего моста. Несоосность заднего моста может привести к: а) сокращению срока службы шин; б) трудности в управлении автомобилем; в) небезопасное транспортное средство; и d) меньше оптимальной экономии топлива. Согласно статье Fleet Equipment за февраль 1992 г., «Исследования показали, что 80% тракторов класса 8 работают с перекосом, а более 90% прицепов, которые они буксируют, имеют серьезные проблемы с выравниванием». (Флот, стр. 20) Большинство из них выглядят так, как показано на рис. 2.
- Несоосность заднего моста приводит к чрезмерному сопротивлению шины относительно дороги и создает нежелательные боковые силы.
На рис. 1 показано правильное выравнивание тандемной оси. На рис. 2 показаны некоторые возможные условия центровки осей. - Даже новые грузовики нуждаются в регулировке заднего моста. Другие исследования показывают, что до 70% новых автомобилей нуждаются в той или иной форме регулировки задней оси. При исследовании парка из 100 грузовиков те, у которых правильное выравнивание задней оси, работали с коэффициентом 0,79.центов за милю для шин по сравнению с перекосом в 1,8 цента за милю. Другие автопарки снизили эксплуатационные расходы на шины с 1,9 цента до 1,2 цента. Большинство исследованных автопарков с правильным выравниванием заднего моста сообщили о приросте 3/10 мили на галлон. Для 100 грузовиков, преодолевающих 125 000 миль в год, это соответствует 1100 галлонам топлива в год на грузовик. Например, тандемный трактор, проходящий 125 000 миль в год, с передней осью, смещенной на 1/4 дюйма, и задними осями, смещенными на 1/4 дюйма (см. рис. 2), «скребет» дорогу на 230 миль вбок.
. Согласно последним проведенным исследованиям, это типично для тракторов, которые эксплуатируются на автомагистралях Америки! Дополнительное сопротивление прицепа и трение способствуют еще большей потере топлива и сокращению срока службы шин. «Шестьдесят процентов износа шин рулевой оси вызваны несоосностью ведущей оси». (Флот, 19 дек.91, с. 9.) - Все тяжелые грузовики и прицепы должны периодически проверяться и регулироваться, а также при обнаружении ненормального износа шин. Выравнивание заднего моста следует проверять после любого ремонта после аварии. Незначительные сдвиги в креплениях рамы к подвеске могут привести к значительному смещению центровки передней и задней осей. Выравнивание переднего моста решит только половину проблемы.
- На рис. 3 показаны различные эффекты расхода топлива. Сопротивление качению и сопротивление качению шин составляют самый большой сегмент расхода топлива — 42,2%. Любое действие, предпринятое для уменьшения сопротивления качению, например, правильное выравнивание, может и будет снижать расход топлива.
908:40- Рисунок 3
- Предоставлено флотским оборудованием. Используется с разрешения.
- У данного грузовика могут быть взаимные условия несоосности заднего моста. Если бы это было так, он не мог бы демонстрировать плохие ходовые качества. Однако шины все равно будут изнашиваться, а экономия топлива снизится.
- К задним мостам обычно не предъявляются требования по развалу и схождению. В задних мостах тяжелых грузовиков не используется коррекция угла наклона кастера. 908:40
- ДЕЯТЕЛЬНОСТЬ I:
- Используйте лист активности, предоставленный:
- 1. Найдите двухосную тележку и одноосную тележку.
- 2. В соответствующем(их) руководстве(ях) по ремонту найдите последовательность(и) проверки перед центровкой. Обратите внимание на любые специальные процедуры регулировки задней оси для каждого грузовика.
- 3. Из руководства(й) по ремонту, раздел спецификаций выравнивания задней оси, определите правильные настройки развала и схождения задней оси.
908:40- 4. Из руководства(й) по ремонту определите правильные процедуры регулировки развала и схождения.
- 5. Если изготовитель допускает изгиб оси для исправления незначительных отклонений развала и схождения, сделайте схему предлагаемой конфигурации оборудования.
- 6. Если доступно оборудование для установки четырех колес, выполните проверку углов установки четырех колес на каждом грузовике и выполните необходимые регулировки. Если оборудование для установки четырех колес недоступно, выполните задание II. 908:40
- 7. Обобщите и сравните результаты проверки и регулировки заднего моста между двухосным и одноосным грузовиком.
- ЛИСТ ДЕЯТЕЛЬНОСТИ
- Имя:______________________________ Дата завершения:________________________
- Тандемная ось
- 1. Год___________________________
- Марка_________________________________
- Модель_________________________________ 908:40
- Тип задней подвески:
- ______________________________
- 2.
Предварительные проверки:- ______________________________
- ______________________________
- ______________________________
- 3. Технические характеристики центровки заднего моста:
- ______________________________
- ______________________________
- _____________________________ 908:40
- 4. Процедуры регулировки:
- Развал ________________________
- Схождение ___________________________
- 5. Результаты проверки сход-развала:
- Задний развал ___________________
- Заднее схождение ______________________
- Одноосный
- 1. Год ___________________________
- Изготовить __________________________
- Режим л_________________________________ 908:40
- Тип задней подвески:
- ______________________________
- 2. Предварительные проверки:
- ______________________________
- ______________________________
- ______________________________,
- 3.
Технические характеристики центровки заднего моста:- ______________________________
- ______________________________
- _____________________________ 908:40
- 4. Процедуры регулировки:
- Развал ________________________
- Схождение ___________________________
- 5. Результаты проверки сход-развала:
- Задний развал ___________________
- Заднее схождение____________________
- Сводка выводов:
- Тандемная ось:
- _________________________________________________________________________
- ________________________________________________________________________________ 908:40
- _________________________________________________________________________
- _________________________________________________________________________
- _________________________________________________________________________
- Одноосный:
- _________________________________________________________________________
- _________________________________________________________________________
- ________________________________________________________________________________
- _________________________________________________________________________
- _________________________________________________________________________
- ЗАДАНИЕ II:
- Примечание:
- Это действие предоставляет техническому специалисту только процедуру проверки выравнивания заднего моста.
Он достаточно точен, чтобы определить, не выровнена ли задняя ось, но недостаточно точен, чтобы точно выровнять ось. Эту процедуру можно использовать для первоначальной центровки заднего моста после капитального ремонта заднего моста. Окончательное выравнивание должно быть выполнено с использованием соответствующего оборудования для выравнивания. 908:40- Необходимые материалы:
- 1. Прямой утюг длиной восемь футов, угловой 1-1/2 или 2 дюйма
- 2. Два больших С-образных зажима
- 3. Пятьдесят футов толстого шнура
- 4. Четыре куска пиломатериала размером 2 x 4 дюйма длиной ровно четыре дюйма
- 5. Столярный угольник
- 6. Двенадцатидюймовая линейка
- 7. Регулируемый калибр
- Примечание:
- Эта процедура проверки написана для НЕВОЗМЕСТНЫЕ мостовые тележки. Для грузовиков со смещенными осями требуется компенсация смещения осей.
- Процедура:
- 1.
Выведите погрузчик на ровную ровную площадку.- 2. Направив передние колеса прямо вперед, заглушив двигатель, переведя трансмиссию в нейтральное положение и отпустив стояночный тормоз, прокатите самосвал вперед и назад на несколько футов, чтобы нейтрализовать любое остаточное скручивание подвески в результате усилия рулевого управления и торможения. Включите стояночный тормоз и заблокируйте колеса, чтобы предотвратить дальнейшее движение. 908:40
- 3. С помощью столярного угольника и струбцины «С» зажмите уголок непосредственно перед задними колесами.
- 4. Прикрепите кусок шнура к раме сразу за задними колесами; если проверяется тандемная ось, прикрепите шнур к задней части передней оси. Поместите блок в задней части внешней боковины шины и переднем крае внешней боковины шины. Прикрепите шнур к защитной стойке, расположенной перед передней частью грузовика. Поднимите глаза на уровень шнура и визуально выровняйте шнур так, чтобы он находился на прямой линии. 908:40
- 5.
Измерьте расстояние между внешней боковой стенкой шин передней оси и кордом.- 6. Расстояние «X» и «Y» должно быть равно в пределах 1/8 дюйма. Если оно больше 1/8 дюйма, задняя ось определенно не соосна.
- 7. Если проверяется тандемная ось, используйте калибр для измерения расстояния от пересечения троса и уголка до центра ступицы передней оси. Эти расстояния слева и справа должны быть равными. 908:40
- 8. Если передняя ось показывает «в норме» с помощью измерительного шаблона, используйте трамблер для проверки расстояния от центральной ступицы передней оси до центральной ступицы задней оси. Эти расстояния должны быть равны.
- 9. Обобщите свои выводы и дайте соответствующие рекомендации.
- 10. Эту процедуру можно использовать для проверки центровки прицепа со сдвоенной осью путем изменения настройки с помощью пальца опорно-сцепного устройства.
- ПРОВЕРКА ИНФОРМАЦИИ
- Указания: Укажите, являются ли приведенные ниже утверждения верными или ложными .
Если утверждение неверно, объясните, почему оно неверно. - 1._______ Только грузовые автомобили со сдвоенной осью нуждаются в регулировке заднего моста.
- 2._______ Даже если передние колеса выровнены правильно, грузовик все равно может тянуть или вести в одну сторону.
- 3._______ Несоосность заднего моста прицепа приводит к снижению расхода топлива. 908:40
- 4._______ Кастер и схождение — две возможные регулировки, которые можно выполнить на задней оси.
- 5._______ На сопротивление качению шины приходится наибольший расход топлива.
- ЗАМЕТКИ УЧИТЕЛЯ
- В последнее время индустрия обслуживания автомобилей сосредоточилась на выравнивании заднего моста. Некоторые специалисты старшего возраста рассматривают этот недавний сдвиг как уловку производителя, направленную на продажу большего количества оборудования. Некоторые потребители сопротивляются регулировке заднего колеса из-за дополнительных затрат.
Они считают это ненужным, поскольку бывшие грузовики, похоже, не нуждались в выравнивании заднего моста. Частью этой проблемы является эволюционировавшая структура ценообразования: взимайте ту же цену за «только проверку», что и за «проверку и корректировку». Для грузовых автомобилей с тандемной и одноосной осью правильное выравнивание задней оси необходимо для оптимальной экономии топлива и износа шин. Правильная установка заднего моста улучшает управляемость грузовика. Значительное отклонение от нормы (более 2° развала и 1/4″ схождения) может быть опасным, увеличивает расход топлива и сокращает срок службы шин. В результате увеличиваются эксплуатационные расходы. 908:40
- ОТВЕТЫ НА ПРОВЕРКУ ИНФОРМАЦИИ:
- 1. Неверно. Все оси требуют правильного выравнивания для оптимальной экономии топлива и срока службы шин.
- 2. Правда
- 3. Правда
- 4. Неверно. Развал и схождение — это настройки задней оси. Для заднего моста нет настройки кастера.

- 5. Правда
- РЕКОМЕНДУЕМОЕ ЧТЕНИЕ:
- Флотское оборудование, 19 февраля92. Страницы 20-24.
- Дизельное оборудование II, Страницы 122-136.
- НОМЕР:
- Шульц, Эрих Дж. Дизельное оборудование II. Макгроу Хилл, Нью-Йорк. 1982.
- Оборудование флота, , февраль 1992 г. Том 18, номер 2. Несоосность: убийца шин. Том Гелинас, редактор.
- Оборудование флота, , декабрь 1991 г. Том 17, номер 12, Профилактическое обслуживание подвески. 908:40
Комментарии или вопросы по адресу: [email protected]
Возврат в дизельное меню
Danger Zone: Verint Systems (VRNT)
Ознакомьтесь с интервью на этой неделе с Чаком Джаффе из Money Life и Marketwatch.com, посвященным Danger Zone. Чтобы попытаться компенсировать конкурентов, захвативших долю рынка, фирма совершила множество приобретений, разрушающих акционерную стоимость.
Тем не менее, акции выросли на 28% по сравнению с прошлым годом и рассчитывают на агрессивно оптимистичные улучшения роста выручки и прибыли. Verint Systems (VRNT: $44 за акцию) на этой неделе находится в опасной зоне.
Прибыль движется не в том направлении
Прибыль Verint Systems после налогообложения (NOPAT) снизилась со 111 млн долларов США в 2014 году до 34 млн долларов США в 2017 году, или -33% в годовом исчислении. Выручка выросла на 5% в годовом исчислении за то же время, как показано на рис. 1. Маржа Verint NOPAT также снизилась с 12% в 2014 г. до 3% в 2017 г.
New Constructs, LLC и документы компании
Verint потратила 445 миллионов долларов (16% рыночной капитализации) свободного денежного потока за последние пять лет. В 2017 году компания потратила 104 миллиона долларов (4% рыночной капитализации). Денежные средства компании в размере 311 миллионов долларов, которые в настоящее время находятся в бухгалтерских книгах, могут поддерживать темпы сжигания денежных средств в 2017 году менее чем за три года.
Основы Verint развиваются в неправильном направлении.
Приобретения были неэффективным использованием капитала
Руководство постоянно рекламирует приобретения как «увеличивающие прибыль» или «благоприятные для акционеров», основываясь на заблуждении «высокое низкое». Более тщательное исследование показывает, что эти приобретения являются неэффективным распределением капитала и наносят ущерб экономике бизнеса.
С 2014 года Verint потратила более 765 миллионов долларов (28% рыночной капитализации) на приобретение таких компаний, как KANA Software, UTX Technologies и Contact Solutions. Хотя эти приобретения помогли увеличить выручку, они мало что сделали для увеличения прибыли и получения качественной прибыли на инвестированный капитал (ROIC). Согласно Рисунку 2, ROIC VRNT в 2014 году составлял 10% и упал до нижнего квинтиля 2%. Приобретения Verint не были столь привлекательными для акционеров, как сообщала компания.
Рисунок 2: Приобретения приводят к снижению ROIC
Источники: New Constructs, LLC и документы компании
План вознаграждения руководителей создает риск корпоративного управления
Стимулы Verint для вознаграждения руководителей не соответствуют интересам акционеров.
Несогласованные планы вознаграждения могут привести к неверным решениям о распределении капитала, как показано на рис. 2, поскольку они вознаграждают руководителей за уничтожение акционерной стоимости.
Руководители Verint имеют право на базовую заработную плату, денежные поощрения и долгосрочные вознаграждения в виде акций. Бонусные выплаты основаны на целях эффективности, установленных компенсационным комитетом. Цели включают выручку, операционный доход, операционный денежный поток и «управление бизнес-целями». Эти показатели не могут измерить создание акционерной стоимости.
Долгосрочные вознаграждения в виде акций присуждаются в виде комбинации ограниченных акций, основанных на времени и результатах. Ограниченные акции предоставляются на основе равного веса выручки, EBITDA и общего дохода акционеров. Как было показано ранее, приобретения могут увеличить выручку, в то время как прибыль снижается. Кроме того, инвесторам следует опасаться чрезмерного использования цены акций в качестве стимула.
Решения могут быть приняты для максимизации цены акций в краткосрочной перспективе, в то время как долгосрочные интересы бизнеса игнорируются.
Как мы показали в многочисленных тематических исследованиях, ROIC, а не EBITDA, выручка или управленческие бизнес-цели, является основным фактором создания ценности для акционеров. Без серьезных изменений в этом плане вознаграждения (например, с акцентом на ROIC) инвесторы должны ожидать дальнейшего разрушения стоимости.
Показатели не-GAAP Попытка скрыть убытки
Verint использует показатели не-GAAP, такие как выручка не-GAAP, операционная прибыль не-GAAP, скорректированная EBITDA и чистая прибыль не-GAAP, чтобы представить бизнес в более позитивном свете. легкий. Ниже приведены некоторые элементы, которые компания Verint удалила при расчете показателей, не относящихся к GAAP:
- Компенсационные расходы на акции
- Расходы на приобретение
- Расходы на реструктуризацию
- Амортизация приобретенной техники
- Начисление обесценения
Эти корректировки оказывают большое влияние на несоответствие между чистой прибылью по GAAP, чистой прибылью без учета GAAP и экономической прибылью.
В 2016 и 2017 годах Verint исключила почти 65 миллионов долларов (6% от выручки) и 66 миллионов долларов (6% от выручки) соответственно из расходов, связанных с компенсациями, основанными на акциях, для расчета чистой прибыли без учета GAAP. Кроме того, фирма удалила 29 долларов.миллионов (3% от выручки) в расходах на реструктуризацию и приобретение в 2017 году. С учетом других корректировок Verint сообщила о чистой прибыли не по GAAP за 2017 год в размере 159 миллионов долларов. Согласно Рисунку 3, чистая прибыль по GAAP составила -29 млн долларов США, а экономическая прибыль составила -87 млн долларов США в 2017 году.
Отстающая прибыльность на нескольких рынках
Бизнес Verint охватывает два отдельных рынка, каждый из которых насыщен конкуренцией. Его сегмент «Взаимодействие с клиентами» (66% выручки в 2017 г.) предоставляет услуги по анализу опыта/поведения клиентов, оптимизации рабочей силы и услугам по вовлечению сотрудников. Сегмент Cyber Intelligence (34% выручки в 2017 г.
) обеспечивает интеллектуальный анализ данных, системы защиты от угроз и многое другое. Эти широкомасштабные услуги противопоставляют бизнес Verint таким компаниям, как Oracle (ORCL), Microsoft (MSFT), International Business Machines (IBM, Elbit Systems (ESLT), Pegasystems (PEGA) и salesforce.com (CRM) и другим.
Как видно из рис. 4, показатели ROIC и NOPAT компании Verint Systems значительно ниже, чем у конкурентов. На самом деле, единственные фирмы с более низкой маржой — это Salesforce.com и FireEye (FEYE), ранее выбравшие Danger Zone, последняя из которых упала на 12%, в то время как S&P вырос на 18% по сравнению с первоначальным отчетом Danger Zone. Успех в индустрии разведывательной аналитики в конечном итоге зависит от функциональности предлагаемого продукта и цены. Фирмы с самой высокой рентабельностью, такие как Oracle или даже Nice Systems, обладают большей гибкостью, чтобы инвестировать в усовершенствование продукта или снижать цены конкурентов, если это необходимо. Фирмы с более низкой рентабельностью, такие как Verint, сталкиваются с давлением на маржу и имеют меньше возможностей инвестировать в инновации продуктов.
Figure 4: Verint Systems’ Lagging Profitability
Sources: New Constructs, LLC and company filings
Bulls Case Ignores Verint’s Struggles Since Entering Customer Engagement
Verint bulls will point to the growing intelligence /рынок аналитики данных, усиление киберугроз и изменение предпочтений клиентов в отношении взаимодействия с клиентами как причины для того, чтобы воспользоваться потенциалом фирмы. Тем не менее, оптимисты игнорируют проблемы, с которыми Verint столкнулась после приобретения KANA Software, а также неспособность фирмы повысить рентабельность по мере ее масштабирования.
С приобретением KANA Software компания Verint стремилась создать комплексный набор продуктов для оптимизации рабочей силы, корпоративных процессов и взаимодействия с клиентами. Это приобретение значительно улучшило доступный рынок, но также значительно увеличило конкуренцию. В то же время это не дало Verint конкурентного преимущества, поскольку фирма была вынуждена постоянно увеличивать расходы, чтобы оставаться конкурентоспособной.
Как видно из рисунка 5, затраты Verint на доходы, исследования и разработки, продажи, общие и административные расходы выросли на 11 %, 11 % и 8 % в годовом исчислении соответственно с 2014 года. За то же время совокупный доход вырос всего на 5 %. ежегодно.
Рис. 5. Расходы Verint растут быстрее, чем доходы
Источники: New Constructs, LLC и документы компаний
Эти растущие расходы, особенно на НИОКР, имеют решающее значение для успеха Verint. Фирма осознает, что она должна постоянно разрабатывать новые продукты, отвечающие изменениям в технологиях и потребностям клиентов. Кроме того, компания рассчитывает увеличить количество найма для удовлетворения требований проекта, что только еще больше увеличит операционные расходы. Что еще хуже, начиная с 2016 года, компания начала сталкиваться с удлинением циклов продаж, сокращением размеров сделок и давлением в части своего традиционного бизнеса. Бизнес-модель Verint, сочетающая локальные и гибридные облачные решения, по мере роста становится все менее прибыльной.
Что еще более тревожно, снижение прибыли с 2014 года нельзя объяснить тем, что Verint не «достигает масштаба», как утверждают многие начинающие фирмы. Компания уже обслуживает более 10 000 клиентов, в том числе 80% из списка Fortune 100. С такой большой клиентской базой и некоторыми из самых успешных фирм по всему миру возникает вопрос, сможет ли бизнес-модель Verint когда-либо оправдать ожидания быков.
Наконец, ожидания рынка, заложенные в цене акций Verint Systems, подразумевают, что фирма преодолеет годы снижения маржи, значительно увеличит прибыль и займет большую долю рынка, как мы покажем ниже.
Цена Verint уже оценена как Perfection
При текущей цене VRNT значительно переоценен. Чтобы оправдать свою текущую цену в $44 за акцию, VRNT должна достичь маржи NOPAT на уровне 6% (по сравнению с 3% в 2017 году) и ежегодно увеличивать NOPAT на 19% в течение следующих 12 лет. В этом сценарии доход Verint через 12 лет составит 4,1 миллиарда долларов, что больше, чем доход Elbit Systems за 2016 год или совокупный доход FireEye, Pegasystems и Nice Systems за прошлый финансовый год.
Этот сценарий также кажется маловероятным, учитывая, что с 2014 года NOPAT VRNT ежегодно падал на 33%9.0005
Даже если мы предположим, что Verint сможет достичь маржи NOPAT в 6% и увеличить NOPAT на 14% в год в течение следующего десятилетия, акции сегодня стоят всего 20 долларов за акцию — 55%-ный потенциал снижения. Каждый из этих сценариев также предполагает, что Verint Systems способна увеличить выручку и NOPAT/свободный денежный поток без затрат на оборотный капитал или основные средства. Это предположение маловероятно, но позволяет нам создавать очень оптимистичные сценарии, демонстрирующие, насколько высоки ожидания в текущей оценке. Для справки: за последние пять лет инвестированный капитал ВРНТ рос в среднем на 167 млн долларов (16% выручки за 2017 год) в год.
Стоит ли приобретать VRNT?
Самый большой риск для нашего медвежьего тезиса — это то, что мы называем «глупым денежным риском», что означает, что покупатель приходит и платит за VRNT по текущей или более высокой цене акций, несмотря на то, что акции переоценены.
Поскольку крупные конкуренты уже предоставляют конкурирующие услуги, мы считаем поглощение возможным только в том случае, если приобретающая фирма готова игнорировать разумное управление капиталом и разрушить значительную акционерную стоимость. Ниже мы покажем, насколько дорогим остается VRNT, даже если предположить, что покупатель может достичь значительной синергии.
Начнем с того, что у Verint Systems есть обязательства, о которых инвесторы могут не знать, что делает их более дорогими, чем предполагают бухгалтерские данные.
- $125 млн забалансовой операционной аренды (5% рыночной капитализации)
- 8 миллионов долларов в виде доли меньшинства (<1% рыночной капитализации)
- $4 млн отложенных налоговых обязательств (<1% рыночной капитализации)
После корректировки этих обязательств мы можем смоделировать несколько сценариев покупной цены. Даже в самом оптимистичном сценарии VRNT не стоит текущей цены акций.
На рисунках 6 и 7 показано, сколько, по нашему мнению, Microsoft (MSFT) должна заплатить за Verint, чтобы гарантировать, что это не приведет к снижению акционерной стоимости.
Microsoft могла бы немедленно интегрировать программное обеспечение Verint для взаимодействия с клиентами в свои корпоративные предложения, чтобы повысить ценность платформы на рынке. Однако существуют ограничения на то, сколько MSFT заплатит за VRNT, чтобы получить надлежащую прибыль, учитывая NOPAT или приобретаемые свободные денежные потоки.
Каждая подразумеваемая цена основана на «целевом ROIC» при различных уровнях роста выручки. В каждом сценарии предполагаемый темп роста выручки в первый и второй год равен 7%, что является согласованной оценкой роста выручки в следующие два года. Для последующих лет мы используем 7% в первом сценарии, потому что это продолжение ожиданий следующего года. Мы используем 12% во втором сценарии, потому что он предполагает, что слияние с MSFT может обеспечить рост доходов за счет расширения доступа к платформе и использования клиентов.
Мы консервативно предполагаем, что Microsoft может увеличить выручку Verint и NOPAT без затрат на оборотный капитал или основные средства.
Мы также предполагаем, что Verint немедленно достигает маржи NOPAT в размере 11%, что является средним значением текущей маржи NOPAT Microsoft и Verint. Для справки, текущая маржа VRNT по NOPAT составляет 3%, поэтому это предположение предполагает немедленное улучшение и позволяет создать действительно лучший сценарий.
Рисунок 6. Предполагаемая цена приобретения MSFT для достижения 6% ROIC
Источники: New Constructs, LLC и документы компаний.
На рис. 6 показан «целевой ROIC» для MSFT как средневзвешенная стоимость капитала (WACC) или 6%. Даже если Verint сможет увеличивать выручку на 7% в год с маржей NOPAT в размере 11% в течение следующих пяти лет, стоимость компании будет меньше, чем ее текущая цена в 44 доллара за акцию. Стоит отметить, что любая сделка, которая обеспечивает только 6% ROIC, будет только нейтральной по стоимости и не приведет к увеличению, поскольку доход от сделки будет равен WACC MSFT.
Рисунок 7: Предполагаемые цены приобретения MSFT для достижения 24% ROIC
Источники: New Constructs, LLC и документы компании.
На рис. 7 показана следующая «целевая рентабельность инвестиций» в размере 24 %, которая является текущей рентабельностью инвестиций Microsoft. Приобретения, совершенные по этим ценам, будут действительно выгодными для акционеров MSFT. Даже при наилучшем сценарии роста максимальная сумма, которую MSFT должна заплатить за VRNT, составляет 2 доллара за акцию (снижение 94%). Даже при таком наилучшем сценарии MSFT уничтожит более 3 миллиардов долларов, купив VRNT по его текущей оценке. Любой сценарий, предполагающий среднегодовой темп роста выручки менее 10%, приведет к дальнейшему разрушению капитала MSFT.
Сильная конкурентная среда делает дорогостоящую оценку еще более рискованной
Инвесторы, похоже, готовы не обращать внимания на проблемы с конкуренцией или низкую прибыльность в течение длительного периода времени, когда фирма быстро увеличивает доходы. Если рост выручки замедлится или остановится, оценка акций может упасть.
За последний год цена акций ВРНТ не отражала ухудшения фундаментальных показателей ее бизнеса. В 2017 финансовом году выручка упала на 6% по сравнению с аналогичным периодом прошлого года, и компания ожидает, что в следующем году рост выручки составит лишь среднее однозначное число. Не привело ли 28-процентное увеличение цены акций VRNT за последний год только к еще большему падению VRNT?
Потенциал будущего роста Verint напрямую связан с ее способностью сокращать расходы при одновременном привлечении новых клиентов. Однако, как отмечалось ранее, фирма планирует нанять больше персонала и должна постоянно улучшать свои программные решения, чтобы оставаться привлекательной на переполненном рынке. С момента выхода на рынок взаимодействия с клиентами Verint не проявляет никаких признаков повышения прибыльности. Теперь, когда самый сильный квартал года (Q4) компании остался позади, ухудшающиеся фундаментальные показатели должны вернуться в центр внимания. Когда акцент действительно сместится, мы полагаем, что Verint находится всего в одном недостающем доходе от значительного снижения своей оценки.
Оценка VRNT предполагает, что она вырастет выручку более чем на 12% (намного выше консенсус-прогноза в 7%), а также обратит вспять падение маржи на высококонкурентном рынке. Хотя мы не пытаемся точно предсказать, когда рынок осознает несоответствие между ожиданиями и реальностью, мы знаем, что неспособность оправдать ожидания по доходам может оказать крайне негативное влияние на цену акций.
Когда Verint сообщила о доходах за 3К15 финансового года ниже ожиданий, на следующий день акции упали на 9%. В 3 квартале 2016 финансового года, когда Verint снова не оправдала ожиданий по выручке, на следующий день акции упали на 10%. Без последовательного роста доходов инвесторы рискуют резко упасть VRNT до более рациональных уровней.
Инсайдерские действия и краткосрочный интерес минимальны
За последние 12 месяцев было приобретено 312 тысяч инсайдерских акций и 139 тысяч продано, в результате чего было приобретено 173 тысячи инсайдерских акций.
Эти покупки составляют менее 1% акций в обращении. Кроме того, 1,7 миллиона акций проданы без покрытия, или 3% акций в обращении.
Влияние корректировок сносок и судебно-бухгалтерской экспертизы
Наша технология роботов-аналитиков позволяет нам проводить масштабную криминалистическую бухгалтерскую экспертизу и проводить исследования, необходимые для выполнения фидуциарных обязанностей. Чтобы получить истинные повторяющиеся денежные потоки, точную величину инвестированного капитала и реальную акционерную стоимость, мы внесли следующие коррективы в отчет Verint Systems 10-K за 2017 год:
Отчет о прибылях и убытках: мы внесли корректировки на сумму 65 миллионов долларов США, в результате чего были исключены внереализационные расходы на сумму 63 миллиона долларов США (6% от выручки). Мы исключили 64 миллиона долларов США из внереализационных расходов и 1 миллион долларов из внереализационных доходов. Посмотреть все корректировки, внесенные в отчет о прибылях и убытках VRNT, можно здесь.
Балансовый отчет: мы внесли корректировки в размере 732 миллионов долларов США для расчета инвестированного капитала с чистым увеличением на 37 миллионов долларов США. Одной из наиболее заметных корректировок стала сумма в размере 157 млн долларов США (8% от заявленных чистых активов), связанная с прочим совокупным доходом. Все изменения в балансе VRNT смотрите здесь.
Оценка: мы внесли корректировки в размере 1,1 миллиарда долларов США, в результате чего акционерная стоимость снизилась на 629 миллионов долларов США. Наиболее заметной корректировкой стоимости для акционеров стала общая задолженность в размере 874 млн долларов, включая 125 млн долларов забалансовой операционной аренды. Эта корректировка аренды составляет 5% рыночной капитализации VRNT.
Опасные фонды, хранящие VRNT
Следующие фонды получают наш рейтинг «Опасно или хуже» и выделяют значительную часть Verint Systems.
- Bernzott US Small Cap Value Fund (BSCVX) — распределение 3,4% и рейтинг «Опасно».

- Neuberger Berman Intrinsic Value Fund (NINAX) — распределение 2,6% и рейтинг «Очень опасно».
- Victory RS Partners Fund (RSPFX) — распределение 2,6% и рейтинг «Очень опасно».
- Meridian Contrarian Fund (MFCCX) — распределение 2,5% и рейтинг «Опасно».
Эта статья первоначально была опубликована 3 апреля 2017 г. .
Раскрытие информации: Дэвид Трейнер и Кайл Гуске II не получают вознаграждения за то, чтобы писать о какой-либо конкретной акции, стиле или теме.
Следуйте за нами на Twitter , Facebook , LinkedIn и Stocktwits и Stocktwits и .
Клиенты Scottrade получают бесплатное членство Gold (стоимостью 588 долларов США в год), а также скидки 50% и до 20 бесплатных сделок (стоимостью 140 долларов США) при подписке на членство Platinum, Pro или Unlimited.





На рис. 1 показано правильное выравнивание тандемной оси. На рис. 2 показаны некоторые возможные условия центровки осей.
. Согласно последним проведенным исследованиям, это типично для тракторов, которые эксплуатируются на автомагистралях Америки! Дополнительное сопротивление прицепа и трение способствуют еще большей потере топлива и сокращению срока службы шин. «Шестьдесят процентов износа шин рулевой оси вызваны несоосностью ведущей оси». (Флот, 19 дек.91, с. 9.)
908:40
908:40
Предварительные проверки:
Технические характеристики центровки заднего моста:
Он достаточно точен, чтобы определить, не выровнена ли задняя ось, но недостаточно точен, чтобы точно выровнять ось. Эту процедуру можно использовать для первоначальной центровки заднего моста после капитального ремонта заднего моста. Окончательное выравнивание должно быть выполнено с использованием соответствующего оборудования для выравнивания. 908:40
Выведите погрузчик на ровную ровную площадку.
Измерьте расстояние между внешней боковой стенкой шин передней оси и кордом.
Если утверждение неверно, объясните, почему оно неверно.
Они считают это ненужным, поскольку бывшие грузовики, похоже, не нуждались в выравнивании заднего моста. Частью этой проблемы является эволюционировавшая структура ценообразования: взимайте ту же цену за «только проверку», что и за «проверку и корректировку». Для грузовых автомобилей с тандемной и одноосной осью правильное выравнивание задней оси необходимо для оптимальной экономии топлива и износа шин. Правильная установка заднего моста улучшает управляемость грузовика. Значительное отклонение от нормы (более 2° развала и 1/4″ схождения) может быть опасным, увеличивает расход топлива и сокращает срок службы шин. В результате увеличиваются эксплуатационные расходы. 908:40

Полтава
31.021 цапфы каретки ДТ-75
31.022-1
31.112
31.415-1
С обеих сторон установлены уплотнительные крышки, защищающие шарнирное соединение балансиров от попадания абразивных веществ (грязи, пыли и влаги).
Оси от проворачивания фиксируются на опорах штифтами. Для определения люфта используется ломик, пропущенный в окно катка. Упором его в балансир осуществляется нажим на опорный каток в радиальном и осевом направлениях. При величине люфта в подшипниках оси катка больше допустимого, необходимо выполнить его регулировку. Она выполняется так:

Если осевой зазор превышает 0,5 мм, отрегулируйте подшипники в следующем порядке (рис. 62):
Если же ось будет вращаться туго, то добавьте по одной-две прокладки на сторону и снова проверьте осевой зазор;
Для натяжения гусеницы отпустите контргайку регулировочной гайки 12 (рис. 63), установленной в упорном яблоке,
Заверните пробки.
17.3.7. Проверка уровня и замена масла в подшипниках поддерживающих роликов трактора ДТ-75Н
На конце стрелы имеется грузовая цепь с крюком. Поднятие-опускание стрелы и соответственно грузового крюка производится гидравлическим цилиндром, установленным в виде раскоса от стойки к стрем. Грузоподъемность механизма 100 кг. Управляется (подъем-опускание) переключением рукояткой гидрораспределителя. Поворачивается стрела вокруг стойки ручным усилием. Поднятие грузового крюка от пола на 1500 мм.
Кронштейны шарнирно прикреплены к каркасу стенда в том месте, где располагается каретка при разборке. В невостребованном состояние гидроцилиндры-выпрессовыватели опрокинуты и находятся ниже плоскости крышки стола, таким образом не мешают сборочно-разборочным работам. Для выполнения выпрессовочных операций крышкой с гидроцилиндрами поднимается в рабочее положение и фиксируется. Штоки гидроцилиндров при этом находятся параллельно крышке стола, напротив выпрессовываемых цапф. Управление выпрессовывоющими гидроцилидрами осуществляется индивидуальными гидрораспределителями, управляющие рукоятки которых выведены на пульт.
Для придания возможности гайковерту перемещаться в любое место стола на стреле имеется подвижная балка, поперечная стрела, а на балке подвижная каретка, перемещающаяся вдоль нее. К каретке прикреплена цепь гайковерта. Таким образом гайковерт можно перемещать вдоль и поперек стола, помещая его в любое место.
Далее процесс разборки каретки идет в следующем порядке.

4 – жесткость вала сопряжения.





85У.13.050-1 верх. оцин..(ДТ-75) 85У13050-1
39.119 7739119
36.026Р-01 7936026Р-01
38.037А 7738037А
32.114 направляющ.колеса 8532114
05.45.015 (ДТ-75) 0545015
31.021(ДТ-75) 8531021
31.474 на п/ш 7909 5431474
7732012
011 (ДТ-75) 0550011
31.130(ДТ-75) 8531130
41-1942А-4 (ДТ-75) 411942А
крышки 77.52.230 7752230
58.001 ДТ-75 0558001
2634(А-41,А-01) 012634
52.227-1А 7752227-1
давл.41-15С18-11 (4) 4115С18-11
М04.13.09 ДТ,Т-4 041309
58.102 0658102
39.124 ведомая 7739124
04.000 переходной
ДМ-33
Устройство ходового устройства трактора ДТ-75
Техника безопасности. Охрана окружающей среды


Если количество ниже установленной нормы – надо добавить. Главное – не смешивать жидкости от различных марок. Каталог производителя поможет разобраться с правильным выбором.



Просто удаляют часть с наибольшим износом, поскольку избавляться от всей конструкции будет нецелесообразно. Новый зубчатый венец изготавливается с применением той же стали, что и у исходной детали. После этого осуществляется соединение.
Мало компрессии. Возможно пришли в негодность поршневые кольца
Проблема может быть в сенсоре или указателе давления масла
Если не помогло нужно поменять насос
У них есть одно общее – это надёжность и доступность при выполнении ремонтных работ. Проблем с поставкой запасных деталей нет, следовательно, себестоимость технического обслуживания и проведения ремонта сведена к минимуму в финансовом плане. Для проведения ремонта в поле создаются специальные передвижные ремонтные бригады, которые обслуживают технику.
Сформируйте план и график в виде таблицы с четырьмя графами: контрольное мероприятие, его номер, срок выполнения, исполнитель. Рассчитайте сроки так, чтобы к началу приемки успеть собрать данные для межведомственной комиссии, провести самопроверку, при необходимости ликвидировать недочеты. Оформите план и график приложением к приказу о подготовке к новому учебному году и приемке.
Оформите в виде справок. В 2022 году приемочная комиссия запросит новые прогнозные сведения. В детском саду и школе – о детях, зачисленных из ДНР, ЛНР и Украины. В школе дополнительно – о максимальной скорости доступа к сети Интернет, а если школа участвует в программе «Модернизация школьных систем образования» – еще и о ходе реализации мероприятий программы и по необходимости об учениках, которых перевели на временный режим обучения.
05.2022 № СК-334/02). Укажите ее на 1 сентября. Школьную справку дополните сведениями о прогнозном количестве учебных смен, обеспечении учеников горячим питанием. Используйте заполненный образец.
05.2022 № СК-334/02). Затем – о количестве педагогических работников. В школе дополнительно укажите количество вакантных должностей по каждой специальности (форма 4 приложения 3 к Методическим рекомендациям, направленным письмом Минпросвещения от 24.05.2022 № СК-334/02). Скачайте образец справки.
Суммы распишите по источникам финансирования – федеральный бюджет, консолидированный бюджет субъекта и внебюджетные источники. Сведения указывайте по мероприятиям подготовки: текущий ремонт, капитальный ремонт, создание структурных подразделений, обеспечение пожарной безопасности и защиты от ЧС, антитеррористические мероприятия, санитарное обеспечение, иные мероприятия (формы 2, 6, 7, 8 и 17 приложения 3 к Методическим рекомендациям, направленным письмом Минпросвещения от 24.05.2022 № СК-334/02). Смотрите готовый образец.
05.2022 № СК-334/02). Укажете объем средств и наименование бюджета, за счет которого закуплены учебники. Пропишите количество учебников, которого не хватает до полной обеспеченности детей учебниками.
Укажите в ней, как развиваете школьные спортивные объекты и клубы (форма 13 приложения 3 к Методическим рекомендациям, направленным письмом Минпросвещения от 24.05.2022 № СК-334/02). Сначала – количество спортивных клубов, которые создали и планируете открыть, площадок, которые оборудовали и еще планируете. Если школа сельская, дополнительно укажите, сколько отремонтировали спортзалов, перепрофилировали помещений. В конце отразите сумму затрат и источник финансирования.
05.2022 № СК-334/02). Сведения указывайте по школе, ее филиалам и отдельно стоящим зданиям. Если в школе есть копия статистической формы № ОО-2, предоставьте ее комиссии вместо справки.
5.3.1 Методических рекомендаций, направленных письмом Минпросвещения от 24.05.2022 № СК-334/02). Отразите в справке сведения о местах, выведенных из эксплуатации на время капитального ремонта, и учениках, которых перевели на временный режим обучения. Руководствуйтесь соглашением о предоставлении школе субсидии и письмом Минпросвещения от 11.03.2022 № 03-296. Смотрите готовые образцы.
В 2022-м они охватывают восемь направлений. Вопросы по каждому направлению – в чек-листах. Заранее вручите их членам комиссии по подготовке к приемке и поручите провести самопроверку школы или детского сада. Предварительно дополните листы вопросами с учетом местных условий и характера деятельности образовательной организации. Поручите поставить в листах отметку «да» или «нет», дать заключение о готовности к учебному году или наличии нарушений.
Межведомственная комиссия составит его по форме из приложения 5 к Методическим рекомендациям, направленным письмом Минпросвещения от 24.05.2022 № СК-334/02. Один экземпляр акта вручат вам. документы не выдадут, если иное не установили региональные и местные власти.
1obraz.ru
п.)

Если таких сотрудников несколько, нужно заключить договор с каждым из них. Когда невозможно разграничить ответственность между сотрудниками, составьте договор о коллективной материальной ответственности.
Также можно включить в договор порядок приёмки товаров и проверки их качества.
Подтверждение приёмки товаров.
Это поможем сотрудникам принимать товар быстрее и без ошибок.



Поставщик навязал свой договор, условиями которого предусмотрено, что товар отгружается на условиях доставки автомобильным транспортом, а его приемка по качеству осуществляется в соответствии с Инструкцией, утвержденной Постановлением Госарбитража СССР от 25.04.1966 г. № П-7 (Далее – Инструкция П-7).
Покупателю необходимо назначить лиц, уполномоченных принимать товары у грузоперевозчика.
Подробно процедура выдачи и требования к содержанию удостоверений описана в Инструкции П-7.
Допускается маркировка с использованием упаковочных ярлыков для каждого грузового места. 
Если покупатель не привлек эксперта для приемки товара, акт о выявленных недостатках может быть отклонен судом.
Результаты анализа проб приобщаются к материалам проверки качества. Образцы проб, оставшиеся у покупателя должны храниться до разрешения спора о качестве товара.
).
Термины и определения
Акцептовав настоящее Соглашение, и пройдя процедуру Регистрации, а также осуществляя последующий доступ к Сайту, Пользователь подтверждает, что он, действуя своей волей и в своем интересе, передает свои персональные данные для обработки Оператору и согласен на их обработку. Пользователь уведомлен, что обработка его персональных данных будет осуществляться Оператором на основании Федерального закона от 27.07.2006 г. No 152-ФЗ «О персональных данных».
1.2. Данные, которые автоматически передаются сервисам Сайта в процессе их использования с помощью установленного на устройстве Пользователя программного обеспечения, в том числе IP-адрес, информация из Cookies, информация о браузере Пользователя (или иной программе, с помощью которой осуществляется доступ к сервисам).
2.3. Поддерживания связи с Пользователем в случае необходимости, в том числе направление уведомлений, запросов и информации, связанных с использованием сервисов, оказанием услуг, а также обработка запросов и заявок от Пользователя;
Передача Оператором персональных данных Пользователя правомерна при реорганизации Оператора и передачи прав правопреемнику Оператора, при этом к правопреемнику переходят все обязательства по соблюдению условий настоящего Соглашения применительно к полученной им персональной информации.
Доступ к персональным данным
Передача объекта долевого строительства закона о долевом строительстве.
А чтобы принять квартиру, дается
Для этого можно отпроситься с работы на пару
Нигде ничего




Мы рассмотрим некоторые способы изменения языка. Прочтите нашу серию блогов, чтобы узнать больше.
; принимать + -ance
лидеров, что пришло время компаниям сделать психическое здоровье своим приоритетом.
|No Straight News
д.
]
Символы |
Крайне важно объективно оценивать приемлемость. 3 минуты чтения 
Визуально это шкаф с аппаратурой внутри. Шкаф закрывается как на обычный замок, так и блокируется с помощью электрорубильника. То есть если крановый механизм подключен к электросети, вы не сможете открыть шкаф.
(Все катушки реле имеют обозначения KF).
Подъем тележки вверх ограничен выключателем SQ. Кроме того, устройство блокирует кран при превышении допустимой грузоподъемности.
Пользоваться принципиальными схемами удобно при ремонте и наладке. Аппаратура в них просто и четко разбита на отдельные самостоятельные цепи, и они легко запоминаются. Электрические цепи на принципиальных схемах подразделяются на силовые, изображаемые толстыми линиями, и цепи управления, выполненные тонкими линиями. На монтажных или маркированных схемах в отличие от принципиальных изображают электрическую проводку крана и взаимное расположение электрооборудования.
36). Цепь управления показана тонкими линиями, силовая цепь — жирными линиями. Пояснение схемы силовой цепи будет дано ниже. В данный момент рассмотрим схему цепи управления без элементов, расположенных правее пунктирной линии, соединяющей точки.
2 — схема реверсивного магнитного пускателя. Для реверсирования двигателей достаточно двух двухполюсных контакторов. При повороте рукоятки контроллера подается напряжение в цепь управления и включается катушка, которая замыкает верхнюю пару контактов линии 1-11 и 3-12. При этом двигатель вращается в направлении Вперед. При подаче напряжения в цепь управления, что соответствует повороту контроллера в противоположную сторону, включаются катушка Я и нижняя пара силовых контактов, замыкая линии 1-12 и 3-11. В этом случае двигатель вращается в направлении Назад.
При включении катушки Н замыкаются линии 1-11, 2-13, 3-12, что вызывает изменение порядка чередования фаз электродвигателя, поэтому он вращается в противоположную сторону.
Двигатель переходит на более жесткую характеристику, его частота вращения возрастает и т. д. На пятой позиции контроллера все резисторы отключены, обмотки роторов замкнуты накоротко, двигатели работают на естественных характеристиках, где скорость достигает наибольшего значения.
Реле Р1 замыкает свои контакты в цепях 020-023 и 025-036.
В результате изменения порядка подключения фаз двигатели вращаются в обратную сторону.

Монтажная схема представляет собой рабочие чертежи, по которым ведется монтаж электрооборудования.

7. 12. В эту цепь введены контакт КЛ, установленный на крышке люка, и контакт КП на разъеъмной части торцового ограждения пастила на мосту крана (устанавливается, когда вход на кран допускается через мост), нулевые контакты 1—2 всех трех контроллеров, концевые выключатели движения моста КВМ, тележки КВТ и подъема КВП, контакты максималыю-токовых реле МРО, МР1, МР2 и МРЗ, а также аварийный выключатель АВ.
Максимально-токовые реле MP разрывают цепь катушки линейного контактора ЛК при протекании по силовой цепи крана тока повышенного напряжения, а аварийный выключатель АВ предназначен для отключения линейного контактора ЛК вручную крановщиком.
Переход контакта 4—5 на концевой выключатель подъема через троллейный провод вызван тем обстоятельством, что концевой выключатель подъема установлен на тележке, перемещающейся относительно контроллера подъема, установленного в кабине крановщика. Подключение же концевого выключатели подъема к электродвигателю подъема диктуется целями экономии и упрощения электрической схемы, так как в противном случае для подключения концевого выключателя подъема к фазе Л2 на защитной панели потребовались бы еще один троллейный провод и один токоприеник с соответствующей электропроводкой.

Низкая температура нагрева сопротивлений указывает на излишнее количество элементов.

/мин

. 51 52 ..
Цепи управления и освещения переключают устанавливая разъемные перемычки на клеммы соответствующего напряжения.
Малую скорость включают нажатием педали МС в кабине управления или кнопки МСМ выносного пульта. Кроме Torn, малая скорость автоматически включается конечным выключателем КИС, когда стрела подходит к крайнему верхнему положению, чтобы избежать нежелательного рывка при ее быстрой остановке.
Максимальная и нулевая защита выполнены по обычной крановой схеме в цепи линейного контактора Л.
Принципиальные схемы отражают взаимодействие элементов электрооборудования, указывают последовательность пппупжирния тпкя по силовым цепям и аппаратам

2 — схема реверсивного магнитного пускателя. Для реверсирования двигателей достаточно двух двухполюсных контакторов. При повороте рукоятки контроллера подается напряжение в цепь управления и включается катушка, которая замыкает верхнюю пару контактов линии 1-11 и 3-12. При этом двигатель вращается в направлении Вперед. При подаче напряжения в цепь управления, что соответствует повороту контроллера в противоположную сторону, включаются катушка Я и нижняя пара силовых контактов, замыкая линии 1-12 и 3-11. В этом случае двигатель вращается в направлении Назад.
Двигатель переходит на более жесткую характеристику, его частота вращения возрастает и т. д. На пятой позиции контроллера все резисторы отключены, обмотки роторов замкнуты накоротко, двигатели работают на естественных характеристиках, где скорость достигает наибольшего значения.
Реле Р1 замыкает свои контакты в цепях 020-023 и 025-036.
В результате изменения порядка подключения фаз двигатели вращаются в обратную сторону.

Система выдачи файлов с форума режет объем и Ваши замечательные фото превращаются в нечитаемые огрызки.
Схемы портальных кранов: http://forum.portalkran.ru/index.php
JPG (79,17К)
JPG (85,02К)
doc (222,5К)
Торопиться не нужно, дайте успокоиться крану при выходе на точку настройки.Также если Вы проводите повторную настройку в одной и той же геометрии крана, то рекомендую сбросить коэффициенты. Выходите в меню настройка веса, нажимаете кнопку «замок», далее «меню», прибор спрашивает «сбросить …», подтверждаете нажатием на «меню». После этого проводите настройку. Что это дает. Вы обезопасите себя от возможных дальнейших «глюков» прибора. Бывали случаи когда он зависал и не реагировал на кнопки. В этом случае отсоединяем датчик усилия, сбрасываем коэффициенты, подсоединяем датчик усилия, проводим настройку. Также рекомендую использовать два груза для настройки, например, 2,8 тонн и 700 кг. Если нет такой возможности, то придется схитрить. Настроить Q1, выйти из меню, снова зайти и настроить Q2. В некоторых случаях это помогает.
10 РЭ.pdf (544,39К)
JPG (1,52МБ)
JPG (1,29МБ)
..
..
JPG (193,14К)
В листе 3 исправлено подключение КСП, для исключения повреждения двигателя подъема.
pdf (6,35МБ)
JPG (303,31К)
png (196,3К)
png (230,04К)
JPG (200,18К)
JPG (394,31К)
JPG (307,1К)
Кроме того, а где схема собственных нужд? == сравните схемы управления грузовой лебёдкой . схемы собственных нужд нету.
JPG (131,57К)
Эти спецификации соответствуют подразделу S OSHA 29 CFR-1910, в котором излагаются обязанности работодателей по обеспечению сотрудников рабочим местом с минимальным риском возникновения дугового разряда и других опасностей, связанных с электрическим током.



1 Область применения




0249
75
51
.
14(A) для провода 75°C (167°F), и ни в коем случае они не должны быть меньше, чем показано в Таблица 610.14(D).

21(F).

»
До сих пор все курсы, которые я посещал, были отличными.
»
4 (90 мм)/ 50 мм
..
м
За все время товар был просмотрен 353 раза.
Использование надежного спецтранспорта большой грузоподъемности гарантирует быструю доставку даже больших объемов цемента. Рассмотрим принцип работы цементовоза, его основные технические характеристики и конструкцию.
Наиболее популярными являются вакуумные модели. Загрузка материала в таких устройствах происходит под действием вакуума, а выгрузка – при помощи компрессора, который установлен на шасси тягача. Использование специальной аэролотки способствует заполнению в цистерну воздуха под высоким давлением. Аэрированный цемент поступает в разгрузочный патрубок, откуда он выдувается с помощью сжатого воздуха.
Для создания давления при выгрузке цемента используются компрессорные агрегаты.
Для производства шасси применяется сталь, которая соединяется с помощью автоматической сварки. Длина цементовоза зависит от необходимого объема доставки продукции.
Казань, ул. Петербургская, дом 25В, помещение 4-13
.
куб):
4 (90 мм)/ 50 мм
куб):
с):
00R22.5
Загрузка цементовоза производится через верхние люки, но на некоторых цистернах цементовозах предусмотрена пневмозагрузка компрессорным агрегатом.

Люди, которые этим занимаются десятилетиями, знают его досконально. И уж поверьте, ВСЕГДА найдут способ, как добыть своим детям не только кусок хлеба, но и масло к нему. Вам тоже полезно будет узнать хоть некоторую толику производственных секретов. Тем более что цемент — главная составляющая пенобетона. От его качества и рентабельности поставок зависит очень многое, если не все.
В этом случае возможен хоть какой-то контроль. Работать же на тарированном цементе, в мешках, оставьте любителям самоистязания. Там ситуация настолько закрученная, что о каком-либо качестве или стабильности можно забыть в принципе. Или гарантированный недовес, или гарантированная пересортица — третьего не дано. А к надписям на мешках относитесь сугубо скептически.
Схема хоть и подкупающе дешевая, но все же предполагает очень четкую организацию и опыт подобных экстремальных действий, уж поверьте на слово.)
Как ни крути, запыленный воздух, даже после всех фильтров, быстро изнашивает текстолитовые пластины в роторном насосе — его производительность резко падает. И если в обычном режиме компрессор годами не требует к себе внимания, то через 10-15 циклов самозагрузки пластины нужно менять. На нерасфрезерованных канавках ротора компрессора это усугубляется еще и крайней дефицитностью этих самых пластин. Так что если водитель не уверен в целостности фильтров, он никогда не согласится на самозагрузку. Ну разве полный дурак подвернется или, что чаще, случайный «наездник». И наказаны за подобную неосмотрительность в первую очередь будете вы сами — с неисправными фильтрами насос сломается через 10 минут работы, вагон затолкают в тупик, и все то время, пока вы будете судорожно метаться по городу в поисках нового цементовоза, согласного на самозагрузку, штрафы за простой будут облегчать ваш кошелек.
Внутри вагона-хопра должен находится человек в противогазе, который водит соплом и обеспечивает забор цемента по углам.

Фактически, грузоподъемность или технические характеристики автобетоносмесителя такие же, как у смесительного барабана на нем. Если клиенты хотят купить автобетоносмесители, очень важно выбрать правильную вместимость автобетоносмесителя. В целом, какую бы грузоподъемность бетоновоза вы ни выбрали, продаваемый бетоносмеситель принесет большую прибыль строителям, что может быть очень полезным вспомогательным инструментом, помогающим рабочим увеличить производительность.0003 рабочая эффективность , полные высокие стандартные инженерные количества и зарабатывают больше денег для вас .
Очевидно, что большая грузоподъемность бетоновоза может привести к увеличению количества бетона. Если вы зарабатываете на стоимости куба бетона, конечно лучше выбрать бетоновоз большей вместимости. Потому что вы заработаете больше денег после перевозки за один раз. Если ваш автобетоносмеситель оплачивается в виде ежемесячного платежа, то автобетоносмеситель меньшей вместимости может удовлетворить ваши потребности, потому что более крупный автобетоносмеситель будет стоить дороже.
Поэтому шины с проволочным бортом более популярны. Конечно, проволочные шины дороже, чем нейлоновые.
м³, 4 м³, 5 м³, 6 м³, 7 м³, 8 м³, 9 м³, 10 м³, 12 м³, 14 м³ и 16 м³ . И автобетоносмеситель с самозагрузкой для продажи. Технические характеристики: 1,2 м³, 2,0 м³, 3,5 м³ и 4 м³. . У нас есть профессиональная производственная команда, передовые технологии, которые не могут быть достигнуты аналогами, и выгодная цена на автобетоносмеситель.
0069
В настоящее время автобетоносмеситель является гораздо более распространенным инструментом в строительном проекте.
куб. с самозагрузкой в AIMIX GROUP
Поворот уровня 290° (опции)
ROPS тип
Он имеет удобную транспортную развязку и хорошо развитую экономику. После более чем 35-летнего развития мы стали одним из ведущих производителей строительной техники в Китае. В настоящее время наша компания занимает площадь 120 000 квадратных метров, а площадь застройки составляет 60 000 квадратных метров. Наша компания насчитывает более 1000 сотрудников, среди которых 16 инженеров, более 90 профессиональных техников, 60 административных сотрудников и 600 квалифицированных рабочих.
com.
Этот рейтинг указывает на грузоподъемность барабана, но важно отметить, что он указывает, сколько барабан ДОЛЖЕН вместить, а не максимальное количество, которое он МОЖЕТ вместить. Например, барабан бетономешалки, рассчитанный на 10 ярдов бетона, физически способен вместить около 14 ярдов.
Что касается вашего барабана для смешивания цемента, наличие небольшого дополнительного пространства внутри может помочь создать более качественный продукт в целом, обеспечивая при этом более безопасные условия. Вот как:
Простая истина заключается в том, что слишком много материала внутри барабана, особенно если этот барабан вращается, чтобы ингредиенты не оседали и не разделялись, создает прекрасную возможность для утечки. Принимая во внимание тот факт, что уровень аварийности бетонных грузовиков выше среднего, и что материал, который они перевозят, после высыхания и затвердевания довольно долговечен, такие разливы могут иметь грязные и непомерно дорогостоящие последствия.
Помните, такая работа опасна. При неправильном обращении это может привести к повреждению барабанов, травмам или даже смерти. По этой причине вы должны доверить шлифовку бетона профессионалам.
866.343.8295 или свяжитесь с нами через наш веб-сайт, чтобы связаться с нашей командой напрямую. Мы здесь, и мы всегда рады помочь.
Типы горячей продажи AIMIX GROUP в основном 8 м³, 9 м³ и 10 м³.
поставка 



Самый распространенный бетоновоз имеет емкость барабана от 11 до 15 кубических ярдов, однако из-за ограничения веса на дороге они могут перевозить от 8 до 11 кубических ярдов бетона. Чаще всего это 8 и 10 кубических ярдов, для дорожного проекта необходимо транспортировать небольшие партии бетона в различные места, поэтому небольшой грузовик может вместить 5 кубических ярдов.
Чаще всего это 8 и 10 кубических ярдов, для дорожного проекта необходимо транспортировать небольшие партии бетона в различные места, поэтому небольшой грузовик может вместить 5 кубических ярдов.
(м3).

Однако при укладке этого бетона на стройплощадке количество может быть несколько меньше из-за потерь при транспортировке, потерь на испарение, неправильной укладки на стройплощадке и низкой производительности труда. Для дорожного проекта необходимо транспортировать небольшие партии бетона в различные места, поэтому небольшой грузовик может вместить 3,5 кубических метра (м3).
Небольшие грузовики перевозят около 4 ярдов, а более крупные грузовики — около 14 кубических ярдов. Потребуется 45 х 80 фунтов. мешков бетонной смеси Quikrete или Sakrete, чтобы приравнять ярд бетона.
Однако из-за ограничения веса на дороге они могут перевозить от 8 до 11 кубических ярдов или от 6 до 8 м3 бетона. Чаще всего это 8 и 10 кубических ярдов, для дорожного проекта необходимо транспортировать небольшие партии бетона в различные места, поэтому небольшой грузовик может вместить 5 кубических ярдов.
Эти большие партии смешиваются на заводе и доставляются в больших грузовиках с бочками для готовой смеси за одну большую заливку, и грузовики должны постоянно вращать свои бочки, чтобы предотвратить чрезмерное отверждение, которое может испортить загрузку. Вот почему их часто называют «горячими загрузками», потому что их нужно использовать в течение определенного периода времени.
А поскольку наши объемные автобетоносмесители производят бетон на месте, в отличие от автобетоносмесителей, мы можем настроить каждую партию в соответствии с требованиями вашего проекта. Кроме того, это по запросу. Мы не начинаем лить, пока вы этого не потребуете.

Кроме того, когда ожидается, что поверхность будет подвергаться сильному воздействию, например, промышленный цех.
Это обеспечит более быстрое схватывание бетона и может иметь решающее значение для сроков проекта.
И даже рекомендуют наши грузовики своим партнерам и друзьям. Если вам нужны автобетоносмесители, нет сомнений, что Aimix Group — ваш идеальный выбор.
0004 .
Вместимость автобетоносмесителя
Если клиенты приобретают автобетоносмесители у Aimix Group, они могут приобрести систему очистки пневматического и гидравлического типа. Емкость бака для воды на автобетоносмесителе составляет 450 литров. А высокая вместимость автобетоносмесителя обеспечит достаточное количество воды для очистки барабана.
Поэтому оператор должен позаботиться о мощности подачи бетоносмесителя. В краткосрочной перспективе избыточная вместимость автобетоносмесителя снизит качество смешивания бетона. В долгосрочной перспективе это сократит срок службы грузовиков.
17
Поэтому большинство водителей называют двигатель «сердцем грузовика».

Исходными материалами для их получения являются природный газ и так называемый «попутный» газ, сопровождающий выходы нефти. В газообразных продуктах переработки нефти содержится этилен, пропилен и другие газы, перерабатываемые на предприятиях в полимеры.
Кроме того, наполнители улучшают ряд свойств изделий – повышают теплостойкость, а волокна ткани и листовой материалы сильно повышают сопротивление растяжению и изгибу, действуя подобно арматуре в железобетоне.
Пластмассы с наполнителями (как порошкообразными, так и волокнистыми) имеют предел прочности при сжатии в пределах от 120 до 160 МПа;
), позволяющая придавать изделиям из пластмасс разнообразные формы. Пластмассовые конструкции и изделия поддаются склеиванию как между собой, так и с другими материалами (например, с металлом, деревом и др.). Поэтому из пластмасс можно изготовлять различные комбинированные клееные строительные изделия и конструкции;
т.н. Иванов М.И.
Определение величины причиненного материального ущерба в результате некачественного выполнения проектных, строительно-монтажных, отделочных и ремонтных работ
Вещества, молекулы которых содержат меньшее количество мономеров, называют олигомерами, большее – сверхвысокомолекулярные полимеры.
д.). Эластичный ПВХ, пластикат, также имеет широкое применение (пленки, шланги, клеенка, линолеум).
В пластмассе может содержаться до 95% наполнителя.
Например, введение антипиренов существенно понижает поверхностное натяжение.
Нехрупкий и эластичный материал. Отличная жесткость и ударостойкость. Именно поэтому его любят производители товаров народного потребления, так как упаковка не трескается при транспортировке или при падении с полок в супермаркетах. ПЭТ растворим в ацетоне, бензоле, толуоле, этилацетате, четыреххлористом углероде, хлороформе, метиленхлориде, метилэтилкетоне.
ru )
Хлор, входящий в его состав, находится в связанном состоянии. Вредное воздействие он оказывает, только когда разрушается. Процесс разрушения может начаться при окислении, при сильном нагревании или горении с выделением бензола.
Выделение газов из самой структуры материала будет происходить ещё некоторое время.
Он менее плотный, чем полиэтилен, но при этом более твердый. Единственный существенный недостаток полипропилена — высокая чувствительность к ультрафиолетовому излучению и кислороду. Чувствительность к кислороду понижается при введении стабилизаторов.
Однако стоит помнить, что полипропилен не рассчитан на длительные нагревания до высоких температур.
(PC, O, OTHER) –Поликарбонат, полиамид, смесь различных видов пластиков или полимеры, не указанные выше
Используйте для этого контейнеры или многоразовые мешочки
Его используют для производства корпусных изделий в приборостроении, разъемов в электронике, бытовой техники, фурнитуры, розеток, выключателей и т.д. Большинство пластиковых изделий в автомобильной промышленности делается именно из АБС-пластика: бампера, решетки радиаторов, колпаки колесных дисков, элементы салона и многое другое. Не мало применений данный тип пластика находит в медицинской промышленности. В пищевой промышленности ABS не так популярен, тут господствует материал под названием полипропилен (PP), о нем чуть позже. Поверхность АБС-пластика легко поддается гальванизации, тем самым расширяя круг применения в декоративных изделиях.
Из минусов – довольно большой коэффициент усадки, что затрудняет производство высокоточных изделий, низкая прочность у большинства марок.
Коэффициент трения полиамида при соприкосновении с металлом довольно низок, что обеспечивает износостойкость. Помимо конструкционного применения, полиамид совершил революцию в текстильной промышленности. Из волокон производят пряжу, нити и нейлоновые ткани.
Кроме бутылок из полиэтилентерефталата можно увидеть такую продукцию, как прозрачные пленки и упаковочную ленту, которая по прочности сопоставима со стальной лентой.
Каждое число соответствует материалу или определенной группе материалов.
Не использовать режим «Гриль». Можно мыть в посудомоечной машине и использовать в морозильной камере
Можно мыть в посудомоечной машине.
Не использовать в микроволновой печи, духовом шкафу. Можно мыть в посудомоечной машине.
И действительно, из пластмассы делают великое множество вещей. Однако и пластмасс существует очень много. У каждого типа — свои особенности и преимущества.
В СССР он получил красивое название лавсан, что, впрочем, означает вовсе не солнце любви, а Лабораторию Института высокомолекулярных соединений Академии Наук.
Через два года еще один химик из ICI установил, как можно повторить этот опыт, и уже в 1939 году началось промышленное производство полиэтилена.
Из ПВХ делают вагонку, сайдинг, натяжные потолки, пластиковые окна. Но этим сфера применения ПВХ не исчерпывается. В каждом современном автомобиле — несколько килограммов ПВХ. Покрытия, приборные панели, подлокотники, ручки, держатели стаканов и многие другие детали изготовлены из него. ПВХ ценят и в медицине, и в канцелярии, из него делают пластиковые карточки, игрушки. Словом, это универсальный материал.
При этом современный ПВХ эстетично выглядит. Однако в среде экологов к ПВХ относятся настороженно, ведь при его производстве активно применяется хлор. К тому же ПВХ сложно утилизировать: при сжигании он выделяет опасные для здоровья канцерогены.
Полипропилен (ПП)
Например, они улучшают гибкость или долговечность полимера, устойчивость к УФ-разложению и возгоранию или добавляют цвет.
Это недорогой и прочный пластик марки , пригодный для повторного использования, с очень хорошим соотношением прочности и веса. Он используется для производства упаковки для пищевых продуктов, пластиковых бутылок и полиэфирного волокна, например, используемого в одежде. Он также используется в самых разных областях промышленности, включая производство стекловолокна и углеродных нанотрубок .

Он содержится в самых разных продуктах, таких как теплицы, DVD-диски, солнцезащитные очки, защитное снаряжение и т. д.
Использование полистирола широко распространено и используется в упаковке, медицинских устройствах, таких как пробирки или чашки Петри, арахис из пенополистирола, детали бытовой техники, автомобили и компьютеры , среди прочего. В промышленности он особенно используется для изготовления звездочек для роликовых цепей, седла стержня или шкива.


) Товарные смолы — это пластмассы, которые производятся в больших объемах и по низкой цене для наиболее распространенных одноразовых предметов. и товары длительного пользования. Они представлены в основном полиэтиленом, полипропиленом, поливинилхлоридом, полистиролом. Специальные смолы — это пластмассы, свойства которых адаптированы к конкретным применениям и которые производятся в небольших объемах и по более высокой цене. В эту группу входят так называемые инженерные пластмассы или инженерные смолы, представляющие собой пластмассы, которые могут конкурировать с литыми под давлением металлами в сантехнике, скобяных изделиях и автомобилях. Важными инженерными пластмассами, менее знакомыми потребителям, чем товарные пластмассы, перечисленные выше, являются полиацеталь, полиамид (особенно те, которые известны под торговой маркой нейлон), политетрафторэтилен (торговая марка тефлон), поликарбонат, полифениленсульфид, эпоксидная смола и полиэфиркетон. Еще одним представителем специальных смол являются термопластичные эластомеры, полимеры, которые обладают эластичными свойствами резины, но при этом могут подвергаться многократному формованию при нагревании.
Термопластичные эластомеры описаны в статье эластомер.
Примером может служить поликарбонат, молекулы которого содержат два ароматических (бензольных) кольца:
1–2.2
Более конкретно, они определяются как термопластичные смолы или термореактивные смолы.
) Товарные смолы — это пластмассы, которые производятся в больших объемах и по низкой цене для наиболее распространенных одноразовых предметов. и товары длительного пользования. Они представлены в основном полиэтиленом, полипропиленом, поливинилхлоридом, полистиролом. Специальные смолы — это пластмассы, свойства которых адаптированы к конкретным применениям и которые производятся в небольших объемах и по более высокой цене. В эту группу входят так называемые инженерные пластмассы или инженерные смолы, представляющие собой пластмассы, которые могут конкурировать с литыми под давлением металлами в сантехнике, скобяных изделиях и автомобилях. Важными инженерными пластмассами, менее знакомыми потребителям, чем товарные пластмассы, перечисленные выше, являются полиацеталь, полиамид (особенно те, которые известны под торговой маркой нейлон), политетрафторэтилен (торговая марка тефлон), поликарбонат, полифениленсульфид, эпоксидная смола и полиэфиркетон. Еще одним представителем специальных смол являются термопластичные эластомеры, полимеры, которые обладают эластичными свойствами резины, но при этом могут подвергаться многократному формованию при нагревании.
Термопластичные эластомеры описаны в статье эластомер.
Примером может служить поликарбонат, молекулы которого содержат два ароматических (бензольных) кольца:
1–2.2
Более конкретно, они определяются как термопластичные смолы или термореактивные смолы.
) Товарные смолы — это пластмассы, которые производятся в больших объемах и по низкой цене для наиболее распространенных одноразовых предметов. и товары длительного пользования. Они представлены в основном полиэтиленом, полипропиленом, поливинилхлоридом, полистиролом. Специальные смолы — это пластмассы, свойства которых адаптированы к конкретным применениям и которые производятся в небольших объемах и по более высокой цене. В эту группу входят так называемые инженерные пластмассы или инженерные смолы, представляющие собой пластмассы, которые могут конкурировать с литыми под давлением металлами в сантехнике, скобяных изделиях и автомобилях. Важными инженерными пластмассами, менее знакомыми потребителям, чем товарные пластмассы, перечисленные выше, являются полиацеталь, полиамид (особенно те, которые известны под торговой маркой нейлон), политетрафторэтилен (торговая марка тефлон), поликарбонат, полифениленсульфид, эпоксидная смола и полиэфиркетон. Еще одним представителем специальных смол являются термопластичные эластомеры, полимеры, которые обладают эластичными свойствами резины, но при этом могут подвергаться многократному формованию при нагревании.
Термопластичные эластомеры описаны в статье эластомер.
Примером может служить поликарбонат, молекулы которого содержат два ароматических (бензольных) кольца:
1–2.2
Более конкретно, они определяются как термопластичные смолы или термореактивные смолы.
) Товарные смолы — это пластмассы, которые производятся в больших объемах и по низкой цене для наиболее распространенных одноразовых предметов. и товары длительного пользования. Они представлены в основном полиэтиленом, полипропиленом, поливинилхлоридом, полистиролом. Специальные смолы — это пластмассы, свойства которых адаптированы к конкретным применениям и которые производятся в небольших объемах и по более высокой цене. В эту группу входят так называемые инженерные пластмассы или инженерные смолы, представляющие собой пластмассы, которые могут конкурировать с литыми под давлением металлами в сантехнике, скобяных изделиях и автомобилях. Важными инженерными пластмассами, менее знакомыми потребителям, чем товарные пластмассы, перечисленные выше, являются полиацеталь, полиамид (особенно те, которые известны под торговой маркой нейлон), политетрафторэтилен (торговая марка тефлон), поликарбонат, полифениленсульфид, эпоксидная смола и полиэфиркетон. Еще одним представителем специальных смол являются термопластичные эластомеры, полимеры, которые обладают эластичными свойствами резины, но при этом могут подвергаться многократному формованию при нагревании.
Термопластичные эластомеры описаны в статье эластомер.
Примером может служить поликарбонат, молекулы которого содержат два ароматических (бензольных) кольца:
1–2.2
Более конкретно, они определяются как термопластичные смолы или термореактивные смолы.
) Товарные смолы — это пластмассы, которые производятся в больших объемах и по низкой цене для наиболее распространенных одноразовых предметов. и товары длительного пользования. Они представлены в основном полиэтиленом, полипропиленом, поливинилхлоридом, полистиролом. Специальные смолы — это пластмассы, свойства которых адаптированы к конкретным применениям и которые производятся в небольших объемах и по более высокой цене. В эту группу входят так называемые инженерные пластмассы или инженерные смолы, представляющие собой пластмассы, которые могут конкурировать с литыми под давлением металлами в сантехнике, скобяных изделиях и автомобилях. Важными инженерными пластмассами, менее знакомыми потребителям, чем товарные пластмассы, перечисленные выше, являются полиацеталь, полиамид (особенно те, которые известны под торговой маркой нейлон), политетрафторэтилен (торговая марка тефлон), поликарбонат, полифениленсульфид, эпоксидная смола и полиэфиркетон. Еще одним представителем специальных смол являются термопластичные эластомеры, полимеры, которые обладают эластичными свойствами резины, но при этом могут подвергаться многократному формованию при нагревании.
Термопластичные эластомеры описаны в статье эластомер.
Примером может служить поликарбонат, молекулы которого содержат два ароматических (бензольных) кольца:
1–2.2

Показателем сохраняемости может служить, например, средний срок сохранности.
В практике эксплуатации автомобилей основным показателем долговечности автомобиля (агрегата) принимают средний пробег до первого капитального ремонта. В этом случае очень важно точно оговорить понятие «капитальный ремонт» применительно к автомобилю или агрегату (узлу).
) или его элементов, когда они выходят за пределы допустимых норм, оговоренных техническими условиями.
е. возникшие в результате отказа других элементов, и независимые. При анализе эксплуатационной надежности автомобиля главное внимание следует уделять первопричинам, обусловливающим возникновение зависимых отказов. Поток зависимых отказов в процессе эксплуатации свидетельствует о несовершенстве выбранной структурной схемы сложных элементов автомобиля.
Они проявляются на самой ранней стадии эксплуатации автомобиля.

Критерии надежности могут оцениваться теоретическими (точными) и статистическими (приближенными) уравнениями.
В то же время агрегат можно рассматривать как систему, состоящую из узлов и деталей.
Игнорирование этого положения может привести к серьезным ошибкам в оценке надежности.



В процессе эксплуатации различают износ нормальный и аварийный.
Сюда относятся забивка фильтров, износ шеек коленчатого вала, износ тормозных накладок и т. д., ориентировочное время работы которых обычно известно. Устранение таких отказов производится при планируемых техническом обслуживании или ремонте машин.
Оно позволяет оценивать реальное состояние деталей и дает большую вероятность выявления неисправностей на стадии технического обслуживания.






;

Такими показателями являются мощность двигателя, скорость движения, тормозной путь, расход топлива, состояние и эффективность рулевого управления, внешних световых приборов, колес и шин, токсичность выхлопных газов.


9. Неисправности деталей или сопряжений могут возникать также из-за различных отложений (наносов), появляющихся на их поверхностях. Отложения образуются от разложения продуктов и материалов, используемых в автомобильной технике. Отложения – это смолы, нагар, накипь, а также накопления примесей в масле, топливе, воздухе и воде.
е. его безотказность меньше наработки, соответствующей долговечности.
;

Эффективность работы автомобильного транспорта зависит от условий эксплуатации и природно-климатических условий. Особенно сильно варьируется температура воздуха по сезонам года и дорожные условия. Учитывая, что в данном исследовании рассматривается транспорт, работающий на нефтегазодобывающих предприятиях в условиях экстремального климата, надёжность тех или иных систем является актуальной темой.
Объект исследования: Закономерности влияние сезонных условий и наработки на вероятность отказа электромотора отопителя салона автомобиля.
д. Так как в исследовании рассматриваются элементы системы отопления и кондиционирования автомобиля, несомненно, что на надежность их работы в первую очередь влияет температура окружающего воздуха в зимнее и летнее время года, а также дорожные условия, резкие разгоны, торможения и т. д.
Так же она зависит от условий, в которых приходится работать технике. К примеру, при работе на твёрдых, асфальтовых или асфальтобетонных покрытиях надёжность автомобиля выше, чем, например, у автомобиля, работающих в условиях бездорожья. Надёжность летом выше, чем зимой, при прочих равных условиях.
Следовательно, можно предположить, что случайная величина распределяется по нормальному закону распределения [2]. На основании расчетных данных был построен график эмпирической и теоретической функции распределения случайной величины, рисунок 2 и 3 соответственно.


..

..
Если он вам не нравится или ненадежен, верните его в магазин и купите новый или замените на что-то другое. Нет вреда, нет фола.
Эти слоганы подразумевают, что Lexus и BMW находятся на вершине списка надежных автомобилей, верно?
Если вы будете заботиться об этих машинах, они будут заботиться о вас долгие годы.
Но, в конце концов, важно проводить базовое техническое обслуживание вашего автомобиля, чтобы он оставался надежным. Если вы выберете надежный автомобиль и сделаете все возможное, чтобы позаботиться о нем сегодня, у вас будет меньше проблем с автомобилем и головной боли в будущем.
При правильном планировании вы можете упростить процесс, не принося при этом огромных финансовых жертв…
вопросы. Может быть еще больше проблем, которые дилер перечислил и еще не опубликовал. Автомобиль имел больше отзывов…
М. Денсинг 
Точная комбинация варьируется для каждой группы, но есть много общего. Как правило, оценщики обращают внимание на то, как часто модели автомобилей требуют ремонта и какие работы необходимы. Они также учитывают, сколько случаев каждой конкретной жалобы возникает для определенного размера выборки автомобилей, то есть, например, количество проблем с двигателем на 100 автомобилей. Каждая организация рассматривает немного отличающийся список потенциальных проблем и собирает данные из различных источников, включая владельцев автомобилей, ремонтные мастерские и поставщиков запчастей.
Кому-то понравился «Король Артур» Гая Ричи, кому-то нет. Некоторых людей привлекают водители BMW, некоторых нет. Но есть одна вещь, которая не является субъективной; и это надежность автомобиля.
Проведите собственное исследование надежности, и вы можете обнаружить, что не всегда люксовые бренды занимают первые места в рейтингах надежности. Ниже мы рассмотрим самые надежные бренды.
Спросите на форумах или в Facebook или даже отправьте твит. Опрос людей, которые на самом деле водят автомобили, даст вам представление о том, насколько надежны разные марки.
Имейте в виду, однако, что вы можете получить бесплатный доступ только к определенной сумме на веб-сайте What?. Если вы хотите получить доступ ко всему, вам придется зарегистрироваться и платить ежемесячную плату. Тем не менее, информация, доступная бесплатно, по-прежнему довольно хороша.
Нажмите кнопку редактирования, чтобы изменить этот текст. Lorem ipsum dolor sit amet, consectetur adipiscing elit. Ut elit tellus, luctus nec ullamcorper mattis, pulvinar dapibus leo.
Тем не менее, один из лучших способов узнать, надежен ли автомобиль, — это поспрашивать, прочитать отзывы, проверить отчеты потребителей о JD Power и Which? И спрашивайте в соцсетях. Не всегда верьте маркетингу, как вы можете видеть из самых надежных и ненадежных брендов выше, самое надежное не всегда означает самое роскошное.

Hyundai i10 (2014-2020)
В целом, 34% Fiesta пошли не так, а 40% из них потребовалось больше недели, чтобы исправить ситуацию. Единственная хорошая новость заключается в том, что 100% необходимого ремонта были сделаны бесплатно.
К счастью для потребителей, есть более беспристрастные веб-сайты, ориентированные на владельцев транспортных средств, такие как Consumer Reports, которые дают нам непосредственный опыт реальных владельцев, таких как мы, а не предвзятых организаций. Веб-сайт получает информацию и данные от реальных владельцев, задавая им ряд вопросов в своих опросах надежности. Эти опросы предназначены для оценки того, насколько хорошо каждое транспортное средство выдержало испытание временем, и определения вероятности того, что владелец может столкнуться с необходимостью ремонта или замены.
Существует также информация о любых активных отзывах, которые могут применяться к каждому автомобилю, что дает покупателям полную картину того, что они могут ожидать от надежности автомобиля.
Прогнозируемая надежность может быть оценена на основе нескольких факторов, таких как история надежности бренда, а также история надежности каждой конкретной модели. Это значение может меняться со временем, когда начинают появляться новые проблемы или владельцы начинают сообщать о непоследовательных проблемах.
Хотя современные автомобили рассчитаны на долгий срок службы, некоторые модели превосходят другие. Самые надежные автомобили будут хорошо держаться на дороге, обеспечивать повышенную безопасность, лучше экономить топливо и предлагать лучшие функции без каких-либо изгибов, обычно связанных с модернизацией ранних моделей.
Модель 2021 года является последней в этом поколении, поскольку NX будет полностью переработан для модели 2022 года.
Все модели поставляются с четырехцилиндровым двигателем мощностью 141 л.с., но его производительность довольно слабая, и водителям с передними ногами он может показаться недостаточным.
с., либо с четырехцилиндровым двигателем с турбонаддувом мощностью 175 л.с.; мы рекомендуем последний, который обеспечил быстрое ускорение в нашем тестировании. Интерьер Kona не такой универсальный, как у HR-V, но он все же предлагает достаточно места для груза и пассажиров.
В большинстве случаев его монтируют перед основным радиатором системы охлаждения, либо в боковой части у крыла.
Наибольший положительный эффект от работы теплообменника прослеживается при движении со скоростью не менее 40 км/ч.
Стоит отметить, что вода, в отличие от воздуха, обладает куда большей теплоёмкостью. Этим и объясняется хорошая теплоотдача данного устройства.
Наиболее оправданное, с практической точки зрения, расположение – передняя часть подкапотного пространства.
Время от времени ему нужна своего рода «встряска», конечно же, в пределах разумного.
Случается, что в ходе длительной эксплуатации или попросту ввиду их низкого качества, они лопаются или теряют эластичность.
Однако подобная задача только на первый взгляд кажется простой. Для подачи дополнительного кислорода в мотор используется специальное устройство – турбина, которая сжимает атмосферный воздух, и в таком виде он поступает в ДВС. Чаще всего подобными изделиями оснащается дизель.
При таком подходе используется специальный радиатор интеркулера, в котором сжатый нагретый воздух отдает свое тепло в атмосферу. Это наиболее распространенный вариант построения системы охлаждения подобного типа, благодаря простоте конструкции.




Вам обязательно нужно будет осуществить глубокую чистку самого интеркулера.
Такие препараты, как бензин, керосин и уайт-спирит для чистки интеркулера следует применять с осторожностью и только, проконсультировавшись с профессионалами.
Ширина В земляного полотна принимается для постоянных путей в зависимости от рода грунта и категории путей. Нормальная ширина поверху однопутного земляного полотна на прямых участках принимается по табл. 2-1.
При большей высоте насыпей в нижней ее части откосы устраиваются крутизной 1:1,75.

То есть в ней мы ответим на вопрос: почему Concrete Canvas является наиболее эффективной альтернативой тому или иному решению?



Кроме того, если участок находится в удаленной местности, то доставка на него материалов и техники может быть значительно затруднена.
Соответственно, потребуется провести укладку этих материалов. В общем и целом, основной недостаток здесь, как и в случае с железобетонными конструкциями, экономический.
То есть применение подпорных стенок может быть обусловлено рельефом местности и свойствами грунта на конкретном участке.
Армогрунтовая стена – это сложное инженерное решение. Соответственно, оно потребует значительных затрат на реализацию.
Технология Concrete Canvas активно используется для решения различных задач на железных дорогах Великобритании, Франции, Испании, Бразилии. В начале 2017 года она была опробована и на российских железных дорогах.
Чтобы земляное полотно исправно служило, к нему предъявляются следующие основные требования:

Грунт плохо пропускает воду, а при замерзании подвергается неравномерному пучению.
2.4).
Обочины могут быть грунтовые или укрепленные различными материалами. Ширина обочин зависит от категории дороги.

В состав земли автомобильных дорог входят полосы отвода, а также земельные участки, относящиеся к землям транспорта, предоставляемые в установленном порядке для размещения на них объектов, необходимых для осуществления дорожной деятельности.
при напоре 10 бар.
воды и 15 кг/с порошка по трубопроводам, проложенным внутри стрелы.
Это неизбежно ведет к удорожанию конечного продукта. В результате в условиях жесткой ценовой конкуренции, характерной для российского рынка ПА, а также при отсутствии гарантированного рынка сбыта предприятия, предлагающие более качественные (с признаками инновации), но и более дорогие модели пожарных машин, обречены на проигрыш в конкурентной борьбе. В итоге сам потребитель, отдавая предпочтение менее совершенным, но более дешевым моделям, становится препятствием на пути внедрения новых технических решений. Определенный риск от внедрения инноваций в производство ПА нового поколения есть, но этот риск оправдан.
Для отработки конструкции ПА на надежность потребуется создание (или модернизация) испытательной базы на предприятиях, а также полигонов для дорожных и функциональных испытаний ПА.
К тому же, все закупки сконцентрированы в основном на приобретении пожарных автоцистерн, модельные ряды которых отличаются чрезмерной частотой (особенно в зоне вместимости цистерны 3–4 м3).
), в структуре поставок они не значатся: их высокая стоимость препятствует объемным поставкам.
Все обозначенные направления совершенствования парка ПА по-своему важны. Однако осуществить предлагаемые меры можно будет лишь в том случае, если будут соответствующие инвестиции в инновационную и производственную деятельность отечественных предприятий в сфере создания и производства пожарных автомобилей, с одной стороны, и будет устранен дефицит финансовых ресурсов пожарной охраны на приобретение этих автомобилей – с другой.
В частности, автонасос (engine, pumper) и автоцистерна (water tanker, tender) различаются слабо, и оба оснащены насосом, цистерной и рукавами. В обширной и густонаселенной сельской местности очень распространены лесопатрульные автомобили (wildland, forestry, brush truck). Очень часто для этой цели используют полноприводные классические грузовики, иногда списанные военные, особенно в небогатой глубинке. Имеют развитую защиту кабины, чтобы пересекать заросшие участки. Кроме того, есть и особый класс комбинированного АЦ (quint – от латинского «пять», telesquirt). Машина несёт пять элементов одновременно: насос, цистерну, раздвижную и переносные лестницы, рукавное оборудование. Среди разнообразного класса автолестниц в больших городах встречается и невиданный более нигде тип прицепной автолестницы (drawn ladder, tiller). При этом у неё хорошая маневренность, поскольку оснащена поворотной осью полуприцепа со специальным постом управления в заднем свесе.
Они крайне многообразны, используются все типы и классы грузовиков, от пикапов до автопоездов.
правительство Саудовской Аравии заключило контракт на поставку 700 единиц техники, включая пожарные, спасательные машины, прицепы и подъёмники.
На сегодняшний день концерн располагает тремя предприятиями по месту расположения партнёров.
А совсем недавно появился похожий, но уже 34-метровый подъёмник Viper EXT на шасси Commander.
А её в свою очередь выкупила компания FWD, известная полноприводными машинами.
Спартанбург (отчего и название), Южная Каролина.
Их разработкой занимается ведущий в США специалист этого направления Джим Салми, ранее работавший в LTI и American LaFrance.
Вершиной производственной программы служит тяжёлая серия Sutphen Monarch, выделяющаяся среди конкурентов элегантным оформлением.
Какая-то предназначена для спасения людей из высотных зданий. Какая-то создана для того, чтобы просто быстрее добраться до места пожара. А некоторая применяется для тушения крупных промышленных пожаров.
Isetta Feuerwehr использовался для доставки двух огнеборцев на место пожара по узким улицам больших городов.
Решение о создании современного компактного мобильного пожарного комплекса было принято в 2012 году.
Благодаря высокому дорожному просвету автомобиль способен передвигаться через упавшие деревья и пеньки.
Главное преимущество этого пожарного авто – это, конечно, его проходимость по внедорожью. Благодаря этому автомобиль спокойно может использоваться спасательными службами в горных районах, в лесных массивах и т. п.
Так, еще в 1985 году для спортивного трека Jaguar разработал специальную модель пожарной машины. Речь идет о Jaguar XJ6, который оснащался 4,0-литровым двигателем. В этом автомобиле на заводе на заднем сиденье устанавливалось специальное оборудование для тушения пожаров на спортивной трассе. Благодаря мощному двигателю пожарные могли за короткое время подъехать к месту ЧП.
Машина оснащена 500-литровым баком воды, 1200-литровыми воздушными баллонами и оборудованием для резки железобетонных конструкций. Основное предназначение этого двухкабинного автомобиля – спасение людей с места ЧП из туннельных строений. Благодаря двум кабинам этой машине не нужно разворачиваться. За счет грамотного проектирования кузова автомобиль способен эвакуировать до 20 человек. Максимальное количество экипажа пожарных составляет 4 человека.
Правда, эта машина была создана только в виде концепта. Концепт-кар был произведен компанией Peugeot в 2002 году и получил кодовое название «h3O».
Пожарный грузовик Rosenbauer Panther может перевозить до 19 000 литров средств пожаротушения. Скорость подачи жидкости для тушения огня – 10 000 литров в минуту. 