Регуляторскорости вентилятора BSC-2 (пусковой ток до 5 Ампер), 230 В, для однофазных электродвигателей, симисторный, бренд: BVN, от турецкого вентиляторного завода Bahcivan Motor
В МАГАЗИНЕще цены и похожие товары
2 страница из 18
. Регулятори обертів електричних двигунів
Пристрої для зміни швидкості обертання електродвигунів.
за порядкомза зростанням ціниза зниженням ціниза новизною
Условно все электрические двигатели можно разделить на двигатели постоянного тока, которые в свою очередь делятся на коллекторные и без-коллекторные двигатели. По типу возбуждения коллекторные двигатели можно разделить на двигатели с независимым возбуждением от электромагнитов и постоянных магнитов и двигатели с самовозбуждением.Двигатели переменного тока которые бывают синхронные и асинхронные. Существуют синхронные двигатели с дискретным угловым перемещением ротора или шаговые двигатели. Двигатели переменного тока подразделяются на однофазные, двухфазные — в том числе конденсаторные, трёхфазные, многофазные. Универсальные коллекторные электродвигатели которые могут работать и на постоянном и на переменном токе. Все они требуют различные регуляторы оборотов отличающиеся мощностью и принципом работы. В бытовых приборах и электроинструментах часто используется коллекторный двигатель. Для них существуют регуляторы оборотов с поддержанием мощности выполненные с применением контроллера и управлением двигателем через симистор. Такие устройства получили большое распространение, так как появилось большое количество коллекторных двигателей от стиральных машин с таходатчиком или датчиком холла что позволяет применять их для изготовления сверлильных, фрезерных и гравировальных станков, автоматики открытия-закрытия ворот, для вытяжки воздуха и множества других целей. Для регулировки оборотов асинхронного двигателя применяются частотные преобразователи. Ці перетворювачі дозволяють міняти форму і частоту сигналу. Як правило, вони зібрані на базі потужних транзисторів і імпульсних модуляторів.
Схема управления электродвигателем постоянного тока 12в. Самостоятельное изготовление регулятора оборотов электродвигателя
Эта самодельная схема может быть использована в качестве регулятора скорости для двигателя постоянного тока 12 В с номинальным током до 5 А или как диммер для 12 В галогенных и светодиодных ламп мощностью до 50 Вт. Управление идёт с помощью широтно-импульсной модуляции (ШИМ) при частоте следования импульсов около 200 Гц. Естественно частоту можно при необходимости изменить, подобрав по максимальной стабильности и КПД.
Схема ШИМ регулятора для мотора 12 В
В схеме используется Таймер 7555 для создания переменной ширины импульсов около 200 Гц. Он управляет транзистором Q3 (через транзисторы Q1 — Q2), который контролирует скорость электро двигателя или ламп освещения.
ШИМ контроллер на 12 вольт
Схема регулятора оборотов минидрели
Всем привет, наверно многие радиолюбители, также как и я, имеют не одно хобби, а несколько. Помимо конструирования электронных устройств занимаюсь фотографией, съемкой видео на DSLR камеру, и видео монтажом. Мне, как видеографу, был необходим слайдер для видео съемки, и для начала вкратце объясню, что это такое. Ниже на фото показан фабричный слайдер.
Слайдер предназначен для видеосъемки на фотоаппараты и видеокамеры. Он являются аналогом рельсовой системы, которая используется в широкоформатном кино. С его помощью создается плавное перемещение камеры вокруг снимаемого объекта. Другим очень сильным эффектом, который можно использовать при работе со слайдером, — это возможность приблизиться или удалиться от объекта съемки. На следующем фото изображен двигатель, который выбрал для изготовления слайдера.
В качестве привода слайдера используется двигатель постоянного тока с питанием 12 вольт. В интернете была найдена схема регулятора для двигателя, который перемещает каретку слайдера. На следующем фото индикатор включения на светодиоде, тумблер, управляющий реверсом и выключатель питания.
При работе такого устройства важно, чтоб была плавная регулировка скорости, плюс легкое включение реверса двигателя. Скорость вращения вала двигателя, в случае применения нашего регулятора, плавно регулируется вращением ручки переменного резистора на 5 кОм. Возможно, не только я один из пользователей этого сайта увлекаюсь фотографией, и кто-то ещё захочет повторить это устройство, желающие могут скачать в конце статьи архив со схемой и печатной платой регулятора. На следующем рисунке приведена принципиальная схема регулятора для двигателя:
Видео работы
Для плавности увеличения и уменьшения скорости вращения вала существует специальный прибор -регулятор оборотов электродвигателя 220в. Стабильная эксплуатация, отсутствие перебоев напряжения, долгий срок службы — преимущества использования регулятора оборотов двигателя на 220, 12 и 24 вольт.
Для чего нужен частотный преобразователь оборотов
Контроллеры оборотов входят в структуру многих приборов, так как они обеспечивают точность электрического управления. Это позволяет регулировать обороты в нужную величину.
Регулятор оборотов двигателя постоянного тока используется во многих промышленных и бытовых областях. Например:
Выбираем устройство
Для коллекторных электродвигателей распространены векторные контроллеры, но скалярные являются надёжнее.
Важным критерием выбора является мощность. Она должна соответствовать допустимой на используемом агрегате. А лучше превышать для безопасной работы системы.
Напряжение должно быть в допустимых широких диапазонах.
Основное предназначение регулятора преобразовывать частоту, поэтому данный аспект необходимо выбрать соответственно техническим требованиям.
Ещё необходимо обратить внимание на срок службы, размеры, количество входов.
двигатель переменного тока природный контроллер;
привод;
дополнительные элементы.
Прибор может быть куплен в специализированных точках продажи, а можно сделать самому.
Существует универсальный прибор 12в для бесколлекторных двигателей.
Для экономии на платежах за электроэнергию наши читатели советуют «Экономитель энергии Electricity Saving Box». Ежемесячные платежи станут на 30-50% меньше, чем были до использования экономителя. Он убирает реактивную составляющую из сети, в результате чего снижается нагрузка и, как следствие, ток потребления. Электроприборы потребляют меньше электроэнергии, снижаются затраты на ее оплату.
Схема состоит из двух частей-логической и силовой. Микроконтроллер расположен на микросхеме. Эта схема характерна для мощного двигателя. Уникальность регулятора заключается в применении с различными видами двигателей. Питание схем раздельное, драйверам ключей требуется питание 12В.
Прибор триак
Схема контроллера на симисторе содержит минимум деталей, изображенных на рисунке, где С1 — конденсатор, R1 — первый резистор, R2 — второй резистор.
Когда конденсатор достигает предельного порога напряжения 12в или 24в, срабатывает ключ. Симистр переходит в открытое состояние. При переходе напряжения сети через ноль, симистр запирается, далее конденсатор даёт отрицательный заряд.
Распространённые регулятор тиристор, обладающие простой схемой работы.
Тиристор, работает в сети переменного тока.
К источнику напряжения 24 вольт. Принцип действия заключаются в заряде конденсатора и запертом тиристоре, а при достижении конденсатором напряжения, тиристор посылает ток на нагрузку.
Сигналы, поступающие на вход системы, образуют обратную связь. Подробнее рассмотрим с помощью микросхемы.
Микросхема TDA 1085
Своими руками можно сделать прибор для гриндера, токарного станка по дереву, точила, бетономешалки, соломорезки, газонокосилки, дровокола и многого другого.
При сборе регулятора правильно выбирать резистор. Так как при большом резисторе, на старте могут быть рывки, а при маленьком резисторе компенсация будет недостаточной.
Регуляторы оборотов вращения однофазных и трехфазных двигателей 24, 12 вольт представляют собой функциональное и ценное устройство, как в быту, так и в промышленности.
Видео № 1. Одноканальный регулятор в работе. Меняет скорость кручения вала мотора посредством вращения ручки переменного резистора.
Видео № 3. Двухканальный регулятор в работе. Независимая установка скорости кручения валов моторов на базе подстроечных резисторов.
Функции и основные характеристики
Одноканальный регулятор для мотора
Конструкция устройства
Принцип работы
Материалы и детали
Примечание 3 . Для регулировки токов выше 1,5А транзистор КТ815Г заменяют на более мощный КТ972А (с максимальным током 4А). При этом рисунок печатной платы менять не требуется, так как распределение выводов у обоих транзисторов идентично.
Для дальнейшей работы нужно скачать архивный файл, размещенный в конце статьи, разархивировать его и распечатать. На глянцевой бумаге печатают чертеж регулятора (файл termo1), а монтажный чертеж (файл montag1) — на белом листе офисной (формат А4).
Для тестирования устройства необходимо из архива распечатать чертеж диска. Далее нужно наклеить этот чертеж (№ 1) на плотную и тонкую картонную бумагу (№ 2). Затем с помощью ножниц вырезается диск (№ 3).
Полученную заготовку переворачивают (№ 1) и к центру крепят квадрат черной изоленты (№ 2) для лучшего сцепления поверхности вала мотора с диском. Нужно сделать отверстие (№ 3) как указано на изображении. Затем диск устанавливают на вал мотора и можно приступать к испытаниям. Одноканальный регулятор мотора готов!
Используется для независимого управления парой моторов одновременно. Питание осуществляется от напряжения в диапазоне от 2 до 12 вольт. Ток нагрузки рассчитан до 1,5А на каждый канал.
Принцип работы
Примечание.2. Для оперативной регулировки скорости кручения моторов подстроечные резисторы заменяют с помощью монтажного провода с резисторами переменного сопротивления с показателями сопротивлений, указанными на схеме.
Понадобится печатная плата размером 30×30 мм, изготовленная из фольгированного с одной стороны листа стеклотекстолита толщиной 1-1,5 мм. В таблице 2 приведен список радиокомпонентов.
Процесс сборки
Чертеж монтажной платы наклеивают к токоведущим дорожкам на противоположной стороне печатной платы. Формируют отверстия на монтажом чертеже в посадочных местах. Монтажный чертеж крепится к печатной плате сухим клеем, при этом отверстия должны совпасть. Производится цоколёвка транзистора КТ815. Для проверки нужно временно соединить монтажным проводом входы 1 и 2 .
В АРХИВЕ представленные необходимые схемы и чертежи для работы. Эмиттеры транзисторов помечены красными стрелками.
Регулятор оборотов двигателя постоянного тока схема на 12 вольт
Двигатель подключен в цепь к полевому транзистору который управляется широтно-импульсной модуляцией осуществляемой на микросхеме таймере NE555, поэтому и схема получилась такой простой.
ШИМ регулятор реализован с помощью обычного генератора импульсов на нестабильном мультивибраторе, генерирующий импульсы с частотой следования 50 Гц и построенного на популярном таймере NE555. Сигналы поступающие с мультивибратора создают поле смещения на затворе полевого транзистора. Длительность положительного импульса настраивается при помощи переменного сопротивления R2. Чем выше длительность положительного импульса поступающего на затвор полевого транзистора, тем большая мощность подается на электродвигатель постоянного тока. И на оборот чем меньше длительность импульса, тем слабее вращается электродвигатель. Эта схема прекрасно работает от аккумуляторной батареи на 12 вольт.
Регулирование оборотов двигателя постоянного тока схема на 6 вольт
Регулировка оборотов в этой схеме достигается подачей на электромотор импульсов напряжения, различной длительности. Для этих целей используются ШИМ (широтно-импульсные модуляторы). В данном случае широтно-импульсное регулирование обеспечивается микроконтроллер PIC. Для управления скоростью вращения двигателя используются две кнопки SB1 и SB2, «Больше» и «Меньше». Изменять скорость вращенияможно только при нажатом тумблере «Пуск». Длительность импульса при этом изменяется, в процентном отношении к периоду, от 30 — 100%.
Устройство собрано на печатной плате размерами 61×52мм. Скачать рисунок печатной платы и файл прошивки можно по ссылке выше. (Смотри в архиве папку 027-el )
Плавная работа двигателя, без рывков и скачков мощности – это залог его долговечности. Для контроля этих показателей используется регулятор оборотов электродвигателя на 220В, 12 В и 24 В, все эти частотники можно изготовить своими руками или купить уже готовый агрегат.
Зачем нужен регулятор оборотов
Регулятор оборотов двигателя, частотный преобразователь – это прибор на мощном транзисторе, который необходим для того, чтобы инвертировать напряжение, а также обеспечить плавную остановку и пуск асинхронного двигателя при помощи ШИМ. ШИМ – широко-импульсное управление электрическими приспособлениями. Его применяют для создания определенной синусоиды переменного и постоянного тока.
Фото – мощный регулятор для асинхронного двигателя
Самый простой пример преобразователя – это обычный стабилизатор напряжения. Но у обсуждаемого прибора гораздо больший спектр работы и мощность.
Частотные преобразователи используются в любом устройстве, которое питается от электрической энергии. Регуляторы обеспечивают чрезвычайно точный электрический моторный контроль, так что скорость двигателя можно изменять в меньшую или большую сторону, поддерживать обороты на нужном уровне и защищать приборы от резких оборотов. При этом электродвигателем используется только энергия, необходимая для работы, вместо того, чтобы запускать его на полной мощности.
Фото – регулятор оборотов двигателя постоянного тока
Для экономии электроэнергии. Контролируя скорость мотора, плавность его пуска и остановки, силы и частоты оборотов, можно добиться значительной экономии личных средств. В качестве примера, снижение скорости на 20% может дать экономию энергии в размере 50%.
Преобразователь частоты может использоваться для контроля температуры процесса, давления или без использования отдельного контроллера;
Не требуется дополнительного контроллера для плавного пуска;
Значительно снижаются расходы на техническое обслуживание.
Устройство часто используется для сварочного аппарата (в основном для полуавтоматов), электрической печки, ряда бытовых приборов (пылесоса, швейной машинки, радио, стиральной машины), домашнего отопителя, различных судомоделей и т.д.
Фото – шим контроллер оборотов
Принцип работы регулятора оборотов
Регулятор оборотов представляет собой устройство, состоящее из следующих трех основных подсистем:
Двигателя переменного тока;
Главного контроллера привода;
Привода и дополнительных деталей.
Когда двигатель переменного тока запускается на полную мощность, происходит передача тока с полной мощностью нагрузки, такое повторяется 7-8 раз. Этот ток сгибает обмотки двигателя и вырабатывает тепло, которое будет выделяться продолжительное время. Это может значительно снизить долговечность двигателя. Иными словами, преобразователь – это своеобразный ступенчатый инвертор, который обеспечивает двойное преобразование энергии.
Фото – схема регулятора для коллекторного двигателя
В зависимости от входящего напряжения, частотный регулятор числа оборотов трехфазного или однофазного электродвигателя, происходит выпрямление тока 220 или 380 вольт. Это действие осуществляется при помощи выпрямляющего диода, который расположен на входе энергии. Далее ток проходит фильтрацию при помощи конденсаторов. Далее формируется ШИМ, за это отвечает электросхема. Теперь обмотки асинхронного электродвигателя готовы к передаче импульсного сигнала и их интеграции к нужной синусоиде. Даже у микроэлектродвигателя эти сигналы выдаются, в прямом смысле слова, пачками.
Фото – синусоида нормальной работы электродвигателя
Как выбрать регулятор
Существует несколько характеристик, по которым нужно выбирать регулятор оборотов для автомобиля, станочного электродвигателя, бытовых нужд:
Тип управления. Для коллекторного электродвигателя бывают регуляторы с векторной или скалярной системой управления. Первые чаще применяются, но вторые считаются более надежными;
Мощность. Это один из самых важных факторов для выбора электрического преобразователя частот. Нужно подбирать частотник с мощностью, которая соответствует максимально допустимой на предохраняемом приборе. Но для низковольтного двигатель лучше подобрать регулятор мощнее, чем допустимая величина Ватт;
Напряжение. Естественно, здесь все индивидуально, но по возможности нужно купить регулятор оборотов для электродвигателя, у которого принципиальная схема имеет широкий диапазон допустимых напряжений;
Диапазон частот. Преобразование частоты – это основная задача данного прибора, поэтому старайтесь выбрать модель, которая будет максимально соответствовать Вашим потребностям. Скажем, для ручного фрезера будет достаточно 1000 Герц;
По прочим характеристикам. Это срок гарантии, количество входов, размер (для настольных станков и ручных инструментов есть специальная приставка).
При этом также нужно понимать, что есть так называемый универсальный регулятор вращения. Это частотный преобразователь для бесколлекторных двигателей.
Фото – схема регулятора для бесколлекторных двигателей
В данной схеме есть две части – одна логическая, где на микросхеме расположен микроконтроллер, а вторая – силовая. В основном такая электрическая схема используется для мощного электрического двигателя.
Видео: регулятор оборотов электродвигателя с ШИро V2
Как сделать самодельный регулятор оборотов двигателя
Можно сделать простой симисторный регулятор оборотов электродвигателя, его схема представлена ниже, а цена состоит только из деталей, продающихся в любом магазине электротехники.
Для работы нам понадобится мощный симистор типа BT138-600, её советует журнал радиотехники.
Фото – схема регулятора оборотов своими руками
В описанной схеме, обороты будут регулироваться при помощи потенциометра P1. Параметром P1 определяется фаза входящего импульсного сигнала, который в свою очередь открывает симистор. Такая схема может применяться как в полевом хозяйстве, так и в домашнем. Можно использовать данный регулятор для швейных машинок, вентиляторов, настольных сверлильных станков.
Принцип работы прост: в момент, когда двигатель немного затормаживается, его индуктивность падает, и это увеличивает напряжение в R2-P1 и C3, то в свою очередь влечет более продолжительное открытие симистора.
Тиристорный регулятор с обратной связью работает немного по-другому. Он обеспечивает обратный ход энергии в энергетическую систему, что является очень экономным и выгодным. Данный электронный прибор подразумевает включение в электрическую схемы мощного тиристора. Его схема выглядит вот так:
Здесь для подачи постоянного тока и выпрямления требуется генератор управляющего сигнала, усилитель, тиристор, цепь стабилизации оборотов.
На простых механизмах удобно устанавливать аналоговые регуляторы тока. К примеру, они могут изменить скорость вращения вала мотора. С технической стороны выполнить такой регулятор просто (потребуется установка одного транзистора). Применим для регулировки независимой скорости моторов в робототехнике и источниках питания. Наиболее распространены два варианта регуляторов: одноканальные и двухканальные.
Видео №1 . Одноканальный регулятор в работе. Меняет скорость кручения вала мотора посредством вращения ручки переменного резистора.
Видео №2. Увеличение скорости кручения вала мотора при работе одноканального регулятора. Рост числа оборотов от минимального до максимального значения при вращении ручки переменного резистора.
Видео №3 . Двухканальный регулятор в работе. Независимая установка скорости кручения валов моторов на базе подстроечных резисторов.
Видео №4. Напряжение на выходе регулятора измерено цифровым мультиметром. Полученное значение равно напряжению батарейки, от которого отняли 0,6 вольт (разница возникает из-за падения напряжения на переходе транзистора). При использовании батарейки в 9,55 вольт, фиксируется изменение от 0 до 8,9 вольт.
Функции и основные характеристики
Ток нагрузки одноканального (фото. 1) и двухканального (фото. 2) регуляторов не превышает 1,5 А. Поэтому для повышения нагрузочной способности производят замену транзистора КТ815А на КТ972А. Нумерация выводов для этих транзисторов совпадает (э-к-б). Но модель КТ972А работоспособна с токами до 4А.
Одноканальный регулятор для мотора
Устройство управляет одним мотором, питание осуществляется от напряжения в диапазоне от 2 до 12 вольт.
Конструкция устройства
Основные элементы конструкции регулятора представлены на фото. 3. Устройство состоит из пяти компонентов: два резистор переменного сопротивления с сопротивлением 10 кОм (№1) и 1 кОм (№2), транзистор модели КТ815А (№3), пара двухсекционных винтовых клеммника на выход для подключения мотора (№4) и вход для подключения батарейки (№5).
Примечание 1.
Установка винтовых клеммников не обязательна. С помощью тонкого монтажного многожильного провода можно подключить мотор и источник питания напрямую.
Принцип работы
Порядок работы регулятора мотора описывает электросхема (рис. 1). С учетом полярности на разъем ХТ1 подают постоянное напряжение. Лампочку или мотор подключают к разъему ХТ2. На входе включают переменный резистор R1, вращение его ручки изменяет потенциал на среднем выходе в противовес минусу батарейки. Через токоограничитель R2 произведено подключение среднего выхода к базовому выводу транзистора VT1. При этом транзистор включен по схеме регулярного тока. Положительный потенциал на базовом выходе увеличивается при перемещении вверх среднего вывода от плавного вращения ручки переменного резистора. Происходит увеличение тока, которое обусловлено снижением сопротивления перехода коллектор-эмитттер в транзисторе VT1. Потенциал будет уменьшаться, если ситуация будет обратной.
Принципиальная электрическая схема
Материалы и детали
Необходима печатная плата размером 20х30 мм, изготовленная из фольгированного с одной стороны листа стеклотекстолита (допустимая толщина 1-1,5 мм). В таблице 1 приведен список радиокомпонентов.
Примечание 2.
Необходимый для устройства переменный резистор может быть любого производства, важно соблюсти для него значения сопротивления тока указанные в таблице 1.
Примечание 3 . Для регулировки токов выше 1,5А транзистор КТ815Г заменяют на более мощный КТ972А (с максимальным током 4А). При этом рисунок печатной платы менять не требуется, так как распределение выводов у обоих транзисторов идентично.
Процесс сборки
Для дальнейшей работы нужно скачать архивный файл, размещенный в конце статьи, разархивировать его и распечатать. На глянцевой бумаге печатают чертеж регулятора (файл ), а монтажный чертеж (файл ) – на белом листе офисной (формат А4).
Далее чертеж монтажной платы (№1 на фото. 4) наклеивают к токоведущим дорожкам на противоположной стороне печатной платы (№2 на фото. 4). Необходимо сделать отверстия (№3 на фото. 14) на монтажом чертеже в посадочных местах. Монтажный чертеж крепится к печатной плате сухим клеем, при этом отверстия должны совпадать. На фото.5 показана цоколёвка транзистора КТ815.
Вход и выход клеммников-разъемов маркируют белым цветом. Через клипсу к клеммнику подключается источник напряжения. Полностью собранный одноканальный регулятор отображен на фото. Источник питания (батарея 9 вольт) подключается на финальном этапе сборки. Теперь можно регулировать скорость вращения вала с помощью мотора, для этого нужно плавно вращать ручку регулировки переменного резистора.
Для тестирования устройства необходимо из архива распечатать чертеж диска. Далее нужно наклеить этот чертеж (№1) на плотную и тонкую картонную бумагу (№2). Затем с помощью ножниц вырезается диск (№3).
Полученную заготовку переворачивают (№1) и к центру крепят квадрат черной изоленты (№2) для лучшего сцепления поверхности вала мотора с диском. Нужно сделать отверстие (№3) как указано на изображении. Затем диск устанавливают на вал мотора и можно приступать к испытаниям. Одноканальный регулятор мотора готов!
Двухканальный регулятор для мотора
Используется для независимого управления парой моторов одновременно. Питание осуществляется от напряжения в диапазоне от 2 до 12 вольт. Ток нагрузки рассчитан до 1,5А на каждый канал.
Конструкция устройства
Основные компоненты конструкции представлены на фото.10 и включают: два подстроечных резистора для регулировки 2-го канала (№1) и 1-го канала (№2), три двухсекционных винтовых клеммника для выхода на 2-ой мотор (№3), для выхода на 1-ый мотор (№4) и для входа (№5).
Примечание.1 Установка винтовых клеммников не обязательна. С помощью тонкого монтажного многожильного провода можно подключить мотор и источник питания напрямую.
Принцип работы
Схема двухканального регулятора идентична электрической схеме одноканального регулятора. Состоит из двух частей (рис.2). Основное отличие: резистор переменного сопротивления замен на подстроечный резистор. Скорость вращения валов устанавливается заранее.
Примечание.2. Для оперативной регулировки скорости кручения моторов подстроечные резисторы заменяют с помощью монтажного провода с резисторами переменного сопротивления с показателями сопротивлений, указанными на схеме.
Материалы и детали
Понадобится печатная плата размером 30х30 мм, изготовленная из фольгированного с одной стороны листа стеклотекстолита толщиной 1-1,5 мм. В таблице 2 приведен список радиокомпонентов.
Процесс сборки
После скачивания архивного файла, размещенного в конце статьи, нужно разархивировать его и распечатать. На глянцевой бумаге печатают чертеж регулятора для термоперевода (файл termo2), а монтажный чертеж (файл montag2) – на белом листе офисной (формат А4).
Чертеж монтажной платы наклеивают к токоведущим дорожкам на противоположной стороне печатной платы. Формируют отверстия на монтажом чертеже в посадочных местах. Монтажный чертеж крепится к печатной плате сухим клеем, при этом отверстия должны совпасть. Производится цоколёвка транзистора КТ815. Для проверки нужно временно соединить монтажным проводом входы 1 и 2 .
Любой из входов подключают к полюсу источника питания (в примере показана батарейка 9 вольт). Минус источника питания при этом крепят к центру клеммника. Важно помнить: черный провод «-», а красный «+».
Моторы должны быть подключены к двум клеммникам, также необходимо установить нужную скорость. После успешных испытаний нужно удалить временное соединение входов и установить устройство на модель робота. Двухканальный регулятор мотора готов!
В представленные необходимые схемы и чертежи для работы. Эмиттеры транзисторов помечены красными стрелками.
На основе мощного симистора BT138-600, можно собрать схему регулятора скорости вращения двигателя переменного тока. Эта схема предназначена для регулирования скорости вращения электродвигателей сверлильных машин, вентиляторов, пылесосов, болгарок и др. Скорость двигателя можно регулировать путем изменения сопротивления потенциометра P1. Параметр P1 определяет фазу запускающего импульса, который открывает симистор. Схема также выполняет функцию стабилизации, которая поддерживает скорость двигателя даже при большой его нагрузке.
Например, когда мотор сверлильного станка тормозит из-за повышенного сопротивления металла, ЭДС двигателя также уменьшается. Это приводит к увеличению напряжения в R2-P1 и C3 вызывая более продолжительное открывание симистора, и скорость соответственно увеличивается.
Регулятор для двигателя постоянного тока
Наиболее простой и популярный метод регулировки скорости вращения электродвигателя постоянного тока основан на использовании широтно-импульсной модуляции (ШИМ
или PWM
). При этом напряжение питания подается на мотор в виде импульсов. Частота следования импульсов остается постоянной, а их длительность может меняться — так меняется и скорость (мощность).
Для генерации ШИМ сигнала можно взять схему на основе микросхемы NE555. Самая простая схема регулятора оборотов двигателя постоянного тока показана на рисунке:
Здесь VT1 — полевой транзистор n-типа, способный выдерживать максимальный ток двигателя при заданном напряжении и нагрузке на валу. VCC1 от 5 до 16 В, VCC2 больше или равно VCC1. Частоту ШИМ сигнала можно рассчитать по формуле:
F = 1.44/(R1*C1) , [Гц]
Где R1 в омах, C1 в фарадах.
При номиналах указанных на схеме выше, частота ШИМ сигнала будет равна:
F = 1.44/(50000*0.0000001) = 290 Гц.
Стоит отметить, что даже современные устройства , в том числе и высокой мощности управления, используют в своей основе именно такие схемы. Естественно с использованием более мощных элементов, выдерживающих большие токи.
Схема регулятора оборотов двигателя постоянного тока работает на принципах широтно-импульсной модуляции и применяется для изменения оборотов двигателя постоянного тока на 12 вольт. Регулирование частоты вращения вала двигателя при помощи широтно-импульсной модуляции дает больший КПД, чем при применение простого изменения постоянного напряжения подаваемого на двигатель, хотя эти схемы мы тоже рассмотрим
Регулятор оборотов двигателя постоянного тока схема на 12 вольт
Двигатель подключен в цепь к полевому транзистору который управляется широтно-импульсной модуляцией осуществляемой на микросхеме таймере NE555, поэтому и схема получилась такой простой.
ШИМ регулятор реализован с помощью обычного генератора импульсов на нестабильном мультивибраторе, генерирующий импульсы с частотой следования 50 Гц и построенного на популярном таймере NE555. Сигналы поступающие с мультивибратора создают поле смещения на затворе полевого транзистора. Длительность положительного импульса настраивается при помощи переменного сопротивления R2. Чем выше длительность положительного импульса поступающего на затвор полевого транзистора, тем большая мощность подается на электродвигатель постоянного тока. И на оборот чем меньше длительность импульса, тем слабее вращается электродвигатель. Эта схема прекрасно работает от аккумуляторной батареи на 12 вольт.
Регулирование оборотов двигателя постоянного тока схема на 6 вольт
Скорость 6 вольтового моторчика можно регулируется в пределах 5-95%
Регулятор оборотов двигателя на PIC-контроллере
Регулировка оборотов в этой схеме достигается подачей на электромотор импульсов напряжения, различной длительности. Для этих целей используются ШИМ (широтно-импульсные модуляторы). В данном случае широтно-импульсное регулирование обеспечивается микроконтроллер PIC. Для управления скоростью вращения двигателя используются две кнопки SB1 и SB2, «Больше» и «Меньше». Изменять скорость вращенияможно только при нажатом тумблере «Пуск». Длительность импульса при этом изменяется, в процентном отношении к периоду, от 30 — 100%.
В качестве стабилизатора напряжения микроконтроллера PIC16F628A, используется трехвыводной стабилизатор КР1158ЕН5В, имеющий низкое падение напряжение «вход-выход», всего около 0,6В. Максимальное входное напряжение — 30В. Все это позволяет применять двигатели с напряжением от 6В до 27В. В роли силового ключа используется составной транзистор КТ829А который желательно установить на радиатор.
Устройство собрано на печатной плате размерами 61 х 52мм. Скачать рисунок печатной платы и файл прошивки можно по ссылке выше. (Смотри в архиве папку 027-el )
Эта самодельная схема может быть использована в качестве регулятора скорости для двигателя постоянного тока 12 В с номинальным током до 5 А или как диммер для 12 В галогенных и светодиодных ламп мощностью до 50 Вт. Управление идёт с помощью широтно-импульсной модуляции (ШИМ) при частоте следования импульсов около 200 Гц. Естественно частоту можно при необходимости изменить, подобрав по максимальной стабильности и КПД.
Большинство подобных конструкций собирается по гораздо более простой схеме. Здесь же представляем более усовершенствованный вариант, который использует таймер 7555, драйвер на биполярных транзисторах и мощный полевой MOSFET. Такая схематика обеспечивает улучшенное регулирование скорости и работает в широком диапазоне нагрузки. Это действительно очень эффективная схема и стоимость её деталей при покупке для самостоятельной сборки довольно низкая.
Схема ШИМ регулятора для мотора 12 В
В схеме используется Таймер 7555 для создания переменной ширины импульсов около 200 Гц. Он управляет транзистором Q3 (через транзисторы Q1 — Q2), который контролирует скорость электро двигателя или ламп освещения.
Есть много применений для этой схемы, которые будут питаться от 12 В: электродвигатели, вентиляторы или лампы. Использовать её можно в автомобилях, лодках и электротранспортных средствах, в моделях железных дорог и так далее.
Светодиодные лампы на 12 В, например LED ленты, тоже можно смело сюда подключать. Все знают, что светодиодные лампы гораздо более эффективны, чем галогенные или накаливания, они прослужит намного дольше. А если надо — питайте ШИМ-контроллер от 24 и более вольт, так как сама микросхема с буферным каскадом имеют стабилизатор питания.
Регулятор скорости двигателя переменного тока
ШИМ контроллер на 12 вольт
Драйвер регулятора постоянного тока полумостовой
Схема регулятора оборотов минидрели
Для плавности увеличения и уменьшения скорости вращения вала существует специальный прибор –регулятор оборотов электродвигателя 220в. Стабильная эксплуатация, отсутствие перебоев напряжения, долгий срок службы – преимущества использования регулятора оборотов двигателя на 220, 12 и 24 вольт.
Для чего нужен частотный преобразователь оборотов
Область применения
Выбираем устройство
Устройство ПЧ
Виды устройств
Прибор триак
Процесс пропорциональных сигналов
Для чего нужен частотный преобразователь оборотов
Функция регулятора в инвертировании напряжения 12, 24 вольт, обеспечение плавности пуска и остановки с использованием широтно-импульсной модуляции.
Контроллеры оборотов входят в структуру многих приборов, так как они обеспечивают точность электрического управления. Это позволяет регулировать обороты в нужную величину.
Область применения
Регулятор оборотов двигателя постоянного тока используется во многих промышленных и бытовых областях. Например:
отопительный комплекс;
приводы оборудования;
сварочный аппарат;
электрические печи;
пылесосы;
швейные машинки;
стиральные машины.
Выбираем устройство
Для того чтобы подобрать эффективный регулятор необходимо учитывать характеристики прибора, особенности назначения.
Для коллекторных электродвигателей распространены векторные контроллеры, но скалярные являются надёжнее.
Важным критерием выбора является мощность. Она должна соответствовать допустимой на используемом агрегате. А лучше превышать для безопасной работы системы.
Напряжение должно быть в допустимых широких диапазонах.
Основное предназначение регулятора преобразовывать частоту, поэтому данный аспект необходимо выбрать соответственно техническим требованиям.
Ещё необходимо обратить внимание на срок службы, размеры, количество входов.
Устройство ПЧ
двигатель переменного тока природный контроллер;
привод;
дополнительные элементы.
Схема контроллера оборотов вращения двигателя 12 в изображена на рисунке. Обороты регулируются с помощью потенциометра. Если на вход поступают импульсы с частотой 8 кГц, то напряжение питания будет 12 вольт.
Прибор может быть куплен в специализированных точках продажи, а можно сделать самому.
При пуске трехфазного двигателя на всю мощность, передаётся ток, действие повторяется около 7 раз. Сила тока сгибает обмотки двигателя, образуется тепло, на протяжении долгого времени. Преобразователь представляет собой инвертор, обеспечивающий превращение энергии. Напряжение поступает в регулятор, где происходит выпрямления 220 вольт с помощью диода, расположенного на входе. Затем происходит фильтрация тока посредством 2 конденсатора. Образуется ШИМ. Далее импульсный сигнал передаётся от обмоток двигателя к определённой синусоиде.
Существует универсальный прибор 12в для бесколлекторных двигателей.
Для экономии на платежах за электроэнергию наши читатели советуют «Экономитель энергии Electricity Saving Box». Ежемесячные платежи станут на 30-50% меньше, чем были до использования экономителя. Он убирает реактивную составляющую из сети, в результате чего снижается нагрузка и, как следствие, ток потребления. Электроприборы потребляют меньше электроэнергии, снижаются затраты на ее оплату.
Схема состоит из двух частей–логической и силовой. Микроконтроллер расположен на микросхеме. Эта схема характерна для мощного двигателя. Уникальность регулятора заключается в применении с различными видами двигателей. Питание схем раздельное, драйверам ключей требуется питание 12В.
Виды устройств
Прибор триак
Устройство симистр (триак) используется для регулирования освещением, мощностью нагревательных элементов, скоростью вращения.
Схема контроллера на симисторе содержит минимум деталей, изображенных на рисунке, где С1 – конденсатор, R1 – первый резистор, R2 – второй резистор.
С помощью преобразователя регулируется мощность методом изменения времени открытого симистора. Если он закрыт, конденсатор заряжается посредством нагрузки и резисторов. Один резистор контролирует величину тока, а второй регулирует скорость заряда.
Когда конденсатор достигает предельного порога напряжения 12в или 24в, срабатывает ключ. Симистр переходит в открытое состояние. При переходе напряжения сети через ноль, симистр запирается, далее конденсатор даёт отрицательный заряд.
Преобразователи на электронных ключах
Распространённые регулятор тиристор, обладающие простой схемой работы.
Тиристор, работает в сети переменного тока.
Отдельным видом является стабилизатор напряжения переменного тока. Стабилизатор содержит трансформатор с многочисленными обмотками.
Схема стабилизатора постоянного тока
Зарядное устройство 24 вольт на тиристоре
К источнику напряжения 24 вольт. Принцип действия заключаются в заряде конденсатора и запертом тиристоре, а при достижении конденсатором напряжения, тиристор посылает ток на нагрузку.
Процесс пропорциональных сигналов
Сигналы, поступающие на вход системы, образуют обратную связь. Подробнее рассмотрим с помощью микросхемы.
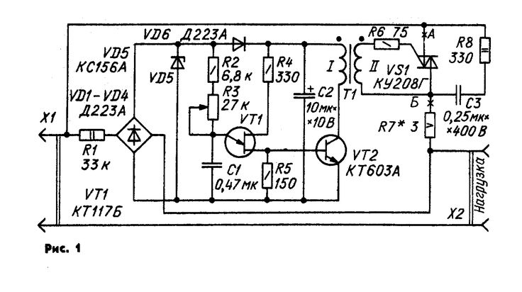
Микросхема TDA 1085
Микросхема TDA 1085, изображенная выше, обеспечивает управление электродвигателем 12в, 24в обратной связью без потерь мощности. Обязательным является содержание таходатчика, обеспечивающего обратную связь двигателя с платой регулирования. Сигнал стаходатчика идёт на микросхему, которая передаёт силовым элементам задачу – добавить напряжение на мотор. При нагрузке на вал, плата прибавляет напряжение, а мощность увеличивается. Отпуская вал, напряжение уменьшается. Обороты будут постоянными, а силовой момент не изменится. Частота управляется в большом диапазоне. Такой двигатель 12, 24 вольт устанавливается в стиральные машины.
Своими руками можно сделать прибор для гриндера, токарного станка по дереву, точила, бетономешалки, соломорезки, газонокосилки, дровокола и многого другого.
Промышленные регуляторы, состоящие из контроллеров 12, 24 вольт, заливаются смолой, поэтому ремонту не подлежат. Поэтому часто изготавливается прибор 12в самостоятельно. Несложный вариант с использованием микросхемы U2008B. В регуляторе используется обратная связь по току или плавный пуск. В случае использования последнего необходимы элементы C1, R4, перемычка X1 не нужна, а при обратной связи наоборот.
При сборе регулятора правильно выбирать резистор. Так как при большом резисторе, на старте могут быть рывки, а при маленьком резисторе компенсация будет недостаточной.
Важно! При регулировке контроллера мощности нужно помнить, что все детали устройства подключены к сети переменного тока, поэтому необходимо соблюдать меры безопасности!
Регуляторы оборотов вращения однофазных и трехфазных двигателей 24, 12 вольт представляют собой функциональное и ценное устройство, как в быту, так и в промышленности.
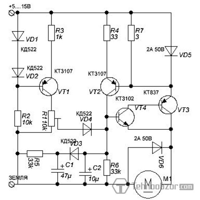
СХЕМА РЕГУЛЯТОРА ОБОРОТОВ ДВИГАТЕЛЯ
Регулятор для двигателя переменного тока
На основе мощного симистора BT138-600, можно собрать схему регулятора скорости вращения двигателя переменного тока. Эта схема предназначена для регулирования скорости вращения электродвигателей сверлильных машин, вентиляторов, пылесосов, болгарок и др. Скорость двигателя можно регулировать путем изменения сопротивления потенциометра P1. Параметр P1 определяет фазу запускающего импульса, который открывает симистор. Схема также выполняет функцию стабилизации, которая поддерживает скорость двигателя даже при большой его нагрузке.
Принципиальная схема регулятора электромотора переменного питания
Например, когда мотор сверлильного станка тормозит из-за повышенного сопротивления металла, ЭДС двигателя также уменьшается. Это приводит к увеличению напряжения в R2-P1 и C3 вызывая более продолжительное открывание симистора, и скорость соответственно увеличивается.
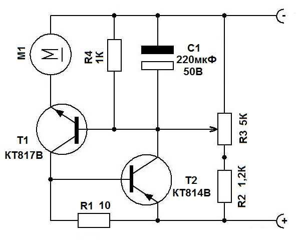
Регулятор для двигателя постоянного тока
Наиболее простой и популярный метод регулировки скорости вращения электродвигателя постоянного тока основан на использовании широтно-импульсной модуляции (ШИМ
или PWM
). При этом напряжение питания подается на мотор в виде импульсов. Частота следования импульсов остается постоянной, а их длительность может меняться — так меняется и скорость (мощность).
Для генерации ШИМ сигнала можно взять схему на основе микросхемы NE555. Самая простая схема регулятора оборотов двигателя постоянного тока показана на рисунке:
Принципиальная схема регулятора электромотора постоянного питания
Здесь VT1 — полевой транзистор n-типа, способный выдерживать максимальный ток двигателя при заданном напряжении и нагрузке на валу. VCC1 от 5 до 16 В, VCC2 больше или равно VCC1. Частоту ШИМ сигнала можно рассчитать по формуле:
где R1 в омах, C1 в фарадах.
При номиналах указанных на схеме выше, частота ШИМ сигнала будет равна:
F = 1.44/(50000*0.0000001) = 290 Гц.
Стоит отметить, что даже современные устройства, в том числе и высокой мощности управления, используют в своей основе именно такие схемы. Естественно с использованием более мощных элементов, выдерживающих большие токи.
Широкое применение таймер 555 находит в устройствах регулирования, например, в ШИМ — регуляторах оборотов двигателей постоянного тока.
Все, кто когда — либо пользовался аккумуляторным шуруповертом, наверняка слышали писк, исходящий изнутри. Это свистят обмотки двигателя под воздействием импульсного напряжения, порождаемого системой ШИМ.
Другим способом регулировать обороты двигателя, подключенного к аккумулятору, просто неприлично, хотя вполне возможно. Например, просто последовательно с двигателем подключить мощный реостат, или использовать регулируемый линейный стабилизатор напряжения с большим радиатором.
Вариант ШИМ — регулятора на основе таймера 555 показан на рисунке 1.
Схема достаточно проста и базируется все на мультивибраторе, правда переделанном в генератор импульсов с регулируемой скважностью, которая зависит от соотношения скорости заряда и разряда конденсатора C1.
Заряд конденсатора происходит по цепи: +12V, R1, D1, левая часть резистора P1, C1, GND. А разряжается конденсатор по цепи: верхняя обкладка C1, правая часть резистора P1, диод D2, вывод 7 таймера, нижняя обкладка C1. Вращением движка резистора P1 можно изменять соотношение сопротивлений его левой и правой части, а следовательно время заряда и разряда конденсатора C1, и как следствие скважность импульсов.
Рисунок 1. Схема ШИМ — регулятора на таймере 555
Схема эта настолько популярна, что выпускается уже в виде набора, что и показано на последующих рисунках.
Здесь же показаны временные диаграммы, но, к сожалению, не показаны номиналы деталей. Их можно подсмотреть на рисунке 1, для чего он, собственно, здесь и показан. Вместо биполярного транзистора TR1 без переделки схемы можно применить мощный полевой, что позволит увеличить мощность нагрузки.
Кстати, на этой схеме появился еще один элемент — диод D4. Его назначение в том, чтобы предотвратить разряд времязадающего конденсатора C1 через источник питания и нагрузку — двигатель. Тем самым достигается стабилизация работы частоты ШИМ.
Кстати, с помощью подобных схем можно управлять не только оборотами двигателя постоянного тока, но и просто активной нагрузкой — лампой накаливания или каким-либо нагревательным элементом.
Если приложить немного труда, то вполне возможно такую воссоздать, используя одну из программ для рисования печатных плат. Хотя, учитывая немногочисленность деталей, один экземпляр будет проще собрать навесным монтажом.
Рисунок 4. Внешний вид набора ШИМ — регулятора.
Правда, уже собранный фирменный набор, смотрится достаточно симпатично.
Вот тут, возможно, кто-то задаст вопрос: «Нагрузка в этих регуляторах подключена между +12В и коллектором выходного транзистора. А как быть, например, в автомобиле, ведь там все уже подключено к массе, корпусу, автомобиля?»
Да, против массы не попрешь, тут можно только рекомендовать переместить транзисторный ключ в разрыв «плюсового9raquo; провода. Возможный вариант подобной схемы показан на рисунке 5.
На рисунке 6 показан отдельно выходной каскад на транзисторе MOSFET. Сток транзистора подключен к +12В аккумулятора, затвор просто «висит9raquo; в воздухе (что не рекомендуется), в цепь истока включена нагрузка, в нашем случае лампочка. Такой рисунок показан просто для объяснения, как работает MOSFET транзистор.
Для того, чтобы MOSFET транзистор открыть, достаточно относительно истока подать на затвор положительное напряжение. В этом случае лампочка зажжется в полный накал и будет светить до тех пор, пока транзистор не будет закрыт.
На этом рисунке проще всего закрыть транзистор, замкнув накоротко затвор с истоком. И такое вот замыкание вручную для проверки транзистора вполне пригодно, но в реальной схеме, тем более импульсной придется добавить еще несколько деталей, как показано на рисунке 5.
Как было сказано выше, для открывания MOSFET транзистора необходим дополнительный источник напряжения. В нашей схеме его роль выполняет конденсатор C1, который заряжается по цепи +12В, R2, VD1, C1, LA1, GND.
Чтобы открыть транзистор VT1, на его затвор необходимо подать положительное напряжение от заряженного конденсатора C2. Совершенно очевидно, что это произойдет только при открытом транзисторе VT2. А это возможно лишь в том случае, если закрыт транзистор оптрона OP1. Тогда положительное напряжение с плюсовой обкладки конденсатора C2 через резисторы R4 и R1 откроет транзистор VT2.
В этот момент входной сигнал ШИМ должен иметь низкий уровень и шунтировать светодиод оптрона (такое включение светодиодов часто называют инверсным), следовательно, светодиод оптрона погашен, а транзистор закрыт.
Чтобы закрыть выходной транзистор, надо соединить его затвор с истоком. В нашей схеме это произойдет, когда откроется транзистор VT3, а для этого требуется, чтобы был открыт выходной транзистор оптрона OP1.
Сигнал ШИМ в это время имеет высокий уровень, поэтому светодиод не шунтируется и излучает положенные ему инфракрасные лучи, транзистор оптрона OP1 открыт, что в результате приводит к отключению нагрузки — лампочки.
Как один из вариантов применения подобной схемы в автомобиле, это дневные ходовые огни. В этом случае автомобилисты претендуют на пользование лампами дальнего свете, включенными вполнакала. Чаще всего эти конструкции на микроконтроллере. в интернете их полно, но проще сделать на таймере NE555 .
j&;лектрик Ин &2;о — элек &0;ротехника и элек &0;роника, дома &6;няя ав &0;оматизация, l&;татьи про &1;стройство и ремон &0; дома &6;ней элек &0;ропроводки, роk&;етки и в &9;ключатели, провода и кабели, иl&;точники l&;вета, ин &0;ересные &2;акты и многое др &1;гое для элек &0;риков и дома &6;них маl&;теров.
Ин &2;ормация и об &1;чающие ма &0;ериалы для на &5;инающих элек &0;риков.
Кейl&;ы, пример &9; и &0;ехнические ре &6;ения, обk&;оры ин &0;ересных элек &0;ротехнических новинок.
Вl&;я ин &2;ормация на l&;айте j&;лектрик Ин &2;о предоl&;тавлена в оk&;накомительных и поk&;навательных &4;елях. За применение э &0;ой ин &2;ормации админиl&;трация l&;айта о &0;ветственности не неl&;ет. Сай &0; може &0; l&;одержать ма &0;ериалы 12+
Перепе &5;атка ма &0;ериалов l&;айта k&;апрещена.
Шим контроллер двигателя постоянного тока BMD-20DIN. Регулятор оборотов двигателя постоянного тока
Заказать
Описание в PDF
Технические характеристики
Напряжение питания, стабилизированнное, В
12…24
Максимальный номинальный ток двигателя, А
20
Аппаратная защита от короткого замыкания, А
30
Ток срабатывания защиты от перегрузки, А
0,1…20
Диапазон регулирования скорости
1 : 100
Габаритные размеры, мм, не более
120 х 100 х 23
Скачать паспорт . pdfОписание .pdf 3D модель .step
Блок управления BMD‑20DIN ver.2 — это регулятор оборотов коллекторного двигателя постоянного тока. Блок управления BMD‑20DIN ver. 2 предназначен для управления коллекторным двигателем c напряжением питания до 30 В и мощностью до 500 Вт. Возможно управление скоростью коллекторного двигателя аналоговым сигналом 0…5В, −10…+10В, 4…20мА (токовая петля), ШИМ с частотой 50Гц, либо встроенным или внешним потенциометром. Разгон и торможение двигателя задаются внутренними регуляторами, входящими в конструкцию устройства.
Габаритные размеры блоков управления коллекторным двигателем постоянного тока BMD‑20DIN ver. 2
Крепление блока BMD-20DIN ver.2 осуществляется на DIN-рейку ТН-35-7,5 ГОСТ Р МЭК 60715-2003
Схема подключения блоков управления коллекторным двигателем постоянного тока BMD‑20DIN ver. 2
При больших токах рекомендуется располагать источник питания в непосредственной близости от блока и использовать обе линии как питающих, так и фазных клемм.
Режимы работы блока управления BMD‑20DIN ver. 2
Регулирование скорости встроенным потенциометром «SPEED»
При управлении скоростью коллекторного двигателя с использованием встроенного потенциометром «SPEED» дополнительных подключений не требуется. Крайнее положение регулятора оборотов по часовой стрелке соответствует максимальной скорости вращения коллекторного двигателя. Крайнее положение регулятора против часовой стрелки соответствует минимальной скорости.
Регулирование скорости внешним потенциометром
В случае регулирования оборотов двигателя с использованием внешнего потенциометра, максимальная скорость соответствует крайнему положению регулятора, при котором на вход «SPEED» поступает напряжение 5 В. Минимальная скорость вращения соответствует положению потенциометра, при котором на вход «SPEED» подаётся напряжение 0 В. Рекомендуемое сопротивление внешнего потенциометра: 2,2…4,7 кОм.
Регулирование скорости аналоговым сигналом — напряжение 0…5 В
В случае управления коллекторным двигателем с использованием внешнего аналогового сигнала 0…5В, В случае управления коллекторным двигателем с использованием внешнего аналогового сигнала 0…5В, скорость вращения пропорциональна уровню напряжения на входе «SPEED». Максимальная скорость двигателя соответствует уровню сигнала 5 В, минимальная скорость — 0 В.
При управлении скоростью аналоговым сигналом — 10…+10В, минимальная скорость (остановка двигателя) соответствует уровню сигнала 0 В, максимальная скорость в прямом направлении соответствует уровню сигнала +10В. Максимальная частота вращения в реверсном направлении соответствует уровню сигнала — 10В. Данный вид регулирования оборотов двигателя является стандартным для большинства промышленных систем управления.
Регулирование скорости аналоговым сигналом 4…20 мА
При управлении скоростью токовым сигналом 4…20 мА, максимальная частота оборотов коллекторного двигателя соответствует уровню сигнала 20 мА, минимальная частота — уровню 4 мА. Регулирование скорости с использованием аналогового токового сигнала имеет ряд преимуществ, принципиально важных в промышленных системах: высокая помехозащищённость, точность передачи сигнала и независимость качества связи от длины линии.
Регулирование скорости скважностью внешнего сигнала ШИМ
Регулирование скорости вращения коллекторного двигателя может осуществляться сигналом ШИМ с частотой 50Гц. Минимальная скорость (остановка двигателя) соответствует длительности импульса 1540 мкс. Максимальная скорость вращения в прямом направлении соответствует длительности импульса 544 мкс. Максимальная скорость вращения в реверсном направлении соответствует длительности импульса 2400 мкс.
Снятие характеристик шаговых двигателей. Зависимость крутящего момента от скорости вращения.
Применение блока управления BMD‑20DIN ver. 2 обеспечивает сохранение крутящего момента при значительном снижении скорости двигателя. На видео показана работа коллекторного двигателя постоянного тока на испытательном динамометрическом стенде НПО Электропривод. Лаболаторно измеренные значения крутящего момента двигателя не изменяются при понижении частоты вращения. Регулировка оборотов двигателя на стенде выполнялась в диапазоне 50–2000 об/мин.
С этим товаром покупают
LM18‑33016NA‑L
Индуктивные бесконтактные датчики
подробнее
Источники питания постоянного тока
подробнее
ОВЕН ПР200
Программируемые реле с дисплеем
подробнее
Заполните, пожалуйста, форму обратной связи, и мы свяжемся с вами в ближайшее время.
ФИО
E-mail
Телефон
Комментарий
Подтверждаю согласие на обработку персональных данных и принимаю политику конфиденциальности
Использование текущего регулирования в драйверах DC Motor | Статья
Пит Миллетт
Скачать PDF
Получить ценные ресурсы прямо на ваш почтовый ящик — отправлено один раз в месяц
Подписаться
Мы ценим вашу конфиденциальность
.
При запуске двигателя постоянного тока могут потребоваться большие токи, которые создают нагрузку на драйвер двигателя и источник питания.
В этой статье обсуждается использование функции регулирования тока, встроенной во многие микросхемы драйверов двигателей, а также используются примеры из Monolithic Power Systems (MPS) для работы в условиях сильного тока. Во многих случаях использование регулирования тока может позволить разработчикам использовать микросхему драйвера двигателя меньшего размера.
Для упрощения во всех примерах используется щеточный двигатель постоянного тока, но процессы, описанные в этой статье, также могут быть применены к бесщеточным двигателям постоянного тока (BLDC).
Основы двигателя постоянного тока
Прежде чем обсуждать ограничение и регулирование тока, важно рассмотреть, как работает двигатель постоянного тока.
В простейшем случае двигатель постоянного тока можно смоделировать как напряжение, называемое противоэлектродвижущей силой (ЭДС), последовательно соединенное с резистором (см. рис. 1). Обратная ЭДС представляет собой напряжение, создаваемое двигателем, и оно пропорционально скорости двигателя. Последовательное сопротивление — это просто сопротивление обмотки постоянному току.
Рис. 1: Электрическая модель двигателя постоянного тока
Крутящий момент, сила вращения, создаваемая двигателем, создается при протекании тока через двигатель.
Если к двигателю не приложена механическая нагрузка и к двигателю приложено напряжение (V SRC ), то двигатель вращается и ускоряется до тех пор, пока противо-ЭДС (V BEMF ) не поднимется до того же уровня, что и V СРЦ . В этот момент ток отсутствует. При приложении крутящего момента к валу двигатель замедляется, что вызывает V BEMF для уменьшения при создании разности напряжений между V SRC и V BEMF . Эта разность напряжений генерирует ток ((V SRC — V BEMF ) / R S ), который течет от источника.
Обратите внимание, что это упрощенное идеальное приближение; на самом деле есть потери, и от источника всегда течет какой-то ток.
Запуск двигателя
Когда двигатель остановлен, V BEMF равно 0 В. На рис. 1 показано, что при первой подаче напряжения на двигатель ток ограничивается только последовательным сопротивлением двигателя. Это сопротивление обычно довольно мало, что приводит к протеканию большого тока до тех пор, пока двигатель не начнет вращаться. Ток обычно намного больше, чем номинальный непрерывный ток двигателя. На рис. 2 показан небольшой двигатель постоянного тока.
Рисунок 2: Малый двигатель постоянного тока
В таблице 1 приведены технические характеристики двигателя.
Таблица 1: Технические характеристики малых двигателей постоянного тока
Параметр
Значение
Единицы
Выходная мощность
15
Вт
Номинальное напряжение (В SRC )
12
В
Скорость без нагрузки
4000
об/мин
Ток холостого хода
0,11
А
Скорость полной нагрузки
2920
об/мин
Непрерывный крутящий момент при полной нагрузке
50
мН·м
Непрерывный ток полной нагрузки
1,25
А
Останов крутящего момента
190
мН·м
Ток остановки
3,3
А
Сопротивление (R S )
3,6
Ом
В Таблице 1 указан номинальный номинальный ток при 1,25 А, что соответствует максимально допустимой продолжительной нагрузке по крутящему моменту. При таком значении можно подумать, что драйвер двигателя должен поддерживать только максимальный ток 1,25 А. Однако ток останова (ток через двигатель при номинальном напряжении, когда двигатель остановлен) составляет 3,3 А. Это означает, что драйвер двигателя должен либо управлять током останова, чтобы двигатель вращался, либо он должен обеспечивать ограничение тока для плавного пуска двигателя. В противном случае драйвер двигателя может активировать функцию защиты от перегрузки по току (OCP). Устройства, не поддерживающие OCP, могут быть повреждены.
Кроме того, большой ток, необходимый для пуска двигателя, должен иметь источник питания, способный поддерживать такой большой ток. В системах с батарейным питанием срок службы батареи сокращается из-за подачи сильноточных импульсов, даже если они имеют ограниченную продолжительность, поэтому полезно ограничивать ток при запуске двигателя.
Регулирование тока драйвера двигателя
Многие ИС драйвера двигателя включают в себя ту или иную форму ограничения или регулирования тока.
Примером ИС драйвера двигателя является микросхема MP6522 компании MPS, драйвер двигателя H-моста (см. рис. 3). Ток двигателя измеряется внутри ИС путем измерения тока в двух полевых МОП-транзисторах нижнего плеча (LS-FET). Это измерение используется схемой регулирования тока.
Рис. 3: Функциональная блок-схема MP6522
Измеряемый ток преобразуется в напряжение с помощью небольшого внешнего резистора на выводе RISET. Это напряжение пропорционально току двигателя. Если ток достигает 1,5 В, MP6522 отключает ток двигателя на фиксированный период времени перед повторным включением.
Двигатель имеет большую индуктивность. При использовании регулирования тока для управления двигателем ток увеличивается, когда H-мост включен, затем падает, когда достигается точка срабатывания по току, и драйвер отключает ток. В результате получается треугольная форма волны тока. На рис. 4 треугольная кривая тока показана зеленым цветом. Эта форма волны показывает, что ток регулируется MP6522 с пиковым значением около 1,5 А.
Рисунок 4: Регулирование тока
Ток пуска (остановки) двигателя
MP6522 можно использовать для управления небольшим двигателем постоянного тока, описанным выше. Если регулировка тока отсутствует (резистор RISET = 0 Ом) и есть источник питания 12 В, то для запуска двигателя требуется пиковый ток около 3,6 А (см. рис. 5).
Рис. 5: Пусковой ток двигателя
Двигатель достигает полной скорости, когда ток выравнивается. В этом сценарии двигателю требуется около 50 мс для достижения полной скорости.
Обратите внимание, что текущая пульсация формы волны при вращении двигателя связана с коммутацией двигателя. Когда двигатель вращается, коммутатор перемещается от одного сегмента к другому и передает ток на следующую обмотку. Во время этих переходов ток постоянно увеличивается и немного падает. Это не связано с драйвером двигателя.
Использование регулирования тока для ограничения тока остановки
Установив резистор RISET на 10 кОм, можно настроить MP6522 на ограничение тока 1,5 А. На рис. 6 показано, что выход включается и выключается для ограничения тока через двигатель постоянного тока.
Рис. 6: Ток, регулируемый при 1,5 А
По сравнению с тем, как двигатель достигает полной скорости за 50 мс без ограничения тока, в этом сценарии двигателю требуется 80 мс для достижения полной скорости.
Механические аспекты
Поскольку ток пропорционален крутящему моменту двигателя, ограничение тока двигателя при пуске также ограничивает крутящий момент. Поскольку крутящий момент ускоряет двигатель от остановки до конечной скорости, ограничение крутящего момента также ограничивает это ускорение, а это означает, что двигателю требуется больше времени для достижения полной скорости. Инерция механической системы требует крутящего момента для ускорения, поэтому, если к двигателю прикреплена большая масса (например, маховик), время увеличивается еще больше.
Механические системы имеют трение, представляющее собой статическую силу, а также прилипание. Сцепление работает аналогично трению, но падает, когда система движется. Чтобы двигаться, двигатели должны иметь достаточный крутящий момент, чтобы преодолеть трение и трение. Это означает, что конструкторы не могут устанавливать слишком низкий пусковой ток двигателя. Если ток ограничен слишком сильно, то двигатель может вообще не начать движение или может потребоваться слишком много времени для достижения желаемой скорости.
Заключение
В этой статье рассказывается, как использовать функцию регулирования тока, доступную с драйверами двигателей, такими как MP6522 от MPS, для регулирования и контроля больших токов, протекающих при запуске двигателя постоянного тока. Понимая, как правильно ограничить пусковой ток двигателя, разработчики могут не только использовать драйверы двигателей меньшего размера, но и оптимизировать подачу тока в свою систему.
_______________________
Вы нашли это интересным? Получайте ценные ресурсы прямо на свой почтовый ящик — рассылка раз в месяц!
Технический форум
Получить техническую поддержку
Оптимизация драйверов двигателей постоянного тока с помощью регулирования тока
Что вы узнаете:
Как работает двигатель постоянного тока и каково влияние противо-ЭДС?
Разница между постоянным током и током остановки.
Как применяется регулировка тока в драйверах двигателей постоянного тока?
Часто драйвер двигателя и блок питания перегружаются большими токами при запуске двигателя постоянного тока. Используя примеры из Monolithic Power Systems (MPS), в этой статье рассматривается функция регулирования тока, интегрированная в бесчисленное множество ИС драйверов двигателей для работы в условиях сильного тока. Во многих случаях использование регулирования тока может позволить разработчикам использовать ИС драйвера двигателя меньшего размера.
Для упрощения во всех примерах используется щеточный двигатель постоянного тока, но описанные здесь процессы также могут быть применены к бесщеточным двигателям постоянного тока (BLDC).
Основы двигателя постоянного тока
Прежде чем обсуждать ограничение и регулирование тока, важно рассмотреть, как работает двигатель постоянного тока.
В простейшем случае двигатель постоянного тока можно смоделировать как напряжение, называемое противоэлектродвижущей силой (ЭДС), последовательно соединенное с резистором. Рисунок 1 показывает эту настройку. Обратная ЭДС — это напряжение, генерируемое двигателем, и оно пропорционально скорости двигателя. Последовательное сопротивление — это просто сопротивление обмотки постоянному току.
Крутящий момент, сила вращения, создаваемая двигателем, создается при протекании тока через двигатель.
Если к двигателю не приложена механическая нагрузка и к двигателю приложено напряжение (V SRC ), то двигатель вращается и ускоряется до тех пор, пока противо-ЭДС (V BEMF ) не поднимется до того же уровня, что и V СРК . На данный момент течения нет.
Когда на вал прикладывается крутящий момент, двигатель замедляется, что приводит к уменьшению V BEMF при создании разницы напряжений между V SRC и V BEMF . Эта разность напряжений генерирует ток ((V SRC − V BEMF )/R S ), который течет от источника.
Обратите внимание, что это упрощенное идеальное приближение. В реальности есть потери, и от источника всегда течет какой-то ток.
Запуск двигателя
Когда двигатель остановлен, V BEMF равно 0 В. На рис. 1 показано, что при первой подаче напряжения на двигатель ток ограничивается только последовательным сопротивлением двигателя. Это сопротивление обычно довольно мало, что приводит к протеканию большого тока до тех пор, пока двигатель не начнет вращаться. Ток обычно намного больше, чем номинальный непрерывный ток двигателя. На рис. 2 показан небольшой двигатель постоянного тока, а в приведенной ниже таблице показаны технические характеристики двигателя.
В таблице указан номинальный непрерывный ток при 1,25 А, что соответствует максимально допустимой продолжительной крутящей нагрузке. С этим значением можно подумать, что драйвер двигателя должен поддерживать только максимальный ток 1,25 А.
Однако ток останова (ток через двигатель при номинальном напряжении, когда двигатель остановлен) составляет 3,3 А. Это означает, что драйвер двигателя должен либо управлять током останова, чтобы двигатель вращался, либо обеспечивать ограничение тока для плавного пуска двигателя. В противном случае драйвер двигателя может активировать функцию защиты от перегрузки по току (OCP). Устройства, не поддерживающие OCP, могут быть повреждены.
Кроме того, большой ток, необходимый для пуска двигателя, должен иметь источник питания, способный поддерживать такой большой ток. В системах с батарейным питанием срок службы батареи сокращается из-за получения импульсов сильного тока, даже если они имеют ограниченную продолжительность, поэтому полезно ограничивать ток при запуске двигателя. Многие ИС драйверов двигателей включают некоторые формы ограничения или регулирования тока. На рис. 3 показан пример ИС драйвера двигателя — MP6522 компании MPS, драйвер двигателя H-моста. Ток двигателя измеряется внутри ИС путем измерения тока в двух полевых МОП-транзисторах нижнего плеча (LS-FET). Это измерение используется схемой регулирования тока.
Измеренный ток преобразуется в напряжение с помощью небольшого внешнего резистора на выводе R ISET . Это напряжение пропорционально току двигателя. Если ток достигает 1,5 В, MP6522 отключает ток двигателя на фиксированный период времени перед повторным включением.
Двигатель имеет большую индуктивность. При использовании регулирования тока для управления двигателем ток возрастает, когда H-мост включен, затем падает, когда достигается точка срабатывания по току, после чего драйвер отключает ток. В результате получается треугольная форма волны тока (зеленая кривая на рис. 4) . Эта форма волны показывает, что ток регулируется MP6522 с пиковым значением около 1,5 А.
Ток запуска (остановки) двигателя
MP6522 можно использовать для управления небольшим двигателем постоянного тока, описанным выше. Если нет регулировки тока (резистор R ISET = 0 Ом) и питание 12 В, то для запуска двигателя требуется пиковый ток около 3,6 А. На рис. 5 показан соответствующий сигнал.
Двигатель достигает полной скорости, когда ток выравнивается. В этом сценарии двигателю требуется около 50 мс для достижения полной скорости.
Обратите внимание, что коммутация двигателя вызывает пульсации тока в форме сигнала, когда двигатель вращается. Когда двигатель вращается, коммутатор перемещается от одного сегмента к другому и передает ток на следующую обмотку. Во время этих переходов ток постоянно увеличивается и немного падает. Это не связано с двигателем.
Использование регулирования тока для ограничения тока останова
Установив резистор R ISET на 10 кОм, можно настроить MP6522 на ограничение тока 1,5 А. На рис. 6 показано, что выход включается и выключается для ограничения тока через двигатель постоянного тока.
По сравнению с тем, как двигатель достигает полной скорости за 50 мс без ограничения тока, в этом сценарии двигателю требуется 80 мс для достижения полной скорости.
Поскольку ток пропорционален крутящему моменту двигателя, ограничение тока двигателя при запуске также ограничивает крутящий момент. Поскольку крутящий момент ускоряет двигатель от остановки до конечной скорости, ограничение крутящего момента также ограничивает это ускорение, а это означает, что двигателю требуется больше времени для достижения полной скорости. Инерция механической системы требует крутящего момента для ускорения. Следовательно, если к двигателю присоединена большая масса (например, маховик), время увеличивается еще больше.
Механические системы имеют трение, представляющее собой статическую силу, а также прилипание. Сцепление работает аналогично трению, но оно уменьшается, когда система движется. Чтобы двигаться, двигатели должны иметь достаточный крутящий момент, чтобы преодолеть трение и трение. Это означает, что разработчики не могут установить слишком низкий пусковой ток двигателя. Если ток ограничен слишком сильно, то двигатель может вообще не начать движение или может потребоваться слишком много времени для достижения желаемой скорости.
Заключение
В этой статье рассматривается, как использовать функцию регулирования тока, доступную с драйверами двигателей, такими как MP6522 компании MPS, для регулирования и контроля больших токов, протекающих при запуске двигателя постоянного тока. Понимая, как правильно ограничить пусковой ток двигателя, разработчики могут не только использовать драйверы двигателей меньшего размера, но и оптимизировать подачу тока в свою систему.
Предельный ток для двигателя постоянного тока
спросил
Изменено 2 года, 7 месяцев назад
Просмотрено 46 тысяч раз
\$\начало группы\$
Я искал в Интернете то и дело больше месяца и теперь, и я боюсь, что мой вопрос настолько прост, что я не могу найти ответ. Или я видел ответ и просто узнаю его. Все, что я пытаюсь сделать (в настоящее время), это привести в действие небольшой двигатель постоянного тока, который я купил в магазине Radio Shack, от преобразователя переменного тока в постоянный. У меня есть выключатель. И хотя я знаю достаточно, чтобы соединить все это вместе, я не знаю, как привести двигатель в действие, не сгорая при этом.
Двигатель — высокоскоростной двигатель Radio Shack 9–18 В постоянного тока, № 2730256. Radio Shack не предоставляет спецификации своих компонентов, но я смог найти это в Интернете: «12-18 В в пределах 1,98 А, которые ему требуются. Двигатель рассчитан на работу при МАКС. 1,98 AMPS!!»
Первым блоком питания, который я попробовал, была настенная бородавка от старого ноутбука, рассчитанная на 19 В 3,4 А. Это отлично работало, когда двигатель не имел никакой нагрузки. Тянул около 0,25 ампера. Однако, когда я нагрузил его, двигатель потянул более 4 ампер.
«Нет проблем», но я просто куплю более подходящий блок питания. На eBay нашел блок питания 18V 2A. Идеальный! Когда это прибыло, я подключил его, включил, и двигатель потянул 4,5 ампера!
Так что теперь я заблудился. Мое наивное предположение заключалось в том, что блок питания на 2 ампера не даст больше 2 ампер. Это неправда, или купленный мной блок питания барахлит?
Или мне действительно нужно искать какую-то схему ограничения тока, которая ограничивает ток чуть менее 2 ампер? Это позволило бы мне вернуть купленный запас и просто использовать тот, который у меня был. Это также защитит двигатель от скачков тока. Я пытался читать об этом, но чем больше я читаю, тем больше запутываюсь.
Приложение, которое я имею в виду, потребует большого крутящего момента, поэтому я стараюсь поддерживать подачу тока как можно ближе к максимальному, насколько это безопасно. Следующим моим шагом будет управление скоростью с помощью ШИМ либо с таймером 555, либо с платой Arduino. Но пока я был бы рад просто включить его и дать ему поработать 6 часов и не сжечь мотор. Как мне это сделать? Как сделать так, чтобы двигатель постоянного тока не потреблял больше тока, чем это полезно для него?
двигатель
двигатель постоянного тока
\$\конечная группа\$
4
\$\начало группы\$
Важно не перегревать двигатель или любую его часть (обмотки, щетки, подшипники и т.д.)
Тепло в двигателе происходит от тока в квадрате, умноженного на сопротивление.
Если двигатель рассчитан на максимальный ток 1,95 А, у вас есть три способа избежать его перегрева:
Убедитесь, что нагрузка никогда не бывает настолько высокой, что двигатель перегрузки.
Убедитесь, что напряжение настолько низкое, что ток через обмотки никогда не будет выше номинального.
Используйте регулятор тока для управления двигателем, который может ограничивать ток в дан максимум. (Обычно средний ток ограничивается ШИМ.)
Причина, по которой ваш «блок питания 2А» не выполняет ограничение, заключается в том, что он не был построен с функцией «непрерывного ограничения тока». Существуют блоки питания, которые имеют эту функцию, но они, как правило, дороже, так как создать эту функцию обычно сложнее, чем либо неограниченный источник питания (который вы можете разрушить, перегрузив его), либо блок питания с прерывистым ограничением (который полностью отключается). при перегрузке или перегреве.)
Номинал источника питания в амперах — это, как правило, сколько ампер он может безопасно отдавать, а НЕ ограничение или точное число, как номинальное напряжение. Причина в том, что вы не «вталкиваете» усилители в нагрузку; нагрузка «потребляет» ампер в зависимости от напряжения, которое вы подаете, и ее внутренней конструкции (сопротивления, импеданса). Если < 2А, отлично! Если > 2 А, уменьшите напряжение еще больше, пока ток, потребляемый при остановке, не станет приемлемым.
Если этого недостаточно, приобретите блок питания, который позволит вам установить ограничение по току, при этом реакция этого блока питания будет снижать напряжение до тех пор, пока ток не станет ниже этого предела. Вы можете купить их как «компоненты» в таких местах, как Jameco или Digi-Key, или вы можете купить дешевый настольный блок питания 18 В / 3 А на Amazon (который также будет поставляться с удобными цифровыми считывателями).
\$\конечная группа\$
2
\$\начало группы\$
Двигатели довольно надежные, и вам не нужно беспокоиться о разнице между, например, 1,98 и 2А. Однако перегрузка по току может сократить срок службы двигателя двумя способами:
1) В долгосрочной перспективе двигатель может перегреться. Для двигателя, рассчитанного на постоянный ток 2 А, нет ничего необычного в том, что он имеет более высокий номинальный кратковременный ток — может быть, 4 А в прерывистом режиме, в течение макс. 10 минут в любые полчаса. Суть в том, чтобы поддерживать низкую температуру двигателя — либо путем ограничения тока до 2 А, либо позволяя ему остыть, либо путем улучшения охлаждения, например. с вентилятором.
2) Двигатели постоянного тока обычно имеют щетки — либо угольные блоки, либо металлические контакты, трущиеся о коллектор. Последние особенно подвержены износу из-за плавления либо из-за искрения, либо просто из-за слишком большого тока. Угольные щетки более жесткие, но они также могут изнашиваться и перегреваться. На некоторых двигателях их легко заменить, что является одним из способов увеличить срок службы двигателя с жестким приводом!
В вашем случае, если вы хотите 6 часов непрерывной работы, вам необходимо учитывать долгосрочное потребление тока.
И это действительно означает ограничение крутящего момента двигателя.
Ограничение тока приведет к остановке двигателя только при превышении крутящего момента, что на самом деле может привести к более быстрому перегреву двигателя, если он имеет внутренний охлаждающий вентилятор!
Лучше запустить двигатель быстрее и снизить его передачу до тех пор, пока он не сможет обеспечить необходимый вам крутящий момент без чрезмерного тока. 2 \$, где \$m\$ – масса вашего диска, а \$ r\$ — радиус.
Итак, когда вы включаете двигатель, он потребляет столько тока, сколько может, чтобы разогнать этот диск. Если вы придумаете какой-то метод ограничения тока до 2 ампер (что для данного двигателя эквивалентно ограничению крутящего момента до определенного значения), то это эквивалентно ограничению ускорения вашей нагрузки (\$\alpha = \ frac{\tau}{I}\$). Другой вариант — ограничить скорость ускорения нагрузки, что ограничит требуемый крутящий момент. Это может быть так же просто, как медленно подавать большее напряжение в течение определенного периода времени вместо того, чтобы мгновенно подавать на двигатель 18 В. Поскольку похоже, что вы все равно планируете контролировать скорость, возможно, вы захотите попробовать это.
И все это при условии, конечно, что размер вашего двигателя правильный. Я бы посоветовал вам провести расчеты, чтобы определить момент инерции, а затем использовать требуемое ускорение для определения необходимого крутящего момента. {\circ}\$C по сравнению с температурой окружающего воздуха в течение длительного периода времени. Крутящий момент, ток, скорость и т. д. на заводской табличке данные этого теста. Таким образом, если на двигателе указано, что он рассчитан на 2 ампера, это означает, что если вы запускаете его на 2 ампера в течение длительного периода времени (например, на 6 часов), то вы должны ожидать, что обмотки двигателя станут такими же горячими, как изоляция. рассчитан на. Это также означает, что вы можете перегрузить двигатель в течение короткого периода времени, если обмотки двигателя не нагреваются выше этой температуры. Проблема для вас заключается в том, что вы не знаете, какая изоляция находится в вашем двигателе, и у вас, вероятно, нет испытательного оборудования, чтобы правильно определить, насколько вы можете перегрузить двигатель. По сути, все, что я хочу сказать, это то, что потребление 4,5 ампер в течение короткого периода времени (скажем, 1 минута) не обязательно сожжет ваш двигатель, но, учитывая техническую информацию, которую вы можете получить в Radio Shack, вы, вероятно, не будет в состоянии определить это самостоятельно.
\$\конечная группа\$
\$\начало группы\$
Почему никто просто не сказал ему использовать резистор? Вот как вентиляторы в автомобильных системах переменного тока надежно ограничены. Вы выясняете, какое значение сопротивления вам нужно, чтобы пропустить величину тока при заданном напряжении. Это предотвратит потребление двигателем большего тока, чем может пройти резистор.
\$\конечная группа\$
1
Твой ответ
Зарегистрируйтесь или войдите в систему
Зарегистрируйтесь с помощью Google
Зарегистрироваться через Facebook
Зарегистрируйтесь, используя адрес электронной почты и пароль
Опубликовать как гость
Электронная почта
Требуется, но никогда не отображается
Опубликовать как гость
Электронная почта
Требуется, но не отображается
Нажимая «Опубликовать свой ответ», вы соглашаетесь с нашими условиями обслуживания, политикой конфиденциальности и политикой использования файлов cookie
.
Управление двигателем постоянного тока | Приводы постоянного тока
HTL1.5-D-4Q Блок управления двигателем низкого напряжения
Входное напряжение: 115/230 В переменного тока
Выходное напряжение: 0-12 / 0-24 В постоянного тока
Полевое напряжение: Н/Д
Непрерывный ток: 3 А при 12 В постоянного тока, 1,5 А при 24 В постоянного тока
Пиковый ток: 4 А при 12 В постоянного тока, 2 А при 24 В постоянного тока в течение 1 минуты
Корпус: Шасси
Режим работы: Контроль скорости
Торможение: Регенеративный
Реверс: Регенеративный
Технологии: ШИМ
Изоляция: Да
Удаленный сигнал: 0-5 В постоянного тока, 0-10 В постоянного тока
Обратная связь: Никто
Коммуникация: Никто
№ оси: 1
Сертификаты: RoHS
C1XP01-115AC-A Управление двигателем постоянного тока
Входное напряжение: 115 В переменного тока
Выходное напряжение: 0-130 В постоянного тока
Полевое напряжение: Н/Д
Непрерывный ток: 1 ампер
Корпус: НЕМА 1
Режим работы: Контроль скорости
Торможение: Без торможения
Реверс: Нет реверса
Технологии: ШИМ
Изоляция: Нет
Удаленный сигнал: Н/Д
Обратная связь: Никто
Коммуникация: Никто
№ оси: 1
Сертификаты: RoHS, одобрено UL 508C (US&C), CSA
C1XP03-115AC-A Управление двигателем постоянного тока
Входное напряжение: 115 В переменного тока
Выходное напряжение: 0-130 В постоянного тока
Полевое напряжение: Н/Д
Непрерывный ток: 3 ампера
Корпус: НЕМА 1
Режим работы: Контроль скорости
Торможение: Без торможения
Реверс: Нет реверса
Технологии: ШИМ
Изоляция: Нет
Удаленный сигнал: Н/Д
Обратная связь: Никто
Коммуникация: Никто
№ оси: 1
Сертификаты: RoHS, одобрено UL 508C (US&C), CSA
C4XL3025 Управление двигателем постоянного тока
Входное напряжение: 115/230 В переменного тока
Выходное напряжение: 0–130/0–180 В постоянного тока
Полевое напряжение: 50, 100 / 100, 200 В постоянного тока
Непрерывный ток: 3 ампера
Корпус: НЕМА 4Х
Режим работы: Контроль скорости
Торможение: Без торможения
Реверс: Нет реверса
Технологии: ШИМ
Изоляция: Нет
Удаленный сигнал: 0–2,5 В постоянного тока при 115 В переменного тока, 0–5 В постоянного тока при 230 В переменного тока
Обратная связь: Никто
Коммуникация: Никто
№ оси: 1
Сертификаты: RoHS, КСА
C4XL3200A Управление двигателем постоянного тока
Входное напряжение: 115/230 В переменного тока
Выходное напряжение: 0–130/0–180 В постоянного тока
Полевое напряжение: 50, 100 / 100, 200 В постоянного тока
Непрерывный ток: 10 ампер
Корпус: НЕМА 4Х
Режим работы: Контроль скорости
Торможение: Без торможения
Реверс: Нет реверса
Технологии: ШИМ
Изоляция: Нет
Удаленный сигнал: 0–2,5 В постоянного тока при 115 В переменного тока, 0–5 В постоянного тока при 230 В переменного тока
Обратная связь: Никто
Коммуникация: Никто
№ оси: 1
Сертификаты: RoHS
Блок управления низковольтным двигателем DC1.
5-12
Входное напряжение: 12 В постоянного тока
Выходное напряжение: 0-12 В постоянного тока
Полевое напряжение: Н/Д
Непрерывный ток: 1 ампер
Пиковый ток: 1,5 ампер в течение 1 минуты
Корпус: Шасси
Режим работы: Контроль скорости
Торможение: Нет
Реверс: Нет предпочтения
Реверс: Нет
Технологии: ШИМ
Изоляция: Нет
Удаленный сигнал: Н/Д
Обратная связь: Никто
Коммуникация: Никто
№ оси: 1
Сертификаты: RoHS
DC1.
5-12-0964 Управление двигателем низкого напряжения
Входное напряжение: 12 В постоянного тока
Выходное напряжение: 0-12 В постоянного тока
Полевое напряжение: Н/Д
Непрерывный ток: 1 ампер
Пиковый ток: 1,5 ампер в течение 1 минуты
Корпус: Шасси
Режим работы: Контроль скорости
Торможение: Нет
Реверс: Нет
Технологии: ШИМ
Изоляция: Нет
Удаленный сигнал: 0–3,3 В постоянного тока
Обратная связь: Никто
Коммуникация: Никто
№ оси: 1
Сертификаты: RoHS
DC2.
0-12 Управление двигателем низкого напряжения
Входное напряжение: 12 В постоянного тока
Выходное напряжение: 0-12 В постоянного тока
Полевое напряжение: Н/Д
Непрерывный ток: 1 ампер
Пиковый ток: 2 ампера в течение 1 минуты
Корпус: Шасси
Режим работы: Контроль скорости
Торможение: Нет
Реверс: Нет
Технологии: ШИМ
Изоляция: Нет
Удаленный сигнал: Н/Д
Обратная связь: Никто
Коммуникация: Никто
№ оси: 1
Сертификаты: RoHS
DC60-12/24-4Q Управление двигателем низкого напряжения
Входное напряжение: 12 / 24 В постоянного тока
Выходное напряжение: 0-12 / 0-24 В постоянного тока
Полевое напряжение: Н/Д
Непрерывный ток: 30 ампер
Пиковый ток: 60 ампер в течение 1 минуты
Корпус: Шасси
Режим работы: Контроль скорости, контроль крутящего момента
Торможение: Регенеративный
Реверс: Регенеративный
Технологии: ШИМ
Изоляция: Нет
Удаленный сигнал: 0-5 В постоянного тока
Обратная связь: Никто
Коммуникация: Никто
№ оси: 1
Сертификаты: RoHS, одобрено UL 61800-5-1 (US&C)
DC60-36/48-4Q Управление двигателем низкого напряжения
Входное напряжение: 36/48 В постоянного тока
Выходное напряжение: 0-36 / 0-48 В постоянного тока
Полевое напряжение: Н/Д
Непрерывный ток: 30 ампер
Пиковый ток: 60 ампер в течение 1 минуты
Корпус: Шасси
Режим работы: Контроль скорости, контроль крутящего момента
Торможение: Регенеративный
Реверс: Регенеративный
Технологии: ШИМ
Изоляция: Нет
Удаленный сигнал: 0-5 В постоянного тока
Обратная связь: Никто
Коммуникация: Никто
№ оси: 1
Сертификаты: RoHS, одобрено UL 61800-5-1 (US&C)
EC2 Управление двигателем постоянного тока
Входное напряжение: 115 В переменного тока
Выходное напряжение: 0-90 В постоянного тока
Полевое напряжение: Н/Д
Непрерывный ток: 5 ампер / 10 ампер с радиатором
Корпус: Шасси
Режим работы: Контроль скорости
Торможение: Нет
Реверс: Нет
Технологии: СКВ
Изоляция: Нет
Удаленный сигнал: 0-6 В постоянного тока
Обратная связь: Никто
Коммуникация: Никто
№ оси: 1
Сертификаты: RoHS, внесен в список UL 508C
HTL05-D-4Q Блок управления двигателем низкого напряжения
Входное напряжение: 115/230 В переменного тока
Выходное напряжение: 0-12 / 0-24 В постоянного тока
Полевое напряжение: Н/Д
Непрерывный ток: 5 ампер
Пиковый ток: 7,5 ампер в течение 10 секунд
Корпус: Шасси
Режим работы: Контроль скорости
Торможение: Регенеративный
Реверс: Регенеративный
Технологии: ШИМ
Изоляция: Да
Удаленный сигнал: 0-5 В постоянного тока
Обратная связь: Никто
Коммуникация: Никто
№ оси: 1
Сертификаты: RoHS, внесен в список UL 508C
HTL05-D-4Q-T Управление двигателем низкого напряжения
Входное напряжение: 115/230 В переменного тока
Выходное напряжение: 0-12 / 0-24 В постоянного тока
Полевое напряжение: Н/Д
Непрерывный ток: 5 ампер
Пиковый ток: 7,5 ампер в течение 10 секунд
Корпус: Шасси
Режим работы: Контроль крутящего момента
Торможение: Регенеративный
Реверс: Нет предпочтения
Технологии: ШИМ
Изоляция: Да
Удаленный сигнал: 0-5 В постоянного тока
Обратная связь: Никто
Коммуникация: Никто
№ оси: 1
Сертификаты: RoHS, внесен в список UL 508C
LV02-24AC Блок управления двигателем низкого напряжения
M1 Управление двигателем постоянного тока
Входное напряжение: 115 В переменного тока
Выходное напряжение: 0-90 В постоянного тока
Полевое напряжение: Н/Д
Непрерывный ток: 5 ампер / 10 ампер с радиатором
Корпус: Шасси
Режим работы: Контроль скорости
Торможение: Без торможения
Реверс: Нет реверса
Технологии: СКВ
Изоляция: Нет
Удаленный сигнал: 0-4,5 В постоянного тока
Обратная связь: Никто
Коммуникация: Никто
№ оси: 2
Сертификаты: RoHS, внесен в список UL 508C
M2 Управление двигателем постоянного тока
Входное напряжение: 115 В переменного тока
Выходное напряжение: 0-90 В постоянного тока
Полевое напряжение: Н/Д
Непрерывный ток: 5 А на ось, всего 6,5 А / 10 А на ось, всего 11,5 А с радиатором
Корпус: Шасси
Режим работы: Контроль скорости, контроль крутящего момента
Торможение: Без торможения
Реверс: Нет реверса
Технологии: СКВ
Изоляция: Нет
Удаленный сигнал: 0–4,6 В постоянного тока
Обратная связь: Никто
Коммуникация: Никто
№ оси: 2
Сертификаты: RoHS, внесен в список UL 508C
Управление двигателем постоянного тока M2-D
Входное напряжение: 115/230 В переменного тока
Выходное напряжение: 0–90 / 0 — 180 В постоянного тока
Полевое напряжение: Н/Д
Непрерывный ток: 5 А на ось, всего 6,5 А / 10 А на ось, всего 11,5 А с радиатором
Корпус: Шасси
Режим работы: Контроль скорости, контроль крутящего момента
Торможение: Без торможения
Реверс: Нет реверса
Технологии: СКВ
Изоляция: Нет
Удаленный сигнал: 0–4,6 В постоянного тока
Обратная связь: Никто
Коммуникация: Никто
№ оси: 2
Сертификаты: RoHS, внесен в список UL 508C
Блок управления двигателем постоянного тока MC10
Входное напряжение: 115/230 В переменного тока
Выходное напряжение: 0–90 / 0 — 180 В постоянного тока
Полевое напряжение: 50, 100 / 100, 200 В постоянного тока
Непрерывный ток: 10 ампер
Корпус: НЕМА 4Х
Режим работы: Контроль скорости
Торможение: Без торможения
Реверс: Нет реверса
Технологии: СКВ
Изоляция: Нет
Удаленный сигнал: 0-1,4 В постоянного тока при 115 В переменного тока, 0-2,8 при 230 В переменного тока
Обратная связь: Никто
Коммуникация: Никто
№ оси: 1
Сертификаты: RoHS, внесен в список UL 508C
MC10-PCM Управление двигателем постоянного тока
Входное напряжение: 115/230 В переменного тока
Выходное напряжение: 0–90/0–180 В постоянного тока
Полевое напряжение: 50, 100 / 100, 200 В постоянного тока
Непрерывный ток: 10 ампер
Корпус: НЕМА 4Х
Режим работы: Контроль скорости
Торможение: Без торможения
Реверс: Нет реверса
Технологии: СКВ
Изоляция: Да
Удаленный сигнал: 0–10 В постоянного тока, 4–20 мА
Обратная связь: Никто
Коммуникация: Никто
№ оси: 1
Сертификаты: RoHS, внесен в список UL 508C
Блок управления двигателем постоянного тока MC10-R
Входное напряжение: 115/230 В переменного тока
Выходное напряжение: 0–90/0–180 В постоянного тока
Полевое напряжение: 50, 100 / 100, 200 В постоянного тока
Корпус: НЕМА 4Х
Режим работы: Контроль скорости
Торможение: Без торможения
Реверс: Переключение якоря
Технологии: СКВ
Изоляция: Нет
Удаленный сигнал: 0-1,4 В постоянного тока при 115 В переменного тока, 0-2,8 при 230 В переменного тока
Обратная связь: Никто
Коммуникация: Никто
№ оси: 1
Сертификаты: RoHS, внесен в список UL 508C
MDPM03-D230-4Q-PCM Управление двигателем постоянного тока
Входное напряжение: 115/230 В переменного тока
Выходное напряжение: 0–130/0–180 В постоянного тока
Полевое напряжение: Н/Д
Непрерывный ток: 3 ампера
Корпус: Шасси
Режим работы: Контроль скорости, контроль крутящего момента
Торможение: Регенеративный
Реверс: Регенеративный
Технологии: ШИМ
Обратная связь: Никто
Изоляция: Да
Удаленный сигнал: от 0 до ±5 В пост. тока, от 0 до ±10 В пост. тока, 4–20 мА
Коммуникация: Никто
№ оси: 1
Сертификаты: RoHS, внесен в список UL 61800-5-1
MDPM07-D230-4Q-PCM Управление двигателем постоянного тока
Входное напряжение: 115/230 В переменного тока
Выходное напряжение: 0–130/0–180 В постоянного тока
Полевое напряжение: Н/Д
Непрерывный ток: 7 ампер
Корпус: Шасси
Режим работы: Контроль скорости, контроль крутящего момента
Торможение: Регенеративный
Реверс: Регенеративный
Технологии: ШИМ
Изоляция: Да
Удаленный сигнал: от 0 до ±5 В пост. тока, от 0 до ±10 В пост. тока, 4–20 мА
Обратная связь: Никто
Коммуникация: Никто
№ оси: 1
Сертификаты: RoHS, внесен в список UL 61800-5-1
MM03-115AC-PCM Управление двигателем постоянного тока
Входное напряжение: 115 В переменного тока
Выходное напряжение: 0-90 В постоянного тока
Полевое напряжение: 50, 100 В постоянного тока
Непрерывный ток: 3 ампера
Корпус: Шасси
Режим работы: Контроль скорости
Торможение: Без торможения
Реверс: Нет реверса
Технологии: СКВ
Изоляция: Да
Удаленный сигнал: 0–10 В постоянного тока, 4–20 мА
Обратная связь: Никто
Коммуникация: Никто
№ оси: 1
Сертификаты: RoHS, внесен в список UL 508C
MM03-230AC-PCM Управление двигателем постоянного тока
Входное напряжение: 230 В переменного тока
Выходное напряжение: 0-180 В постоянного тока
Полевое напряжение: 100, 200 В постоянного тока
Непрерывный ток: 3 ампера
Корпус: Шасси
Режим работы: Контроль скорости
Торможение: Без торможения
Реверс: Нет реверса
Технологии: СКВ
Изоляция: Да
Удаленный сигнал: 0–10 В постоянного тока, 4–20 мА
Обратная связь: Никто
Коммуникация: Никто
№ оси: 1
Сертификаты: RoHS, внесен в список UL 508C
MM10-115AC-PCM Управление двигателем постоянного тока
Входное напряжение: 115 В переменного тока
Выходное напряжение: 0-90 В постоянного тока
Полевое напряжение: 50, 100 В постоянного тока
Непрерывный ток: 5 ампер / 10 ампер с радиатором
Корпус: Шасси
Режим работы: Контроль скорости
Торможение: Без торможения
Реверс: Нет реверса
Технологии: СКВ
Изоляция: Да
Удаленный сигнал: 0–10 В постоянного тока, 4–20 мА
Обратная связь: Никто
Коммуникация: Никто
№ оси: 1
Сертификаты: RoHS, внесен в список UL 508C
MM10-230AC-PCM Управление двигателем постоянного тока
Входное напряжение: 230 В переменного тока
Выходное напряжение: 0-180 В постоянного тока
Полевое напряжение: 100, 200 В постоянного тока
Непрерывный ток: 5 ампер / 10 ампер с радиатором
Корпус: Шасси
Режим работы: Контроль скорости
Торможение: Без торможения
Реверс: Нет реверса
Технологии: СКВ
Изоляция: Да
Удаленный сигнал: 0–10 В постоянного тока, 4–20 мА
Обратная связь: Никто
Коммуникация: Никто
№ оси: 1
Сертификаты: RoHS, внесен в список UL 508C
MM23001C Управление двигателем постоянного тока
Входное напряжение: 115/230 В переменного тока
Выходное напряжение: 0–90/0–180 В постоянного тока
Полевое напряжение: 50, 100 / 100, 200 В постоянного тока
Непрерывный ток: 5 ампер / 10 ампер с радиатором
Корпус: Шасси
Режим работы: Контроль скорости
Торможение: Нет
Реверс: Нет
Технологии: СКВ
Изоляция: Нет
Удаленный сигнал: 0-1,4 В постоянного тока при 115 В переменного тока, 0-2,8 при 230 В переменного тока
Обратная связь: Никто
Коммуникация: Никто
№ оси: 1
Сертификаты: RoHS, внесен в список UL 508C, CSA
MM23001C-Q Блок управления двигателем постоянного тока
Входное напряжение: 115/230 В переменного тока
Выходное напряжение: 0–90/0–180 В постоянного тока
Полевое напряжение: 50, 100 / 100, 200 В постоянного тока
Непрерывный ток: 5 ампер / 10 ампер с радиатором
Корпус: Шасси
Режим работы: Контроль скорости
Торможение: Нет
Реверс: Нет
Технологии: СКВ
Изоляция: Нет
Удаленный сигнал: 0-1,4 В постоянного тока при 115 В переменного тока, 0-2,8 при 230 В переменного тока
Обратная связь: Никто
Коммуникация: Никто
№ оси: 1
Сертификаты: RoHS, внесен в список UL 508C, CSA
MM23002D Управление двигателем постоянного тока
Входное напряжение: 115/230 В переменного тока
Выходное напряжение: 0–90/0–180 В постоянного тока
Полевое напряжение: Н/Д
Непрерывный ток: 5 ампер / 10 ампер с радиатором
Корпус: Шасси
Режим работы: Контроль скорости, контроль крутящего момента
Торможение: Нет
Реверс: Нет
Технологии: СКВ
Изоляция: Нет
Удаленный сигнал: 0-2,5 В постоянного тока
Обратная связь: Никто
Коммуникация: Никто
№ оси: 1
Сертификаты: RoHS, UL 508C, CSA, CE
MM23011C Управление двигателем постоянного тока
Входное напряжение: 115/230 В переменного тока
Выходное напряжение: 0–90/0–180 В постоянного тока
Полевое напряжение: 50, 100 / 100, 200 В постоянного тока
Непрерывный ток: 1,5 ампер
Корпус: Шасси
Режим работы: Контроль скорости
Торможение: Нет
Реверс: Нет
Технологии: СКВ
Изоляция: Нет
Удаленный сигнал: 0-1,4 В постоянного тока при 115 В переменного тока, 0-2,8 при 230 В переменного тока
Обратная связь: Никто
Коммуникация: Никто
№ оси: 1
Сертификаты: RoHS, внесен в список UL 508C, CSA
MM23011C-Q Блок управления двигателем постоянного тока
Входное напряжение: 115/230 В переменного тока
Выходное напряжение: 0–90/0–180 В постоянного тока
Полевое напряжение: 50, 100 / 100, 200 В постоянного тока
Непрерывный ток: 1,5 ампер
Корпус: Шасси
Режим работы: Контроль скорости
Торможение: Нет
Реверс: Нет
Технологии: СКВ
Изоляция: Нет
Удаленный сигнал: 0-1,4 В постоянного тока при 115 В переменного тока, 0-2,8 при 230 В переменного тока
Обратная связь: Никто
Коммуникация: Никто
№ оси: 1
Сертификаты: RoHS, внесен в список UL 508C, CSA
MM23012D Управление двигателем постоянного тока
Входное напряжение: 115/230 В переменного тока
Выходное напряжение: 0–90 / 0 — 180 В постоянного тока
Полевое напряжение: Н/Д
Непрерывный ток: 1,5 ампер
Корпус: Шасси
Режим работы: Контроль скорости, контроль крутящего момента
Торможение: Нет
Реверс: Нет
Технологии: СКВ
Изоляция: Нет
Удаленный сигнал: 0-2,5 В постоянного тока
Обратная связь: Никто
Коммуникация: Никто
№ оси: 1
Сертификаты: RoHS, UL 508C, CSA, CE
MM23101C Управление двигателем постоянного тока
Входное напряжение: 115/230 В переменного тока
Выходное напряжение: 0–90/0–180 В постоянного тока
Полевое напряжение: 50, 100 / 100, 200 В постоянного тока
Непрерывный ток: 5 ампер / 10 ампер с радиатором
Корпус: НЕМА 1
Режим работы: Контроль скорости
Торможение: Нет
Реверс: Нет
Технологии: СКВ
Изоляция: Нет
Удаленный сигнал: 0-1,4 В постоянного тока при 115 В переменного тока, 0-2,8 при 230 В переменного тока
Обратная связь: Никто
Коммуникация: Никто
№ оси: 1
Сертификаты: RoHS, внесен в список UL 508C, CSA
MM23102D Управление двигателем постоянного тока
Входное напряжение: 115/230 В переменного тока
Выходное напряжение: 0–90/0–180 В постоянного тока
Полевое напряжение: Н/Д
Непрерывный ток: 5 ампер / 10 ампер с радиатором
Корпус: НЕМА 1
Режим работы: Контроль скорости, контроль крутящего момента
Торможение: Нет
Реверс: Нет
Технологии: СКВ
Изоляция: Нет
Удаленный сигнал: 0-2,5 В постоянного тока
Обратная связь: Никто
Коммуникация: Никто
№ оси: 1
Сертификаты: RoHS, UL 508C, CSA, CE
MM23111C Управление двигателем постоянного тока
Входное напряжение: 115/230 В переменного тока
Выходное напряжение: 0–90/0–180 В постоянного тока
Полевое напряжение: 50, 100 / 100, 200 В постоянного тока
Непрерывный ток: 1,5 ампер
Корпус: НЕМА 1
Режим работы: Контроль скорости
Торможение: Нет
Реверс: Нет
Технологии: СКВ
Изоляция: Нет
Удаленный сигнал: 0-1,4 В постоянного тока при 115 В переменного тока, 0-2,8 при 230 В переменного тока
Обратная связь: Никто
Коммуникация: Никто
№ оси: 1
Сертификаты: RoHS, внесен в список UL 508C, CSA
MM23112D Управление двигателем постоянного тока
Входное напряжение: 115/230 В переменного тока
Выходное напряжение: 0–90/0–180 В постоянного тока
Полевое напряжение: Н/Д
Непрерывный ток: 1,5 ампер
Корпус: НЕМА 1
Режим работы: Контроль скорости, контроль крутящего момента
Торможение: Нет
Реверс: Нет
Технологии: СКВ
Изоляция: Нет
Удаленный сигнал: 0-2,5 В постоянного тока
Обратная связь: Никто
Коммуникация: Никто
№ оси: 1
Сертификаты: RoHS, UL 508C, CSA, CE
MM23201C Управление двигателем постоянного тока
Входное напряжение: 115/230 В переменного тока
Выходное напряжение: 0–90 / 0 — 180 В постоянного тока
Полевое напряжение: 50, 100 / 100, 200 В постоянного тока
Непрерывный ток: 5 ампер / 10 ампер с радиатором
Корпус: НЕМА 1
Режим работы: Контроль скорости
Торможение: Динамическое торможение
Реверс: Переключение якоря
Технологии: СКВ
Изоляция: Нет
Удаленный сигнал: 0-2,5 В постоянного тока
Удаленный сигнал: 0-1,4 В постоянного тока при 115 В переменного тока, 0-2,8 при 230 В переменного тока
Обратная связь: Никто
Коммуникация: Никто
№ оси: 1
Сертификаты: RoHS, внесен в список UL 508C, CSA
MM23202D Управление двигателем постоянного тока
Входное напряжение: 115/230 В переменного тока
Выходное напряжение: 0–90/0–180 В постоянного тока
Полевое напряжение: Н/Д
Непрерывный ток: 5 ампер / 10 ампер с радиатором
Корпус: НЕМА 1
Режим работы: Контроль скорости, контроль крутящего момента
Торможение: Динамическое торможение
Реверс: Переключение якоря
Технологии: СКВ
Изоляция: Нет
Удаленный сигнал: 0-2,5 В постоянного тока
Обратная связь: Никто
Коммуникация: Никто
№ оси: 1
MM23211C Управление двигателем постоянного тока
Входное напряжение: 115/230 В переменного тока
Выходное напряжение: 0–90/0–180 В постоянного тока
Полевое напряжение: 50, 100 / 100, 200 В постоянного тока
Непрерывный ток: 1,5 ампер
Корпус: НЕМА 1
Режим работы: Контроль скорости
Торможение: Динамическое торможение
Реверс: Переключение якоря
Технологии: СКВ
Изоляция: Нет
Удаленный сигнал: 0-1,4 В постоянного тока при 115 В переменного тока, 0-2,8 при 230 В переменного тока
Обратная связь: Никто
Коммуникация: Никто
№ оси: 1
Сертификаты: RoHS, внесен в список UL 508C, CSA
MM23212D Управление двигателем постоянного тока
Входное напряжение: 115/230 В переменного тока
Выходное напряжение: 0–90/0–180 В постоянного тока
Полевое напряжение: Н/Д
Непрерывный ток: 1,5 ампер
Корпус: НЕМА 1
Режим работы: Контроль скорости, контроль крутящего момента
Торможение: Динамическое торможение
Реверс: Переключение якоря
Технологии: СКВ
Изоляция: Нет
Удаленный сигнал: 0-2,5 В постоянного тока
Обратная связь: Никто
Коммуникация: Никто
№ оси: 1
Сертификаты: RoHS, UL 508C, CSA, CE
MM23401C Управление двигателем постоянного тока
Входное напряжение: 115/230 В переменного тока
Выходное напряжение: 0–90/0–180 В постоянного тока
Полевое напряжение: 50, 100 / 100, 200 В постоянного тока
Непрерывный ток: 10 ампер
Корпус: НЕМА 4Х
Режим работы: Контроль скорости
Торможение: Нет
Реверс: Нет
Технологии: СКВ
Изоляция: Нет
Удаленный сигнал: 0-1,4 В постоянного тока при 115 В переменного тока, 0-2,8 при 230 В переменного тока
Обратная связь: Никто
Коммуникация: Никто
№ оси: 1
Сертификаты: RoHS, внесен в список UL 508C, CSA
MM23402D Управление двигателем постоянного тока
Входное напряжение: 115/230 В переменного тока
Выходное напряжение: 0–90/0–180 В постоянного тока
Полевое напряжение: Н/Д
Непрерывный ток: 10 ампер
Корпус: НЕМА 4Х
Режим работы: Контроль скорости, контроль крутящего момента
Торможение: Без торможения
Реверс: Нет реверса
Технологии: СКВ
Изоляция: Нет
Удаленный сигнал: 0-2,5 В постоянного тока
Обратная связь: Никто
Коммуникация: Никто
№ оси: 1
Сертификаты: RoHS, UL 508C, CSA, CE
MM23411C Управление двигателем постоянного тока
Входное напряжение: 115/230 В переменного тока
Выходное напряжение: 0–90/0–180 В постоянного тока
Полевое напряжение: 50, 100 / 100, 200 В постоянного тока
Непрерывный ток: 1,5 ампер
Корпус: НЕМА 4Х
Режим работы: Контроль скорости
Торможение: Нет
Реверс: Нет
Технологии: СКВ
Изоляция: Нет
Удаленный сигнал: 0-1,4 В постоянного тока при 115 В переменного тока, 0-2,8 при 230 В переменного тока
Обратная связь: Никто
Коммуникация: Никто
№ оси: 1
Сертификаты: RoHS, внесен в список UL 508C, CSA
MM23412D Управление двигателем постоянного тока
Входное напряжение: 115/230 В переменного тока
Выходное напряжение: 0–90 / 0 — 180 В постоянного тока
Полевое напряжение: Н/Д
Непрерывный ток: 1,5 ампер
Корпус: НЕМА 4Х
Режим работы: Контроль скорости, контроль крутящего момента
Торможение: Нет
Реверс: Нет
Технологии: СКВ
Изоляция: Нет
Удаленный сигнал: 0-2,5 В постоянного тока
Обратная связь: Никто
Коммуникация: Никто
№ оси: 1
Сертификаты: RoHS, UL 508C, CSA, CE
MM301A Блок управления двигателем постоянного тока
Входное напряжение: 115/230 В переменного тока
Выходное напряжение: 0–90/0–180 В постоянного тока
Полевое напряжение: 50, 100 / 100, 200 В постоянного тока
Непрерывный ток: 10 ампер
Корпус: НЕМА 4Х
Режим работы: Контроль скорости
Торможение: Без торможения
Реверс: Нет реверса
Технологии: СКВ
Изоляция: Да
Удаленный сигнал: 0–10 В постоянного тока, 4–20 мА
Обратная связь: Тахогенератор
Коммуникация: Никто
№ оси: 1
Сертификаты: RoHS, внесен в список UL 508C
MM301U Блок управления двигателем постоянного тока
Входное напряжение: 115/230 В переменного тока
Выходное напряжение: 0–90/0–180 В постоянного тока
Полевое напряжение: 50, 100 / 100, 200 В постоянного тока
Непрерывный ток: 10 ампер
Корпус: Шасси
Режим работы: Контроль скорости
Торможение: Без торможения
Реверс: Нет реверса
Технологии: СКВ
Изоляция: Да
Удаленный сигнал: 0–10 В постоянного тока, 4–20 мА
Обратная связь: Тахогенератор
Коммуникация: Никто
№ оси: 1
Сертификаты: RoHS, внесен в список UL 508C, CSA
MM311U Блок управления двигателем постоянного тока
Входное напряжение: 115/230 В переменного тока
Выходное напряжение: 0–90/0–180 В постоянного тока
Полевое напряжение: 50, 100 / 100, 200 В постоянного тока
Непрерывный ток: 1,5 ампер
Корпус: Шасси
Режим работы: Контроль скорости
Торможение: Без торможения
Реверс: Нет реверса
Технологии: СКВ
Изоляция: Да
Удаленный сигнал: 0–10 В постоянного тока, 4–20 мА
Обратная связь: Тахогенератор
Коммуникация: Никто
№ оси: 1
Сертификаты: RoHS, внесен в список UL 508C, CSA
MM31700B Управление двигателем постоянного тока
Входное напряжение: 115 В переменного тока
Выходное напряжение: 0-90 В постоянного тока
Полевое напряжение: Н/Д
Непрерывный ток: 3 ампера
Корпус: Шасси
Режим работы: Контроль скорости
Торможение: Без торможения
Реверс: Нет реверса
Технологии: СКВ
Изоляция: Нет
Удаленный сигнал: Н/Д
Обратная связь: Никто
Коммуникация: Никто
№ оси: 1
Сертификаты: RoHS
MM31701B Управление двигателем постоянного тока
Входное напряжение: 115 В переменного тока
Выходное напряжение: 0-90 В постоянного тока
Полевое напряжение: Н/Д
Непрерывный ток: 2 ампера
Корпус: Шасси
Режим работы: Контроль скорости
Торможение: Без торможения
Реверс: Нет реверса
Технологии: СКВ
Изоляция: Нет
Удаленный сигнал: Н/Д
Обратная связь: Никто
Коммуникация: Никто
№ оси: 1
Сертификаты: RoHS
MM31750B Управление двигателем постоянного тока
Входное напряжение: 115 В переменного тока
Выходное напряжение: 0-90 В постоянного тока
Полевое напряжение: Н/Д
Непрерывный ток: 3 ампера
Корпус: Шасси
Режим работы: Контроль скорости
Торможение: Без торможения
Реверс: Нет реверса
Технологии: СКВ
Изоляция: Нет
Удаленный сигнал: Н/Д
Обратная связь: Никто
Коммуникация: Никто
№ оси: 1
Сертификаты: RoHS
MM31751B Управление двигателем постоянного тока
Входное напряжение: 115 В переменного тока
Выходное напряжение: 0-90 В постоянного тока
Полевое напряжение: Н/Д
Непрерывный ток: 2 ампера
Корпус: Шасси
Режим работы: Контроль скорости
Торможение: Без торможения
Реверс: Нет реверса
Технологии: СКВ
Изоляция: Нет
Удаленный сигнал: Н/Д
Обратная связь: Никто
Коммуникация: Никто
№ оси: 1
Сертификаты: RoHS
MM501U Блок управления двигателем постоянного тока
Входное напряжение: 115/230 В переменного тока
Выходное напряжение: 0–90/0–180 В постоянного тока
Полевое напряжение: 50, 100 / 100, 200 В постоянного тока
Непрерывный ток: 25 ампер
Корпус: Шасси
Режим работы: Контроль скорости
Торможение: Без торможения
Реверс: Нет реверса
Технологии: СКВ
Изоляция: Да
Удаленный сигнал: 0–10 В постоянного тока, 4–20 мА
Обратная связь: Тахогенератор
Коммуникация: Никто
№ оси: 1
Сертификаты: RoHS, внесен в список UL 508C
MMXL02-D240AC Управление двигателем постоянного тока
Входное напряжение: 115/230 В переменного тока
Выходное напряжение: 0–130/0–180 В постоянного тока
Полевое напряжение: Н/Д
Непрерывный ток: 2 ампера
Корпус: Шасси
Режим работы: Контроль скорости
Торможение: Без торможения
Реверс: Нет реверса
Технологии: ШИМ
Изоляция: Нет
Удаленный сигнал: 0-5 В постоянного тока
Обратная связь: Никто
Коммуникация: Никто
№ оси: 1
Сертификаты: RoHS, одобрено UL 508C (US&C), CSA
MMXL02-D240AC-PCM Управление двигателем постоянного тока
Входное напряжение: 115/230 В переменного тока
Выходное напряжение: 0–130/0–180 В постоянного тока
Полевое напряжение: Н/Д
Непрерывный ток: 2 ампера
Корпус: Шасси
Режим работы: Контроль скорости
Торможение: Без торможения
Реверс: Нет реверса
Технологии: ШИМ
Изоляция: Да
Удаленный сигнал: 0-5 В постоянного тока
Обратная связь: Никто
Коммуникация: Никто
№ оси: 1
Сертификаты: RoHS, одобрено UL 508C (US&C), CSA
MMXL05-D240AC Блок управления двигателем постоянного тока
Входное напряжение: 115/230 В переменного тока
Выходное напряжение: 0–130/0–180 В постоянного тока
Полевое напряжение: Н/Д
Непрерывный ток: 5 ампер
Корпус: Шасси
Режим работы: Контроль скорости
Торможение: Без торможения
Реверс: Нет реверса
Технологии: ШИМ
Изоляция: Нет
Удаленный сигнал: 0-5 В постоянного тока
Обратная связь: Никто
Коммуникация: Никто
№ оси: 1
Сертификаты: RoHS, одобрено UL 508C (US&C), CSA
MMXL05-D240AC-PCM Управление двигателем постоянного тока
Входное напряжение: 115/230 В переменного тока
Выходное напряжение: 0–130/0–180 В постоянного тока
Полевое напряжение: Н/Д
Непрерывный ток: 5 ампер
Корпус: Шасси
Режим работы: Контроль скорости
Торможение: Без торможения
Реверс: Нет реверса
Технологии: СКВ
Изоляция: Да
Удаленный сигнал: 0-5 В постоянного тока
Обратная связь: Никто
Коммуникация: Никто
№ оси: 1
Сертификаты: RoHS, одобрено UL 508C (US&C), CSA
MMXL10-D240AC Блок управления двигателем постоянного тока
Входное напряжение: 115/230 В переменного тока
Выходное напряжение: 0–130/0–180 В постоянного тока
Полевое напряжение: Н/Д
Непрерывный ток: 5 ампер / 10 ампер с радиатором
Корпус: Шасси
Режим работы: Контроль скорости
Торможение: Без торможения
Реверс: Нет реверса
Технологии: СКВ
Изоляция: Нет
Удаленный сигнал: 0-5 В постоянного тока
Обратная связь: Никто
Коммуникация: Никто
№ оси: 1
Сертификаты: RoHS, одобрено UL 508C (США и Канада), CSA, CE
MMXL10-D240AC-PCM Управление двигателем постоянного тока
Входное напряжение: 115/230 В переменного тока
Выходное напряжение: 0–130/0–180 В постоянного тока
Полевое напряжение: Н/Д
Непрерывный ток: 5 ампер / 10 ампер с радиатором
Корпус: Шасси
Режим работы: Контроль скорости
Торможение: Без торможения
Реверс: Нет реверса
Технологии: СКВ
Изоляция: Да
Удаленный сигнал: 0-5 В постоянного тока
Обратная связь: Никто
Коммуникация: Никто
№ оси: 1
Сертификаты: RoHS, одобрено UL 508C (США и Канада), CSA, CE
PCM21000A Блок управления двигателем постоянного тока
Входное напряжение: 115 В переменного тока
Выходное напряжение: 0-90 В постоянного тока
Полевое напряжение: Н/Д
Непрерывный ток: 5 ампер / 10 ампер с радиатором
Корпус: Шасси
Режим работы: Контроль скорости
Торможение: Без торможения
Реверс: Нет реверса
Технологии: СКВ
Изоляция: Да
Удаленный сигнал: 0-10 В постоянного тока
Обратная связь: Никто
Коммуникация: Никто
№ оси: 1
Сертификаты: RoHS, одобрено UL 508C (US&C), CSA
PCM21010A Блок управления двигателем постоянного тока
Входное напряжение: 115 В переменного тока
Выходное напряжение: 0-90 В постоянного тока
Полевое напряжение: Н/Д
Непрерывный ток: 2 ампера
Корпус: Шасси
Режим работы: Контроль скорости
Торможение: Без торможения
Реверс: Нет реверса
Технологии: СКВ
Изоляция: Да
Удаленный сигнал: 0-10 В постоянного тока
Обратная связь: Никто
Коммуникация: Никто
№ оси: 1
Сертификаты: RoHS, одобрено UL 508C (США и Канада)
PCM22000A Управление двигателем постоянного тока
Входное напряжение: 230 В переменного тока
Выходное напряжение: 0-180 В постоянного тока
Полевое напряжение: Н/Д
Непрерывный ток: 5 ампер / 10 ампер с радиатором
Корпус: Шасси
Режим работы: Контроль скорости
Торможение: Без торможения
Реверс: Нет реверса
Технологии: СКВ
Изоляция: Да
Удаленный сигнал: 0-10 В постоянного тока
Обратная связь: Никто
Коммуникация: Никто
№ оси: 1
Сертификаты: RoHS, одобрено UL 508C (US&C), CSA
PCM23001A Управление двигателем постоянного тока
Входное напряжение: 115/230 В переменного тока
Выходное напряжение: 0–90/0–180 В постоянного тока
Полевое напряжение: 50, 100 / 100, 200 В постоянного тока
Непрерывный ток: 10 ампер
Корпус: Шасси
Режим работы: Контроль скорости
Торможение: Без торможения
Реверс: Нет реверса
Технологии: СКВ
Изоляция: Да
Удаленный сигнал: 0–10 В постоянного тока, 4–20 мА
Обратная связь: Никто
Коммуникация: Никто
№ оси: 1
Сертификаты: RoHS, одобрено UL 61800-5-1 (US&C)
PCM23401A Управление двигателем постоянного тока
Входное напряжение: 115/230 В переменного тока
Выходное напряжение: 0–90/0–180 В постоянного тока
Полевое напряжение: 50, 100 / 100, 200 В постоянного тока
Непрерывный ток: 10 ампер
Корпус: НЕМА 4Х
Режим работы: Контроль скорости
Торможение: Без торможения
Реверс: Нет реверса
Технологии: СКВ
Изоляция: Да
Удаленный сигнал: 0–10 В постоянного тока, 4–20 мА
Обратная связь: Никто
Коммуникация: Никто
№ оси: 1
Сертификаты: RoHS, одобрено UL 508C (US&C), CSA
PCM23411A Управление двигателем постоянного тока
Входное напряжение: 115/230 В переменного тока
Выходное напряжение: 0–90 / 0 — 180 В постоянного тока
Полевое напряжение: 50, 100 / 100, 200 В постоянного тока
Непрерывный ток: 3 ампера
Корпус: НЕМА 4Х
Режим работы: Контроль скорости
Торможение: Без торможения
Реверс: Нет реверса
Технологии: СКВ
Изоляция: Да
Удаленный сигнал: 0–10 В постоянного тока, 4–20 мА
Обратная связь: Никто
Коммуникация: Никто
№ оси: 1
Сертификаты: RoHS, одобрено UL 508C (США и Канада)
PCMXP02-115AC Управление двигателем постоянного тока
Входное напряжение: 115 В переменного тока
Выходное напряжение: 0-130 В постоянного тока
Полевое напряжение: Н/Д
Непрерывный ток: 2 ампера
Корпус: Шасси
Режим работы: Контроль скорости
Торможение: Без торможения
Реверс: Нет реверса
Технологии: ШИМ
Изоляция: Да
Удаленный сигнал: 0-10 В постоянного тока
Обратная связь: Никто
Коммуникация: Никто
№ оси: 1
Сертификаты: RoHS, одобрено UL 508C (US&C), CSA
PCMXP05-115AC Управление двигателем постоянного тока
Входное напряжение: 115 В переменного тока
Выходное напряжение: 0-130 В постоянного тока
Полевое напряжение: Н/Д
Непрерывный ток: 5 ампер
Корпус: Шасси
Режим работы: Контроль скорости
Торможение: Без торможения
Реверс: Нет реверса
Технологии: ШИМ
Изоляция: Да
Удаленный сигнал: 0-10 В постоянного тока
Обратная связь: Никто
Коммуникация: Никто
№ оси: 1
Сертификаты: RoHS, одобрено UL 508C (US&C), CSA
PCMXP10-115AC Управление двигателем постоянного тока
Входное напряжение: 115 В переменного тока
Выходное напряжение: 0-130 В постоянного тока
Полевое напряжение: Н/Д
Непрерывный ток: 5 ампер / 10 ампер с радиатором
Корпус: Шасси
Режим работы: Контроль скорости
Торможение: Без торможения
Реверс: Нет реверса
Технологии: ШИМ
Изоляция: Да
Удаленный сигнал: 0-10 В постоянного тока
Обратная связь: Никто
Коммуникация: Никто
№ оси: 1
Сертификаты: RoHS, одобрено UL 508C (US&C), CSA
Блок управления двигателем постоянного тока RD16U
Входное напряжение: 115 В переменного тока
Выходное напряжение: 0-90 В постоянного тока
Полевое напряжение: Н/Д
Непрерывный ток: 3 ампера
Корпус: Шасси
Режим работы: Контроль скорости
Торможение: Без торможения
Реверс: Нет реверса
Технологии: СКВ
Изоляция: Нет
Удаленный сигнал: Н/Д
Обратная связь: Никто
Коммуникация: Никто
№ оси: 1
Сертификаты: RoHS
RG500A Блок управления двигателем постоянного тока
Входное напряжение: 115/230 В переменного тока
Выходное напряжение: 0–90/0–180 В постоянного тока
Полевое напряжение: 50, 100 / 100, 200 В постоянного тока
Непрерывный ток: 10 ампер
Корпус: НЕМА 4Х
Режим работы: Контроль скорости
Торможение: Регенеративный
Реверс: Регенеративный
Технологии: СКВ
Изоляция: Нет
Удаленный сигнал: от 0 до ±10 В постоянного тока
Обратная связь: Тахогенератор
Коммуникация: Никто
№ оси: 1
Сертификаты: RoHS, одобрено UL 508C (US&C), CSA
RG500UA Управление двигателем постоянного тока
Входное напряжение: 115/230 В переменного тока
Выходное напряжение: 0–90/0–180 В постоянного тока
Полевое напряжение: 50, 100 / 100, 200 В постоянного тока
Непрерывный ток: 7 А / 10 А с радиатором
Корпус: Шасси
Режим работы: Контроль скорости
Торможение: Регенеративный
Реверс: Регенеративный
Технологии: СКВ
Изоляция: Нет
Удаленный сигнал: от 0 до ±10 В постоянного тока
Обратная связь: Тахогенератор
Коммуникация: Никто
№ оси: 1
Сертификаты: RoHS, внесен в список UL 508C, CSA
RG500UA-PCM Управление двигателем постоянного тока
Входное напряжение: 115/230 В переменного тока
Выходное напряжение: 0–90/0–180 В постоянного тока
Полевое напряжение: 50, 100 / 100, 200 В постоянного тока
Непрерывный ток: 7 А / 10 А с радиатором
Корпус: Шасси
Режим работы: Контроль скорости
Торможение: Регенеративный
Реверс: Регенеративный
Технологии: СКВ
Изоляция: Да
Удаленный сигнал: от 0 до ±250 В постоянного тока, 1–5 мА, 4–20 мА, 10–50 мА
Обратная связь: Тахогенератор
Коммуникация: Никто
№ оси: 1
Сертификаты: RoHS, внесен в список UL 508C, CSA
RG501A Блок управления двигателем постоянного тока
Входное напряжение: 115/230 В переменного тока
Выходное напряжение: 0–90/0–180 В постоянного тока
Полевое напряжение: 50, 100 / 100, 200 В постоянного тока
Непрерывный ток: 10 ампер
Корпус: НЕМА 4Х
Режим работы: Управление велоспортом
Торможение: Регенеративный
Реверс: Регенеративный
Технологии: СКВ
Изоляция: Нет
Удаленный сигнал: Н/Д
Обратная связь: Тахогенератор
Коммуникация: Никто
№ оси: 1
Сертификаты: RoHS, внесен в список UL 508C
RG510A Блок управления двигателем постоянного тока
Входное напряжение: 115/230 В переменного тока
Выходное напряжение: 0–90 / 0 — 180 В постоянного тока
Полевое напряжение: 50, 100 / 100, 200 В постоянного тока
Непрерывный ток: 3 ампера
Корпус: НЕМА 4Х
Режим работы: Контроль скорости
Торможение: Регенеративный
Реверс: Регенеративный
Технологии: СКВ
Изоляция: Нет
Удаленный сигнал: от 0 до ±10 В постоянного тока
Обратная связь: Тахогенератор
Коммуникация: Никто
№ оси: 1
Сертификаты: RoHS, внесен в список UL 508C, CSA
RG510UA Управление двигателем постоянного тока
Входное напряжение: 115/230 В переменного тока
Выходное напряжение: 0–90/0–180 В постоянного тока
Полевое напряжение: 50, 100 / 100, 200 В постоянного тока
Непрерывный ток: 3 ампера
Корпус: Шасси
Режим работы: Контроль скорости
Торможение: Регенеративный
Реверс: Регенеративный
Технологии: СКВ
Изоляция: Нет
Удаленный сигнал: от 0 до ±10 В постоянного тока
Обратная связь: Тахогенератор
Коммуникация: Никто
№ оси: 1
Сертификаты: RoHS, внесен в список UL 508C, CSA
RG510UA-PCM Управление двигателем постоянного тока
Входное напряжение: 115/230 В переменного тока
Выходное напряжение: 0–90/0–180 В постоянного тока
Полевое напряжение: 50, 100 / 100, 200 В постоянного тока
Непрерывный ток: 3 ампера
Корпус: Шасси
Режим работы: Контроль скорости
Торможение: Регенеративный
Реверс: Регенеративный
Технологии: СКВ
Изоляция: Да
Удаленный сигнал: от 0 до ±250 В постоянного тока, 1–5 мА, 4–20 мА, 10–50 мА
Обратная связь: Тахогенератор
Коммуникация: Никто
№ оси: 1
Сертификаты: RoHS, внесен в список UL 508C, CSA
RG511A Блок управления двигателем постоянного тока
Входное напряжение: 115/230 В переменного тока
Выходное напряжение: 0–90/0–180 В постоянного тока
Полевое напряжение: 50, 100 / 100, 200 В постоянного тока
Непрерывный ток: 3 ампера
Корпус: НЕМА 4Х
Режим работы: Управление велоспортом
Торможение: Регенеративный
Реверс: Регенеративный
Технологии: СКВ
Изоляция: Нет
Удаленный сигнал: Н/Д
Обратная связь: Тахогенератор
Коммуникация: Никто
№ оси: 1
Сертификаты: RoHS, внесен в список UL 508C
RG5500U Блок управления двигателем постоянного тока
Входное напряжение: 115/230 В переменного тока
Выходное напряжение: 0–90/0–180 В постоянного тока
Полевое напряжение: 50, 100 / 100, 200 В постоянного тока
Непрерывный ток: 25 ампер
Корпус: Шасси
Режим работы: Контроль скорости
Торможение: Регенеративный
Реверс: Регенеративный
Технологии: СКВ
Изоляция: Да
Удаленный сигнал: от 0 до ±250 В постоянного тока, 1–5 мА, 4–20 мА, 10–50 мА
Обратная связь: Тахогенератор
Коммуникация: Никто
№ оси: 1
Сертификаты: RoHS, внесен в список UL 508C
SQ16U Блок управления двигателем постоянного тока
Входное напряжение: 115 В переменного тока
Выходное напряжение: 0-90 В постоянного тока
Полевое напряжение: 100 В постоянного тока
Непрерывный ток: 3 ампера
Корпус: Шасси
Режим работы: Контроль скорости
Торможение: Без торможения
Реверс: Нет реверса
Технологии: СКВ
Изоляция: Нет
Удаленный сигнал: Н/Д
Обратная связь: Никто
Коммуникация: Никто
№ оси: 1
Сертификаты: RoHS
SQ216U Управление двигателем постоянного тока
Входное напряжение: 230 В переменного тока
Выходное напряжение: 0-90 В постоянного тока
Полевое напряжение: 100 В постоянного тока
Непрерывный ток: 3 ампера
Корпус: Шасси
Режим работы: Контроль скорости
Торможение: Без торможения
Реверс: Нет реверса
Технологии: СКВ
Изоляция: Нет
Удаленный сигнал: Н/Д
Обратная связь: Никто
Коммуникация: Никто
№ оси: 1
Сертификаты: RoHS
XL3025A Управление двигателем постоянного тока
Входное напряжение: 115/230 В переменного тока
Выходное напряжение: 0–130/0–180 В постоянного тока
Полевое напряжение: 50, 100 / 100, 200 В постоянного тока
Непрерывный ток: 3 ампера
Корпус: Шасси
Режим работы: Контроль скорости
Торможение: Без торможения
Реверс: Нет реверса
Технологии: ШИМ
Изоляция: Нет
Удаленный сигнал: 0–2,5 В постоянного тока при 115 В переменного тока, 0–5 В постоянного тока при 230 В переменного тока
Обратная связь: Никто
Коммуникация: Никто
№ оси: 1
Сертификаты: RoHS, одобрено UL 508C (US&C), CSA
XL3050A Управление двигателем постоянного тока
Входное напряжение: 115/230 В переменного тока
Выходное напряжение: 0–130/0–180 В постоянного тока
Полевое напряжение: 50, 100 / 100, 200 В постоянного тока
Непрерывный ток: 5 ампер
Корпус: Шасси
Режим работы: Контроль скорости
Торможение: Без торможения
Реверс: Нет реверса
Технологии: ШИМ
Изоляция: Нет
Удаленный сигнал: 0–2,5 В постоянного тока при 115 В переменного тока, 0–5 В постоянного тока при 230 В переменного тока
Обратная связь: Никто
Коммуникация: Никто
№ оси: 1
Сертификаты: RoHS, одобрено UL 508C (US&C), CSA
XL3200A Управление двигателем постоянного тока
Входное напряжение: 115/230 В переменного тока
Выходное напряжение: 0–130/0–180 В постоянного тока
Полевое напряжение: 50, 100 / 100, 200 В постоянного тока
Непрерывный ток: 5 ампер / 10 ампер с радиатором
Режим работы: Контроль скорости
Торможение: Без торможения
Реверс: Нет реверса
Технологии: ШИМ
Изоляция: Нет
Удаленный сигнал: 0-2,5 В постоянного тока
Удаленный сигнал: 0–2,5 В постоянного тока при 115 В переменного тока, 0–5 В постоянного тока при 230 В переменного тока
Обратная связь: Никто
Коммуникация: Никто
№ оси: 1
Сертификаты: RoHS, одобрено UL 508C (US&C), CSA
XL3300A Управление двигателем постоянного тока
Входное напряжение: 115/230 В переменного тока
Выходное напряжение: 0–130/0–180 В постоянного тока
Полевое напряжение: 50, 100 / 100, 200 В постоянного тока
Непрерывный ток: 15 ампер
Корпус: Шасси
Режим работы: Контроль скорости
Торможение: Без торможения
Реверс: Нет реверса
Технологии: ШИМ
Изоляция: Нет
Удаленный сигнал: 0–2,5 В постоянного тока при 115 В переменного тока, 0–5 В постоянного тока при 230 В переменного тока
Обратная связь: Никто
Коммуникация: Никто
№ оси: 1
Сертификаты: RoHS, одобрено UL 508C (США и Канада)
XP01-115AC-SL Блок управления двигателем постоянного тока
XP02-115AC Управление двигателем постоянного тока
Входное напряжение: 115 В переменного тока
Выходное напряжение: 0-130 В постоянного тока
Полевое напряжение: Н/Д
Непрерывный ток: 2 ампера
Корпус: Шасси
Режим работы: Контроль скорости
Торможение: Без торможения
Реверс: Нет реверса
Технологии: ШИМ
Изоляция: Нет
Удаленный сигнал: 0-10 В постоянного тока
Обратная связь: Никто
Коммуникация: Никто
№ оси: 1
Сертификаты: RoHS, одобрено UL 508C (US&C), CSA
XP02-115AC-Q Управление двигателем постоянного тока
Входное напряжение: 115 В переменного тока
Выходное напряжение: 0-130 В постоянного тока
Полевое напряжение: Н/Д
Непрерывный ток: 2 ампера
Корпус: Шасси
Режим работы: Контроль скорости
Торможение: Без торможения
Реверс: Нет реверса
Технологии: ШИМ
Изоляция: Нет
Удаленный сигнал: 0-5 В постоянного тока
Обратная связь: Никто
Коммуникация: Никто
№ оси: 1
Сертификаты: RoHS, одобрено UL 508C (US&C), CSA
XP03-115AC-SL Блок управления двигателем постоянного тока
XP05-115AC Управление двигателем постоянного тока
Входное напряжение: 115 В переменного тока
Выходное напряжение: 0-130 В постоянного тока
Полевое напряжение: Н/Д
Непрерывный ток: 5 ампер
Корпус: Шасси
Режим работы: Контроль скорости
Торможение: Без торможения
Реверс: Нет реверса
Технологии: ШИМ
Изоляция: Нет
Удаленный сигнал: 0-10 В постоянного тока
Обратная связь: Никто
Коммуникация: Никто
№ оси: 1
Сертификаты: RoHS, одобрено UL 508C (US&C), CSA
XP10-115AC Управление двигателем постоянного тока
Входное напряжение: 115 В переменного тока
Выходное напряжение: 0-130 В постоянного тока
Полевое напряжение: Н/Д
Непрерывный ток: 5 ампер / 10 ампер с радиатором
Корпус: Шасси
Режим работы: Контроль скорости
Торможение: Без торможения
Реверс: Нет реверса
Технологии: ШИМ
Изоляция: Нет
Удаленный сигнал: 0-10 В постоянного тока
Обратная связь: Никто
Коммуникация: Никто
№ оси: 1
Сертификаты: RoHS, одобрено UL 508C (US&C), CSA
C1EC2 Управление двигателем постоянного тока
Напряжение двигателя и питания: Двигатель 90 В постоянного тока с источником 115 В переменного тока
Входное напряжение: 115 В переменного тока
Выходное напряжение: 0-90 В постоянного тока
Полевое напряжение: Н/Д
Непрерывный ток: 5 ампер
Корпус: НЕМА 1
Режим работы: Контроль скорости
Торможение: Нет
Реверс: Нет
Технологии: СКВ
Изоляция: Нет
Удаленный сигнал: Н/Д
Обратная связь: Никто
Коммуникация: Никто
№ оси: 1
Сертификаты: RoHS
Блок управления низковольтным двигателем DC1.
5-24
Входное напряжение: 24 В постоянного тока
Выходное напряжение: 0-24 В постоянного тока
Полевое напряжение: Н/Д
Непрерывный ток: 1 ампер
Пиковый ток: 1,5 ампер в течение 1 минуты
Корпус: Шасси
Режим работы: Контроль скорости
Торможение: Нет
Реверс: Нет
Технологии: ШИМ
Изоляция: Нет
Удаленный сигнал: Н/Д
Обратная связь: Никто
Коммуникация: Никто
№ оси: 1
Сертификаты: RoHS
HTL10-D-4Q Блок управления двигателем низкого напряжения
Входное напряжение: 115/230 В переменного тока
Выходное напряжение: 0-12 / 0-24 / 0-36 / 0-48 В постоянного тока
Полевое напряжение: Н/Д
Непрерывный ток: 20 А при 12 В постоянного тока, 10 А при 24 В постоянного тока, 6,7 А при 36 В постоянного тока, 5 А при 48 В постоянного тока
Пиковый ток: 30 А при 12 В постоянного тока, 15 А при 24 В постоянного тока, 10 А при 36 В постоянного тока, 7,5 А при 48 В постоянного тока в течение 1 минуты
Корпус: Шасси
Режим работы: Контроль скорости, контроль крутящего момента, циклический контроль, контроль позиционирования
Торможение: Регенеративный
Реверс: Регенеративный
Технологии: ШИМ
Изоляция: Да
Удаленный сигнал: от 0 до ±5 В пост. тока, от 0 до ±10 В пост. тока, 4–20 мА
Обратная связь: резистивный
Коммуникация: Никто
№ оси: 1
Сертификаты: RoHS
LV01-24AC-E10U Управление двигателем низкого напряжения
Входное напряжение: 12 / 24 В переменного тока
Выходное напряжение: 0-12 / 0-24 В постоянного тока
Полевое напряжение: Н/Д
Непрерывный ток: 1 ампер
Корпус: Шасси
Режим работы: Контроль скорости
Торможение: Без торможения
Реверс: Нет реверса
Технологии: ШИМ
Изоляция: Нет
Удаленный сигнал: Н/Д
Обратная связь: Никто
Коммуникация: Никто
№ оси: 1
Сертификаты: RoHS, внесен в список UL 508C
MGB400-11-00MD Управление двигателем постоянного тока
Входное напряжение: 115/230 В переменного тока
Выходное напряжение: 0–90/0–180 В постоянного тока
Полевое напряжение: Н/Д
Непрерывный ток: 8 А / 11 А с радиатором
Корпус: Шасси
Режим работы: Контроль скорости
Режим работы: Контроль скорости, контроль крутящего момента
Торможение: Регенеративный
Реверс: Регенеративный
Технологии: СКВ
Изоляция: Нет
Удаленный сигнал: от 0 до ±10 В постоянного тока
Обратная связь: Никто
Коммуникация: Никто
MGC403-11-00MD Управление двигателем постоянного тока
Входное напряжение: 115/230 В переменного тока
Выходное напряжение: 0–90/0–180 В постоянного тока
Полевое напряжение: 50, 100 / 100, 200 В постоянного тока
Непрерывный ток: 8 А / 11 А с радиатором
Корпус: Шасси
Режим работы: Контроль скорости, контроль крутящего момента, циклический контроль, контроль позиционирования
Торможение: Регенеративный
Реверс: Регенеративный
Технологии: СКВ
Изоляция: Да
Удаленный сигнал: от 0 до ±10 В пост. тока, 4–20 мА
Обратная связь: Резистивный, Тахогенератор
Коммуникация: Никто
№ оси: 1
Сертификаты: RoHS, внесен в список UL 508C, CSA
MM23071A Управление двигателем постоянного тока
Входное напряжение: 115/230 В переменного тока
Выходное напряжение: 0–90/0–180 В постоянного тока
Полевое напряжение: 50, 100 / 100, 200 В постоянного тока
Непрерывный ток: 5 ампер / 10 ампер с радиатором
Корпус: Шасси
Режим работы: Контроль скорости
Торможение: Нет
Реверс: Нет
Технологии: СКВ
Изоляция: Нет
Удаленный сигнал: 0-1,4 В постоянного тока при 115 В переменного тока, 0-2,8 при 230 В переменного тока
Обратная связь: Никто
Коммуникация: Никто
№ оси: 1
Сертификаты: RoHS, внесен в список UL 508C, CSA
MM32750B Управление двигателем постоянного тока
Входное напряжение: 230 В переменного тока
Выходное напряжение: 0-90 В постоянного тока
Полевое напряжение: 100 В постоянного тока
Непрерывный ток: 3 ампера
Корпус: Шасси
Режим работы: Контроль скорости
Торможение: Без торможения
Реверс: Нет реверса
Технологии: СКВ
Изоляция: Нет
Удаленный сигнал: Н/Д
Обратная связь: Никто
Коммуникация: Никто
№ оси: 1
Сертификаты: RoHS
P4XMDPM05-D230-4Q-PCM Управление двигателем постоянного тока
Входное напряжение: 115/230 В переменного тока
Выходное напряжение: 0–130/0–180 В постоянного тока
Полевое напряжение: Н/Д
Непрерывный ток: 5 ампер
Корпус: НЕМА 4Х
Режим работы: Контроль скорости, контроль крутящего момента
Торможение: Регенеративный
Реверс: Регенеративный
Технологии: ШИМ
Удаленный сигнал: от 0 до ±5 В пост. тока, от 0 до ±10 В пост. тока, 4–20 мА
Изоляция: Да
Обратная связь: Никто
Коммуникация: Никто
№ оси: 1
Сертификаты: RoHS, внесен в список UL 61800-5-1
C4MDPM5.5-D230-4Q-PCM Управление двигателем постоянного тока
Входное напряжение: 115/230 В переменного тока
Выходное напряжение: 0–130/0–180 В постоянного тока
Полевое напряжение: Н/Д
Непрерывный ток: 5,5 ампер
Корпус: НЕМА 4Х
Режим работы: Контроль скорости, контроль крутящего момента
Торможение: Регенеративный
Реверс: Регенеративный
Технологии: ШИМ
Изоляция: Да
Удаленный сигнал: от 0 до ±5 В пост. тока, от 0 до ±10 В пост. тока, 4–20 мА
Обратная связь: Никто
Коммуникация: Никто
№ оси: 1
Сертификаты: RoHS, внесен в список UL 61800-5-1
MGB400-1.5-00MD Управление двигателем постоянного тока
Входное напряжение: 115/230 В переменного тока
Выходное напряжение: 0–90/0–180 В постоянного тока
Полевое напряжение: Н/Д
Непрерывный ток: 1,5 ампер
Корпус: Шасси
Режим работы: Контроль скорости, контроль крутящего момента
Торможение: Регенеративный
Реверс: Регенеративный
Технологии: СКВ
Изоляция: Нет
Удаленный сигнал: от 0 до ±10 В постоянного тока
Обратная связь: Никто
Коммуникация: Никто
№ оси: 1
Сертификаты: RoHS, одобрено UL 61800-5-1 (US&C)
MGC403-1.
5-00MD Управление двигателем постоянного тока
Входное напряжение: 115/230 В переменного тока
Выходное напряжение: 0–90/0–180 В постоянного тока
Полевое напряжение: 50, 100 / 100, 200 В постоянного тока
Непрерывный ток: 1,5 ампер
Корпус: Шасси
Режим работы: Контроль скорости, контроль крутящего момента, циклический контроль, контроль позиционирования
Торможение: Регенеративный
Реверс: Регенеративный
Технологии: СКВ
Изоляция: Да
Удаленный сигнал: от 0 до ±10 В пост. тока, 4–20 мА
Обратная связь: Резистивный, Тахогенератор
Коммуникация: Никто
№ оси: 1
Сертификаты: RoHS, внесен в список UL 61800-5-1
Блок управления низковольтным двигателем DC6-12/24
Входное напряжение: 12 / 24 В постоянного тока
Выходное напряжение: 0-12 / 0-24 В постоянного тока
Полевое напряжение: Н/Д
Непрерывный ток: 3 ампера
Пиковый ток: 6 ампер в течение 1 минуты
Корпус: Шасси
Режим работы: Контроль скорости
Торможение: Нет
Реверс: Нет
Технологии: ШИМ
Изоляция: Нет
Удаленный сигнал: 0-5 В постоянного тока
Обратная связь: Никто
Коммуникация: Никто
№ оси: 1
Сертификаты: RoHS
DC6-12/24-4Q Управление двигателем низкого напряжения
Входное напряжение: 12 / 24 В постоянного тока
Выходное напряжение: 0-12 / 0-24 В постоянного тока
Полевое напряжение: Н/Д
Непрерывный ток: 3 ампера
Пиковый ток: 6 ампер в течение 1 минуты
Корпус: Шасси
Режим работы: Контроль скорости
Торможение: Регенеративный
Реверс: Регенеративный
Технологии: ШИМ
Изоляция: Нет
Удаленный сигнал: 0-5 В постоянного тока, 0-10 В постоянного тока
Обратная связь: Никто
Коммуникация: Никто
№ оси: 1
Сертификаты: RoHS
DC6-36/48-4Q Управление двигателем низкого напряжения
Входное напряжение: 36/48 В постоянного тока
Выходное напряжение: 0-36 / 0-48 В постоянного тока
Полевое напряжение: Н/Д
Непрерывный ток: 3 ампера
Пиковый ток: 6 ампер в течение 1 минуты
Корпус: Шасси
Режим работы: Контроль скорости
Торможение: Регенеративный
Реверс: Регенеративный
Технологии: ШИМ
Изоляция: Нет
Удаленный сигнал: 0-5 В постоянного тока, 0-10 В постоянного тока
Обратная связь: Никто
Коммуникация: Никто
№ оси: 1
Сертификаты: RoHS
DC16-12/24 Управление двигателем низкого напряжения
Входное напряжение: 12 / 24 В постоянного тока
Выходное напряжение: 0-12 / 0-24 В постоянного тока
Полевое напряжение: Н/Д
Непрерывный ток: 16 ампер
Корпус: Шасси
Режим работы: Контроль скорости
Торможение: Нет
Реверс: Нет
Технологии: ШИМ
Изоляция: Нет
Удаленный сигнал: 0-10 В постоянного тока
Обратная связь: Никто
Коммуникация: Никто
№ оси: 1
Сертификаты: RoHS, внесен в список UL 508C
DC20-12/24-4Q Блок управления двигателем низкого напряжения
Входное напряжение: 12 / 24 В постоянного тока
Выходное напряжение: 0-36 / 0-48 В постоянного тока
Полевое напряжение: Н/Д
Непрерывный ток: 10 ампер
Пиковый ток: 20 ампер в течение 1 минуты
Корпус: Шасси
Режим работы: Контроль скорости
Торможение: Регенеративный
Реверс: Регенеративный
Технологии: ШИМ
Изоляция: Нет
Удаленный сигнал: 0-5 В постоянного тока
Обратная связь: Никто
Коммуникация: Никто
№ оси: 1
Сертификаты: RoHS
DC30-12/24-4Q Блок управления низковольтным двигателем
Входное напряжение: 12 / 24 В постоянного тока
Выходное напряжение: 0-12 / 0-24 В постоянного тока
Полевое напряжение: Н/Д
Непрерывный ток: 15 ампер
Пиковый ток: 30 ампер в течение 1 минуты
Корпус: Шасси
Режим работы: Контроль скорости
Торможение: Регенеративный
Реверс: Регенеративный
Технологии: ШИМ
Изоляция: Нет
Удаленный сигнал: 0-5 В постоянного тока
Обратная связь: Никто
Коммуникация: Никто
№ оси: 1
Сертификаты: RoHS
DC30-12/24-4Q-W Управление двигателем низкого напряжения
Входное напряжение: 12 / 24 В постоянного тока
Выходное напряжение: 0-12 / 0-24 В постоянного тока
Полевое напряжение: Н/Д
Непрерывный ток: 15 ампер
Пиковый ток: 30 ампер в течение 1 минуты
Корпус: Шасси
Режим работы: Контроль скорости
Торможение: Регенеративный
Реверс: Регенеративный
Технологии: ШИМ
Изоляция: Нет
Удаленный сигнал: 0-5 В постоянного тока
Обратная связь: Никто
Коммуникация: Никто
№ оси: 1
Сертификаты: RoHS
Блок управления низковольтным двигателем DC60-12/24
Входное напряжение: 12 / 24 В постоянного тока
Выходное напряжение: 0-12 / 0-24 В постоянного тока
Полевое напряжение: Н/Д
Непрерывный ток: 60 ампер
Корпус: Шасси
Режим работы: Контроль скорости
Торможение: Нет
Реверс: Нет
Технологии: ШИМ
Изоляция: Нет
Удаленный сигнал: 0-10 В постоянного тока
Обратная связь: Никто
Коммуникация: Никто
№ оси: 1
Сертификаты: RoHS, внесен в список UL 508C
DC60-36/48 Управление двигателем низкого напряжения
Входное напряжение: 12 / 24 В постоянного тока
Выходное напряжение: 0-12 / 0-24 В постоянного тока
Полевое напряжение: Н/Д
Непрерывный ток: 60 ампер
Корпус: Шасси
Режим работы: Контроль скорости
Торможение: Нет
Реверс: Нет
Технологии: ШИМ
Изоляция: Нет
Удаленный сигнал: 0-10 В постоянного тока
Обратная связь: Никто
Коммуникация: Никто
№ оси: 1
Сертификаты: RoHS, внесен в список UL 508C
DC120-12/24-4Q Блок управления двигателем низкого напряжения
Входное напряжение: 12 / 24 В постоянного тока
Выходное напряжение: 0-12 / 0-24 В постоянного тока
Полевое напряжение: Н/Д
Непрерывный ток: 60 ампер
Пиковый ток: 120 ампер в течение 1 минуты
Корпус: Шасси
Режим работы: Контроль скорости
Торможение: Регенеративный
Реверс: Регенеративный
Технологии: ШИМ
Изоляция: Нет
Удаленный сигнал: 0-5 В постоянного тока
Обратная связь: Никто
Коммуникация: Никто
Сертификаты: RoHS
DC250-12/24-4Q Управление двигателем низкого напряжения
Входное напряжение: 12 / 24 В постоянного тока
Выходное напряжение: 0-12 / 0-24 В постоянного тока
Полевое напряжение: Н/Д
Непрерывный ток: 120 ампер
Непрерывный ток: 250 ампер
Корпус: Шасси
Режим работы: Контроль скорости
Торможение: Регенеративный
Реверс: Регенеративный
Технологии: ШИМ
Изоляция: Нет
Удаленный сигнал: 0-5 В постоянного тока
Обратная связь: Никто
Коммуникация: Никто
Сертификаты: RoHS
DC240-36/48-4Q Блок управления двигателем низкого напряжения
Блок управления двигателем постоянного тока | Приводы постоянного тока
Блок управления низковольтным двигателем DCN100-1.
5
Входное напряжение: 12 В постоянного тока
Выходное напряжение: 0-12 В постоянного тока
Полевое напряжение: Н/Д
Непрерывный ток: 1 ампер
Пиковый ток: 1,5 ампер в течение 1 минуты
Корпус: Шасси
Режим работы: Контроль скорости
Торможение: Нет
Реверс: Нет
Технологии: ШИМ
Изоляция: Нет
Удаленный сигнал: 0–3,3 В постоянного тока
Обратная связь: Никто
Коммуникация: Никто
№ оси: 1
Сертификаты: RoHS
ДЧ501-1.
5 Управление низковольтным двигателем
Входное напряжение: 115/230 В переменного тока
Выходное напряжение: 0-12 / 0-24 В постоянного тока
Полевое напряжение: Н/Д
Непрерывный ток: 3 А при 12 В постоянного тока, 1,5 А при 24 В постоянного тока
Пиковый ток: 4 А при 12 В постоянного тока, 2 А при 24 В постоянного тока в течение 1 минуты
Корпус: Шасси
Режим работы: Контроль скорости
Торможение: Регенеративный
Реверс: Регенеративный
Технологии: ШИМ
Изоляция: Да
Удаленный сигнал: 0-5 В постоянного тока, 0-10 В постоянного тока
Обратная связь: Никто
Коммуникация: Никто
№ оси: 1
Сертификаты: RoHS
ДЧ501-5 Управление низковольтным двигателем
Входное напряжение: 115/230 В переменного тока
Выходное напряжение: 0-12 / 0-24 В постоянного тока
Полевое напряжение: Н/Д
Непрерывный ток: 5 ампер
Пиковый ток: 7,5 ампер в течение 10 секунд
Корпус: Шасси
Режим работы: Контроль скорости
Торможение: Регенеративный
Реверс: Регенеративный
Технологии: ШИМ
Изоляция: Да
Удаленный сигнал: 0-5 В постоянного тока
Обратная связь: Никто
Коммуникация: Никто
№ оси: 1
Сертификаты: RoHS, внесен в список UL 508C
DCh501-5-CYC Управление двигателем низкого напряжения
Входное напряжение: 115/230 В переменного тока
Выходное напряжение: 0-12 / 0-24 В постоянного тока
Полевое напряжение: Н/Д
Непрерывный ток: 5 ампер
Пиковый ток: 7,5 ампер в течение 10 секунд
Корпус: Шасси
Режим работы: Управление велоспортом
Торможение: Регенеративный
Реверс: Регенеративный
Технологии: ШИМ
Изоляция: Да
Удаленный сигнал: 0-5 В постоянного тока
Обратная связь: Никто
Коммуникация: Никто
№ оси: 1
Сертификаты: RoHS, внесен в список UL 508C
DCh501-5-TRQ Блок управления двигателем низкого напряжения
Входное напряжение: 115/230 В переменного тока
Выходное напряжение: 0-12 / 0-24 В постоянного тока
Полевое напряжение: Н/Д
Непрерывный ток: 5 ампер
Пиковый ток: 7,5 ампер в течение 10 секунд
Корпус: Шасси
Режим работы: Контроль крутящего момента
Торможение: Регенеративный
Реверс: Нет предпочтения
Технологии: ШИМ
Изоляция: Да
Удаленный сигнал: 0-5 В постоянного тока
Обратная связь: Никто
Коммуникация: Никто
№ оси: 1
Сертификаты: RoHS, внесен в список UL 508C
ДЧ503-10 Управление низковольтным двигателем
Входное напряжение: 115/230 В переменного тока
Выходное напряжение: 0-12 / 0-24 / 0-36 / 0-48 В постоянного тока
Полевое напряжение: Н/Д
Непрерывный ток: 20 А при 12 В постоянного тока, 10 А при 24 В постоянного тока, 6,7 А при 36 В постоянного тока, 5 А при 48 В постоянного тока
Пиковый ток: 30 А при 12 В постоянного тока, 15 А при 24 В постоянного тока, 10 А при 36 В постоянного тока, 7,5 А при 48 В постоянного тока в течение 1 минуты
Корпус: Шасси
Режим работы: Контроль скорости, контроль крутящего момента, циклический контроль, контроль позиционирования
Торможение: Регенеративный
Реверс: Регенеративный
Технологии: ШИМ
Изоляция: Да
Удаленный сигнал: от 0 до ±5 В пост. тока, от 0 до ±10 В пост. тока, 4–20 мА
Обратная связь: резистивный
Коммуникация: Никто
№ оси: 1
Сертификаты: RoHS
DCN100-1.5-PT1 Управление двигателем низкого напряжения
Входное напряжение: 12 В постоянного тока
Выходное напряжение: 0-12 В постоянного тока
Полевое напряжение: Н/Д
Непрерывный ток: 1 ампер
Пиковый ток: 1,5 ампер в течение 1 минуты
Корпус: Шасси
Режим работы: Контроль скорости
Торможение: Нет
Реверс: Нет предпочтения
Реверс: Нет
Технологии: ШИМ
Изоляция: Нет
Удаленный сигнал: Н/Д
Обратная связь: Никто
Коммуникация: Никто
№ оси: 1
Сертификаты: RoHS
DCR300-60 Управление двигателем низкого напряжения
Входное напряжение: 12 / 24 В постоянного тока
Выходное напряжение: 0-12 / 0-24 В постоянного тока
Полевое напряжение: Н/Д
Непрерывный ток: 30 ампер
Пиковый ток: 60 ампер в течение 1 минуты
Корпус: Шасси
Режим работы: Контроль скорости, контроль крутящего момента
Торможение: Регенеративный
Реверс: Регенеративный
Технологии: ШИМ
Изоляция: Нет
Удаленный сигнал: 0-5 В постоянного тока
Обратная связь: Никто
Коммуникация: Никто
№ оси: 1
Сертификаты: RoHS, одобрено UL 61800-5-1 (US&C)
DCR600-60 Управление двигателем низкого напряжения
Входное напряжение: 36/48 В постоянного тока
Выходное напряжение: 0-36 / 0-48 В постоянного тока
Полевое напряжение: Н/Д
Непрерывный ток: 30 ампер
Пиковый ток: 60 ампер в течение 1 минуты
Корпус: Шасси
Режим работы: Контроль скорости, контроль крутящего момента
Торможение: Регенеративный
Реверс: Регенеративный
Технологии: ШИМ
Изоляция: Нет
Удаленный сигнал: 0-5 В постоянного тока
Обратная связь: Никто
Коммуникация: Никто
№ оси: 1
Сертификаты: RoHS, одобрено UL 61800-5-1 (US&C)
ELC100-10 Управление двигателем постоянного тока
Входное напряжение: 115 В переменного тока
Выходное напряжение: 0-90 В постоянного тока
Полевое напряжение: Н/Д
Непрерывный ток: 5 ампер / 10 ампер с радиатором
Корпус: Шасси
Режим работы: Контроль скорости
Торможение: Нет
Реверс: Нет
Технологии: СКВ
Изоляция: Нет
Удаленный сигнал: 0-6 В постоянного тока
Обратная связь: Никто
Коммуникация: Никто
№ оси: 1
Сертификаты: RoHS, внесен в список UL 508C
ELC110-5 Блок управления двигателем постоянного тока
Напряжение двигателя и питания: 9Двигатель 0 В постоянного тока с источником 115 В переменного тока
Входное напряжение: 115 В переменного тока
Выходное напряжение: 0-90 В постоянного тока
Полевое напряжение: Н/Д
Непрерывный ток: 5 ампер
Корпус: НЕМА 1
Режим работы: Контроль скорости
Торможение: Нет
Реверс: Нет
Технологии: СКВ
Изоляция: Нет
Удаленный сигнал: Н/Д
Обратная связь: Никто
Коммуникация: Никто
№ оси: 1
Сертификаты: RoHS
LGC400-1.
5 Блок управления двигателем постоянного тока
Входное напряжение: 115/230 В переменного тока
Выходное напряжение: 0–90/0–180 В постоянного тока
Полевое напряжение: 50, 100 / 100, 200 В постоянного тока
Непрерывный ток: 1,5 ампер
Корпус: Шасси
Режим работы: Контроль скорости
Торможение: Нет
Реверс: Нет
Технологии: СКВ
Изоляция: Нет
Удаленный сигнал: 0-1,4 В постоянного тока при 115 В переменного тока, 0-2,8 при 230 В переменного тока
Обратная связь: Никто
Коммуникация: Никто
№ оси: 1
Сертификаты: RoHS, внесен в список UL 508C, CSA
LGC400-1.
5-QDT Блок управления двигателем постоянного тока
Входное напряжение: 115/230 В переменного тока
Выходное напряжение: 0–90 / 0 — 180 В постоянного тока
Полевое напряжение: 50, 100 / 100, 200 В постоянного тока
Непрерывный ток: 1,5 ампер
Корпус: Шасси
Режим работы: Контроль скорости
Торможение: Нет
Реверс: Нет
Технологии: СКВ
Изоляция: Нет
Удаленный сигнал: 0-1,4 В постоянного тока при 115 В переменного тока, 0-2,8 при 230 В переменного тока
Обратная связь: Никто
Коммуникация: Никто
№ оси: 1
Сертификаты: RoHS, внесен в список UL 508C, CSA
LGC400-10 Блок управления двигателем постоянного тока
Входное напряжение: 115/230 В переменного тока
Выходное напряжение: 0–90/0–180 В постоянного тока
Полевое напряжение: 50, 100 / 100, 200 В постоянного тока
Непрерывный ток: 5 ампер / 10 ампер с радиатором
Корпус: Шасси
Режим работы: Контроль скорости
Торможение: Нет
Реверс: Нет
Технологии: СКВ
Изоляция: Нет
Удаленный сигнал: 0-1,4 В постоянного тока при 115 В переменного тока, 0-2,8 при 230 В переменного тока
Обратная связь: Никто
Коммуникация: Никто
№ оси: 1
Сертификаты: RoHS, внесен в список UL 508C, CSA
LGC400-10-QDT Управление двигателем постоянного тока
Входное напряжение: 115/230 В переменного тока
Выходное напряжение: 0–90/0–180 В постоянного тока
Полевое напряжение: 50, 100 / 100, 200 В постоянного тока
Непрерывный ток: 5 ампер / 10 ампер с радиатором
Корпус: Шасси
Режим работы: Контроль скорости
Торможение: Нет
Реверс: Нет
Технологии: СКВ
Изоляция: Нет
Удаленный сигнал: 0-1,4 В постоянного тока при 115 В переменного тока, 0-2,8 при 230 В переменного тока
Обратная связь: Никто
Коммуникация: Никто
№ оси: 1
Сертификаты: RoHS, внесен в список UL 508C, CSA
LGC410-1.
5 Блок управления двигателем постоянного тока
Входное напряжение: 115/230 В переменного тока
Выходное напряжение: 0–90/0–180 В постоянного тока
Полевое напряжение: 50, 100 / 100, 200 В постоянного тока
Непрерывный ток: 1,5 ампер
Корпус: НЕМА 1
Режим работы: Контроль скорости
Торможение: Нет
Реверс: Нет
Технологии: СКВ
Изоляция: Нет
Удаленный сигнал: 0-1,4 В постоянного тока при 115 В переменного тока, 0-2,8 при 230 В переменного тока
Обратная связь: Никто
Коммуникация: Никто
№ оси: 1
Сертификаты: RoHS, внесен в список UL 508C, CSA
LGC410-10 Блок управления двигателем постоянного тока
Входное напряжение: 115/230 В переменного тока
Выходное напряжение: 0–90/0–180 В постоянного тока
Полевое напряжение: 50, 100 / 100, 200 В постоянного тока
Непрерывный ток: 5 ампер / 10 ампер с радиатором
Корпус: НЕМА 1
Режим работы: Контроль скорости
Торможение: Нет
Реверс: Нет
Технологии: СКВ
Изоляция: Нет
Удаленный сигнал: 0-1,4 В постоянного тока при 115 В переменного тока, 0-2,8 при 230 В переменного тока
Обратная связь: Никто
Коммуникация: Никто
№ оси: 1
Сертификаты: RoHS, внесен в список UL 508C, CSA
LGC430-1.
5 Блок управления двигателем постоянного тока
Входное напряжение: 115/230 В переменного тока
Выходное напряжение: 0–90/0–180 В постоянного тока
Полевое напряжение: 50, 100 / 100, 200 В постоянного тока
Непрерывный ток: 1,5 ампер
Корпус: НЕМА 1
Режим работы: Контроль скорости
Торможение: Динамическое торможение
Реверс: Переключение якоря
Технологии: СКВ
Изоляция: Нет
Удаленный сигнал: 0-1,4 В постоянного тока при 115 В переменного тока, 0-2,8 при 230 В переменного тока
Обратная связь: Никто
Коммуникация: Никто
№ оси: 1
Сертификаты: RoHS, внесен в список UL 508C, CSA
LGC430-10 Блок управления двигателем постоянного тока
Входное напряжение: 115/230 В переменного тока
Выходное напряжение: 0–90/0–180 В постоянного тока
Полевое напряжение: 50, 100 / 100, 200 В постоянного тока
Непрерывный ток: 5 ампер / 10 ампер с радиатором
Корпус: НЕМА 1
Режим работы: Контроль скорости
Торможение: Динамическое торможение
Реверс: Переключение якоря
Технологии: СКВ
Изоляция: Нет
Удаленный сигнал: 0-2,5 В постоянного тока
Удаленный сигнал: 0-1,4 В постоянного тока при 115 В переменного тока, 0-2,8 при 230 В переменного тока
Обратная связь: Никто
Коммуникация: Никто
№ оси: 1
Сертификаты: RoHS, внесен в список UL 508C, CSA
LGC440-1.
5 Блок управления двигателем постоянного тока
Входное напряжение: 115/230 В переменного тока
Выходное напряжение: 0–90/0–180 В постоянного тока
Полевое напряжение: 50, 100 / 100, 200 В постоянного тока
Непрерывный ток: 1,5 ампер
Корпус: НЕМА 4Х
Режим работы: Контроль скорости
Торможение: Нет
Реверс: Нет
Технологии: СКВ
Изоляция: Нет
Удаленный сигнал: 0-1,4 В постоянного тока при 115 В переменного тока, 0-2,8 при 230 В переменного тока
Обратная связь: Никто
Коммуникация: Никто
№ оси: 1
Сертификаты: RoHS, внесен в список UL 508C, CSA
LGC440-10 Блок управления двигателем постоянного тока
Входное напряжение: 115/230 В переменного тока
Выходное напряжение: 0–90/0–180 В постоянного тока
Полевое напряжение: 50, 100 / 100, 200 В постоянного тока
Непрерывный ток: 10 ампер
Корпус: НЕМА 4Х
Режим работы: Контроль скорости
Торможение: Нет
Реверс: Нет
Технологии: СКВ
Изоляция: Нет
Удаленный сигнал: 0-1,4 В постоянного тока при 115 В переменного тока, 0-2,8 при 230 В переменного тока
Обратная связь: Никто
Коммуникация: Никто
№ оси: 1
Сертификаты: RoHS, внесен в список UL 508C, CSA
LGD400-1.
5 Блок управления двигателем постоянного тока
Входное напряжение: 115/230 В переменного тока
Выходное напряжение: 0–90/0–180 В постоянного тока
Полевое напряжение: Н/Д
Непрерывный ток: 1,5 ампер
Корпус: Шасси
Режим работы: Контроль скорости, контроль крутящего момента
Торможение: Нет
Реверс: Нет
Технологии: СКВ
Изоляция: Нет
Удаленный сигнал: 0-2,5 В постоянного тока
Обратная связь: Никто
Коммуникация: Никто
№ оси: 1
Сертификаты: RoHS, UL 508C, CSA, CE
LGD400-10 Блок управления двигателем постоянного тока
Входное напряжение: 115/230 В переменного тока
Выходное напряжение: 0–90/0–180 В постоянного тока
Полевое напряжение: Н/Д
Непрерывный ток: 5 ампер / 10 ампер с радиатором
Корпус: Шасси
Режим работы: Контроль скорости, контроль крутящего момента
Торможение: Нет
Реверс: Нет
Технологии: СКВ
Изоляция: Нет
Удаленный сигнал: 0-2,5 В постоянного тока
Обратная связь: Никто
Коммуникация: Никто
№ оси: 1
Сертификаты: RoHS, UL 508C, CSA, CE
LGD410-1.
5 Блок управления двигателем постоянного тока
Входное напряжение: 115/230 В переменного тока
Выходное напряжение: 0–90 / 0 — 180 В постоянного тока
Полевое напряжение: Н/Д
Непрерывный ток: 1,5 ампер
Корпус: НЕМА 1
Режим работы: Контроль скорости, контроль крутящего момента
Торможение: Нет
Реверс: Нет
Технологии: СКВ
Изоляция: Нет
Удаленный сигнал: 0-2,5 В постоянного тока
Обратная связь: Никто
Коммуникация: Никто
№ оси: 1
Сертификаты: RoHS, UL 508C, CSA, CE
LGD410-10 Блок управления двигателем постоянного тока
Входное напряжение: 115/230 В переменного тока
Выходное напряжение: 0–90/0–180 В постоянного тока
Полевое напряжение: Н/Д
Непрерывный ток: 5 ампер / 10 ампер с радиатором
Корпус: НЕМА 1
Режим работы: Контроль скорости, контроль крутящего момента
Торможение: Нет
Реверс: Нет
Технологии: СКВ
Изоляция: Нет
Удаленный сигнал: 0-2,5 В постоянного тока
Обратная связь: Никто
Коммуникация: Никто
№ оси: 1
Сертификаты: RoHS, UL 508C, CSA, CE
LGD430-1.
5 Блок управления двигателем постоянного тока
Входное напряжение: 115/230 В переменного тока
Выходное напряжение: 0–90/0–180 В постоянного тока
Полевое напряжение: Н/Д
Непрерывный ток: 1,5 ампер
Корпус: НЕМА 1
Режим работы: Контроль скорости, контроль крутящего момента
Торможение: Динамическое торможение
Реверс: Переключение якоря
Технологии: СКВ
Изоляция: Нет
Удаленный сигнал: 0-2,5 В постоянного тока
Обратная связь: Никто
Коммуникация: Никто
№ оси: 1
Сертификаты: RoHS, UL 508C, CSA, CE
LGD430-10 Блок управления двигателем постоянного тока
Входное напряжение: 115/230 В переменного тока
Выходное напряжение: 0–90/0–180 В постоянного тока
Полевое напряжение: Н/Д
Непрерывный ток: 5 ампер / 10 ампер с радиатором
Корпус: НЕМА 1
Режим работы: Контроль скорости, контроль крутящего момента
Торможение: Динамическое торможение
Реверс: Переключение якоря
Технологии: СКВ
Изоляция: Нет
Удаленный сигнал: 0-2,5 В постоянного тока
Обратная связь: Никто
Коммуникация: Никто
№ оси: 1
LGD440-1.
5 Блок управления двигателем постоянного тока
Входное напряжение: 115/230 В переменного тока
Выходное напряжение: 0–90/0–180 В постоянного тока
Полевое напряжение: Н/Д
Непрерывный ток: 1,5 ампер
Корпус: НЕМА 4Х
Режим работы: Контроль скорости, контроль крутящего момента
Торможение: Нет
Реверс: Нет
Технологии: СКВ
Изоляция: Нет
Удаленный сигнал: 0-2,5 В постоянного тока
Обратная связь: Никто
Коммуникация: Никто
№ оси: 1
Сертификаты: RoHS, UL 508C, CSA, CE
LGD440-10 Блок управления двигателем постоянного тока
Входное напряжение: 115/230 В переменного тока
Выходное напряжение: 0–90/0–180 В постоянного тока
Полевое напряжение: Н/Д
Непрерывный ток: 10 ампер
Корпус: НЕМА 4Х
Режим работы: Контроль скорости, контроль крутящего момента
Торможение: Без торможения
Реверс: Нет реверса
Технологии: СКВ
Изоляция: Нет
Удаленный сигнал: 0-2,5 В постоянного тока
Обратная связь: Никто
Коммуникация: Никто
№ оси: 1
Сертификаты: RoHS, UL 508C, CSA, CE
LGM103-10 Блок управления двигателем постоянного тока
Входное напряжение: 115 В переменного тока
Выходное напряжение: 0-90 В постоянного тока
Полевое напряжение: 50, 100 В постоянного тока
Непрерывный ток: 5 ампер / 10 ампер с радиатором
Корпус: Шасси
Режим работы: Контроль скорости
Торможение: Без торможения
Реверс: Нет реверса
Технологии: СКВ
Изоляция: Да
Удаленный сигнал: 0–10 В постоянного тока, 4–20 мА
Обратная связь: Никто
Коммуникация: Никто
№ оси: 1
Сертификаты: RoHS, внесен в список UL 508C
LGM103-3 Блок управления двигателем постоянного тока
Входное напряжение: 115 В переменного тока
Выходное напряжение: 0-90 В постоянного тока
Полевое напряжение: 50, 100 В постоянного тока
Непрерывный ток: 3 ампера
Корпус: Шасси
Режим работы: Контроль скорости
Торможение: Без торможения
Реверс: Нет реверса
Технологии: СКВ
Изоляция: Да
Удаленный сигнал: 0–10 В постоянного тока, 4–20 мА
Обратная связь: Никто
Коммуникация: Никто
№ оси: 1
Сертификаты: RoHS, внесен в список UL 508C
LGM303-10 Блок управления двигателем постоянного тока
Входное напряжение: 230 В переменного тока
Выходное напряжение: 0-180 В постоянного тока
Полевое напряжение: 100, 200 В постоянного тока
Непрерывный ток: 5 ампер / 10 ампер с радиатором
Корпус: Шасси
Режим работы: Контроль скорости
Торможение: Без торможения
Реверс: Нет реверса
Технологии: СКВ
Изоляция: Да
Удаленный сигнал: 0–10 В постоянного тока, 4–20 мА
Обратная связь: Никто
Коммуникация: Никто
№ оси: 1
Сертификаты: RoHS, внесен в список UL 508C
LGM303-3 Блок управления двигателем постоянного тока
Входное напряжение: 230 В переменного тока
Выходное напряжение: 0-180 В постоянного тока
Полевое напряжение: 100, 200 В постоянного тока
Непрерывный ток: 3 ампера
Корпус: Шасси
Режим работы: Контроль скорости
Торможение: Без торможения
Реверс: Нет реверса
Технологии: СКВ
Изоляция: Да
Удаленный сигнал: 0–10 В постоянного тока, 4–20 мА
Обратная связь: Никто
Коммуникация: Никто
№ оси: 1
Сертификаты: RoHS, внесен в список UL 508C
LGP101-10 Управление двигателем постоянного тока
Входное напряжение: 115 В переменного тока
Выходное напряжение: 0-90 В постоянного тока
Полевое напряжение: Н/Д
Непрерывный ток: 5 ампер / 10 ампер с радиатором
Корпус: Шасси
Режим работы: Контроль скорости
Торможение: Без торможения
Реверс: Нет реверса
Технологии: СКВ
Изоляция: Да
Удаленный сигнал: 0-10 В постоянного тока
Обратная связь: Никто
Коммуникация: Никто
№ оси: 1
Сертификаты: RoHS, одобрено UL 508C (US&C), CSA
LGP101-2 Блок управления двигателем постоянного тока
Входное напряжение: 115 В переменного тока
Выходное напряжение: 0-90 В постоянного тока
Полевое напряжение: Н/Д
Непрерывный ток: 2 ампера
Корпус: Шасси
Режим работы: Контроль скорости
Торможение: Без торможения
Реверс: Нет реверса
Технологии: СКВ
Изоляция: Да
Удаленный сигнал: 0-10 В постоянного тока
Обратная связь: Никто
Коммуникация: Никто
№ оси: 1
Сертификаты: RoHS, одобрено UL 508C (США и Канада)
LGP301-10 Управление двигателем постоянного тока
Входное напряжение: 230 В переменного тока
Выходное напряжение: 0-180 В постоянного тока
Полевое напряжение: Н/Д
Непрерывный ток: 5 ампер / 10 ампер с радиатором
Корпус: Шасси
Режим работы: Контроль скорости
Торможение: Без торможения
Реверс: Нет реверса
Технологии: СКВ
Изоляция: Да
Удаленный сигнал: 0-10 В постоянного тока
Обратная связь: Никто
Коммуникация: Никто
№ оси: 1
Сертификаты: RoHS, одобрено UL 508C (US&C), CSA
LGP403-10 Управление двигателем постоянного тока
Входное напряжение: 115/230 В переменного тока
Выходное напряжение: 0–90/0–180 В постоянного тока
Полевое напряжение: 50, 100 / 100, 200 В постоянного тока
Непрерывный ток: 10 ампер
Корпус: Шасси
Режим работы: Контроль скорости
Торможение: Без торможения
Реверс: Нет реверса
Технологии: СКВ
Изоляция: Да
Удаленный сигнал: 0–10 В постоянного тока, 4–20 мА
Обратная связь: Никто
Коммуникация: Никто
№ оси: 1
Сертификаты: RoHS, одобрено UL 61800-5-1 (US&C)
LGP443-10 Управление двигателем постоянного тока
Входное напряжение: 115/230 В переменного тока
Выходное напряжение: 0–90 / 0 — 180 В постоянного тока
Полевое напряжение: 50, 100 / 100, 200 В постоянного тока
Непрерывный ток: 10 ампер
Корпус: НЕМА 4Х
Режим работы: Контроль скорости
Торможение: Без торможения
Реверс: Нет реверса
Технологии: СКВ
Изоляция: Да
Удаленный сигнал: 0–10 В постоянного тока, 4–20 мА
Обратная связь: Никто
Коммуникация: Никто
№ оси: 1
Сертификаты: RoHS, одобрено UL 508C (US&C), CSA
LGP443-3 Управление двигателем постоянного тока
Входное напряжение: 115/230 В переменного тока
Выходное напряжение: 0–90/0–180 В постоянного тока
Полевое напряжение: 50, 100 / 100, 200 В постоянного тока
Непрерывный ток: 3 ампера
Корпус: НЕМА 4Х
Режим работы: Контроль скорости
Торможение: Без торможения
Реверс: Нет реверса
Технологии: СКВ
Изоляция: Да
Удаленный сигнал: 0–10 В постоянного тока, 4–20 мА
Обратная связь: Никто
Коммуникация: Никто
№ оси: 1
Сертификаты: RoHS, одобрено UL 508C (США и Канада)
LVA300-1 Блок управления двигателем низкого напряжения
Входное напряжение: 12 / 24 В переменного тока
Выходное напряжение: 0-12 / 0-24 В постоянного тока
Полевое напряжение: Н/Д
Непрерывный ток: 1 ампер
Корпус: Шасси
Режим работы: Контроль скорости
Торможение: Без торможения
Реверс: Нет реверса
Технологии: ШИМ
Изоляция: Нет
Удаленный сигнал: Н/Д
Обратная связь: Никто
Коммуникация: Никто
№ оси: 1
Сертификаты: RoHS, внесен в список UL 508C
MGB400-1.
5 Блок управления двигателем постоянного тока
Входное напряжение: 115/230 В переменного тока
Выходное напряжение: 0–90/0–180 В постоянного тока
Полевое напряжение: Н/Д
Непрерывный ток: 1,5 ампер
Корпус: Шасси
Режим работы: Контроль скорости, контроль крутящего момента
Торможение: Регенеративный
Реверс: Регенеративный
Технологии: СКВ
Изоляция: Нет
Удаленный сигнал: от 0 до ±10 В постоянного тока
Обратная связь: Никто
Коммуникация: Никто
№ оси: 1
Сертификаты: RoHS, одобрено UL 61800-5-1 (US&C)
MGB400-11 Блок управления двигателем постоянного тока
Входное напряжение: 115/230 В переменного тока
Выходное напряжение: 0–90/0–180 В постоянного тока
Полевое напряжение: Н/Д
Непрерывный ток: 8 А / 11 А с радиатором
Корпус: Шасси
Режим работы: Контроль скорости
Режим работы: Контроль скорости, контроль крутящего момента
Торможение: Регенеративный
Реверс: Регенеративный
Технологии: СКВ
Изоляция: Нет
Удаленный сигнал: от 0 до ±10 В постоянного тока
Обратная связь: Никто
Коммуникация: Никто
MGC403-1.
5 Блок управления двигателем постоянного тока
Входное напряжение: 115/230 В переменного тока
Выходное напряжение: 0–90/0–180 В постоянного тока
Полевое напряжение: 50, 100 / 100, 200 В постоянного тока
Непрерывный ток: 1,5 ампер
Корпус: Шасси
Режим работы: Контроль скорости, контроль крутящего момента, циклический контроль, контроль позиционирования
Торможение: Регенеративный
Реверс: Регенеративный
Технологии: СКВ
Изоляция: Да
Удаленный сигнал: от 0 до ±10 В пост. тока, 4–20 мА
Обратная связь: Резистивный, Тахогенератор
Коммуникация: Никто
№ оси: 1
Сертификаты: RoHS, внесен в список UL 61800-5-1
MGC403-11 Блок управления двигателем постоянного тока
Входное напряжение: 115/230 В переменного тока
Выходное напряжение: 0–90/0–180 В постоянного тока
Полевое напряжение: 50, 100 / 100, 200 В постоянного тока
Непрерывный ток: 8 А / 11 А с радиатором
Корпус: Шасси
Режим работы: Контроль скорости, контроль крутящего момента, циклический контроль, контроль позиционирования
Торможение: Регенеративный
Реверс: Регенеративный
Технологии: СКВ
Изоляция: Да
Удаленный сигнал: от 0 до ±10 В пост. тока, 4–20 мА
Обратная связь: Резистивный, Тахогенератор
Коммуникация: Никто
№ оси: 1
Сертификаты: RoHS, внесен в список UL 508C, CSA
MHS403-1.5 Блок управления двигателем постоянного тока
Входное напряжение: 115/230 В переменного тока
Выходное напряжение: 0–90/0–180 В постоянного тока
Полевое напряжение: 50, 100 / 100, 200 В постоянного тока
Непрерывный ток: 1,5 ампер
Корпус: Шасси
Режим работы: Контроль скорости
Торможение: Без торможения
Реверс: Нет реверса
Технологии: СКВ
Изоляция: Да
Удаленный сигнал: 0–10 В постоянного тока, 4–20 мА
Обратная связь: Тахогенератор
Коммуникация: Никто
№ оси: 1
Сертификаты: RoHS, внесен в список UL 508C, CSA
MHS403-10 Блок управления двигателем постоянного тока
Входное напряжение: 115/230 В переменного тока
Выходное напряжение: 0–90/0–180 В постоянного тока
Полевое напряжение: 50, 100 / 100, 200 В постоянного тока
Непрерывный ток: 10 ампер
Корпус: Шасси
Режим работы: Контроль скорости
Торможение: Без торможения
Реверс: Нет реверса
Технологии: СКВ
Изоляция: Да
Удаленный сигнал: 0–10 В постоянного тока, 4–20 мА
Обратная связь: Тахогенератор
Коммуникация: Никто
№ оси: 1
Сертификаты: RoHS, внесен в список UL 508C, CSA
MHS403-25 Управление двигателем постоянного тока
Входное напряжение: 115/230 В переменного тока
Выходное напряжение: 0–90/0–180 В постоянного тока
Полевое напряжение: 50, 100 / 100, 200 В постоянного тока
Непрерывный ток: 25 ампер
Корпус: Шасси
Режим работы: Контроль скорости
Торможение: Без торможения
Реверс: Нет реверса
Технологии: СКВ
Изоляция: Да
Удаленный сигнал: 0–10 В постоянного тока, 4–20 мА
Обратная связь: Тахогенератор
Коммуникация: Никто
№ оси: 1
Сертификаты: RoHS, внесен в список UL 508C
MHS443-10 Управление двигателем постоянного тока
Входное напряжение: 115/230 В переменного тока
Выходное напряжение: 0–90/0–180 В постоянного тока
Полевое напряжение: 50, 100 / 100, 200 В постоянного тока
Непрерывный ток: 10 ампер
Корпус: НЕМА 4Х
Режим работы: Контроль скорости
Торможение: Без торможения
Реверс: Нет реверса
Технологии: СКВ
Изоляция: Да
Удаленный сигнал: 0–10 В постоянного тока, 4–20 мА
Обратная связь: Тахогенератор
Коммуникация: Никто
№ оси: 1
Сертификаты: RoHS, внесен в список UL 508C
MTU100-11.
5 Блок управления двигателем постоянного тока
Входное напряжение: 115 В переменного тока
Выходное напряжение: 0-90 В постоянного тока
Полевое напряжение: Н/Д
Непрерывный ток: 5 А на ось, всего 6,5 А / 10 А на ось, всего 11,5 А с радиатором
Корпус: Шасси
Режим работы: Контроль скорости, контроль крутящего момента
Торможение: Без торможения
Реверс: Нет реверса
Технологии: СКВ
Изоляция: Нет
Удаленный сигнал: 0–4,6 В постоянного тока
Обратная связь: Никто
Коммуникация: Никто
№ оси: 2
Сертификаты: RoHS, внесен в список UL 508C
MTU400-11.
5 Управление двигателем постоянного тока
Входное напряжение: 115/230 В переменного тока
Выходное напряжение: 0–90/0–180 В постоянного тока
Полевое напряжение: Н/Д
Непрерывный ток: 5 А на ось, всего 6,5 А / 10 А на ось, всего 11,5 А с радиатором
Корпус: Шасси
Режим работы: Контроль скорости, контроль крутящего момента
Торможение: Без торможения
Реверс: Нет реверса
Технологии: СКВ
Изоляция: Нет
Удаленный сигнал: 0–4,6 В постоянного тока
Обратная связь: Никто
Коммуникация: Никто
№ оси: 2
Сертификаты: RoHS, внесен в список UL 508C
MUN100-10 Управление двигателем постоянного тока
Входное напряжение: 115 В переменного тока
Выходное напряжение: 0-90 В постоянного тока
Полевое напряжение: Н/Д
Непрерывный ток: 5 ампер / 10 ампер с радиатором
Корпус: Шасси
Режим работы: Контроль скорости
Торможение: Без торможения
Реверс: Нет реверса
Технологии: СКВ
Изоляция: Нет
Удаленный сигнал: 0-4,5 В постоянного тока
Обратная связь: Никто
Коммуникация: Никто
№ оси: 2
Сертификаты: RoHS, внесен в список UL 508C
PAT440-10 Управление двигателем постоянного тока
Входное напряжение: 115/230 В переменного тока
Выходное напряжение: 0–90/0–180 В постоянного тока
Полевое напряжение: 50, 100 / 100, 200 В постоянного тока
Непрерывный ток: 10 ампер
Корпус: НЕМА 4Х
Режим работы: Контроль скорости
Торможение: Без торможения
Реверс: Нет реверса
Технологии: СКВ
Изоляция: Нет
Удаленный сигнал: 0-1,4 В постоянного тока при 115 В переменного тока, 0-2,8 при 230 В переменного тока
Обратная связь: Никто
Коммуникация: Никто
№ оси: 1
Сертификаты: RoHS, внесен в список UL 508C
PAT443-10 Управление двигателем постоянного тока
Входное напряжение: 115/230 В переменного тока
Выходное напряжение: 0–90/0–180 В постоянного тока
Полевое напряжение: 50, 100 / 100, 200 В постоянного тока
Непрерывный ток: 10 ампер
Корпус: НЕМА 4Х
Режим работы: Контроль скорости
Торможение: Без торможения
Реверс: Нет реверса
Технологии: СКВ
Изоляция: Да
Удаленный сигнал: 0–10 В постоянного тока, 4–20 мА
Обратная связь: Никто
Коммуникация: Никто
№ оси: 1
Сертификаты: RoHS, внесен в список UL 508C
PAT450-10 Управление двигателем постоянного тока
Входное напряжение: 115/230 В переменного тока
Выходное напряжение: 0–90 / 0 — 180 В постоянного тока
Полевое напряжение: 50, 100 / 100, 200 В постоянного тока
Корпус: НЕМА 4Х
Режим работы: Контроль скорости
Торможение: Без торможения
Реверс: Переключение якоря
Технологии: СКВ
Изоляция: Нет
Удаленный сигнал: 0-1,4 В постоянного тока при 115 В переменного тока, 0-2,8 при 230 В переменного тока
Обратная связь: Никто
Коммуникация: Никто
№ оси: 1
Сертификаты: RoHS, внесен в список UL 508C
PMB703-3 Блок управления двигателем постоянного тока
Входное напряжение: 115/230 В переменного тока
Выходное напряжение: 0–130/0–180 В постоянного тока
Полевое напряжение: Н/Д
Непрерывный ток: 3 ампера
Корпус: Шасси
Режим работы: Контроль скорости, контроль крутящего момента
Торможение: Регенеративный
Реверс: Регенеративный
Технологии: ШИМ
Обратная связь: Никто
Изоляция: Да
Удаленный сигнал: от 0 до ±5 В пост. тока, от 0 до ±10 В пост. тока, 4–20 мА
Коммуникация: Никто
№ оси: 1
Сертификаты: RoHS, внесен в список UL 61800-5-1
PMB703-7 Блок управления двигателем постоянного тока
Входное напряжение: 115/230 В переменного тока
Выходное напряжение: 0–130/0–180 В постоянного тока
Полевое напряжение: Н/Д
Непрерывный ток: 7 ампер
Корпус: Шасси
Режим работы: Контроль скорости, контроль крутящего момента
Торможение: Регенеративный
Реверс: Регенеративный
Технологии: ШИМ
Изоляция: Да
Удаленный сигнал: от 0 до ±5 В пост. тока, от 0 до ±10 В пост. тока, 4–20 мА
Обратная связь: Никто
Коммуникация: Никто
№ оси: 1
Сертификаты: RoHS, внесен в список UL 61800-5-1
PWL400-10 Блок управления двигателем постоянного тока
Входное напряжение: 115/230 В переменного тока
Выходное напряжение: 0–130/0–180 В постоянного тока
Полевое напряжение: 50, 100 / 100, 200 В постоянного тока
Непрерывный ток: 5 ампер / 10 ампер с радиатором
Режим работы: Контроль скорости
Торможение: Без торможения
Реверс: Нет реверса
Технологии: ШИМ
Изоляция: Нет
Удаленный сигнал: 0-2,5 В постоянного тока
Удаленный сигнал: 0–2,5 В постоянного тока при 115 В переменного тока, 0–5 В постоянного тока при 230 В переменного тока
Обратная связь: Никто
Коммуникация: Никто
№ оси: 1
Сертификаты: RoHS, одобрено UL 508C (US&C), CSA
PWL400-15 Блок управления двигателем постоянного тока
Входное напряжение: 115/230 В переменного тока
Выходное напряжение: 0–130/0–180 В постоянного тока
Полевое напряжение: 50, 100 / 100, 200 В постоянного тока
Непрерывный ток: 15 ампер
Корпус: Шасси
Режим работы: Контроль скорости
Торможение: Без торможения
Реверс: Нет реверса
Технологии: ШИМ
Изоляция: Нет
Удаленный сигнал: 0–2,5 В постоянного тока при 115 В переменного тока, 0–5 В постоянного тока при 230 В переменного тока
Обратная связь: Никто
Коммуникация: Никто
№ оси: 1
Сертификаты: RoHS, одобрено UL 508C (США и Канада)
PWL400-3 Блок управления двигателем постоянного тока
Входное напряжение: 115/230 В переменного тока
Выходное напряжение: 0–130/0–180 В постоянного тока
Полевое напряжение: 50, 100 / 100, 200 В постоянного тока
Непрерывный ток: 3 ампера
Корпус: Шасси
Режим работы: Контроль скорости
Торможение: Без торможения
Реверс: Нет реверса
Технологии: ШИМ
Изоляция: Нет
Удаленный сигнал: 0–2,5 В постоянного тока при 115 В переменного тока, 0–5 В постоянного тока при 230 В переменного тока
Обратная связь: Никто
Коммуникация: Никто
№ оси: 1
Сертификаты: RoHS, одобрено UL 508C (US&C), CSA
PWL400-5 Блок управления двигателем постоянного тока
Входное напряжение: 115/230 В переменного тока
Выходное напряжение: 0–130/0–180 В постоянного тока
Полевое напряжение: 50, 100 / 100, 200 В постоянного тока
Непрерывный ток: 5 ампер
Корпус: Шасси
Режим работы: Контроль скорости
Торможение: Без торможения
Реверс: Нет реверса
Технологии: ШИМ
Изоляция: Нет
Удаленный сигнал: 0–2,5 В постоянного тока при 115 В переменного тока, 0–5 В постоянного тока при 230 В переменного тока
Обратная связь: Никто
Коммуникация: Никто
№ оси: 1
Сертификаты: RoHS, одобрено UL 508C (US&C), CSA
PWL440-10 Блок управления двигателем постоянного тока
Входное напряжение: 115/230 В переменного тока
Выходное напряжение: 0–130/0–180 В постоянного тока
Полевое напряжение: 50, 100 / 100, 200 В постоянного тока
Непрерывный ток: 10 ампер
Корпус: НЕМА 4Х
Режим работы: Контроль скорости
Торможение: Без торможения
Реверс: Нет реверса
Технологии: ШИМ
Изоляция: Нет
Удаленный сигнал: 0–2,5 В постоянного тока при 115 В переменного тока, 0–5 В постоянного тока при 230 В переменного тока
Обратная связь: Никто
Коммуникация: Никто
№ оси: 1
Сертификаты: RoHS
PWL440-10-JOG Блок управления двигателем постоянного тока
Входное напряжение: 115/230 В переменного тока
Выходное напряжение: 0–130/0–180 В постоянного тока
Полевое напряжение: 50, 100 / 100, 200 В постоянного тока
Непрерывный ток: 10 ампер
Корпус: НЕМА 4Х
Режим работы: Контроль скорости
Торможение: Без торможения
Реверс: Нет реверса
Технологии: ШИМ
Изоляция: Нет
Удаленный сигнал: 0–2,5 В постоянного тока при 115 В переменного тока, 0–5 В постоянного тока при 230 В переменного тока
Обратная связь: Никто
Коммуникация: Никто
№ оси: 1
Сертификаты: RoHS
PWL440-3 Блок управления двигателем постоянного тока
Входное напряжение: 115/230 В переменного тока
Выходное напряжение: 0–130/0–180 В постоянного тока
Полевое напряжение: 50, 100 / 100, 200 В постоянного тока
Непрерывный ток: 3 ампера
Корпус: НЕМА 4Х
Режим работы: Контроль скорости
Торможение: Без торможения
Реверс: Нет реверса
Технологии: ШИМ
Изоляция: Нет
Удаленный сигнал: 0–2,5 В постоянного тока при 115 В переменного тока, 0–5 В постоянного тока при 230 В переменного тока
Обратная связь: Никто
Коммуникация: Никто
№ оси: 1
Сертификаты: RoHS, КСА
PWM400-10 Управление двигателем постоянного тока
Входное напряжение: 115/230 В переменного тока
Выходное напряжение: 0–130/0–180 В постоянного тока
Полевое напряжение: Н/Д
Непрерывный ток: 5 ампер / 10 ампер с радиатором
Корпус: Шасси
Режим работы: Контроль скорости
Торможение: Без торможения
Реверс: Нет реверса
Технологии: СКВ
Изоляция: Нет
Удаленный сигнал: 0-5 В постоянного тока
Обратная связь: Никто
Коммуникация: Никто
№ оси: 1
Сертификаты: RoHS, одобрено UL 508C (США и Канада), CSA, CE
PWM400-2 Управление двигателем постоянного тока
Входное напряжение: 115/230 В переменного тока
Выходное напряжение: 0–130/0–180 В постоянного тока
Полевое напряжение: Н/Д
Непрерывный ток: 2 ампера
Корпус: Шасси
Режим работы: Контроль скорости
Торможение: Без торможения
Реверс: Нет реверса
Технологии: ШИМ
Изоляция: Нет
Удаленный сигнал: 0-5 В постоянного тока
Обратная связь: Никто
Коммуникация: Никто
№ оси: 1
Сертификаты: RoHS, одобрено UL 508C (US&C), CSA
PWM400-5 Блок управления двигателем постоянного тока
Входное напряжение: 115/230 В переменного тока
Выходное напряжение: 0–130/0–180 В постоянного тока
Полевое напряжение: Н/Д
Непрерывный ток: 5 ампер
Корпус: Шасси
Режим работы: Контроль скорости
Торможение: Без торможения
Реверс: Нет реверса
Технологии: ШИМ
Изоляция: Нет
Удаленный сигнал: 0-5 В постоянного тока
Обратная связь: Никто
Коммуникация: Никто
№ оси: 1
Сертификаты: RoHS, одобрено UL 508C (US&C), CSA
PWM401-10 Управление двигателем постоянного тока
Входное напряжение: 115/230 В переменного тока
Выходное напряжение: 0–130/0–180 В постоянного тока
Полевое напряжение: Н/Д
Непрерывный ток: 5 ампер / 10 ампер с радиатором
Корпус: Шасси
Режим работы: Контроль скорости
Торможение: Без торможения
Реверс: Нет реверса
Технологии: СКВ
Изоляция: Да
Удаленный сигнал: 0-5 В постоянного тока
Обратная связь: Никто
Коммуникация: Никто
№ оси: 1
Сертификаты: RoHS, одобрено UL 508C (США и Канада), CSA, CE
PWM401-2 Управление двигателем постоянного тока
Входное напряжение: 115/230 В переменного тока
Выходное напряжение: 0–130/0–180 В постоянного тока
Полевое напряжение: Н/Д
Непрерывный ток: 2 ампера
Корпус: Шасси
Режим работы: Контроль скорости
Торможение: Без торможения
Реверс: Нет реверса
Технологии: ШИМ
Изоляция: Да
Удаленный сигнал: 0-5 В постоянного тока
Обратная связь: Никто
Коммуникация: Никто
№ оси: 1
Сертификаты: RoHS, одобрено UL 508C (US&C), CSA
PWM401-5 Управление двигателем постоянного тока
Входное напряжение: 115/230 В переменного тока
Выходное напряжение: 0–130/0–180 В постоянного тока
Полевое напряжение: Н/Д
Непрерывный ток: 5 ампер
Корпус: Шасси
Режим работы: Контроль скорости
Торможение: Без торможения
Реверс: Нет реверса
Технологии: СКВ
Изоляция: Да
Удаленный сигнал: 0-5 В постоянного тока
Обратная связь: Никто
Коммуникация: Никто
№ оси: 1
Сертификаты: RoHS, одобрено UL 508C (US&C), CSA
PWP100-10 Блок управления двигателем постоянного тока
Входное напряжение: 115 В переменного тока
Выходное напряжение: 0-130 В постоянного тока
Полевое напряжение: Н/Д
Непрерывный ток: 5 ампер / 10 ампер с радиатором
Корпус: Шасси
Режим работы: Контроль скорости
Торможение: Без торможения
Реверс: Нет реверса
Технологии: ШИМ
Изоляция: Нет
Удаленный сигнал: 0-10 В постоянного тока
Обратная связь: Никто
Коммуникация: Никто
№ оси: 1
Сертификаты: RoHS, одобрено UL 508C (US&C), CSA
PWP100-2 Блок управления двигателем постоянного тока
Входное напряжение: 115 В переменного тока
Выходное напряжение: 0-130 В постоянного тока
Полевое напряжение: Н/Д
Непрерывный ток: 2 ампера
Корпус: Шасси
Режим работы: Контроль скорости
Торможение: Без торможения
Реверс: Нет реверса
Технологии: ШИМ
Изоляция: Нет
Удаленный сигнал: 0-10 В постоянного тока
Обратная связь: Никто
Коммуникация: Никто
№ оси: 1
Сертификаты: RoHS, одобрено UL 508C (US&C), CSA
PWP100-2-QDT Управление двигателем постоянного тока
Входное напряжение: 115 В переменного тока
Выходное напряжение: 0-130 В постоянного тока
Полевое напряжение: Н/Д
Непрерывный ток: 2 ампера
Корпус: Шасси
Режим работы: Контроль скорости
Торможение: Без торможения
Реверс: Нет реверса
Технологии: ШИМ
Изоляция: Нет
Удаленный сигнал: 0-5 В постоянного тока
Обратная связь: Никто
Коммуникация: Никто
№ оси: 1
Сертификаты: RoHS, одобрено UL 508C (US&C), CSA
PWP100-5 Управление двигателем постоянного тока
Входное напряжение: 115 В переменного тока
Выходное напряжение: 0-130 В постоянного тока
Полевое напряжение: Н/Д
Непрерывный ток: 5 ампер
Корпус: Шасси
Режим работы: Контроль скорости
Торможение: Без торможения
Реверс: Нет реверса
Технологии: ШИМ
Изоляция: Нет
Удаленный сигнал: 0-10 В постоянного тока
Обратная связь: Никто
Коммуникация: Никто
№ оси: 1
Сертификаты: RoHS, одобрено UL 508C (US&C), CSA
PWP101-10 Блок управления двигателем постоянного тока
Входное напряжение: 115 В переменного тока
Выходное напряжение: 0-130 В постоянного тока
Полевое напряжение: Н/Д
Непрерывный ток: 5 ампер / 10 ампер с радиатором
Корпус: Шасси
Режим работы: Контроль скорости
Торможение: Без торможения
Реверс: Нет реверса
Технологии: ШИМ
Изоляция: Да
Удаленный сигнал: 0-10 В постоянного тока
Обратная связь: Никто
Коммуникация: Никто
№ оси: 1
Сертификаты: RoHS, одобрено UL 508C (US&C), CSA
PWP101-2 Блок управления двигателем постоянного тока
Входное напряжение: 115 В переменного тока
Выходное напряжение: 0-130 В постоянного тока
Полевое напряжение: Н/Д
Непрерывный ток: 2 ампера
Корпус: Шасси
Режим работы: Контроль скорости
Торможение: Без торможения
Реверс: Нет реверса
Технологии: ШИМ
Изоляция: Да
Удаленный сигнал: 0-10 В постоянного тока
Обратная связь: Никто
Коммуникация: Никто
№ оси: 1
Сертификаты: RoHS, одобрено UL 508C (US&C), CSA
PWP101-5 Блок управления двигателем постоянного тока
Входное напряжение: 115 В переменного тока
Выходное напряжение: 0-130 В постоянного тока
Полевое напряжение: Н/Д
Непрерывный ток: 5 ампер
Корпус: Шасси
Режим работы: Контроль скорости
Торможение: Без торможения
Реверс: Нет реверса
Технологии: ШИМ
Изоляция: Да
Удаленный сигнал: 0-10 В постоянного тока
Обратная связь: Никто
Коммуникация: Никто
№ оси: 1
Сертификаты: RoHS, одобрено UL 508C (US&C), CSA
PWP110-1 Управление двигателем постоянного тока
Входное напряжение: 115 В переменного тока
Выходное напряжение: 0-130 В постоянного тока
Полевое напряжение: Н/Д
Непрерывный ток: 1 ампер
Корпус: НЕМА 1
Режим работы: Контроль скорости
Торможение: Без торможения
Реверс: Нет реверса
Технологии: ШИМ
Изоляция: Нет
Удаленный сигнал: Н/Д
Обратная связь: Никто
Коммуникация: Никто
№ оси: 1
Сертификаты: RoHS, одобрено UL 508C (US&C), CSA
PWP110-3 Блок управления двигателем постоянного тока
Входное напряжение: 115 В переменного тока
Выходное напряжение: 0-130 В постоянного тока
Полевое напряжение: Н/Д
Непрерывный ток: 3 ампера
Корпус: НЕМА 1
Режим работы: Контроль скорости
Торможение: Без торможения
Реверс: Нет реверса
Технологии: ШИМ
Изоляция: Нет
Удаленный сигнал: Н/Д
Обратная связь: Никто
Коммуникация: Никто
№ оси: 1
Сертификаты: RoHS, одобрено UL 508C (US&C), CSA
RGA400-10 Блок управления двигателем постоянного тока
Входное напряжение: 115/230 В переменного тока
Выходное напряжение: 0–90/0–180 В постоянного тока
Полевое напряжение: 50, 100 / 100, 200 В постоянного тока
Непрерывный ток: 7 А / 10 А с радиатором
Корпус: Шасси
Режим работы: Контроль скорости
Торможение: Регенеративный
Реверс: Регенеративный
Технологии: СКВ
Изоляция: Нет
Удаленный сигнал: от 0 до ±10 В постоянного тока
Обратная связь: Тахогенератор
Коммуникация: Никто
№ оси: 1
Сертификаты: RoHS, внесен в список UL 508C, CSA
RGA400-3 Блок управления двигателем постоянного тока
Входное напряжение: 115/230 В переменного тока
Выходное напряжение: 0–90/0–180 В постоянного тока
Полевое напряжение: 50, 100 / 100, 200 В постоянного тока
Непрерывный ток: 3 ампера
Корпус: Шасси
Режим работы: Контроль скорости
Торможение: Регенеративный
Реверс: Регенеративный
Технологии: СКВ
Изоляция: Нет
Удаленный сигнал: от 0 до ±10 В постоянного тока
Обратная связь: Тахогенератор
Коммуникация: Никто
№ оси: 1
Сертификаты: RoHS, внесен в список UL 508C, CSA
RGA403-10 Блок управления двигателем постоянного тока
Входное напряжение: 115/230 В переменного тока
Выходное напряжение: 0–90/0–180 В постоянного тока
Полевое напряжение: 50, 100 / 100, 200 В постоянного тока
Непрерывный ток: 7 А / 10 А с радиатором
Корпус: Шасси
Режим работы: Контроль скорости
Торможение: Регенеративный
Реверс: Регенеративный
Технологии: СКВ
Изоляция: Да
Удаленный сигнал: от 0 до ±250 В постоянного тока, 1–5 мА, 4–20 мА, 10–50 мА
Обратная связь: Тахогенератор
Коммуникация: Никто
№ оси: 1
Сертификаты: RoHS, внесен в список UL 508C, CSA
RGA403-3 Блок управления двигателем постоянного тока
Входное напряжение: 115/230 В переменного тока
Выходное напряжение: 0–90/0–180 В постоянного тока
Полевое напряжение: 50, 100 / 100, 200 В постоянного тока
Непрерывный ток: 3 ампера
Корпус: Шасси
Режим работы: Контроль скорости
Торможение: Регенеративный
Реверс: Регенеративный
Технологии: СКВ
Изоляция: Да
Удаленный сигнал: от 0 до ±250 В постоянного тока, 1–5 мА, 4–20 мА, 10–50 мА
Обратная связь: Тахогенератор
Коммуникация: Никто
№ оси: 1
Сертификаты: RoHS, внесен в список UL 508C, CSA
RGA440-10 Блок управления двигателем постоянного тока
Входное напряжение: 115/230 В переменного тока
Выходное напряжение: 0–90/0–180 В постоянного тока
Полевое напряжение: 50, 100 / 100, 200 В постоянного тока
Непрерывный ток: 10 ампер
Корпус: НЕМА 4Х
Режим работы: Контроль скорости
Торможение: Регенеративный
Реверс: Регенеративный
Технологии: СКВ
Изоляция: Нет
Удаленный сигнал: от 0 до ±10 В постоянного тока
Обратная связь: Тахогенератор
Коммуникация: Никто
№ оси: 1
Сертификаты: RoHS, одобрено UL 508C (US&C), CSA
RGA440-10-CYC Регулятор цикличности
Входное напряжение: 115/230 В переменного тока
Выходное напряжение: 0–90/0–180 В постоянного тока
Полевое напряжение: 50, 100 / 100, 200 В постоянного тока
Непрерывный ток: 10 ампер
Корпус: НЕМА 4Х
Режим работы: Управление велоспортом
Торможение: Регенеративный
Реверс: Регенеративный
Технологии: СКВ
Изоляция: Нет
Удаленный сигнал: Н/Д
Обратная связь: Тахогенератор
Коммуникация: Никто
№ оси: 1
Сертификаты: RoHS, внесен в список UL 508C
RGA440-3 Управление двигателем постоянного тока
Входное напряжение: 115/230 В переменного тока
Выходное напряжение: 0–90/0–180 В постоянного тока
Полевое напряжение: 50, 100 / 100, 200 В постоянного тока
Непрерывный ток: 3 ампера
Корпус: НЕМА 4Х
Режим работы: Контроль скорости
Торможение: Регенеративный
Реверс: Регенеративный
Технологии: СКВ
Изоляция: Нет
Удаленный сигнал: от 0 до ±10 В постоянного тока
Обратная связь: Тахогенератор
Коммуникация: Никто
№ оси: 1
Сертификаты: RoHS, внесен в список UL 508C, CSA
RGA440-3-CYC Регулятор цикличности
Входное напряжение: 115/230 В переменного тока
Выходное напряжение: 0–90/0–180 В постоянного тока
Полевое напряжение: 50, 100 / 100, 200 В постоянного тока
Непрерывный ток: 3 ампера
Корпус: НЕМА 4Х
Режим работы: Управление велоспортом
Торможение: Регенеративный
Реверс: Регенеративный
Технологии: СКВ
Изоляция: Нет
Удаленный сигнал: Н/Д
Обратная связь: Тахогенератор
Коммуникация: Никто
№ оси: 1
Сертификаты: RoHS, внесен в список UL 508C
RGF403-25 Блок управления двигателем постоянного тока
Входное напряжение: 115/230 В переменного тока
Выходное напряжение: 0–90 / 0 — 180 В постоянного тока
Полевое напряжение: 50, 100 / 100, 200 В постоянного тока
Непрерывный ток: 25 ампер
Корпус: Шасси
Режим работы: Контроль скорости
Торможение: Регенеративный
Реверс: Регенеративный
Технологии: СКВ
Изоляция: Да
Удаленный сигнал: от 0 до ±250 В постоянного тока, 1–5 мА, 4–20 мА, 10–50 мА
Обратная связь: Тахогенератор
Коммуникация: Никто
№ оси: 1
Сертификаты: RoHS, внесен в список UL 508C
SPM100-2 Блок управления двигателем постоянного тока
Входное напряжение: 115 В переменного тока
Выходное напряжение: 0-90 В постоянного тока
Полевое напряжение: Н/Д
Непрерывный ток: 2 ампера
Корпус: Шасси
Режим работы: Контроль скорости
Торможение: Без торможения
Реверс: Нет реверса
Технологии: СКВ
Изоляция: Нет
Удаленный сигнал: Н/Д
Обратная связь: Никто
Коммуникация: Никто
№ оси: 1
Сертификаты: RoHS
SPM100-2-PT1 Блок управления двигателем постоянного тока
Входное напряжение: 115 В переменного тока
Выходное напряжение: 0-90 В постоянного тока
Полевое напряжение: Н/Д
Непрерывный ток: 2 ампера
Корпус: Шасси
Режим работы: Контроль скорости
Торможение: Без торможения
Реверс: Нет реверса
Технологии: СКВ
Изоляция: Нет
Удаленный сигнал: Н/Д
Обратная связь: Никто
Коммуникация: Никто
№ оси: 1
Сертификаты: RoHS
SPM100-3 Блок управления двигателем постоянного тока
Входное напряжение: 115 В переменного тока
Выходное напряжение: 0-90 В постоянного тока
Полевое напряжение: Н/Д
Непрерывный ток: 3 ампера
Корпус: Шасси
Режим работы: Контроль скорости
Торможение: Без торможения
Реверс: Нет реверса
Технологии: СКВ
Изоляция: Нет
Удаленный сигнал: Н/Д
Обратная связь: Никто
Коммуникация: Никто
№ оси: 1
Сертификаты: RoHS
SPM100-3-PT1 Блок управления двигателем постоянного тока
Входное напряжение: 115 В переменного тока
Выходное напряжение: 0-90 В постоянного тока
Полевое напряжение: Н/Д
Непрерывный ток: 3 ампера
Корпус: Шасси
Режим работы: Контроль скорости
Торможение: Без торможения
Реверс: Нет реверса
Технологии: СКВ
Изоляция: Нет
Удаленный сигнал: Н/Д
Обратная связь: Никто
Коммуникация: Никто
№ оси: 1
Сертификаты: RoHS
SPM100-3-PT2 Блок управления двигателем постоянного тока
Входное напряжение: 115 В переменного тока
Выходное напряжение: 0-90 В постоянного тока
Полевое напряжение: 100 В постоянного тока
Непрерывный ток: 3 ампера
Корпус: Шасси
Режим работы: Контроль скорости
Торможение: Без торможения
Реверс: Нет реверса
Технологии: СКВ
Изоляция: Нет
Удаленный сигнал: Н/Д
Обратная связь: Никто
Коммуникация: Никто
№ оси: 1
Сертификаты: RoHS
SPM100-3-PT3 Блок управления двигателем постоянного тока
Входное напряжение: 115 В переменного тока
Выходное напряжение: 0-90 В постоянного тока
Полевое напряжение: Н/Д
Непрерывный ток: 3 ампера
Корпус: Шасси
Режим работы: Контроль скорости
Торможение: Без торможения
Реверс: Нет реверса
Технологии: СКВ
Изоляция: Нет
Удаленный сигнал: Н/Д
Обратная связь: Никто
Коммуникация: Никто
№ оси: 1
Сертификаты: RoHS
SPM200-3-PT1 Блок управления двигателем постоянного тока
Входное напряжение: 230 В переменного тока
Выходное напряжение: 0-90 В постоянного тока
Полевое напряжение: 100 В постоянного тока
Непрерывный ток: 3 ампера
Корпус: Шасси
Режим работы: Контроль скорости
Торможение: Без торможения
Реверс: Нет реверса
Технологии: СКВ
Изоляция: Нет
Удаленный сигнал: Н/Д
Обратная связь: Никто
Коммуникация: Никто
№ оси: 1
Сертификаты: RoHS
SPM200-3-PT2 Блок управления двигателем постоянного тока
Входное напряжение: 230 В переменного тока
Выходное напряжение: 0-90 В постоянного тока
Полевое напряжение: 100 В постоянного тока
Непрерывный ток: 3 ампера
Корпус: Шасси
Режим работы: Контроль скорости
Торможение: Без торможения
Реверс: Нет реверса
Технологии: СКВ
Изоляция: Нет
Удаленный сигнал: Н/Д
Обратная связь: Никто
Коммуникация: Никто
№ оси: 1
Сертификаты: RoHS
Блок управления низковольтным двигателем DCN200-1.
5
Входное напряжение: 24 В постоянного тока
Выходное напряжение: 0-24 В постоянного тока
Полевое напряжение: Н/Д
Непрерывный ток: 1 ампер
Пиковый ток: 1,5 ампер в течение 1 минуты
Корпус: Шасси
Режим работы: Контроль скорости
Торможение: Нет
Реверс: Нет
Технологии: ШИМ
Изоляция: Нет
Удаленный сигнал: 0–3,3 В постоянного тока
Обратная связь: Никто
Коммуникация: Никто
№ оси: 1
Сертификаты: RoHS
LGC400-10-VRT Блок управления двигателем постоянного тока
Входное напряжение: 115/230 В переменного тока
Выходное напряжение: 0–90/0–180 В постоянного тока
Полевое напряжение: 50, 100 / 100, 200 В постоянного тока
Непрерывный ток: 5 ампер / 10 ампер с радиатором
Корпус: Шасси
Режим работы: Контроль скорости
Торможение: Нет
Реверс: Нет
Технологии: СКВ
Изоляция: Нет
Удаленный сигнал: 0-1,4 В постоянного тока при 115 В переменного тока, 0-2,8 при 230 В переменного тока
Обратная связь: Никто
Коммуникация: Никто
№ оси: 1
Сертификаты: RoHS, внесен в список UL 508C, CSA
PMB743-5 Блок управления двигателем постоянного тока
Входное напряжение: 115/230 В переменного тока
Выходное напряжение: 0–130/0–180 В постоянного тока
Полевое напряжение: Н/Д
Непрерывный ток: 5 ампер
Корпус: НЕМА 4Х
Режим работы: Контроль скорости, контроль крутящего момента
Торможение: Регенеративный
Реверс: Регенеративный
Технологии: ШИМ
Удаленный сигнал: от 0 до ±5 В пост. тока, от 0 до ±10 В пост. тока, 4–20 мА
Изоляция: Да
Обратная связь: Никто
Коммуникация: Никто
№ оси: 1
Сертификаты: RoHS, внесен в список UL 61800-5-1
DCN200-1.5-PT1 Блок управления низковольтным двигателем
Входное напряжение: 24 В постоянного тока
Выходное напряжение: 0-24 В постоянного тока
Полевое напряжение: Н/Д
Непрерывный ток: 1 ампер
Пиковый ток: 1,5 ампер в течение 1 минуты
Корпус: Шасси
Режим работы: Контроль скорости
Торможение: Нет
Реверс: Нет
Технологии: ШИМ
Изоляция: Нет
Удаленный сигнал: Н/Д
Обратная связь: Никто
Коммуникация: Никто
№ оси: 1
Сертификаты: RoHS
PMB743-5.
5-STL Управление двигателем постоянного тока
Входное напряжение: 115/230 В переменного тока
Выходное напряжение: 0–130/0–180 В постоянного тока
Полевое напряжение: Н/Д
Непрерывный ток: 5,5 ампер
Корпус: НЕМА 4Х
Режим работы: Контроль скорости, контроль крутящего момента
Торможение: Регенеративный
Реверс: Регенеративный
Технологии: ШИМ
Изоляция: Да
Удаленный сигнал: от 0 до ±5 В пост. тока, от 0 до ±10 В пост. тока, 4–20 мА
Обратная связь: Никто
Коммуникация: Никто
№ оси: 1
Сертификаты: RoHS, внесен в список UL 61800-5-1
DCN100-2-PT1 Блок управления двигателем низкого напряжения
Входное напряжение: 12 В постоянного тока
Выходное напряжение: 0-12 В постоянного тока
Полевое напряжение: Н/Д
Непрерывный ток: 1 ампер
Пиковый ток: 2 ампера в течение 1 минуты
Корпус: Шасси
Режим работы: Контроль скорости
Торможение: Нет
Реверс: Нет
Технологии: ШИМ
Изоляция: Нет
Удаленный сигнал: Н/Д
Обратная связь: Никто
Коммуникация: Никто
№ оси: 1
Сертификаты: RoHS
Блок управления низковольтным двигателем DCN300-6
Входное напряжение: 12 / 24 В постоянного тока
Выходное напряжение: 0-12 / 0-24 В постоянного тока
Полевое напряжение: Н/Д
Непрерывный ток: 3 ампера
Пиковый ток: 6 ампер в течение 1 минуты
Корпус: Шасси
Режим работы: Контроль скорости
Торможение: Нет
Реверс: Нет
Технологии: ШИМ
Изоляция: Нет
Удаленный сигнал: 0-5 В постоянного тока
Обратная связь: Никто
Коммуникация: Никто
№ оси: 1
Сертификаты: RoHS
DCR300-6 Блок управления двигателем низкого напряжения
Входное напряжение: 12 / 24 В постоянного тока
Выходное напряжение: 0-12 / 0-24 В постоянного тока
Полевое напряжение: Н/Д
Непрерывный ток: 3 ампера
Пиковый ток: 6 ампер в течение 1 минуты
Корпус: Шасси
Режим работы: Контроль скорости
Торможение: Регенеративный
Реверс: Регенеративный
Технологии: ШИМ
Изоляция: Нет
Удаленный сигнал: 0-5 В постоянного тока, 0-10 В постоянного тока
Обратная связь: Никто
Коммуникация: Никто
№ оси: 1
Сертификаты: RoHS
DCR300-6-CYC Управление двигателем низкого напряжения
Входное напряжение: 12 / 24 В постоянного тока
Выходное напряжение: 0-12 / 0-24 В постоянного тока
Полевое напряжение: Н/Д
Корпус: Шасси
Режим работы: Управление велоспортом
Торможение: Регенеративный
Реверс: Регенеративный
Технологии: ШИМ
Изоляция: Нет
Удаленный сигнал: 0-5 В постоянного тока, 0-10 В постоянного тока
Обратная связь: Никто
Коммуникация: Никто
№ оси: 1
Сертификаты: RoHS
DCR600-6 Блок управления двигателем низкого напряжения
Входное напряжение: 36/48 В постоянного тока
Выходное напряжение: 0-36 / 0-48 В постоянного тока
Полевое напряжение: Н/Д
Непрерывный ток: 3 ампера
Пиковый ток: 6 ампер в течение 1 минуты
Корпус: Шасси
Режим работы: Контроль скорости
Торможение: Регенеративный
Реверс: Регенеративный
Технологии: ШИМ
Изоляция: Нет
Удаленный сигнал: 0-5 В постоянного тока, 0-10 В постоянного тока
Обратная связь: Никто
Коммуникация: Никто
№ оси: 1
Сертификаты: RoHS
Блок управления низковольтным двигателем DCN300-16
Входное напряжение: 12 / 24 В постоянного тока
Выходное напряжение: 0-12 / 0-24 В постоянного тока
Полевое напряжение: Н/Д
Непрерывный ток: 16 ампер
Корпус: Шасси
Режим работы: Контроль скорости
Торможение: Нет
Реверс: Нет
Технологии: ШИМ
Изоляция: Нет
Удаленный сигнал: 0-10 В постоянного тока
Обратная связь: Никто
Коммуникация: Никто
№ оси: 1
Сертификаты: RoHS, внесен в список UL 508C
Управление низковольтным двигателем DCR300-20
Входное напряжение: 12 / 24 В постоянного тока
Выходное напряжение: 0-36 / 0-48 В постоянного тока
Полевое напряжение: Н/Д
Непрерывный ток: 10 ампер
Пиковый ток: 20 ампер в течение 1 минуты
Корпус: Шасси
Режим работы: Контроль скорости
Торможение: Регенеративный
Реверс: Регенеративный
Технологии: ШИМ
Изоляция: Нет
Удаленный сигнал: 0-5 В постоянного тока
Обратная связь: Никто
Коммуникация: Никто
№ оси: 1
Сертификаты: RoHS
Управление двигателем низкого напряжения DCR300-30
Входное напряжение: 12 / 24 В постоянного тока
Выходное напряжение: 0-12 / 0-24 В постоянного тока
Полевое напряжение: Н/Д
Непрерывный ток: 15 ампер
Пиковый ток: 30 ампер в течение 1 минуты
Корпус: Шасси
Режим работы: Контроль скорости
Торможение: Регенеративный
Реверс: Регенеративный
Технологии: ШИМ
Изоляция: Нет
Удаленный сигнал: 0-5 В постоянного тока
Обратная связь: Никто
Коммуникация: Никто
№ оси: 1
Сертификаты: RoHS
DCR300-30-WAG Блок управления двигателем низкого напряжения
Входное напряжение: 12 / 24 В постоянного тока
Выходное напряжение: 0-12 / 0-24 В постоянного тока
Полевое напряжение: Н/Д
Непрерывный ток: 15 ампер
Пиковый ток: 30 ампер в течение 1 минуты
Корпус: Шасси
Режим работы: Контроль скорости
Торможение: Регенеративный
Реверс: Регенеративный
Технологии: ШИМ
Изоляция: Нет
Удаленный сигнал: 0-5 В постоянного тока
Обратная связь: Никто
Коммуникация: Никто
№ оси: 1
Сертификаты: RoHS
Блок управления низковольтным двигателем DCN300-60
Входное напряжение: 12 / 24 В постоянного тока
Выходное напряжение: 0-12 / 0-24 В постоянного тока
Полевое напряжение: Н/Д
Непрерывный ток: 60 ампер
Корпус: Шасси
Режим работы: Контроль скорости
Торможение: Нет
Реверс: Нет
Технологии: ШИМ
Изоляция: Нет
Удаленный сигнал: 0-10 В постоянного тока
Обратная связь: Никто
Коммуникация: Никто
№ оси: 1
Сертификаты: RoHS, внесен в список UL 508C
DCN600-60 Управление двигателем низкого напряжения
Входное напряжение: 12 / 24 В постоянного тока
Выходное напряжение: 0-12 / 0-24 В постоянного тока
Полевое напряжение: Н/Д
Непрерывный ток: 60 ампер
Корпус: Шасси
Режим работы: Контроль скорости
Торможение: Нет
Реверс: Нет
Технологии: ШИМ
Изоляция: Нет
Удаленный сигнал: 0-10 В постоянного тока
Обратная связь: Никто
Коммуникация: Никто
№ оси: 1
Сертификаты: RoHS, внесен в список UL 508C
DCR300-120 Управление двигателем низкого напряжения
Входное напряжение: 12 / 24 В постоянного тока
Выходное напряжение: 0-12 / 0-24 В постоянного тока
Полевое напряжение: Н/Д
Непрерывный ток: 60 ампер
Пиковый ток: 120 ампер в течение 1 минуты
Корпус: Шасси
Режим работы: Контроль скорости
Торможение: Регенеративный
Реверс: Регенеративный
Технологии: ШИМ
Изоляция: Нет
Удаленный сигнал: 0-5 В постоянного тока
Обратная связь: Никто
Коммуникация: Никто
Сертификаты: RoHS
Управление двигателем низкого напряжения DCR300-250
Входное напряжение: 12 / 24 В постоянного тока
Выходное напряжение: 0-12 / 0-24 В постоянного тока
Полевое напряжение: Н/Д
Непрерывный ток: 120 ампер
Непрерывный ток: 250 ампер
Корпус: Шасси
Режим работы: Контроль скорости
Торможение: Регенеративный
Реверс: Регенеративный
Технологии: ШИМ
Изоляция: Нет
Удаленный сигнал: 0-5 В постоянного тока
Обратная связь: Никто
Коммуникация: Никто
Сертификаты: RoHS
DCR300-250-WAG Блок управления двигателем низкого напряжения
Входное напряжение: 12 / 24 В постоянного тока
Выходное напряжение: 0-12 / 0-24 В постоянного тока
Полевое напряжение: Н/Д
Непрерывный ток: 120 ампер
Пиковый ток: 250 ампер в течение 1 минуты
Корпус: Шасси
Режим работы: Контроль скорости
Торможение: Регенеративный
Реверс: Регенеративный
Технологии: ШИМ
Изоляция: Нет
Удаленный сигнал: 0-5 В постоянного тока
Обратная связь: Никто
Коммуникация: Никто
Сертификаты: RoHS
DCR600-250 Управление двигателем низкого напряжения
Входное напряжение: 36/48 В постоянного тока
Выходное напряжение: 0-36 / 0-48 В постоянного тока
Полевое напряжение: Н/Д
Непрерывный ток: 100 ампер
Пиковый ток: 250 ампер в течение 1 минуты
Корпус: Шасси
Режим работы: Контроль скорости
Торможение: Регенеративный
Реверс: Регенеративный
Технологии: ШИМ
Изоляция: Нет
Удаленный сигнал: 0-5 В постоянного тока
Обратная связь: Никто
Коммуникация: Никто
Сертификаты: RoHS
DCR600-250-WAG Блок управления двигателем низкого напряжения
Входное напряжение: 36/48 В постоянного тока
Выходное напряжение: 0-36 / 0-48 В постоянного тока
Полевое напряжение: Н/Д
Непрерывный ток: 100 ампер
Пиковый ток: 250 ампер в течение 1 минуты
Корпус: Шасси
Режим работы: Контроль скорости
Торможение: Регенеративный
Реверс: Регенеративный
Технологии: ШИМ
Изоляция: Нет
Удаленный сигнал: 0-5 В постоянного тока
Обратная связь: Никто
Коммуникация: Никто
Сертификаты: RoHS
Все о контроллерах двигателей постоянного тока
Двигатели постоянного тока по-прежнему актуальны в современной промышленности, несмотря на то, что они являются одной из старейших конструкций электродвигателей. Как они выдержали испытание временем, особенно против всех удивительных новых машин 21-го века?
Есть много возможных ответов на этот вопрос, но их хорошая управляемость является основной причиной, по которой двигатели постоянного тока сохранились. Эта простая машина преобразует постоянный ток в механическое вращение, которым можно управлять, просто изменяя входное напряжение или меняя местами его выводы. Элегантность двигателей постоянного тока привела к производству многих контроллеров двигателей постоянного тока, которые часто имеют простую конструкцию и обеспечивают достаточную производительность для своей стоимости. В этой статье будут рассмотрены некоторые распространенные контроллеры двигателей постоянного тока, принцип их работы и обсуждены самые популярные приложения для этих систем.
Что такое контроллеры двигателей постоянного тока?
Проще говоря, контроллер двигателя постоянного тока — это любое устройство, которое может управлять положением, скоростью или крутящим моментом двигателя постоянного тока. Существуют контроллеры для щеточных двигателей постоянного тока, бесщеточных двигателей постоянного тока, а также универсальных двигателей, и все они позволяют операторам задавать желаемое поведение двигателя, даже если их механизмы для этого различаются.
В наших статьях о шунтирующих двигателях постоянного тока, двигателях постоянного тока с последовательной обмоткой и бесщеточных двигателях постоянного тока подробно объясняется, как работают машины постоянного тока. Подводя итог, можно сказать, что кривая скорость/момент двигателей постоянного тока является обратно линейной, что означает, что их крутящий момент пропорционально уменьшается по мере увеличения оборотов двигателя. Это позволяет легко управлять, так как снижение скорости увеличивает крутящий момент, и наоборот. Кроме того, в отличие от некоторых двигателей переменного тока, двигатели постоянного тока легко реверсируются простым переключением их выводов, чтобы постоянный ток протекал в противоположном направлении. Контроллеры двигателей постоянного тока используют эти характеристики уникальным образом, и в этой статье будут рассмотрены наиболее популярные методы.
Типы контроллеров двигателей постоянного тока
Ниже приведены некоторые распространенные методы управления двигателем постоянного тока. Обратите внимание, что эти методы не являются исчерпывающими и что двигателями постоянного тока можно управлять многими способами, включая контроллеры серводвигателей (подробнее см. в нашей статье о контроллерах серводвигателей):
Контроллер направления: H-мост
H-мостовая схема — один из самых простых способов управления двигателем постоянного тока. На рисунке 1 ниже показана упрощенная принципиальная схема моста H:
.
Рис. 1: H-мостовая схема для управления направлением вращения двигателя постоянного тока.
Имеется четыре переключателя, управляемых парами (1 и 4, 2 и 3), и когда любая из этих пар замкнута, они замыкают цепь и приводят двигатель в действие. Таким образом, 4-квадрантный двигатель можно создать, соединив вместе определенные переключатели, при этом смена полярности будет по-разному влиять на двигатель. По сути, эта схема переключает выводы двигателя постоянного тока, который меняет направление вращения по команде. Они легко продаются в виде чипов и могут быть найдены в большинстве микропроцессорных контроллеров, поскольку H-мост можно уменьшить с помощью транзисторов до очень маленьких размеров.
H-мосты могут не только изменять направление вращения двигателя, но и использоваться для управления скоростью. Если требуется только направленное управление, то H-мост будет использоваться в качестве так называемого нерекуперативного привода постоянного тока. Однако для создания рекуперативных приводов постоянного тока можно добавить больше сложности. На рис. 2 показан график, иллюстрирующий работу рекуперативных приводов:
Рис. 2: графики, представляющие направление скорости и крутящего момента при изменении полярности на двигателе постоянного тока.
Обратите внимание, как создается движение, когда они работают в одном направлении, и как достигается торможение, когда они противостоят друг другу.
Большинство двигателей постоянного тока замедляются, просто отключая питание двигателя; рекуперативные приводы включают возможности торможения, когда переключение полярности во время работы двигателя вызывает замедление. Квадранты 1 и 3 считаются «моторными» квадрантами, где двигатель обеспечивает ускорение в любом направлении и управляется нерекуперативными приводами. Квадранты 2 и 4 считаются «тормозящими» квадрантами, в которых двигатель замедляется, и от этого выигрывают рекуперативные приводы. Когда скорость двигателя противоположна крутящему моменту двигателя, двигатель становится генератором, где его механическая энергия возвращает ток к источнику питания (известное как «рекуперативное торможение»). Эта функция снижает потери энергии и может перезаряжать источник питания, эффективно повышая эффективность двигателя. На рис. 3 показана упрощенная принципиальная схема для каждого квадранта, а также то, как квадранты 2 и 4 направляют ток обратно в источник для рекуперации энергии:
Рис. 3: Принципиальные схемы для каждого квадранта, показывающие величины напряжения двигателя и напряжения питания. Обратите внимание, как направление тока (I
a ) перемещается от двигателя к источнику питания в квадрантах 2 и 4.
Когда двигатель замедляется, E a (напряжение, создаваемое/используемое двигателем) больше, чем напряжение питания (V a ), и ток будет течь обратно в источник питания. В настоящее время рекуперативное торможение исследуется в электромобилях и других приложениях, которым необходимо максимизировать эффективность. Этот метод не только обеспечивает управление двигателем постоянного тока, но также обеспечивает разумный способ снижения энергопотребления.
PWM можно использовать во многих типах двигателей, как показано в нашей статье о контроллерах двигателей переменного тока. По сути, схемы ШИМ изменяют скорость двигателя, имитируя снижение/увеличение напряжения питания. Контроллеры привода с регулируемой скоростью посылают на двигатель периодические импульсы, которые в сочетании со сглаживающим эффектом, вызванным индуктивностью катушки, заставляют двигатель работать так, как если бы он питался от более низкого / более высокого напряжения. Например, если на двигатель 12 В подается ШИМ-сигнал высокого уровня (12 В) в течение двух третей каждого периода и низкого уровня (0 В) в оставшуюся часть, двигатель будет эффективно работать при двух третях полного напряжения. или 8 В. Таким образом, процент снижения напряжения или «рабочий цикл» ШИМ будет изменять скорость двигателя. ШИМ легко и недорого реализовать, и можно выбрать практически любой рабочий цикл, что позволяет почти непрерывно контролировать скорость двигателя. ШИМ часто сочетается с H-мостами, чтобы обеспечить управление как скоростью, направлением, так и торможением.
Контроллер якоря: переменное сопротивление
Другой способ повлиять на скорость двигателя постоянного тока — изменить ток, подаваемый либо через катушку возбуждения, либо через якорь. Скорость выходного вала будет изменяться при изменении тока через эти катушки, так как его скорость пропорциональна силе магнитного поля якоря (определяется током). Переменные резисторы или реостаты, включенные последовательно с этими катушками, могут использоваться для изменения тока и, следовательно, скорости. Пользователи могут увеличить сопротивление обмотки якоря, чтобы уменьшить скорость, или увеличить сопротивление статора, чтобы увеличить ее, регулируя сопротивление. Обратите внимание, что этот метод снижает эффективность двигателя, поскольку увеличение сопротивления означает потерю большего количества энергии на нагрев, и именно поэтому ШИМ является предпочтительным типом контроллера двигателя постоянного тока.
Применение и критерии выбора
При рассмотрении вопроса о покупке контроллера двигателя постоянного тока есть несколько ключевых вопросов, на которые должны ответить либо ваши исследования, либо поставщик. Контроллеры двигателей постоянного тока сложно определить из-за их разнообразия, поэтому приведенный ниже список вопросов будет надежным инструментом при выборе контроллера для вашего проекта. Обязательно найдите самую последнюю информацию о новейших доступных технологиях, связавшись с вашим поставщиком, и ответьте на эти вопросы, чтобы сделать осознанный выбор:
Каков диапазон номинального напряжения используемого двигателя и какие части этого диапазона он будет использовать?
Какой тип управления требуется (скорость, крутящий момент, направление или все три)?
Какой тип двигателя контролируется?
Какой непрерывный ток может обеспечить контроллер, и соответствует ли он постоянному потреблению тока двигателем под нагрузкой?
Имеется ли в системе встроенная защита от перегрузки по току/тепловая защита?
Каким будет метод управления при использовании микропроцессорных приводов (ШИМ, R/C, аналоговое напряжение и т. д.)? Необходимо ли программное обеспечение?
Вам нужен контроллер для двух двигателей (один контроллер для двух независимых двигателей)?
Доступно столько же контроллеров двигателей постоянного тока, сколько и самих двигателей постоянного тока; их изменчивость является одним из их самых сильных преимуществ. Их применения также столь же многочисленны, как и большинство разработчиков, получающих выгоду от того, что пользователь вносит какой-либо вклад в свой двигатель постоянного тока. В областях робототехники, производства, военного применения, автомобилей и многих других областях контроллеры двигателей постоянного тока используются с отличными результатами. В зависимости от того, как они используются, контроллеры двигателей постоянного тока могут обеспечить простое средство управления с хорошей точностью по приемлемой цене.
Резюме
В этой статье представлено понимание того, что такое контроллеры двигателей постоянного тока и как они работают. Для получения дополнительной информации о сопутствующих продуктах обратитесь к другим нашим руководствам или посетите платформу поиска поставщиков Thomas, чтобы найти потенциальные источники поставок или просмотреть сведения о конкретных продуктах.
Ответственный элемент блока цилиндров— опорные поверхности под бурты гильз. От точности выполнения их размеров в значительной степени зависит работа деталей цилиндро-поршневой группы дизеля. В исходном технологическом процессе опорные поверхности под опорные бурты, а также верхние и нижние посадочные пояски под гильзы обрабатывались перемещением резцов с осевой подачей за две операции с разных установок. При таком методе требования плоскостности опорных поверхностей и перпендикулярности их общей оси посадочных поясков под установку гильз выдерживались нестабильно. Это отрицательно сказывалось на деформации последних, повышались контактные напряжения и износ опорных поверхностей блока и бурта гильзы. При новом методе обработки подрезается торец под упорный бурт гильзы цилиндров резцом с радиальной подачей одновременно с растачиванием внутренних посадочных отверстий рис. 9. Радиальная подача резца при подрезке торца осуществляется через реечную зубчатую пару, которая смонтирована и расточной оправке. При такой схеме обработки не плоскостного торца по диаметру получается в пределах 0,02 мм и по его ширине до 0,01 мм, неперпендикулярность торца к оси отверстия под гильзы на диаметре 160 мм— в пределах 0,025 мм. Это значит, что нужно уменьшить зазор в нижнем пояске между гильзой и блоком цилиндров до 0,05—0,09 мм, что положительно отразится запасе по кавитационному разрушению, улучшилась герметичность стыка гильзы блоком цилиндров. Раньше наблюдалось разрушение блока и гильзы цилиндров после 6000 ч. работы двигателя . Оно происходило в результате вибрации гильзы от ударов при перекладке поршня в области нижнего уплотнительного пояска.. При этом вода из системы охлаждения попадала в картерное масло, из-за чего снижалась надежность двигателя. В настоящее время в этом месте установлено резиновое уплотнительное кольцо. При проработке узла кавитационной защиты был выбран технологически оптимальный вариант конструктивного выполнения уплотнения, не потребовавший изменения блоков цилиндра. Плоское резиновое кольцо цилиндра с натягом надевают на гильзу, после чего устанавливают ее в расточке блока. Дополнительно ужесточили испытание блоков на герметичность водяной полости и масляных каналов путем увеличения давления на стендах соответственно с 4 до 6 кгс/сма и с 12 до 16 кгс/см2.
В целях повышения надежности работы коленчатого вала, вкладышей коренных подшипников, привода масляного насоса и других деталей, сопрягаемых с блоком, у шести- и восьми цилиндровых двигателей повышена структурная жесткость картерной части блока за счет введения поперечных стяжек болтов связывающих крышки коренных опор с его боковыми стенками. С переходом на усиленный блок цилиндров со стяжными болтами были проверены различные варианты материала крышки. В случае применения стали весьма затруднительным оказалось выполнить технические условия по чистоте и точности растачивания отверстий в чугунном блоке и стальной крышке. Исследования показали технологическую приемлемость в качестве материала крышки ковкого чугуна КЧ 35-10. Для выявления геометрии инструмента, оптимальной марки твердого сплава и технологических режимов проверяли обрабатываемость материалов на образцах — спаренных крышках, одну из которых отливали из чугуна блока, другую— из ковкого чугуна. Образец, имитирующий блок, изготавливали из серого перлитного чугуна и подвергали отжигу: микроструктура материала — феррит с участками зернистого и пластинчатого перлита и графита, залегающего в виде пластин прямолинейной и завихренной формы НВ 170-241. Микроструктура крышки ковкого чугуна состоит из участков феррита и перлита. Графит залегает в виде гнезд углерода отжига, НВ 155—163.
По установленной на автоматической линии технологии растачивание в однородном материале (блок-крышка) ведется при:
t = 0,2-0,3 мм — глубина подачи,
s = 0,14 мм/об — подача,
V = 100 м/мин — скорость резанья,
Частота вращения — 275 об/мин.
Геометрия резца из сплава ВК4: φ = 75°, φ 1= 15°; α = α1 = 8°; γ = 5°; γ = 0; r = 0,5ч-0,8 мм. В ходе испытаний, проводимых на алмазно-расточном станке, установлена новая геометрия резца: φ= 60°; φ1 = 15°; γ = 5°; γ = —5°; α = α1 = 6°; r = 1,0- 1,2 мм.
Материал — твердый сплав ВКЗМ, стойкость которого в 1,5 раза выше стойкости сплава ВК4.
Режимы резания: V = 140 м/мин, t < 0,2 мм, 5 = 0,085-0,15 мм/об.
В процессе изготовления опытной партии блоков наблюдали за характером поведения детали, в частности» проверяли влияние затяжки боковых болтов на деформацию отверстий под коленчатый вал и базовых поверхностей. Анализ замеров дал возможность при проектировании технологического процесса учесть особенности поведения детали и принять рациональное решение. Замковые поверхности блока под установку крышек коренных подшипников выполняются протягиванием в две операции на станках мод. МП-371. При предварительном протягивании выдерживаются размеры замка по ширине 238,9 ±0,1 мм и высоте 99,6 ±0,15 мм. Чистовое протягивание с калиброванием замка ведется в размер 240+0.027 мм для площадок в зоне разъема, а для нижних площадок, с целью облегчения установки крышек при их комплектовании с блоком, размер увеличен до 0,03—0,08 мм на сторону .
Схема обработки замка под установку крышки коренного подшипника в блоке цилиндров: а — предварительное протягивание; б — чистовое протягивание; в — крышка коренного подшипника; г — комплект инструмента для чистового протягивания.
Болты крепления крышек коренных подшипников затягивают и определенной последовательности: вначале вертикальные болты I Мкр — 43-4-47 кгс-м, затем боковые с Мкр = 10ч-12 кгс-м. ( момент затяжки боковых болтов до 14—15 кгс-м приводит к деформации отверстия под коленчатый вал до 0,025 мм в вертикальной плоскости. Болты крышки при комплектовании блоков ввертывают на десятишпиндельных вертикальном и горизонтальном станках-болтовертах, работающих в цикле автоматической линии . Величину затяжки боковых стяжных болтов 10Ч-12 кгс-м) контролируют динамометрическим ключом. Для гарантированного обеспечения затяжки вертикальных болтов дополнительно к многошпиндельному введен контрольный одношпиндельный болтоверт на котором проверяется заданная величина затяжки 100% болтов. Болтоверт работает следующим образом. Вращение от электродвигателя передается на шпиндель болтоверта через планетарный редуктор, установленный на двух цапфах. На корпусе редуктора укреплен балансир. Положением плеча груза на штанге балансира настраивают момент затяжки. При достижении заданного момента затяжки преодолевается реактивный момент балансира, что вызывает поворот корпуса редуктора. Срабатывает конечный включатель и двигатель останавливается.
Надежность работы коренных подшипников коленчатого вала определяется качеством и геометрической формой расточенных постелей под вкладыши в блоке цилиндров. Для окончательной обработки расточенных отверстий диаметром 116+°’021мм в коренных опорах блока внедрен комбинированный инструмент из режущей развертки и роликовой раскатки, позволивший повысить качество обработки отверстий (шероховатость поверхности снизилась с (На =2,5 до На = 0,63 мКм). В результате улучшилось прилегание вкладышей в постелях и теплопередача соединения вкладыш-блок.
Соосность отверстий обеспечивается на операции растачивания (до диаметра 115+0,035 мм), которая при окончательном развертывании и раскатывании не нарушается. Диаметр развертки комбинированного инструмента 116 мм. Натяг по роликам при раскатывании — 0,05 мм на диаметр. При внедрении нового инструмента режимы обработки на станке автоматической линии не изменились (частота вращения 30 об/мин; 5 = 4,5 мм/об).
Для контроля биения средних опор относительно крайних (в пределах 0,0125 мм) разработан и внедрен пневматический прибор, отличающийся высокой точностью и стабильностью показаний по сравнению с жесткой скалкой и индикаторными приспособлениями . Влияние шероховатости поверхностей на точность измерения исключается благодаря применению контактного метода. Прибор имеет оправку, которая базируется во втулках , помещаемых в крайние опоры блока. В средней части оправки, в плоскости измеряемых расточек, вмонтированы пневматические датчики ротаметра . Измерительный щуп датчика, к которому подведен воздух двойной очистки и стабилизации, касается измеряемой поверхности. При повороте оправки во втулках на 180° датчики при наличии биения дадут команду отсчетному устройству, и ротаметр покажет фактическую величину биения коренных опор блока. Для удобства отсчета прибор настраивают на нулевое деление шкалы ротаметра по шаблону.
Обрабатывают отверстия под коленчатый вал при полностью затянутых болтах. Окончательно фрезеруют плоскости под головки блока, растачивают отверстия под гильзы и протачивают опорные поверхности под бурт гильзы при ослабленных боковых болтах. Такое ослабление затяжки введено, чтобы исключить ее влияние, а следовательно, деформации нижней базовой плоскости блока на точность выполнения указанных поверхностей. В отличие от рассмотренных выше блок цилиндров двенадцати цилиндрового двигателя представляет собой монолитную конструкцию. Его картерная часть имеет существенную особенность: у коренных подшипников коленчатого вала нет съемных крышек, а постели для подшипников размещаются в семи поперечных перегородках. Отверстия под наружную обойму подшипника диаметром 260-о,о8о мм выполнены с высокой точностью по соосности: биение промежуточных отверстий относительно крайних — не более 0,04 мм; взаимное биение соседних отверстий— не более 0,013 мм; овальность отверстия — не а более 0,015 мм; конусность— не более 0,01 мм. В эти отверстия запрессовывают с предварительным охлаждением наружные кольца роликоподшипников, которые служат опорами коленчатого вала двигателя.
При разработке технологического процесса и определении состава оборудования наиболее целеснообразным с экономической точки зрения, оказалось применение коротких автоматических линий в сочетании с высокопроизводительными специальными станками. Для производства блоков цилиндров такого типа созданы новые модели специальных станков и автоматических линий. С целью сокращения количества оборудования в конструкциях автоматических линий и специальных станков предусмотрена концентрация различных технологических переходов за счет применения револьверных головок и многоинструментных наладок. На ряде станков автоматических линий использованы револьверные головки для последовательного сверления, зенкерования и развертывания. Сравнительно большой вес блока цилиндров (масса отливки 580 кг, чистая масса 550 кг) потребовал новых решений, связанных с транспортировкой деталей в линиях механической обработки и установкой их на станках. На автоматических линиях блоки перемещаются по роликовому транспортеру вместо обычно применяемых закаленных планок. В конструкциях рабочих приспособлений с целью предохранения от механических повреждений базовых поверхностей детали предусмотрены гидравлические амортизаторы.
Для получистовой и чистовой обработок торцовых плоскостей с точностью по неплоскостности 0,015 мм на длине 100 мм и неперпендикулярностью их к оси отверстий под подшипники коленчатого вала 0,04 мм на длине 100 мм применены фрезы-протяжки конструкции СКВ-1. У такой фрезы зубья расположены в радиальном и осевом направлениях по архимедовым спиралям, причем наиболее удаленный по радиусу зуб имеет наименьшую высоту. Количество зубьев фрезы зависит от величины припуска и назначается так, чтобы все зубья снимали стружку толщиной 0,1 мм, а последние один,два зуба — толщиной 0,05 мм. Точность настройки режущих кромок ножей ±0,01 мм. При работе данной фрезы шероховатость обработанной поверхности зависит в основном от последнего зуба, служащего для чистовой обработки. Для предотвращения волнистости поверхности режущая кромка зуба для чистовой обработки должна быть строго параллельна опорному торцу фрезы.
Привалочные плоскости под головки цилиндров обрабатываются с шероховатостью На = 1,6 мкм и с точностью по неплоскостности 0,02 мм на длине 100 мм и 0,35 мм на длине 550 мм. Это обеспечивается использованием на станке скоростных фрез, которые при холостом ходе стола с деталью отводятся от обрабатываемых плоскостей и в конце цикла возвращаются в исходное рабочее положение.
При разработке технологического процесса и определении состава оборудования наиболее целеснообразным с экономической точки зрения, оказалось применение коротких автоматических линий в сочетании с высокопроизводительными специальными станками. Для производства блоков цилиндров такого типа созданы новые модели специальных станков и автоматических линий. С целью сокращения количества оборудования в конструкциях автоматических линий и специальных станков предусмотрена концентрация различных технологических переходов за счет применения револьверных головок и многоинструментных наладок. На ряде станков автоматических линий использованы револьверные головки для последовательного сверления, зенкерования и развертывания. Сравнительно большой вес блока цилиндров (масса отливки 580 кг, чистая масса 550 кг) потребовал новых решений, связанных с транспортировкой деталей в линиях механической обработки и установкой их на станках. На автоматических линиях блоки перемещаются по роликовому транспортеру вместо обычно применяемых закаленных планок. В конструкциях рабочих приспособлений с целью предохранения от механических повреждений базовых поверхностей детали предусмотрены гидравлические амортизаторы.
Для получистовой и чистовой обработок торцовых плоскостей с точностью по неплоскостности 0,015 мм на длине 100 мм и неперпендикулярностью их к оси отверстий под подшипники коленчатого вала 0,04 мм на длине 100 мм применены фрезы-протяжки конструкции СКВ-1 [2]. У такой фрезы зубья расположены в радиальном и осевом направлениях по архимедовым спиралям, причем наиболее удаленный по радиусу зуб имеет наименьшую высоту. Количество зубьев фрезы зависит от величины припуска и назначается так, чтобы все зубья снимали стружку толщиной 0,1 мм, а последние один,два зуба — толщиной 0,05 мм. Точность настройки режущих кромок ножей ±0,01 мм. При работе данной фрезы шероховатость обработанной поверхности зависит в основном от последнего зуба, служащего для чистовой обработки. Для предотвращения волнистости поверхности режущая кромка зуба для чистовой обработки должна быть строго параллельна опорному торцу фрезы.
Привалочные плоскости под головки цилиндров обрабатываются с шероховатостью На = 1,6 мкм и с точностью по неплоскостности 0,02 мм на длине 100 мм и 0,35 мм на длине 550 мм. Это обеспечивается использованием на станке скоростных фрез, которые при холостом ходе стола с деталью отводятся от обрабатываемых плоскостей и в конце цикла возвращаются в исходное рабочее положение.{jcomments on}
Ремонт и восстановление блока цилиндров двигателя -Услуги
Задача ремонта заключается в том, чтобы после ремонта, двигатель имел характеристики максимально приближенные к заводским нормам.
Предварительная мойка блока цилиндров
Перед сборкой двигатель должен быть тщательно отмыт. Прежде всего, перед процессом мойки, выпрессовываются все заглушки масляных магистралей, для их гарантированной проходимости и снятия многолетнего налета. Сегодня существуют самые современные моющие средства, которые способны отмыть даже труднорастворимые отложения внутри блока. Это достигается благодаря применению паровых установок, где вместе с паром подается моющее средство, которое способно вымыть блок до блеска, даже в самых труднодоступных местах.
Расточка / хонингование блока цилиндров
Перед ремонтом блок подлежит обязательным промерам и по их результату, принимается решение о предстоящем виде ремонта. Если блок имеет допустимый износ, то он подлежит расточке и дальнейшему хонингованию. Расточка производится по замерам ремонтных поршней, для каждого цилиндра отдельно. Целью хонингования является нанесение на зеркало цилиндра мелкоструктурного рельефа в виде сетки, глубиной до 0. 01мм под углом 20–60 градусов, необходимого для удержания масляной пленки, для бесконтактной работы пары поршень-цилиндр. Постоянное наличие масляной пленки на зеркале цилиндра многократно увеличивает ресурс блока, а стало быть, и всего двигателя.
Гильзовка чугунного блока цилиндров
Когда износ зеркала цилиндров превышает предельно допустимый и выходит за все существующие ремонтные размеры, ремонт блока выполняется методом гильзования. Для чугунных блоков, в таких случаях используются гильзы из легированных износостойких чугунов. Существуют два вида гильз: «сухие» и «мокрые». «Сухие» гильзы устанавливаются в уже расточенные гнезда цилиндров, с предварительным натягом и непосредственно не имеют контакта с охлаждающей жидкостью. Гильзы могут запрессовываться как «на холодную», так и термическим способом. «Мокрые» гильзы постоянно контактируют с охлаждающей жидкостью. Процедура ремонта в этом случае гораздо проще, так как выполняется вручную. Старые гильзы вытаскиваются и заменяются новыми.
Перед установкой «сухих» гильз производят расточку блока под их размеры. Это одна из важнейших операций, так как от качества ее исполнения будет зависеть дальнейший ресурс двигателя. Во время расточки, помимо необходимого размера, соблюдают геометрию и степень чистоты отверстия под гильзы. В противном случае оставшиеся бочкообразность или конусность передадутся гильзе, с которой для устранения этих недостатков, придется снимать дополнительный слой металла, что скажется на прочности гильзы.
Поэтому нужно избегать ремонта на старых станках с невысоким классом точности. Эти работы у нас выполняются специалистами, имеющими многолетний стаж в этой области.
При установке гильз на «горячую» обеспечивают натяг порядка 50– 80 мкм, предварительно равномерно нагрев блок до 120–150 градусов. Затем, охлажденные в азоте гильзы, вставляют в блок. После выравнивания температуры, гильза будет сидеть в блоке «намертво».
При установке гильз на «холодную», приходится увеличивать толщину гильзы, чтобы не наступило коробления при запрессовке, и так как в этом случае натяг составляет лишь 0,05 мм,
Гильзовка алюминиевого блока цилиндров
Алюминиевые блоки гильзуются по аналогии с чугунными блоками, с установкой специальных гильз из алюминия с содержанием различных присадок. Так если блок отлит из сплава локасила, то для восстановления цилиндров используют гильзы, с высоким содержанием кремния (до 28%), из алюминия. В современных блоках с покрытием цилиндров никелем, вообще не предусмотрена расточка, и такие блоки восстанавливаются алюминиевыми гильзами. В отдельных случаях могут применяться и чугунные гильзы, что удешевляет ремонт.
Гильзовка двигателя
Производится гильзовка любых двигателей, блоки которых изготовлены из чугуна, цельноалюминиевых блоков и сплавов алюминия.
Перепрессование поршней
Выполняется перепрессовка всех видов поршней, как горячим, так и холодным способом, в зависимости от посадки поршневого пальца. Выпрессовка выполняется с использованием гидравлического пресса, имеющего переходники под все виды поршней. Сборка поршней с шатунами, производится после предварительного нагрева в термопечи. В зависимости от конструкции поршневого пальца, нагреву подлежит либо поршень, либо шатун.
Замена вкладышей промежуточного вала
При износе вкладышей промежуточного вала, производится их замена с последующей обработкой с использованием одноходовой развертки. Эта одна из ответственных работ, так как вкладыши вала имеют прямой магистральный канал давления и, при износе это сказывается на общем давлении в двигателе.
Шлифовка промежуточного вала
При замене вкладышей промежуточного вала при необходимости производится его шлифовка, в этом случае вкладыши устанавливаются ремонтного размера.
Установка заглушек с изготовлением
Температурные заглушки блока и заглушки масляных каналов, а также заглушки масляных полостей коленчатого вала заменяются при их повреждении или при проведении ремонтных работ. Все виды заглушек изготавливаются на месте и устанавливаются с соблюдением необходимого натяга.
Ремонт постели коленвала
В случаях предельно допустимого износа или аварийного задира шейки коленвала, а также при сильных перегревах происходит деформирование постели коленвала. В этих случаях крышки (бугеля) коленвала занижаются на незначительную величину, затем их затягивают предписанным моментом и производят расточку и хонингование постели коленчатого вала. Этой операцией достигается восстановление геометрии и соосности постели коленвала.
Шлифовка плоскости блока цилиндров
Обычно при перегреве головки блока происходит её деформация, а при сильном перегреве деформируется и плоскость блока цилиндров. Для устранения этого дефекта плоскость блока цилиндров подлежит шлифованию до допустимого размера. Выполняются шлифовальные работы любых блоков.
Опрессовка блока цилиндров
В случаях, когда невозможно определить место утечки жидкости или масла, производится опрессовывание блоков или головок блока, с использованием специального оборудования с полным погружением деталей в горячую (80°С) воду и подачей повышенного давления для обнаружения места утечки. Оборудование позволяет производить опрессовывание любых видов блоков двигателей или головок блока.
Ремонт Блока Цилиндров / Всё для моторов
Ремонт и восстановление блока цилиндров двигателя
Компания All4Motoros проводит комплексный ремонт блоков цилиндров бензиновых и дизельных двигателей, а так же восстановление ремонтно пригодных блоков двигателя.
Процесс ремонта блока цилиндров требует применения специализированного оборудования и высокоточных автоматизированных станков для проведения работ по расточке, хонинговке, сварке и тд. Для достижения высокого качества и предоставления гарантии на работы по ремонту блока двигателя. Все работы по ремонту должны выполняться высоко квалифицированными профессионалами с большим опытом работы с применением качественного импортного оборудования, для гарантии выполнения ремонтных работ согласно спецификацией завода производителя.
1. Химическая Мойка Головки блока Цилиндров.
Перед началом дефектовочных работ и ремонтом блока цилиндров производится обязательная Мойка Блока Цилиндров на специализированном оборудовании. Для достижения лучшего вымывания всех грязевых и масляных отложений из двигателя перед установкой блока цилиндров на стенд моечного комплекса проводятся следующие подготовительные операции: — Внешняя обработка блока ДВС от налёта и внешних отложений, затем с помощью спец. оборудования начинается выпрессовка заглушек масляных каналов, для более тщательной мойки. Затем Блок двигателя размещается на стенде современного моечного комплекса для тщательной промывки всех внутренних каналов и плоскостей новейшими моющими средствами, что позволяет отмыть блок двигателя практически до идеального состояния, а так же получить уверенность в полном удалении масляных отложений даже труднодоступных местах блока двигателя.
2.Расточка блока и хонинговка цилиндров
При выполнении работ по расточке блока — наша компания All4Motoros использует только новейшие технологии, которые выполняем на усовершенствованных станках зарубежных брендов. Высокое качество проведения работ по расточке и хонингованию блока цилиндров гарантирует большой ресурс остаточный ресурс отремонтированного блока цилиндров. Вначале ремонтных работ по блоку цилиндров производятся контрольные замеры Выработки рабочих и привалочных поверхностей, а так же состояния и расположение опорных шеек коленвала относительно блока цилиндров. По результатам проведения замеров принимается решение о стоимости и сроках проведения восстановительных работ по блоку цилиндров. Если в результате промера цилиндров — блок подлежит расточке, то наши мастера произведут его расточку под ремонтный размер и путем хонингования нанесут на зеркало цилиндра микроструктурный сетчатый «узор», который необходим для удержания масляной пленки на стенках цилиндра. Удержание масляной пленки на зеркале цилиндра обеспечивает необходимый тепловой зазор между рабочей поверхностью поршня и стенками цилиндра. Процедура обработки внутренней поверхности блока, а именно цилиндров, которые может быть нарушены в период эксплуатации двигателя, что проводит к критическим тепловым зазорам в следствии образования эллипсности цилиндра и называется расточкой блока цилиндров. В случае когда блок двигателя уже исчерпал все возможные ремонтные размеры и нет возможности произвести расточку в ремонтный размер, то нашими мастерами будет произведена гильзовка блока цилиндров, что даст возможность восстановить Ваш блок в стандартных размерах поршневой группы.
3. Гильзовка Блока Цилиндров
Мы выполняем работы по гильзовке блока цилиндров из любых металлов и сплавов, силами наших высококвалифицированных мастеров с многолетним стажем работы в короткие строки 1-2 дня. После проведения замеров цилиндров двигателя и выявления превышения допустимого износа зеркала цилиндра при котором не представляется возможным произвести расточку блока под ремонтный размер, остается последний технологически приемлемый вариант — Установка Гильз.
Ремонтные работы по гильзовке блока цилиндров имеют незначительное технологическое отличие, от типа блока: Чугунный или Алюминиевый.
При установке «Сухой» гильзы в чугунный блок сначала выполняются токарные работы по расточке блока цилиндров под ремонтный размер гильзы, а уже затем в блок двигателя запрессовывается гильза. При расточке блока двигателя для запрессовки гильзы, наши мастера неоднократно промеряю размеры и геометрию посадочного отверстия под ремонтную гильзу — это одна из важнейших операций, так как от качества ее исполнения будет зависеть дальнейший ресурс двигателя. В завершении токарных работ обязательно проводиться очистка и мойка подготовленных отверстий под гильзы. Все работы по расточке и установке гильз выполняются на современном оборудовании иностранного производства с высоким классом точности.
Основное отличие «Сухих» гильз от «Мокрых» в том, что «мокрые» гильзы имеют постоянный контакт с охлаждающей жидкостью и процесс их замены намного быстрее, так как не требуется предварительная механическая обработка блока двигателя.
На данный момент Мы можем предложить два варианта запрессовки гильзы в блок двигателя.
А. «На холодную» — Блок Двигателя Фиксируется в подвижной каретке станка, а гильза запрессовывается с помощью гидравлического пресса.
Б. «На горячую» — Термический способ установки гильзы: Производится равномерный нагрев блока цилиндров до 145 градусов, а ремонтная гильза охлаждается азотом и устанавливается в блок.
4. Перепрессовка поршней
Мы производим перепресовку всех видов пальцев поршня одним из методов запресовки: «Холодным и «Горячим».
Порядок работ по Выпресовки-Запресовки поршневого пальца в поршень:
1. Производим нагрев в специализированной термопечи до 230 градусов. (В зависимости от технической спецификации нагревается либо поршень, либо шатун).
2. Производится фиксация шатуна в специализированном прессовом станке.
3. С помощью переходника — оправки, производится запрессовка или выпрессовка пальца из поршня.
5. Мы проводим ремонтные работы по восстановлению балансирных и промежуточных валов блока двигателя
После проведение промерных работ по определению износа рабочих поверхностей вала, нашими специалистами принимается решение о возможности ограничиться только заменой вкладышей или произвести ремонтные работы по расточке и наплавке балансирного или промежуточного вала.
6. Восстановление постелей коленвала
При повреждении шейки коленчатого вала (образовании задира) а так же при большом износе постели, а также при изменении геометрии посадочной плоскости коленвала в следствии перегрева — Производиться ремонт постели коленчатого вала: путем расточки или наплавки рабочих поверхностей. Конечной операцией, после проведения расточки или наплавки постелей коленвала производиться финишный замер соосности коленвала относительно пастели, что является обязательно процедурой внутреннего контроля качественного выполнения работ.
7. Проведение Фрезеровочных работ по блоку цилиндров
При значительно перегреве двигателя может произойти не только деформации привалочной плоскости головки блока цилиндров, но и самого блока цилиндров. Вслед за проведением замеров кривизны поверхностей определяется допустимая высота снимаемой плоскости для проведения фрезеровочных работ и восстановления параметров привалочной плоскости. Мы проводим ремонтно шлифовальные работы блоков цилиндров из любых металлов и сплавов которые поддаются фрезеровке в промышленных условиях.
8. Опрессовка блока цилиндров
При невозможности визуально выявит место утечки антифриза или моторного масла на специальном станке выполняется процедура опрессовки блока двигателя.
Сам процесс по проведению опрессовки достаточно прост:
а. Все технологические отверстия блока двигателя перекрываются специальными заглушками, которые гарантируют отсутствия утечек.
б. Блок двигателя погружается в специализированную чашу которая заполнена подогретой до 76 градусов водой.
в. Через заглушку блока двигателя оснащенную техническим клапаном подается воздушная смесь под давлением около 7 атмосфер.
Мы производим опресовку блока цилиндров в кратчайшие сроки с гарантией!
9. Замена никасилового покрытия (никасил nikasik) или алюсилового (алюсил / alusil) на чугунное
Никасиловые и алюсиловые блоки цилиндров выделяются на фоне других своими динамическими характеристиками. Немаловажная характеристика таких аллюминиевых эсплавов это высокая теплопроводимость, благодаря чему блок разогревается быстрее и равномернее. И именно из-за высокотехнологичного процесса литья таких блоков ремонт никосиловых покрытий цилиндров практически не подлежат восстановлению. Самое оптимальное в данной ситуации это произвести гильзовку блока заменив никосиловые или алюсиловые гильзы на чугунные.
На примере никосиловый (nikosil) блок компании Mercedes M272. На первой фотографии задранная гильза никосилового блока мерседес. На второй подготовка блока к гильзовке, снимается слой никосила. На третьей готовый блок с чугунной гильзой. Причины задира обычно это неправильная эксплуатация двигателя, перегрев или маслянное голодание. После гильзовки блока чугуном Ваш двигатель проедет еще более 200 тысяч км! (конечно при грамотной эксплуатации двигателя).
Наша компания производит профессиональную гильзовку двигателей с заменой никасиловых или алюсиловых гильз на чугунные с гарантией и в короткие сроки!
Наши возможности (Работы по блоку цилиндров двигателя)
МоторИнтех — Наши возможности (Работы по блоку цилиндров двигателя)
Алюминий, титан, нержавейка, сталь. Пн-пт. Без выезда.
Теперь у нас в компании вы можете преобрести восстановленые детали двигателей.
Информацию о наличии и стоимости деталей вы можете узнать в перечне восстановленных деталей.
[Перечень восстановленых деталей]
Новое оборудование!!!
Ультразвуковая ванна УЗВ-2ДН для мойки деталей размером:
— Высота — 500мм
— Ширина — 450мм
— Длина — 850мм
Услуга от компании ООО «МоторИнтех»
Автозапчасти и комплектующие для вашего автомобиля в наличии и на заказ.
Правила оказания услуг (выполнения работ) по восстановлению деталей и узлов двигателей ООО «МоторИнтех»
Ознакомтесь с нашим F. A.Q.
Ответы на часто задаваемые вопросы.
Если у Вас возникли вопросы
Вы можете отправить письмо…
Интересует восстановление и ремонт блока цилиндров двигателя? Для проведения качественного ремонта вам нужно обратиться в ООО «МоторИнтех».
Вы можете быть уверены, что по окончанию всех ремонтных работ двигатель будет соответствовать всем заводским нормам. Его технические
характеристики будут восстановлены. Мы готовы предложить вам максимально полный перечень услуг, включая:
предварительную мойку блоков цилиндров, с которой начинается ремонт блоков;
расточку и хонинговку цилиндров;
гильзовку блока цилиндров;
выполнение перепрессовки поршней;
замену втулок промежуточных валов и восстановление промежуточных валов;
изготовление и установку заглушек полости давления;
расточку постелеи коленвала;
шлифование плоскостей блока цилиндров;
опрессовка;
аргонная сварка трещин и пробоин;
восстановление резьб.
Если имеют место трещина, пробоина и прочие повреждения в блоке цилиндров, то определить саму возможность проведения ремонта, его целесообразность,
вам помогут наши опытные специалисты. Если ремонт возможен — он будет проведен, а если блок цилиндров или другие детали не подлежат
ремонту, мы поможем вам подобрать, приобрести по выгодной цене новые. Помните, если двигатель — это сердце транспортного средства,
то блок цилиндров — сердце двигателя. И при проведении ремонта нельзя идти на риск, пытаясь сэкономить, ведь от качества ремонта
зависит ваша безопасность. Обращайтесь в надежный специализированный центр, к специалистам с отличной репутацией. Приходите к нам,
если требуется восстановление блока цилиндров двигателя.
Хонингование цилиндров — это финальный процесс в обработке и ремонте блока цилиндров двигателя.
По сравнению с традиционными финишными операциями, такими как полировка или притирка поверхности,
хонингование обеспечивает высокую точность и достижение требуемых параметров шероховатости. В силу этих особенностей процедура окончательной обработки цилиндров требует привлечения специалистов
высокой квалификации и использования современных высокоточного оборудования.
Данный процесс осуществляется в несколько этапов:
крупным абразивом снимают большую часть припуска, при этом формируется основная геометрия цилиндра
хонинговка продолжается с применением более мелкого абразива до достижения заданного теплового зазора в паре поршень-цилиндр
Специалисты ООО «МоторИнтех» гарантируют оперативное и качественное восстановление блока цилиндров,
с заданными геометрическими параметрами и шероховатостью поверхности.
Мы производим хонингование блока цилиндров на высокоточном оборудовании компании SUNNEN с обязательном контролем по окончании выполнения работ.
Гильзовка является достаточно сложным процессом монтажа ремонтных гильз в блоки цилиндров. Грамотно произведенная процедура позволяет значительно увеличить срок эксплуатации двигателя.
Так же наша компания имеет большой опыт работы гильзовке с использованием комплектующих компании Darton.
Darton это американская производственная компания, которая с 1978 года успешно занимается изготовлением мокрых и сухих гильз для гоночных автомобилей и тюнинга,
считается на современном рынке безусловным лидером. Darton производит детали для двигателя Nissan, Subaru, GM, Honda, Ford, Suzuki, Toyota и многих других.
Гильзовка блоков, производимая нашими высококлассными специалистами — это всегда качество и экономия Ваших средств.
Гильзовка блоков гильзами Darton – это усложненный процесс гильзовки, связанный со своими особенностями. По данным работам мы имеем огромный опыт.
Если же клиенту требуется просто восстановить в номинальный размер цилиндры или отремонтировать один поврежденный цилиндр с последующей расточкой
и хонинговкой всех цилиндров в ремонтный размер, то мы рекомендует уже отработанную технологию гильзовки блока цилиндров.
Очень часто гильзовка блока цилиндров является единственным выходом в создавшейся ситуации из-за отсутствия ремонтных поршней,
сильного износа или повреждений блока. Мы устанавливаем как готовые гильзы, так и изготовленные нашими специалистами ремонтные гильзы из специальных сплавов чугуна.
Процедура проходит в несколько этапов:
промеры деталей и дефектация
расточка блока под гильзы
изготовление гильз
установка гильз в блок цилиндров
опрессовка блока цилиндров
обработка плоскости(фрезеровка) блока цилиндров
хонинговка цилиндров
Качество выполняемых процедур зависит от нескольких показателей:
опыт мастеров
наличие современного ремонтного оборудования
выходной контроль
Среди оптимальных вариантов неразъемного соединения металлов, лидирующее место занимает аргонно-дуговая сварка. Она применяется в нашей компании для восстановления различных деталей двигателя от простой до сложной геометрической
формы и осуществляется аттестованными, высококвалифицированными специалистами.
Аргонно-дуговая сварка способна проваривать металл полностью и получать прочный сварочный шов.
Преимущества аргонной сварки:
обеспечивает герметичность и прочность, имеет высокий уровень качества сварных швов
доступная стоимость
возможность сваривать при помощи аргонодуговой сварки титан, нержавеющую сталь, алюминий, силумин, медь, чугун
Достаточно часто данный вид сварки применяется при устранении трещин коллекторов, наращивании недостающих фрагментов блоков цилиндров, а также других деталей двигателя.
Сварочные работы в ООО «МоторИнтех» осуществляются квалифицированными специалистами с применением современной
аппаратуры для аргонно-дуговой сварки. Наши сварщики постоянно повышают квалификацию в сервисных центрах
изготовителей сварочного оборудования. Это позволяет гарантировать, что все работы, а также ремонт двигателей
производятся качественно и в сжатые сроки. Нужна аргонная сварка? Звоните нам по телефонам +7 (495) 325 0131, +7 (495) 785 8137!
Ремонт коленвала мотоцикла является важным процессом, ведь именно вал считается одной из базовых деталей движка,
который лимитирует ресурс мотора. Коленчатый вал — это довольно дорогой элемент конструкции.
Двигатель в процессе эксплуатации получает постоянные механические нагрузки и подвергается температурным воздействиям,
в результате чего происходит деформация постели коленчатого вала, которая существенно нарушает условия смазки, создавая
изгибающие нагрузки на валу, что непосредственно приводит к износу шеек вала, вкладышей и двигателя в целом. При сильном
износе или разрушении коренных шеек могут случаться механические повреждения, и тогда Вашему мотоциклу срочно потребуется ремонт постели коленвала.
Зачастую отремонтировать данную деталь намного эффективнее и дешевле, чем приобретать новое. Шлифовка коленвалов и
качественное восстановление детали возможно, если на предприятии, где производится ремонт, есть современное диагностическое
оборудование, наработанный опыт непосредственно в данном виде работ и системы контроля качества.
ООО «МоторИнтех» соответствует всем этим условиям и все отремонтированные нашими высококвалифицированными специалистами
коленчатые валы имеют достаточно высокий ресурс. Технологии диагностики и ремонта вала, внедренные на нашем предприятии,
позволяют восстановить изношенные коленчатые валы.
Ремонт коленчатого вала мотоцикла включает:
диагностирование детали;
правку коленвала;
шлифовку и полировку шеек;
подбор ремонтных вкладышей с возможной доработкой;
контрольная сборка.
Такой процесс, как восстановление резьбы или нарезание новой, в процессе ремонта двигателя автомобиля возникает
достаточно часто, ведь практически все манипуляции по ремонту двигателя связаны с откручиванием болтов, шпилек и гаек.
По истечении времени, даже при достойном уходе, любые резьбовые соединения могут закисать, ржаветь, грани болтов
подвергаются повреждениям, и тогда отвернуть болт или открутить гайку становится проблемой.
Преимущества обращения в ООО «МоторИнтех»:
короткие сроки выполнения работ,
любые размеры и диаметры, как метрические, так и дюймовые,
восстанавливаем резьбу прежнего диаметра, даже когда «не хватает мяса»,
не нарушаются технические параметры резьбового соединения,
невысокая стоимость работ.
Восстановление резьбовых соединений, а также хонингование цилиндров с ООО «МоторИнтех» — это просто. Любая причина повреждения резьбового соединения, будь то коррозия, загрязнение резьбового канала, износ,
слишком большой момент затяжки, не является проблемой для наших квалифицированных специалистов.
Мы осуществим недорогой и качественный ремонт резьбы в краткие сроки.
Выпускной коллектор представляет собой достаточно сложную деталь двигателя, состоящую из нескольких труб, расходящихся из общей камеры к каждому из цилиндров.
Обычно выпускной коллектор изготавливается из чугуна либо из нержавеющей стали, выбор данных материалов обусловлен достаточно жестким и высокотемпературным режимом работы.
В результате быстрого нагрева при запуске двигателя, а затем быстрого остывания после остановки, возникает конденсат, который способствует
появлению коррозии, что нередко в дальнейшем приводит к появлению трещин и как следствие к необходимости ремонта.
Если Вам необходимо произвести ремонт выпускного коллектора, то вы можете обратиться к специалистам ООО «МоторИнтех», нами подобрана и успешно
используется технология аргонно-дуговой сварки позволяющая избежать образования повторной трещины.
В случае необходимости нашими специалистами могут быть выполнены такие работы как обработка прилегающих плоскостей и ремонт резьбовых отверстий.
Ремонт блока и гильз цилиндров
Ремонт блока и гильз цилиндров
Ремонт блока. В большинстве двигателей блоки изготовлены из серого и специального легированного чугуна. В процессе их эксплуатации возможны следующие основные дефекты: трещины, изломы и пробоины; повреждения и износ резьбы в отверстиях и на шпильках; износ отверстий во втулках и под втулки распределительного вала; износ, овальность, конусность и смещение отверстий в опорах под вкладыши коренных подшипников; коробление поверхности прилегания к головке блока; износ отверстий: под палец промежуточной шестерни, под установочные штифты и втулки; износ торцевых поверхностей гнезд под верхние бурты гильз цилиндров; износ клапанных гнезд и втулок клапанов; износ, овальность, конусность и задиры поверхностей цилиндров или гильз цилиндров.
Блок выбраковывают при трещинах и обломах в гнездах под вкладыши коренных подшипников, в отверстиях под втулки распределительного вала, в масляных каналах и местах, недоступных для выполнения ремонта, а также в случаях, когда обнаружено: более двух трещин между отверстиями цилиндров (гильз) или клапанных гнезд; более четырех трещин в водяных рубашках или более двух трещин, выходящих на обработанные поверхности; изломы одного и более гнезд по уплотнительные кольца гильз цилиндров размером более ‘/з периметра.
Трещины, изломы и пробоины заваривают электродуговой или газовой сваркой, наложением заплат и закреплением их болтами и сваркой, наложением заплат с применением полимерных материалов на основе эпоксидных смол. Трещины в местах, не испытывающих больших нагрузок, заделывают штифтами или уплотняющими фигурными вставками.
Рекламные предложения на основе ваших интересов:
Дополнительные материалы по теме:
Изношенные резьбовые отверстия восстанавливают нарезанием резьбы увеличенного размера или постановкой вставок. Шпильки с изношенной резьбой, как правило, выбраковывают, а иногда восстанавливают наплавкой и нарезанием резьбы нормального или увеличенного размера.
Изношенные отверстия под втулки распределительного вала (до ослабления посадки втулок) растачивают под втулки ремонтного размера. Отверстия втулок растачивают под ремонтный размер опор вала или восстанавливают постановкой втулок с уменьшенными отверстиями и шлифуют опоры распределительного вала по этим отверстиям.
Посадочные места (постели) под вкладыши коренных подшипников восстанавливают нанесением покрытий сваркой, осталиванием или заделкой составами на основе эпоксидных смол.
Наплавляют постели электросваркой, малоуглеродистым электроном с меловой обмазкой способом отжигающих валиков или газовой сваркой чугунными прутками с применением флюсов ФСЧ-1 и фСЧ-2. Можно также наплавлять постели газовым пламенем, используя латунные прутки, а в качестве флюса — буру и напаивать твердым припоем ПМЦ54 (или латунью Л-62). Перед наплавкой шпильки коренных подшипников закрывают кожухами из листовой стали, плоскости разъема — медными накладками, а отверстия для подачи масла — асбестовыми, графитовыми или медными пробками, чтобы предохранить их от брызг и наплывов при наплавке.
Иногда постели восстанавливают постановкой полуколец. В этом случае постели растачивают так, чтобы толщина стенок полуколец после окончательной обработки была в пределах 1,5…2,0 мм. Полукольца вытачивают из чугуна, близкого по механическим свойствам чугуну блока. Закрепляют полукольца в блоке и крышках гладкими штифтами диаметром 6…8 мм, изготовленными из мягкой стали, зачищают их заподлицо с поверхностью полуколец.
Постели блоков автомобильных двигателей восстанавливают железнением в проточном электролите. Применяют специальные установки, позволяющие одновременно наращивать все постели коренных подшипников.
Составами на основе эпоксидных смол восстанавливают постели коренных подшипников блоков тракторных и автомобильных двигателей. Перед нанесением состава постели протачивают на глубину 0,3…0,6 мм, затем поверхности придают шероховатость для лучшего сцепления пасты с металлом. Наносят состав толщиной 1,5…2,5 мм и после затвердения тщательно зачищают наплыв на плоскостях разъема. Плоскости разъема крышек фрезеруют, а затем шлифуют на глубину 0,8…1,2 мм и устанавливают крышки на постели, подложив под них по одной прокладке толщиной 0,05 или 0,10 мм с каждой стороны. Затягивают болты или гайки крепления крышек нормальным усилием и растачивают отверстия под номинальный размер. После расточки снимают крышки, зачищают боковые наплывы состава, прочищают и продувают масляные каналы.
При износе или короблении отдельных постелей их восстанавливают составами на основе эпоксидных смол без последующей обработки. Изношенные постели шлифуют вручную шлифовальным кругом крупной зернистостью с приводом через гибкий вал. Наносят приготовленный состав слоем не менее 1 мм и укладывают на все постели специальную скалку диаметром, равным номинальному Размеру отверстий под коренные подшипники. Перед укладкой скал-КУ смазывают слоем минерального масла. Постели, не подлежащие восстановлению, служат для центрирования скалки. Зажимают скалку крышками и дожидаются отверждения состава, после чего кРышки и скалку снимают, а подтеки и наплывы состава зачищают напильником или шабером.
Отверстия под коренные подшипники в блоках двигателей, имеющие износы не более 0,30 мм в вертикальной и не более 0,20 мм в горизонтальной плоскостях, восстанавливают растачиванием их под номинальный размер со смещением осей коленчатого и распределительного валов. Для этого плоскости разъема крышек коренных подшипников фрезеруют и затем шлифуют на глубину 0,5…0,7 мм, ставят их в блок, затягивают болтами или гайками с необходимым усилием и, сместив оси валов, растачивают отверстия под номинальный размер.
Отверстия под коренные подшипники растачивают одновременно с отверстиями под опоры распределительного вала на специальных горизонтально-расточных станках модели РД. Такие станки выпускают для восстановления блока двигателя одной марки. Например, станок РД-14 предназначен для растачивания отверстий только блока двигателей СМД-14, станок РД-50 — для блока двигателей Д-50 и т. д.
Станки позволяют получать высокое качество расточки отверстий и дают возможность сохранять расстояние между осями коленчатого и распределительного валов. Растачивают отверстия специальными борштангами, которые легко снимать и устанавливать на станок.
Несоосность расточенных отверстий под коренные подшипники допускается в пределах 0,02…0,03 мм по всей длине блока, а конусность и овальность — не более 0,02 мм.
Коробление поверхности прилегания к головке блока, превышающее 0,15 мм, устраняют шлифованием на плоскошлифовальных или вертикально-сверлильных станках при помощи специальных приспособлений. В небольших мастерских допускается устранять коробление пришабриванием или шлифованием вручную кругом диаметром 300…450 мм в зависимости от размеров блока.
После шлифования поверхности проверяют глубину гнезд под верхние бурты гильз и при необходимости углубляют их торцевыми фрезами на толщину слоя, снятого при шлифовании. Если гнезда изношены, их обрабатывают фрезами до получения одинаковой глубины во всех гнездах и ставят металлические прокладки, закрепляя их клеем ВС-ЮТ или на эпоксидном составе.
После шлифования плоскости и восстановления гнезд выступа-ние запрессованных гильз над поверхностью блока должно соответствовать техническим требованиям.
При сборке дизельных двигателей, где шлифовалась верхняя поверхность блока, необходимо на такой же размер проточить днища поршней, чтобы избежать соприкосновения их с плоскостью головки блока.
Коробление других привалочных поверхностей блока устанавливают шлифованием, фрезерованием или строганием.
Изношенные отверстия под втулки клапанов, толкателей, установочные штифты и палец промежуточной шестерни восстанавливают развертыванием под ремонтный размер или постановкой втулок.
Контроль и испытание блока. Блок двигателя — очень сложная и ответственная корпусная деталь, от технического состояния которой во многом зависят технико-экономические показатели и песурс отремонтированного двигателя. Поэтому после выявления еГо неисправностей при дефектации и устранения их блок снова подвергают контролю, так как применение сварки и других способов устранения дефектов может вызвать искажение его основных геометрических параметров. В блоке вновь проверяют коробление привалочных плоскостей, соосность отверстий под коренные вкладыши, биение торцов выточек под бурт гильзы цилиндров, перпендикулярность осей этих выточек к оси коренных подшипников и испытывают блок на герметичность.
Коробление поверхностей прилегания контролируют при помощи поверочной линейки типа ШП-630 и набора щупов. Для большинства двигателей коробление плоскости прилегания головки блока допускается в пределах 0,08…0,10 мм.
Соосность отверстий под коренные вкладыши проверяют при помощи гладких оправок, индикаторных и других приспособлений, а на специализированных предприятиях — при помощи пневматических и оптических установок.
Контрольную гладкую оправку, специально изготовленную для одного типоразмера блока, укладывают в постели блока и затягивают крышки динамометрическим ключом при нормальном усилении. Если оправка проворачивается и перемещается в осевом направлении от усилия руки, то соосность отверстий находится в допускаемых пределах.
Индикаторное приспособление, показанное на рисунке 68, наиболее универсальное. Оно позволяет определить смещение средних опор относительно крайних и овальность отверстий. В проверяемом блоке ставят на место крышки опор и затягивают их с нормальным усилием. На крайние опоры вставляют центрирующие втулки. Ступенчатая кольцевая поверхность втулок дает возможность устанавливать их без зазора в пределах допуска на диаметр отверстий блока. Во втулки вводят оправку и перед измеряемым отверстием надевают на оправку индикаторное приспособление. Винтом устанавливают рычаг в такое положение, при котором его сферический палец будет соприкасаться с поверхностью отверстия, а индикатор — иметь натяг в пределах нормируемого участка стрелки. Ставят стрелку индикатора на нуль и, поворачивая приспособление на 360°, по отклонению стрелки определяют смещение измеряемой опоры относительно крайних. Точно так же проверяют смещение в других опорах. Для большинства двигателей смещение отверстий смежных опор допускается не более 0,03 мм и несмежных — не более 0,04 мм.
Рис. 1. Приспособление для проверки соосности отверстий в блоке под коренные подшипники:
Биение торцов выточек под бурт гильзы цилиндров контролируют индикаторным приспособлением, аналогичным по устройству и принципу действия приспособлению для измерения соосности отверстий под подшипники. Допускаемое биение выточек под бурт гильзы относительно оси отверстия не должно превышать 0,06 мм, а непараллельность опорной поверхности выточек относительно верхней плоскости блока не должно превышать 0,03 мм.
Перпендикулярность осей посадочных поясков под гильзы цилиндров к оси отверстий под подшипники проверяют пневматическими приспособлениями типов 70-8704-1002, 70-8704-1003, КИ-4862 и другими, предназначенными для контроля геометрических параметров блоков, а также оптическими установками.типа КИ-5506 и оптико-механическими установками. Последние позволяют выполнять комплексный контроль параметров пространственной геометрии блоков двигателей. При помощи такой оптико-механической установки можно контролировать соосность коренных опор коленчатого вала в вертикальной и горизонтальной плоскостях; перпендикулярность осей расточек под гильзы цилиндров к оси отверстий коренных подшипников; параллельность осей расточек под гильзы цилиндров между собой и прямолинейность привалочных плоскостей блоков.
Испытание блока на герметичность водяной рубашки охлаждения проводят при дефектации до выпрессовки гильз цилиндров и после ремонта блока, когда запрессованы новые или отремонтированные гильзы. Испытывают блоки на специальных гидравлических стендах типа КИ-5372. Блок ставят нижней привалочной плоскостью на нижнюю плиту (стол) стенда и герметизируют его плитами с мягкой маслобензостойкой резиной, прижимая их пневматическими механизмами. Затем в рубашку охлаждения подают воду под давлением до 0,4 МПа и в течение 5 мин осматривают блок. Появление подтекания воды или запотевание указывает на неисправность блока. Для удобства осмотра стенды снабжены механизмом, позволяющим в процессе испытания поворачивать блок в различные положения.
Ремонт цилиндров и гильз цилиндров. Основные дефекты — износ и задиры рабочей поверхности, а для гильз цилиндров — дополнительно деформация и изнашивание наружных посадочных поверхностей. В некоторых тракторных двигателях наблюдается кавитационное изнашивание поверхностей охлаждения.
Рабочие поверхности цилиндров и гильз цилиндров изнашиваются неравномерно. Наибольший износ всегда расположен против верхнего компрессионного кольца при положении поршня в верхней мертвой точке (в.м.т.). Поэтому цилиндры измеряют (индикаторным нутромером) в зоне наибольшего износа на расстоянии 30 ..40 мм от верхней кромки.
Изношенные и поврежденные поверхности цилиндр о-в и гильз цилиндров восстанавливают растачиванием и последующей доводкой (хонингованием) под ремонтный размер.
Для цилиндров и гильз цилиндров двигателей типа ГАЗ и ЗИЛ предусмотрено три увеличенных ремонтных размера с интервалом через 0,5 мм от номинального размера.
Гильзы цилиндров двигателей ЯМЗ (всех моделей и модификаций), А-01М, А-41 и Д-37 (всех модификаций) ремонтных размеров не имеют. Гильзы цилиндров остальных тракторных двигателей восстанавливают под ремонтный размер, увеличенный на 0,7 мм против номинального.
Все цилиндры или гильзы цилиндров одного блока обрабатывают под один и тот же ремонтный размер. Цилиндры, выполненные в теле блока, изношенные до последнего ремонтного размера, восстанавливают постановкой гильз с последующей обработкой под номинальный размер.
Растачивают цилиндры и гильзы цилиндров на вертикально-расточных станках типа 278Н. Некоторые ремонтные предприятия растачивают гильзы цилиндров на токарных станках, применяя специальные приспособления, или шлифуют их абразивными кругами. Базовыми поверхностями при установке блока для растачивания цилиндров служат нижняя привалочная плоскость и фаска в верхней части цилиндра. При установке гильз на расточку или шлифование базовыми поверхностями служат наружный чисто обработанный поясок и верхний торец гильзы.
При растачивании цилиндров блока следят за сохранением расстояний между осями цилиндров и перпендикулярностью осей цилиндров к оси коленчатого вала. Отклонение от перпендикулярности допускается не более 0,05 мм на всей длине цилиндра. При растачивании или шлифовании гильз цилиндров следят за толщиной стенок гильзы. Разница в толщине стенок гильзы, измеренных по посадочным пояскам в вертикальной плоскости, не должна превышать 0,06 мм.
После растачивания диаметр цилиндра или гильзы должен быть на 0,04…0,10 мм меньше ремонтного размера, это так называемый припуск на последующую доводку (хонингование).
Доводку цилиндров выполняют на вертикально-хонинговальных или вертикально-сверлильных станках специальными хонинговальными головками. На головке по окружности установлены четыре, пять или шесть сменных мелкозернистых абразивных спусков. Головка, соединенная с хвостовиком через шарнир, закрепляется в шпинделе станка. При хонинговании головка с оразивными брусками совершает вращательное и возвратно-поступательное движение по стенкам цилиндра. На необходимый Размер бруски разжимают вручную при помощи кольца подачи.
На современных хонинговальных головках для разжатия брусков используют гидравлические и пневматические приводы.
По мере снятия металла и изнашивания брусков при ручном механическом приводе радиальная подача выполняется автоматически спиральной пружиной, а при пневматическом приводе бруски автоматически прижимаются с постоянным усилием.
В качестве охлаждающей жидкости при хонинговании используют керосин или смесь керосина (80…90%) с машинным маслом. Ее обильно подают в цилиндр в течение всего процесса. Для обеспечения высокой точности геометрических размеров ход головки устанавливают таким, чтобы абразивные бруски выходили за верхний и нижний края цилиндра на 0,2…0,3 их длины.
Обычно хонингование ведут в два приема: предварительное (черновое) и окончательное (чистовое). Черновое хонингование ведут крупнозернистыми брусками зеленого карборунда на керамической связке зернистостью 10… 16 или брусками из синтетических алмазов марки АСР 50/40 и АСР 100/80. Припуск на чистовое хонингование оставляют в пределах 0,02…0,03 мм. Чистовое хонингование ведут брусками из синтетических алмазов марок АСМ 20/14 и АСМ 28/20.
Примерный режим хонингования: окружная скорость хонинговальной головки 60…80 м/мин; возвратно-поступательная скорость 20…25 м/мин.
На некоторых ремонтных предприятиях вместо хонингования применяют раскатку шариковыми или роликовыми раскатными головками. В этом случае при растачивании оставляют припуск на раскатку в пределах 0,05…0,06 мм.
После окончательной обработки (хонингования или раскатки) овальность и конусность цилиндров не должна превышать 0,02 мм, а шероховатость поверхности должна быть не ниже 9 класса.
Изношенные и поврежденные посадочные поверхности гильз восстанавливают железнением и последующей обработкой под номинальный размер.
Кавитационное изнашивание поверхностей охлаждения гильз устраняют заделкой полимерными составами на основе эпоксидных смол.
Дефектовка блока цилиндров
10.11.2014 / 25.04.2018
•
34016 / 17536
Блок цилиндров — самая важная часть автомобильного двигателя. Именно он служит «базой», основой всего мотора. Если блок выйдет из строя, автовладельца ждут немалые проблемы — не столько технические, сколько юридические, поскольку блок цилиндров — номерная деталь, и этот номер указан в регистрационных документах на автомобиль. Грамотная дефектовка блока цилиндров позволит определить не только причины выхода мотора из строя, но и его пригодность для дальнейшей эксплуатации.
Дефект 1. Глубокие задиры на поверхности цилиндра
Причины:
Ослаблена посадка поршневого пальца в верхней головке шатуна или нарушена его фиксация в бобышках поршня.
Перегрев двигателя, в результате которого разрушаются поршни.
Попадание в цилиндры двигателя посторонних предметов.
Действия:
Замените шатуны или поршни. Проверьте систему охлаждения и при необходимости отремонтируйте ее. При наличии подобных повреждений блок цилиндров ремонтируется гильзовкой.
Дефект 2. Царапины на поверхности цилиндра
Причины:
Поломка поршневых колец.
Поломка перемычек на поршнях между канавками под поршневые кольца.
Перегрев двигателя.
Длительная эксплуатация мотора с повреждённым воздушным фильтром или вовсе без него.
Действия:
Проверьте правильность установки системы зажигания и при необходимости отрегулируйте её. Применяйте бензин с предписанным октановым числом.
Проверьте систему охлаждения и при необходимости отремонтируйте её. При наличии подобных повреждений блок цилиндров, как правило, ремонтируется расточкой в следующий ремонтный размер или гильзовкой.
Дефект 3. Выработка поверхности цилиндра
Причины:
Неисправность системы питания.
Неисправность системы зажигания.
Действия:
Проверьте систему питания, отремонтируйте и отрегулируйте её. Проверьте и отрегулируйте систему зажигания. При сильном износе поверхности цилиндров блок ремонтируется расточкой в следующий ремонтный размер или гильзовкой.
Примечание. Косвенным признаком сильного износа является отсутствие на поверхности цилиндров сетки хона. Проверку выработки, эллипсности и конусности каждого цилиндра следует выполнять так: с помощью индикаторного нутромера, настроенного на требуемый размер, промеряем каждый цилиндр в двух взаимно перпендикулярных плоскостях в верхней, средней и нижней частях цилиндра. Особенно сильный износ наблюдается, как правило, в зоне верхней мёртвой точки, то есть там, где «останавливается» верхнее компрессионное кольцо. Если выработка в цилиндрах превышает 0,1 мм, а эллипсность составляет более 0,05 мм, блок ремонтируется расточкой и последующей хонинговкой в следующий ремонтный размер или гильзовкой.
Дефект 4. Трещины в цилиндрах
Причины:
Перегрев двигателя.
Разрушение поршня и шатуна в результате гидроудара или попадания посторонних предметов в цилиндр.
Действия:
Как правило, при наличии трещин в цилиндрах блок не ремонтируется, а списывается. В исключительных случаях повреждённый цилиндр можно загильзовать. Проверьте и отремонтируйте систему охлаждения. Проверьте целостность впускного и выпускного трактов. Замените повреждённые детали.
Примечание. Определить наличие трещин в блоке цилиндров и их размеры можно с помощью опрессовки.
Дефект 5. Трещины на верхней плоскости блока, в районе отверстий под болты головки
Причины:
Блок перед сборкой был плохо промыт и не продут, в результате чего осталась жидкость или грязь в резьбовых от верстиях для болтов, крепящих головку блока.
Неправильная затяжка болтов головки блока.
Перегрев двигателя.
Действия:
Требуется замена блока цилиндров.
В исключительных случаях возможна заварка трещин и последующая механообработка блока.
Дефект 6. Трещины, пробоины и обломы приливов на других поверхностях блока цилиндров
Причины:
Обрыв шатуна.
Разрушение поршня.
Последствия аварии, в которой произошла деформация моторного отсека.
Общий перегрев двигателя.
Неправильная затяжка крепёжных болтов.
Действия:
Требуется замена блока цилиндров. В некоторых случаях возможна заварка трещин и последующая механообработка блока.
Дефект 7. Разрушение резьбы в крепёжных отверстиях
Причины:
Неправильная затяжка крепёжных болтов.
Действия:
Рассверлите отверстия и нарежьте резьбу большего диаметра. Возможна установка футорок.
Дефект 8. Износ постелей коренных вкладышей и дополнительных валиков
В обязательном порядке проверьте состояние посадочных мест под коренные вкладыши и втулки распредвала и вспомогательных валов. Особенно важна эта процедура для двигателей тяжёлых грузовиков и строительной техники.
Крышки коренных опор и их посадочные места тщательно очищаются от загрязнений, после чего крышки устанавливаются на свои места, а крепёжные болты затягиваются предписанным моментом с помощью динамометрического ключа. Индикаторный нутромер настраивается на требуемый размер (номинальный диаметр постели коленчатого вала). Промеряем каждую опору в нескольких плоскостях. Отличия полученных размеров от номинального не должны быть более 0,02 мм. В противном случае необходимо произвести операцию по ремонту постели коленчатого вала.
Подобным же образом проверяются и посадочные отверстия под различные втулки. Их можно отремонтировать путём установки новых втулок с увеличенным наружным диаметром.
Если по всем вышеизложенным параметрам блок пригоден к дальнейшей эксплуатации, необходимо выполнить ремонтные работы. После ремонта блок цилиндров должен быть тщательно промыт и продут сжатым воздухом для удаления загрязнений.
опубликовано в журнале «Правильный Автосервис», №5(39)/2008
Глубокие задиры на поверхности цилиндра
Царапины на поверхности цилиндра
Выработка поверхности цилиндра
Трещины на верхней плоскости блока
Трещины на других поверхностях блока цилиндров
Износ постелей коренных вкладышей
Проверка выработки поверхности цилиндров
Ремонт блока цилиндров
| How-To — Двигатель и трансмиссия
Спасение блока!
Блок треснул? Не так уж много комбинаций из двух слов вызывают мурашки по спине автолюбителя. В большинстве случаев это означает, что блок DOA, и он стоит своего веса только в металлоломе. Хотя иногда есть надежда. Все зависит от того, где находится трещина, чем она вызвана и насколько обширны повреждения. В конце концов, это всего лишь металл, а металл можно сваривать.
Мы должны предварить это, сказав, что не всегда возможно или целесообразно ремонтировать треснувший блок. Если образец распространен и доступен по цене, замена его сплошным блоком может быть самым разумным путем. Где усилия по ремонту действительно имеют смысл, так это в редких, снятых с производства или оригинальных вещах с совпадением номеров. Может быть, сменный блок не вариант, или, может быть, это оригинальная деталь с кодом даты для автомобиля. В таком случае самое время рассмотреть варианты.
Чугун — непостоянная хозяйка. Он достаточно прочный, но при этом довольно пористый и хрупкий. При содержании углерода обычно в диапазоне от 2 до 6 процентов это примерно в 10 раз больше, чем в большинстве сталей. Высокое содержание углерода в чугуне вызывает образование чешуек графита, которые плохо реагируют на неравномерный нагрев. Впрочем, именно это и происходит во время сварки. В то время как мягкая сталь является более текучей и будет изгибаться и двигаться под воздействием тепла или усадки во время охлаждения, когда металл сварного шва сжимается, напряжения могут легко быть достаточными для растрескивания хрупкого чугуна. Иногда вы услышите страшный «пинг» в области, которая даже не связана с ремонтом.
Хотя объяснение операции довольно простое для понимания, это деликатная операция, и ее определенно лучше оставить тем, у кого есть достаточный опыт сварки. К сожалению, это не мы, поэтому мы обратились к нашим друзьям из Miller Electric за помощью. В штате Miller Electric немало гуру сварки, которые хорошо разбираются в металлургии и имеют большой опыт работы в этой области, так что если кто-то и может это осуществить, так это они. Для ремонта нашего чугунного блока цилиндров нас связали с Джошем Спринклом, управляющим промышленным районом и опытным сварщиком, который, как нам сказали, справится с этим, если кто-нибудь сможет. Sprinkle был в игре и сделал специальный заказ на необходимый сварочный пруток.
Спринкл упомянул кое-что, о чем всегда нужно помнить при ремонте чугуна; даже самые тщательно спланированные работы со всеми необходимыми материалами и знаниями не гарантируют успеха. Но вот мы сидим с потрескавшейся 351 Cleveland, балансирующей на грани утилизации. Что нам терять?
Syncrowave 210 TIG/Stick Welder Syncrowave 351, показанный здесь в работе, — отличный агрегат из прошлого Miller, демонстрирующий, насколько надежным является оборудование Miller, но если вы готовы к такой работе, вы хотите посмотреть на новый Syncrowave 210/TIG/Stick Welder от Miller Electric. Его новая конструкция на основе инвертора отличается малым весом, что делает его идеальным для ремонта автомобилей и личного использования. Удобный для оператора интерфейс поддерживает сварку TIG на переменном/постоянном токе и постоянный ток с возможностью сварки материалов толщиной до 1/4 дюйма за один проход. Syncrowave 210 оснащен инновационными технологиями, такими как функция Pro-Set, которая избавляет от догадок при настройке параметров сварки, предлагая предустановленные элементы управления, разработанные инженерами по сварке Miller. Пользователи просто выбирают функцию DIG или Balance и регулируют до тех пор, пока на дисплее не появится Pro-Set. Эксклюзивная технология Auto-Line компании Miller и универсальный штекер (MVP) позволяют легко подключаться к любому входному напряжению в диапазоне от 115 до 230 В без ручного подключения, обеспечивая надежную входную мощность независимо от условий сварки.
Вот наш пациент: девственная скважина 1970 года выпуска, код 4V 351C. Он был обработан и полностью подготовлен к сборке, поэтому мы возлагаем большие надежды. Хорошие сердечники Cleveland трудно найти, поскольку они плохо переносят большие отверстия из-за смещения сердечника во время производства и тонколитых стенок. Это означает, что для большинства блоков диаметр отверстия превышает 0,030–0,040, чтобы свести к минимуму риск перегрева.
Мы даже не заметили эту залитую эпоксидной смолой трещину под краской и грязью. Мы даже не уверены, как это могло произойти — возможно, чрезмерное затягивание болта. Прежде чем Sprinkle сможет получить четкое представление о степени повреждения и оценить возможность сварки, необходимо удалить всю слизь.
В то время как сторона трещины, пересекающая водослив, прошла насквозь, мы были приятно удивлены, обнаружив, что эпоксидная смола очень поверхностна и ее легко удалить с помощью заусенца. Обратите внимание на отверстие, просверленное в конце трещины; это делается для того, чтобы «закончить» трещину и предотвратить ее дальнейшее распространение при сварке. Без этого трещина будет распространяться прямо перед сварочной ванной.
Трещина проходит через горловину воды, поэтому мы ничего не можем там сделать, но Спринкл указывает на два важных рукава трещины, которые мы должны предотвратить, чтобы ремонт стал возможным.
Чтобы убедиться, что все загрязняющие вещества из эпоксидной смолы удалены, и оставить участок чистого чугуна для заполнения, Ларри Андерсон из FPS вырезает V-образный канал вдоль трещины.
Еще одна хорошая новость: трещины были неглубокими на двух из трех сторон, а это означает, что там все еще достаточно прочности, чтобы выдержать нагрузку сварки. Одна полностью растрескавшаяся сторона может сыграть нам на руку и создать место для небольшого движения хрупкого чугуна во время нагрева.
Это опытный сварщик компании Miller Джош Спринкл и его любимое оружие для ремонта: ERNi-Ci. Известный в просторечии как «Никель 99″, этот стержень предназначен для сварки TIG различных типов чугуна. Его также можно использовать для наплавки, наплавки и ремонта, где требуются легко обрабатываемые сварные швы. Это важно, учитывая, где находится наша трещина. двух диаметров никеля 99. Стержень диаметром 1/16 дюйма будет использоваться для большей части сварки, а стержень диаметром 1/16 дюйма будет использоваться для заполнения отверстия под болт, окружающего трещину. , требуется чистый вольфрамовый электрод.Геометрия вольфрамового электрода влияет на форму дуги и, следовательно, на размер и форму сварочного валика.Всегда шлифуйте продольно и делайте длину заостренного конуса примерно в два раза больше диаметра электрода.Самое главное, шлифуйте вольфрам только на специальном ремне или круге.Если вы используете тот, который используется совместно с другими металлами, существует высокий риск включения загрязняющих веществ в вольфрам, что повлияет на качество сварки.
Сварка чугуна ВИГ требует значительного предварительного нагрева области горелкой, чтобы избежать удара материала и возможного увеличения трещины. Предварительный нагрев и температура между проходами 500 градусов по Фаренгейту являются минимально рекомендуемыми во время сварки, но держите их ниже 1000 градусов по Фаренгейту. Не торопитесь и проверьте температуру с помощью инфракрасного теплового пистолета, если это возможно.
Наш сварочный аппарат — надежный старый Miller Syncrowave 351. Новые аппараты более мощные и эффективные (см. врезку о новом Syncrowave 210 от Miller), но все сварочные аппараты Miller служат чертовски долго! Этот Syncrowave постоянно используется с середины 19-го века.80-х годов и до сих пор отлично работает с минимальным обслуживанием. Нам нравится, что это так уж получилось, что «351» ремонтирует наш 351C. Sprinkle установил силу тока на 149.
Фонарик и газовый колпачок, которые Sprinkle будет использовать, представляют собой стандартный Weldcraft WP-20, который используется на многих платформах Miller. Газовая линза, возможно, подошла бы лучше всего, но Спринкл не считал ее необходимостью. Миллер теперь владеет Weldcraft, поэтому обновления и новые детали можно найти на их веб-сайте.
Сварка TIG всегда требует двух рук, поэтому ножная педаль обязательна. Это немного менее эргономично, чем современные вещи Миллера, но эта старая ножная педаль в форме ящика отлично подошла для нашего ремонта, несмотря на тысячи часов использования.
После того, как блок достаточно прогрелся в этом месте, Спринкл был готов надеть свой любимый капюшон Миллера и проложить первый и, возможно, самый важный сварной шов. Эта реакция чугуна могла многое сказать ему о потенциальном успехе ремонта. Кроме того, он сразу узнает, достаточно ли прочистили трещину.
Также настоятельно рекомендуется проковка сварного шва, чтобы уменьшить напряжение. Это делается легким постукиванием по бусине молотком средней тяжести, например, этим шариковым молотком.
Пока все хорошо! Трещина была очень чистой, а высокое содержание никеля в раннем кливлендском блоке очень хорошо принимало сварной шов. При таких сложных трещинах рекомендуется ограничивать сварные швы небольшими сегментами длиной примерно 1 дюйм, чтобы предотвратить накопление остаточного напряжения.
Некоторые предпочитают сидеть, но Спринкл не любит устраиваться поудобнее. Этот последний проход очень важен, поскольку с каждым проходом материал подвергается немного большему напряжению
Все выглядело лучше, чем ожидалось, говорит Спринкл. Ремонт нашего блока демонстрировал большие успехи. Отсюда Sprinkle заполнит рельефное отверстие, затем используйте дюймовый никель 9.9 стержней в бассейн и полностью заполните отверстие для болта на передней стороне.
После последней заливки Спринкл очистил участок чистой проволочной щеткой, чтобы внимательно изучить свою работу.
В общем, процесс сварки прошел как нельзя лучше. Все бусинки останутся как есть, за исключением небольшой области на горловине, которая потребует легкой механической обработки для образования уплотнения.
Однако мы не совсем в безопасности. Последней критической частью является охлаждение. Чугун должен остывать очень медленно. В идеале мы зарыли бы его в песок или завернули бы в тепловые одеяла, но в довольно теплый день в Южной Калифорнии мы можем обойтись кучей пляжных одеял. Эта часть немного нервирует, так как возможен катастрофический сбой. К счастью, мы никогда не слышали характерного звука раскалывания чугуна. Наш Кливленд должен быть готов к будущей сборке!
Страницы трендов
Лучшие электромобили — самые популярные модели электромобилей
Сколько стоит Tesla? Вот разбивка цен
Лучшие гибридные автомобили — модели гибридных автомобилей с самым высоким рейтингом
Каждый электрический внедорожник, который можно купить в США в 2022 году
Это самые экономичные пикапы, которые вы можете купить
Это внедорожники с лучшим расходом топлива
Trending Pages
Лучшие электромобили — самые популярные модели электромобилей
Сколько стоит Tesla? Вот разбивка цен
Лучшие гибридные автомобили — модели гибридных автомобилей с самым высоким рейтингом
Каждый электрический внедорожник, который можно купить в США в 2022 году
Это самые экономичные пикапы, которые вы можете купить
Это внедорожники с лучшим расходом топлива
Ремонт блока цилиндров и головки
Этот почти невидимый ремонт трещин проходит через седло клапана. В области седла клапана следует использовать стальные штифты, поскольку сталь лучше выдерживает нагрев, чем чугун.
Трещина в головке блока цилиндров или блоке цилиндров может быть плохой новостью, а может и не быть, в зависимости от размера и расположения трещин(ы), стоимости отливки и того, что потребуется для устранения трещины по сравнению с тем, что потребуется стоимость замены литья. Относительно распространенная отливка с сильными трещинами, вероятно, не стоит времени и усилий на ее ремонт, если вы можете найти другую чистую отливку по разумной цене.
Нажмите здесь, чтобы узнать больше
С другой стороны, если вы обнаружили трещины в головке цилиндра или блоке последней модели, которые относительно дороги или трудно найти, может быть более экономичным исправить литье с помощью надлежащего ремонта трещин. методы. Чтобы испортить вывод этой статьи, нужно сопоставить стоимость ремонта треснувшей отливки со стоимостью ее замены.
Конечно, в этой истории есть нечто большее, чем просто конец. Каждый раз, когда вы восстанавливаете подержанный двигатель с большим пробегом, головку и блок всегда следует тщательно осматривать на наличие трещин. Методы магнитопорошкового контроля выявляют большинство поверхностных трещин глубиной около четверти дюйма на чугунных блоках и головках. Но некоторые области может быть трудно осмотреть только с помощью обнаружения магнитных частиц, поэтому рекомендуется проводить испытания под давлением для проверки «скрытых» трещин во впускных и выпускных отверстиях и водяных рубашках.
В алюминиевых отливках трещины и утечки пористости обычно обнаруживаются с помощью проникающих красителей и/или испытаний под давлением. Испытания под давлением от 10 до 40 фунтов на квадратный дюйм обычно выявляют любые утечки пористости или трещины, о которых стоит беспокоиться. Нет необходимости использовать более высокое давление, потому что большинство утечек, возникающих при нормальных рабочих температурах и давлениях, проявляются при давлении воздуха от 10 до 40 фунтов на квадратный дюйм. Погружение отливки в горячую воду во время испытания под давлением — это еще один метод, который может выявить трещины и утечки пористости, которые в противном случае можно было бы не заметить при комнатной температуре.
Верхний шаг нити на шпильке этого типа создает эффект защемления при затягивании шпильки (любезно предоставлено Lock-N-Stitch).
После обнаружения трещины или утечки важно внимательно осмотреть отливку, чтобы определить всю протяженность трещины. Трещины, видимые на поверхности отливки, часто простираются на некоторое расстояние под поверхностью в обоих направлениях. Поэтому при ремонте трещины не думайте, что трещина заканчивается там, где поверхность кажется сплошной, потому что она может распространяться под поверхностью, как корни дерева.
Способ устранения трещины зависит от типа металла (чугун или алюминий), местоположения трещины (напряженная или ненапряженная зона) и размера трещины.
Трещины обычно появляются в наиболее нагруженных местах отливки. К ним относятся области между седлами клапанов в головке блока цилиндров, область между седлами клапанов и отверстием для свечи зажигания, область деки между камерами сгорания, верхняя центральная область головки и выпускные отверстия. Трещины могут начинаться в камере сгорания и распространяться на впускные или выпускные отверстия или исходить из глухих отверстий, открытых отверстий под болты или направляющих клапанов.
Трещины в блоке могут возникать между цилиндрами на поверхности деки, в стенках цилиндров или в области перемычки вокруг коренных отверстий и коленчатого вала. Вы также можете найти трещины вокруг отверстий подъемника или распредвалов, или даже по бокам или по краям блока рядом с креплениями двигателя или отверстиями расширительных заглушек.
Чем больше термическое напряжение и/или механическая нагрузка на определенную область отливки, тем выше вероятность ее растрескивания, особенно если отливка относительно тонкая.
Новые отливки обычно считаются без трещин, но дефекты отливки, неправильное охлаждение после отливки также могут привести к появлению трещин. Более распространенной проблемой новых алюминиевых отливок является утечка из-за пористости. Вот почему новые отливки следует осматривать так же тщательно, как и бывшие в употреблении отливки с большим пробегом, чтобы убедиться в отсутствии трещин или пористых утечек, которые позже вызовут проблемы.
Что еще нужно помнить о трещинах, так это то, что они часто являются результатом слишком сильного нагрева. Негерметичная прокладка головки блока цилиндров, водяной насос, радиатор или шланг охлаждающей жидкости могли привести к утечке охлаждающей жидкости, что в конечном итоге привело к перегреву и перегреву двигателя. Ограничение выхлопа, вызванное частично забитым каталитическим нейтрализатором (или сажевым фильтром на дизельном двигателе), также может накапливать тепло в двигателе. Поэтому важно определить и устранить все, что могло вызвать перегрев двигателя, прежде чем он снова будет введен в эксплуатацию, иначе ремонт трещины может быть недолгим.
Горячий или холодный ремонт
Ремонт трещин может быть выполнен холодным (штифтовым) или горячим (сварка и пайка). Используемый метод будет зависеть от размера трещины и типа отливки (чугун или алюминий). Основным преимуществом холодного ремонта трещин является то, что он не требует нагрева. Отсутствие нагрева означает, что не требуется дополнительное время для предварительного нагрева и последующего охлаждения отливки, и нет опасности деформации или деформации отливки. Нагрев головки или блока цилиндров вызывает их расширение, что, в свою очередь, создает термическое напряжение в металле, что может привести к последующему растрескиванию при охлаждении металла, особенно если он остывает слишком быстро.
При закреплении также меньше беспокойства по поводу идеальной чистоты металла вокруг трещины. Для любого типа сварки требуется идеально чистая поверхность, на которой не должно быть таких загрязнений, как жир, масло или грязь. Это означает, что отливка должна быть предварительно очищена перед сваркой. Кроме того, сварка требует шлифовки трещины с помощью шлифовальной машины, чтобы новый металл мог заполнить пустоту и сплавиться с металлом по обе стороны от трещины.
При использовании чугунных головок и блоков 80 процентов трещин обычно можно устранить с помощью железных или стальных штифтов или конических заглушек, а для 20 процентов трещин потребуется сварка в печи, сварка пламенем или пайка. С алюминиевыми головками и блоками все наоборот. Около 80 процентов трещин ремонтируются с помощью вольфрамовой сварки в среде инертного газа (TIG), а 20 процентов трещин ремонтируются с помощью алюминиевых штифтов или заглушек.
Небольшие пористые утечки в алюминии часто можно легко закрыть с помощью одного штифта или конической заглушки. Трещины в алюминиевой головке или блоке, с другой стороны, гораздо труднее устранить штифтами, потому что алюминий является более мягким металлом, чем чугун, поэтому штифты и заглушки не могут обеспечить такой сильный «захват», как в железе. Кастинг. Штифтование может обеспечить удовлетворительный ремонт небольших трещин в ненагруженных зонах, но обычно не рекомендуется для больших трещин или трещин вблизи седел клапанов. Сварка обычно является предпочтительным методом ремонта, потому что алюминий относительно легко сваривается по сравнению с чугуном. Сварочный аппарат TIG с подачей аргона или гелия может легко и быстро заполнить большинство трещин.
Другой метод холодного ремонта, который можно использовать на участках вне камеры сгорания или на внешних поверхностях отливок, заключается в заполнении трещин высокотемпературной эпоксидной смолой. Многие эпоксидные смолы могут обеспечить прочный и долговечный ремонт. Эпоксидные смолы с металлическим наполнителем можно даже просверлить и нарезать резьбу, чтобы восстановить сломанные бобышки болтов. Ключом к правильному использованию эпоксидных смол является уверенность в том, что поверхность металла идеально чистая, сухая и на ней нет масла или охлаждающей жидкости. Поверхность также должна быть слегка шероховатой путем шлифовки или пескоструйной обработки, чтобы эпоксидная смола могла прилипнуть к поверхности. Большинство эпоксидных смол застывают довольно быстро (15 минут или меньше), но обычно для полного отверждения требуется 24 часа.
Методы завинчивания
Для ремонта трещин можно использовать различные типы резьбовых штифтов или конических заглушек. Используйте алюминиевые штифты на алюминиевых головках и блоках и чугунные или стальные штифты на чугунных головках и блоках.
Штифты с прямой резьбой устанавливаются путем сверления, нарезания резьбы и ввинчивания в перекрывающиеся штифты. Отверстия для соседних штифтов просверлены так, что они слегка перекрывают друг друга, что помогает зафиксировать каждый штифт на месте. Наилучшие результаты часто достигаются, если начинать с центра трещины и двигаться к ее концу, а не начинать с одного конца трещины и двигаться к другому концу. Начиная с центра, вы помогаете распределять напряжения наружу по мере продвижения к каждому концу трещины.
Штифты с прямой резьбой не закроют трещину, если на резьбу не нанести термостойкий герметик для резьбы на керамической основе и не зачистить верхние части штифтов. Не используйте обычный анаэробный герметик для резьбовых штифтов внутри или вокруг камеры сгорания или выпускных отверстий, потому что он не выдерживает тепла.
В другом типе штифта с прямой резьбой используется специальная направленная резьба с выступом в верхней части штифта. Направление резьбы вверх создает защемляющий или зажимающий эффект при затягивании штифта. Это позволяет штифту более плотно сжимать соседний металл, что хорошо работает с тонкостенными отливками. Для этого типа стопорного штифта требуются специальные метчики для формирования резьбы в каждом просверленном отверстии. Это двухэтапный процесс, начиная с чернового метчика и заканчивая чистовым метчиком.
Серия фотографий на страницах 32 и 33 показывает выявленные трещины, зашлифованные, заполненные сваркой TIG, а затем обработанные после сварки.
Конические штифты или заглушки устанавливаются по существу таким же образом, за исключением того, что глубина штифта более важна для правильной посадки. Конический штифт сужается внизу и шире вверху. Он работает как трубная заглушка с резьбой и вклинивается в отверстие при затягивании. Конические заглушки требуют специального метчика. После того, как каждая заглушка установлена, верхняя часть должна быть отрезана или отшлифована.
Наконечники некоторых резьбовых штифтов отламываются при затягивании заглушки. Это избавляет от необходимости обрезать верхнюю часть плунжера, но крутящий момент на плунжере может варьироваться в зависимости от диаметра плунжера и толщины отливки.
Для трещин, которые могут распространяться под воздействием тепла или нагрузки, вдоль трещины через определенные промежутки времени можно разместить «замки», чтобы сшить и скрепить трещину. Некоторые замки имеют форму галстука-бабочки, а другие имеют форму нити сплющенных бусин. Замки устанавливаются поперек трещины (перпендикулярно трещине), как шнурки для обуви, а оставшаяся часть трещины заполняется перекрывающимися штифтами.
Завершающим этапом ремонта холодных трещин является проковка верхушек штифтов или заглушек тупым наконечником в пневматическом молотке. Упрочнение деформирует верхние части штифтов и помогает соединить их с окружающим металлом. Упрочнение также сжимает верхнюю резьбу для герметичного уплотнения. Затем штифты можно зашлифовать заподлицо по мере необходимости, а затем дополнительно зачистить, чтобы сделать почти невидимый ремонт.
После завершения ремонта головки блока цилиндров ее следует снова опрессовать, чтобы убедиться в отсутствии утечек. Если есть небольшие утечки, их часто можно устранить путем дополнительной проклевки и/или установки дополнительных штифтов. Кроме того, не используйте слишком большое давление воздуха для повторной проверки головки, так как это может вытолкнуть герметик для резьбы до того, как он полностью затвердеет.
Варианты сварки
Если треснувшую головку или блок нельзя отремонтировать, заполнив трещины штифтами или заглушками, можно использовать сварку. Для чугунных головок это включает сварку в печи, сварку пламенем или пайку. С алюминиевыми головками это будет сварка TIG.
Для сварки в печи требуется опытный сварщик и предварительный нагрев головки в печи до 1000–1400 градусов по Фаренгейту (средне-красный цвет). Головка должна быть идеально чистой, а направляющие клапанов, седла и любые шпильки должны быть удалены перед сваркой. Трещина также должна быть зашлифована до водяной рубашки, чтобы в нее можно было вставить наполнитель (который должен быть из того же сплава, что и головка). Сварка производится ацетиленовой горелкой и нейтральным пламенем. После того, как трещина заполнена, головку необходимо обернуть изолирующим одеялом, чтобы она не остыла слишком быстро (что может привести к появлению затвердевших участков или дополнительных трещин). Скорость охлаждения не должна превышать 200 градусов по Фаренгейту в час, поэтому охлаждение до комнатной температуры должно занять от 6 до 7 часов.
Сварка пламенем
Другим методом ремонта трещин в чугунных головках и блоках является сварка пламенем (порошком). Сварка пламенем быстрее и проще, чем сварка в печи, и может обеспечить прочный и долговечный ремонт, как и сварка в печи. Головку все еще необходимо предварительно нагреть и медленно охладить после того, как трещина будет заполнена.
Горелка с пламенным напылением имеет загрузочный бункер, который подает никелевый порошок в пламя. Когда порошок подвергается воздействию пламени, он плавится и прилипает к краям трещины, заполняя область ремонта. Этот процесс похож на пайку, но приводит к гораздо более прочному ремонту, чем пайка. Порошок можно использовать для заполнения отверстий и трещин, а также для восстановления изношенных или поврежденных седел клапанов.
Сварка алюминиевых головок ВИГ
Трещины в алюминиевых головках чаще всего ремонтируются с помощью сварки ВИГ с использованием аргона или иногда гелия. Защита от инертного газа необходима, потому что алюминий образует оксидное покрытие, когда подвергается воздействию воздуха. Оксидное покрытие может загрязнить сварной шов и предотвратить сплавление присадочного стержня с окружающим металлом. Переменный ток используется для поочередного нагревания металла и выжигания образующегося оксида.
Как и чугун, алюминий перед сваркой необходимо предварительно нагреть. Но с алюминием вам нужно только предварительно нагреть до 350-450 градусов по Фаренгейту. Алюминий проводит тепло намного быстрее, чем чугун, поэтому важно держать головку теплой во время сварки.
Методы сварки различаются, но основная идея заключается в расплавлении окружающего металла и заполнении трещины расплавленным металлом и присадочной проволокой. Самые прочные сварные швы получаются при использовании присадочного стержня, который точно соответствует сплаву в отливке. Хорошо работают два присадочных стержня: № 4043 и № 5356 с 5-процентным содержанием магния. Тип электрода, который используется в аппарате для сварки TIG, также может иметь значение. Вольфрамовые ториевые электроды хорошо работают с алюминием, но лучшими считаются циркониевые вольфрамовые электроды (которые намного дороже).
После сварки необходимо дать головке медленно остыть. Длительное медленное охлаждение снимает напряжение в металле, которое, если его не снять, может привести к растрескиванию.
После того, как головка прогреется до комнатной температуры, ее следует испытать под давлением на наличие утечек. Покрытие внутренней части водяных рубашек герметиком или добавление герметика в систему охлаждения двигателя после установки двигателя может обеспечить дополнительную защиту от будущих утечек.
В этой серии представлены конические заглушки, используемые для заполнения трещин в головке блока цилиндров. Конические заглушки устанавливаются, отрезаются, зачищаются, затем отделываются. Внизу виден выбор штекеров разных размеров.
Блок двигателя треснул? Вот сколько это будет стоить вам
Как узнать, есть ли у вас трещина в блоке
Все это зависит от вашего автомобиля. В большинстве случаев лучше просто продать машину и двигаться дальше. Читайте дальше, чтобы увидеть, как все это работает.
Сценарий, в котором вы можете оказаться, — это припарковать свой грузовик в гараже после тяжелого дня, проведенного на бездорожье. На следующий день перед вашей машиной образовалась огромная масляная лужа. Когда вы проверяете щуп, на нем не фиксируется ни капли масла. И когда вы по глупости пытаетесь завести его, из вашего двигателя раздается самый ужасный скрежет, который вы когда-либо слышали. Это пресловутая утечка масла из треснутого блока двигателя.
У обеих этих ситуаций может быть несколько причин, но обе они имеют одну общую потенциальную причину — сломанный блок двигателя. Это, пожалуй, самая серьезная проблема, с которой вы можете столкнуться в своем автомобиле, буквально обрекая двигатель на полную замену. Но что это на самом деле означает, и что вы можете с этим поделать?
Продайте свой автомобиль с проблемами двигателя по справедливой цене!
Выкупаем автомобили, даже если у них треснул блок двигателя! Просто получите предложение ниже.
Знаете ли вы?
Треснувший блок цилиндров нельзя быстро исправить. Стоимость замены или восстановления двигателя может легко обойтись вам от 3000 до 5000 долларов или больше! Этот ремонт потенциально может превысить стоимость вашего автомобиля. Следующий лучший вариант — не тратить с трудом заработанные деньги на этот автомобиль и продать его «КАК ЕСТЬ» по справедливой цене.
К счастью, CarBrain занимается скупкой автомобилей не в идеальном состоянии! Если блок треснул или ваш двигатель неисправен, были готовы сделать вам онлайн-предложение всего за 90 секунд! Мы доставим оплату и эвакуируем ваш автомобиль БЕСПЛАТНО всего за 1-2 рабочих дня.
Трещина в блоке цилиндров — что это значит?
Блок двигателя представляет собой цельный кусок металла, скорее всего, отлитый из алюминия или, что чаще, из высококачественного железа. Внутри блока цилиндров цилиндры идеально круглые и гладкие, что позволяет поршням двигаться вверх и вниз с очень небольшим трением (конечно, смазываясь маслом). В нижней части масляного поддона находится коленчатый вал, который вращается под действием направленной вниз силы ваших поршней. И поскольку весь этот движущийся металл создает массу тепла, водяная рубашка также залита в блок двигателя. Охлаждающая жидкость двигателя течет через герметичную водяную рубашку к радиатору, рассеивая тепло, отнимающее мощность, и является одним из ответов на вопрос «почему моя машина перегревается».
Симптомы трещины в блоке двигателя
Когда кто-то говорит «трещина в блоке двигателя», это звучит довольно плохо, но поначалу это не всегда выглядит так плохо. В большинстве случаев трещина в блоке цилиндров едва видна невооруженным глазом. То есть до тех пор, пока с другой стороны не появятся масла.
Трещина может быть внешней, что означает утечку охлаждающей жидкости или масла за пределы двигателя. Трещины в блоке также могут быть внутренними между масляными галереями и каналами охлаждающей жидкости, что приводит к смешиванию масла и антифриза. Эти две жидкости несовместимы, и смешивание масел может нанести такой же ущерб, как и внешняя утечка, если не больше.
Поначалу утечка жидкости из двигателя может быть едва заметна, но со временем становится все хуже. Всегда не рекомендуется ездить с треснутым блоком двигателя. Когда повреждение усугубляется, более очевидными симптомами треснувшего блока являются дым двигателя и перегрев двигателя.
Как трескаются блоки цилиндров?
В районах, где большую часть года температура остается высокой, двигатели могут легко перегреться. На начальном этапе перегрев приведет к протечке прокладки головки блока цилиндров или деформации головки блока цилиндров. Когда перегрев становится еще хуже, быстро расширяющийся металл вызывает трещины в головке блока цилиндров снаружи или внутри.
Во многих случаях в условиях холодного климата или холодной погоды трещины в блоке двигателя возникают из-за замерзания. Сила охлаждающей жидкости не на высоте. Когда охлаждающая жидкость в двигателе замерзает, она расширяется. Замерзшая охлаждающая жидкость давит на окружающий ее металл, раскалывая блок, а также вскоре приведет к утечке антифриза и выходу из строя системы охлаждения. Как только это произойдет, вы сразу же столкнетесь с затратами на ремонт треснутой головки блока цилиндров или продажу вашего автомобиля. Стоит ли ремонтировать треснувший блок двигателя? Давайте взглянем.
Как я могу мгновенно получить расчет стоимости моего автомобиля с проблемами двигателя?
Это просто и это займет менее 90 секунд… нажмите кнопку ниже, чтобы начать и узнать, сколько стоит ваш автомобиль!
Доставка автомобиля БЕСПЛАТНА по всей стране. Без торга. Без комиссии. У нас рейтинг A+ для бизнеса на BBB.
Признаки треснувшего блока цилиндров
Одним из первых признаков треснувшего блока является ощущение тяжести в желудке. Вы можете сказать, что что-то очень не так, либо из-за перегрева, замерзания, либо из-за охлаждающей жидкости и масла по всей земле.
Физические признаки поломки блока цилиндров иногда очень очевидны, а иногда неясны. Незначительная трещина в блоке двигателя может привести к тому, что моторное масло или охлаждающая жидкость будут медленно просачиваться вниз по боковой поверхности двигателя. Это будет выглядеть так, как будто оно исходит из ниоткуда, или даже может быть просто разливом. Крошечная внутренняя трещина в двигателе вашего автомобиля может означать, что вы обнаружили плавающие остатки масла поверх охлаждающей жидкости в радиаторе, или ваше моторное масло может выглядеть как шоколадное молоко.
Когда ваш сломанный блок двигателя особенно серьезен, он может выплеснуть охлаждающую жидкость или масло на землю почти так же быстро, как вы можете его влить. Если трещина находится в верхней части цилиндра, рядом с головкой, масло или охлаждающая жидкость могут быть влил в цилиндр. Это приведет к загрязнению свечи зажигания, что приведет к пропуску зажигания и дыму из выхлопной трубы.
Симптомы трещины в блоке двигателя могут варьироваться в широких пределах, поскольку они полностью зависят от того, где образовалась трещина.
Ремонт треснувшего блока цилиндров
Можете ли вы починить треснувший блок цилиндров? Что ж, починить треснувший блок цилиндров — непростая задача. Помимо капитального ремонта трансмиссии, наверное, нет более сложной работы, когда речь идет о ремонте автомобилей. Найти человека, который знает, как починить треснувший блок двигателя, почти так же сложно, как и сам ремонт. Процесс сложен, занимает часы за часами и часто может снова выйти из строя, поэтому затраты на ремонт треснувшего блока цилиндров могут начать расти.
Как починить треснувший блок двигателя?
Для начала все нужно снять с двигателя. Без шуток, каждую деталь приходится разбирать и снимать с блока. Удаление двигателя, очевидно, должно произойти. После того, как он разобран до голого блока, его необходимо испытать под давлением, чтобы определить целостность двигателя и возможность ремонта. В отдельных случаях трещину можно заварить или слесарь может вставить в трещину ремонтные заглушки. Однако замена блока встречается гораздо чаще.
Если вам очень повезло и блок двигателя можно отремонтировать, сборка по-прежнему требует тщательности, а затраты на ремонт двигателя обычно высоки. Вам потребуются новые подшипники, уплотнения и прокладки, а также запасные части и жидкости для обычного обслуживания. Кроме того, обязательно должны быть дополнительные компоненты, которые сгнили или сломались во время разборки. Кроме того, вам нужно убедиться, что ваша головка блока цилиндров не повреждена. Если его нужно заменить или отремонтировать, это отдельный проект.
Стоимость ремонта блока цилиндров с трещинами
От начала до конца, затраты на ремонт трещин в блоке цилиндров обойдутся вам не менее чем в 1500 долларов на детали и затраты на механическую обработку . Трудозатраты на ремонт блока цилиндров могут составлять от 12 до 35 часов , в зависимости от автомобиля, которым вы управляете. Дизельные двигатели и двигатели грузовых автомобилей находятся в более дорогом сегменте, в то время как для небольших автомобилей и более распространенных моделей обычно требуется меньше времени. Предполагая около 20 часов работы по цене 100 долларов в час , вы можете рассчитывать не менее чем на $3500 на ремонт треснувшего блока цилиндров. Это может быть намного, намного больше. Столкнувшись с затратами на ремонт треснувшего блока цилиндров, вам действительно нужно решить, следует ли вам починить свой автомобиль или продать его. Стоимость замены блока цилиндров может быть еще выше.
Стоимость замены двигателя
Полная замена двигателя на новый, восстановленный или бывший в употреблении двигатель может быть лучшим вариантом. Тем не менее, по данным CarCare.org, обычно это от 3000 до 5000 долларов 9.0020 для установки восстановленного двигателя. Высокая стоимость замены двигателя часто делает продажу вашего автомобиля более привлекательной.
Если у вас нет ни времени, ни денег возиться с треснувшим блоком двигателя, то не надо! Вместо этого продавайте его КАК ЕСТЬ. Получите гарантированное предложение от CarBrain, чтобы купить у вас вашу машину, как она есть, с треснувшим блоком и всем остальным. Если вы примете наше предложение, мы отправим кого-нибудь, чтобы забрать ваш автомобиль и положить вам деньги. Это легко и без стресса, и это отличный способ разобраться со сломанной машиной, которая засорила подъездную дорожку.
Что ты теряешь? Запросите гарантированное предложение прямо сейчас!
Получите гарантированное предложение
Можете ли вы починить треснувший блок двигателя?
Возможно. Варианты есть, но они большие.
Краткие примечания
— Трещины в блоках цилиндров обычно возникают из-за экстремальных температур двигателя
— Трещины в блоке цилиндров можно починить
— Качество и срок службы ремонта зависят от первоначальной серьезности трещины
Можете ли вы починить треснувший блок двигателя? Да, но успех будет зависеть от множества факторов. Успех ремонта будет зависеть от того, склонен ли человек к механике, ожидаемого срока службы и производительности отремонтированного блока цилиндров, а также серьезности первоначальной трещины.
Блок цилиндров
Блок цилиндров — самая большая часть двигателя. Он содержит поршни и цилиндры, а также каналы, по которым перекачиваются масло и охлаждающая жидкость. Целью блока цилиндров является поддержка частей двигателя и передача тепла охлаждающей жидкости двигателя для рассеивания.
Трещину в блоке двигателя можно починить, но это может быть ненадолго, в зависимости от серьезности трещины. Для тех, кто склонен к механике, может быть дешевле заменить или восстановить двигатель.
Если в блоке цилиндров появляется трещина, проблема заключается в сохранении его структурной устойчивости после того, как его целостность была нарушена.
Это может вызвать проблемы с цилиндрами, картером и каналами для жидкости, а также другие проблемы, такие как снижение производительности и перегрев.
Как определить, что блок двигателя треснул?
1. Цветной дым – Если в области двигателя начинает дымиться, это может быть признаком наличия трещины в блоке двигателя. Дым обычно кажется синим или серо-черным цветом.
2. Перегрев двигателя – Многократный перегрев автомобиля является признаком низкого уровня охлаждающей жидкости. Если есть утечка и охлаждающая жидкость не циркулирует через блок цилиндров, возможно, в блоке цилиндров образовалась трещина, из-за которой охлаждающая жидкость перенаправляется в другое место.
3. Смесь масла и охлаждающей жидкости – Масло и охлаждающая жидкость работают в отдельных замкнутых пространствах. Если вы видите скопление белого цвета вокруг крышки моторного масла, охлаждающая жидкость и масло могут смешиваться друг с другом. Трещина в блоке двигателя может привести к утечке охлаждающей жидкости в моторное масло, в результате чего масло станет молочно-белой смазкой.
4. Снижение производительности двигателя – Треснувший блок двигателя вызывает низкую компрессию двигателя, что выражается в неровной работе на холостом ходу, повышенном расходе топлива и общей плохой работе двигателя.
Что вызывает растрескивание блока цилиндров?
Наиболее распространенной причиной растрескивания блока цилиндров является перегрев двигателя. Высокая температура заставляет металл расширяться, что может привести к возникновению точек разрушения в металле.
1. Высокая температура — Повторяющиеся высокие температуры с течением времени могут привести к растрескиванию блока цилиндров. Причина перегрева двигателя часто связана с низким уровнем охлаждающей жидкости двигателя. Неисправность водяного насоса — другое дело. Отказ водяного насоса означает, что охлаждающая жидкость не прокачивается через двигатель для отвода тепла. Двигатель также может перегреваться, когда он перегружен.
2. Низкие температуры – Чрезмерно низкие температуры также могут привести к растрескиванию блока цилиндров. Это чаще встречается в старых автомобилях, использующих охлаждающую жидкость старого образца. При замерзании охлаждающая жидкость может расширяться и давить на стенки блока цилиндров, вызывая микротрещины.
3. Заводской брак – Редкой, но возможной причиной треснувшего блока двигателя является заводской брак – отказ при отливке блока. При изготовлении блока цилиндров он формуется в пресс-форме. Ошибка в процессе формования может привести к утончению или другим дефектам на блоке цилиндров, что приведет к растрескиванию блока цилиндров.
Заделка треснувшего блока цилиндров
Википедия
1. Коммерческие герметики – Герметики могут быть пригодны для небольших трещин, связанных с проблемой в системе охлаждения. Исправление заключается в добавлении герметика в охлаждающую жидкость. Со временем продукт проникает в трещины и образует постоянное уплотнение. Это работает для небольших трещин, но не подходит для больших трещин.
2. Сварка – Блок двигателя может быть повторно заварен для герметизации трещин. Блок двигателя представляет собой цельный компонент. Ремонт требует специальных инструментов и должен выполняться только лицензированным специалистом, поскольку сварка может сделать весь блок двигателя более восприимчивым к растрескиванию.
Сварка также делает блок двигателя более восприимчивым к деформации, которая может нарушить структурную целостность и безопасность блока двигателя.
3. Заплатки для холодной сварки — Заделка включает использование клеев и эпоксидных смол для герметизации трещин в блоке цилиндров, часто с использованием этих клеев вместе с самой заплаткой. Их следует рассматривать только как краткосрочное решение, поскольку высокая температура может повредить ремонтные работы, что приведет к дальнейшему повреждению блока цилиндров.
4. Холодное сшивание металлом – Холодное сшивание металлом – это очень дорогой процесс, при котором куски металла сшиваются вместе, подобно разорванной ткани. Это неэффективно при сильном нагреве двигателя и должно выполняться только профессионалом.
Серьезность трещины определяет возможность ее устранения. Другие факторы включают в себя использование вождения. Досуг по сравнению с использованием пригородных поездов повлияет не только на успешность решения, но и на удовлетворенность водителей им. Если автомобиль используется для ежедневных поездок на дальние расстояния, эти меры вряд ли будут эффективным долгосрочным решением. Замена может быть лучшим вариантом.
Более глубокое погружение — Соответствующее чтение из 101:
Техническое обслуживание автомобиля своими руками, чтобы сэкономить деньги | Autos101
Ознакомьтесь с нашими советами о том, как сэкономить деньги, выполняя техническое обслуживание автомобиля самостоятельно.
5 способов повысить топливную экономичность вашего автомобиля | Autos101
Узнайте, как сэкономить деньги и увеличить пробег вашего автомобиля.
Когда детали поршневого двигателя заедают или отрываются на высокой скорости, результаты никогда не бывают положительными. Если удача на вашей стороне, процедуры аварийного отключения иногда могут ограничить ущерб, но когда части двигателя отсоединяются, результат чаще всего бывает катастрофическим.
Так произошло с ведущим производителем цемента в Доминиканской Республике. Во время штатной эксплуатации у одного из двигателей Wartsila 18V32LN вышел из строя шатун, что привело к серьезным повреждениям блока цилиндров и коленчатого вала. Столкновения с шатуном выбили крупные части блока между смотровыми дверцами и более мелкие части внутри картера. В результате аварии также были серьезно повреждены нижняя посадочная поверхность лейнера и коленчатый вал двигателя. Голтенс тщательно осмотрел очевидные повреждения и провел испытания на наличие трещин на других участках, чтобы удостовериться, что все повреждения были выявлены. Голтенс заверил клиента, что блок не был бракован и может быть отремонтирован на месте с помощью сочетания металлической прошивки и механической обработки на месте.
1 Осмотр внешних повреждений блока
goltens.com/wp-content/uploads/2-Damaged-section-cropped-from-block-1024×683.jpg» data-sub-html=»Damaged section cropped from block» data-download-url=»false»>
Поврежденный участок, вырезанный из блока
Лазерное 3D сканирование поврежденного участка блока
Cast-Insert-Design-From-Laser-Scan-Data
Cast Insert на месте для сшивания
com/wp-content/uploads/6-Stitching-in-progress-768×1024.jpg» data-sub-html=»Stitching in progress» data-download-url=»false»>
Компания Goltens выполнила лазерное сканирование поврежденных участков для облегчения литья точных вставок. Голтенс обрезал поврежденные внутренние и внешние участки двигателя, чтобы обеспечить чистоту сопрягаемых поверхностей, а затем измерил площади для изготовления литых вставок, которые будут вшиваться в блок. Вставки были аккуратно установлены и сшиты металлом с помощью инструмента Lock-n-Stitch. Завершив сшивание металла, Голтенс обработал сшитые поверхности и провел тщательное тестирование на наличие трещин, чтобы убедиться, что ремонт прошел успешно. Для устранения повреждения посадочной поверхности гильзы компания Goltens line расточила поврежденное отверстие, установила втулку и обработала ее до стандартного диаметра.
РЕЗУЛЬТАТЫ РЕМОНТА БЛОКА ДВИГАТЕЛЯ
То, что казалось потенциально бракованным двигателем, было обычным, хотя и высокоточным и сложным ремонтом для специалистов Goltens. Ремонт блока был тщательно проверен и устранен, прежде чем Голтенс приступил к ремонту повреждения коленчатого вала двигателя.
Загрузить этот ресурс в формате PDF
(Щелкните правой кнопкой мыши и выберите «Сохранить файл как…» или «Сохранить ссылку как…» для сохранения)
Скачать PDF
Ever-Pac Ремонт и обработка блока цилиндров
не обязательно должны приводить к дорогостоящей замене двигателя или, что еще хуже, к покупке совершенно новой машины. Качественно выполненный ремонт блока цилиндров может стать рентабельной альтернативой, которая положительно скажется на прибыли вашей компании. Ever-Pac, механическая мастерская с полным спектром услуг, расположенная в Риверсайде, Калифорния, может быстро и недорого выполнить механическую обработку и ремонт цилиндров и блоков цилиндров на месте для компаний по всей Южной Калифорнии.
Современная технология позволяет нам выполнять механическую обработку блоков на месте
Для обеспечения эффективной обработки и ремонта блока цилиндров и блока цилиндров на месте требуется самое передовое оборудование, и это именно то, что у нас сейчас есть в нашем распоряжении. Ever-Pac теперь представляет:
«Машина для производства блоков цилиндров Rottler», что означает… Повышение нашей эффективности и улучшение обслуживания для вас!
Компания Rottler уже более 80 лет предлагает инновационные решения для точного машиностроения. Линейка оборудования для обработки блоков цилиндров Rottler включает в себя F88S, самый большой многоцелевой станок Rottler, который может легко работать с современными дизельными двигателями с большими блоками, включая модели Cat 3500 и 3600.
Эффективность и универсальность в одном станке
Массивный F88S использует самые современные технологии для обработки больших дизельных двигателей, используемых в землеройной, горнодобывающей, нефтегазовой промышленности, энергетике, судостроении и т. д.
Дополнительно Программное обеспечение для автоматического цикла и производства инструменты позволяют обрабатывать полные группы блоков без присутствия оператора, после настройки задания и нажатия кнопки «запуск цикла» оператор может «уйти» и выполнять другую работу, в то время как F88S завершает обработку группы блоков или основной линия носила без присмотра!
Обработка блоков на месте с помощью F88S также выполняется очень быстро. Двигатель Cat 3500 можно полностью обработать от пола до этажа менее чем за два часа. Более быстрая обработка означает, что ваш двигатель может быть снова в рабочем состоянии и продуктивным с минимальным временем простоя.
Наши опытные механики делают разницу
Наша команда квалифицированных механиков обладает опытом, позволяющим в полной мере использовать возможности обработки блоков на месте, которые может предложить F88S. Они также имеют большой опыт работы с двигателями Cat 3500 и 3600, а также других ведущих производителей. Вы будете спокойны, зная, что ремонт будет выполнен с первого раза.
Узнайте больше о преимуществах услуг по механической обработке блоков на месте от Ever-Pac
Ever-Pac является подразделением компании Quinn, самого надежного поставщика решений для тяжелого оборудования в Южной Калифорнии на протяжении почти 100 лет. Обработка блоков на месте производства Ever-Pac включает в себя ту же непоколебимую приверженность поддержке клиентов и обслуживанию, которую вы ожидаете от компании Quinn.
Предлагаемые услуги:
Ремонт блока цилиндров: Двигатели оборудования работают в условиях экстремальных температур и давлений, которые со временем могут привести к растрескиванию блоков цилиндров. В Ever-Pac у нас есть инструменты и ресурсы, необходимые для ремонта этих трещин и избавления вас от дорогостоящих затрат на замену.
Восстановление блока цилиндров: Верните блоки цилиндров в состояние нового, выбрав услуги по восстановлению от Ever-Pac. Наша команда может обслужить ваш блок цилиндров и позаботиться о небольших задачах по техническому обслуживанию и ремонту, которые помогут вашему блоку цилиндров работать так же, как когда он впервые сошел с конвейера.
Восстановление блока цилиндров: Мы разбираем ваш блок цилиндров, чтобы полностью удалить смазку и другие остатки, которые образовались во время использования. Далее мы смотрим на состояние блока, обрабатывая его по мере необходимости. Затем мы восстановим блок цилиндров и затянем крышки, чтобы ваша машина могла работать на пределе своих возможностей.
Наплавка блока цилиндров: Достигните оптимальной производительности, воспользовавшись услугами по наплавке блока цилиндров, в ходе которых создается плоская головка цилиндра, полностью герметизирующая жидкости и газы прокладки головки блока цилиндров.
Растачивание основной линии блока цилиндров: Со временем отверстия изнашиваются или повреждаются, или они могут потерять свою округлость. Они также могут выйти из строя или потерять свое центрирование. Сверление основной лески устраняет эти проблемы.
Втулка блока цилиндров: Отремонтируйте поврежденные или изношенные блоки цилиндров с помощью простого и экономичного процесса, который называется гильзованием.
Растачивание блока цилиндров на месте: Что касается оборудования, которое не может быть доставлено к нам, мы приедем к вам. Мы можем предоставить услуги по растачиванию на месте крупногабаритного оборудования и блоков цилиндров.
Ремонт блока цилиндров: Экономьте деньги, ремонтируя треснувшие, поврежденные или изношенные блоки цилиндров вместо того, чтобы инвестировать в запасные части, которые могут работать не так хорошо, как оригинальные.
Восстановление блока цилиндров: Добейтесь состояния нового блока цилиндров путем восстановления компонента, который начинает показывать свой возраст.
Восстановление блока цилиндров: Процесс разборки и восстановления блока цилиндров включает в себя тщательную очистку и замену крышек и других мелких деталей, срок службы которых истек.
Легкосплавные колесные диски 16″ «Диамант» (серебро, для х295)
NA
Окраска металлик
O
Охранная система с датчиком периметра
O
Управление аудиосистемой на рулевом колесе
O
Одинарное пассажирское сиденье с ремнем безопасности
O
Камера заднего вида
O
Отделка руля и ручки КПП кожей
O
Внутренние облицовочные панели грузового отсека во всю высоту кузова (пластик)
O
Электропривод складывания боковых зеркал заднего вида
O
Внутренние облицовочные панели грузового отсека до половины высоты кузова (пластик)
O
Система мониторинга давления в шинах (TPMS)
O
Защита пола грузового отсека (фанера с нескользящим и непромокаемым покрытием)
O
Электронная система курсовой устойчивости (ESC) c антиблокировочной тормозной системой(ABS) , системой распределения тормозных усилий (EBD), адаптивной управлением в зависимости от загрузки (LAC), гидравлическим усилителем экстренного тормоения (HBA), системой предотвращения опрокидывания и системой помощи при трогании на подъеме (Hill Holder)
O
Система контроля полосы движения (LDWS) / Система распознавания дорожных знаков (TSR) / Система автоматического управления дальним светом (HBR) / улучшенная система торможения AEBS
NA
Легкосплавные диски 15″ (для версии Х295)
NA
Легкосплавные диски 15″ (5 широких спиц, матово-черные, для версии Х290)
O
Легкосплавные диски 15″ Диамант (5 широких спиц, темно-серые, для версии Х290)
O
Подогрев пассажирского сиденья
O
Подогрев водительского сиденья
O
Одинарное пассажирское сиденье, регулируемое по высоте
O
Окрашенный бампер (цвет — 611)
O
Защита колесных арок (снаружи)
NA
Увеличенные тормозные диски
NA
Атермальное ветровое стекло
O
Топливный бак увеличенного объема 125 л
O
Инструментальная панель High Level
O
Отказ от окраски ручек дверей в цвет кузова
O
Отказ от перегородки за спиной водителя (только для версий под конверсии)
O
Отсутствие тахографа
NA
Окрашенный бампер (цвет — 453)
O
Окрашенный бампер (цвет — 506)
O
Отказ от ограничителя скорости
NA
Фронтальная подушка безопасности пассажиров
O
Задние датчики парковки
O
Третий ключ зажигания (механическая часть)
O
Накладка сиденья
O
Съемный плафон освещения на потолке
O
Темная окантовка фар головного цвета (только в комбинации с темной решеткой радиатора)
O
Открывание задних распашных дверей на 270 град.
O
Ручки дверей, окрашенные в цвет кузова
O
Комплект для замены колеса (запасное колесо, домкрат, ключ, Fix&Go)
O
Тахограф
O
Приборная панель Techno
O
Модуль трансляции данных CAN-шины в формат FMS
O
Окрашенный бампер (цвет — 691)
O
Мультимедийная система c голосовым управлением, дистанционным управлением на руле и сенсорным экраном 5″
O
Дополнительная адаптация топливной системы под топливо с высоким содержанием серы
O
Окрашенный бампер (цвет — 632)
O
Запираемый ящик в центральной консоли
O
Велюровая отделка сидений
O
Такелажные петли на середине высоты кузова
O
Передние брызговики
O
Подготовка для установки дневных ходовых огней DRL LED
O
Многофункциональный держатель для смартфонов и планшетов
O
Снижение полной массы (полная масса 2495 кг)
S
Радиоприемник AM / FM / USB / AUX / Bluetooth (поддерживает дист. управление на руле, опция 245)
O
Защитная пластина бампера черного цвета
O
Лоток для мелких вещей под сиденьем водителя
O
Окрашенный бампер (цвет — 549)
O
Электророзетка 12В в грузовом отсеке
O
Бамперы, окрашенные в цвет кузова
O
Колесные колпаки
O
Комплексная система контроля безопасности в движении Traction +
O
Прикуриватель
O
Защитная пластина бампера серебристого цвета
O
Одинарная фронтальная подушка безопасности пассажира
O
Дневные ходовые огни DRL (LED лампы)
O
Решетка радиатора черного цвета с серебристыми продольными вставками
O
Ограничитель скорости + Круиз-контроль
O
Разъем USB для зарядки переносных устройств
O
S и Т — базовая комплектация
О — опционно
«Фиат-Дукато»: размеры, описание, технические характеристики
Рынок грузоперевозок развивается стремительными темпами. Так, с каждым годом появляется все больше и больше коммерческого транспорта. Но «Фиат-Дукато» — отнюдь не новинка, а даже старожил на рынке коммерческой техники. Эта машина впервые появилась в 81-м году прошлого столетия. Сегодня данный автомобиль является одним из лидеров в своем классе. Это неплохая альтернатива «Спринтеру» и «Крафтеру». Что собой представляет этот итальянец? Размеры «Фиата-Дукато», описание и характеристики – далее в нашей статье.
Внешность
Автомобили имеют яркий современный дизайн. Спереди – раскосые светодиодные фары и огромная решетка радиатора. Бампер не красится в цвет кузова, что очень практично для коммерческого транспорта. По бокам – широкий пластиковый молдинг. Зеркала имеют прямоугольную форму и обеспечивают неплохой обзор. Что касается качества защиты от коррозии, современные модели «Дукато» имеют хорошую антикоррозионную обработку.
Стоит отметить, что собирается «Фиат-Дукато» в Елабуге. В зависимости от комплектации, автомобиль может оснащаться противотуманными фарами или поставляться без них.
Какие имеет размеры «Фиат-Дукато»? Габариты данного автомобиля могут существенно отличаться. Итальянский производитель выпускает множество модификаций, среди которых есть:
Короткая база.
Средняя.
Длинная.
Шасси (с возможностью установки будки).
Рассмотрим каждый тип более подробно.
Короткая база
У данного «Фиата-Дукато» размеры колесной базы составляет 3 метра. При этом длина кузова составляет 4,96 метра. Также производитель предлагает установку кузовов разной высоты. Так, вариант с низкой крышей имеет высоту в 2,25 метра, а в более дорогих версиях – 2,53 метра. Ширина «Фиата-Дукато» неизменна и составляет 2,05 метра. В зависимости от высоты кабины, полезный объем будки микроавтобуса составляет от восьми до девяти с половиной кубометров. Грузоподъемность короткобазного «Фиата-Дукато» составляет 995 килограмм. Для каких целей подходит данный автомобиль? Предполагается, что данный «Фиат-Дукато» будет использоваться в черте города. При этом есть все условия для удобной погрузки и разгрузки. Размеры задней двери составляют 156 на 152 сантиметра либо 156 на 179 сантиметров (в зависимости от высоты кузова). Также присутствует и сдвижная дверь. Ею оборудуется микроавтобус «Фиат-Дукато» . Размер сдвижной двери – 107,5 на 148,5 сантиметров. При этом погрузочная высота составляет 54 сантиметра.
Средняя база
Это может быть как пассажирский «Фиат-Дукато», так и грузовой. Величина колесной базы в данном случае составляет 3,45 метра. Суммарная длина кузова составляет 5,41 метра. Ширина – по-прежнему 2,05 метра. Высота, как и в предыдущем случае, может отличаться. Так, версия с низкой крышей имеет высоту в 2,25 метра. Другие версии – 2,53. Что касается полезного объема, грузовая площадка рассчитана на десять либо одиннадцать с половиной кубических метров.
Грузоподъемность среднебазного «Фиата» может отличаться. Так, пассажирский «Фиат-Дукато» может взять на борт до одной тонны груза. А вот фургон уже рассчитан на нагрузку в 1575 килограмм. Размеры задних ворот аналогичны предыдущему случаю. Однако габариты сдвижной боковой двери несколько иные. Так, ширина ее составляет 54 сантиметра, а в некоторых модификациях и 125 сантиметров. Максимально возможная длина грузового отсека составляет более трех метров (3,12). Это позволяет транспортировать уже крупногабаритную мебель.
Удлиненная версия
Данная модификация имеет название «Макси Ван». Каковы размеры автобуса «Фиат-Дукато»? Длина колесной базы составляет 4,04 метра. При этом суммарная длина кузова – шесть метров. Есть еще одна модификация. Общая длина ее составляет целых 6,4 метра.
При этом здесь удлинен задний свес до 138 сантиметров. Высота тоже может отличаться. Так, версия с низкой крышей имеет высоту в 2,52 метра. А максимальная версия – 2,76. Ширина при этом осталась прежней и составляет 2,05 метра. Внутренние размеры «Фиата-Дукато» таковы, что позволяют уместить от 13 до 17 кубических метров груза. При этом длина будки составляет от 3,7 до 4,07 метра.
Шасси
Это еще один вариант грузового автомобиля «Фиат-Дукато». Размеры колесной базы тоже могут быть разными. Так, общая длина машины составляет 5,94 или 6,3 метра. Для чего нужен данный тип автомобилей? На шасси может устанавливаться:
Бортовой кузов.
Тентованный.
Изотермический.
Фургон-рефрижератор.
Емкости для перевозки жидкостей (как пищевых, так и химических).
Также возможна установка дополнительного оборудования (например, крана-манипулятора) или оснащение двойной кабиной, которая будет рассчитана на четырех пассажиров. Есть выбор и по грузоподъемности. Общая масса может составлять от трех с половиной и до четырех тонн. Однако последняя версия уже относится к категории С.
Высота рамы и величина заднего свеса являются стабильными и не изменяются на всех модификациях. Так, данный параметр составляет 65 и 240 сантиметров соответственно.
Платформа
Очень часто модификация шасси укомплектовывается бортовой платформой. Она изготавливается из алюминия и не ржавеет. Так, высота бортов составляет 40 сантиметров, а ширина платформы – 2 метра. При этом объем кузова может быть разным, в зависимости от длины машины. Объем составляет от шести до восьми с половиной метров.
Технические характеристики
Для данного автомобиля используется турбодизельный двигатель серии «МультиДжет». Это четырехцилиндровый мотор, расположенный поперечно относительно кузова. Среди плюсов данного двигателя отзывы отмечают высокую эластичность, приемистость и мощность. Когда автомобиль пустой, машина с легкостью трогается со второй передачи. Силовой агрегат отличается непосредственным впрыском топлива и имеет промежуточный охладитель воздуха (интеркуллер). Имеется система управления впрыском с «Бошевским» контроллером.
В отличие от популярного «Коммон Рейла», система «МультиДжет» имеет особенный, более агрессивный алгоритм впрыска. Это позволяет увеличить максимальную мощность силовой установки и при этом снизить уровень шума при работе. Также силовой агрегат «МультиДжет» менее привередлив к качеству топлива. А само горючее сгорает в цилиндрах полностью. Тем самым достигается высокая экономичность и производительность ДВС.
Рабочий объем силового агрегата составляет 2,28 литра. Номинальная мощность – 130 лошадиных сил. При этом крутящий момент двигателя – 320 Нм.
Что касается трансмиссий, покупателю предлагается механическая шестиступенчатая коробка передач с гидроприводом выключения и с однодисковым сцеплением. Крутящий момент передается на передние ведущие колеса. Кстати, такая же коробка предлагается для новых микроавтобусов «Форд-Транзит». Отзывы отмечают, что наличие шестой передачи в этой коробке позволяет уверенно разгоняться до высоких скоростей и при этом экономить топливо. Так, максимальная скорость автомобиля составляет 150 километров в час. А расход топлива – 8,4 литра. Но на трассе машина будет экономить только в том случае, если скорость автомобиля не превышает 110 километров в час. Сам топливный бак рассчитан на 90 литров горючего. Как отмечают отзывы, коробка четко переключается и не издает какой-либо шум.
Салон
Автомобиль имеет современный и комфортный салон. для водителя предусмотрен четырехспицевый мультируль с возможностью регулировки, а также информативная панель приборов с бортовым компьютером. Последний показывает всю информацию о поездке – среднюю скорость, мгновенный и общий расход. На центральной консоли располагается цифровой мультимедиа-дисплей, внизу есть блок управления климатической системой. Под консолью – два подстаканника. Также в салоне повсюду есть ниши для различных мелочей. Это полочки, бардачки и прочее. Рычаг коробки передач располагается на панели, что очень удобно. Во-первых, водителю не нужно тянуть руку, чтобы переключить скорость. Во-вторых, отсутствие рычага посередине в полу существенно освобождает место. Передвигаться по салону гораздо проще.
Водительское сиденье имеет возможно регулировки не только спинки и подушки, но и поясничного подпора. В зависимости от комплектации, машина может идти с одинарным либо с двойным пассажирским сиденьем. Последний вариант может трансформироваться, образовывая таким образом компактный столик.
Двери захлопываются без громкого шума, как на легковых автомобилях. В движении не слышно каких-либо скрипов или грохота. Кстати, высота потолка составляет 1,9 метра. Поэтому рослые пассажиры будут чувствовать себя очень комфортно.
Ходовая часть
Если говорить про микроавтобус «Фиат-Дукато», в нем несущим является сам кузов. Сварен он из высокопрочных марок стали. А вот шасси имеет полноценную раму. Но схема подвески в обеих случаях будет одинаковой. Что грузовой, что грузопассажирский «Фиат Дукато» имеет независимую переднюю подвеску на стойках «МакФерсон». Сзади же имеется балка, так как привод всего — передний. Подвешена она к раме или к кузову посредством полуэллиптических рессор. Также здесь применен стабилизатор поперечной устойчивости и гидравлические телескопические амортизаторы.
Тест-драйв машины
Как ведет себя на ходу «Фиат-Дукато»? Грузопассажирский он или просто грузовой, не имеет значения – эта машина управляется подобно легковушке. Рулевое управление – рейка с гидроусилителем. На удивление, машина очень хорошо держит дорогу, как на скорости, так и в поворотах. На «Фиате» можно с комфортом отправляться в дальнюю дорогу. Машина хорошо проглатывает неровности, особенно если у нее пригружена задняя часть. Управление заслуживает высокой оценки.
О надежности автомобиля
Относительно надежности подвески нет разницы, собран «Фиат-Дукато» в Елабуге или в Италии. Но все же на наших дорогах ходовая часть менее вынослива, чем на дорогах Западной Европы. Так, спустя девяносто тысяч могут выходить из строя рулевые наконечники. Подшипники служат порядка ста двадцати тысяч. Стойки стабилизатора изнашиваются через шестьдесят тысяч километров. Но нужно сказать, что запчасти на «Фиат-Дукато» можно найти в любом магазине города. Стоят они, конечно, дороже, чем на «ГАЗель», но тем не менее итальянская машина — более надежная. Кстати, эти же запчасти на «Фиат-Дукато» можно поставить и самостоятельно. Главное – иметь стандартный набор ключей и инструментов.
Подводим итоги
Итак, мы выяснили, какие имеет размеры будки «Фиат-Дукато», технические характеристики и особенности автомобиля. В целом «Фиат-Дукато» — это неплохой коммерческий автомобиль, который подходит для эксплуатации не только в городе, но и на более дальних расстояниях.
Источник
Ducato Cargo — Коммерческие автомобили Fiat. Официальный дилер в Беларуси
Варианты комплектаций Скачать
Сегодня многие предприниматели, занимающиеся бизнесом в сфере грузоперевозок, останавливают свой выбор на грузовых фургонах. Фургоны незаменимы для доставки продуктов на предприятия общественного питания, в магазины и супермаркеты, а также мебели и домашних вещей – как в городской черте, так и за ее пределами. В линейке автофургонов лидирующие позиции давно и заслуженно занимает Фиат Дукато благодаря своей надежности, экономичностьи, простоте в эксплуатации и ремонте. Купить Фиат Дукато фургон – значит, обрести надежного помощника и друга в бизнесе.
ОСНОВНЫЕ ХАРАКТЕРИСТИКИ
3 варианта колесной базы и 3 варианта высоты
8 вариантов внутреннего объема кузова (от 8 до 17 м3)
3 варианта размеров сдвижной боковой двери и задних дверей
Полная масса от 2500 до 4000 кг
Грузоподъемность от 560 до 1825 кг
Максимальная нагрузка на переднюю ось до 2100 кг
Максимальная нагрузка на заднюю ось до 2400 кг
2 различные конструкции: Ducato и Ducato Maxi с усиленной подвеской и 16-дюймовыми колесами
МОДЕЛИ
Грузовой отсек
Неизменно сильная черта DUCATO. Грузовой отсек прямоугольный, с вертикальными бортами. Вы можете использовать каждый миллиметр пространства:
Длина от 267 до 407 см
Высота от 166 до 217 см
Ширина между колесными арками 142 см, т.е. стандартный европалет (120 см) грузится легко и быстро
Пол кузова может быть покрыт специальным высокопрочным покрытием
Стены грузового отсека могут быть защищены панелями из термопластика
Для крепления груза предусмотрены 4 крюка по бокам грузового отсека, B несколько точек для креплений на полу кузова
Освещение интерьера осуществляется 15-ваттным потолочным светильником. Опционально: 12-вольтовая розетка и дополнительный переносной потолочный светильник на аккумуляторных батареях.
Цельнометаллическая перегородка между салоном и грузовым отсеком может быть как сплошной, так и остекленной (стекла раздвижные).
Сдвижная боковая дверь имеет 2 варианта ширины (1075 или 1250 мм) и 2 варианта высоты (1485 или 1755 мм).
Верхняя направляющая облегчает открывание/закрывание сдвижной двери
Вторая сдвижная боковая дверь – с правой стороны – устанавливается за дополнительную плату.
Удобные рукоятки под полный хват.
Доступ в грузовой отсек через задние двери максимально прост.
В модификации с низкой крышей высота двери более 1,5 м, в варианте со средней крышей 1,8 м, а в варианте с высокой крышей – более 2 м – настоящий рекорд.
Двери могут открываться на 180° и 270°, упрощая передвижение вокруг автомобиля в стесненном пространстве.
Двигатель
Гибкий и легкий в управлении двигатель 130 MultiJet оптимален по мощности для перевозки даже тяжелых грузов. В паре с 6-ступенчатой МКПП он идеально подходит для смешанных грузоперевозок в любых условиях и обладает самыми низкими в классе эксплуатационными расходами. Межсервисный интервалы 20000 км.
УПРАВЛЕНИЕ И БЕЗОПАСНОСТЬ
Ducato ассоциируется с оптимальным уровнем безопасности и надежной эксплуатацией. Он имеет в списке оборудования самые современные системы безопасности и контроля.
Электронная система стабилизации (ESC). Электронная система система стабилизации траектории движения ESC помогает в экстренных ситуациях — например, если вам нужно резко сманеврировать, чтобы объехать неожиданно возникшее препятствие. Система анализирует уровень боковых ускорений, скорость, степень сцепления колес с поверхностью и угол поворота руля. Обрабатывая данные, она при необходимости, корректирует тягу двигателя и выборочно задействует тормоза колес, стабилизируя автомобиль и удерживая его на заданной траектории.
Система защиты от опрокидывания (ROM). Система защиты от опрокидывания это новая вспомогательная система, входящая в состав ESC. Она снижает риск опрокидывания при выполнении маневров на высокой скорости и уменьшат крены кузова на низкой.
Ассистент начала движения на подъеме. Удерживает автомобиль на месте при начале движения, с помощью штатной тормозной системы, предотвращая откат автомобиля назад. Когда автомобиль начинает двигаться вперед, система «отпускает» тормоз автоматически.
Активный контроль загрузки (LAC). Работая вместе с ESC, система определяет массу груза, его расположение в грузовом отсеке и рассчитывает изменение расположения центра масс автомобиля. Исходя из этих параметров, система LAC изменяет настройки всех связанных систем (ABS, ASR, ESC и ROM) таким образом, чтобы они могли работать максимально эффективно.
Traction+ (Трекшн плюс). Traction+ это инновационная система контроля тяги, которая помогает улучшить сцепные свойства на скользкой поверхности. С помощью системы ESC она контролирует сцепление колес с опорной поверхностью и, в случае пробуксовки одного из колес, немедленно перераспределяет крутящий момент на соседнее колесо. Это улучшает управляемость и проходимость, а так же делает автомобиль более стабильным при движении.
Ассистент спуска с горы. Позволяет Вам съезжать под уклон до 50% с постоянной скоростью и без использования педали тормоза. Таким образом вы можете полностью сосредоточиться на управлении автомобилем.
ЭКСТЕРЬЕР
Инновационный внешний вид нового DUCATO отличаеся выраженной динамикой и яркой индивидуальностью. Это автомобиль, прошедший «испытание городом». Современный внешний вид, изящные линии, динамичный характер, высокая надежность, стиль и функциональность объединяются, создавая впечатляющий дизайн.
Светодиодные фары дневного света оптимально расположены для наилучшего выполнения своих функций. Благодаря новому дизайну они, несмотря на компактные размеры, на 40% эффективнее, обладают большей надежностью и меньшим энергопотреблением.
Решетка радиатора став больше и шире, не только придает ощущение большей мощности и динамики, но и обеспечивает улучшеннный доступ в моторный отсек и эффективное прохождение воздушных потоков (доступен вариант глянцево-черного цвета).
ИНТЕРЬЕР
Интерьер нового DUCATO обеспечивает превосходный комфорт в сочетании с элегантностью и функциональностью. Передняя панельимеет два варианта которые прекрасно сочетаются с тщательно подобранными материалами отделки салона.
Сиденье водителя полностью регулируемое с поддержкой поясницы. Вы можете отрегулировать продольное положение, высоту, поддержку поясницы, наклон спинки, а также настроить положение рулевого колеса, чтобы добиться наиболее комфортной и правильной посадки за рулем. Сиденье может комплектоваться подогревом и регулируемым подлокотником.
Все переключатели и индикаторы легкодоступны и удобно расположены на новой эргономичной передней панели с центральной консолью, в которой установлена новая встроенная аудиосистема, практичный держатель планшета, удобный держатель бутылки или (как альтернатива) большой вещевой отсек, в который можно положить ноутбук с диагональю до 15,6 дюйма.
Приборная панель с белыми цифрами на черном фоне разработана для обеспечения максимальной читаемости и видимости всей необходимой информации.
Двухместное пассажирское сиденье.
Два варианта обивки сидений – серая ткань или велюр.
Два варианта отделки передней панели – практичной Standard или стильной Techno.
Столик с держателем для документов: на модификациях с двухместным пассажирским сиденьем спинка его правой стороны складывается, образуя удобный столик с зажимом для бумаг и двумя подстаканниками.
Подстаканник: Практичная полка с подстаканниками, в которые можно поставить и бутылки объемом до 750 мл, а также карманом для смартфона, позволяет расположить эти вещи под рукой и в тени.
Держатель для планшета : один из новых эксклюзивных элементов оснащения нового Ducato. Имеет уникальный дизайн и способен держать любой планшетный компьютер или смартфон (с дисплеем диагональю до 10 дюймов).
Климат-контроль гарантирует водителю и пассажирам оптимальный комфорт в пути. Система имеет несколько воздухораспределительных каналов, которые можно отрегулировать независимо друг от друга, в частности — для максимально быстрой очистки стекол от запотевания. В зависимости от модификации, на автомобиль устанавливаются следующие системы — отопитель/вентилятор, кондиционер, автоматический климат-контроль с датчиком освещенности.
Охлаждаемый отсек в верхней части передней панели, позволяет охладить продукты питания и напитки, а также поддерживать их в охлажденном состоянии, пока включен кондиционер.
Дополнительный независимый отопитель Webasto быстро прогревает двигатель и салон, повышая комфорт в суровых климатических условиях. Доступен в двух вариантах – автоматическом и программируемом. Программируемый отопитель можно включить даже при неработающем двигателе, что позволяет садиться в уже прогретый до комфортной температуры салон.
Атермальное ветровое стекло отражает инфракрасное излучение, предотвращая перегрев салона солнечными лучами. В сравнении с обычным ветровым стеклом, атермальное стекло может обеспечить температуру в салоне на 15°С меньше. Снижает необходимость включения кондиционера, что ведет к снижению расхода топлива и повышению комфорта.
СТАНДАРТНОЕ ОБОРУДОВАНИЕ
Антиблокировочная система тормозов (ABS)
Защита картера двигателя
Подушка безопасности водителя
Пакет адаптации автомобиля для России (генератор увеличенной мощности, аккумулятор увеличенной емкости, подогреватель топливного фильтра)
Задние неостекленные распашные двери, открывающиеся на 180°
Полочка над сиденьем водителя
Дневные ходовые огни (стандартные лампы)
Полноразмерное запасное колесо, лебедка для его подъема и крепления к кузову
Электропривод складывания боковых зеркал заднего вида
Разъем USB для зарядки переносных устройств
БЕЗОПАСНОСТЬ
Дополнительная блокировка замков
Подушка безопасности пассажиров
Охранная система с датчиком периметра
Задние датчики парковки
Камера заднего вида
Дополнительная адаптация топливной системы под топливо с высоким содержанием серы
Система контроля стабильности движения (ESP) и система адаптивного контроля загрузки (LAC)
Система контроля полосы движения (LDWS) / Система распознавания дорожных знаков (TSR) / Система автоматического управления дальним светом (HBR)
Комплексная система контроля безопасности в движении Traction +
Одинарная подушка безопасности пассажира
Увеличенные тормозные диски 6 600 Система контроля полосы движения (LDWS)
АУДИО
Аудиоподготовка, включающая в себя проводку, антенну и динамики
Радиоприемник AM / FM / USB / AUX / Bluetooth
Мультимедийная система c голосовым управлением и сенсорным экраном 5″
Радиоприемник AM / FM / USB / AUX / DAB / Bluetooth
Мультимедийная система c голосовым управлением и сенсорным экраном 5″ и DAB-радио
ПАКЕТЫ
Пакет «Comfort»* (включает в себя следующие опции: кондиционер, управление аудиосистемой на руле, инструментальная панель High Level, приборная панель Techno, радиоприемник с голосовым управлением)
Пакет «Comfort Plus»** (включает в себя следующие опции: кондиционер, камера заднего вида, инструментальная панель High Level, приборная панель Techno, мультимедийная система c голосовым управлением и сенсорным экраном 5», дневные ходовые огни DRL (LED лампы), ограничитель скорости + круиз-контроль)
Пакет «Winter»*** (включает в себя следующие опции: электропривод и подогрев зеркал заднего вида, водительское сиденье с поддержкой поясницы и подлокотником, программируемый предпусковой подогреватель Webasto, подогрев водительского сиденья)
Пакет «Heavy Duty»**** (включает в себя следующие опции: сервотроник (гидроусилитель с изменяемой производительностью), усиленная задняя подвеска (двухлистовые рессоры), всесезонные шины, задние брызговики, открывание задних распашных дверей на 270 град. , передние брызговики, электророзетка 12В в грузовом отсеке, комплексная система контроля безопасности в движении Traction +, съемный плафон освещения на потолке)
ТЕХНИЧЕСКИЕ ХАРАКТЕРИСТИКИ
ВЕРСИЯ
LIGHT VAN SWB h2 25
VAN MWB h3 30
MAX VAN XLWB h4 40
Колесная база:
Короткая колесная база 3000мм
Средняя колесная база 3450 мм
Длинная колесная база 4035 XL (с увелич. задним свесом)
Крыша:
Низкая крыша
Средняя крыша
Высокая крыша
Объем грузового отсека, м3:
8
11,5
17
Полная масса (кг):
2495
3000
4005
Грузоподъемность (кг):
560
1075
1870
Собственная масса автомобиля (без нагрузки) (кг):
1860
1925
2135
Максимально допустимая нагрузка на передний мост (кг):
1630
1850
2100
Максимально допустимая нагрузка на задний мост (кг):
1650
2000
2400
Двигатель:
2. 3 MultiJet 120
Тип двигателя:
Дизельный
Количество и расположение цилиндров:
4 цилиндра в ряд, поперечно, спереди
Рабочий объем (см3):
2287
Степень сжатия:
19:01
Максимальная мощность кВт (л.с.) при об/мин:
88 (120) 3600
Максимальный крутящий момент Нм при об/мин:
320 2000
Экологический класс:
Euro 5
Система газораспределения:
DOHC (зубчатый ремень)
Система подачи топлива:
Сommon Rail с электронным управлением непосредственного впрыска c турбонагнетателем и промежуточным охладителем
Система зажигания:
Посредством сжатия
Привод:
Передний
Сцепление:
Однодисковое с гидроприводом выключения
Коробка передач (число ступеней):
6 + задняя
Шины:
215/70 R 15 C
225/75 R 16 C
Максимальная масса буксируемого прицепа (с тормозами) (кг):
2500
Емкость топливного бака (л):
90
Максимальная скорость (км/ч):
155
150
145
Габаритные размеры
Длина:
4963
5413
6363
Ширина:
2050
2050
2050
Передняя колея:
1810
1810
1810
Задняя колея:
1790
1790
1790
Высота (без нагрузки):
2254
2524
2764
Передний свес:
948
948
948
Задний свес:
1015
1015
1380
Задняя дверь
Ширина:
1562
1562
1562
Высота:
1520
1790
2030
Боковая дверь
Ширина:
1075
1250
1250
Высота:
1485
1755
1755
Грузовое отделение
Длина:
2670
3120
4070
Ширина:
1870
1870
1870
Расстояние между колесными арками:
1422
1422
1422
Высота:
1662
1932
2172
Погрузочная высота (без нагрузки):
535
540
560
*Технические характеристики и внешний вид могут быть изменены, а также могут отличаться в зависимости от требований и условий.
**Есть множество модификаций под ваши условия, уточняйте по телефонам.
FIAT Ducato I: цена ФИАТ Дукато I, технические характеристики ФИАТ Дукато I, фото, отзывы, видео
FIAT Ducato I: цена ФИАТ Дукато I, технические характеристики ФИАТ Дукато I, фото, отзывы, видео — Avto-Russia.ru
Главная
Каталог авто
FIAT
FIAT Ducato I
Поиск по каталогу
Тип кузова: Любой Седан Хэтчбек Универсал Кроссовер Внедорожник Компактвэн Минивэн Купе Кабриолет Родстер Пикап Фургон Автобус Микроавтобус Грузовик Самосвал Шасси ТягачДиапазон цен: Любой до 500 000 руб от 500 000 до 600 000 руб от 500 000 до 600 000 руб от 600 000 до 700 000 руб от 700 000 до 800 000 руб от 800 000 до 900 000 руб от 900 000 до 1 000 000 руб до 1 000 000 руб от 1 250 000 до 1 500 000 руб от 1 250 000 до 1 500 000 руб от 1 500 000 до 1 750 000 руб от 1 750 000 до 2 000 000 руб до 2 000 000 руб от 2 000 000 до 2 500 000 руб от 2 500 000 до 3 000 000 руб от 3 000 000 до 3 500 000 руб от 3 500 000 до 4 000 000 руб от 4 000 000 до 4 500 000 руб от 4 500 000 до 5 000 000 руб свыше 5 000 000 рубДлина: Любая До 3 метров 3 — 3,5 метра 3,5 — 4 метра 4 — 4,5 метра 4,5 — 5 метров 5 — 5,5 метра 5,5 — 6 метров Свыше 6 метровШирина (с зеркалами): Любая До 1,4 метра 1,4 — 1,5 метра 1,5 — 1,6 метра 1,6 — 1,7 метра 1,7 — 1,8 метра 1,8 — 1,9 метра 1,9 — 2 метра Свыше 2 метровВысота: Любая До 1,3 метра 1,3 — 1,4 метра 1,4 — 1,5 метра 1,5 — 1,6 метра 1,6 — 1,7 метра 1,7 — 1,8 метра 1,8 — 1,9 метра 1,9 — 2 метра Свыше 2 метровЧисло дверей: Любое 1 2 3 4 5Число мест: Любое 2 3 4 5 6 7 8 9 и большеОбъем багажника: Любой 100-200 литров 200-300 литров 300-400 литров 400-500 литров 500-1000 литров Свыше 1000 литровГарантия: Любая 1 год 2 года 3 года 4 года 5 летСтрана сборки: Любая Бельгия Бразилия Великобритания Германия Индия Иран Италия Испания Канада Китай Мексика Нидерланды Польша Россия Румыния Словакия США Таиланд Турция Украина Узбекистан Чехия Швеция Южная Корея ЮАР Япония
От официальных дилеров
Модели 2022 года
Исключить китайские авто
Поиск Все марки
FIAT Ducato I — фото 1
FIAT Ducato I — фото 2
FIAT Ducato I — фото 3
FIAT Ducato I — фото 4
FIAT Ducato I — фото 5
Назад
Вперед
Автомобиль FIAT Ducato I не продается в салонах официальных дилеров FIAT.
Перейти к современной модели FIAT Ducato Chassis
Обзор
Модификации
Одноклассники
Отзывы
Обои
Продажа
Технические характеристики FIAT Ducato I
Модельный год
1981
Тип кузова
Микроавтобус
Длина, мм
4605
Ширина, мм
1935
Высота, мм
2120
Количество дверей
4
Количество мест
7
Объем багажника, л
—
Страна сборки
Италия
Модификации FIAT Ducato I
FIAT Ducato I 1.8 MT
Максимальная скорость, км/ч
140
Время разгона до 100 км/ч, сек
—
Двигатель
Бензиновый
Рабочий объем, см3
1756
Мощность, л. с. / оборотах
69/5000
Момент, Н·м / оборотах
135/3500
Расход комби, л на 100 км
9.4
Тип коробки передач
Механическая, 5 передач
Привод
Передний
Показать все характеристики
FIAT Ducato I 2.0 MT
Максимальная скорость, км/ч
145
Время разгона до 100 км/ч, сек
—
Двигатель
Бензиновый
Рабочий объем, см3
1995
Мощность, л.с. / оборотах
84/5000
Момент, Н·м / оборотах
148/3500
Расход комби, л на 100 км
10.5
Тип коробки передач
Механическая, 5 передач
Привод
Передний
Показать все характеристики
FIAT Ducato I 2.
5 D MT
Максимальная скорость, км/ч
145
Время разгона до 100 км/ч, сек
—
Двигатель
Дизельный
Рабочий объем, см3
2435
Мощность, л.с. / оборотах
74/4000
Момент, Н·м / оборотах
176/1750
Расход комби, л на 100 км
7.8
Тип коробки передач
Механическая, 5 передач
Привод
Передний
Показать все характеристики
FIAT Ducato I 2.5 TD MT
Максимальная скорость, км/ч
155
Время разгона до 100 км/ч, сек
—
Двигатель
Дизельный с турбонаддувом
Рабочий объем, см3
2435
Мощность, л. с. / оборотах
94/4000
Момент, Н·м / оборотах
214/2000
Расход комби, л на 100 км
8.3
Тип коробки передач
Механическая, 5 передач
Привод
Передний
Показать все характеристики
FIAT Ducato I 2.5 TD MT 4×4
Максимальная скорость, км/ч
150
Время разгона до 100 км/ч, сек
—
Двигатель
Дизельный с турбонаддувом
Рабочий объем, см3
2435
Мощность, л.с. / оборотах
94/4000
Момент, Н·м / оборотах
214/2000
Расход комби, л на 100 км
8.5
Тип коробки передач
Механическая, 5 передач
Привод
Полный
Показать все характеристики
Одноклассники FIAT Ducato I по цене
К сожалению, у этой модели нет одноклассников. ..
Отзывы владельцев FIAT Ducato I
FIAT Ducato I, 1992 г
Автомобиль сей был куплен для работы. Цена FIAT Ducato I была очень маленькая. Начался этап приведения в более-менее нормальное состояние. Сварка задних дверей, замена порогов, переварка рамки лобового стекла, покраска, замена лобового стекла. Это только по кузову. По мотору: капремонт «головы», замена распредвала и клапанов. Зимой FIAT Ducato I заводился в любой мороз, благодаря прокачивающему насосу, печка работало на 5 с плюсом. Но годы берут свое. Поэтому я его и продал. А так машинка очень даже ничего. Верой и правдой служила семье 4 года. Возил дрова на дачу, бревна и под потолок, строительные материалы. Помощь друзьям в грузоперевозках по области. В основном FIAT Ducato I использовался для выезда на природу, клиренс был большой плюс большие колеса, проезжал везде. Летом я почти не появлялся дома, после работы за руль, потом за женой и на природу с ночевкой. В кузове было все необходимое для отдыха на природе. Жалко было расставаться. Машина отличная, хоть и старая. Мотор у FIAT Ducato I не прихотливый, кушает дизель любого качества и не жалуется. В общем, говорить можно очень много про эту машину и в основном все хорошее.
Хорошая, недорогая машина для работы. Безотказный и не прихотливый работяга. Надежный, неприхотливый, всегда довезет. Там где танки не проедут, FIAT Ducato I на пузе проползет. Очень тяговитый и надежный мотор, простая подвеска. Вот одно но, годы берут свое. Плохая «шумка». Еще минус — расход примерно литров 11-12, может из-за того, что насос стоит от турбодизеля, не знаю. По вместимости FIAT Ducato I даже пошире «Спринтера», по полу доска ляжет — 3,45, так это ещё перегородка стоит. Удивительно, но запчасти на него очень даже не дорогие.
Очень удачная машина, хорошая проходимость и вместительность, достаточно хорошо сделана при своей простоте. У меня FIAT Ducato I был десять лет, проехал 960 тыс. км. Был продан и по настоящее время радует новых хозяев. В плане обслуживания и ремонта FIAT Ducato I очень прост и доступен.
Достоинства: прост в обслуживании и ремонте. Надежен. Вынослив.
Недостатки: нет.
Александр, Полярные Зори
Обои рабочего стола FIAT Ducato I
Обои FIAT Ducato I
Объявления о продаже FIAT Ducato I
Объявления о продаже новых автомобилей
Объявления о продаже подержанных автомобилей
Обзор
Модификации
Одноклассники
Отзывы
Обои
Продажа
FIAT Ducato I — обзор автомобиля
FIAT Ducato I / ФИАТ Дукато I
FIAT Ducato I — первое поколение популярных коммерческих автомобилей компании FIAT. Дукато первой генерации дебютировал в 1981 году. Автомобиль выпускали в нескольких типах кузова: пассажирский микроавтобус, фургон и пикап. FIAT Ducato I производили на классической укороченной или удлиненной платформе, что давало возможность увеличить грузоподъемность или вместительность пассажиров в разных версиях модели. Ducato I собирали на заводе «Sevel Sud» в Италии. Автомобилю был присвоен индивидуальный индекс — 280/290 (290 — рестайлинговая модель). Для ФИАТ Дукато I использована унифицированная платформа, которая бралась за основу еще в нескольких коммерческих моделях известных автокомпаний — Alfa Romeo, Citroen, Peugeot.
FIAT Ducato 280/290 оснащали одним из нескольких типов бензиновых и дизельных силовых агрегатов. Существовал также турбированный дизельный мотор, объемом 2.5 л. В 1986 году семейство Ducato получило рестайлинг, который коснулся дизайна экстерьера, интерьера. Улучшилось и техническое оснащение модели. Производство моделей продолжалось до 1994 года, когда на смену им пришло новое поколение. FIAT Ducato I пользовался широкой популярностью у отечественных автолюбителей. В частности модель использовали как маршрутное транспортное средство или фургон для транспортировки грузов. Ducato I завоевал репутацию надежного и неприхотливого в эксплуатации автомобиля.
Обзор
Модификации
Одноклассники
Отзывы
Обои
Продажа
Все модели FIAT
Сообщить об ошибке
Покупка Фиат Дукато автофургон
Купить в кредит
Купить в лизинг
Страхование
Trade-in
У нас вы можете приобрести Фиат дукато как в цельнометаллическом исполнении, так и с любой интерисующей вас надстройкой.
Вместе c Fiat Ducato предлагаем Вам рассмотреть новые автомобили Renault Master
Грузовики Fiat Ducato выпускаются в нескольких вариациях, отличающихся кузовом, а также техническими характеристиками. Можно приобрести промтоварный фургон из сэндвич панелей, полной массой в 3.5 тонны, и управлять им, обладая лишь категорией прав В. Если же у вас открыта категория С, то вы можете водить 4-тонную версию грузовика Fiat Ducato.
Благодаря своим небольшим габаритным размерам грузовики итальянского производителя отлично себя ведут в условиях ограниченного пространства. Именно поэтому их используют для транспортировки грузов в черте города, где, во-первых, крупные фуры не допускаются к эксплуатации, а во-вторых, большой автомобиль сложно разгружать и загружать. Fiat Ducato – это лучший вариант для малого и среднего бизнеса.
Грузоподъемность грузовика составляет 3.5 тонны. В него можно загрузить 7 или 8 европаллет, в зависимости от размера кузова. Доступны два варианта промтоварных фургонов – с 3.8 метровым и 4.2 метровым кузовами. Также выпускаются грузовики с бортовым кузовом, где имеется возможность установить тент. Поэтому автомобиль Fiat Ducato – это универсальный грузовик, способный выполнять самые разнообразные задачи.
Грузовики оснащаются турбодизельным мотором, объемом в 2.3 литра и мощностью 120 л. с. Вкупе с 6-ступенчатой механической коробкой переключения передач, этот двигатель демонстрирует завидную экономичность, как в городском режиме, так и в загородном. Так, в смешенном режиме, расход топлива составляет всего 7.8 литров на 100 км пути. При этом мотор абсолютно не прихотлив к качеству дизеля.
Межсервисный интервал в 20 000 км свидетельствует о том, что грузовики Fiat Ducato способны эксплуатироваться долгое время без необходимости технического обслуживания. По отзывам владельцев этого автомобиля, можно сделать вывод, что Fiat Ducato не только надежный грузовик, но также достаточно дешевый в обслуживании. Запчасти на него всегда есть в наличии, как в новые, так и б/у по очень доступным ценам.
Автомобиль оснащен антиблокировочной системой, имеет электронный иммобилайзер, а также центральный замок с дистанционным управлением. Благодаря наличию гидроусилителя руля процесс управления грузовиком становится легким и эффективным. Задняя подвеска дополнительно усилена двухлистовыми рессорами, что позволяет перевозить грузы, массой превышающей паспортную грузоподъемность в 1.5 тонны. Также это обеспечивает сохранность подвески в условиях эксплуатации по разбитым дорогам.
Технические характеристики
Страна происхождения:
Италия
Водительская категория:
Категория B (база XLWB с полной массой 4т — категория С)
Разъем для установки доп. оборудования, необходимого для трансформации автомобиля
Предпусковой догреватель Webasto Termo Top Z
Двухместное пассажирское сиденье
Подушка безопасности водителя
Пакет адаптации автомобиля к российский условиям эксплуатации
Задний бампер, крепление запасного колеса и задние фонари
Аккумулятор увеличенной емкости
Лебедка запасного колеса
Полноразмерное запасное колесо
Дополнительная гидроизоляция
Генератор увеличенной мощности (180 А/ч)
Дополнительное усиление подвески и кузова
Размеры стандартных надстроек устанавливаемых на шасси Fiat Ducato
Схема расположения европаллет (1200х800) в кузове
Размеры фургона Fiat Ducato (2011-н.в.), вместимость, грузоподъемность, объем, буксировка
Си Джей Хаббард
Ищете информацию о размерах и грузоподъемности большого фургона Fiat Ducato в продаже с 2011 года? Тогда вы попали в нужное место, так как у нас есть вся необходимая информация о полезной нагрузке, грузовой площади и возможностях буксировки прямо здесь, на этой странице.
Этот Ducato был обновлен в 2014, 2016 и 2019 годах (обновление 20 модельного года), и хотя последние показатели полезной нагрузки должны быть немного ниже, чем раньше, из-за введения бака AdBlue для контроля выбросов, он остается один из самых практичных вариантов в классе больших фургонов.
Чтобы узнать больше о том, как Ducato едет, как устроен интерьер кабины и какова его стоимость, посетите нашу главную страницу обзора, нажав здесь или на вкладке выше.
Увеличить 4 фотографии
Подпись к основному изображению Fiat Ducato — обновление MY20 2019, грузоподъемность и полезная нагрузка
Fiat Ducato вместимость и размер
4,5 из 5 4,5
Фургон Fiat Ducato выпускается в четырех вариантах длины, трех колесных базах и трех высотах крыши, что в сумме дает восемь различных вариантов грузового объема от 8,0 до 17,0 кубических метров. Номинальные значения полезной нагрузки чрезвычайно высоки, доступны варианты для легких и максимальных режимов работы.
Наряду с базовым фургоном существует также широкий спектр других вариантов кузова, в том числе бортовые, шасси с кабиной, кабины с капотом, фургоны с окнами и пассажирские перевозчики, и Ducato является большим фаворитом среди переоборудованных автодомов и кемперов.
Здесь мы имеем дело с панельным фургоном, и все текущие версии этого стандарта поставляются с фиксированной стальной перегородкой. У вас может быть стеклянное окно, если вы хотите, но задняя видимость не будет хорошей, если вы это сделаете, поэтому мы будем использовать зеркала.
Багажное отделение Fiat Ducato и аксессуары
Если вам нужна большая полезная нагрузка, перегородку можно заменить простой металлической рамой, защищающей только водителя, но это может серьезно повлиять на безопасность.
Задний пол и стены доступны с кольцами для крепления груза; пол можно обшить фанерой, стены пластиком на половину или на всю высоту.
Задние двери открываются на 270 градусов, а выдвижные боковые ступеньки доступны как для задних, так и для боковых погрузочных проемов, уменьшая высоту входа.
Проем боковой двери достаточно широк, чтобы загрузить европоддон, хотя обратите внимание, что самая короткая длина кузова также имеет меньший проем двери.
Другие погрузочные приспособления включают багажники на крышу (с погрузочным роликом или без него) и лестницы, устанавливаемые сзади.
Размеры грузового отсека Fiat Ducato
Ниже приведены основные размеры внутреннего грузового отсека фургона Fiat Ducato:
фургон Fiat Ducato
Колесная база 3000
Колесная база 3450
Колесная база 4035
Колесная база 4035XL
Максимальная длина груза (мм)
2 670
3 120
3 705
4 070
Максимальная высота загрузки (мм)
1 662 или 1 932
1 932 или 2 172
Максимальная ширина загрузки (мм)
1 870
Ширина между колесными арками (мм)
1 422
Объем загрузки (куб. м)
8,0 или 9,5
10,0 или 11,5
13,0 или 15,0
15,0 или 17,0
Колесная база (мм)
3000
3 450
4 035
Высота порога без груза (мм)
535
535 или 550
Ширина проема задней двери (мм)
1 562
Высота проема задней двери (мм)
1 520 или 1 790
1 790 или 2 030
Ширина проема боковой двери (мм)
1 075
1 250
Высота проема боковой двери (мм)
1 485
1 485 или 1 755
1 755
Как видите, для каждого варианта колесной базы предлагается два варианта высоты крыши, что объясняет две разные высоты загрузки и кубический объем загрузки.
Колесных баз всего три, но Fiat все равно называет четыре длины кузова Ducato в их честь, поэтому самой длинной версией является 4035XL.
Fiat Ducato полезная нагрузка, вес и буксировка
4,5 из 5 4,5
Краткая информация заключается в том, что максимальная полезная нагрузка Ducato составляет от 800 до 2100 кг в зависимости от версии, а на более поздних моделях минимальная полезная нагрузка ближе к 1000 кг.
Если вам нужно перевезти тяжелые вещи, то этот большой фургон — лучший выбор.
Fiat Ducato Грузоподъемность и полная масса автомобиля
Ducato выпускается в двух версиях: облегченной и повышенной грузоподъемности. Легкие модели доступны с полной массой 3000 кг (3,0 т), 3300 кг (3,3 т) и 3500 кг (3,5 т) полной массы автомобиля.
Модели Maxi предлагаются с полной массой 3500 кг, 4005 кг (4,0 т) и 4250 кг (4,2 т).
Ниже описано, что именно доступно для каждого размера кузова фургона.
Максимальная грузоподъемность более двух тонн применима только к моделям с максимальной полной массой (GVW), которая теперь составляет 4250 кг — это самый высокий показатель среди всех переднеприводных фургонов.
Если ограничиться фургонами, которыми вы можете управлять с обычными правами на автомобиль, максимальная разрешенная полная масса 3,5 т, а с грузоподъемностью до 1655 кг, доступной до обновления 20 модельного года, Ducato долгое время был лидером в своем классе.
После обновления 20 модельного года предельная грузоподъемность Ducato в 3,5 тонны немного снизилась до 1,605 кг.
Это частично связано с добавлением бака AdBlue и другими техническими изменениями, необходимыми для соответствия последним стандартам выбросов (добавление около 40 кг к собственной массе фургона), а также с тем, что Fiat отказывается от более легкого 2,0-литрового двигателя в пользу полностью 2,3-литровая линейка.
Fiat Ducato Euro 6 (2016-2019) грузоподъемность:
Фургон Fiat Ducato
3000 Колесная база
3450 Колесная база
4035 Колесная база
4035XL Колесная база
Легкая полная масса (кг)
3000, 3300, 3500
3 300, 3 500
3 500
Максимальная полная масса (кг)
3 500, 4 005
3 500, 4 005, 4 250
Легкая полезная нагрузка (кг)
955-1 655
1050-1615
1 115–1 540
1065-1495
Максимальная полезная нагрузка (кг)
1 575-2 060
1 150–1 995
1 075–2 190
1 385–2 145
Fiat Ducato MY20 Euro 6D Temp (начиная с июля 2019 г.
) грузоподъемность:
Fiat Ducato панельный фургон
3000 Колесная база
3450 Колесная база
4035 Колесная база
4035XL Колесная база
Легкая полная масса (кг)
3000, 3300, 3500
3 500
н/д
Максимальная полная масса (кг)
н/д
3 500
3 500
3 500, 4 005, 4 250
Легкая полезная нагрузка (кг)
1 075–1 605
1 340–1 565
1450-1490
н/д
Максимальная полезная нагрузка (кг)
н/д
1 485–1 525
1410-1450
1 360–2 095
Обратите внимание, что к запуску 20 модельного года ассортимент сократился. Если какие-либо другие варианты вернутся, мы обновим эту информацию.
>> Лучшие большие 3,5-тонные фургоны по грузоподъемности
Fiat Ducato Тяговое усилие
Максимальное тяговое усилие Ducato с тормозами составляет 2500 кг или 3000 кг в зависимости от версии.
Без тормозов 750 кг.
>> Лучшие фургоны для буксировки
Рекламное объявление
Fiat Ducato — обновление MY20 2019, вместимость грузового отсека и полезная нагрузка
Fiat Ducato — обновление 2019 MY20, вид спереди, боковая дверь загружается вилочным погрузчиком
Фиат Дукато — 2019Обновление MY20, грузовой отсек, вид через задние двери с полезной нагрузкой 500 кг
Fiat Ducato — обновление MY20 2019 года, вид спереди, открывающаяся боковая дверь крупным планом с полезной нагрузкой 500 кг
Технические характеристики — Якорные фургоны
Назад к результатам поиска
Все фургоны
Маленькие фургоны
Средние фургоны
Большие фургоны
Фургоны без НДС
Новые фургоны
Фургоны со скидкой
Полноприводные фургоны
Фургоны для сжиженного нефтяного газа
Фиат / Дукато
Ниже приведены технические характеристики модельного ряда фургонов Fiat Ducato.
Дукато 30 2.2JTD 100 L1h2
Объем двигателя (литры)
2,2
HP
100
Общая длина (мм)
4963
Общая высота (мм)
2254
Общая ширина (мм)
2050
Колесная база (мм)
3000
Высота загрузки (мм)
535
Ширина задней двери (мм)
1562
Высота задней двери (мм)
1520
Длина груза (мм)
2670
Максимальная ширина загрузки (мм)
1870
Высота груза (мм)
1662
Объем груза (м 3 )
8,0
Полная полезная нагрузка (кг)
1155
Полная масса автомобиля (кг)
3000
Собственная масса (кг)
1845
Предел буксировки (кг)
2000
Дукато 30 2. 2JTD 100 L2h2
Объем двигателя (литры)
2,2
HP
100
Общая длина (мм)
5413
Общая высота (мм)
2254
Общая ширина (мм)
2050
Колесная база (мм)
3450
Высота загрузки (мм)
540
Ширина задней двери (мм)
1562
Высота задней двери (мм)
1520
Длина груза (мм)
3120
Максимальная ширина загрузки (мм)
1870
Высота груза (мм)
1662
Объем груза (м 3 )
10,0
Полная полезная нагрузка (кг)
1115
Полная масса автомобиля (кг)
3000
Собственная масса (кг)
1885
Предел буксировки (кг)
2000
Ducato 33 2+i. oJTD 160 HR L3h3
Объем двигателя (литры)
3,0
HP
157
Общая длина (мм)
5998
Общая высота (мм)
2524
Общая ширина (мм)
2050
Колесная база (мм)
4035
Высота загрузки (мм)
545
Ширина задней двери (мм)
1562
Высота задней двери (мм)
1790
Длина груза (мм)
3705
Максимальная ширина загрузки (мм)
1870
Высота груза (мм)
1932
Объем груза (м 3 )
13,0
Полная полезная нагрузка (кг)
1275
Полная масса автомобиля (кг)
3300
Собственная масса (кг)
2025
Предел буксировки (кг)
2500
Дукато 33 2. 3JTD 120 L2h2
Объем двигателя (литры)
2,3
HP
120
Общая длина (мм)
5413
Общая высота (мм)
2254
Общая ширина (мм)
2050
Колесная база (мм)
3450
Высота загрузки (мм)
540
Ширина задней двери (мм)
1562
Высота задней двери (мм)
1520
Длина груза (мм)
3120
Максимальная ширина загрузки (мм)
1870
Высота груза (мм)
1662
Объем груза (м 3 )
10,0
Полная полезная нагрузка (кг)
1400
Полная масса автомобиля (кг)
3300
Собственная масса (кг)
1900
Предел буксировки (кг)
2500
Дукато 35 2+i. oJTD 160 L2h3
Объем двигателя (литры)
3,0
HP
157
Общая длина (мм)
5413
Общая высота (мм)
2522
Общая ширина (мм)
2050
Колесная база (мм)
3450
Высота загрузки (мм)
540
Ширина задней двери (мм)
1562
Высота задней двери (мм)
1790
Длина груза (мм)
3120
Максимальная ширина загрузки (мм)
1870
Высота груза (мм)
1932
Объем груза (м 3 )
11,5
Полная полезная нагрузка (кг)
1525
Полная масса автомобиля (кг)
3500
Собственная масса (кг)
1975
Предел буксировки (кг)
2500
Дукато 35 3,0 160 L3h3
Объем двигателя (литры)
3,0
HP
157
Общая длина (мм)
5998
Общая высота (мм)
2524
Общая ширина (мм)
2050
Колесная база (мм)
4035
Высота загрузки (мм)
545
Ширина задней двери (мм)
1562
Высота задней двери (мм)
1790
Длина груза (мм)
3705
Максимальная ширина загрузки (мм)
1870
Высота груза (мм)
1932
Объем груза (м 3 )
13,0
Полная полезная нагрузка (кг)
1475
Полная масса автомобиля (кг)
3500
Собственная масса (кг)
2025
Предел буксировки (кг)
2500
Дукато 35 Макси 2. 3 120 L3h3
Объем двигателя (литры)
2,3
HP
120
Общая длина (мм)
5998
Общая высота (мм)
2534
Общая ширина (мм)
2050
Колесная база (мм)
4035
Высота загрузки (мм)
555
Ширина задней двери (мм)
1562
Высота задней двери (мм)
1790
Длина груза (мм)
3705
Максимальная ширина загрузки (мм)
1870
Высота груза (мм)
1932
Объем груза (м 3 )
13,0
Полная полезная нагрузка (кг)
2015
Полная масса автомобиля (кг)
3500
Собственная масса (кг)
1485
Предел буксировки (кг)
2500
Поиск подержанных фургонов
Поиск подержанных фургонов на нашем складе
499 качественных новых и подержанных микроавтобусов на продажу
Подержанные фургоны на продажу
ЛУЧШИЙ ДИЛЕР ГОДА В ВЕЛИКОБРИТАНИЯХ
Открыто каждый день Звоните 0118 9710 230
с понедельника по пятницу с 9:00 до 18:00
Суббота 9до 16:00
Воскресенье с 10:00 до 16:00
Звоните в нерабочее время по телефону 07836 278 544
Найдите нас
Обзор фургона Fiat Ducato | Auto Express
Углубленные обзоры
Home
FIAT
BY: Dean Gibson
4 Jul 2022
4 Jul 2022
. разнообразие стилей кузова
Современные вспомогательные средства для вождения
Большая грузоподъемность
Большинство технологий не является обязательным
Некоторым неудобное место для вождения
Неудобный в городе
Fiat Ducato уже давно пользуется популярностью в большом секторе продаются в больших количествах по всей Европе во многих формах и размерах, будь то традиционный фургон, шасси с кабиной или даже популярная база для кемпера. Нынешний Ducato представляет собой эволюцию того, что было раньше, и первоначально продавался как Fiat Ducato 8, что означает его статус восьмого большого обновления большого фургона Fiat.
На этот раз Fiat начал с рамы и кузова предыдущего Ducato и добавил новую ходовую часть и технологии, призванные сделать его современным, а также сделать его более эффективным. Что не изменилось, так это огромное разнообразие предлагаемых опций. Технические характеристики и размеры различаются, но базовый фургон Ducato доступен в трех вариантах длины, с двумя колесными базами и с тремя вариантами высоты крыши. В дополнение к этому Fiat предлагает застекленный фургон для перевозки пассажиров или Ducato Combi, который добавляет второй ряд сидений, но при этом имеет грузовое пространство сзади. Эти два также предлагаются в диапазоне длин и высот.
Вдобавок ко всему, Fiat предлагает Ducato в качестве шасси с кабиной либо с готовым для профессионалов кузовом заводского изготовления, либо с Fiat работают несколько специализированных британских переработчиков для изготовления кузова на заказ. Эти преобразования варьируются от самосвалов и бортов до переоборудования кемперов и даже машин скорой помощи.
Мощность обеспечивают три дизельных двигателя объемом 2,2 литра. Они имеют торговую марку Multijet 3 и представляют собой силовые установки третьего поколения, соответствующие стандарту Euro 6, которые обеспечивают повышенную эффективность, долговечность и изысканность по сравнению со старыми двигателями Multijet 2. Шестиступенчатые механические коробки передач устанавливаются на весь модельный ряд, а новый девятиступенчатый автомат от ZF, специализирующегося на коробках передач, доступен с более мощными двигателями. И если вы хотите сократить выбросы, то Fiat e-Ducato — это полностью электрический вариант.
Внутри фургон предлагает три места для сидения, в то время как диапазон доступных дополнительных комплектов включает в себя такие предметы роскоши, как цифровая приборная панель и большой 10-дюймовый сенсорный дисплей, а Fiat предлагает пакеты, которые объединяют определенные части комплекта вместе.
Ducato также представила полуавтономные системы помощи водителю в сегменте больших фургонов. Предлагаются такие комплекты, как адаптивный круиз-контроль с функцией «стоп-старт» в пробках, предупреждение и контроль выезда с полосы движения, автономное экстренное торможение с обнаружением пешеходов, помощь при боковом ветре и стабилизации прицепа, а также определение ограничения скорости.
Конкурентами Fiat Ducato являются тесно связанные Citroen Relay и Peugeot Boxer, хотя они используют свои собственные двигатели, которые не так совершенны, как у Fiat. В других местах Ford Transit является лидером в своем классе, особенно в электрифицированном виде E-Transit, в то время как Volkswagen Crafter, MAN TGE (переименованный в Crafter) и Mercedes Sprinter являются конкурентами престижных автомобилей. Renault Master — еще один сильный соперник, который бывает в легком и тяжелом исполнении, как Ducato. Он также продается как Nissan Interstar, ранее известный как NV400.
Fiat Ducato 8 оснащен дизельным двигателем Fiat Multijet 3, который обеспечивает дополнительную экономию топлива по сравнению с Multijet 2 предыдущего поколения. семь процентов. Хотя это не кажется большим числом, это приведет к значительной экономии для автопарка и в течение срока службы рабочего фургона.
Все выходные мощности в стандартной комплектации поставляются с пакетом Eco, который был опциональным только для предыдущего поколения. Это добавляет экономичный стоп-старт, который активируется, когда ручной Ducato переводится в нейтральное положение, в то время как модель с автоматическим оборудованием активирует его, когда вы полностью останавливаетесь. Если двигатель находится под большой нагрузкой (например, при включенном кондиционере), система «старт-стоп» может не сработать.
Multijet 3 соответствует нормам Euro 6D, а Fiat предлагает версии повышенной грузоподъемности для фургонов с полезной нагрузкой более 3,5 тонн. Шестиступенчатая механическая коробка передач, входящая в стандартную комплектацию, предлагает повышенную гибкость, а также улучшена плавность хода. Хотя Ducato не похож на легковой автомобиль в плавности хода, он не такой утомительный, как когда-то.
Новая девятиступенчатая автоматическая коробка передач предназначена для оптимизации крутящего момента и повышения эффективности, а переход на высшую передачу повышает плавность хода на более высоких скоростях. Какой бы фургон вы ни выбрали, в наличии большой топливный бак, и вы можете рассчитывать на дальность пробега до 700 миль на полном баке.
Если вы действительно хотите сократить эксплуатационные расходы, Fiat e-Ducato предлагает электрический привод. Купить его дороже, чем дизельный фургон, но эксплуатационные расходы сокращаются. Он также предлагает заявленный запас хода до 230 миль, что является одним из лучших показателей в классе больших электрических фургонов.
Багажное отделение и практичность
Поскольку Ducato 8 базируется на том же кузове, что и предыдущая модель, грузовые объемы и габариты фургона остались такими же. В модельный ряд внесено одно небольшое изменение: вариант с низкой крышей L1 h2 был исключен, поэтому объем грузового отсека теперь составляет от 10 до 17 кубических метров.
Доступ к грузовому отсеку осуществляется через одинарную сдвижную боковую дверь (вторая дверь доступна в качестве опции) и двустворчатые двери сзади. Боковая дверь оставляет проем от 1075 мм до 1250 мм, в зависимости от выбранной колесной базы, а задние двери имеют проем шириной 1562 мм и могут открываться на 180 градусов. Шаг нагрузки составляет 535 мм, что выше, чем у некоторых конкурентов.
Масса полезной нагрузки велика, а полная масса транспортных средств варьируется от 2,8 тонны до 4,25 тонны, хотя последними моделями можно управлять только при наличии лицензии на грузовой автомобиль категории C1.
Поскольку доступны только варианты с высокой крышей, внутри грузового отсека Ducato достаточно места, чтобы стоять, а поручни также помогают при посадке и высадке. Яркое светодиодное внутреннее освещение доступно в качестве опции, так что в стандартной комплектации у вас будет только стандартное галогенное освещение.
Чем Ducato впечатляет, так это огромным разнообразием предлагаемых модификаций. Fiat предлагает пассажирскую версию и Ducato Combi, который сочетает в себе пассажирские и грузовые перевозки, в то время как линейка Fiat Ready for Professionals предлагает Ducato Truck, который является готовым преобразованием с откидным или самосвальным кузовом с одинарной или двойной кабиной, или есть версия шасси, готовая к индивидуальным потребностям преобразования.
Одна из областей, в которой Fiat Ducato 8 продвинулся вперед, — это технология помощи водителю. Он использует комплектацию легковых автомобилей Fiat, чтобы сделать Ducato одним из самых безопасных больших фургонов, продаваемых в Великобритании. Fiat с гордостью заявляет, что Ducato является первым большим фургоном с автономной системой помощи при вождении 2-го уровня, хотя она предлагается в качестве опции для тех, кто этого хочет.
Имеется ограничитель скорости и автономное экстренное торможение, что станет бонусом для тех фургонов, которые используются в городе, предлагая дополнительный уровень безопасности, помогающий предотвратить травмы других участников дорожного движения, а также снижающий затраты на ремонт из-за предотвращения столкновений. Ассистент движения по полосе также помогает вам оставаться на правильном пути.
Также предлагается адаптивный круиз-контроль, так что вы можете установить скорость для Ducato, а радарная система фургона будет следить за дорогой впереди и соответствующим образом регулировать скорость фургона. Эта система также может работать в условиях медленного движения с частыми остановками, что еще больше снижает стресс от вождения. Эта система предлагается с бесступенчатой автоматической коробкой передач.
Другие функции безопасности включают цифровое зеркало заднего вида. Опять же, это вариант, но это означает, что вы можете иметь лучший обзор сзади, который в противном случае был бы излишним, если вы находитесь в фургоне с перегородкой. Оно обеспечивает четкий обзор при любом освещении и погодных условиях, а также уменьшает блики ночью по сравнению с традиционным стеклянным зеркалом. Конечно, вы по-прежнему получаете стандартные двойные зеркала заднего вида со стандартным стеклом вверху и широкоугольным зеркалом внизу, а также есть возможность электрической регулировки для всех четырех зеркал.
Парковочные ассистенты в виде передних и задних датчиков парковки, камеры заднего вида, а также система помощи при парковке для параллельного или параллельного парковочного маневра.
2,2-литровый дизельный двигатель Ducato Multijet 3 обладает высокой производительностью и способен хорошо справляться с тяжелыми грузами. Это по-прежнему не самый совершенный дизель, но он далеко не резкий, в то время как шестиступенчатая коробка передач имеет разумное переключение, чтобы держать вас в движении. Еще лучше девятиступенчатый автомат, который переключает передачи плавно и без суеты.
Высокая посадка водителя Ducato дает вам хороший обзор дороги впереди, а большие зеркала помогают ориентироваться в пространстве. Вспомогательное рулевое управление помогает вам маневрировать этим большим фургоном в узких местах, а также помогает приличная блокировка рулевого управления.
Поездка становится немного бодрой, когда фургон имеет более легкий груз на борту, но это сглаживается с большей полезной нагрузкой, в то время как дизели обеспечивают достаточный крутящий момент, чтобы справиться с дополнительным весом.
Высокая кабина представляет собой ступеньку вверх для доступа, но есть поручни, чтобы помочь вам подняться на борт. Посадка водителя за рулем может быть для некоторых немного тесновата, потому что Ducato предназначен для перевозки грузов, а не людей, поэтому кабина максимально выдвинута вперед, что может сделать пространство для ног за рулем тесным.
Трехместная компоновка достаточно просторна в кабине, а места для хранения вещей достаточно. Есть большие дверные полки и много места для хранения на приборной панели, а пассажирские сиденья откидываются, открывая больше скрытых под ними мест для хранения. В кабине много износостойкого пластика, который должен хорошо выдерживать жизнь в фургоне.
Fiat использовал свои автомобильные технологии для Ducato, но опять же большая их часть предлагается в качестве опции. Это включает в себя цифровую приборную панель, которая может быть полностью настроена и предлагает четкую информацию, а информационно-развлекательная система с 10-дюймовым сенсорным экраном — самый большой доступный вариант.
Это отличная система с большим количеством функций и четкой графикой. Включена спутниковая навигация, которая предлагает быстрое отображение маршрута, но также доступны Apple CarPlay и Android Auto, так что вы можете использовать свой собственный смартфон для навигации.
Возможности подключения включают Bluetooth, а также возможность подключения USB-A и USB-C и источники питания на 12 В, а Fiat также предлагает источник питания на 12 В и трехконтактную розетку в грузовом отсеке.
Размеры фургона
Body style
Height
Width
Length
L2h2 low roof van
2,254mm
2,050mm
5,413mm
L2h3 medium roof van
2,524mm
2,050mm
5,413mm
L3h3 medium roof van
2,524mm
2,050mm
5,998mm
L4h3 medium roof van
2,524mm
2,050mm
6,363mm
L4h4 high roof van
2,764mm
2,050mm
6,363mm
Width including door mirrors
2,508mm
Размеры площади нагрузки
Стиль кузова
Высота
ширина
0048
Length
Volume
L2h2 low roof van
1,662mm
1,870mm
3,120mm
10. 0m3
L2h3 medium roof van
1,623mm
1,870mm
3,120mm
11.5m3
L3h3 medium roof van
1,932mm
1,870mm
3,705mm
13.0m3
L4h3 medium roof van
1,932mm
1,870mm
4,070mm
15.0m3
L4h4 high roof van
2,172mm
1,870mm
4,070mm
17.0m3
Width between wheelarches
1,422mm
Fiat представляет полностью электрический фургон E-Ducato
Подразделение коммерческих автомобилей FCA Fiat Professional представляет серийную версию своего полностью электрического фургона Ducato, Fiat E-Ducato, через год после того, как был выпущен первый прототип показано в середине 2019 года. Это будет первый электрический Ducato за 39-летнюю историю модели.
Ожидается, что он появится на европейском рынке в течение следующих нескольких месяцев, начиная с некоторых стран, и будет доступен во всех вариантах кузова, предлагая полезную нагрузку до 1950 кг и объем загрузки от 10 до 17 м3.
Fiat E-Ducato
Fiat E-Ducato
Вскоре компания намерена провести обширные полевые испытания с участием клиентов-партнеров в нормальных условиях работы. Это должно помочь проверить диапазон, который — в зависимости от варианта батареи — будет от 200 км (124 миль) до более 330 км (205 миль). Емкость батареи пока не разглашается.
Поскольку мы не знаем ни окончательных характеристик, ни цен, трудно оценить, насколько хорошо он будет продаваться. Единственный недостаток, который мы заметили до сих пор, — это расположение зарядного входа прямо за дверью водителя. Неудобное расположение, потому что попасть в салон при подключенном зарядном кабеле может быть проблематично. Мы видели это в одном из видеороликов Бьорна Ниланда здесь (Volkswagen e-Crafter — с 7:00), и многие производители уже переместили вход для зарядки вперед.
Fiat E-Ducato
FIAT E-DUCATO Спецификации:
Диапазон WLTP ожидается с 200 км (124 миль) до более 330 км (205 миль)
. 100 км/ч (62 мили в час)
передний привод
электродвигатель максимальная мощность 90 кВт и крутящий момент 280 Нм
«Всемирный день окружающей среды» сегодня — это идеальная возможность сосредоточиться на экологически безопасных предложениях Fiat Professional, которые теперь расширены за счет E-Ducato, электрической версии бестселлера.
С момента презентации нового E-Ducato в качестве прототипа продолжались измерения и испытания, чтобы ответить на вызовы рынка и сделать его эталоном.
Революция эпохи электричества подчеркивается новым логотипом , , созданным Центром стиля FCA в качестве символического объятия между будущим и настоящим.
Разработанный в соответствии с высочайшими стандартами качества FCA Group, он доступен во всех вариантах кузова с тем же объемом загрузки, что и у обычного Ducato, от 10 м 3 до 17 м 3 и лучшей полезной нагрузкой на рынке — до 1 950 кг.
Для E-Ducato будет доступно несколько вариантов аккумуляторов для пробега в типичном городском реальном цикле доставки от 200 до более 330 км .
Максимальная мощность 90 кВт, максимальный крутящий момент 280 Нм.
E-Ducato был доведен до совершенства специальной командой в течение более года анализа больших данных о парках автомобилей наших клиентов с двигателями внутреннего сгорания.
И не только это: сотрудники отдела продаж теперь также проходят специальную виртуальную программу обучения, чтобы предложить максимальный профессионализм в работе с E-Ducato , начиная с первого контакта.
Прошел год с момента презентации прототипа E-Ducato, полностью электрического BEV (аккумуляторного электромобиля), разработанного Fiat Professional в рамках своего пути к автомобилям с нулевым уровнем выбросов. В течение года, несмотря на все трудности, связанные с чрезвычайной ситуацией в области общественного здравоохранения последних месяцев, разработка новой модели Fiat Professional продолжалась с помощью инструментов моделирования. Специалисты по продажам Fiat посетили углубленные занятия в виртуальном классе, чтобы ознакомиться с новым фургоном, который теперь готов к запуску на рынок в рамках пилотных проектов с избранными клиентами.
E-Ducato является результатом расширенной серии измерений и тестов, принимая во внимание все переменные использования различными типами клиентов, а также аспекты динамики, нагрузки и окружающей среды. «Всемирный день окружающей среды» сегодня — это идеальная возможность сосредоточиться на новом 100% электрическом решении для автомобиля, на 100% Ducato, призванном гарантировать устойчивость мобильности и бизнеса в будущем. Совершенно новый электромобиль скоро присоединится к Ducato Natural Power, работающему на метане, в предложении альтернативных силовых установок, чтобы принять вызов рынка.
Визуальное воплощение революции: новый логотип В ознаменование начала этой новой электрической эры дебютирует логотип, созданный Центром стиля FCA, как символическое объятие между будущим и настоящим лучший продавец. Сам логотип состоит из двух отдельных элементов: синей буквы «Е» — цвета, традиционно ассоциирующегося с инновациями и устойчивостью, которому предшествует буква «D» для Ducato в матовом серебристом цвете вверху, чтобы подчеркнуть сильный, узнаваемый характер транспортное средство, которому не нужен прожектор, в котором можно сиять. Этот полностью электрический фургон напишет новую главу в славной истории Ducato, легенды, впервые появившейся в 39лет назад компания постоянно возрождалась благодаря своим коммерческим успехам и новаторским технологиям. «100% электрический, 100% Ducato»: логотип «E-Ducato» является визуальным воплощением революции, которая продвинет бренд вперед в мобильность будущего. Электрическая версия Ducato станет флагманом Fiat Professional в области электрической мобильности и, прежде всего, для перехода от «выбора транспортного средства» к «выбору мобильности», вдохновленному конкретными рабочими и бизнес-факторами, как концепция автомобиля. покупка смещается с «Общая стоимость владения» на «Общая стоимость мобильности». Таким образом, Fiat Professional более чем когда-либо демонстрирует свою полную приверженность разработке автомобилей, точно отвечающих требованиям клиентов.
Разработано профессионалами при содействии профессионалов При разработке E-Ducato в течение года проводились дорожные измерения для анализа более 28 000 подключенных автомобилей. Измерения с точки зрения клиента были выполнены специальной командой профессионалов на автомобилях с двигателями внутреннего сгорания с пробегом более 50 миллионов километров, чтобы учесть все переменные, связанные с использованием клиента, динамикой, нагрузкой и экологическими аспектами. Анализы были сосредоточены на пробеге, изменчивости модели для любого вида миссии, расходе топлива, использовании транспортного средства и температуре. Применяя этот подход, Fiat Professional стремится предлагать комплексные решения для электромобильности. С анализом спроса на энергию в качестве отправной точки эти решения будут не только охватывать каждую отдельную задачу, но и давать ответы, начиная от транспортного средства и заканчивая инфраструктурой, не говоря уже о целом ряде повседневных услуг, которые все чаще требуются новым и появляющимся мобильность. В дополнение к полной линейке версий, E-Ducato также предлагает модульные варианты размера батареи с диапазоном в типичном городском реальном цикле доставки от 200 до более 330 км при стандартных условиях окружающей среды, в зависимости от аккумуляторной батареи и разнообразие конфигураций зарядки. Он также обладает высокими характеристиками: скорость ограничена 100 км/ч для лучшего поглощения энергии, максимальная мощность 90 кВт и максимальный крутящий момент 280 Нм. Новый электрический двигатель также не умаляет сильных сторон Ducato: лучший в своем классе объем загрузки от 10 до 17 м 3 , а также лучшая в своем классе полезная нагрузка до 1950 кг. Более того, E-Ducato на 100% подключен к сети благодаря эксклюзивному набору функций, которые охватывают профессиональные требования и требования к электрификации любого типа клиентов, от пользователей, выбирающих автомобили, до крупных автопарков, использующих систему управления автопарком. Таким образом, Fiat Professional использует свое технологическое наследие и опыт для разработки электрической версии своего бестселлера. Мы уважаем потребности всех профессиональных пользователей во имя инноваций, производительности и гибкости, следуя мантре Ducato «больше технологий, больше эффективности, больше ценности», предлагая клиентам версию с «нулевым уровнем выбросов» самого эффективного и универсального фургон на рынке.
Флагман без ограничений Новый E-Ducato не берет пленных: 100% Ducato, 100% Electric. Таким образом, это будет флагман Fiat Professional в области электрической мобильности и, прежде всего, для все более очевидного перехода от «выбора транспортного средства» к «выбору мобильности», вдохновленного конкретными рабочими и бизнес-факторами по мере изменения концепции покупки автомобиля. от «Общей стоимости владения» до «Общей стоимости мобильности».
Всеобъемлющее обучение новому процессу продаж Чтобы профессиональный опыт работы с E-Ducato можно было начать еще до того, как вы попали на борт, Fiat Professional организовала в феврале учебные дни специально для сотрудников отдела продаж, в которых приняли участие 265 торговых агентов и менеджеров из 124 дилерских центров в Основные рынки. Дорожные испытания, построенные как поездка по городу, также проводились на трассе Балокко с упором на новые режимы полностью электрического вождения. Также был подробно рассмотрен новый порядок омологации WLTP и его влияние на мир оборудованных автомобилей. Были проведены презентации некоторых из них, от передвижных мастерских и рефрижераторов до пассажирских транспортных средств: универсальность, которая всегда была одной из сильных сторон Fiat Professional Ducato.
Виртуальное обучение: от достижений в обучении к развитию бизнеса Учитывая текущие осторожные меры по социальному дистанцированию, Fiat Professional продолжил обучение в виртуальном формате: развитие в обучении, точно так же, как E-Ducato представляет собой развитие в бизнес. Каждая дистанционная сессия была посвящена продукту в качестве подготовки к другим действиям. Были подробно обсуждены технические характеристики и модельный ряд E-Ducato, при этом особое внимание было уделено его инновационным аспектам. Все виртуальные классы прошли с оглушительным успехом и были прилежно посещаемыми. Например, уже было 310 участников из Германии, 120 из Польши и 210 из регионов, не входящих в регион EMEA, а онлайн-обучение скоро начнется на остальных европейских рынках, в том числе в Испании, Франции и Великобритании. Чтобы продолжить свое продвижение на рынке, E-Ducato вскоре будет подвергнут обширным специальным полевым испытаниям клиентами-партнерами в нормальных условиях эксплуатации. Исходя из этого, E-Ducato готовится к запуску на рынок, который должен состояться в ближайшие несколько месяцев, с открытием заказов на основных европейских рынках в качестве первого этапа.
Фиат Дукато 2017 | CarsGuide
Главная / Fiat / Ducato / 2017
Что на этой странице
Отзывы
Продается
вопросы и ответы
Габаритные размеры
Размер колеса
Цена и характеристики
Буксировочная способность
Потребление топлива
Новости
Fiat Ducato 2017 года имеет тяговое усилие до 3000 кг, но убедитесь, что это применимо к рассматриваемой вами конфигурации.
Fiat Ducato также известен как Citroën Jumper, Citroën Relay, Peugeot Boxer и Ram ProMaster на рынках за пределами Австралии.
Посмотреть полное руководство по Fiat Ducato
Что на этой странице
Отзывы
Продается
вопросы и ответы
Габаритные размеры
Размер колеса
Цена и характеристики
Буксировочная способность
Потребление топлива
Новости
Фиат Дукато Отзывы
tradieguide
Fiat Ducato 2021 обзор: тест GVM со средней колесной базой
М.арк Остлер — 4 марта 2021 г. 4.0
tradieguide
Fiat Ducato 2019 обзор: удлиненная колесная база со средней крышей
Автор M.ark Oastler — 31 мая 2019 г.3,5
expertguide
Fiat Ducato 2007 Обзор
Г.Рахем Смит — 14 августа 2007 г.
Просмотреть все отзывы о Fiat Ducato
Fiat Ducato 2017 Вопросы и ответы
Ознакомьтесь с реальными ситуациями, связанными с Fiat Ducato, здесь, в частности с тем, что наши эксперты говорят о них.
Что заставляет мой Fiat Ducato переходить в аварийный режим?
Трудно сказать, что может быть причиной проблемы, потому что она кажется прерывистой, и это самые сложные проблемы для решения. Выключая его, вы фактически перезагружаете компьютер, поэтому он будет работать нормально, пока в следующий раз не обнаружит проблему. Чтобы иметь шанс диагностировать проблему, она должна быть очевидна, когда механик проводит проверку. Если нет, то и смотреть нечего. Это может быть несколько вещей; все, что вы можете сделать, это упорствовать в надежде, что это обнаружится во время диагностической проверки.
Показать больше Показывай меньше
Лучшая платформа для автодома?
Я ездил на обоих и предпочитаю Sprinter. «Мануматика» в Fiat не очень хороша, и я предпочитаю то, как Benz сидит на дороге, как он преодолевает неровности и его устойчивость к боковому ветру.
Показать больше Показывай меньше
Шум и дым автодома Fiat Ducato
Существует несколько возможных объяснений, от турбокомпрессора до топливного насоса и форсунок. Ваш дилер должен быть в состоянии диагностировать проблему, если нет, обратитесь к другому дилеру. Если и это не помогло, обратитесь к специалисту по дизельным двигателям.
Показать больше Показывай меньше
Преобразование инвалидной коляски
На самом деле слишком рано рассуждать о надежности фургонов нынешней модели. Я был бы удивлен, если бы вам понадобился фургон размером с Sprinter или Ducato для перевозки вашей 13-летней дочери. Я бы посмотрел на Вито, Транспортер и Трафик перед Транзитом. Последний имеет довольно обычную репутацию надежности. Поговорите с людьми из Capital Special Vehicles, которые специализируются на переоборудовании.
Показать больше Показывай меньше
Просмотреть все вопросы и ответы по Fiat Ducato
Отказ от ответственности: Вы признаете и соглашаетесь с тем, что все ответы представлены только в качестве общего руководства и не должны рассматриваться как индивидуальные советы. Carsguide не несет ответственности за точность любой информации, представленной в ответах.
Размеры Fiat Ducato 2017
Размеры Fiat Ducato 2017 зависят от выбранного типа кузова. Максимальная ширина и высота составляют 2500 мм x 2522 мм и могут варьироваться в зависимости от модели.
Фиат Дукато Модель
Тип корпуса
Высота x Ширина x Длина
Дорожный просвет
SWB/Низкий
Коммерческий
2254x2050x4963 мм
150 мм
MWB/Низкий
Коммерческий
2254x2050x5413 мм
150 мм
XLWB/средний
Коммерческий
2522x2500x6363 мм
150 мм
MWB/средний
Коммерческий
2522x2050x5413 мм
150 мм
Все Fiat Ducato 2017 Габариты
Самые просматриваемые в новостях
Не хотите ждать новый Ford Ranger или Toyota HiLux? Грузовики Isuzu N-серии в любом случае могут быть безопаснее для работы
Думаете, Австралия сошла с ума? Последняя партия американских пикапов заставит позавидовать Ford Ranger, Toyota HiLux и Mitsubishi Triton
г.
Какое будущее у Ford Performance? Ranger Raptor приземлился, но Blue Oval перестал принимать заказы на Mustang, Focus ST и Fiesta ST
.
До свидания, XV! Представлен Subaru Crosstrek 2023 года, который заменит популярный XV
Нужен ли суперкарам Ford против GM? Форд так не думает!
Fiat Ducato 2017 Размер колеса
Размер колес для Fiat Ducato 2017 года будет различаться в зависимости от выбранной модели, однако имейте в виду, что многие производители предлагают колесные диски других размеров в качестве опций для многих моделей. Доступный размер колес влияет на выбор шин, доступных для установки. Стандартные размеры колес на Fiat Ducato варьируются от 15×6 дюймов до 16×6 дюймов.
Фиат Дукато Модель
Тип корпуса
Размер передней шины
Передний обод
Размер задней шины
Задний обод
SWB/Низкий
Коммерческий
215×70 R15
15×6 дюймов
215×70 R15
15×6 дюймов
MWB/Низкий
Коммерческий
225×75 R16
16×6 дюймов
225×75 R16
16×6 дюймов
XLWB/средний
Коммерческий
225×75 R16
16×6 дюймов
225×75 R16
16×6 дюймов
MWB/средний
Коммерческий
225×75 R16
16×6 дюймов
225×75 R16
16×6 дюймов
Посмотреть все Fiat Ducato 2017 Размер колес
Fiat Ducato 2017 Цена и характеристики
Fiat Ducato Модель
Тип кузова
Характеристики
Цена от
Цена до
ДШБ/средний
Коммерческий
2,3 л Дизель 6 СП АВТО
—
—
ДШБ/средний
Коммерческий
2,3 л Дизель 6 SP MAN
—
—
MWB/Низкий
Коммерческий
2,3 л Дизель 6 СП АВТО
—
—
MWB/Низкий
Коммерческий
2,3 л Дизель 6 SP MAN
—
—
Смотреть все Fiat Ducato 2017 г. Цены и характеристики
Fiat Ducato 2017 г. Тяговое усилие
Тяговое усилие Fiat Ducato варьируется от 2250 кг до 3000 кг. Некоторые модели также предлагают пакеты опций для тяжелых условий эксплуатации или буксировки, которые могут увеличить буксировочную способность, а также опции, которые могут затруднить буксировку. Грузоподъемность может сильно различаться в зависимости от большого количества факторов. К ним относятся двигатель, трансмиссия, модель и выбранные опции. Всегда консультируйтесь с производителем или в руководстве по транспортному средству, прежде чем пытаться буксировать что-либо.
Фиат Дукато Модель
Тип кузова
Характеристики
Тормозная мощность
SWB/Низкий
Коммерческий
2,3 л, дизель, 6 SP MAN
2500 кг
SWB/Низкий
Коммерческий
2,3 л, дизель, 6 СП АВТО
2500 кг
MWB/Низкий
Коммерческий
2,3 л, дизель, 6 SP MAN
3000 кг
XLWB/средний
Коммерческий
2,3 л, дизель, 6 SP АВТОМАТИЧЕСКИЙ ЧЕЛОВЕК
2500 кг
См. все Fiat Ducato 2017 г. Тяговое усилие
Fiat Ducato 2017 г. Расход топлива
Расход топлива для Fiat Ducato 2017 г. зависит от выбранного типа двигателя, трансмиссии или модели. Fiat Ducato доступен со следующим типом топлива: Дизель.
Фиат Дукато Модель
Тип корпуса
Характеристики
Расход топлива
ДШБ/средний
Коммерческий
2,3 л, дизель, 6 СП АВТО
—
ДШБ/средний
Коммерческий
2,3 л, дизель, 6 SP MAN
—
MWB/Низкий
Коммерческий
2,3 л, дизель, 6 СП АВТО
—
MWB/Низкий
Коммерческий
2,3 л, дизель, 6 SP MAN
—
* Комбинированный расход топлива Посмотреть все цены и характеристики Fiat Ducato 2017
Fiat Ducato 2017 Новости
ACCC выпускает четырнадцать отзывов за последние две недели
Д. Дэниел Гарднер — 14 мар 2017
Fiat Ducato Review, для продажи, спецификации, цвета и модели в Австралии
Главная / Fiat / Ducato
Что на этой странице
Отзывы
Продается
вопросы и ответы
Габаритные размеры
Аксессуары
Цвета
Размер колеса
Цена и характеристики
Буксировочная способность
Сиденья
Потребление топлива
Интерьер
Новости
Что на этой странице
Отзывы
Продается
вопросы и ответы
Габаритные размеры
Аксессуары
Цвета
Размер колеса
Цена и характеристики
Буксировочная способность
Сиденья
Потребление топлива
Интерьер
Новости
Фиат Дукато Отзывы
tradieguide
Fiat Ducato 2021 обзор: тест GVM со средней колесной базой
М. арк Остлер — 4 марта 2021 г. 4.0
tradieguide
Fiat Ducato 2019 обзор: удлиненная колесная база со средней крышей
Автор M.ark Oastler — 31 мая 2019 г. 3,5
expertguide
Fiat Ducato 2007 Обзор
Г.Рахем Смит — 14 августа 2007 г.
Просмотреть все отзывы о Fiat Ducato
Fiat Ducato Вопросы и ответы
Ознакомьтесь с реальными ситуациями, связанными с Fiat Ducato, здесь, особенно с тем, что наши эксперты говорят о них.
Что заставляет мой Fiat Ducato переходить в аварийный режим?
Трудно сказать, что может быть причиной проблемы, потому что она кажется прерывистой, и это самые сложные проблемы для решения. Выключая его, вы фактически перезагружаете компьютер, поэтому он будет работать нормально, пока в следующий раз не обнаружит проблему. Чтобы иметь шанс диагностировать проблему, она должна быть очевидна, когда механик проводит проверку. Если нет, то и смотреть нечего. Это может быть несколько вещей; все, что вы можете сделать, это упорствовать в надежде, что это обнаружится во время диагностической проверки.
Показать больше Показывай меньше
Лучшая платформа для автодома?
Я ездил на обоих и предпочитаю Sprinter. «Мануматика» в Fiat не очень хороша, и я предпочитаю то, как Benz сидит на дороге, как он преодолевает неровности и его устойчивость к боковому ветру.
Показать больше Показывай меньше
Шум и дым автодома Fiat Ducato
Существует несколько возможных объяснений, от турбокомпрессора до топливного насоса и форсунок. Ваш дилер должен быть в состоянии диагностировать проблему, если нет, обратитесь к другому дилеру. Если и это не помогло, обратитесь к специалисту по дизельным двигателям.
Показать больше Показывай меньше
Преобразование инвалидной коляски
На самом деле слишком рано рассуждать о надежности фургонов нынешней модели. Я был бы удивлен, если бы вам понадобился фургон размером с Sprinter или Ducato для перевозки вашей 13-летней дочери. Я бы посмотрел на Вито, Транспортер и Трафик перед Транзитом. Последний имеет довольно обычную репутацию надежности. Поговорите с людьми из Capital Special Vehicles, которые специализируются на переоборудовании.
Показать больше Показывай меньше
Просмотреть все вопросы и ответы по Fiat Ducato
Отказ от ответственности: Вы признаете и соглашаетесь с тем, что все ответы представлены только в качестве общего руководства и не должны рассматриваться как индивидуальные советы. Carsguide не несет ответственности за точность любой информации, представленной в ответах.
Размеры Fiat Ducato
Размеры Fiat Ducato Commercial различаются в зависимости от года выпуска и уровня комплектации.
Год
Тип корпуса
Высота x Ширина x Длина
Дорожный просвет
2022
Коммерческий
2269x2050x5413 мм
150 мм
2020
Коммерческий
2254x2050x4963 мм
150 мм
2019
Коммерческий
2254x2050x4963 мм
150 мм
2018
Коммерческий
2254x2050x4963 мм
150 мм
2017
Коммерческий
2254x2050x4963 мм
150 мм
Размеры, указанные выше, относятся к базовой модели. См. все размеры Fiat Ducato
Самые просматриваемые в новостях
Не хотите ждать новый Ford Ranger или Toyota HiLux? Грузовики Isuzu N-серии в любом случае могут быть безопаснее для работы
Думаете, Австралия сошла с ума? Последняя партия американских пикапов заставит позавидовать Ford Ranger, Toyota HiLux и Mitsubishi Triton
г.
Какое будущее у Ford Performance? Ranger Raptor приземлился, но Blue Oval перестал принимать заказы на Mustang, Focus ST и Fiesta ST
.
До свидания, XV! Представлен Subaru Crosstrek 2023 года, который заменит популярный XV
Нужен ли суперкарам Ford против GM? Форд так не думает!
Аксессуары для Fiat Ducato
В стандартную комплектацию входят 16-дюймовые стальные колеса с шинами повышенной прочности 215/75 R16C и полноразмерная запаска (16-дюймовые легкосплавные диски опционально), информационно-развлекательная система с 5,0-дюймовым сенсорным экраном, подключением USB/AUX и элементами управления на рулевом колесе, питание — регулируемое наружное зеркало с подогревом, одна боковая сдвижная дверь грузового отсека, двойные задние двери-амбары с открытием на 270 градусов, камера заднего вида/задние датчики парковки, а также модернизированный пакет безопасности, озаглавленный AEB, и это лишь некоторые из них.
2021 Фиат Дукато | галерея аксессуаров | Марк Остлер
2021 Фиат Дукато | галерея аксессуаров | Марк Остлер
cloudinary.com/image/upload/f_auto,fl_lossy,q_auto,t_cg_hero_thumbnail/v1/editorial/2021-fiat-ducato-mid-wheelbase-1200x800p-4.JPG» data-src=»https://carsguide-res.cloudinary.com/image/upload/f_auto,fl_lossy,q_auto,t_cg_hero_large/v1/editorial/2021-fiat-ducato-mid-wheelbase-1200x800p-4.JPG» data-caption=»2021 Fiat Ducato | accessories gallery | Mark Oastler» data-title-text=»2021 Fiat Ducato | accessories gallery | Mark Oastler»> 2021 Фиат Дукато | галерея аксессуаров | Марк Остлер
Цвета Fiat Ducato
Стандартный белый с дополнительными однотонными цветами Blue, Red, Imperial Blue и Black, а также цвета Metallics Aluminium Grey, Ferric Grey, Lake Blue и Golden White.
Белый
Красный
Имперский синий
Синий
Голубое озеро
Золотисто-белый
Серый алюминий
Черный
Железно-серый
Чтобы узнать о наличии текущего цвета, посетите веб-сайт производителя.
Размер колес Fiat Ducato
Для Fiat Ducato предлагается несколько вариантов колес и шин. Что касается шин, то они варьируются от 215×75 R16C для коммерческих автомобилей в 2022 году.
Год
Тип корпуса
Размер передней шины
Передний обод
Размер задней шины
Задний обод
2022
Коммерческий
215×75 R16C
—
215×75 R16C
—
2020
Коммерческий
215×70 R15
15×6 дюймов
215×70 R15
15×6 дюймов
2019
Коммерческий
215×70 R15
15×6 дюймов
215×70 R15
15×6 дюймов
2018
Коммерческий
215×70 R15
15×6 дюймов
215×70 R15
15×6 дюймов
2017
Коммерческий
215×70 R15
15×6 дюймов
215×70 R15
15×6 дюймов
Размеры, указанные выше, относятся к базовой модели. Посмотреть все размеры колес Fiat Ducato
Модели Fiat Ducato Цена и характеристики
Диапазон цен на Fiat Ducato зависит от выбранной вами комплектации. Начиная с 52 050 долларов и до 60 700 долларов за последний год выпуска модели. Модельный ряд доступен в следующих типах кузова, начиная с характеристик двигателя/трансмиссии, показанных ниже.
Год
Тип корпуса
Характеристики
Цена от
Цена до
2023
Коммерческий
2,2 л, дизель, 9 л.с. АВТО
52 050 долларов США
60 700 долларов США
2022
Коммерческий
2,2 л, дизель, 9 л. с. АВТО
52 050 долларов США
60 700 долларов США
2020
Коммерческий
2,3 л, дизель, 6 л.с. АВТО
—
—
2019
Коммерческий
2,3 л, дизель, 6 л.с. АВТО
—
—
2018
Коммерческий
2,3 л, дизель, 6 л. с. АВТО
—
—
Посмотреть все цены и характеристики Fiat Ducato
Fiat Ducato Тяговое усилие
Fiat Ducato не имеет тягового усилия для последней доступной модели.
Год
Тип корпуса
Тормозная способность от
Тормозная способность до
2022
Коммерческий
0 кг
0 кг
2020
Коммерческий
2250 кг
3000 кг
2019
Коммерческий
2250 кг
3000 кг
2018
Коммерческий
2250 кг
3000 кг
2017
Коммерческий
2250 кг
3000 кг
См. все Тяговое усилие для Fiat Ducato
Fiat Ducato Сиденья
Сиденье водителя с многоступенчатой регулировкой и откидным внутренним подлокотником. Отдельное двойное пассажирское сиденье оснащено полноценным трехточечным центральным ремнем безопасности.
Fiat Ducato Расход топлива
Fiat Ducato доступен в нескольких вариантах и типах кузова, работающих на дизельном топливе.
Год
Тип корпуса
Расход топлива*
Двигатель
Тип топлива
Трансмиссия
2022
Коммерческий
—
2,2 л
Дизель
9 СП АВТО
2020
Коммерческий
—
2,3 л
Дизель
6 СП МАН
2019
Коммерческий
—
2,3 л
Дизель
6 СП МАН
2018
Коммерческий
—
2,3 л
Дизель
6 СП МАН
2017
Коммерческий
—
2,3 л
Дизель
6 СП МАН
* Комбинированный расход топлива Посмотреть все цены и спецификации Fiat Ducato на 2022 год
Интерьер Fiat Ducato
Герметичная стальная перегородка отделяет кабину от грузового отсека, изолируя водителя и пассажиров от шума грузового отсека и одновременно являясь прочным грузовым барьером. Места для ног центрального пассажира необычно много даже для высоких взрослых, что было бы по достоинству оценено экипажем из трех человек.
Фиат Дукато Новости
Водород или чисто электрический: что лучше для вашего следующего легкого коммерческого автомобиля Ford Ranger, Toyota HiLux или Renault Trafic?
Т.они О’Кейн — 26 сен 2021
Toyota Land Cruiser 300-й серии 2022 г. уже почти готов, так что ознакомьтесь с некоторыми из самых старых новых автомобилей, которые в настоящее время продаются — включая 70-ю серию. 16 мая 2021
Новые цены и характеристики Fiat Ducato 2021: Mercedes-Benz Sprinter и Volkswagen Crafter получают обновление
20 авг 2020
ACCC выпускает четырнадцать отзывов за последние две недели
Citroen Berlingo First 1.4 MT: цена, технические характеристики Ситроен Берлинго First 1.4 MT
Citroen Berlingo First 1.4 MT: цена, технические характеристики Ситроен Берлинго First 1.4 MT — Avto-Russia.ru
Главная
Каталог авто
Citroen
Citroen Berlingo First
Citroen Berlingo First 1.4 MT
Поиск по каталогу
Тип кузова: Любой Седан Хэтчбек Универсал Кроссовер Внедорожник Компактвэн Минивэн Купе Кабриолет Родстер Пикап Фургон Автобус Микроавтобус Грузовик Самосвал Шасси ТягачДиапазон цен: Любой до 500 000 руб от 500 000 до 600 000 руб от 500 000 до 600 000 руб от 600 000 до 700 000 руб от 700 000 до 800 000 руб от 800 000 до 900 000 руб от 900 000 до 1 000 000 руб до 1 000 000 руб от 1 250 000 до 1 500 000 руб от 1 250 000 до 1 500 000 руб от 1 500 000 до 1 750 000 руб от 1 750 000 до 2 000 000 руб до 2 000 000 руб от 2 000 000 до 2 500 000 руб от 2 500 000 до 3 000 000 руб от 3 000 000 до 3 500 000 руб от 3 500 000 до 4 000 000 руб от 4 000 000 до 4 500 000 руб от 4 500 000 до 5 000 000 руб свыше 5 000 000 рубДлина: Любая До 3 метров 3 — 3,5 метра 3,5 — 4 метра 4 — 4,5 метра 4,5 — 5 метров 5 — 5,5 метра 5,5 — 6 метров Свыше 6 метровШирина (с зеркалами): Любая До 1,4 метра 1,4 — 1,5 метра 1,5 — 1,6 метра 1,6 — 1,7 метра 1,7 — 1,8 метра 1,8 — 1,9 метра 1,9 — 2 метра Свыше 2 метровВысота: Любая До 1,3 метра 1,3 — 1,4 метра 1,4 — 1,5 метра 1,5 — 1,6 метра 1,6 — 1,7 метра 1,7 — 1,8 метра 1,8 — 1,9 метра 1,9 — 2 метра Свыше 2 метровЧисло дверей: Любое 1 2 3 4 5Число мест: Любое 2 3 4 5 6 7 8 9 и большеОбъем багажника: Любой 100-200 литров 200-300 литров 300-400 литров 400-500 литров 500-1000 литров Свыше 1000 литровГарантия: Любая 1 год 2 года 3 года 4 года 5 летСтрана сборки: Любая Бельгия Бразилия Великобритания Германия Индия Иран Италия Испания Канада Китай Мексика Нидерланды Польша Россия Румыния Словакия США Таиланд Турция Украина Узбекистан Чехия Швеция Южная Корея ЮАР Япония
От официальных дилеров
Модели 2022 года
Исключить китайские авто
Поиск Все марки
Фото
Модификации
Одноклассники
Отзывы
Обои
Основные характеристики
Марка
Citroen
Модель
Citroen Berlingo First
Модификация
Citroen Berlingo First 1. 4 MT
Модельный год
2002
Тип кузова
Минивэн
Количество дверей
5
Количество мест
5
Страна сборки
Франция
Эксплуатационные характеристики
Вид топлива
АИ-95
Время разгона до 100 км/ч
17.5 сек
Максимальная скорость
150 км/ч
Расход топлива в городском цикле
9.6 л на 100 км
Расход топлива на трассе
6.2 л на 100 км
Расход топлива в смешанном цикле
7.4 л на 100 км
Запас хода
573 — 887 км
Расходы на топливо в год (при пробеге 100 км в день)
128 298 ₽
Транспортный налог * (Москва)
900 ₽
ОСАГО * (Москва, возраст свыше 22 лет, стаж более 3 лет)
7 570 ₽
* Воспользуйтесь калькуляторами Налога и ОСАГО для более детального расчета.
Габариты и размеры
Длина
4137 мм
Ширина
1724 мм
Высота
1810 мм
Дорожный просвет
140 мм
Колея передняя
1420 мм
Колея задняя
1440 мм
Колесная база
2693 мм
Диаметр разворота
11.3 м
Масса
Снаряженная масса
1197 кг
Полная масса
1780 кг
Грузоподъемность
583 кг
Объемы
Объем багажника
624 л
Объем топливного бака
55 л
Двигатель
Тип двигателя
Бензиновый
Число цилиндров / расположение
4/Рядный
Мощность двигателя, л. с / оборотах
75/5500
Рабочий объем двигателя
1360 см³
Крутящий момент, Н·м / оборотах
120/3400
Трансмиссия
Привод
Передний
Тип коробки передач
Механическая, 5 передач
Руль
Усилитель руля
Гидроусилитель
Электронные системы
Электронные системы управления
ABS
Климат
Управление климатом
Кондиционер
Подвеска
Передняя подвеска
Независимая, McPherson
Задняя подвеска
Полузависимая, торсионная
Тормоза
Передние тормоза
Дисковые
Задние тормоза
Барабанные
Шины и диски
Размер шин
175/70 R14
Размер дисков
5Jx14
Фото
Модификации
Одноклассники
Отзывы
Обои
Минивэн Citroen Berlingo First
Сообщить об ошибке
Какой объем бака у Ситроен Берлинго
Главная
Ситроен
Берлинго
Объем бака
5дв.
минивэн
Модификаций в данном кузове: 16
МодификацияОбъем бака
Citroen Berlingo 1.6 HDiF
60 л.
Citroen Berlingo 1.6 HDiF
60 л.
Citroen Berlingo 1.6i
60 л.
Citroen Berlingo 1.6i
60 л.
Citroen Berlingo 1. 6
60 л.
Citroen Berlingo 1.6
60 л.
Citroen Berlingo 1.6 e-HDi
60 л.
Citroen Berlingo 1.6 HDi
60 л.
Citroen Berlingo 1.6
60 л.
Citroen Berlingo 1. 6
60 л.
Citroen Berlingo 1.6 HDi
60 л.
Citroen Berlingo 1.6 HDi
60 л.
Citroen Berlingo 1.2
50 л.
Citroen Berlingo 1.5 BlueHDi
50 л.
Citroen Berlingo 1. 5 BlueHDi
нет данных
Citroen Berlingo 1.5 BlueHDi
50 л.
4дв. минивэн
Модификаций в данном кузове: 18
МодификацияОбъем бака
Citroen Berlingo 1.4i
55 л.
Citroen Berlingo 1.6i 16V
55 л.
Citroen Berlingo 1.8i
55 л.
Citroen Berlingo 1.9 D
55 л.
Citroen Berlingo 1.9 D
60 л.
Citroen Berlingo 2.0 HDI
60 л.
Citroen Berlingo 1.4i
55 л.
Citroen Berlingo 1.4i
55 л.
Citroen Berlingo 1.4i
55 л.
Citroen Berlingo 1.6 HDi
60 л.
Citroen Berlingo 1.6 HDi
60 л.
Citroen Berlingo 1.6 HDi
60 л.
Citroen Berlingo 1.6 HDi
60 л.
Citroen Berlingo 1.6i 16V
55 л.
Citroen Berlingo 1.6i 16V
55 л.
Citroen Berlingo 1.6i 16V
55 л.
Citroen Berlingo 1.9 D
60 л.
Citroen Berlingo 2. 0 HDI
60 л.
Другие вопросы по Citroen Berlingo
Какой объем двигателя у Citroen Berlingo?
Какая максимальная скорость у Citroen Berlingo?
Какая мощность двигателя у Citroen Berlingo?
Какой клиренс у Citroen Berlingo?
Какой расход топлива у Citroen Berlingo?
Какое время разгона у Citroen Berlingo?
Какой крутящий момент у Citroen Berlingo?
Какой привод у Citroen Berlingo?
Какой кузов у Citroen Berlingo?
Сколько весит Citroen Berlingo?
Какая коробка на Citroen Berlingo?
Какой бензин заливать в Citroen Berlingo?
Какой двигатель на Citroen Berlingo?
Какой размер шин на Citroen Berlingo?
Сколько мест в Citroen Berlingo?
Какой год выпуска Citroen Berlingo?
Какой объем багажника у Citroen Berlingo?
Какие габариты у Citroen Berlingo?
Какая длина кузова Citroen Berlingo?
Другие модели Citroen
Citroen 2CV
Страна производства: Франция Количество версий: 1 Типов кузова: 1
Citroen AX
Страна производства: Франция Количество версий: 38 Типов кузова: 2
Citroen Axel
Страна производства: Франция Количество версий: 2 Типов кузова: 1
Citroen BX
Страна производства: Франция Количество версий: 61 Типов кузова: 2
Citroen C-Crosser
Страна производства: Франция Количество версий: 5 Типов кузова: 1
Citroen C-Elysee
Страна производства: Франция Количество версий: 8 Типов кузова: 1
Citroen C-Zero
Страна производства: Франция Количество версий: 1 Типов кузова: 1
Citroen C1
Страна производства: Франция Количество версий: 15 Типов кузова: 2
Citroen C2
Страна производства: Франция Количество версий: 16 Типов кузова: 1
Citroen C3
Страна производства: Франция Количество версий: 41 Типов кузова: 1
Citroen C3 Aircross
Страна производства: Франция Количество версий: 7 Типов кузова: 1
Citroen C3 Picasso
Страна производства: Франция Количество версий: 8 Типов кузова: 1
Citroen C3 Pluriel
Страна производства: Франция Количество версий: 2 Типов кузова: 1
Citroen C4
Страна производства: Франция Количество версий: 58 Типов кузова: 3
Citroen C4 Aircross
Страна производства: Франция Количество версий: 7 Типов кузова: 1
Citroen C4 Cactus
Страна производства: Франция Количество версий: 9 Типов кузова: 1
Citroen C4 Grand Picasso
Страна производства: Франция Количество версий: 18 Типов кузова: 1
Citroen C4 Picasso
Страна производства: Франция Количество версий: 18 Типов кузова: 1
Citroen C4 SpaceTourer
Страна производства: Франция Количество версий: 3 Типов кузова: 1
Citroen C5
Страна производства: Франция Количество версий: 91 Типов кузова: 3
Citroen C5 Aircross
Страна производства: Франция Количество версий: 6 Типов кузова: 1
Citroen C6
Страна производства: Франция Количество версий: 3 Типов кузова: 1
Citroen C8
Страна производства: Франция Количество версий: 23 Типов кузова: 1
Citroen CX
Страна производства: Франция Количество версий: 46 Типов кузова: 2
Citroen DS3
Страна производства: Франция Количество версий: 14 Типов кузова: 2
Citroen DS4
Страна производства: Франция Количество версий: 5 Типов кузова: 1
Citroen DS5
Страна производства: Франция Количество версий: 6 Типов кузова: 1
Citroen Dyane
Страна производства: Франция Количество версий: 1 Типов кузова: 1
Citroen Evasion
Страна производства: Франция Количество версий: 12 Типов кузова: 1
Citroen GSA
Страна производства: Франция Количество версий: 7 Типов кузова: 2
Citroen Jumpy
Страна производства: Франция Количество версий: 27 Типов кузова: 2
Citroen LNA
Страна производства: Франция Количество версий: 2 Типов кузова: 1
Citroen Nemo
Страна производства: Франция Количество версий: 1 Типов кузова: 1
Citroen Saxo
Страна производства: Франция Количество версий: 38 Типов кузова: 2
Citroen SpaceTourer
Страна производства: Франция Количество версий: 8 Типов кузова: 1
Citroen Visa
Страна производства: Франция Количество версий: 10 Типов кузова: 3
Citroen Xantia
Страна производства: Франция Количество версий: 56 Типов кузова: 2
Citroen XM
Страна производства: Франция Количество версий: 57 Типов кузова: 2
Citroen Xsara
Страна производства: Франция Количество версий: 72 Типов кузова: 3
Citroen Xsara Picasso
Страна производства: Франция Количество версий: 17 Типов кузова: 1
Citroen ZX
Страна производства: Франция Количество версий: 47 Типов кузова: 3
Внедорожники
Россия
Великобритания
Германия
Индия
Испания
Италия
Китай
Корея
Румыния
США
Франция
Чехия
Швеция
Япония
Кроссоверы
Россия
Великобритания
Германия
Испания
Италия
Китай
Корея
Румыния
США
Тайвань
Франция
Чехия
Швеция
Япония
Седаны
Россия
Австралия
Великобритания
Германия
Иран
Испания
Италия
Китай
Корея
Малайзия
Польша
Румыния
США
Тайвань
Узбекистан
Украина
Франция
Чехия
Швеция
Япония
2018 Citroen Berlingo III M (Phase I, 2018) 1.
5 BlueHDi (76 лс)
2018 Citroen Berlingo III M (Phase I, 2018) 1.5 BlueHDi (76 лс) | Технические характеристики, расход топлива , Габариты
Главная >> Авто каталог >> Citroen >> Berlingo >> 2019 Berlingo III M (Phase I, 2018) >> 1.5 BlueHDi (76 лс)
количество дверей: 4, количество мест: 5, размеры: 4137.00 мм x 1724.00 мм x 1810.00 мм, масса: 1230 кг, объем двигателя: 1997 см3, распределительный вал в головке блока цилиндров (OHC), количество цилиндров: 4, клапанов на цилиндр: 2, максимальная мощность: 90 л.с. @ 4000 об/мин, максимальной крутящий момент: 205 Нм @ 1900 об/мин, разгон с 0 до 100 км/ч: 15.60 с, максимальная скорость: 160 км/ч, передачи (механические/автоматические): 5 / -, вид топливо: дизель, расход топлива (в городе/на трассе/смешанный): 7.3 л / 5.0 л / 5.8 л, диски: R14, шины: 185/65 R14
Марка
Citroen
Серия
Berlingo
Модель
I (facelift 2002) 2.0 HDi
Первый год выпуска
2002
Последний год выпуска
2005
Тип кузова
—
Количество дверей
4 (четыре)
Количество мест
5 (пять)
Колесная база
2693. 00 мм (миллиметров) 8.84 ft (фуов) 106.02 in (дюймов) 2.6930 м (метров)
Колея передняя
1436.00 мм (миллиметров) 4.71 ft (фуов) 56.54 in (дюймов) 1.4360 м (метров)
Колея задняя
1452.00 мм (миллиметров) 4.76 ft (фуов) 57.17 in (дюймов) 1.4520 м (метров)
Длина
4137.00 мм (миллиметров) 13.57 ft (фуов) 162.87 in (дюймов) 4.1370 м (метров)
Ширина
1724.00 мм (миллиметров) 5.66 ft (фуов) 67.87 in (дюймов) 1.7240 м (метров)
Высота
1810.00 мм (миллиметров) 5.94 ft (фуов) 71.26 in (дюймов) 1.8100 м (метров)
Минималный объём багажника
624.0 л (литров) 22.04 ft3 (кубических футов) 0.62 м3 (кубических метров) 624000.00 см3 (кубических сантиметров)
Максимальный объём багажника
2800.0 л (литров) 98.88 ft3 (кубических футов) 2. 80 м3 (кубических метров) 2800000.00 см3 (кубических сантиметров)
160 км/ч (километров в час) 99.42 мили/час (мили в час)
Коэффициент аэродинамического сопротивления
0.37
Расход топлива в городе
7. 3 л/100 км (литров на 100 км) 1.61 имп.гал./100 км (имперских галлонов на 100 км) 1.93 ам.гал./100 км (американских галлонов на 100 км) 32.22 мили/галлон (мили на галлон) 8.51 мили/литр (мили на литр) 13.70 км/л (километров на литр)
Расход топлива на трассе
5.0 л/100 км (литров на 100 км) 1.10 имп.гал./100 км (имперских галлонов на 100 км) 1.32 ам.гал./100 км (американских галлонов на 100 км) 47.04 мили/галлон (мили на галлон) 12.43 мили/литр (мили на литр) 20.00 км/л (километров на литр)
Расход топлива — смешанный
5.8 л/100 км (литров на 100 км) 1.28 имп.гал./100 км (имперских галлонов на 100 км) 1.53 ам.гал./100 км (американских галлонов на 100 км) 40.55 мили/галлон (мили на галлон) 10.71 мили/литр (мили на литр) 17.24 км/л (километров на литр)
Экологический стандарт
EURO III
Тип трансмиссии
механическая
Количество механических передач
5 (пять)
Тип привода
передний (FWD)
Рулевой механизм
шестерня-рейка (реечная передача)
Сервопривод
—
Диаметр поворота
11. 10 м (метров) 36.42 ft (фуов) 437.01 in (дюймов)
Размер двигателя к емкостью бака для Citroen Berlingo 2019
1,2 PureTech — 50x разница
1,5 Bluehdi — 35,3 разница
Разница в мировом среднем
1.2 — 4,8%. меньше
1.5 BlueHDi — на 15,9% меньше
Отношение размера бака к мощности
1.2 PureTech — 1,8 л.с./л
1.5 BlueHDi — 2,5 л.с./л
2 9 Автомобиль0025
Размер топливного бака
Максимальный запас хода
Расход топлива на 10 км
Тип топлива
Полный бак на 5000 миль
1.2 PureTech
60 л (13 галлонов)
985 км (612 миль)
0,6 л
Бензин (бензин)
8. 2
1,5 BlueHDi
53 л (12 галлонов)
1081 км (672 мили)
0,4 л
Дизель
7.4
Автомобиль
1.2 PureTech
Размер топливного бака
60 л (13 галлонов)
Максимальный запас хода
985 км (612 миль)
Расход топлива на 10 км
0,6 л
Тип топлива
Бензин (бензин)
Полный бак на 5000 миль
8. 2
Автомобиль
1,5 БлюХДи
Размер топливного бака
53 л (12 галлонов)
Максимальный запас хода
1081 км (672 мили)
Расход топлива на 10 км
0,4 л
Тип топлива
Дизель
Полный бак на 5000 миль
7.4
Отношение объема двигателя к объему бака для Citroen Berlingo 2019
1.5 BlueHDi — разница в 35,3 раза
1.2 PureTech — разница в 50 раз% меньше
1. 2 PureTech — меньше на 4,8%
Отношение размера бака к мощности
1.5 BlueHDi — 1,9 л.с./л
1.2 PureTech — 1,8 л.с./л
2 Автомобиль
Размер топливного бака
Максимальный запас хода
Расход топлива на 10 км
Тип топлива
Полный бак на 5000 миль
1,5 BlueHDi
53 л (12 галлонов)
—
—
Дизель
—
1.2 PureTech
60 л (13 галлонов)
—
—
Бензин (бензин)
—
Автомобиль
1,5 БлюХДи
Размер топливного бака
53 л (12 галлонов)
Максимальный запас хода
—
Расход топлива на 10 км
—
Тип топлива
Дизель
Полный бак на 5000 миль
—
Автомобиль
1. 2 PureTech
Размер топливного бака
60 л (13 галлонов)
Максимальный запас хода
—
Расход топлива на 10 км
—
Тип топлива
Бензин (бензин)
Полный бак на 5000 миль
—
Объем двигателя и объем бака Citroen Berlingo 2015
1.6 VTi — разница в 37,5х
1,6 Bluehdi — 33,1x разница
1,2 PureTech — 50x разница
Разница в среднем по миру
1,6 VTI — 4,8% меньше
1,6 Bluehdi — 15,9% меньше
1,2 PURETECH — 4,8% меньшего размера
nack Размер.
коэффициент мощности
1.6 VTi — 1,6 л.с./л
1.6 BlueHDi — 2,3 л.с./л
1.2 PureTech — 1,8 л.с./л
Автомобиль
4
Размер топливного бака
Максимальный запас хода
Расход топлива на 10 км
Тип топлива
Полный бак на 5000 миль
1,6 ВТи
60 л (13 галлонов)
928 км (577 миль)
0,6 л
Бензин (бензин)
8,7
1.6 BlueHDi
53 л (12 галлонов)
1165 км (724 мили)
0,4 л
Дизель
6,9
1. 2 PureTech
60 л (13 галлонов)
1070 км (665 миль)
0,5 л
Бензин (бензин)
7,5
Автомобиль
1,6 ВТи
Размер топливного бака
60 л (13 галлонов)
Максимальный запас хода
928 км (577 миль)
Расход топлива на 10 км
0,6 л
Тип топлива
Бензин (бензин)
Полный бак на 5000 миль
8,7
Автомобиль
1. 6 БлюХДи
Размер топливного бака
53 л (12 галлонов)
Максимальный запас хода
1165 км (724 мили)
Расход топлива на 10 км
0,4 л
Тип топлива
Дизель
Полный бак на 5000 миль
6,9
Автомобиль
1.2 PureTech
Размер топливного бака
60 л (13 галлонов)
Максимальный запас хода
1070 км (665 миль)
Расход топлива на 10 км
0,5 л
Тип топлива
Бензин (бензин)
Полный бак на 5000 миль
7,5
Размер двигателя для емкости резервуара для Citroen Berlingo 2012
1,6 VTI — 37,5X разница
1,6 EHDI — 37,5x разница
1,6 VTI — 37,5x разница
Отличи меньше
1. 6 eHDi — на 4,8 % меньше
1.6 HDi — на 4,8 % меньше
Отношение размера бака к мощности
1.6 VTi — 1,6 л.с./л
1.6 eHDi — 1,5 л.с./л
1.6 HDi — 1,9 л.с./л
Автомобиль
Размер топливного бака
Максимальный запас хода
Расход топлива на 10 км
Тип топлива
Полный бак на 5000 миль
1,6 ВТи
60 л (13 галлонов)
862 км (536 миль)
0,7 л
Бензин (бензин)
9.3
1,6 еHDi
60 л (13 галлонов)
1144 км (711 миль)
0,4 л
Дизель
7
1,6 HDi
60 л (13 галлонов)
1025 км (637 миль)
0,5 л
Дизель
7,8
Автомобиль
1,6 ВТи
Размер топливного бака
60 л (13 галлонов)
Максимальный запас хода
862 км (536 миль)
Расход топлива на 10 км
0,7 л
Тип топлива
Бензин (бензин)
Полный бак на 5000 миль
9. 3
Автомобиль
1,6 еХДи
Размер топливного бака
60 л (13 галлонов)
Максимальный запас хода
1144 км (711 миль)
Расход топлива на 10 км
0,4 л
Тип топлива
Дизель
Полный бак на 5000 миль
7
Автомобиль
1,6 HDi
Размер топливного бака
60 л (13 галлонов)
Максимальный запас хода
1025 км (637 миль)
Расход топлива на 10 км
0,5 л
Тип топлива
Дизель
Полный бак на 5000 миль
7,8
Объем двигателя к объему бака для Citroen Berlingo 2009
1. 6 VTi — разница в 37,5х
1.6 16V — разница в 37,5х
1.6 HDi — разница в 37,5х в среднем по миру
250003
1,6 VTI — 4,8% меньше
1,6 16 В — 4,8% меньше
1,6 HDI — 4,8% меньше
Размер бака к мощности
1,6 В.
1.6 HDi — 1,8 л.с./л
Автомобиль
Размер топливного бака
Максимальный запас хода
Расход топлива на 10 км
Тип топлива
Полный бак на 5000 миль
1,6 VTi
60 л (13 галлонов)
862 км (536 миль)
0,7 л
Бензин (бензин)
9. 3
1,6 16 В
60 л (13 галлонов)
724 км (450 миль)
0,8 л
Бензин (бензин)
11.1
1,6 HDi
60 л (13 галлонов)
1004 км (624 мили)
0,6 л
Дизель
8
Автомобиль
1,6 ВТи
Размер топливного бака
60 л (13 галлонов)
Максимальный запас хода
862 км (536 миль)
Расход топлива на 10 км
0,7 л
Тип топлива
Бензин (бензин)
Полный бак на 5000 миль
9. 3
Автомобиль
1,6 16 В
Размер топливного бака
60 л (13 галлонов)
Максимальный запас хода
724 км (450 миль)
Расход топлива на 10 км
0,8 л
Тип топлива
Бензин (бензин)
Полный бак на 5000 миль
11.1
Автомобиль
1,6 HDi
Размер топливного бака
60 л (13 галлонов)
Максимальный запас хода
1004 км (624 мили)
Расход топлива на 10 км
0,6 л
Тип топлива
Дизель
Полный бак на 5000 миль
8
Объем двигателя к объему бака для Citroen Berlingo 2002
1,6i 16V — 34,4x Разница
2,0 HDI — 27,5x разница
1,4i — 39,3x разница
1,9 D — 28,9x разница
1,6 HDI — 34,4x разница
Отличи I 16V — 12,7% меньше
2,0 HDI — 12,7% меньше
1,4i — 12,7% меньше
1,9 D — 12,7% меньше
1,6 HDI — 12,7% меньше
Размер бака.
— 2 л.с./л
2.0 HDi — 1,6 л.с./л
1.4i — 1,4 л.с./л
1.9 D — 1,3 л.с./л
1,6 HDi — 1,6 л.с./л
2 2
9004 Автомобиль
Размер топливного бака
Максимальный запас хода
Расход топлива на 10 км
Тип топлива
Полный бак на 5000 миль
1.6i 16В
55 л (12 галлонов)
732 км (455 миль)
0,7 л
Бензин (бензин)
11
2.0 HDi
55 л (12 галлонов)
907 км (564 мили)
0,6 л
Дизель
8,9
1. 4i
55 л (12 галлонов)
732 км (455 миль)
0,8 л
Бензин (бензин)
11
1,9 Д
55 л (12 галлонов)
796 км (495 миль)
0,7 л
Дизель
10. 1
1,6 HDi
55 л (12 галлонов)
967 км (601 миля)
0,5 л
Дизель
8.3
Автомобиль
1.6i 16В
Размер топливного бака
55 л (12 галлонов)
Максимальный запас хода
732 км (455 миль)
Расход топлива на 10 км
0,7 л
Тип топлива
Бензин (бензин)
Полный бак на 5000 миль
11
Автомобиль
2. 0 HDi
Размер топливного бака
55 л (12 галлонов)
Максимальный запас хода
907 км (564 мили)
Расход топлива на 10 км
0,6 л
Тип топлива
Дизель
Полный бак на 5000 миль
8,9
Автомобиль
1.4i
Размер топливного бака
55 л (12 галлонов)
Максимальный запас хода
732 км (455 миль)
Расход топлива на 10 км
0,8 л
Тип топлива
Бензин (бензин)
Полный бак на 5000 миль
11
Автомобиль
1,9 Д
Размер топливного бака
55 л (12 галлонов)
Максимальный запас хода
796 км (495 миль)
Расход топлива на 10 км
0,7 л
Тип топлива
Дизель
Полный бак на 5000 миль
10. 1
Автомобиль
1,6 HDi
Размер топливного бака
55 л (12 галлонов)
Максимальный запас хода
967 км (601 миля)
Расход топлива на 10 км
0,5 л
Тип топлива
Дизель
Полный бак на 5000 миль
8.3
Объем двигателя к объему бака для Citroen Berlingo 1997
1.4i — разница в 39,3х
1.9 D — разница в 31,6х
1.6i 16V — разница в 34,4х 9 0,8x разница
5
2,0 HDI — 30x разница
Разница в среднем по миру
1,4i — 12,7% меньше
1,9 D — 4,8% меньше
1,6i 16 В — 12,7% меньше
1,8i — 12,7% меньше
2,0. — На 4,8 % меньше
Отношение размера бака к мощности
1.4i — 1,4 л.с./л
1.9 D — 1,2 л.с./л
1.6i 16V — 2 л.с./л
1,8i 5 л 900 1,6 2.0 HDi — 1,5 л.с./л
Автомобиль
Размер топливного бака
Максимальный запас хода
Расход топлива на 10 км
Тип топлива
Полный бак на 5000 миль
1.4i
55 л (12 галлонов)
732 км (455 миль)
0,8 л
Бензин (бензин)
11
1,9 Д
60 л (13 галлонов)
862 км (536 миль)
0,7 л
Дизель
9. 3
1.6i 16В
55 л (12 галлонов)
732 км (455 миль)
0,7 л
Бензин (бензин)
11
1.8i
55 л (12 галлонов)
640 км (398 миль)
0,9л
Бензин (бензин)
12,6
2. 0 HDi
60 л (13 галлонов)
985 км (612 миль)
0,6 л
Дизель
8.2
Автомобиль
1.4i
Размер топливного бака
55 л (12 галлонов)
Максимальный запас хода
732 км (455 миль)
Расход топлива на 10 км
0,8 л
Тип топлива
Бензин (бензин)
Полный бак на 5000 миль
11
Автомобиль
1,9 Д
Размер топливного бака
60 л (13 галлонов)
Максимальный запас хода
862 км (536 миль)
Расход топлива на 10 км
0,7 л
Тип топлива
Дизель
Полный бак на 5000 миль
9. 3
Автомобиль
1.6i 16В
Размер топливного бака
55 л (12 галлонов)
Максимальный запас хода
732 км (455 миль)
Расход топлива на 10 км
0,7 л
Тип топлива
Бензин (бензин)
Полный бак на 5000 миль
11
Автомобиль
1.8i
Размер топливного бака
55 л (12 галлонов)
Максимальный запас хода
640 км (398 миль)
Расход топлива на 10 км
0,9 л
Тип топлива
Бензин (бензин)
Полный бак на 5000 миль
12,6
Автомобиль
2. 0 HDi
Размер топливного бака
60 л (13 галлонов)
Максимальный запас хода
985 км (612 миль)
Расход топлива на 10 км
0,6 л
Тип топлива
Дизель
Полный бак на 5000 миль
8.2
Ситроен Берлинго 1.6 HDi 2012
цены пробег отзывы качество безопасность фото
Citroen Berlingo 1.6 HDi описание
Универсал / универсал Citroen Berlingo 1.6 HDi выпускался с января 2012 года по январь 2015 года. из 112 лошадиных сил при 3600 об/мин и крутящий момент 260 Нм (ньютон-метров) при 1750 оборотах в минуту.
Citroen Berlingo 1.6 HDi имеет передний привод (FWD) и механическую коробку передач с 5 передачами. Citroen Berlingo 1.6 HDi разгоняется до скорости 100 километров в час за 12,1 секунды . Максимальная скорость этого автомобиля составляет км/ч.
Расход топлива данной версии Citroen Berlingo 1.6 HDi в комбинированном режиме (совмещение городской и трассовой езды) is 5,3 литра на 100км (18,9 км/л) — это один из самых экономичных Citroen Berlingo 2012 — 2015 годов выпуска , расход топлива по городу — 6,1 л/100км, расход топлива по трассе — 4,9 л/ 100 км. Емкость топливного бака составляет 60 литров , а это значит, что вы сможете проехать без дозаправки до 1120 километров в городском цикле и даже до 1220 километров по трассе.
Безопасность Citroen Berlingo
Во время испытаний на безопасность Citroen Berlingo получил 9 баллов1542 3 звезды из пяти, что означает средний уровень безопасности . Безопасность взрослых (водителя и пассажира) Citroen Berlingo оценена на средний балл 56 из 100, безопасность детей: хорошо — 74 из 100, защита пешеходов Citroen Berlingo получила 63 балла из 100. Оборудование безопасности Citroen Berlingo оценено как низкий — 48 процентов из 100.
Расход топлива Citroen Berlingo, миль на галлон или литров/км – Обзор расхода топлива легковых автомобилей
6 мая 2014 г.
/
Адри
/
Расход топлива Citroen
/
Расход топлива Citroen Berlingo, мили на галлон или литров/км. Узнайте, сколько топлива израсходовано литров/км или миль на галлон A Citroen Berlingo, из года: 1996, 1997, 1998, 1999, 2000, 2001, 2002, 2003, 2004, 2005, 2006, 2007, 2008, 2009, 2010, 2011, 2012, 2013. , 2011, 2012, 2013.
Количество израсходованного топлива Citroen Berlingo 1,4 л , литра на 100 км или миль на галлон.
Citroen Berlingo Multispace 1.4 это фургон/минивэн.
Объем двигателя автомобиля: 1360 куб. см (82,58 куб. дюймов).
Максимальная мощность автомобиля: 75,00 л.с. (54,73 кВт или 73,63 л.с.) при 54,7300 об/мин.
Автомобильное топливо: бензин неэтилированный 95.
Автомобильное топливо с магистральным приводом.
Автомобильное топливо со смешанным приводом: 7,5 литров на 100 км (31,20 миль на галлон).
Этот расход может быть выше или ниже в зависимости от стиля вождения, состояния автомобиля, типа топлива и других факторов. Вот несколько советов по снижению расхода топлива. Если вы последуете нашим советам, вы сможете сэкономить деньги, сократив расход топлива на 20-30%.
Воздушный фильтр — проверьте воздушный фильтр, не забит ли он пылью или другими примесями из атмосферы, они могут препятствовать поступлению свежего воздуха в автомобили
Шины — периодически проверяемое давление в шинах на соответствие заводскому. вождение автомобиля со спущенной одной или несколькими шинами увеличивает расход топлива
Кондиционер — выключение кондиционера во время движения, при включении климатической системы увеличивается расход топлива
Масса — не загруженный автомобиль багажом или предметами, которые могут увеличить вес автомобиля, а это, в свою очередь, приведет к повышенному расходу топлива
2008 Citroën Berlingo 1.6 16v 110 Краткое описание характеристик и технических характеристик
Этот Citroën Berlingo 1.6 16v 110 производился с 2008 по 2010 год. Он заменил Citroën Berlingo Estate 1.6 16v 2003 года выпуска. Это переднеприводный 5-дверный минивэн для отдыха с передним расположением двигателя и 5 посадочными местами. Безнаддувный бензиновый двигатель 1,6 л 16v Inline 4 мощностью 108 л.с. разгоняет этот Berlingo 1,6 16v 110 до 62 миль в час за 15,3 секунды и до максимальной скорости 105 миль в час. Имея снаряженную массу 1502 кг, он расходует в среднем 34,0 миль на галлон и может проехать 448 миль, прежде чем потребуется дозаправка 60-литрового топливного бака. Он поставляется с 5-ступенчатой механической коробкой передач. Объем багажного отделения составляет 642 литра, но его можно увеличить до 3000 литров для более крупных грузов с максимальной грузоподъемностью 523 кг. Последнее обновление 30 th Ноябрь, 2018.
Citroen Berlingo II Phase III 1.6 BlueHDi (99 Cv)
компания Citroen и входит в серию Berlingo , в которую входят автомобили разного объема и года выпуска.
Этот конкретный автомобиль имеет 5 мест и 5 дверей, и это переднеприводный автомобиль.
Обобщая технические характеристики этого великолепного минивэна, скажу вам, что у него 1.6 bluehdi (99 л.с.) дизельный двигатель с реальным рабочим объемом 1560 куб.см. (95,2 куб.см) и мощностью 99 (л.с.) лошадиных сил при 3750 об/мин.
Этот автомобиль из категории Минивэн и первая модель этого Берлинго была распространена в 2015 году, поэтому перед нами Ситроен, которому уже 7 лет.
Здесь вы можете увидеть все технические характеристики и технический паспорт и данные этого прекрасного автомобиля.
Рейтинг
3,9 /5
16 ratings
GENERAL SPECIFICATIONS
Make
Citroen
Model
Berlingo II Phase III 1.6 BlueHDi (99 Cv)
Years
2015, 2016, 2017, 2018
Тип кузова
Минивэн
Год выпуска
2015. 0
End of production
2018.0
Generation
Berlingo II Phase III
Number of seats
5 seats
Number of doors
5 дверей
ДВИГАТЕЛЬ И ТРАНСМИССИЯ
Топливо
3
31639
Фактический рабочий объем
1560 куб.см. (95.2 c.i.)
Cylinder bore
75 millimeters (2.95 inches)
Cylinder layout
In-line engine
Engine modification
1.6 BlueHDi (99 Cv)
Количество цилиндров
4 цилиндра
Количество скоростей МКПП
5-ступенчатая
Максимальный крутящий момент
254 Нм при 1750 об/мин | 187,34 фунт-фут. при 1750 об/мин
Расположение двигателя
Передний двигатель. Transverse orientation
Maximum power
99 (HP) Horsepower at 3750 Rpm
Cylinder stroke
88.3 mm (3.48 inches)
Intake
Diesel common rail
Drive
Front
Turbine
Turbocharger with intercooler
DIMENSIONS AND CAPACITIES
Length
4380 millimeters (172.44 дюймов)
Высота
1801–1862 мм (70,91–73,31 дюйма)
Ширина
1810 millimeters (71.26 inches)
Width including mirrors
2112 millimeters (83. 15 inches)
Fuel tank capacity
53 liters (14 gallons)
Max. объем багажника
3000 литров
Минимальный объем багажника
100 литров
8 91 тяга1543
56 kilograms (123.46 pounds)
Wheelbase
2728 millimeters (107.4 inches)
Towing weight braked 12
1300 kg (2866.01 lbs.)
Unbraked trailer Вес
720 кг (1587,33 фунта)
Вес в порядке бега
1374-1559 кг (3029,15 — 3437,01 LBS)
36.15
111111111138
9
9
9
9
9
11139
9
9
9
9
3636 3636.15
9
9
3636 3636.15 — 3437,01,01 LBS).1543
2060 kg (4541.52 pounds)
Front track
1505-1507 millimeters (59. 25 — 59.33 inches)
Rear track
1554-1556 millimeters (61.18 — 61.26 inches)
Передний выступ
925 миллиметра (36,42 дюйма)
Задний переверну0022
РАСХОД И ВЫБРОСЫ
Комбинированный расход топлива
4,3 л/100 км | 54,7 миль на галлон США | 65,69 британских миль на галлон
Расход топлива за городом
3,9 л/100 км | 60,31 миль на галлон США | 72,43 британских миль на галлон
Расход топлива в городе
5,1 л/100 км | 46,12 миль на галлон США | 55,39 британских миль на галлон
Взвешенные выбросы CO2
113 grams/kilometer
Exhaust gas classification
EURO VI
SPEED AND ACCELERATION
Acceleration 0 to 60 mph
11. 8 seconds
Тормоза
Да
Разгон от 0 до 100 км/ч
12,4–13,4 секунды
9
Maximum speed
103.15 mph (166 km/h)
CHASSIS, SUSPENSION AND WHEELS
Minimum turning diameter
11.54 meters (37.86 feet)
Рулевое управление
Рулевое управление с электроприводом
Тип рулевого управления
Реечный рулевой механизм
s
81543
Ventilated disc brakes
Front suspension
Independent suspension with McPherson springs and stabilizer
Двигатель внутреннего сгорания — устройство и принцип работы
Главная » Новости » Устройство и принцип работы двигателя внутреннего сгорания
Содержание:
1. Определение
2. Устройство
3. Внутренние системы
3.1. Охлаждение
3.2. Подача топлива
3.3. Смазка
3.4. ГРМ
3.5. Выхлопная систем
4. Классификация
4.1. Тип конструкции
4.2. Тип топлива
4.3. Рабочий цикл
4.4. Работа ГРМ
4.5. Количество цилиндров
4.6. Расположение цилиндров
4.7. Создание рабочей смеси
5. Принцип работы ДВС
5.1. Двигатель 2-хтактный
5.2. Двигатель 4-хтактный
6. Плюсы и минусы
7. Заключение
Двигатель внутреннего сгорания представляет собой силовой агрегат, который уже ни один десяток лет используется в разного рода транспортных средствах. В начале XX в. он заменил собой паровые двигатели. Но даже сегодня в XXI в. он остается очень актуальным. Рассмотрим, что такое устройство и принцип работы двигателя внутреннего сгорания.
Определение
Двигатель имеет приставку «внутреннего сгорания» по одной простой причине. Дело в том, что топливо воспламеняется внутри рабочей камеры, а не внешне. Сгорая, топливо выделяет энергию, которая преобразуется в механическую работу для ее передачи остальным «органам» автомобиля.
Существуют разные виды двигателей, но большей популярностью пользуется поршневой. Данная разновидность мотора позволяет хранить топливо компактно, при этом много не затрачивать его при больших пробегах.
Устройство
Устройство ДВС включает в себя разнообразные системы с механизмами. Главными элементами мотора являются кривошипно-шатунный механизм (КШМ), который также состоит из нескольких элементов, блок цилиндров и его головка с ГРМ.
В процессе вращения коленвала КШМ помогает преобразовывать работу поршней. Энергия, сгорающая в цилиндрах, «запускает» поршни. Без функционирования механизма газораспределения невозможна работа этой системы. ГРМ помогает впускным и выпускным клапанам вовремя открываться. Они запускают рабочую смесь и выпускают отработанный газ.
Распределительные валы, из которых в разных количествах состоит ГРМ, обладают кулачками. Они, в свою очередь, толкают клапаны с возвратными пружинами. Если вспомогательная система функционирует правильно, то и все устройство двигателя внутреннего сгорания будет работать также.
Вспомогательная система состоит из других систем, каждая из которых имеет свое назначение. Подробнее о них будет информация дальше.
Внутренние системы
Охлаждение, питание и смазка — этими словами можно объяснять принцип работы двигателя внутреннего сгорания. Без данных составляющих невозможно правильно функционировать мотору.
Первое время внутренние системы являлись механическими. Сегодня каждая из них содержит в себе долю «электроники». Двигатель работает более эффективно, если над ним ведется электронное управление. Системы же становятся «гибкими», за ними не нужен пристальный уход и бесконечное обслуживание.
Охлаждение
Когда в двигателе возникает процесс воспламенения, температура повышается до +2500 градусов (в камере). Соответственно, из-за высокой температуры есть риск перегрева поршней, цилиндров и остальных важных элементов. Это приводит, в конечном счете, к утере мощности, выгоранию масла и неполадкам в «движке». Чтобы ликвидировать излишнее тепло, была создана система охлаждения. Ее принцип работы заключается в том, что она с помощью жидкости (воздуха) отводит тепло принудительно.
Воздушная система в автомобилях не применяется. Ее используют в газонокосилках, либо мопедах. Что касается жидкостной системы, то она построена сложным образом, но при этом максимально эффективно отводит излишки тепла. Теплоносителем выступает «незамерзайка», т.е. антифризная жидкость, имеющая низкую температуру замерзания.
Канал для прохождения «незамерзайки» называется рубашкой охлаждения. Она соединена с радиатором с помощью патрубков. Радиатор принимает на себя тепловую массу и перенаправляет ее. В системе за ним находится вентилятор, помогающий быстрее пройти воздушным массам.
В процессе работы «движка» хладагент перемещается от насоса. Он же приходит в действие от коленчатого вала, либо электродвигателя. Для того, чтобы охлаждающая система могла создавать нужный режим температуры, контур охлаждения оснащают термостатом, соединенным с блоком управления.
Подача топлива
Система подачи топлива также подразделяется на виды: инжекторный и карбюраторный. Первый тип является самым востребованным. Инжекторная система подразделяется еще на несколько систем: подача (очистка) топлива, воздуха, дожигание и выпуск отработанного газа. Также подсистемы функционируют на сжигание и улавливание бензиновых паров.
Топливо из бака помогает «влить» электробензонасос, который включается при запуске ДВС. Горючее поступает к рампе с форсунками, проходя через топливный фильтр. Воздух, который наполняет цилиндры, и его количество регулируется дроссельной заслонкой. Она, в свою очередь, функционирует от электропривода, либо троса.
Шаговый электродвигатель осуществляет регулировку оборотов. Чтобы система работала слаженно, в электронный блок поступает информация с датчиков расхода воздуха, частоты и положения коленчатого вала и др.
Кроме распределенного впрыска есть система впрыска непосредственного. Это дорогостоящие агрегаты со сложным устройством. Сотрудниками фирмы «Митцубиси» удалось создать систему, которая получилась более сбалансированной. С ее помощью повысилась мощность «движка», а также улучшилась топливная экономичность.
Смазка
Смазочная система автомобиля защищает элементы от трения, а также не дает образоваться на деталях коррозии, смывает грязь и охлаждает полностью конструкцию. ДВС обычно оснащены комбинированным типом системы, где масло поставляется под давлением и разбрызгиванием.
Через горловину в поддон картера заливается масло в систему. В процессе функционирования «движка» насос с помощью маслозаборника всасывает смазку, после чего оно перенаправляется в основную магистраль.
Магистраль — это ответвленные каналы. Масло по ним переходит к подшипникам коленчатого вала, поршневой группе и т.д. Смазка льется из зазоров у подшипников, а потом начинается разбрызгивание (каплевидное и туманное). Затем масло поступает в поддон, смазывая привод ГРМ.
Смазочная система с сухим картером применима в отношении спортивных машин или тракторов. Масляная жидкость перекачивается в бак, оттуда подается в систему смазки. Подобная конструкция предотвращает перемещение жидкости во время резких движений.
Помимо всего перечисленного, смазочная система играет роль вентилирования от газов картера. Газы поступают через поршневые кольца, а затем комбинируются с парами воды и тем самым преобразуются в токсичные кислоты. Они провоцируют развитие коррозии. Именно поэтому их легче всего вывести в атмосферу.
ГРМ
ГРМ представляет собой газораспределительный механизм, главной функцией которого является своевременная подача смеси в цилиндры и выпуск из них продуктов горения. Чтобы ГРМ могла слаженно работать, для этого нужно на каждый цилиндр по одному впускному и выпускному клапану. У впускного клапана больше диаметр тарелки. Именно эта особенность улучшает наполняемость цилиндра.
В системе также есть распределительный вал, который запускается цепью или ремнем от коленчатого вала. Также он работает на закрытие и открытие клапанов.
Привод клапанов подразделяется на следующие разновидности:
1. ОНV — распределительный вал находится в блоке цилиндров, но клапаны управляются с помощью штанги и доп.толкателей.
2. ОНС — распределительный вал находится в головке, клапаны приводятся в действие рычажными толкателями.
3. DОНС — два распределительных вала находятся в головке. Первый применяется для впускных, а второй, соответственно, для выпускных клапанов.
Открытие и закрытие клапанов происходит в определенные моменты, которые называются фазами. Отличное наполнение и очистка цилиндров обеспечиваются за счет грамотно подобранных цилиндров.
Выхлопная система
На мощность двигателя внутреннего сгорания сильно влияет выхлопная система. Помимо этого, она оказывает небольшое влияние на расход горючего и объема вредных выбросов. Каталитический нейтрализатор — это то, что помогает снизить содержание токсических веществ в газах. Нейтрализатор имеет окислительный и восстановительный катализаторы, способные углеводороды преобразовывать в водяной пар. Прибор ставят рядом с выпускным коллектором.
Нейтрализатор будет функционировать лучше в случае, когда ДВС начнет работу на воздушно-топливной смеси, соединенной в пропорции 14,7 к 1. Специальный датчик будет следить за уровнем воздуха в газах.
Классификация
Выяснив принцип работы двс, водитель может приступать к изучению классификации устройства. Каждый производитель старается его по-своему усовершенствовать. Кто-то пытается увеличить мощность, другие — уменьшить выход токсичных веществ в атмосферу, третьи — оптимизировать стоимость. Рассмотрим, какие на сегодняшний день существуют ДВС и по каким критериям их подразделяют.
Тип конструкции
Двигатели внутреннего сгорания подразделяются на виды по типу конструкции: роторные, поршневые и газовые турбины.
Как работает двигатель внутреннего сгорания роторного типа? На ротор действует давление газов, при этом мотор не имеет ГРМ. Его роль выполняют выпускные (впускные) окна в стенках корпуса по бокам.
Поршневой тип функционирует от поршня, который приводится в действие от сгорающих газов. Поршень толкает коленчатый вал. Что касается газовых турбин, то в ДВС газы на большой скорости влетают на лопатки турбины. Компрессор, установленный в моторе, в свою очередь, предназначается для нагнетания воздуха.
Тип топлива
ДВС функционирует за счет сжигания смеси воздуха с дизелем, газом либо бензином. Если водитель предпочитает газовое топливо, то в его качестве используется сочетание пропана и бутана, сжиженного газа, метана или водорода.
Рабочий цикл
Двигатель внутреннего сгорания имеет рабочий цикл. Он представляет собой последовательность процессов в цилиндрах, которые превращают топливную энергию в механическую.
Существует 2-х тактный и 4-х тактный цикл, каждый из которых работает по своему принципу. В первом случае впуск и сжатие происходят одновременно, а во втором — по четырем тактам (сжатие, впуск, выпуск, рабочий ход).
Нельзя выделить из этих двух ДВС лучший, поскольку 2-х тактный по рабочему циклу является более компактным, а 4-х тактный считается лучше по экономичности.
Работа ГРМ
ГРМ устанавливается по одной из четырех схем, описанных выше по тексту. Каждая компоновка влияет на работу «движка». Помимо этого, приводы клапанов подразделяются по способу регулировки зазоров. Их настройка проводится ручным методом. Для этого меняют в коромыслах винты, либо устанавливают гидрокомпенсаторы для авторегулировки.
Количество цилиндров
Существует одноцилиндровые моторы, которые функционируют не столь равномерно, но это не сильно сказывается на их работе в мопедах и мотоциклах. «Движок» для авто устроен по-другому, здесь требуется более высокая мощность и большой объем цилиндров. В легковые машины по большей части ставят моторы с 4-мя цилиндрами, а в грузовики: 6-ти или 8-ми цилиндровые двигатели. В элитные автомобили марки Ауди могут быть установлены 12-ти цилиндровые «движки».
Расположение цилиндров
Поршневые двигатели подразделяются по схемам блока цилиндров. Они могут быть представлены в виде разного рода конструкций. Их около 5 разновидностей. В зависимости от компоновки под капот мотор ставят под разными углами.
Создание рабочей смеси
Способ смесеобразования — еще один критерий, по которому классифицируются ДВС. Существует внешнее и внутреннее смесеобразование. Первый тип присутствует в карбюраторных моторах, а также в агрегатах с впрыском во впускной коллектор. Второй тип находится в дизельных «движках», а также в бензиновых, имеющих впрыск в камеру сгорания.
Принцип работы ДВС
Поняв, как работает двс, водителям стоит рассмотреть подробнее его принцип работы. Разберем работу двухтактного и четырехтактного двигателя.
Двигатель 2-х тактный
Газораспределительный механизм вместе с КШМ для двухтактного двигателя довольно сильно отличается от четырехтактного. В некоторых участках на цилиндрах вместо клапанов находятся небольшие отверстия, которые именуются как продувочные окна. В цилиндровой головке присутствуют свечи зажигания.
При наступлении первого такта поршень направляется от НМТ в ВМТ. Заполняя собой цилиндр, смесь поступает через впускное окошко. Выпускное окно, в свою очередь, остается открытым для выпуска остатков газов. Двигаясь, поршень создает окнам перекрытие, при этом смесь в этот момент сжимается. Около ВМТ возникает искра зажигания, запуская собой второй такт.
Под влиянием газового давления поршень смещается вниз. Начинается открытие впускного и выпускного окна. Через выпускное уходят отработанные газы, а через впускное поступает смесь.
Таким образом становится ясно, что 2-х тактный «движок» обладает высоким КПД. Рабочий цикл поршня совершает всего 2 хода, при этом коленвал делает единственный полный оборот. К недостаткам системы можно причислить тот момент, что часть ТПС растворяется с газами, что создает низкую топливную экономичность. При этом поршневые кольца довольно быстро подвергаются износу.
Двигатель 4-х тактный
Что касается четырехтактного устройства двс, то здесь работа строится немного по другому принципу. Поршень перемещается внутри цилиндра. Через шатун он соединен в коленвалом. Поднимаясь вверх, поршень остается в таком положении, которое называется верхней «мертвой точкой». Соответственно, после перемещения вниз он становится в положение нижней «мертвой точки» НМТ. Данный ход зовется «тактом». Таким образом, весь рабочий цикл состоит из 4-х тактов, последовательных друг за другом. Изучим каждый такт по отдельности.
1. Впуск. При включении первого такта открывается впускной клапан. После этого поршень переход от ВМТ, а в цилиндр поступает смесь.
2. Пройдя НМТ, поршень идет вверх, параллельно сжимая остаточные газы со смесью. Клапаны остаются закрытыми, при этом давление и температура газов возрастает. Свеча зажигания создает искру, помогающую воспламенить смесь.
3. Смесь возгорается и в процессе горения толкает поршень вниз прямо от ВМТ, при этом клапаны по-прежнему остаются закрытыми.
4. Выпускной клапан открывается только на выпуске, поршень движется наверх, одновременно толкая газы из цилиндра.
Что касается многоцилиндровых блоков, то в них одинаковые такты осуществляются в разном порядке. Если двигатель имеет 4-цилиндровый блок, то очередность его функционирования бывает в порядке 1-3-2-4. Иными словами, это означает, что впуск произойдет в первую очередь в 1, затем в 3, а потом 2 и 4 цилиндрах.
Плюсы и минусы
ДВС, как и любой тип двигателя, имеет свои преимущества и недостатки.
К плюсам относятся следующие особенности:
1. Небольшой вес. Обычно такие устройства занимают мало места и имеют низкий вес.
2. Высокая мощность. На сегодняшний день почти все ДВС обладают высоким значением лошадиных сил. Чем «сильнее» «движок», тем дороже он стоит и больше потребляет топлива.
3. Есть возможность преодолеть большие расстояния. Эта проблема особо актуальна для тех, кто ездит в другие города ежедневно.
4. Быстрая заправка. Сегодня заправки расположены повсеместно, поэтому автолюбителям не придется бояться за пустой бак. Заправка длится не более 10 минут.
5. Простота эксплуатации. Большинство моторов, независимо от их типа, имеют схожую систему. Поэтому разобраться в работе двигателя сможет каждый водитель.
6. Доступность. Сегодня автомобилем с ДВС никого не удивишь, они эксплуатируются повсеместно. На вторичном рынке их стоимость еще дешевле, так что каждый человек может позволить себе купить такое авто.
7. Большой ресурс работы. Моторы, выпускаемые сегодня, способны функционировать ни один год подряд, а десятки лет. Возможно, кто-то скажет, что их надежность все же снижается, но это не исключает тот факт, что качество по-прежнему остается «на уровне».
Перечислив все преимущества ДВС, перейдем к недостаткам, которые, к сожалению, также встречаются у данного типа двигателя.
Минусы у ДВС следующие:
1. Высокая степень выбросов в атмосферу во время езды автомобиля. Дело в том, что топливо не до конца сгорает, и в этом заключается главная проблема. Чтобы авто двигалось, требуется всего лишь 15% горючего, а все остальное уходит в воздух. Отработанный газ содержит множество вредных и токсичных веществ, а также тяжелых металлов.
2. Требуется коробка переключения передач. Устройство обязательно, так как нужно, чтобы менялось передаточное число. Оно регулирует обороты двигателя, который перенаправляет энергию на колеса, а они вращаются либо быстро, либо медленно.
3. Регулярная замена масла. Менять масло нужно каждые 10 000 км. Это нужно обязательно делать, так как жидкость загрязняется, а мелкие частицы грязи попадают в «движок».
4. Высокая цена на топливо. Бензин и солярка с каждым годом возрастают в цене, соответственно, совсем скоро передвижение на авто с ДВС станет роскошью. Чтобы сэкономить на топливе, можно установить газовое оборудование, так как цена газа вдвое ниже остального горючего.
5. Низкий КПД. Этот параметр наглядно показывает эффективность работы двигателя относительно вырабатываемой энергии. Показатель выражается в процентах. К примеру, электродвигатели имеют КПД около 95%, но в ДВС такие значения невозможны.
6. Ограниченный ресурс дешевых моторов. Изготовители, выпускающие двигатели по низкой стоимости, используют некачественные детали. Они быстро изнашиваются и «выходят из строя». Но если водитель будет использовать смазку, а также вовремя менять расходные материалы, то «движок» прослужит дольше.
Таким образом, мы выяснили, что ДВС имеет как много преимуществ, так и много недостатков. Несмотря на это, он является одним из самых эффективных устройств на сегодняшний день.
Заключение
Двигатели, производимые сегодня, являются самыми лучшими, поскольку выгодно отличаются от своих предшественников. Сейчас у них нет конкурентов, и в ближайшее время не намечается. Возможно, в течение будущих 10 лет, будет придумано что-то более новое. Многим хотелось бы, чтобы ДВС эксплуатировались вечно, но их существование завершиться, как только в мире закончится нефть и придет эпоха электрических двигателей. Сейчас тенденция к этому уже давно идет вперед.
Твитнуть
Как работает двигатель внутреннего сгорания — Mafin Media
Готовиться смесь может по-разному. В устаревших карбюраторных двигателях горючее «готовится» в отдельном механизме авто — карбюраторе. После смешивания воздуха с топливом смесь подается в двигатель и там сгорает. У карбюраторных моторов много минусов, а их ремонтопригодность сегодня уже не так востребованна. Поэтому самые популярные системы подачи топлива — инжекторные (от англ. inject — впрыскивать).
В зависимости от конструкции мотора топливо подается либо во впускной коллектор — трубопровод, через который авто получает воздух из окружающей среды, — либо напрямую в цилиндры. Подобные решения сложнее, но позволяют экономить топливо и снижать количество вредных выбросов в атмосферу. Основная деталь инжекторного впрыска — форсунка. Именно она впрыскивает топливо:
Компоненты двигателя: где и как сгорает смесь
Самое важное происходит в корпусе двигателя, который объединяет блок цилиндров (слева на фото) и головку блока цилиндров (справа на фото).
Блок цилиндров содержит полые внутри цилиндрические трубки, в которых размещаются поршни.
Головка блока цилиндров (ГБЦ) монтируется на блок цилиндров и образует герметичные (т. е. непроницаемые для посторонних жидкостей и газов) камеры сгорания.
Внутри камеры сгорания устанавливаются поршни — детали цилиндрической формы, совершающие возвратно-поступательные движения под действием сгорания смеси.
Поршни — часть кривошипно-шатунного механизма (КВШ), комплекса деталей, который преобразует движения поршня во вращение коленчатого вала. Последний и двигает колеса автомобиля. Так выглядит КВШ вместе с поршнями двигателя:
В головке блока цилиндров находятся упомянутые выше форсунки — вместе со свечами зажигания (в бензиновом моторе) и клапанами. Свечи зажигания производят электрическую искру, предназначенную для воспламенения топливно-воздушной смеси.
! — Если автомобиль оснащен непосредственным впрыском топлива (в камеру сгорания), форсунки находятся в ГБЦ, а если впрыск распределительный — форсунки установлены во впускном коллекторе вблизи впускных клапанов.
Клапаны относятся к механизму газораспределения и внешне напоминают большие гвозди:
Такая форма дана им неслучайно: нижней, выпуклой частью они закрывают и открывают впускные и выпускные отверстия в камере сгорания, поочередно впуская подготовленную топливно-воздушную смесь или воздух и выпуская отработанные газы. Соответственно, в зависимости от своей роли клапаны бывают впускными и выпускными.
Обычно на один цилиндр приходится от двух до четырех клапанов. За то, чтобы «доступ» в камеру сгорания открывался вовремя, и отвечает механизм газораспределения (ГРМ), в который выходят клапаны. В зависимости от мотора ГРМ приводится в действие ремнем или цепью.
Рассмотрим цилиндр в разрезе:
Четыре такта
Любой двигатель функционирует согласно циклу, состоящему из нескольких тактов, то есть ходов (движений) поршня. Большинство автомобильных моторов — четырехтактные.
Рассмотрим такты бензинового двигателя:
Впуск: открывается впускной клапан, в камеру сгорания попадает топливно-воздушная смесь, а поршень идет вниз.
Сжатие: оба клапана закрыты, поршень идет вверх, сжимая и нагревая смесь.
Рабочий ход: оба клапана закрыты, под действием электрической искры от свечи зажигания сжатая и разогретая топливно-воздушная смесь воспламеняется, образовавшиеся при этом газы толкают поршень вниз.
Выпуск: выпускной клапан открыт, поршень идет вверх, выталкивая отработанные газы в сторону выхлопной трубы.
После этого цикл повторяется. У дизельного двигателя вместо свечи установлена форсунка, и смесь воспламеняется не при помощи искры, а от сжатия — впрыска дизельного топлива через форсунку под большим давлением. Впускной клапан при этом подает в камеру сгорания только воздух. Кстати, в некоторых современных бензиновых моторах форсунка тоже впрыскивает топливо непосредственно в цилиндр.
А как запускается первый такт?
Каждый автомобиль обладает набором бортовой электроники — проводов, аккумулятора, стартера и т. д. Аккумулятор за время поездок накапливает достаточно энергии, чтобы при помощи специального механизма — стартера — раскрутить коленвал и завести мотор.
И что дальше?
Мощность от двигателя к колесам передается с помощью коробки передач, редуктора и приводных валов. Если мотор соединить с колесами напрямую, автомобиль после запуска начнет движение на одной-единственной передаче, с небольшой скоростью, а после торможения сразу заглохнет. Об этих передачах и о типах коробок (автоматах, вариаторах, механиках и т. д.) Mafin Media расскажет в следующем материале.
Двигатель внутреннего сгорания: устройство и принцип работы
Автор автомеханик А.Зарядин На чтение 14 мин. Просмотров 5.1k. Опубликовано
Первым двигателем внутреннего сгорания (ДВС) считается изобретение французского механика Ленуара в 1860 году. Поршневой агрегат работал за счёт сжигания в цилиндре светильного газа. Более удачную конструкцию предложил немец Отто в 1866 году. Его двигатель работал по 4-тактному циклу, сжимая в цилиндрах смесь газа и воздуха перед воспламенением запальной свечи. Следующим этапом развития стал переход на жидкое нефтяное топливо и внесение технических новшеств в конструкцию ДВС.
Содержание
Что такое ДВС
Устройство двигателя внутреннего сгорания
Системы двигателя
ГРМ — газораспределительный механизм
Система смазки
Система охлаждения
Система подачи топлива
Выхлопная система
Классификация двигателей
По рабочему циклу
По типу конструкции
По количеству цилиндров
По принципу создания рабочей смеси
По расположению цилиндров
По типу топлива
По принципу работы ГРМ
Принцип работы двигателя
Принцип работы четырехтактного двигателя
Принцип работы двухтактного двигателя
Преимущества и недостатки ДВС
Заключение
Что такое ДВС
Двигатель преобразует топливную, электрическую и другие виды энергии в механическую для передачи её исполнительным органам машины или установки: трансмиссии, насосу, ротору и т. д. Автомобильные двигатели различаются по виду первичной энергии и процессу её преобразования:
поршневой двигатель внутреннего сгорания;
газовая турбина;
паровой двигатель;
роторно-поршневой мотор;
двигатель внешнего сгорания;
электромотор;
маховичный двигатель и др.
Наиболее распространён поршневой двигатель внутреннего сгорания. Источником энергии ДВС служит жидкое нефтяное топливо или горючий газ. Популярность этого типа мотора обусловлена возможностью компактного хранения топлива и его малого расхода при большом пробеге автомобиля.
Рассмотрим подробнее, что такое двигатель внутреннего сгорания, его устройство, принцип работы, плюсы и минусы.
Устройство двигателя внутреннего сгорания
В устройство двигателя внутреннего сгорания входят различные механизмы и системы. Так, поршневой 4-тактный агрегат состоит из кривошипно-шатунного (КШМ) и газораспределительного (ГРМ) механизмов:
КШМ включает в себя подвижные и неподвижные детали. Основу составляет блок цилиндров, установленный на картере. Сверху блок закрыт головкой, в которой находятся впускные и выпускные клапаны, свечи зажигания, форсунки. Внутри цилиндров перемещаются поршни, соединённые через поршневой палец с верхней головкой шатуна. Нижняя часть шатуна охватывает шейку коленвала. На конце вала закреплён маховик;
в состав ГРМ входит распределительный вал, клапаны и привод ГРМ. Подробнее о механизме поговорим ниже.
В 2-тактном поршневом ДВС клапана отсутствуют. Вместо них в конструкции предусмотрены продувочные окна.
Достойной заменой поршневому агрегату можно рассмотреть только роторно-поршневой мотор или двигатель Ванкеля. Он работает по 4-тактому циклу, а поршень имеет форму треугольника Рёло. Газораспределение в роторном агрегате происходит через впускные и выпускные окна, поэтому необходимость в сложном клапанном механизме отпадает. Двигатели Ванкеля встречаются в машинах Mazda и советских ВАЗах.
Системы двигателя
Надёжная и долговременная работа двигателя внутреннего сгорания невозможна без питания, смазки, охлаждения. Кроме того, нужно обеспечить первый запуск коленвала и каждый раз воспламенять рабочую смесь в цилиндрах. Для этих целей разработаны следующие системы двигателя:
смазки;
охлаждения;
питания;
запуска;
зажигания;
впрыска;
управления.
Если раньше системы были механические, сейчас в них появляется больше электроники. Электронное управление делает работу мотора высокоэффективной, экономичной и надёжной. Системы становятся компактными, но требуют качественного и регулярного обслуживания.
ГРМ — газораспределительный механизм
Устройство двигателя внутреннего сгорания включает в себя ГРМ. Его функция — вовремя подать в определённые цилиндры рабочую смесь, а также выпустить из этих цилиндров продукты горения. Работу механизма определяют последовательность работы цилиндров и фазы газораспределения.
Для функционирования ГРМ необходимы минимум 1 впускной и 1 выпускной клапан на каждый цилиндр. Диаметр тарелки впускного клапана обычно больше, чем у выпускного, что позволяет улучшить наполняемость цилиндра и увеличить рабочие показатели ДВС. Открытие и закрытие клапанов регулирует кулачковый распределительный вал. Сам вал приводится цепью или ремнём от коленвала.
Конструктивно привод клапанов делится на 4 вида:
OHV — распредвал расположен в блоке цилиндров, а управление клапанами происходит через дополнительные толкатели и штанги;
ОНС — распредвал размещён в головке блока, привод клапанов осуществляется за счёт рычажных толкателей;
DОНС — схема расположения с двумя распредвалами в головке блока. В этом случае один вал используется для впускных, а другой для выпускных клапанов.
Фазы газораспределения — это моменты открытия и закрытия клапанов, выраженные в углах поворота коленвала. Правильно подобранные фазы обеспечивают лучшее наполнение и очистку цилиндров. Если в устройство двигателя включить механизм управления фазами VVT, это позволит получить максимальную мощность при высокой частоте вращения коленвала и экономить ресурсы на малых оборотах.
Система смазки
Смазка двигателя автомобиля защищает детали от трения, коррозии, охлаждает конструкцию и смывает грязь. В ДВС часто используются комбинированные системы, в которых моторное масло подаётся под давлением и разбрызгиванием.
В типичной смазочной системе масло заливают через маслозаливную горловину в поддон картера до определённого уровня. При работе двигателя маслонасос высасывает из поддона смазку через маслозаборник. Затем масло фильтруется от примесей и переходит в главную магистраль.
Магистраль представляет собой ответвления каналов, по которым масло поступает к коренным подшипникам коленвала, опорам распредвала, поршневой группе и другим деталям. Из зазоров подшипников смазка вытекает и разбрызгивается движущимися элементами в виде капель и масляного тумана. Под действием силы тяжести масло стекает в поддон, смазывая при этом привод ГРМ.
В высокофорсированных ДВС спорткаров, в тракторах и спецавтомобилях применяется система смазки с сухим картером. Масло постоянно выкачивается дополнительным маслонасосом в масляный бак, из которого подаётся под давлением в систему смазки двигателя. Такое решение помогает предотвратить перемещение масла при резких манёврах, когда маслозаборник окажется выше уровня масла.
Система смазки выполняет функцию вентиляции картера от газов, которые прорываются из цилиндра через поршневые кольца. Соединяясь с парами воды, газы образуют агрессивные кислоты и могут вызвать коррозию. Самым простым способом вентиляции картерных газов является выведение их в атмосферу. Однако, высокие нормы экологии привели к появлению закрытых принудительных систем вентиляции, в которых газы направляются в камеры сгорания через впускной тракт.
Система охлаждения
Температура в камере сгорания в момент воспламенения доходит до 2500℃. Перегрев цилиндров, поршней, головки блока и других деталей приводит к потере мощности, тепловому расширению, выгоранию масла, обгоранию клапанов и заклиниванию двигателя. Для охлаждения конструкции разработана система, которая принудительно отводит тепло потоком воздуха или жидкости.
Воздушная система охлаждения ДВС применяется на мопедах, мотоциклах и газонокосилках. Жидкостная система более сложная и шумная, но обеспечивает равномерный и эффективный отвод тепла. В качестве теплоносителя используются антифризы — жидкости с низкой температурой замерзания.
Для отвода тепла от блока цилиндров и головки предусмотрена рубашка охлаждения — канал для прохождения жидкости. Рубашка соединяется патрубками с радиатором, который забирает тепло от жидкости и выбрасывает его в воздух. За радиатором располагают вентилятор, который увеличивает скорость прохождения воздуха. Вентилятор приводится от ременной передачи коленвала или электропривода. Часто вентилятор оснащают вязкостной или гидравлической муфтой.
Во время работы двигателя охлаждающая жидкость циркулирует от насоса, который приводится от коленвала или электродвигателя. Чтобы система обеспечивала оптимальный температурный режим, в контур охлаждения встраивают термостат с управляемым теплочувствительным элементом. Термостат может быть соединён с электронным блоком управления.
Система подачи топлива
Система подачи топлива в двигателях внутреннего сгорания может быть карбюраторной или инжекторной. Наиболее распространённой является инжекторная система питания с распределённым впрыском. Она состоит из следующих подсистем:
подачи и очистки топлива;
подачи и очистки воздуха;
улавливания и сжигания паров бензина;
выпуска и дожигания отработанных газов;
электронной части с набором датчиков.
Во время включения ДВС запускается электробензонасос, который закачивает топливо из бака. Бензин проходит через топливный фильтр к рампе с форсунками. На корпусе форсунки находятся электрические контакты, которые регулируют количество топлива, впрыскиваемого в цилиндр.
За количеств воздуха, поступающего в цилиндры ДВС, отвечает дроссельная заслонка. Она работает от механического троска или электропривода. Регулировку оборотов на холостом ходу осуществляет шаговый электродвигатель или непосредственно компьютер. Для корректной работы системы впрыска электронный блок получает информацию с датчиков массового расхода воздуха, температуры охлаждающей жидкости, положения и частоты вращения коленвала и др.
Помимо распределённого впрыска существуют системы непосредственного впрыска. Однако, они более сложные и дорогие. Специалистам компании Mitsubishi удалось разработать сбалансированную систему, которая улучшила топливную экономичность и повысила мощность мотора. Это объясняется возможностью двигателя работать на обеднённых смесях и повышением степени сжатия до с 10 до 12,5.
Впервые система непосредственного впрыска появилась в моторах 1,8 GDI на Mitsubishi Galant в 1996 году. Сейчас подобные двигатели внутреннего сгорания встречаются в машинах Peugeot-Citroen, Renault, Toyota.
Системы питания дизельных ДВС отличаются от бензиновых. Существуют две схемы подачи дизельного топлива: с разделённой камерой сгорания и непосредственный впрыск. Первый вариант работает мягче и тише, но распространение получил второй вариант с лучшей топливной экономичностью в 20 %.
Дизельное топливо поступает из бака в нагнетательный трубопровод, затем через подкачивающий насос в топливный фильтр. После очистки дизель попадает в топливный насос высокого давления ТНВД, который распределяет топливо по форсункам.
Альтернативой системе с ТНВД является система питания Common Rail от Bosch. Особенность системы — установка аккумуляторного узла со штуцерами для подсоединения форсунок. Топливо в узле находится постоянно под высоким давлением, что позволяет подавать в цилиндр небольшие и точно отмеренные порции.
Просто о сложном» src=»https://www.youtube.com/embed/LIuu8duQU58?feature=oembed» frameborder=»0″ allow=»accelerometer; autoplay; clipboard-write; encrypted-media; gyroscope; picture-in-picture» allowfullscreen=»»>
Выхлопная система
Выхлопная система влияет на мощность ДВС, расход топлива и количество выбросов в атмосферу. Для уменьшения содержания вредных веществ в отработанных газах применяется каталитический нейтрализатор. Он состоит из восстановительного и двух окислительных катализаторов, которые превращают углеводороды в водяной пар, а окиси углерода — в углекислый газ. Нейтрализатор устанавливают максимально близко к выпускному коллектору.
Нейтрализатор работает эффективнее, если двигатель внутреннего сгорания работает на смеси из воздуха и топлива в соотношении 14,7:1. Количество воздуха в отработанных газах отслеживает датчик лямбда-зонд. Уровень вредных окисей азота снижают с помощью системы рециркуляции путём забора части газов из выпускной системы для подачи его во впуск.
Классификация двигателей
Конструкция ДВС бывает различной. Каждый разработчик мотора пытается внести свои улучшения, повысить мощность и экономичность, снизить выбросы вредных веществ и стоимость агрегата. Давайте посмотрим, по каким критериям классифицируют двигатели внутреннего сгорания.
По рабочему циклу
Рабочий цикл ДВС — это последовательность процессов внутри каждого цилиндра, в результате которой энергия топлива превращается в механическую энергию. Цикл может быть двухтактным или четырехтактным:
четырёхтактный мотор работает по «циклу Отто» или Аткинсона и включает в себя такты: впуск, сжатие, рабочий ход и выпуск;
в двухтактном ДВС впуск и сжатие происходят одновременно за один такт, а рабочий ход переходит в выпуск на втором такте.
Если сравнивать двигатели внутреннего сгорания одной мощности по рабочему циклу, 2-тактный окажется проще и компактнее. А вот по топливной экономичности и экологическим показателям в выигрыше окажется 4-тактный мотор.
По типу конструкции
По конструкции ДВС делятся на:
поршневые, в которых расширяющиеся при сгорании газы приводят в движение поршень, который в свою очередь толкает коленвал;
роторные. Растущее давление газов воздействует на ротор, соединённый с корпусом через зубчатую передачу. Роторный мотор не имеет ГРМ. Его функции выполняют впускные и выпускные окна в боковых стенках корпуса;
газовые турбины. В этих двигателях внутреннего сгорания газы с высокой скоростью попадают на лопатки силовой турбины, которая соединяется через редуктор с трансмиссией. Для нагнетания воздуха в мотор установлен турбинный компрессор.
Моторы могут быть без наддува, с турбокомпрессором или нагнетателем. Конструкция подбирается под назначение двигателя: будь то стационарная установка или транспорт.
По количеству цилиндров
Одно цилиндровые двигатели работают неравномерно, что не критично для лодочных моторов, мопедов и мотоциклов. Двигатель автомобиля устроен сложнее, поскольку нужна высокая мощность, а значит и большой объём цилиндра. Так, в транспорте малого класса применяются 4-цилиндровые моторы. В грузовые автомобили ставят 6- и 8-цилиндровые ДВС.
В моделях премиум класса встречаются 12-цилиндровые агрегаты. Например, в Audi A8 установлен мотор W12 с 4 клапанами на каждый цилиндр и мощностью 420 л.с.
По принципу создания рабочей смеси
Принцип работы двигателя внутреннего сгорания различается способами смесеобразования:
внешнее: в карбюраторных моторах и в агрегатах с впрыском топлива во впускной коллектор;
внутреннее: в дизельных двигателях и бензиновых с непосредственным впрыском в камеру сгорания.
По расположению цилиндров
Поршневые двигатели автомобиля различаются компоновочной схемой блока цилиндров и могут представлять собой конструкцию:
рядную;
V-образную;
оппозитную с углом развала между поршнями 180°;
VR-образную;
W -образную.
В зависимости от компоновки моторы устанавливаются в подкапотное пространство вертикально, горизонтально или под углом к вертикальной плоскости для уменьшения высоты конструкции.
По типу топлива
Работа двигателя внутреннего сгорания происходит за счёт сжигания смеси воздуха с бензином, газа или дизеля. В качестве газового топлива ДВС применяются углеводород, сжиженный газ, смесь пропана и бутана, метан, водород.
По принципу работы ГРМ
Выше мы рассматривали, что ГРМ может быть устроен по схеме OHV, ОНС или DОНС. Выбор компоновки влияет на принцип работы двигателя. Также приводы клапанов различаются способами регулировки тепловых зазоров, которые увеличиваются в результате нагрева конструкции. Настройку зазоров проводят вручную, меняя специальные винты в коромыслах, или устанавливают гидрокомпенсаторы для автоматической регулировки.
Принцип работы двигателя
Изучив устройство, перейдём к рассмотрению принципа работы ДВС. Как работает двигатель внутреннего сгорания разберём на примере одноцилиндрового бензинового мотора.
Принцип работы четырехтактного двигателя
Внутри цилиндра возвратно-поступательно перемещается поршень, соединённый с коленчатым валом через шатун. Положение, в котором остаётся поршень после перемещения вверх, называется верхней мёртвой точкой ВМТ. А положение после перемещения вниз — нижней мёртвой точкой НМТ. Ход поршня между двумя крайними точками называется тактом. Рабочий цикл включает 4 последовательных такта: впуск, сжатие, рабочий ход и выпуск.
Посмотрим поэтапно, как работает 4-тактный двигатель внутреннего сгорания:
В начале такта впуска открывается впускной клапан, а поршень перемещается от ВМТ. В это время в цилиндр всасывается горючая смесь.
После прохода НМТ поршень поднимается вверх, сжимая рабочую смесь и остаточные газы. Все клапана закрыты. Растёт давление и температура сжатых газов. В это время свеча зажигания даёт искру для воспламенения смеси.
Рабочая смесь горит, толкая поршень от ВМТ вниз. Клапана ещё закрыты.
На такте выпуска открывается выпускной клапан, и поршень поднимается вверх, выталкивая отработавшие газы из цилиндра.
В многоцилиндровом блоке одинаковые такты в цилиндрах проходят в разном порядке. Например, если в устройство двигателя входит 4-цилиндровый блок, то очередность работы может выглядеть, как 1-3-2-4. Это означает, что такт впуска пройдёт сначала в 1, потом в 3, затем во 2, а после в 4 цилиндре.
Принцип работы двухтактного двигателя
Кривошипно-шатунный и газораспределительный механизмы двигателя с двумя рабочими тактами отличаются от 4-тактного. Здесь вместо клапанов в определённых местах цилиндра предусмотрены отверстия — продувочные окна. Свечи зажигания установлены в головке цилиндра.
Во время первого такта поршень двигается от НМТ к ВМТ. Через впускное окно под давлением насоса поступает рабочая смесь, заполняя цилиндр. Выпускное окно открыто и выпускает остатки отработавших газов. Перемещаясь, поршень перекрывает окна. Горючая смесь сжимается. Вблизи ВМТ подаётся искра зажигания, после чего начинается второй такт.
Поршень перемещается вниз под действием давления газов. Открываются окна. Сначала выпускное, через которое выходят отработанные газы, а затем впускное, через которое снова подаётся смесь.
Схема двухтактного двигателя имеет большой КПД: поршень за весь рабочий цикл совершает 2 хода, а коленчатый вал делает один полный оборот. Однако, часть топливно-воздушной смеси теряется вместе с отработанными газами, что даёт низкую топливную экономичность. Кроме того, поршневые кольца, постоянно пересекая кромки продувочных окон, быстро изнашиваются.
ДВС — основной силовой агрегат, который устанавливают в автомобили. Несмотря на популярность, устройство двигателя внутреннего сгорания далеко от идеала.
Плюсы ДВС
Минусы ДВС
Автономная работа
Зависимость мощности и крутящего момента от частоты вращения коленвала
Топливная экономичность
Токсичные выбросы
Высокая мощность
Трудный запуск при минусовых температурах
Доступная цена
Вибрация и шум
Сложная конструкция с большим количеством расходников
Необходимость использования коробки передач
Малый ресурс
Затраты на обслуживание
Заключение
Устройство двигателя внутреннего сгорания постоянно усложняется, в попытках угодить запросам потребителей. Растёт количество модификаций, применяются новые электронные системы и перспективные виды топлива. Но эпоха доминирования ДВС постепенно заканчивается, на смену приходят более экологические чистые, эффективные и бесшумные конструкции. Например, гибридная машина, в которой ДВС работает в паре с электродвигателем.
Двигатель внутреннего сгорания: устройство, принцип работы, виды
Люди постоянно пытаются построить экономичный и надёжный мотор. До сих пор идея об изобретении вечного двигателя не даёт покоя многим изобретателям. Неудачные разработки исчезли в веках. Но в результате проб и ошибок появилось несколько типов двигательных установок. Эти механизмы успешно нами эксплуатируются.
Все известные двигатели используют разные виды энергии, которую затем преобразуют в движение. В качестве приводной тяги может служить электроэнергия, вода и тепло. Поэтому они разделяются на следующие типы:
электродвигатели;
гидравлические машины;
тепловые агрегаты.
Тепловые моторы основаны на преобразовании тепловой энергии в работу. В таких машинах применён один из двух способов сгорания топлива: внешний и внутренний.
В школе наверняка всем рассказывали о машинах, работающих на пару. Они как раз и представляют вид тепловых двигателей с внешней камерой сгорания. Первые паровые механизмы были построены ещё в середине XIX века. Сейчас паровые машины практически исчезли из нашей жизни. Они уступили место двигателям внутреннего сгорания (ДВС).
Принципиально ДВС отличаются от паровых машин местом размещения камеры сгорания. В механизмах с внутренним сгоранием эти камеры расположены в самих агрегатах. Такие моторы работают практически во всех транспортных средствах.
В этой статье приведена основная информация о принципе работы различных видов ДВС: газотурбинного, роторного, поршневого. Рассказано, как работает двигательный агрегат с внешней камерой сгорания — двигатель Стирлинга. Описана классификация и устройство двигателей внутреннего сгорания поршневого типа. Объяснено отличие двухтактного двигателя от четырёхтактного.
Содержание
Принцип работы ДВС
Самым главным механизмом, установленным в каждом автомобиле, является двигатель внутреннего сгорания. Механики любят называть его сердцем автомобиля. Именно он отвечает за преобразование энергии сгорания углеводородного топлива в механическое движение. Работают ДВС на жидком или газообразном топливе.
Принцип работы ДВС прост. Небольшие порции топлива, смешанного с воздухом в нужной пропорции, поступают в камеру сгорания. В ней топливная смесь воспламеняется. Выделяемая при этом энергия приводит в движение поршни, которые вращают вал.
Все остальные узлы автомобиля предназначены либо для повышения производительности силового агрегата, либо для контроля и управления. Вспомогательные системы создают также комфорт пассажирам и водителям, при этом обеспечивая им безопасную езду.
Более чем за полуторавековую историю своего развития появились ДВС, различающиеся конструкцией, мощностью и используемым топливом.
Видео: Принцип работы двигателя внутреннего сгорания
Главная классификация ДВС
Все существующие ДВС разделены на 3 вида:
поршневые;
роторные;
газотурбинные.
В поршневых агрегатах рабочим органом является поршень. В роторных моторах используется движение ротора. В газотурбинных двигателях движение осуществляется турбиной.
В каждом из видов этих силовых установок конструктивно реализованы разные схемы преобразования тепловой энергии в полезную работу. Это принципиально отличает их друг от друга. Максимальная производительность силовых агрегатов зависит от того, каким образом преобразуется тепловая энергия. Каждый вид силовых агрегатов создан для эффективной работы в своей области применения.
Ниже подробно описаны конструкции этих агрегатов и физические процессы, происходящие в них. Отдельный раздел статьи посвящён двигателю Стирлинга. Он относится к механизмам с внешней камерой сгорания. Но принцип работы этого мотора по нескольким признакам похож на ДВС. Это часто вызывает путаницу.
Газотурбинный двигатель
При воспламенении топлива образуются газы, которые при нагреве расширяются. Этот факт всем известен из школьного курса физики. Указанный принцип положен в основу газотурбинной установки. Топливная смесь сгорает, и нагретый газ моментально расширяется, заставляя лопасти турбины вращаться. Чем больше температура газа, тем быстрее он увеличивается в объёмах. Эта зависимость определяет коэффициент полезного действия этого вида ДВС: чем выше температура газов, тем больше КПД.
Разработано два типа газотурбинных установок, отличающихся количеством рабочих валов. Агрегаты с двумя валами мощнее по сравнению с одновальными механизмами.
Газотурбинные двигатели устанавливают на машины, где необходима большая мощность силовой установки. Например, грузовые автомобили, корабли, самолёты и железнодорожные локомотивы.
Видео: Принцип работы газотурбинного двигателя
Роторный ДВС
В моторах этого вида реализован принцип вращения вала от кругового движения ротора. Ротором является треугольный поршень, который вращается в овальной камере – статоре. Ротор закреплён на валу с эксцентриситетом. При таком расположении во время вращения ротора в цилиндре создаются полости для тактов зажигания, сгорания и выпуска. За один оборот ротора происходит 3 такта работы.
Достоинством роторного ДВС является отсутствие шатунов, коленчатого вала и многих сопутствующих узлов. Инженеры подсчитали, что деталей в агрегате роторного типа намного меньше, чем в моторах других типов. Поэтому роторные моторы гораздо меньше других. Это является ещё одним их преимуществом.
В Японии, известной своими передовыми разработками в автомобилестроении, были сконструированы двигатели, имеющие несколько роторов. Например, японцы сконструировали агрегат, имеющий такую же мощность, что и шестипоршневой двигатель гоночного автомобиля. Но размеры многороторного движка при этом гораздо меньше.
На ранних моделях вазовских автомобилей в своё время устанавливались роторные моторы.
Роторные двигатели гораздо проще и эффективнее поршневых. Но по непонятной причине роторные агрегаты используются очень редко.
Видео: Принцип работы роторного двигателя
Поршневой двигатель
Это – самый распространённый тип двигателя. Рассмотрим его принципиальную схему работы.
В конструкции мотора этого вида имеется несколько цилиндров, внутри каждого из них поршни совершают возвратно-поступательные движения. В обоих концах цилиндров расположены клапаны. Открываясь, клапан пропускает порцию топливной смеси в камеру сгорания, образующуюся в цилиндре перед поршнем. В это время поршень, двигаясь вверх, сжимает смесь. В расчётный момент происходит её воспламенение. Образующиеся газы расширяются и толкают поршень в другую сторону. Несколько таких поршней закреплены на валу П-образной конструкции. Обычно такой вал называют коленчатым. За каждое движение поршня вал проворачивается на определённую величину. Цикл движения поршня от одной стороны цилиндра до другой называется тактом. Скоординированная работа поршней заставляет коленчатый вал проворачиваться на полный оборот. Такие циклы постоянно повторяются, заставляя вращаться вал с большой скоростью.
Автомобилестроители постоянно совершенствуют поршневые двигатели. Каждое усовершенствование приводит к повышению мощности двигателя. Поршневые агрегаты являются самыми надёжными из всех видов силовых установок.
Видео: Принцип работы дизельного двигателя
Читайте также: Что такое трансмиссия автомобиля
Двигатель Стирлинга
В качестве примера разновидности двигательного агрегата с внешней камерой сгорания можно привести так называемый двигатель Стирлинга. Своё название он получил по фамилии изобретателя – шотландского священника Роберта Стирлинга. Этот оригинальный мотор работает на основе неоднократного нагрева рабочего тела – порции воздуха.
Принцип работы внешне похож на схему ДВС. В моторе Стирлинга тоже имеется цилиндр с поршнем, который двигается по возвратно-поступательной траектории и приводит в движение кривошипно-шатунный механизм. Мало того, цилиндр имеет радиатор охлаждения как в двигателе внутреннего сгорания.
Но главным отличием двигателя Стирлинга от ДВС является отсутствие топливной смеси. Её роль в данном случае выполняет воздух, который нагревается внешним источником тепла.
Дело в том, что уже находящийся в цилиндре воздух, нагреваясь, расширяется и толкает вытеснитель, который в свою очередь двигает рабочий поршень вверх. Поршень проворачивает кривошип. Проходя через зону охлаждения, воздух сжимается, давление в цилиндре уменьшается, образуя разрежение. В это время кривошип, двигаясь дальше, возвращает поршень в нижнее положение. Так периодически чередуя циклы нагрева и остывания рабочего тела (воздуха), извлекают энергию из процесса изменения давления.
Примечательно, что такой агрегат легко превратить в тепловой насос, изменив координацию работы рабочего поршня и вытеснителя.
Двигатель Стирлинга может работать практически на любом топливе, от дров до ядерной энергии. При этом конструкция этого агрегата очень проста и надёжна. Инженеры разработали 3 типа моторов подобного рода и назвали их буквами греческого алфавита. Выше описан принцип самого простого из них: бета-типа.
Двигатель конструкции Стирлинга незаменим в тех случаях, когда появляется необходимость преобразования очень маленького перепада температур. В таких условиях ни одна газовая турбина функционировать не может. Проще говоря, установки Стирлинга могут эффективно работать от обычной переносной газовой горелки или даже спиртовки. Туристы уже оценили такие устройства. Учёные предсказывают, что двигатели Стирлинга сделают революцию в солнечной энергетике.
Видео: Принцип работы двигателя Стирлинга
Виды поршневых ДВС
Поршневые моторы классифицируются по типу используемого топлива:
бензиновые;
газовые;
дизельные.
Кроме того, двигатели отличаются системой зажигания. В установках, использующих принудительное зажигание, воспламенение топливной смеси производится устройствами, генерирующими искру. Их ещё называют свечами зажигания. В них периодически образуется электрическая дуга, которая и поджигает топливо в камере сгорания цилиндра. Работают свечи от электрического аккумулятора. Сложность представляет регулировка свечей. Необходимо отрегулировать свечи так, чтобы искра образовывалась точно в тот момент, когда смесь достигнет расчётного уровня сжатия.
Принудительное зажигание характерно только для бензиновых двигателей. Реже такая система применяется в двигателях, работающих на газе.
Топливная смесь может подаваться в цилиндры двумя способами: с помощью карбюратора или инжектора.
Поршневые агрегаты, использующие в качестве топлива солярку, называются дизельными и имеют другую систему воспламенения топлива в цилиндре. В дизельных установках смесь самопроизвольно воспламеняется в результате её сжатия поршнем. Отличительной особенностью дизельных двигателей является их «всеядность». Они способны работать на нескольких видах топлива. Дизели прекрасно функционируют, будучи заправлены другими горючими веществами. Например, керосином, мазутом или даже растительным маслом.
В зависимости от количества тактов рабочего цикла, различают двухтактные и четырёхтактные ДВС. Двухтактные двигатели обычно ставят на мотоциклы, мопеды или газонокосилки. Четырёхтактные моторы устанавливаются в современных автомобилях.
По пространственному расположению цилиндров ДВС тоже имеют свою классификацию.
Если цилиндры расположены на одной оси, то такие двигатели называются рядными. Обозначаются рядные моторы английским символом «R» с цифрой, указывающей на количество цилиндров.
Если цилиндры размещены под углом друг к другу, то такие агрегаты называют V-образными. Они гораздо компактнее других типов двигателей. Обычно угол между осями цилиндров составляет 120 градусов. Имеются модели V-образных моторов с другим углом между осями цилиндров.
Агрегаты, обозначаемые символом «Vr», имеют переходную конструкцию. Они обладают признаками и рядных, и V-образных двигателей.
При расположении цилиндров напротив друг друга, то есть под углом 180 градусов, двигатели называются оппозитными.
Читайте также: Что такое лямбда-зонд
Устройство двигателя внутреннего сгорания: описание основных узлов ДВС
В этом разделе рассмотрено назначение и конструктивное исполнение отдельных узлов поршневых двигателей.
Кривошипно-шатунный механизм
Поршни в цилиндрах движутся возвратно-поступательно. Кривошип вместе с шатунами преобразуют это движение во вращение вала. Механизм называется кривошипно-шатунным (КШМ). Состоит из П-образного вала, называемого коленчатым, узла цилиндров, головки блока цилиндров (ГБЦ) и креплений.
Газораспределительная система
ГБЦ регулирует подачу обогащённой смеси в цилиндры. Процесс происходит за счёт скоординированных во времени циклов открытия и закрытия группы клапанов, осуществляющих подачу смеси и выпуск отработанных газов. Кроме этого, газораспределительная система отводит наружу выхлопные газы. Управляет клапанами распределительный вал, который связан с коленвалом зубчатой или ремённой передачей. Вращаясь, распределительный вал заставляет открываться и закрываться нужные клапана в строго определённое время.
Вся система состоит из распредвала и клапанных групп. Ремонт головки часто вызывает затруднения, так как требует тщательной установки уплотнений. При неправильно установленных прокладках произойдёт подсос воздуха, возможна также утечка топлива. Это нарушает баланс топливной смеси.
Система питания
Внутрь цилиндров подаётся не чистое горючее, а порция смеси, состоящей из обогащённого воздухом топлива. Карбюратор смешивает бензин с воздухом, то есть обогащает топливо. Затем приготовленная смесь через коллектор, называющийся впускным, попадает в камеру.
Если ДВС оборудован инжектором, то бензин под высоким давлением подается сразу во впускной коллектор. Впрыск происходит через форсунки. Бензин и воздух смешиваются не в карбюраторе, а непосредственно во впускном коллекторе.
Топливо циркулирует в системе питания за счёт работы насоса. В карбюраторных двигателях установлены механические насосы. В инжекторных — электрические.
Инжекторные двигатели обычно оснащаются электронным зажиганием. Такое зажигание эффективнее свечного, так как воспламенением топливно-воздушной смеси управляет бортовой компьютер. Для его эффективной работы в автомобиле установлены специальные датчики, собирающие все необходимые данные для компьютера.
Зажигание
В двигателях с карбюратором всегда имеются так называемые свечи зажигания. Они генерируют вольтову дугу, поджигающую топливную смесь. В народе такую дугу обычно называют искрой. В таких автомобилях система зажигания состоит из свечей и аккумулятора.
В двигателях на дизельном топливе процесс возгорания смеси принципиально отличается. Она самовоспламеняется. Это стало возможным благодаря уникальным свойствам дизельного топлива. Дизтопливо через форсунки под высоким давлением подаётся в цилиндр. Предварительно воздух в камере цилиндра тоже сжимается и нагревается до 700 градусов. В таких условиях солярка мгновенно самовоспламеняется.
Выхлопная система
Вывод газов наружу осуществляется системой выпуска продуктов сгорания — выхлопной системой. Токсичные газы направляются сначала в выпускной коллектор, в котором осуществляется сбор выхлопных газов от всех цилиндров. Из коллектора газ, содержащий большое количество вредных веществ, выбрасывается наружу через глушитель.
Последние модели всех автомобилей теперь выпускаются только с каталитическими нейтрализаторами. Они сильно снижают токсичность выхлопных газов, приводя их в соответствие с экологическими нормами.
Система смазки
В автомобиле есть много деталей вращения. Во время работы двигателя трущиеся между собой детали активно изнашиваются. Чтобы уменьшить износ и увеличить КПД двигателя, в каждом автомобиле предусмотрена замкнутая система, созданная для циркуляции смазки. Подача масла в систему осуществляет масляный насос. Перед тем, как попасть в двигатель, масло проходит через фильтр, где очищается от накопившихся загрязнений. Через систему распределения масло подаётся в подшипники коленчатого вала и в газораспределительный механизм для смазки деталей распределительного вала. Затем отработанное масло поступает в картер — специально сконструированную ёмкость в виде поддона. Из картера масло опять забирается насосом и направляется на следующий цикл смазки.
В результате работы системы смазки фильтры засоряются, что снижает степень очистки. Недостаточный уровень очистки ухудшает характеристики масла. По мере засорения фильтров давление масла начинает повышаться. Для сброса давления и безопасной работы узлов автомобиля устанавливают предохранительные, или так называемые редукционные клапаны, срабатывающие при превышении давления масла. Эти клапаны срабатывают вследствие засорения фильтров. Своевременная замена масла и фильтров является непременным условием эффективной работы ДВС.
Во время работы мотора масло нагревается, что тоже плохо отражается на работе мотора. Все мощные двигатели работают со своей системой охлаждения масла. Обычно их называют масляными радиаторами.
Системы охлаждения
Во время продолжительной работы двигатели могут нагреться до достаточно высоких температур. Температура внешней поверхности цилиндров достигает нескольких сотен градусов. Никакие механизмы не могут эффективно работать при таких высоких температурах. Поэтому конструкторы разработали системы для охлаждения узлов автомобиля. Принцип работы таких систем заключается в передаче тепла от нагретых частей к охлаждающей жидкости. Заметим, что состав таких жидкостей и их свойства постоянно улучшаются производителями.
Самым узнаваемым элементом системы охлаждения стал радиатор, который обычно находится в начале моторного отсека, непосредственно перед двигателем. Такое расположение позволяет радиатору дополнительно охлаждаться встречным потоком воздуха. Для повышения эффективности работы радиатора впереди него установлен мощный вентилятор.
Радиатор понижает температуру самого охлаждающего агента после того, как тот отберёт тепло от цилиндров. Вся система охлаждения состоит из термостата, помпы, небольшой расширительной ёмкости и устройства обогрева салона.
Работа системы охлаждения регулируется термостатом. Если двигатель ещё не нагрелся до критических величин, то помпа прогоняет охлаждающую жидкость по так называемому «малому» кругу, то есть только в пределах самого двигателя. Когда термостат включается, то жидкость пропускается через радиатор, охлаждаясь при этом гораздо эффективнее.
Порог срабатывания термостата обычно составляет 90 градусов. В некоторых моделях автомобилей температура срабатывания термостата может быть установлена больше или меньше этой величины.
Долговременная работа любого автомобиля невозможна без эффективной системы охлаждения.
Читайте также: Что такое интеркулер в автомобиле
Четырехтактный ДВС
Число тактов работы — одна из важнейших характеристик любого ДВС. Далее приведено описание взаимодействия поршня с клапанами поочерёдно в каждом такте. Напомним, 1 цикл — это 4 такта.
В первом такте выполняется впуск смеси. Топливо смешивается с воздухом. Поршень двигается к наивысшей точке. В камере сгорания создаётся область низкого давления — разрежение. Впускной клапан открывает отверстие в камере для подачи смеси. Коленвал начинает первый оборот.
Во втором такте смесь сжимается. Впускной клапан закрывается. Поршень, достигнув наивысшей точки, сжимает обогащённую топливную смесь. Коленвал завершает первый оборот.
Рабочий ход выполняется в третьем такте. Обогащённая смесь поджигается. В бензиновых двигателях поджигание производится электрической дугой от свечи. В дизельных — топливо воспламеняется самостоятельно в процессе сжатия. Облако расширяющихся газов заставляет поршень двигаться вниз. Начало второго оборота коленвала.
В четвёртом такте происходит выпуск. Открывается выпускной клапан. Газы выводятся в коллектор, а затем выбрасываются наружу. Поршень начинает двигаться вверх. Вал завершает второй оборот.
Таким образом, за 1 рабочий цикл этот двигатель совершает 4 такта, во время которых вал проворачивается дважды.
Видео: Принцип работы четырёхтактного двигателя
Двухтактный мотор
В этих двигателях сжатие и рабочий ход совершаются также как в четырёхтактных. Но очистка и заполнение цилиндров топливной смесью происходит за очень короткое время в момент нахождения поршня в самом нижнем положении. Если в четырёхтактном двигателе смесь попадает в камеру сгорания через открытые отверстия клапанов, то в этом моторе очередная порция смеси поступает в цилиндр через специальные отверстия, называемыми окнами. Они открываются и закрываются телом поршня. Процессы наполнения полостей цилиндра новой смесью и удаления продуктов сгорания называются продувкой.
Для осуществления продувки внутренняя полость цилиндра напрямую связана с КШМ. По сути, поршень двигается в одном пространстве с кривошипом. Под ним образуется полость, которую называют кривошипной камерой или картером. Эта камера тоже участвует в процессах газообмена. В ней периодически создаётся разрежение. Это позволяет поступать новой порции смеси через впускное отверстие.
Такая конструкция позволяет двигателю развивать в 1,5 раза большую мощность по сравнению с другими моторами аналогичного объёма при тех же оборотах двигателя. Но есть и ряд недостатков.
Детали в таком двигателе работают с большей интенсивностью, то есть быстрее изнашиваются.
Особое значение придаётся герметизации всех механизмов, работающих практически в одном пространстве: поршня, цилиндра и кривошипа.
Так как в картере нельзя устроить масляную ванну, то смазку поршня и других деталей осуществляют добавлением масла в топливо.
Перепады давления смеси в цилиндре не так велики, поэтому для повышения производительности двигателя часто используют принудительную продувку.
Рабочий цикл осуществляется в течение одного оборота коленвала.
Видео: Принцип работы двухтактного двигателя
Вам также будет интересно почитать:
Как работает двигатель внутреннего сгорания для детей
Содержание
Устройство современного двигателя
Шаг 2. Устройство двигателя. Как работает двигатель?
Какие двигатели бывают?
Зачем смешивать топливо с воздухом, спросите вы?
Устройство простейшего двигателя
Двигатель внутреннего сгорания (ДВС)
Принцип работы и устройство двигателя
Устройство двигателя внутреннего сгорания
Принцип работы двигателя
Системы двигателя
ГРМ — газораспределительный механизм
Система смазки
Система охлаждения
Система подачи топлива
Выхлопная система
Какие бывают двигатели?
Конструкция автомобильного двигателя, виды
Классификация двигателей ВС
Поршневой двигатель внутреннего сгорания
Роторный двигатель внутреннего сгорания
Устройство поршневого двигателя автомобиля
Как работает 4-тактный автомобильный двигатель
Видео
Устройство современного двигателя
Шаг 2. Устройство двигателя. Как работает двигатель?
Молодцы ребята! Вы освоили шаг № 1, где вы узнали о б общем устройстве автомобиля. Теперь мы переходим к шагу №2, а именно к изучению отдельных агрегатов автомобиля.
Мы теперь понимаем, что автомобиль состоит из тысячи мелких деталей. Устройство автомобиля можно даже сравнить со строением человека : двигатель это сердце автомобиля, ходовая часть автомобиля это ноги, трансмиссия это опорно двигательный аппарат, кузов это туловище, система питания это желудок. Так можно сравнивать долго, а мы хотим узнать, как же устроен двигатель автомобиля.
Как человек не может существовать без отдельных своих органов, таких как сердце, печень, почки, так и автомобиль не может без своих агрегатов, механизмов, систем и деталей. Каждый орган выполняет свою функцию, обеспечивая оптимальную работу автомобиля.
Двигатель – это энергосиловая машина, которая преобразует тепловую энергию в механическую работу.
Объясняем:В цилиндр двигателя (из топливного бака, куда заправляем топливо) поступает бензин. Топливо воспламеняется и сгорает в цилиндре, вследствие чего выделяется огромное количество теплоты. Теплота действует на детали двигателя и заставляет их работать.
Какие двигатели бывают?
Двигатели могут устанавливаться не только на автомобили, но и на промышленных предприятиях, для выполнения каких либо работ. Двигатели, которые устанавливаются на автомобили, называются транспортными.
Двигатели, которые используются на промышленном производстве, называются стационарными.
Непрерывная работа двигателя обеспечивается благодаря повторяющимся процессам в цилиндре, которые проходят в определенной последовательности.
Все процессы в двигателе, которые происходят во время его работы, называют рабочим циклом. По способу осуществления рабочего цикла двигатели разделяются на : двухтактные и четырехтактные.
Для сгорания топлива необходимо смешать его с воздухом в определенной пропорции. По способу смесеобразованиядвигатели бывают карбюраторные, дизельные и инжекторные.
Зачем смешивать топливо с воздухом, спросите вы?
А вот, и школьная химия пригодилась. Для нормальной работы двигателя необходимо, чтобы топливо, подающееся в цилиндр, сгорало.
Что такое вечный двигатель?
Вечный двигатель – это устройство, которое работает бесконечно, без топлива и энергии.
Все мечтают изобрести вечный двигатель, но, к сожалению, пока такого изобретения не существует. Создание вечного двигателя противоречит закону физики сохранения энергии.
Давайте вспомним, что нужно для горения? Если вы хорошо учили химию, тогда вы должны помнить, что для реакции горения необходим кислород. Второе, что нам нужно это источник тепла : огонь или искра. Если еще дровишек подкинете, то будет замечательный костер, который мы так любим делать, на пикнике.
В бензиновом двигателе в роли источника тепла выступает свеча зажигания (принудительное воспламенение). В дизельном двигателе процесс воспламенения происходит от сжатия (самовоспламенение).
На каком топливе работает двигатель? В двигателе в качестве «дровишек», в отличие от костра, используется топливо. Карбюраторные и инжекторные двигатели работают на бензине. Дизельные двигатели работают на дизельном топливе. Есть еще двигатели, работающие на газу.
Устройство простейшего двигателя
Двигатель внутреннего сгорания состоит из механизмов и систем, которые выполняют разные функции, но имеют общую цель – надежная и стабильная работа двигателя.
В цилиндре двигателя находится поршень 8 с поршневыми кольцами 9, соединенный с коленчатым валом 10 при помощи шатуна 2.
Поршень 8 двигается вверх-вниз, вращая коленчатый вал 10, который в свою очередь с помощью приводного ремня передает вращательное движение распределительному валу 6. На распределительном валу есть, кулачок, который при вращении нажимает на рычаг коромысла, в это время вторая часть коромысла открывает или закрывает впускной 4 или выпускной 7 клапаны.
Когда поршень идет вниз открывается впускной клапан, в цилиндре создается разряжение, за счет которого поступает горючая смесь.
Горючая смесь – это смесь воздуха и мелко распыленного топлива (бензина) в определенной пропорции, которая обеспечивает качественное сгорание.
Во время движения поршня вверх, горючая смесь сжимается, в это время свеча зажигания подает искру, сжатая смесь топлива и воздуха в цилиндре воспламеняется и сгорает, выделяется огромное количество газов с высокой температуры и давления и давят на поршень, опуская его вниз. Поршень через шатун вращает коленчатый вал. Таким образом, возвратно-поступательное движение поршня шатуна (вверх-вниз) преобразуется во вращательный момент коленчатого вала.
Источник
Двигатель внутреннего сгорания (ДВС)
Один из самых распространенных двигателей — двигатель внутреннего сгорания (ДВС). Его устанавливают на автомобили, корабли, тракторы, моторные лодки и т. д., во всем мире насчитываются сотни миллионов таких двигателей. Существует два типа двигателей внутреннего сгорания — бензиновые и дизели.
Бензиновые двигатели внутреннего сгорания работают на жидком горючем (бензине, керосине и т. п.) или на горючем газе (сохраняемом в сжатом виде в стальных баллонах или добываемом сухой перегонкой из дерева). Проектируют двигатели, где горючим будет водород.
Основная часть ДВС — один или несколько цилиндров, внутри которых происходит сжигание топлива. Отсюда и название двигателя.
Внутри цилиндра движется поршень — металлический стакан, опоясанный пружинящими кольцами (поршневые кольца), вложенными в канавки на поршне. Поршневые кольца не пропускают газов, образующихся при сгорании топлива, в промежутки между поршнем и стенками цилиндра. Поршень снабжен металлическим стержнем — пальцем, он соединяет поршень с шатуном. Шатун передает движения поршня коленчатому валу (см. рис.).
Верхняя часть цилиндра сообщается с двумя каналами, закрытыми клапанами. Через один из каналов — впускной подается горючая смесь, через другой — выпускной удаляются продукты сгорания. В верхней части цилиндра помещается свеча — приспособление для зажигания горючей смеси посредством электрической искры.
Наибольшее распространение в технике получил четырехтактный двигатель. Рассмотрим его работу. 1-й такт — впуск (всасывание). Открывается впускной клапан. Поршень, двигаясь вниз, засасывает в цилиндр горючую смесь. 2-й такт — сжатие. Впускной клапан закрывается. Поршень, двигаясь вверх, сжимает горючую смесь, при сжатии она нагревается. 3-й такт — рабочий ход. Поршень достигает верхнего положения. Смесь поджигается электрической искрой свечи. Сила давления газов — раскаленных продуктов горения — толкает поршень вниз. Движение поршня передается коленчатому валу, вал поворачивается, и тем самым производится полезная работа. Производя работу и расширяясь, продукты сгорания охлаждаются, давление в цилиндре падает почти до атмосферного. 4-й такт — выпуск (выхлоп). Открывается выпускной клапан, отработанные продукты сгорания выбрасываются через глушитель в атмосферу.
Из 4 тактов двигателя только один, третий, — рабочий. Поэтому двигатель снабжают маховиком, инерционным двигателем, запасающим энергию, за счет которой коленчатый вал (см. Валы и оси машин) вращается в течение остальных тактов. Отметим, что одноцилиндровые двигатели устанавливают главным образом на мотоциклах. На автомобилях, тракторах для более равномерной работы ставят 4, 6, 8 и более цилиндров на общем валу. Двигатели с цилиндрами, установленными в виде звезды вокруг одного вала, получили название звездообразных. Мощность звездообразных двигателей достигает 4 МВт. Используют их главным образом в авиации.
Дизель — другой тип двигателя внутреннего сгорания. Воспламенение в его цилиндрах происходит при впрыскивании топлива в воздух, предварительно сжатый поршнем и, следовательно, нагретый до высокой температуры. Этим он отличается от бензинового двигателя внутреннего сгорания, в котором используется особое устройство для воспламенения топлива.
Первый дизельный двигатель был построен в 1897 г. немецким инженером Р. Дизелем и получил название от его имени.
Конструктивно дизель мало чем отличается от бензинового двигателя внутреннего сгорания. На рисунке видно, что у него есть цилиндр, поршень, клапаны. И принцип действия дизеля тот же. Но есть и отличия: в головке цилиндра находится топливный клапан — форсунка. Назначение ее — в определенные фазы вращения коленчатого вала впрыскивать топливо в цилиндр. Клапаны, топливный насос, питающий форсунку, получают движение от распределительного вала, который, в свою очередь, приводится в движение от коленчатого вала двигателя.
Пусть начальным положением поршня будет верхняя мертвая точка. При движении поршня вниз (1-й такт) открывается впускной клапан, через который засасывается воздух. Впускной клапан при обратном ходе поршня закрывается и в продолжение всего 2-го такта остается закрытым.
В цилиндре дизеля происходит сжатие воздуха (в бензиновом двигателе внутреннего сгорания на этой фазе сжимается горючая смесь). Степень сжатия в дизелях в 2—2,5 раза больше, вследствие чего температура воздуха в конце сжатия поднимается до температуры, достаточной для воспламенения топлива. В момент подхода поршня в верхнюю мертвую точку начинается подача топлива в цилиндр из форсунки. Попадая в горячий воздух, мелкораспыленное топливо самовозгорается. Сгорание топлива (в 3-м такте) происходит не сразу, как в бензиновых двигателях внутреннего сгорания, а постепенно, в продолжение некоторой части хода поршня вниз, объем пространства в цилиндре, где топливо сгорает, увеличивается. Поэтому давление газов во время работы форсунки остается постоянным.
Когда поршень возвращается в нижнюю мертвую точку, открывается выпускной клапан, и давление газов сразу падает, после чего заканчивается 4-й такт, поршень возвращается в верхнюю мертвую точку. Далее цикл повторяется.
Дизель относится к наиболее экономичным тепловым двигателям (КПД достигает 44%), он работает на дешевых видах топлива. Сконструированы и построены двигатели мощностью до 30 000 кВт. Дизели используются главным образом на судах, тепловозах, тракторах, грузовиках, передвижных электростанциях.
Если вы нашли ошибку, пожалуйста, выделите фрагмент текста и нажмите Ctrl+Enter.
Источник
Принцип работы и устройство двигателя
Двигатель внутреннего сгорания называется так потому что топливо воспламеняется непосредственно внутри его рабочей камеры, а не в дополнительных внешних носителях. Принцип работы ДВС основан на физическом эффекте теплового расширения газов, образующихся в процессе сгорания топливно-воздушной смеси под давлением внутри цилиндров двигателя. Выделяемая в этом процессе энергия преобразуется в механическую работу.
В процессе эволюции ДВС выделились несколько типов двигателей, их классификация и общее устройство:
Далее рассматриваются только поршневые двигатели, так как только они получили широкое распространение в автомобильной промышленности. Основные причины тому: надежность, стоимость производства и обслуживания, высокая производительность.
Устройство двигателя внутреннего сгорания
Первые поршневые ДВС имели лишь один цилиндр небольшого диаметра. В дальнейшем, для увеличения мощности сначала увеличивали диаметр цилиндра, а потом и их количество. Постепенно двигатели внутреннего сгорания приняли привычный нам вид. “Сердце” современного автомобиля может иметь до 12 цилиндров.
Наиболее простым является двигатель с рядным расположением цилиндров. Однако, с увеличением количества цилиндров растет и линейный размер двигателя. Поэтому появился более компактный вариант расположения — V-образный. При таком варианте цилиндры расположены под углом друг к другу (в пределах 180-ти градусов). Обычно используется для 6-цилиндровых двигателей и более.
Одна из основных частей двигателя — цилиндр (6), в котором находится поршень (7), соединенный через шатун (9) с коленчатым валом (12). Прямолинейное движение поршня в цилиндре вверх и вниз шатун и кривошип преобразуют во вращательное движение коленчатого вала.
На конце вала закреплен маховик (10), назначение которого придавать равномерность вращению вала при работе двигателя. Сверху цилиндр плотно закрыт головкой блока цилиндров (ГБЦ), в которой находятся впускной (5) и выпускной (4) клапаны, закрывающие соответствующие каналы.
Клапаны открываются под действием кулачков распределительного вала (14) через передаточные механизмы (15). Распределительный вал приводится во вращение шестернями (13) от коленчатого вала. Для уменьшения потерь на преодоление трения, отвод теплоты, предотвращения задиров и быстрого износа трущиеся детали смазывают маслом. В целях создания нормального теплового режима в цилиндрах двигатель должен охлаждаться.
Но главная задача – заставить работать поршень, ведь именно он является главной движущей силой. Для этого в цилиндры должны подаваться горючая смесь в определенной пропорции (у бензиновых) или отмеренные порции топлива в строго определенный момент под высоким давлением (у дизелей). Топливо воспламеняется в камере сгорания, отбрасывает поршень с большой силой вниз, тем самым приводя его в движение.
Принцип работы двигателя
Из-за низкой производительности и высокого расхода топлива 2-тактных двигателей практически все современные двигатели производят с 4-тактными циклами работы:
Точка отсчета — положение поршня вверху (ВМТ — верхняя мертвая точка). В данный момент впускное отверстие открывается клапаном, поршень начинает движение вниз и засасывает топливную смесь в цилиндр. Это первый такт цикла.
Во время второго такта поршень достигает самой нижней точки (НМТ — нижняя мертвая точка), при этом впускное отверстие закрывается, поршень начинает движение вверх, из-за чего топливная смесь сжимается. При достижении поршнем максимальной верхней точки топливная смесь сжата до максимума.
Третий этап – это поджигание сжатой топливной смеси с помощью свечи, которая испускает искру. В результате горючий состав взрывается и толкает поршень с большой силой вниз.
На заключительном этапе поршень достигает нижней границы и по инерции возвращается к верхней точке. В это время открывается выпускной клапан, отработанная смесь в виде газа выходит из камеры сгорания и через выхлопную систему попадает на улицу. После этого цикл, начиная с первого этапа, повторяется снова и продолжается в течение всего времени работы двигателя.
Описанный выше способ является универсальным. По такому принципу построена работа практически всех бензиновых моторов. Дизельные двигатели отличаются тем, что там нет свеч зажигания – элемента, который поджигает топливо. Детонация дизельного топлива осуществляется благодаря сильному сжатию топливной смеси. При такте «впуск» в цилиндры дизеля поступает чистый воздух. Во время такта «сжатие» воздух нагревается до 600О С. В конце этого такта в цилиндр впрыскивается определенная порция топлива, которое самовоспламеняется.
Системы двигателя
Вышеописанное представляет собой БЦ (блок цилиндров) и КШМ (кривошипно-шатунный механизм). Помимо этого современный ДВС состоит и из других вспомогательных систем, которые для удобства восприятия группируют следующим образом:
ГРМ — газораспределительный механизм
Чтобы в цилиндр поступало нужное количество топлива и воздуха, а продукты сгорания вовремя удалялись из рабочей камеры, в ДВС предусмотрен механизм, называемый газораспределительным. Он отвечает за открытие и закрытие впускных и выпускных клапанов, через которые в цилиндры поступает топливо-воздушная горючая смесь и удаляются выхлопные газы. К деталям ГРМ относятся:
ГРМ приводится в действие от коленчатого вала двигателя автомобиля. С помощью цепи или ремня вращение передается на распределительный вал, который посредством кулачков или коромысел через толкатели нажимает на впускной или выпускной клапан и по очереди открывает и закрывает их.
Система смазки
В любом моторе есть множество трущихся деталей, которые необходимо постоянно смазывать, чтобы уменьшить потери мощности на трение и избежать повышенного износа и заклинивания. Для этого существует система смазки. Попутно с ее помощью решается еще несколько задач: защита деталей двигателя внутреннего сгорания от коррозии, дополнительное охлаждение деталей мотора, а также удаление продуктов износа из мест соприкосновения трущихся частей. Систему смазки двигателя автомобиля образуют:
Система охлаждения
Во время работы мотора его детали соприкасаются с раскаленными газами, которые образуются при сгорании топливо-воздушной смеси. Чтобы детали двигателя внутреннего сгорания не разрушались из-за чрезмерного расширения при нагреве, их необходимо охлаждать. Охладить мотор автомобиля можно с помощью воздуха или жидкости. Современные моторы имеют, как правило, жидкостную схему охлаждения, которую образуют следующие части:
Система подачи топлива
Система питания для двигателей внутреннего сгорания с воспламенением от искры и от сжатия отличаются друг от друга, хотя и имеют ряд общих элементов. Общими являются:
В обеих системах имеются топливные насосы, топливные рампы, форсунки подачи топлива, сам принцип подачи одинаков: топливо из бака с помощью насоса через фильтры подается в топливную рампу, из которой попадает в форсунки. Но если в большинстве бензиновых двигателей внутреннего сгорания форсунки подают его во впускной коллектор мотора автомобиля, то в дизельных оно подается непосредственно в цилиндр, и уже там смешивается с воздухом.
Выхлопная система
Система выхлопа предназначена для отвода отработанных газов из цилиндров двигателя автомобиля. Основные детали, ее составляющие:
В современных двигателях внутреннего сгорания выхлопная конструкция дополнена устройствами нейтрализации вредных выбросов. Она состоит из каталитического нейтрализатора и датчиков, сообщающихся с блоком управления двигателем. Выхлопные газы из выпускного коллектора через приемную трубу попадают в каталитический нейтрализатор, затем через резонатор в глушитель. Далее через выхлопную трубу они выбрасываются в атмосферу.
Источник
Какие бывают двигатели?
Самым первым двигателем было простое водяное колесо. На колесе крепились лопатки, оно опускалось в реку, и течение воды приводило его в движение. Прикрепив к колесу различные механизмы, люди выполняли всевозможные работы: орошали поля, мололи зерно, ковали металл.
В истории не указано, кто первым применил гидравлический двигатель. В Индии еще за тысячу лет до нашей эры существовали водосиловые установки. О водяных мельницах на Руси упоминается в документах, относящихся к XI веку. Первые гидравлические двигатели представляли собой деревянные колеса с лопатками. Нижняя часть колеса опускалась в водяной поток. Такие водяные колеса назвали нижнебойными.
А если направить поток воды сверху на колесо, вода будет давить почти на половину его лопаток и мощность двигателя увеличится еще больше! К этому очевидному выводу пришли не сразу. Такое водяное колесо назвали верхненаливным.
Нижнебойное водяное колесо
Верхненаливное водяное колесо
Позднее были придуманы ветряные двигатели. К небольшому колесу крепились огромные деревянные крылья. Они вращались под действием ветра и приводили в движение мельничные жернова. Ветряные мельницы строились на открытых местах, холмах. Их можно встретить и в наше время.
Ветряные мельницы
Ветрогенераторы («ветряки»)
Ветряным и водяным двигателям не требуется топливо. Они очень экономичные. Их приводят в действие силы природы, от которых они и зависят. В этом их недостаток.
Паровой двигатель более независим. В паровой машине имеются печь и котел. Печь топится дровами и углем и нагревает котел с водой. Вода закипает и превращается в пар. Он и приводит в движение механизмы. Изобретение парового двигателя способствовало развитию промышленности. Заработали паровые станки, паровозы, пароходы.
Схема паровой машины Д. Уатта (1775 г.)
Паровоз
Однако паровая машина тоже имеет недостаток: она слишком велика и прожорлива и требует много топлива.
Рядный четырёхцилиндровый двигатель внутреннего сгорания
Схема работы четырёхтактного двигателя внутреннего сгорания (цикл Отто)
Газовые двигатели были несовершенны, и поэтому не прекращались попытки поиска нового горючего. Первый работоспособный двигатель, работающий на бензине, изобрел немецкий инженер Готлиб Даймлер вместе с Вильгельмом Майбахом в 1885 году. Впоследствии они изобрели еще несколько типов бензиновых двигателей внутреннего сгорания, придумали карбюратор, разработали первый мотоцикл, один из первых автомобилей, лодочный мотор.
Как ни пытались усовершенствовать двигатель внутреннего сгорания, его так и не удалось использовать для вывода искусственных спутников на земную орбиту. Новый, реактивный двигатель решил эту проблему.
Дрова, уголь, бензин и керосин горят потому, что воздух поддерживает огонь. Космическая ракета летит там, где воздуха нет. Его нужно искусственно подавать. Но воздух состоит из трех частей: кислорода, углекислого газа, азота. Из всех этих газов только кислород поддерживает горение. Решили «брать» в космос только его, причем в жидком виде: так экономичнее и удобнее. В ракете керосин и жидкий кислород хранятся в отдельных баках. Затем насосом они подаются в камеру сгорания, где перемешиваются и поджигаются электрической искрой. Сгорая, кислород и керосин образуют раскаленные газы, которые через узкое горлышко вырываются наружу. Они и толкают ввысь ракету.
Устройство реактивного двигателя
Классический реактивный двигатель самолета F-15
Источник
Конструкция автомобильного двигателя, виды
Автомобильный двигатель внутреннего сгорания – агрегат, состоящий из ряда узлов и деталей. Работает он за счет того, что топливно-воздушная смесь функционирует в закрытой от внешней среды камере сгорания. Попадая туда, смесь воспламеняется.
Вследствие расширения газов (они, в свою очередь, появляются за счет воспламенения смеси), образуется тепловая энергия. Согласно законам физики, она трансформируется в механическую, начиная передавать крутящий момент через трансмиссию на ведущие колеса. На основе всех этих процессов и работает автомобильный двигатель внутреннего сгорания.
Классификация двигателей ВС
Со времен первой разработки и до наших дней производятся поршневые и роторно-поршневые ДВС (Ванкеля).
Поршневой двигатель внутреннего сгорания
Рабочая камера сгорания в поршневых моторах располагается внутри цилиндра, между поверхностью плоскости ГБЦ (головки блока цилиндров) и днищем поршня, когда тот находится в верхней мертвой точке (максимальный подъем поршня).
Тепловая энергия образуется при помощи КШМ (кривошипно-шатунного механизма), обеспечивающий возвратно-поступательные движения. Полученная энергия в результате воспламенения смеси давит на поршень, передавая энергию на коленчатый вал.
Поршневые моторы существуют в трех вариациях:
Бензиновый карбюраторный автомобильный двигатель. Посредством карбюрации, топливно-воздушная смесь образуется вне камеры сгорания (внешнее смесеобразование), а готовится в карбюраторе. Смесь воспламеняется от свечи зажигания.
Бензиновый инжектор. смесеобразование происходит внутри камеры сгорания. Топливо подается электронно-управляемыми форсунками, которые могут быть установлены на конце впускного коллектора, либо вмонтированы в ГБЦ. Управляет и корректирует работу всего мотора ЭБУ (электронный блок управления двигателем).
Дизельный двигатель. Воспламенение дизельного топлива происходит без участия свечи зажигания, а посредством сжатия воздуха, в результате чего температура воздуха превышает температуру горения. Впрыск топлива осуществляется форсунками, а за впрыск под давлением отвечает ТНВД (топливный насос высокого давления).
Роторный двигатель внутреннего сгорания
Роторно-поршневой автомобильный двигатель работает следующим образом: рабочая камера двигателя овальной формы, внутри которой движется треугольный ротор, двигающиеся по планетарной траектории вокруг своей оси.
Ротор берет на себя функцию поршня, КШМ и ГРМ (газораспределительного механизма). В камере есть 4 отсека, в каждом их которых происходит такт:
Роторно-поршневые двигатели имеет высокий КПД относительно поршневого, так как потери на трения у первого значительно меньше, но максимальный ресурс ротора не превышает 100 000 км.
Устройство поршневого двигателя автомобиля
Наиболее простой двигатель внутреннего сгорания имеет рядное расположение цилиндров. В современных моторах их от 3 до 6. Более компактный автомобильный двигатель имеет V-образную форму, то есть поршни расположены под углом напротив друг друга.
Цилиндров у V-образного двигателя может быть 4, 6, 8, 10 и 12. Также существуют рядно разнесенные моторы VR и W, их конструкция сложна, поэтому устройство мотора лучше изучить на рядной «четверке».
Основа двигателя – блок цилиндров. В этих цилиндрах двигаются поршни. Внизу блока крепится коленвал на подшипниках трения (вкладышах), к нему присоединен шатун, а к шатуну – поршень.
Такой узел называется кривошипно-шатунным. Поскольку коленчатый вал имеет, соответственно названию, форму колена, без шатуна невозможно было бы обеспечить возвратно-поступательные движения поршня.
Конструкция шатуна выполнена так, что его нижняя часть делает колебательные движения, а верхняя часть, соединенная с поршнем, не движется в боковом направлении.
Поршень двигателя имеет три кольца: два компрессионных и одно маслосъемное. О предназначении колец говорит само название: компрессионные обеспечивают давление в цилиндре, не допустив прорыва газов в картер, а маслосъемные кольца снимают масло со стенок цилиндра и сбрасывают его в масляный картер.
К коленчатому валу с передней стороны соединен шкив для обеспечения работы навесного оборудования через ремень, а также работы ГРМ, если тип привода ременной. Если ГРМ цепного типа, то на коленвале установлена звезда. Дополнительная звезда на коленчатом валу может быть установлена, если привод маслонасоса цепной.
С задней стороны к коленвалу устанавливается маховик. Маховик аккумулирует механическую энергию, и через трансмиссию передает ее на ведущие колеса. На маховике установлены зубцы для соединения со стартером.
Сверху цилиндры герметично накрыты головкой блока цилиндров, между которыми установлена металлическая прокладка. Камера сгорания находится как раз в ГБЦ, и может быть сферической или полусферической формы, а в дизельных моторах камера сгорания находится в выемке поршня.
В конструкции классической ГБЦ есть:
За возврат клапана в исходное место отвечает пружина, которая накрывается тарелкой, и фиксируется «сухарями».
Привод ГРМ, чаще всего цепной или ременной. Для цепного привода требуются пластиковые успокоители и натяжитель механического или гидравлического типа. Ременной привод ГРМ простой конструкции включает в себя ремень, обводной ролик и натяжитель.
Как работает 4-тактный автомобильный двигатель
Четырехтактный автомобильный двигатель внутреннего сгорания имеет, соответственно, 4 такта:
По базовому принципу работают все двигатели внутреннего сгорания. Их разница с дизельными в том, что вместо свечи высокое давление образует воспламенение, а точнее – детонация.
Источник
Видео
Как работает двигатель внутреннего сгорания автомобиля?
Принцип работы двигателя. 4-х тактный двигатель внутреннего сгорания (ДВС) в 3D
Принцип работы двигателя внутреннего сгорания
Как устроен автомобиль — Познавательный Мультик
Устройство двигателя автомобиля. Двигатель внутреннего сгорания (ДВС) в 3D
Галилео. Эксперимент. Принцип ДВС
Урок 34 Общее устройство и работа двигателя
Общее устройство легкового автомобиля в 3D. Как работает автомобиль?
Работа двигателя внутреннего сгорания
3D работа двигателя
Принцип работы двс кратко
Двигатель внутреннего сгорания — один из ключевых элементов конструкции транспортного средства. Он представляет собой внушительный агрегат, принцип работы двигателя внутреннего сгорания основывается на изменении энергии для действия определенных частей агрегата.
Виды моторов
Существует три вида двигателей, встречаемых в транспортных средствах:
поршневой
роторно-поршневой
газотурбинный
Большой популярностью пользуется первый вариант моторов. На некоторые модели автомобилей устанавливают так поршневые двигатели с четырьмя тактами. Вызвана такая популярность тем, что подобные агрегаты стоят дешевле, имеют небольшой вес и подходят для использования практически во всех машинах вне зависимости от производства.
Если говорить простыми словами, то двигатель автомобиля — это особый механизм, способный изменить энергию тепла, превратив ее в механическую энергию, благодаря чему удается обеспечить работу множества элементов конструкции автомобиля, а также его систем.
Изучить принцип действия мотора не составит труда. Например, поршневые ДВС делятся на двух- и четырехтактные агрегаты. Четырехтактными двигатели называют потому, что в одном рабочем цикле элемента поршень двигается четыре раза (такта). Подробнее о том, что представляют собой такты, написано далее.
Устройство мотора
Прежде, чем разбираться с принципом работы, стоит сначала понять, как устроен силовой агрегат и что входит в его конструкцию. Так как поршневые считаются наиболее востребованными, рассматриваться будет именно такое устройство. К основным деталям следует отнести:
Цилиндры, образующие отдельный блок
Головку блока с ГРМ
Кривошипно-шатунный механизм
Последний приводит в движение коленчатый вал, заставляя его вращаться. Механизм передает валу энергию, получаемую от двигающегося поршня, который в несколько тактов меняет свое положение. Движение поршня регулирует энергия тепла, возникающая в результате горения топлива.
Невозможно представить и организовать движение силового агрегата без установленных в нем механизмов. Так, например, ГРМ меняет положение клапанов, за счет чего удается обеспечить регулярную подачу топлива, впуская и выпуская определенные составы. Система поступления новых газов и выхода отработавших налажена.
Работа двигателя возможна только при одновременной работе всех включенных в конструкцию деталей, механизмов и других элементов. Также вместе с ними должны бесперебойно действовать следующие системы:
зажигания, основная роль которой заключается в воспламенении топлива,
содержащего также воздух;
впускная, регулирующая своевременную подачу воздуха внутрь цилиндра;
топливная, благодаря которой удается обеспечить подачу топлива для сгорания и дальнейшей работы транспорта;
система смазки, снижающая износ трущихся деталей конструкции во время их работы;
выхлопная, посредством действия которой удается удалить отработавшие газы, в результате чего снижается их токсичность.
Также работает система охлаждения, регулирующая температуру внутри агрегата и следящая за тем, чтобы она была оптимальной.
Рабочий цикл ДВС
Основной цикл мотора подразумевает выполнение четырех основных тактов. Именно о них и пойдет речь дальше по тексту.
Первый такт: впуск
Начальный — движение кулачков, которые являются частью конструкции распределительного вала. Они меняют воздействуют на клапан впуска, заставляя его открыться.
Далее, вслед за открывшимся клапаном, с места двигается поршень. Деталь постепенно перемещается из крайнего верхнего положения в крайнее нижнее. Воздух внутри цилиндра в связи с уменьшением пространства поршнем становится более разреженным, благодаря чему становится возможным поступление подготовленной рабочей смеси.
После этого поршень начинает действовать на коленвал через шатун, вследствие чего вал поворачивается на 180 градусов. Сам поршень уже достигает своего критического нижнего положения, и на этом моменте начинается второй такт.
Второй такт: сжатие
Он подразумевает дальнейшее сжатие смеси, находящейся внутри цилиндра. Клапан впуска закрывается, и поршень меняет свое направление, двигаясь вверх. Воздух в связи с уменьшением пространства начинает сжиматься, а рабочая смесь — нагреваться. Когда второй такт подходит к концу, в действие приходит система зажигания. Ее основное назначение — подача на свечу заряда электричества для образования искры. Именно эта искра поджигает сжатую смесь из топлива и воздуха, приводя к ее воспламенению.
Отдельно стоит рассмотреть, как зажигается топливо у дизельного ДВС. Как только завершается сжатие, начинает поступать мелкораспыленное дизельное топливо через форсунку внутрь камеры. Впоследствии горючее вещество перемешивается с воздухом внутри, благодаря чему происходит воспламенение.
Что касается карбюраторного двигателя со стандартным топливом, то на втором такте коленчатый вал успевает сделать полный оборот.
Третий такт: рабочий ход
Третий такт называется рабочим ходом. Газы, оставшиеся после сгорания смеси, начинают толкать поршень, перемещая его вниз. Полученная деталью энергия передается коленвалу, и тот снова поворачивается, но уже на половину оборота.
Четвертый такт: выпуск
Четвертый такт — выпуск оставшихся газов. Когда такт только начинается, кулачок меняет положение на этот раз выпускного клапана, открывая его. Это способствует началу движения поршня наверх, вследствие чего из цилиндра начинают выходить отработавшие газы.
Интересно, что на современных моделях транспортных средств ДВС оборудованы не одним цилиндром, а несколькими. Благодаря их слаженной работе обеспечивается более качественная работа мотора и систем машины. При этом в каждом цилиндре единовременно выполняются разные такты. Так, например, в одном цилиндре вовсю идет рабочий ход, а во втором — коленчатый вал еще только совершает оборот. Подобная конструкция также:
избавляет от ненужных вибраций;
уравновешивает силы, которые действуют на работу коленвала;
организует ровную работу мотора.
Ввиду компактности двигатели с несколькими цилиндрами изготавливают не рядными, а V-образными. Также существует форма оппозитных двигателей, которые часто можно встретить на автомобилях производства Subaru. Такое решение позволяет сэкономить много места под капотом.
Как работает двухтактный мотор
Выше было упомянуто, что поршневые двигатели делятся как на 4-тактные, так и на 2-тактные. Принцип работы вторых немного отличается от того, что был описан ранее. Да и само устройство такого агрегата значительно проще предыдущей конструкции. В двухтактном агрегате всего два окна в цилиндре — впускное и выпускное. Второе расположено чуть выше первого, и сейчас будет объяснено, для чего это.
Поршень при начале первого такта, до этого перекрывавший впускное окно, начинает двигаться наверх, в результате чего перекрывает собой окно впуска топлива. Поршень в это же время продолжает опускаться, что приводит к сжатию рабочей смеси. Как только деталь достигает нужного положения, на свече образуется первая искра, и созданная смесь тут же поджигается, воспламеняясь. Впускное окно к этому моменту уже открывается. Оно пропускает очередную порцию топлива и воздуха, продолжая работу механизма.
Начало второго такта характеризуется сменой направления движения поршня — он начинает перемещаться вниз. На него действуют газы, стремящиеся расширить имеющееся пространство. Поршень перемещается, открывая впускное окно, и оставшиеся после сгорания смеси газы уходят, пропуская внутрь новую порцию топлива.
Какая-то часть рабочей смеси также покидает цилиндр через открытый выпускной клапан. Поэтому становится понятным, почему двухтактные двигатели требуют такого количества топлива.
Преимущества и недостатки
Преимуществом двухтактных поршневых агрегатов является достижение большой мощности при небольшом рабочем объеме, если сравнивать их с четырехтактными. Однако владелец авто будет страдать от внушительных расходов топлива, из-за чего в скором времени в его голове возникнет идея поменять агрегат.
Также плюсами двухтактных ДВС можно назвать простую конструкцию, понятную и равномерную работу, маленький вес и компактный размер. К минусам следует отнести грязный выхлоп, нехватку различных систем, а также быстрый износ деталей конструкции. Довольно часто владельцы машин с таким двигателем жалуются на перегрев агрегата и его поломку.
На автомобилях устанавливают поршневые двигатели внутреннего сгорания (ДВС), у которых топливо сгорает внутри цилиндра. В основу их действия положено свойство газов расширяться при нагревании. Рассмотрим принцип устройства и работы двигателя внутреннего сгорания (ДВС), а также его рабочие циклы.
🔧 Рабочий цикл четырехтактного бензинового двигателя
Рабочим циклом двигателя называется периодически повторяющийся ряд последовательных процессов, протекающих в каждом цилиндре двигателя и обусловливающих превращение тепловой энергии в механическую работу. Если рабочий цикл совершается за два хода поршня, т.е. за один оборот коленчатого вала, то такой двигатель называется двухтактным.
Автомобильные двигатели работают, как правило, по четырехтактному циклу, который совершается за два оборота коленчатого вала или четыре хода поршня и состоит из тактов впуска, сжатия, расширения (рабочего хода) и выпуска.
• Принцип работы ДВС (для просмотра нажмите на кнопку иллюстрации — Фото 2-5
Крайние положения поршня, при которых он наиболее удален от оси коленчатого вала или приближен к ней, называются верхней и нижней «мертвыми» точками (ВМТ и НМТ). Подробнее в статье «как устроены бензиновые и дизельные двигатели».
Впуск. По мере того, как коленчатый вал двигателя делает первый полуоборот, поршень перемещается от ВМТ к НМТ, впускной клапан открыт, выпускной клапан закрыт. В цилиндре создается разряжение, вследствие чего свежий заряд горючей смеси, состоящий из паров бензина и воздуха, засасывается через впускной газопровод в цилиндр и, смешиваясь с остаточными отработавшими газами, образует рабочую смесь.
Сжатие. После заполнения цилиндра горючей смесью при дальнейшем вращении коленчатого вала (второй полуоборот) поршень перемещается от НМТ к ВМТ при закрытых клапанах. По мере уменьшения объема температура и давление рабочей смеси повышаются.
Расширение или рабочий ход. В конце такта сжатия рабочая смесь воспламеняется от электрической искры и быстро сгорает, вследствие чего температура и давление образующихся газов резко возрастает, поршень при этом перемещается от ВМТ к НМТ. В процессе такта расширения шарнирно связанный с поршнем шатун совершает сложное движение и через кривошип приводит во вращение коленчатый вал.
При расширении газы совершают полезную работу, поэтому ход поршня при третьем полуобороте коленчатого вала называют рабочим ходом. В конце рабочего хода поршня, при нахождении его около НМТ открывается выпускной клапан, давление в цилиндре снижается до 0.3 — 0.75 МПа, а температура до 950 — 1200оС.
Выпуск. При четвертом полуобороте коленчатого вала поршень перемещается от НМТ к ВМТ. При этом выпускной клапан открыт, и продукты сгорания выталкиваются из цилиндра в атмосферу через выпускной газопровод.
🔧 Рабочий цикл четырехтактного дизеля
В отличие от бензинового двигателя, при такте «впуск» в цилиндры дизеля поступает чистый воздух. Во время такта «сжатие» воздух нагревается до 600оС. В конце этого такта в цилиндр впрыскивается определенная порция топлива, которое самовоспламеняется.
Впуск. При движении поршня от ВМТ к НМТ вследствие образующегося разряжения из воздушного фильтра в цилиндр через открытый впускной клапан поступает атмосферный воздух. Давление воздуха в цилиндре составляет 0.08 — 0.095 МПа, а температура 40 — 60°С.
Сжатие. Поршень движется от НМТ к ВМТ; впускной и выпускной клапаны закрыты, вследствие этого перемещающийся вверх поршень сжимает поступивший воздух. Для воспламенения топлива необходимо, чтобы температура сжатого воздуха была выше температуры самовоспламенения топлива. При ходе поршня к ВМТ цилиндр через форсунку впрыскивается дизельное топливо, подаваемое топливным насосом.
Расширение или рабочий ход. Впрыснутое в конце такта сжатия топливо, перемешиваясь с нагретым воздухом, воспламеняется, и начинается процесс сгорания, характеризующийся быстрым повышением температуры и давления. При этом максимальное давление газов достигает 6 — 9 МПа, а температура 1800 — 2000°С. Под действием давления газов поршень перемещается от ВМТ в НМТ — происходит рабочий ход. Около НМТ давление снижается до 0.3 — 0.5 МПа, а температура до 700 — 900оС.
Выпуск. Поршень перемещается от НМТ в ВМТ и через открытый выпускной клапан отработавшие газы выталкиваются из цилиндра. Давление газов снижается до 0.11 — 0.12 МПа, а температура до 500-700оС. После окончания такта выпуска при дальнейшем вращении коленчатого вала рабочий цикл повторяется в той же последовательности.
🔧 Принцип работы многоцилиндровых двигателей
На автомобилях устанавливают многоцилиндровые двигатели. Чтобы многоцилиндровый двигатель работал равномерно, такты расширения должны следовать через равные углы поворота коленчатого вала (т. е. через равные промежутки времени).
Последовательность чередования одноименных тактов в цилиндрах называют порядком работы двигателя. Порядок работы большинства четырехцилиндровых двигателей 1-3-4-2 или 1-2-4-3. Это означает, что после рабочего хода в первом цилиндре следующий рабочий ход происходит в третьем, затем в четвертом и, наконец, во втором цилиндре. Определенная последовательность соблюдается и в других многоцилиндровых двигателях.
• Диаграмма работы двигателя по схеме 1-2-4-3 Фото 6
Многоцилиндровые двигатели бывают рядными и V-образными. В рядных двигателях цилиндры расположены вертикально, а в V-образных — под углом. Последние характеризуются меньшей габаритной длиной по сравнению с первыми. Современные восьмицилиндровые двигатели выполняют двухрядными с V-образным расположением цилиндров.
Вот уже около ста лет повсюду в мире основным силовым агрегатом на автомобилях и мотоциклах, тракторах и комбайнах, прочей технике является двигатель внутреннего сгорания. Придя в начале двадцатого века на смену двигателям внешнего сгорания (паровым), он и в веке двадцать первом остаётся наиболее экономически эффективным видом мотора. В данной статье мы подробно рассмотрим устройство, принцип работы различных видов ДВС и его основных вспомогательных систем.
Определение и общие особенности работы ДВС
Главная особенность любого двигателя внутреннего сгорания состоит в том, что топливо воспламеняется непосредственно внутри его рабочей камеры, а не в дополнительных внешних носителях. В процессе работы химическая и тепловая энергия от сгорания топлива преобразуется в механическую работу. Принцип работы ДВС основан на физическом эффекте теплового расширения газов, которое образуется в процессе сгорания топливно-воздушной смеси под давлением внутри цилиндров двигателя.
Классификация двигателей внутреннего сгорания
В процессе эволюции ДВС выделились следующие, доказавшие свою эффективность, типы данных моторов:
Поршневые двигатели внутреннего сгорания. В них рабочая камера находится внутри цилиндров, а тепловая энергия преобразуется в механическую работу посредством кривошипно-шатунного механизма, передающего энергию движения на коленчатый вал. Поршневые моторы делятся, в свою очередь, на
карбюраторные, в которых воздушно-топливная смесь формируется в карбюраторе, впрыскивается в цилиндр и воспламеняется там искрой от свечи зажигания;
Технику с прочими видами ДВС можно вносить в Красную книгу. В наше время автомобили с роторно-поршневыми двигателями делает только «Mazda». Опытную серию автомашин с газотурбинным двигателем выпускал «Chrysler», но было это в 60-х годах, и более к этому вопросу никто из автопроизводителей не возвращался. В СССР газотурбинными двигателями оснащались танки «Т-80» и десантные корабли «Зубр», но в дальнейшем решено было отказаться от данного типа моторов. В связи с этим, подробно остановимся на «завоевавших мировое господство» поршневых двигателях внутреннего сгорания.
Устройство двигателя внутреннего сгорания
Корпус двигателя объединяет в единый организм:
блок цилиндров, внутри камер сгорания которых воспламеняется топливно-воздушная смесь, а газы от этого сгорания приводят в движение поршни;
кривошипно-шатунный механизм, который передаёт энергию движения на коленчатый вал;
газораспределительный механизм, который призван обеспечивать своевременное открытие/закрытие клапанов для впуска/выпуска горючей смеси и отработанных газов;
система подачи («впрыска») и воспламенения («зажигания») топливно-воздушной смеси;
система удаления продуктов горения (выхлопных газов).
Четырёхтактный двигатель внутреннего сгорания в разрезе
При пуске двигателя в его цилиндры через впускные клапаны впрыскивается воздушно-топливная смесь и воспламеняется там от искры свечи зажигания. При сгорании и тепловом расширении газов от избыточного давления поршень приходит в движение, передавая механическую работу на вращение коленвала.
Работа поршневого двигателя внутреннего сгорания осуществляется циклически. Данные циклы повторяются с частотой несколько сотен раз в минуту. Это обеспечивает непрерывное поступательное вращение выходящего из двигателя коленчатого вала.
Принципы работы ДВС
— Принцип работы двухтактного двигателя
Когда происходит запуск двигателя, поршень, увлекаемый поворотом коленчатого вала, приходит в движение. Как только он достигает своей нижней мёртвой точки (НМТ) и переходит к движению вверх, в камеру сгорания цилиндра подаётся топливно-воздушную смесь.
В своём движении вверх поршень сжимает её. В момент достижения поршнем его верхней мёртвой точки (ВМТ) искра от свечи электронного зажигания воспламеняет топливно-воздушную смесь. Моментально расширяясь, пары горящего топлива стремительно толкают поршень обратно к нижней мёртвой точке.
В это время открывается выпускной клапан, через который раскалённые выхлопные газы удаляются из камеры сгорания. Снова пройдя НМТ, поршень возобновляет своё движение к ВМТ. За это время коленчатый вал совершает один оборот.
При новом движении поршня опять открывается канал впуска топливно-воздушной смеси, которая замещает весь объём вышедших отработанных газов, и весь процесс повторяется заново. Ввиду того, что работа поршня в подобных моторах ограничивается двумя тактами, он совершает гораздо меньшее, чем в четырёхтактном двигателе, количество движений за определённую единицу времени. Минимизируются потери на трение. Однако выделяется большая тепловая энергия, и двухтактные двигатели быстрей и сильнее греются.
В двухтактных двигателях поршень заменяет собой клапанный механизм газораспределения, в ходе своего движения в определённые моменты открывая и закрывая рабочие отверстия впуска и выпуска в цилиндре. Худший, по сравнению с четырёхтактным двигателем, газообмен является главным недостатком двухтактной системы ДВС. В момент удаления выхлопных газов теряется определённый процент не только рабочего вещества, но и мощности.
— Принцип работы четырёхтактного двигателя
Данных недостатков лишены четырёхтактные ДВС, которые, в различных вариантах, и устанавливаются на практически все современные автомобили, трактора и прочую технику. В них впуск/ выпуск горючей смеси/выхлопных газов осуществляются в виде отдельных рабочих процессов, а не совмещены со сжатием и расширением, как в двухтактных. При помощи газораспределительного механизма обеспечивается механическая синхронность работы впускных и выпускных клапанов с оборотами коленвала. В четырёхтактном двигателе впрыск топливно-воздушной смеси происходит только после полного удаления отработанных газов и закрытия выпускных клапанов.
Процесс работы двигателя внутреннего сгорания
Каждый такт работы составляет один ход поршня в пределах от верхней до нижней мёртвых точек. При этом двигатель проходит через следующие фазы работы:
Такт первый, впуск. Поршень совершает движение от верхней к нижней мёртвой точке. В это время внутри цилиндра возникает разряжение, открывается впускной клапан и поступает топливно-воздушная смесь. В завершение впуска давление в полости цилиндра составляет в пределах от 0,07 до 0,095 Мпа; температура — от 80 до 120 градусов Цельсия.
Такт второй, сжатие. При движении поршня от нижней к верхней мёртвой точке и закрытых впускном и выпускном клапане происходит сжатие горючей смеси в полости цилиндра. Этот процесс сопровождается повышением давления до 1,2—1,7 Мпа, а температуры — до 300-400 градусов Цельсия.
Такт третий, расширение. Топливно-воздушная смесь воспламеняется. Это сопровождается выделением значительного количества тепловой энергии. Температура в полости цилиндра резко возрастает до 2,5 тысяч градусов по Цельсию. Под давлением поршень быстро движется к своей нижней мёртвой точке. Показатель давления при этом составляет от 4 до 6 Мпа.
Такт четвёртый, выпуск. Во время обратного движения поршня к верхней мёртвой точке открывается выпускной клапан, через который выхлопные газы выталкиваются из цилиндра в выпускной трубопровод, а затем и в окружающую среду. Показатели давление в завершающей стадии цикла составляют 0,1-0,12 Мпа; температуры — 600-900 градусов по Цельсию.
Вспомогательные системы двигателя внутреннего сгорания
— Система зажигания
Система зажигания является частью электрооборудования машины и предназначена для обеспечения искры, воспламеняющей топливно-воздушную смесь в рабочей камере цилиндра. Составными частями системы зажигания являются:
Источник питания. Во время запуска двигателя таковым является аккумуляторная батарея, а во время его работы — генератор.
Включатель, или замок зажигания. Это ранее механическое, а в последние годы всё чаще электрическое контактное устройство для подачи электронапряжения.
Накопитель энергии. Катушка, или автотрансформатор — узел, предназначенный для накопления и преобразования энергии, достаточной для возникновения нужного разряда между электродами свечи зажигания.
Распределитель зажигания (трамблёр). Устройство, предназначенное для распределения импульса высокого напряжения по проводам, ведущим к свечам каждого из цилиндров.
Система зажигания ДВС
— Впускная система
Система впуска ДВС предназначена для бесперебойной подачив мотор атмосферного воздуха, для его смешивания с топливом и приготовления горючей смеси. Следует отметить, что в карбюраторных двигателях прошлого впускная система состоит из воздуховода и воздушного фильтра. И всё. В состав впускной системы современных автомобилей, тракторов и прочей техники входят:
Воздухозаборник. Представляет собою патрубок удобной для каждого конкретного двигателя формы. Через него атмосферный воздух всасывается внутрь двигателя, посредством разницы в показателях давления в атмосфере и в двигателе, где при движении поршней возникает разрежение.
Воздушный фильтр. Это расходный материал, предназначенный для очистки поступающего в мотор воздуха от пыли и твёрдых частиц, их задержки на фильтре.
Дроссельная заслонка. Воздушный клапан, предназначенный для регулирования подачи нужного количества воздуха. Механически она активируется нажатием на педаль газа, а в современной технике — при помощи электроники.
Впускной коллектор. Распределяет поток воздуха по цилиндрам мотора. Для придания воздушному потоку нужного распределения используются специальные впускные заслонки и вакуумный усилитель.
Топливный бак — ёмкость для хранения бензина или дизтоплива, с устройством для забора горючего (насосом).
Топливопроводы — комплекс трубок и шлангов, по которым к двигателю поступает его «пища».
Устройство смесеобразования, то есть карбюратор или инжектор — специальный механизм для приготовления топливно-воздушной смеси и её впрыска в ДВС.
Электронный блок управления (ЭБУ) смесеобразованием и впрыском — в инжекторных двигателях это устройство «отвечает» за синхронную и эффективную работу по образованию и подаче горючей смеси в мотор.
Топливный насос — электрическое устройство для нагнетания бензина или солярки в топливопровод.
Топливный фильтр — расходный материал для дополнительной очистки топлива в процессе его транспортировки от бака к мотору.
Схема топливной системы ДВС
— Система смазки
Предназначение системы смазки ДВС — уменьшение силы трения и её разрушительного воздействия на детали; отведение части излишнего тепла; удаление продуктов нагара и износа; защита металла от коррозии. Система смазки ДВС включает в себя:
Поддон картера — резервуар для хранения моторного масла. Уровень масла в поддоне контролируется не только специальным щупом, но и датчиком.
Масляный насос — качает масло из поддона и подаёт его к нужным деталям двигателя через специальные просверленные каналы-«магистрали». Под действием силы тяжести масло стекает со смазанных деталей вниз, обратно в поддон картера, накапливается там, и цикл смазки повторяется снова.
Масляный фильтр задерживает и удаляет из моторного масла твёрдые частицы, образующиеся из нагара и продуктов износа деталей. Фильтрующий элемент всегда меняется на новый вместе с каждой заменой моторного масла.
Масляный радиатор предназначен для охлаждения моторного масла, с помощью жидкости из системы охлаждения двигателя.
— Выхлопная система
Выхлопная система ДВС служит для удаления отработанных газов и уменьшения шумности работы мотора. В современной технике выхлопная система состоит из следующих деталей (по порядку выхода отработанных газов из мотора):
Выпускной коллектор. Это система труб из жаропрочного чугуна, которая принимает раскалённые отработанные газы, гасит их первичный колебательный процесс и отправляет далее, в приёмную трубу.
Приёмная труба — изогнутый газоотвод из огнестойкого металла, в народе именуемый «штанами».
Резонатор, или, говоря народным языком, «банка» глушителя — ёмкость, в которой происходит разделение выхлопных газов и снижение их скорости.
Катализатор — устройство, предназначенное для очистки выхлопных газов и их нейтрадизации.
Глушитель — ёмкость с комплексом специальных перегородок, предназначенных для многократного изменения направления движения потока газов и, соответственно, их шумности.
Выхлопная система ДВС
— Система охлаждения
Если на мопедах, мотороллерах и недорогих мотоциклах до сих пор применяется воздушная система охлаждения двигателя — встречным потоком воздуха, то для более мощной техники её, разумеется, недостаточно. Здесь работает жидкостная система охлаждения, предназначенная длязабирания излишнего тепла у мотора и снижения тепловых нагрузок на его детали.
Радиатор системы охлаждения служит для отдачи избыточного тепла в окружающую среду. Он состоит из большого количества изогнутых аллюминиевых трубок, с рёбрами для дополнительной теплоотдачи.
Вентилятор предназначен для усиления охлаждающего эффекта на радиатор от встречного потока воздуха.
Водяной насос (помпа) — «гоняет» охлаждающую жидкость по «малому» и «большому» кругам, обеспечивая её циркуляцию через двигатель и радиатор.
Термостат — специальный клапан, обеспечивающий оптимальную температуру охлаждающей жидкости путём запуска её по «малому кругу», минуя радиатор (при холодном двигателе) и по «большому кругу», через радиатор — при прогретом двигателе.
Слаженная работа данных вспомогательных систем обеспечивает максимальную отдачу от двигателя внутреннего сгорания и его надёжность.
В заключение необходимо отметить, что в обозримом будущем не предвидится появления достойных конкурентов двигателю внутреннего сгорания. Есть все основания утверждать, что в своём современном, усовершенствованном виде, он ещё несколько десятилетий останется господствующим видом мотора во всех отраслях мировой экономики.
курсов PDH онлайн. PDH для профессиональных инженеров. ПДХ Инжиниринг.
«Мне нравится широта ваших курсов HVAC; не только экологические курсы или курсы по энергосбережению
.»
Рассел Бейли, ЧП
Нью-Йорк
«Это укрепило мои текущие знания и научило меня нескольким новым вещам, кроме того
познакомив меня с новыми источниками
информации».
Стивен Дедак, ЧП
Нью-Джерси
«Материал был очень информативным и организованным. Я многому научился, и они
очень быстро отвечали на вопросы.
Это было на высшем уровне. Буду использовать
снова. Спасибо».
Блэр Хейуорд, P.E.0003 «Веб-сайт прост в использовании. Хорошо организован. Я действительно буду пользоваться вашими услугами снова.
Я передам название вашей компании
другим сотрудникам.»
Рой Пфлейдерер, ЧП
Нью-Йорк
«Справочный материал был превосходным, и курс был очень информативным, особенно потому, что я думал, что уже знаком
с деталями Канзас
Авария в City Hyatt.»
Майкл Морган, ЧП
Техас
«Мне очень нравится ваша бизнес-модель. Мне нравится, что я могу просмотреть текст перед покупкой. Я обнаружил, что класс
Информативный и полезный
в моей работе. «
Уильям Сенкевич, стр.
Флорида
познавательный. Вы
— лучшие, которые я нашел. «
Рассел Смит, P.E.
Pennsylvania
Я считаю, что подход упрощает для рабочего инженера.
материала». На самом деле
человек изучает больше
от неудач. «
Джон Скондры, P.E.
Пенсильвания
«. Курс был хорошо поставлен вместе, и используется.
Путь обучения. «
Jack Lundberg, P.E.
Висконсин
» Я очень увлекаюсь тем, как вы представляете курсы; т. е. позволяя
Студент. Для рассмотрения курса
Материал перед оплатой и
Получение викторины. «
Arvin Swanger, P.E.
Virgina
«. курсы. Я, конечно, многому научился и
получил огромное удовольствие».0002 «Я очень доволен предлагаемыми курсами, качеством содержания материалов и простотой поиска
онлайн-курсов
.»
Уильям Валериоти, ЧП
Техас
«Этот материал во многом оправдал мои ожидания. Курс был прост для изучения. Фотографии в основном давали хорошее представление о
обсуждаемых темах.»
Майкл Райан, ЧП
Пенсильвания
«Именно то, что я искал. Нужен 1 балл по этике, и я нашел его здесь.»
Джеральд Нотт, П.Е.
Нью-Джерси
«Это был мой первый онлайн-опыт получения необходимых кредитов PDH. Это было
информативно, выгодно и экономично.
Я настоятельно рекомендую это
всем инженерам. «
Джеймс Шурелл, P.E.
Ohio
Я ценю вопросы« Реальный мир »и соответствует моей практике. , и
не основаны на каком-то неясном разделе
законов, которые не применяются
к «нормальной практике».0005
Марк Каноник, ЧП
Нью-Йорк
«Большой опыт! Я многому научился, чтобы вернуться к своему медицинскому устройству
организации».
Иван Харлан, ЧП
Теннесси
«Материал курса имеет хорошее содержание, не слишком математический, с хорошим акцентом на практическое применение технологий».
Юджин Бойл, ЧП
California
«Это был очень приятный опыт. Тема была интересной и хорошо представленной,
, а онлайн -формат был очень
и простые в
. Благодарность.»
Патрисия Адамс, ЧП
Канзас
«Отличный способ добиться соответствия непрерывному обучению физкультуры в рамках временных ограничений лицензиата».
Джозеф Фриссора, ЧП
Нью-Джерси
«Должен признаться, я действительно многому научился. Это помогает иметь
обзор текстового материала. предоставлены
фактические случаи».
Жаклин Брукс, ЧП
Флорида
«Общие ошибки ADA в проектировании объектов очень полезны. Проверка
требовало исследования в
Документ , но Ответы были
. Проще говоря.»
Гарольд Катлер, ЧП
Массачусетс
«Это было эффективное использование моего времени. Спасибо за разнообразие выбора
в инженерии дорожного движения, который мне нужен
, чтобы выполнить требования
Сертификация PTOE. «
Джозеф Гилрой, стр. способ заработать CEU для моих требований PG в штате Делавэр. До сих пор все курсы, которые я посещал, были отличными.
Надеюсь увидеть больше 40%
Курсы с дисконтированием ». дополнительные
курсы. Процесс прост, и
намного эффективнее, чем
необходимость путешествовать.0004
Айдахо
«Услуги, предоставляемые CEDengineering, очень полезны для инженеров-профессионалов
для получения единиц PDH
в любое время. Очень удобно.»
Пол Абелла, ЧП
Аризона
«Пока все было отлично! Поскольку я постоянно работаю матерью двоих детей, у меня не так много
времени, чтобы исследовать, куда
получить мои кредиты от.»
Кристен Фаррелл, ЧП
Висконсин
2 90 «Это было очень познавательно. Легко для понимания с иллюстрациями
и графиками; определенно облегчает
усвоение всех
теорий.»
Виктор Окампо, P.Eng.
Альберта, Канада
«Хороший обзор принципов полупроводников. Мне понравилось проходить курс по телефону
My Sope Pace во время моего Morning
Subway Commute 9000
до работы. .»
Клиффорд Гринблатт, ЧП
Мэриленд
«Просто найти интересные курсы, скачать документы и получить
викторина. Я буду Emong Рекомендовать
You To Every PE, нуждающийся в
CE. тем во многих областях техники».0004
«У меня перепроизводили вещи, которые я забыл. Я также рад получить финансово
на Ваше промо-электронное письмо , которая
на 40%. »
Conrado Casem, P.E.
Теннесси
«Отличный курс по разумной цене. Буду пользоваться вашими услугами в будущем.»
Чарльз Флейшер, П.Е.
Нью-Йорк
«Это был хороший тест, и я фактически проверил, что я прочитал кодексы профессиональной этики
и правила Нью-Мексико
».
Брун Гильберт, Ч.П.
Калифорния
«Мне очень понравились занятия. Они стоили времени и усилий.»
Дэвид Рейнольдс, ЧП
Канзас
«Очень доволен качеством тестовых документов. Будет использовать CEDengineerng
, когда потребуется дополнительная сертификация
.»
Томас Каппеллин, ЧП
Иллинойс
«У меня истек срок действия курса, но вы все равно выполнили обязательство и поставили
Me, за что я заплатил — много
! » для инженера». 0004
Хорошо расположено. «
Глен Шварц, P.E.
Нью -Джерси
Вопросы были подходящими для уроков, а материал урока —
.
для дизайна дерева.»
Брайан Адамс, ЧП
Миннесота
0004
Роберт Велнер, ЧП
Нью -Йорк
«У меня был большой опыт, когда я получил прибрежное строительство — проектирование
Building и
High Рекомендую его».
Денис Солано, ЧП
Флорида
«Очень понятный, хорошо организованный веб-сайт. Материалы курса этики штата Нью-Джерси были очень
хорошо подготовлено. Мне нравится возможность загрузить учебный материал до
Обзор везде, где бы ни был и
всякий раз, когда ».
Тим Чиддикс, P.E.
Colorado
» Отлично! Сохраняйте широкий выбор тем на выбор».
Уильям Бараттино, ЧП
Вирджиния
«Процесс прямой, никакой чепухи. Хороший опыт.»
Тайрон Бааш, ЧП
Иллинойс
«Вопросы на экзамене были наводящими и демонстрировали понимание
материала. Тщательный
и всеобъемлющий. «
Майкл Тобин, P.E.
Аризона
» Это мой второй курс, и мне понравилось то, что мне предложил курс, что
помогу моя линия
работы. Я обязательно воспользуюсь этим сайтом снова.»
Анджела Уотсон, ЧП
Монтана
«Простота в исполнении. Никакой путаницы при подходе к сдаче теста или записи сертификата.»
Кеннет Пейдж, ЧП
Мэриленд
«Это был отличный источник информации о нагревании воды с помощью солнечной энергии.
Луан Мане, ЧП
Conneticut
«Мне нравится подход, позволяющий зарегистрироваться и иметь возможность читать материалы в автономном режиме, а затем
вернуться, чтобы пройти тест.»
Алекс Млсна, ЧП
Индиана
«Я оценил количество информации, предоставленной для класса. Я знаю
Это вся информация, которую я могу
В реальных жизненные ситуации. «
Натали Дриндер, P.E.
South Dakota
курс.»0004
«веб -сайт прост в использовании, вы можете загрузить материал для изучения, затем вернуться
и пройти тест. .»
Майкл Гладд, ЧП
Грузия
«Спасибо за хорошие курсы на протяжении многих лет.»
Деннис Фундзак, ЧП
Огайо
«Очень легко зарегистрироваться, получить доступ к курсу, пройти тест и распечатать сертификат PDH
. Спасибо, что сделали этот процесс простым.»
Фред Шайбе, ЧП
Висконсин
«Положительный опыт. Быстро нашел курс, который соответствует моим потребностям, и закончил
PDH за один час за
Один час. «
Стив Торкильдсон, P.E.
Южная Каролина
» Мне нравилось загрузить документы для рассмотрения контента
и приготовимости.
наличие для оплаты
материалов.»
Richard Wymelenberg, P. E.0005
«Это хорошее пособие по ЭЭ для инженеров, не являющихся электриками.»
Дуглас Стаффорд, ЧП
Техас
«Всегда есть место для улучшения, но я не могу придумать ничего в вашем
процессе, который нуждается в
улучшении.»
Томас Сталкап, ЧП
Арканзас
«Мне очень нравится удобство прохождения онлайн-викторины и немедленного получения сертификата
.»
Марлен Делани, ЧП
Иллинойс
«Обучающие модули CEDengineering — это очень удобный способ доступа к информации по
многим различным техническим областям
3 за пределами
40003 собственная специализация без
. 1. впуск 2. сжатие 3. мощность 4. выпуск
Двигатель внутреннего сгорания представляет собой двигатель, в котором сжигание топлива происходит в замкнутом пространстве, называемом камерой сгорания.Эта экзотермическая реакция топлива с окислителем создает газы высокой температуры и давления, которым разрешено расширяться.Определяющей особенностью двигателя внутреннего сгорания является то, что полезная работа выполняется расширяющимися горячими газами, воздействующими непосредственно на движение, например, воздействуя на поршни, роторы или даже нажатием и перемещением всего двигателя.
Это отличается от двигателей внешнего сгорания, таких как паровые двигатели, которые используют процесс сгорания для нагрева отдельной рабочей жидкости, обычно воды или пара, которая затем, в свою очередь, работает, например, путем нажатия на паровой поршень.
Термин Двигатель внутреннего сгорания (ДВС) почти всегда используется для обозначения поршневых двигателей, двигателей Ванкеля и аналогичных конструкций, в которых сгорание прерывистое. Однако двигатели непрерывного сгорания, такие как реактивные двигатели, большинство ракет и многие газовые турбины, также являются двигателями внутреннего сгорания.
Двигатели внутреннего сгорания в основном используются в транспорте. Несколько других применений предназначены для любой портативной ситуации, когда вам нужен неэлектрический двигатель. Самым большим применением в этой ситуации будет двигатель внутреннего сгорания, приводящий в действие электрический генератор. Таким образом, вы можете использовать стандартные электроинструменты с приводом от двигателя внутреннего сгорания.
Содержание
1 История
1.1 Применение
2 Операция
3 Процесс воспламенения бензина
4 Процесс зажигания дизельного двигателя
5 Энергия
6 деталей
7 Классификация
7.1 Принцип работы
7.2 Цикл двигателя
7.2.1 Двухтактный
7.2.2 Четырехтактный
7. 2.3 Пятитактный
7.2.4 Двигатель Бурка
7.2.5 Двигатель внутреннего сгорания с регулируемым двигателем
7.2.6 Ванкель
7.2.7 Газовая турбина
7.2.8 Вышедшие из употребления методы
7.3 Типы топлива и окислителя
7.4 Водород
7,5 Цилиндры
7.6 Система зажигания
7.7 Топливные системы
7.8 Конфигурация двигателя
7.9 Объем двигателя
7.10 Системы смазки
7.11 Загрязнение двигателя
8 КПД двигателя внутреннего сгорания
9 Примечания
10 Каталожные номера
11 Внешние ссылки
12 кредитов
Преимуществом этого является портативность. Использовать этот тип двигателя в транспортных средствах удобнее, чем на электричестве. Даже в случае гибридных автомобилей они по-прежнему используют двигатель внутреннего сгорания для зарядки аккумулятора. Недостатком является загрязнение, которое они выделяют. Не только очевидное загрязнение воздуха, но и загрязнение сломанными или устаревшими двигателями и отработанными деталями, такими как масло или резиновые изделия, которые необходимо выбросить. Еще одним фактором является шумовое загрязнение, многие двигатели внутреннего сгорания очень громкие. Некоторые из них настолько громкие, что люди нуждаются в средствах защиты органов слуха, чтобы не повредить уши. Еще один минус — размер. Очень нецелесообразно иметь маленькие двигатели, которые могут иметь любую мощность. Электродвигатели для этого гораздо практичнее. Вот почему более вероятно увидеть газовый электрогенератор в районе, где нет электричества для питания небольших предметов.
История
Раскрашенный автомобильный двигатель
Демонстрация непрямого или всасывающего принципа внутреннего сгорания. Это может не соответствовать определению двигателя, потому что процесс не повторяется.
Ранние двигатели внутреннего сгорания использовались для питания сельскохозяйственного оборудования, аналогичного этим моделям.
Первые двигатели внутреннего сгорания не имели компрессии, а работали на той воздушно-топливной смеси, которую можно было всосать или вдуть во время первой части такта впуска. Наиболее существенное различие между современных двигателей внутреннего сгорания и ранних конструкций заключается в использовании сжатия и, в частности, внутрицилиндрового сжатия.
1509: Леонардо да Винчи описал двигатель без сжатия. (Его описание может не подразумевать, что идея исходила от него или что она была построена на самом деле.)
1673: Кристиан Гюйгенс описал двигатель без сжатия. [1]
1780-е годы: Алессандро Вольта построил игрушечный электрический пистолет, в котором электрическая искра взрывала смесь воздуха и водорода, выбивая пробку из конца пистолета.
Семнадцатый век: английский изобретатель сэр Сэмюэл Морланд использовал порох для привода водяных насосов.
1794: Роберт Стрит построил двигатель без сжатия, принцип действия которого доминировал почти столетие.
1806: Швейцарский инженер Франсуа Исаак де Риваз построил двигатель внутреннего сгорания, работающий на смеси водорода и кислорода.
1823: Сэмюэл Браун запатентовал первый промышленный двигатель внутреннего сгорания. Он был без сжатия и основан на том, что Харденберг называет «циклом Леонардо», который, как следует из этого названия, в то время уже устарел. Как и сегодня, раннее крупное финансирование в области, где стандарты еще не были установлены, досталось лучшим шоуменам раньше, чем лучшим работникам.
1824: французский физик Сади Карно создал термодинамическую теорию идеализированных тепловых двигателей. Это научно установило необходимость сжатия для увеличения разницы между верхней и нижней рабочими температурами, но неясно, знали ли конструкторы двигателей об этом до того, как сжатие уже стало широко использоваться. Это могло ввести в заблуждение дизайнеров, которые пытались подражать циклу Карно бесполезными способами.
1826 1 апреля: Американец Сэмюэл Мори получил патент на «газовый или паровой двигатель» без сжатия.
1838: Уильяму Барнету был выдан патент (англ.). Это было первое зарегистрированное предположение о компрессии в цилиндре. Он, по-видимому, не осознавал его преимуществ, но его цикл был бы большим достижением, если бы он был достаточно развит.
1854: Итальянцы Эудженио Барсанти и Феличе Маттеуччи запатентовали в Лондоне первый работающий эффективный двигатель внутреннего сгорания (номер 1072), но не запустили его в производство. По концепции он был похож на успешный непрямой двигатель Отто Лангена, но не так хорошо проработан в деталях.
1860: Жан Жозеф Этьен Ленуар (1822-1900) создал газовый двигатель внутреннего сгорания, очень похожий по внешнему виду на горизонтальный паровой лучевой двигатель двойного действия, с цилиндрами, поршнями, шатунами и маховиком, в котором газ в основном место пара. Это был первый серийный двигатель внутреннего сгорания. Его первый двигатель с компрессией развалился на части.
1862: Николаус Отто разработал свободнопоршневой двигатель непрямого действия без сжатия, чья большая эффективность завоевала поддержку Langen, а затем и большей части рынка, который в то время был в основном для небольших стационарных двигателей, работающих на зажигательном газе.
1870: В Вене Зигфрид Маркус поместил на тележку первый передвижной бензиновый двигатель.
1876: Николаус Отто в сотрудничестве с Готлибом Даймлером и Вильгельмом Майбахом разработал практичный двигатель с четырехтактным циклом (цикл Отто). Однако немецкие суды не получили его патент на все двигатели с компрессией в цилиндре или даже на четырехтактный цикл, и после этого решения компрессия в цилиндре стала универсальной.
Карл Бенц
1879: Карл Бенц, работая независимо, получил патент на свой двигатель внутреннего сгорания, надежный двухтактный газовый двигатель, основанный на конструкции четырехтактного двигателя Николауса Отто. Позже Бенц разработал и построил свой собственный четырехтактный двигатель, который использовался в его автомобилях, ставших первыми серийными автомобилями.
1882: Джеймс Аткинсон изобрел циклический двигатель Аткинсона. Двигатель Аткинсона имел одну фазу мощности на оборот вместе с различными объемами впуска и расширения, что делало его более эффективным, чем цикл Отто.
1891: Герберт Акройд Стюарт оформляет свои права на лизинг нефтяных двигателей в Хорнсби в Англии для производства двигателей. Они строят первые двигатели с холодным пуском и воспламенением от сжатия. В 1892 году они устанавливают первые на водонасосной станции. Экспериментальная версия с более высоким давлением обеспечивает самоподдерживающееся воспламенение только за счет сжатия в том же году.
1892: Рудольф Дизель разрабатывает свой двигатель типа тепловой машины Карно, работающий на угольной пыли.
1893 23 февраля: Рудольф Дизель получил патент на дизельный двигатель.
1896: Карл Бенц изобрел оппозитный двигатель, также известный как горизонтально-оппозитный двигатель, в котором соответствующие поршни достигают верхней мертвой точки одновременно, таким образом, уравновешивая друг друга по инерции.
1900: Рудольф Дизель продемонстрировал дизельный двигатель на Всемирной выставке 1900 года Exposition Universelle 9.1452 г. (Всемирная выставка) с использованием арахисового масла (биодизель).
1900: Вильгельм Майбах разработал двигатель, построенный в Daimler Motoren Gesellschaft, в соответствии со спецификациями Эмиля Еллинека, который потребовал, чтобы двигатель был назван Daimler-Mercedes в честь его дочери. В 1902 году автомобили с этим двигателем были запущены в производство компанией DMG.
Области применения
Двигатели внутреннего сгорания чаще всего используются для мобильных двигателей в автомобилях, оборудовании и другой переносной технике. В мобильных сценариях внутреннее сгорание является предпочтительным, поскольку оно может обеспечить высокое отношение мощности к весу вместе с превосходной плотностью энергии топлива. Эти двигатели появились почти во всех автомобилях, мотоциклах, лодках, а также в самых разных самолетах и локомотивах. Там, где требуется очень большая мощность, например, в реактивных самолетах, вертолетах и больших кораблях, они появляются в основном в виде турбин. Они также используются для электрических генераторов и в промышленности.
Эксплуатация
Все двигатели внутреннего сгорания зависят от экзотермического химического процесса сгорания: реакции топлива, обычно с воздухом, хотя могут использоваться и другие окислители, такие как закись азота.
Наиболее распространенное используемое сегодня топливо состоит из углеводородов и производится в основном из нефти. К ним относятся виды топлива, известные как дизельное топливо, бензин и нефтяной газ, а также редкое использование пропана. Большинство двигателей внутреннего сгорания, предназначенных для бензина, могут работать на природном газе или сжиженных нефтяных газах без серьезных модификаций, за исключением компонентов подачи топлива. Также можно использовать жидкое и газообразное биотопливо, такое как этанол и биодизель, форма дизельного топлива, которое производится из сельскохозяйственных культур, дающих триглицериды, таких как соевое масло. Некоторые из них также могут работать на газообразном водороде.
Все двигатели внутреннего сгорания должны иметь метод обеспечения воспламенения в их цилиндрах для создания сгорания. В двигателях используется либо электрический метод, либо система воспламенения от сжатия.
Бензиновое зажигание Процесс
Электрические/бензиновые системы зажигания (которые также могут работать на других видах топлива, как упоминалось ранее) обычно полагаются на комбинацию свинцово-кислотной батареи и индукционной катушки для обеспечения высоковольтной электрической искры для воспламенения топливно-воздушной смеси в цилиндрах двигателя. Эту батарею можно заряжать во время работы с помощью устройства, вырабатывающего электричество, например, генератора переменного тока или генератора, приводимого в движение двигателем. Бензиновые двигатели всасывают смесь воздуха и бензина и сжимают ее до давления менее 170 фунтов на квадратный дюйм, а для воспламенения смеси используется свеча зажигания, когда она сжимается головкой поршня в каждом цилиндре.
Процесс воспламенения дизельного двигателя
Системы воспламенения от сжатия, такие как дизельный двигатель и двигатели HCCI (воспламенение от сжатия с однородным зарядом), полагаются исключительно на тепло и давление, создаваемые двигателем в процессе его сжатия для воспламенения. Возникающая компрессия обычно более чем в три раза выше, чем у бензинового двигателя. Дизельные двигатели всасывают только воздух, и незадолго до пикового сжатия небольшое количество дизельного топлива впрыскивается в цилиндр через топливную форсунку, которая позволяет топливу мгновенно воспламеняться. Двигатели типа HCCI будут потреблять как воздух, так и топливо, но по-прежнему будут полагаться на процесс самовоспламенения без посторонней помощи из-за более высокого давления и тепла. Вот почему дизельные двигатели и двигатели HCCI также более подвержены проблемам с холодным запуском, хотя после запуска они будут работать так же хорошо в холодную погоду. У большинства дизелей также есть аккумуляторная батарея и системы зарядки, однако эта система является вторичной и добавляется производителями как роскошь для облегчения запуска, включения и выключения топлива, что также может выполняться с помощью переключателя или механического устройства, а также для запуска вспомогательных электрических компонентов и аксессуаров. . Однако большинство современных дизелей полагаются на электрические системы, которые также контролируют процесс сгорания для повышения эффективности и снижения выбросов.
Энергия
После успешного воспламенения и сгорания продукты сгорания, горячие газы, имеют больше доступной энергии, чем исходная сжатая топливно-воздушная смесь (которая имеет более высокую химическую энергию). Доступная энергия проявляется в виде высокой температуры и давления, которые могут быть преобразованы двигателем в работу. В поршневом двигателе газообразные продукты высокого давления внутри цилиндров приводят в движение поршни двигателя.
После удаления доступной энергии оставшиеся горячие газы удаляются (часто путем открытия клапана или открытия выпускного отверстия), что позволяет поршню вернуться в предыдущее положение (ВМТ). Затем поршень может перейти к следующей фазе своего цикла, который варьируется в зависимости от двигателя. Любое тепло, не переведенное в работу, обычно считается отходами и удаляется из двигателя воздушной или жидкостной системой охлаждения.
Запчасти
Иллюстрация нескольких ключевых компонентов типичного четырехтактного двигателя.
Детали двигателя различаются в зависимости от типа двигателя. Для четырехтактного двигателя ключевыми частями двигателя являются коленчатый вал (фиолетовый), один или несколько распределительных валов (красный и синий) и клапаны. Для двухтактного двигателя вместо системы клапанов может быть просто выпускной патрубок и впускной патрубок для топлива. В обоих типах двигателей есть один или несколько цилиндров (серый и зеленый), и для каждого цилиндра есть свеча зажигания (темно-серый), поршень (желтый) и кривошип (фиолетовый). Однократное движение поршня вверх или вниз по цилиндру называется тактом, а ход вниз, который происходит непосредственно после воспламенения топливно-воздушной смеси в цилиндре, называется рабочим тактом.
Двигатель Ванкеля имеет треугольный ротор, который вращается в эпитрохоидальной камере (в форме восьмерки) вокруг эксцентрикового вала. Четыре фазы работы (впуск, сжатие, мощность, выпуск) происходят в разных местах, а не в одном месте, как в поршневом двигателе.
В двигателе Bourke используется пара поршней, встроенных в кулисный механизм, который передает возвратно-поступательное усилие через специально разработанный подшипниковый узел для поворота кривошипно-шатунного механизма. Впуск, сжатие, мощность и выпуск происходят при каждом ходе этого хомута.
Классификация
Существует широкий спектр двигателей внутреннего сгорания, соответствующих их многочисленным областям применения. Точно так же существует широкий спектр способов классификации двигателей внутреннего сгорания, некоторые из которых перечислены ниже.
Хотя термины иногда вызывают путаницу, реальной разницы между «двигателем» и «мотором» нет. Когда-то слово «двигатель» (от латыни, через старофранцузское, ingenium, «способность») означало любую машину. «Мотор» (от латинского мотор, «двигатель») — любая машина, производящая механическую энергию. Традиционно электродвигатели не называют «двигателями», но двигатели внутреннего сгорания часто называют «двигателями». (Электродвигатель относится к локомотиву, работающему на электричестве.)
С учетом сказанного следует понимать, что обычное использование часто диктует определения. Многие люди рассматривают двигатели как те вещи, которые генерируют свою энергию изнутри, а двигатели требуют внешнего источника энергии для выполнения своей работы. Очевидно, что корни слов действительно указывают на реальное различие. Кроме того, как и во многих определениях, корневое слово объясняет только начало слова, а не его текущее использование. Конечно, можно утверждать, что так обстоит дело со словами мотор и двигатель.
Принцип работы
Бензиновый двигатель 1906.
Поршневые:
Двигатель на сырой нефти
Двухтактный цикл
Четырехтактный цикл
Двигатель с горячей лампой
Тарельчатые клапаны
Манжетный клапан
Цикл Аткинсона
Предлагаемый
Двигатель Бурка
Улучшения
Управляемый двигатель внутреннего сгорания
Роторный:
Продемонстрировано:
Двигатель Ванкеля
Предложено:
Орбитальный двигатель
Квазитурбина
Роторный двигатель, работающий по циклу Аткинсона
Тороидальный двигатель
Непрерывное горение:
Газовая турбина
Реактивный двигатель
Ракетный двигатель
Цикл двигателя
Двухтактный
Двигатели, основанные на двухтактном цикле, используют два такта (один вверх, один вниз) на каждый рабочий такт. Поскольку нет специальных тактов впуска или выпуска, необходимо использовать альтернативные методы для продувки цилиндров. Наиболее распространенным методом в двухтактных двигателях с искровым зажиганием является использование движения поршня вниз для создания давления в картере свежего заряда, который затем продувается через цилиндр через отверстия в стенках цилиндра. Двухтактные двигатели с искровым зажиганием маленькие и легкие (для своей выходной мощности) и очень простые механически. Общие области применения включают снегоходы, газонокосилки, машины для уборки сорняков, цепные пилы, водные мотоциклы, мопеды, подвесные моторы и некоторые мотоциклы. К сожалению, они также, как правило, громче, менее эффективны и гораздо больше загрязняют окружающую среду, чем их четырехтактные аналоги, и они плохо масштабируются до больших размеров. Интересно, что самые большие двигатели с воспламенением от сжатия являются двухтактными и используются в некоторых локомотивах и больших кораблях. Эти двигатели используют принудительную индукцию для продувки цилиндров. двухтактные двигатели менее экономичны, чем двигатели других типов, потому что неизрасходованное топливо, распыляемое в камеру сгорания, может иногда выходить из выхлопного канала вместе с ранее израсходованным топливом. Без специальной обработки выхлопных газов это также приведет к очень высокому уровню загрязнения, требуя, чтобы во многих небольших двигателях, таких как газонокосилки, использовались четырехтактные двигатели, а в некоторых юрисдикциях — двухтактные двигатели меньшего размера, оснащенные каталитическими нейтрализаторами.
Четырехтактный
Двигатели, основанные на четырехтактном цикле или цикле Отто, имеют один рабочий такт на каждые четыре такта (вверх-вниз-вверх-вниз) и используются в автомобилях, больших лодках и многих легких самолетах. Как правило, они тише, эффективнее и больше, чем их двухтактные аналоги. Существует ряд вариаций этих циклов, в первую очередь циклы Аткинсона и Миллера. В большинстве дизельных двигателей грузовых автомобилей и автомобилей используется четырехтактный цикл, но с системой воспламенения с подогревом от сжатия. Этот вариант называется дизельным циклом.
Пятитактный
Двигатели, основанные на пятитактном цикле, представляют собой вариант четырехтактного цикла. Обычно четыре цикла: впуск, сжатие, сгорание и выпуск. Пятый цикл, добавленный Delautour [2] , — это охлаждение. Двигатели, работающие по пятитактному циклу, на 30 процентов более эффективны, чем эквивалентный четырехтактный двигатель.
Двигатель Бурка
В этом двигателе два диаметрально противоположных цилиндра соединены с кривошипом с помощью шатунной шейки, проходящей через общую шпильку. Цилиндры и поршни сконструированы таким образом, что, как и в обычном двухтактном цикле, за один оборот приходится два рабочих такта. Однако, в отличие от обычного двухтактного двигателя, сгоревшие газы и поступающий свежий воздух не смешиваются в цилиндрах, что способствует более чистой и эффективной работе. Кривошипный механизм также имеет низкую боковую тягу и, таким образом, значительно снижает трение между поршнями и стенками цилиндра. Фаза сгорания двигателя Бурка более точно соответствует сгоранию при постоянном объеме, чем четырехтактный или двухтактный цикл. В нем также используется меньше движущихся частей, поэтому он должен преодолевать меньшее трение, чем два других возвратно-поступательных типа. Кроме того, его более высокая степень расширения также означает, что используется больше тепла от фазы сгорания, чем используется в четырехтактных или двухтактных циклах.
Двигатель внутреннего сгорания с регулируемым двигателем
Это также цилиндровые двигатели, которые могут быть однотактными или двухтактными, но вместо коленчатого вала и поршневых штоков используют две соединенные шестерни, концентрические кулачки, вращающиеся в противоположных направлениях, для преобразования возвратно-поступательного движения во вращательное. Эти кулачки практически нейтрализуют боковые силы, которые в противном случае оказывались бы на цилиндры поршнями, значительно повышая механический КПД. Профили выступов кулачка (всегда нечетные и не менее трех) определяют ход поршня в зависимости от передаваемого крутящего момента. В этом двигателе есть два цилиндра, которые расположены на 180 градусов друг от друга для каждой пары кулачков, вращающихся в противоположных направлениях. Для однотактных версий на пару цилиндров приходится столько же циклов, сколько кулачков на каждом кулачке, и вдвое больше для двухтактных агрегатов.
Ванкеля
Двигатель Ванкеля работает с тем же разделением фаз, что и четырехтактный двигатель (но без хода поршня, правильнее было бы назвать его четырехфазным двигателем), поскольку фазы происходят в разных местах двигателя. . Этот двигатель обеспечивает три «такта» мощности на оборот на ротор, что дает ему в среднем большее отношение мощности к весу, чем поршневые двигатели. Этот тип двигателя используется в современной Mazda RX8 и более ранней RX7, а также в других моделях.
Газовая турбина
В газотурбинных циклах (особенно в реактивных двигателях) вместо того, чтобы использовать один и тот же поршень для сжатия и последующего расширения газов, вместо этого используются отдельные компрессоры и газовые турбины; дающий постоянную мощность. По сути, всасываемый газ (обычно воздух) сжимается, а затем сгорает с топливом, что значительно повышает температуру и объем. Затем больший объем горячего газа из камеры сгорания подается через газовую турбину, которая затем легко приводит в действие компрессор.
Вышедшие из употребления методы
В некоторых старых двигателях внутреннего сгорания без сжатия: В первой части хода поршня вниз всасывалась или вдувалась топливно-воздушная смесь. На остальной части хода поршня вниз впускной клапан закрывался и топливо/ сгорела воздушная смесь. При движении поршня вверх выпускной клапан был открыт. Это была попытка имитировать работу поршневого парового двигателя.
Типы топлива и окислителя
Используемые виды топлива включают уайт-спирит (североамериканский термин: бензин, британский термин: бензин), автогаз (сжиженный нефтяной газ), сжатый природный газ, водород, дизельное топливо, топливо для реактивных двигателей, свалочный газ, биодизель, биобутанол, арахисовое масло и другие растительные масла, биоэтанол, биометанол (метиловый или древесный спирт) и другое биотопливо. Даже псевдоожиженные металлические порошки и взрывчатые вещества нашли некоторое применение. Двигатели, которые используют газы в качестве топлива, называются газовыми двигателями, а те, которые используют жидкие углеводороды, называются масляными двигателями. Однако бензиновые двигатели, к сожалению, также часто в просторечии называют «газовыми двигателями».
Основные ограничения для топлива заключаются в том, что топливо должно легко транспортироваться через топливную систему в камеру сгорания, и что топливо выделяет достаточно энергии в виде тепла при сгорании, чтобы сделать использование двигателя практичным.
Окислитель обычно представляет собой воздух, и его преимущество заключается в том, что он не хранится внутри транспортного средства, что увеличивает удельную мощность. Однако воздух можно сжимать и перевозить на борту транспортного средства. Некоторые подводные лодки предназначены для перевозки чистого кислорода или перекиси водорода, что делает их независимыми от воздуха. Некоторые гоночные автомобили используют закись азота в качестве окислителя. Другие химические вещества, такие как хлор или фтор, использовались в экспериментах; но большинство непрактично.
Дизельные двигатели обычно тяжелее, шумнее и мощнее на низких скоростях, чем бензиновые двигатели. Они также более экономичны в большинстве случаев и используются в тяжелых дорожных транспортных средствах, некоторых автомобилях (все чаще из-за их более высокой топливной экономичности по сравнению с бензиновыми двигателями), кораблях, железнодорожных локомотивах и легких самолетах. Бензиновые двигатели используются в большинстве других дорожных транспортных средств, включая большинство автомобилей, мотоциклов и мопедов. Обратите внимание, что в Европе сложные автомобили с дизельными двигателями стали широко распространены с 19 века.90-х годов, что составляет около 40 процентов рынка. Как бензиновые, так и дизельные двигатели производят значительные выбросы. Существуют также двигатели, работающие на водороде, метаноле, этаноле, сжиженном нефтяном газе (СНГ) и биодизеле. Двигатели, работающие на парафине и тракторном масле (ТВО), больше не видны.
Водород
Некоторые предполагают, что в будущем такое топливо может заменить водород. Кроме того, с внедрением технологии водородных топливных элементов использование двигателей внутреннего сгорания может быть прекращено. Преимущество водорода в том, что при его сгорании образуется только вода. Это отличается от сжигания ископаемого топлива, при котором выделяется двуокись углерода, основная причина глобального потепления, угарный газ в результате неполного сгорания и другие местные и атмосферные загрязнители, такие как двуокись серы и оксиды азота, вызывающие проблемы с дыханием в городах, кислотные дожди. и проблемы с озоном. Однако свободный водород в качестве топлива не встречается в природе, при его сжигании выделяется меньше энергии, чем требуется для производства водорода в первую очередь самым простым и распространенным методом — электролизом. Хотя существует несколько способов получения свободного водорода, они требуют преобразования в настоящее время горючих молекул в водород, поэтому водород не решает ни одного энергетического кризиса, более того, он решает только проблему портативности и некоторые проблемы загрязнения. Большим недостатком водорода во многих ситуациях является его хранение. Жидкий водород имеет чрезвычайно низкую плотность — в 14 раз меньше плотности воды и требует обширной изоляции, в то время как газообразный водород требует очень тяжелых резервуаров. Хотя водород имеет более высокую удельную энергию, объемный запас энергии по-прежнему примерно в пять раз ниже, чем у бензина, даже в сжиженном состоянии. (Процесс «Водород по запросу», разработанный Стивеном Амендолой, создает водород по мере необходимости, но у него есть другие проблемы, такие как относительно дорогое сырье.) Другие виды топлива, более безопасные для окружающей среды, включают биотопливо. Они не могут дать чистого прироста углекислого газа.
Одноцилиндровый бензиновый двигатель (ок. 1910 г.).
Цилиндры
Двигатели внутреннего сгорания могут содержать любое количество цилиндров, обычно число от одного до двенадцати, хотя используется до 36 (Lycoming R-7755). Наличие большего количества цилиндров в двигателе дает два потенциальных преимущества: во-первых, двигатель может иметь больший рабочий объем с меньшими отдельными возвратно-поступательными массами (то есть масса каждого поршня может быть меньше), что обеспечивает более плавную работу двигателя (поскольку двигатель имеет тенденцию вибрация в результате движения поршней вверх и вниз). Во-вторых, при большем рабочем объеме и большем количестве поршней может быть сожжено больше топлива и может быть больше событий сгорания (то есть больше рабочих тактов) за заданный период времени, а это означает, что такой двигатель может генерировать больший крутящий момент, чем аналогичный двигатель. с меньшим количеством цилиндров. Недостатком большего количества поршней является то, что в целом двигатель будет весить больше и создавать большее внутреннее трение, поскольку большее количество поршней трется о внутреннюю часть цилиндров. Это имеет тенденцию снижать эффективность использования топлива и лишать двигатель части его мощности. Для высокопроизводительных бензиновых двигателей, использующих современные материалы и технологии (таких как двигатели, используемые в современных автомобилях), кажется, что точка разрыва составляет около 10 или 12 цилиндров, после чего добавление цилиндров становится общим ущербом для производительности и эффективности, хотя есть исключения. такие как двигатель W16 от Volkswagen существуют.
Большинство автомобильных двигателей имеют от четырех до восьми цилиндров, в некоторых высокопроизводительных автомобилях их десять, двенадцать или даже шестнадцать, а в некоторых очень маленьких автомобилях и грузовиках — два или три. В предыдущие годы некоторые довольно большие автомобили, такие как DKW и Saab 92, имели двухцилиндровые двухтактные двигатели.
Радиальные авиадвигатели, ныне устаревшие, имели от трех до 28 цилиндров, например Pratt & Whitney R-4360. Ряд содержит нечетное количество цилиндров, поэтому четное число указывает на двух- или четырехрядный двигатель. Самым крупным из них был Lycoming R-7755 с 36 цилиндрами (четыре ряда по девять цилиндров), но он так и не был запущен в производство.
Мотоциклы обычно имеют от одного до четырех цилиндров, а некоторые высокопроизводительные модели имеют шесть (хотя существуют некоторые «новинки» с 8, 10 и 12 цилиндрами).
Снегоходы обычно имеют два цилиндра. У некоторых более крупных (не обязательно высокопроизводительных, но и туристических машин) их четыре.
Небольшие переносные приборы, такие как бензопилы, генераторы и бытовые газонокосилки, чаще всего имеют один цилиндр, хотя существуют цепные пилы с двумя цилиндрами.
Система зажигания
Двигатели внутреннего сгорания можно классифицировать по их системе зажигания. Точка в цикле, в которой воспламеняется смесь топлива и окислителя, напрямую влияет на эффективность и мощность ДВС. Для типичного 4-тактного автомобильного двигателя максимальное давление горючей смеси должно достигаться, когда коленчатый вал находится в положении 90 градусов после ВМТ (верхней мертвой точки). Скорость фронта пламени напрямую зависит от степени сжатия, температуры топливной смеси и октанового или цетанового числа топлива. Современные системы зажигания предназначены для воспламенения смеси в нужное время, чтобы фронт пламени не соприкасался с опускающейся головкой поршня. Если фронт пламени соприкасается с поршнем, возникает порозовение или стук. Более обедненные смеси и более низкое давление смеси сгорают медленнее, что требует более опережающего опережения зажигания. Сегодня в большинстве двигателей для зажигания используется электрическая или компрессионная система подогрева. Однако исторически использовались системы с внешним пламенем и горячими трубами. Никола Тесла получил один из первых патентов на механическую систему зажигания с патентом США 609.250 (PDF), «Электрический воспламенитель для газовых двигателей», 16 августа 1898 г.
Топливные системы
Топливо сгорает быстрее и полнее, когда большая площадь его поверхности соприкасается с кислородом. Для того чтобы двигатель работал эффективно, топливо должно испаряться в поступающий воздух в виде так называемой топливно-воздушной смеси. Существует два широко используемых метода испарения топлива в воздух: один — карбюратор, а другой — впрыск топлива.
Часто в более простых поршневых двигателях для подачи топлива в цилиндр используется карбюратор. Однако точный контроль правильного количества топлива, подаваемого в двигатель, невозможен. Карбюраторы в настоящее время являются наиболее распространенным устройством для смешивания топлива, используемым в газонокосилках и других небольших двигателях. До середины 1980-х карбюраторы также были распространены в автомобилях.
Более крупные бензиновые двигатели, например, используемые в автомобилях, в основном перешли на системы впрыска топлива. Дизельные двигатели всегда используют впрыск топлива.
Двигатели, работающие на газе (СНГ), используют либо системы впрыска топлива, либо карбюраторы с открытым или закрытым контуром.
В других двигателях внутреннего сгорания, таких как реактивные двигатели, используются горелки, а в ракетных двигателях используются различные идеи, включая ударные струи, сдвиг газа/жидкости, предварительные горелки и многие другие идеи.
Конфигурация двигателя
Двигатели внутреннего сгорания можно классифицировать по их конфигурации, которая влияет на их физический размер и плавность хода (более плавные двигатели производят меньшую вибрацию). Общие конфигурации включают прямую или встроенную конфигурацию, более компактную V-образную конфигурацию и более широкую, но более гладкую плоскую или оппозитную конфигурацию. Авиационные двигатели также могут иметь радиальную конфигурацию, обеспечивающую более эффективное охлаждение. Также использовались более необычные конфигурации, такие как «H», «U», «X» или «W».
Конфигурации с несколькими коленчатыми валами вообще не обязательно нуждаются в головке цилиндра, но вместо этого могут иметь поршень на каждом конце цилиндра, что называется конструкцией с оппозитным поршнем. Эта конструкция использовалась в дизельном авиационном двигателе Junkers Jumo 205 с двумя коленчатыми валами, по одному на каждом конце одного ряда цилиндров, и, что наиболее примечательно, в дизельных двигателях Napier Deltic, в которых использовались три коленчатых вала для обслуживания трех рядов двухсторонних цилиндров. цилиндры расположены равносторонним треугольником с коленчатыми валами по углам. Он также использовался в однорядных локомотивных двигателях и продолжает использоваться в судовых двигателях, как для силовых установок, так и для вспомогательных генераторов. Роторный двигатель Gnome, использовавшийся в нескольких ранних самолетах, имел неподвижный коленчатый вал и ряд радиально расположенных цилиндров, вращающихся вокруг него.
Рабочий объем двигателя
Рабочий объем двигателя — это смещение или рабочий объем поршней двигателя. Обычно он измеряется в литрах (л) или кубических дюймах (т.е. или дюйма³) для больших двигателей и в кубических сантиметрах (сокращенно см3) для двигателей меньшего размера. Двигатели с большей мощностью обычно более мощные и обеспечивают больший крутящий момент при более низких оборотах, но также потребляют больше топлива.
Помимо разработки двигателя с большим количеством цилиндров, есть два способа увеличить мощность двигателя. Во-первых, это удлинение хода, а во-вторых, увеличение диаметра поршня. В любом случае может потребоваться дополнительная регулировка подачи топлива в двигатель для обеспечения оптимальной производительности.
Указанная мощность двигателя может быть больше вопросом маркетинга, чем инженерии. Morris Minor 1000, Morris 1100 и Austin-Healey Sprite Mark II были оснащены двигателем BMC A-Series с одинаковым ходом поршня и диаметром цилиндра в соответствии с их спецификациями и были произведены одним и тем же производителем. Однако объем двигателя был указан как 1000 куб.см, 1100 куб.см и 1098 куб.см соответственно в литературе по продажам и на значках автомобилей.
Системы смазки
Используется несколько различных типов систем смазки. Простые двухтактные двигатели смазываются маслом, смешанным с топливом или впрыскиваемым в всасывающий поток в виде распыления. Ранние низкоскоростные стационарные и морские двигатели смазывались под действием силы тяжести из небольших камер, подобных тем, которые использовались в то время в паровых двигателях, с пополнением их по мере необходимости тендером двигателя. Поскольку двигатели были адаптированы для использования в автомобилях и самолетах, потребность в высоком соотношении мощности к весу привела к увеличению скорости, более высоким температурам и большему давлению на подшипники, что, в свою очередь, потребовало смазки под давлением подшипников кривошипа и шатунных шеек, при условии либо за счет прямой смазки от насоса, либо косвенно за счет струи масла, направленной на приемные чашки на концах шатуна, что имело то преимущество, что обеспечивало более высокое давление при увеличении скорости двигателя.
Загрязнение двигателя
Как правило, двигатели внутреннего сгорания, особенно поршневые двигатели внутреннего сгорания, производят умеренно высокие уровни загрязнения из-за неполного сгорания углеродсодержащего топлива, что приводит к образованию угарного газа и некоторого количества сажи вместе с оксидами азота и серы и некоторыми несгоревшими углеводородами в зависимости от от условий эксплуатации и соотношения топливо/воздух. Основными причинами этого являются необходимость работы бензиновых двигателей, близких к стехиометрическому соотношению, чтобы добиться сгорания (топливо сгорало бы более полно в избытке воздуха) и «гашение» пламени относительно холодными стенками цилиндра.
Дизельные двигатели производят широкий спектр загрязняющих веществ, включая аэрозоли, состоящие из множества мелких частиц (PM10), которые, как считается, глубоко проникают в легкие человека. Двигатели, работающие на сжиженном нефтяном газе (СНГ), имеют очень низкий уровень выбросов, поскольку сжиженный нефтяной газ сгорает очень чисто и не содержит серы или свинца.
Многие виды топлива содержат серу, что приводит к образованию оксидов серы (SOx) в выхлопных газах, вызывая кислотные дожди.
Высокая температура горения приводит к увеличению содержания оксидов азота (NOx), которые опасны как для растений, так и для животных.
Чистое производство двуокиси углерода не является необходимой характеристикой двигателей, но, поскольку большинство двигателей работают на ископаемом топливе, это обычно происходит. Если двигатели работают на биомассе, то чистый углекислый газ не образуется, поскольку растущие растения поглощают столько же или больше углекислого газа во время роста.
Водородные двигатели должны производить только воду, но при использовании воздуха в качестве окислителя также образуются оксиды азота.
Эффективность двигателя внутреннего сгорания
Эффективность различных типов двигателей внутреннего сгорания различается. Общепризнанно, что большинство двигателей внутреннего сгорания, работающих на бензине, даже при наличии турбонагнетателей и средств повышения эффективности запаса имеют механический КПД около 20 процентов. Большинство двигателей внутреннего сгорания тратят около 36 процентов энергии бензина в виде тепла, отводимого в систему охлаждения, и еще 38 процентов через выхлопные газы. Остальное, около шести процентов, теряется из-за трения. Большинство инженеров не смогли успешно использовать потраченную энергию для какой-либо значимой цели, хотя существуют различные дополнительные устройства и системы, которые могут значительно повысить эффективность сгорания.
Система впрыска водородного топлива, или HFI, представляет собой дополнительную систему двигателя, которая, как известно, улучшает топливную экономичность двигателей внутреннего сгорания за счет впрыска водорода для улучшения сгорания во впускной коллектор. Можно увидеть экономию топлива от 15 до 50 процентов. Небольшое количество водорода, добавляемого во впускной воздушно-топливный заряд, повышает октановое число комбинированного топливного заряда и увеличивает скорость пламени, что позволяет двигателю работать с более опережающим опережением зажигания, более высокой степенью сжатия и более бедной смесью воздуха. топливной смеси, чем это возможно в противном случае. Результатом является меньшее загрязнение окружающей среды при большей мощности и повышении эффективности. Некоторые системы HFI используют встроенный электролизер для производства используемого водорода. Также можно использовать небольшой резервуар с водородом под давлением, но этот метод требует повторного заполнения.
Также обсуждались новые типы двигателей внутреннего сгорания, такие как двигатель с разделенным циклом Scuderi, которые используют высокое давление сжатия, превышающее 2000 фунтов на квадратный дюйм, и сгорают после верхней мертвой точки (самой высокой и наиболее сжатой точки в ход поршня внутреннего сгорания). Ожидается, что такие двигатели достигнут КПД до 50-55%.
Notes
↑ Thinkquest, http://library.thinkquest.org/C006011/english/sites/huygens.php3?v=2 Huygens.] Проверено 16 июля 2008 г.
↑ Тони Уильямс, 101 Гениальные киви (Reed Publishing NZ Ltd, 2006), с. 83.
Ссылки
Ссылки ISBN поддерживают NWE за счет реферальных сборов
Харденберг, Хорст О. 1999. Средневековье двигателя внутреннего сгорания . Уоррендейл, Пенсильвания: SAE International Publishing. ISBN 0768003911.
Хейвуд, Джон. 1988. Основы двигателя внутреннего сгорания. Нью-Йорк: McGraw-Hill Science/Engineering/Math. ISBN 007028637X.
Стоун, Ричард. 1999. Введение в двигатели внутреннего сгорания . Уоррендейл, Пенсильвания: SAE International Publishing. ISBN 0768004950.
Тейлор, Чарльз Фейет. 1985. Двигатель внутреннего сгорания в теории и на практике . Кембридж, Массачусетс: MIT Press. ISBN 0262700263.
Внешние ссылки
Все ссылки получены 4 марта 2018 г.
Знакомство с автомобильными двигателями — изображения в разрезе и хороший обзор двигателя внутреннего сгорания
Библия о топливе и двигателе — хороший ресурс по различным типам двигателей и видам топлива
youtube — Анимация компонентов 4-цилиндрового двигателя
.
youtube — Анимация внутренних движущихся частей 4-цилиндрового двигателя
Авторы
Энциклопедия Нового Света авторы и редакторы переписали и дополнили статью в Википедии в соответствии со стандартами New World Encyclopedia . Эта статья соответствует условиям лицензии Creative Commons CC-by-sa 3.0 (CC-by-sa), которая может использоваться и распространяться с надлежащим указанием авторства. Кредит должен соответствовать условиям этой лицензии, которая может ссылаться как на энциклопедия Нового Света участника и самоотверженные добровольные участники Фонда Викимедиа. Чтобы процитировать эту статью, щелкните здесь, чтобы просмотреть список допустимых форматов цитирования. История более ранних вкладов википедистов доступна исследователям здесь:
Двигатель внутреннего сгорания история
История этой статьи с момента ее импорта в New World Encyclopedia :
История «Двигатель внутреннего сгорания»
Примечание. На использование отдельных изображений, лицензированных отдельно, могут распространяться некоторые ограничения.
Двигатель внутреннего сгорания для производства электроэнергии – Введение
Двигатель внутреннего сгорания для производства электроэнергии: Введение
Двигатели внутреннего сгорания – это хорошо известная технология, используемая в автомобилях, грузовиках, строительной технике, судовых силовых установках и системах резервного питания. Двигатели внутреннего сгорания используют расширение горячих газов для толкания поршня внутри цилиндра, преобразуя линейное движение поршня во вращательное движение коленчатого вала для выработки мощности. В то время как паровые двигатели, приведшие в действие промышленную революцию, приводились в движение паром, произведенным извне, современные двигатели внутреннего сгорания, используемые для выработки электроэнергии, представляют собой двигатели внутреннего сгорания, в которых воздушно-топливная смесь сжимается поршнем и воспламеняется внутри цилиндра. Поршневые двигатели внутреннего сгорания (ДВС) характеризуются типом сгорания: искровым (СГ) или воспламенением от сжатия, также известным как дизель.
Как работает двигатель внутреннего сгорания?
Двигатель SG основан на цикле Отто и использует свечу зажигания для воспламенения топливно-воздушной смеси, впрыскиваемой в верхнюю часть цилиндра. В цикле Отто топливная смесь не нагревается настолько, чтобы гореть без искры, что отличает его от цикла Дизеля. В дизельных двигателях воздух сжимается до тех пор, пока его температура не поднимется до температуры самовоспламенения топлива. Когда топливо впрыскивается в цилиндр, оно немедленно сгорает вместе с горячим сжатым воздухом, и расширяющиеся газы сгорания толкают поршень к нижней части цилиндра.
Каждое движение поршня внутри цилиндра называется ходом. Поршневые двигатели внутреннего сгорания характеризуются числом тактов для завершения одного силового цикла и частотой вращения коленчатого вала (выражается в оборотах в минуту, об/мин). Для производства электроэнергии используются преимущественно четырехтактные двигатели. Во время такта впуска предварительно смешанный воздух и топливо (двигатели SG) или воздух (дизельные двигатели) всасываются в цилиндр по мере того, как поршень движется вниз в положение «нижней мертвой точки». На такте сжатия в двигателях СГ топливовоздушная смесь сжимается поршнем и воспламеняется искрой от свечи. Самовоспламенение в двигателях SG предотвращается правильным ограничением степени сжатия.
В дизельных двигателях топливо впрыскивается в цилиндр ближе к концу такта сжатия, когда воздух достаточно сжат для достижения температуры самовоспламенения. Сгорание топливовоздушной смеси вызывает ускоренное расширение газов высокого давления, которые прижимают поршень ко дну цилиндра во время рабочего такта, сообщая вращение коленчатому валу. Сгорание происходит прерывисто — только во время рабочего такта, тогда как в газовых турбинах сгорание происходит непрерывно. Когда поршень возвращается в верхнюю часть цилиндра во время такта выпуска, продукты сгорания (выхлопные газы) выталкиваются через выпускной клапан. Несколько цилиндров соединены с коленчатым валом и ориентированы таким образом, что в то время как одни поршни сообщают вращение коленчатому валу во время рабочего такта, другие поршни толкаются обратно к верхней части цилиндров во время такта выпуска.
Размер и мощность двигателя внутреннего сгорания зависят от объема сжигаемого топлива и воздуха. Таким образом, размер цилиндра, количество цилиндров и частота вращения двигателя определяют количество энергии, генерируемой двигателем. Увеличивая подачу воздуха в двигатель с помощью воздуходувки или компрессора, что называется наддувом, выходная мощность двигателя может быть увеличена. Обычно используемый нагнетатель представляет собой турбокомпрессор, в котором используется небольшая турбина на пути выхлопных газов для извлечения энергии для привода центробежного компрессора.
Гибкость использования топлива в двигателях внутреннего сгорания
Двигатели внутреннего сгорания могут работать на различных видах топлива
сырая нефть. Дизельные двигатели, как правило, более эффективны, чем двигатели SG, но также производят больше оксидов азота (NOx), диоксида серы (SO2) и твердых частиц (PM). Образование SO2 и PM зависит от топлива, поскольку природный газ дает низкий уровень выбросов. Образование NOx связано с температурой горения. В двигателях SG предварительное смешивание воздуха с топливом для создания «обедненных» условий (больше воздуха, чем необходимо для сгорания) снижает температуру сгорания и препятствует образованию NOx. Были разработаны новые конструкции двигателей, позволяющие использовать преимущества дизельного процесса при сохранении преимуществ сжигания обедненной смеси. Двухтопливные (ДТ) двигатели разработаны с возможностью сжигания как жидкого, так и газообразного топлива. При работе в газовом режиме газообразное топливо предварительно смешивается с воздухом, впрыскивается сразу после такта сжатия и воспламеняется пламенем пилотного топлива. В этом процессе пламя пилотного топлива действует как «свеча зажигания» для воспламенения обедненной газовоздушной смеси. Двигатели DF сохраняют возможность использования резервного жидкого топлива при прекращении подачи газа.
Генераторные установки
На электростанции многие парогенераторы или дизельные ДВС сгруппированы в блоки, называемые генераторными установками. Каждый двигатель соединен с валом, который соединен с его электрическим генератором. Эти генераторные установки обеспечивают модульную электрическую мощность и имеют стандартные размеры от 4 до 20 МВт.
Машинный зал Goodman Energy Center в Канзасе, США
Wärtsilä Energy. Давайте подключимся.
Свяжитесь с нами
Двигатель внутреннего сгорания | Encyclopedia.com
Принципы
Структура двигателя внутреннего сгорания
Ресурсы
Двигатель внутреннего сгорания — это любой тепловой двигатель, который получает механическую энергию путем сжигания химической энергии (топлива) в замкнутом пространстве (камере сгорания). Изобретение и разработка двигателя внутреннего сгорания в девятнадцатом веке оказали глубокое влияние на человеческую жизнь. Двигатель внутреннего сгорания представляет собой относительно небольшой и легкий источник энергии, который он производит. Использование этой мощности сделало возможным создание практичных машин, начиная от самой маленькой модели самолета и заканчивая самым большим грузовиком. Электричество часто вырабатывается двигателями внутреннего сгорания. Газонокосилки, бензопилы и генераторы также могут использовать двигатели внутреннего сгорания. Важным устройством на основе двигателя внутреннего сгорания является автомобиль.
Однако основные принципы работы всех двигателей внутреннего сгорания остаются неизменными. Топливо сжигается внутри камеры, обычно цилиндра. Энергия, создаваемая сгоранием или сжиганием топлива, используется для движения устройства, обычно поршня, через камеру. Прикрепив поршень к валу вне камеры, движение и сила поршня могут быть преобразованы в другие движения.
Горение – это сжигание топлива. Когда топливо сгорает, оно выделяет энергию в виде тепла, которое вызывает расширение газа. Это расширение может быть быстрым и мощным. Силу и движение расширения газа можно использовать для толкания объекта. Встряхнуть банку газировки — это способ увидеть, что происходит, когда газ расширяется. Встряхивание вызывает реакцию углекислого газа — шипение газировки, которое, когда банка открыта, выталкивает газированную жидкость из банки и через отверстие.
Однако простое сжигание топлива не очень полезно для создания движения. Зажигание спички, например, сжигает кислород в окружающем ее воздухе, но поднявшееся тепло рассеивается во всех направлениях и, следовательно, дает очень слабый толчок. Чтобы расширение газа, вызванное горением, было полезным, оно должно происходить в ограниченном пространстве. Это пространство может направлять или направлять движение расширения; он также может увеличить свою силу.
Цилиндр представляет собой полезное пространство для направления силы сгорания. Круглая внутренняя часть цилиндра позволяет газам легко течь, а также увеличивает силу движения газов. Круговое движение газов также может способствовать втягиванию воздуха и паров в цилиндр или их обратному вытеснению. Ракета — это простой пример использования внутреннего сгорания в цилиндре. В ракете нижний конец цилиндра открыт. Когда топливо внутри цилиндра взрывается, газы быстро расширяются к отверстию, создавая толчок, необходимый для того, чтобы оттолкнуть ракету от земли.
Эта сила может быть еще более полезной. Его можно заставить толкать объект внутри цилиндра, заставляя его двигаться через цилиндр. Пуля в пистолете — пример такого объекта. Когда горючее, в данном случае порох, взрывается, возникающая сила проталкивает пулю через цилиндр или ствол пистолета. Это движение полезно для некоторых вещей; однако его можно сделать еще более полезным. Замыкая концы цилиндра, можно управлять движением предмета, заставляя его двигаться вверх и вниз внутри цилиндра. Затем это движение, называемое возвратно-поступательным движением, можно использовать для выполнения других задач.
Двигатели внутреннего сгорания обычно используют возвратно-поступательное движение, хотя газотурбинные, ракетные и роторные двигатели являются примерами других типов двигателей внутреннего сгорания. Однако поршневые двигатели внутреннего сгорания являются наиболее распространенными и используются в большинстве автомобилей, грузовиков, мотоциклов и других машин с приводом от двигателя.
Основными компонентами двигателя внутреннего сгорания являются цилиндр, поршень и коленчатый вал. К ним присоединены другие компоненты, которые повышают эффективность возвратно-поступательного движения и преобразуют это движение во вращательное движение коленчатого вала. Топливо должно быть подано в цилиндр, а выхлоп, образующийся при взрыве топлива, должен быть обеспечен выходом из цилиндра. Также должно быть произведено воспламенение или зажигание топлива. В поршневом двигателе внутреннего сгорания это делается одним из двух способов.
Дизельные двигатели также называют двигателями с компрессией, потому что они используют сжатие для самовоспламенения топлива. Воздух сжимается, то есть выталкивается в небольшое пространство в цилиндре. Сжатие заставляет воздух нагреваться; когда топливо попадает в горячий сжатый воздух, топливо взрывается. Давление, создаваемое сжатием, требует, чтобы дизельные двигатели были более прочными и, следовательно, более тяжелыми, чем бензиновые двигатели, но они более мощные и требуют менее дорогого топлива. Дизельные двигатели обычно используются в крупных транспортных средствах, таких как грузовики и тяжелая строительная техника, или в стационарных машинах, но в 2000-х годах они находят свое применение и в автомобилях по мере совершенствования технологий и поиска потребности в менее дорогом топливе.
Бензиновые двигатели также называют двигателями с искровым зажиганием, потому что они зависят от электрической искры, вызывающей взрыв топлива в цилиндре. Легче дизельного двигателя, газовый двигатель требует топлива более высокой степени очистки (таким образом, более дорогого).
В двигателе цилиндр размещается внутри блока цилиндров, достаточно прочного, чтобы сдерживать взрывы топлива. Внутри цилиндра находится поршень, который точно подходит к цилиндру. Поршни обычно имеют куполообразную форму сверху и полые снизу. Поршень прикреплен через шатун, установленный в полом дне, к коленчатому валу, который преобразует движение поршня вверх и вниз в круговое движение. Это возможно, потому что коленчатый вал не прямой, а имеет изогнутую часть (по одной на каждый цилиндр), называемую кривошипом.
Подобная конструкция приводит в движение велосипед. При езде на велосипеде верхняя часть ноги человека сродни поршню. От колена до ступни нога действует как шатун, который крепится к коленчатому валу кривошипом или педальным узлом велосипеда. Когда сила воздействует на верхнюю часть ноги, эти части приходят в движение. Возвратно-поступательное движение голени преобразуется во вращательное или вращательное движение коленчатого вала.
Обратите внимание, что при езде на велосипеде нога совершает два движения, одно вниз и одно вверх, чтобы завершить цикл вращения педалей. Это так называемые инсульты. Поскольку двигателю также необходимо всасывать топливо и снова выбрасывать топливо, большинство двигателей используют четыре такта для каждого цикла, который совершает поршень. Первый такт начинается, когда поршень находится в верхней части цилиндра, называемой головкой цилиндра. Когда он вытягивается, он создает вакуум в цилиндре. Это связано с тем, что поршень и цилиндр образуют герметичное пространство. Когда поршень опускается, пространство между ним и головкой цилиндра увеличивается, а количество воздуха остается прежним. Этот вакуум помогает подавать топливо в цилиндр, подобно действию легких. Поэтому этот такт называется тактом впуска.
Следующий такт, называемый тактом сжатия, происходит, когда поршень снова выталкивается внутри цилиндра, сжимая или сжимая топливо во все более и более плотное пространство. Сжатие топлива к верхней части цилиндра вызывает нагрев воздуха, который также нагревает топливо. Сжатие топлива также облегчает его воспламенение и делает результирующий взрыв более мощным. Для расширяющихся газов взрыва меньше места, а это значит, что они будут сильнее давить на поршень, чтобы вырваться.
В верхней части такта сжатия топливо воспламеняется, вызывая взрыв, толкающий поршень вниз. Этот ход называется рабочим ходом, и это ход, при котором вращается коленчатый вал. Последний такт, такт выпуска, снова поднимает поршень, который выбрасывает выхлопные газы, образовавшиеся в результате взрыва, из цилиндра через выпускной клапан. Эти четыре удара также обычно называют «сосать, сжимать, хлопать и дуть». Двухтактные двигатели исключают такты впуска и выпуска, совмещая их с тактами сжатия и рабочего хода. Это позволяет использовать более легкий и мощный двигатель относительно размера двигателя, требуя менее сложной конструкции. Однако двухтактный цикл является менее эффективным методом сжигания топлива. Остаток несгоревшего топлива остается внутри цилиндра, что препятствует сгоранию. Двухтактный двигатель также воспламеняет свое топливо в два раза чаще, чем четырехтактный двигатель, что увеличивает износ деталей двигателя. Поэтому двухтактные двигатели используются в основном там, где требуется двигатель меньшего размера, например, на некоторых мотоциклах и с небольшими инструментами.
Для горения требуется присутствие кислорода, поэтому для воспламенения топливо необходимо смешать с воздухом. Дизельные двигатели подают топливо непосредственно для реакции с горячим воздухом внутри цилиндра. Однако двигатели с искровым зажиганием сначала смешивают топливо с воздухом вне цилиндра. Это делается либо через карбюратор, либо через систему впрыска топлива. Оба устройства испаряют бензин и смешивают его с воздухом в соотношении около 14 частей воздуха на каждую часть бензина. Дроссельная заслонка в карбюраторе регулирует количество воздуха, смешиваемого с топливом; на другом конце дроссельная заслонка контролирует, сколько топливной смеси будет отправлено в цилиндр.
Вакуум, создаваемый при движении поршня вниз по цилиндру, втягивает топливо в цилиндр. Поршень должен точно входить в цилиндр, чтобы создать этот вакуум. Резиновые компрессионные кольца, вставленные в канавки поршня, обеспечивают герметичность. Бензин поступает в цилиндр через впускной клапан. Затем бензин сжимается в цилиндре следующим движением поршня, ожидая воспламенения.
Двигатель внутреннего сгорания может иметь от одного до двенадцати или более цилиндров, все они действуют вместе в точно рассчитанной последовательности для привода коленчатого вала. Велосипедиста на велосипеде можно описать как двухцилиндровый двигатель, каждая нога которого помогает другой в создании мощности для движения велосипеда и в подтягивании друг друга через цикл гребков. Автомобили обычно имеют четырех-, шести- или восьмицилиндровые двигатели, хотя также доступны двухцилиндровые и двенадцатицилиндровые двигатели. Количество цилиндров влияет на объем двигателя; то есть общий объем топлива, прошедшего через цилиндры. Больший рабочий объем позволяет сжигать больше топлива, создавая больше энергии для привода коленчатого вала.
Искра подается через свечу зажигания, расположенную в головке блока цилиндров. Искра вызывает взрыв бензина. Свечи зажигания содержат два металлических конца, называемых электродами, которые входят в цилиндр. Каждый цилиндр имеет свою свечу зажигания. Когда электрический ток проходит через свечу зажигания, ток переходит от одного электрода к другому, создавая искру.
Этот электрический ток возникает в батарее. Однако ток батареи недостаточно силен, чтобы создать искру, необходимую для воспламенения топлива. Поэтому он проходит через трансформатор, который значительно увеличивает его напряжение или силу. Затем ток может быть направлен на свечу зажигания.
Однако в случае двигателя с двумя или более цилиндрами искра должна подаваться на каждый цилиндр по очереди. Последовательность запуска цилиндров должна быть рассчитана таким образом, чтобы, пока один поршень находился в такте рабочего хода, другой поршень находился в такте сжатия. Таким образом, усилие, действующее на коленчатый вал, может поддерживаться постоянным, что позволяет двигателю работать плавно. Количество цилиндров влияет на плавность работы двигателя; чем больше цилиндров, тем постояннее усилие на коленчатом валу и тем ровнее будет работать двигатель.
Момент зажигания цилиндров контролируется распределителем. Когда ток поступает в распределитель, он направляется к свечам зажигания по проводам, по одному на каждую свечу зажигания. Механические распределители, по сути, представляют собой вращающиеся роторы, которые по очереди подают ток в каждый вывод. Электронные системы зажигания используют компьютерные компоненты для выполнения этой задачи.
В самых маленьких двигателях используется аккумулятор, который при разрядке просто заменяется. Однако в большинстве двигателей предусмотрена возможность подзарядки аккумулятора с использованием движения вращающегося коленчатого вала для выработки тока обратно в аккумулятор.
Поршень или поршни толкают вниз и тянут вверх коленчатый вал, заставляя его вращаться. Такой переход от возвратно-поступательного движения поршня к вращательному движению коленчатого вала возможен потому, что для каждого поршня коленчатый вал имеет кривошип, т. е. участок, поставленный под углом к возвратно-поступательному движению положения. На коленчатом валу с двумя или более цилиндрами эти кривошипы также расположены под углом друг к другу, что позволяет им действовать согласованно. Когда один поршень толкает кривошип вниз, второй кривошип толкает поршень вверх.
Большое металлическое колесообразное устройство, называемое маховиком, прикреплено к одному концу коленчатого вала. Его функция заключается в поддержании постоянного движения коленчатого вала. Это необходимо для четырехтактного двигателя, потому что поршни выполняют рабочий ход только один раз за каждые четыре такта. Маховик обеспечивает импульс для перемещения коленчатого вала до тех пор, пока он не получит следующий рабочий ход. Он делает это, используя инерцию, то есть принцип, согласно которому движущийся объект стремится оставаться в движении. Как только маховик приводится в движение вращением коленчатого вала, он будет продолжать двигаться и вращать коленчатый вал. Однако чем больше цилиндров у двигателя, тем меньше ему нужно будет полагаться на движение маховика, потому что большее количество поршней будет поддерживать вращение коленчатого вала.
Когда коленчатый вал вращается, его движение можно приспособить для самых разных целей, прикрепив шестерни, ремни или другие устройства. Колеса можно заставить вращаться, пропеллеры можно заставить вращаться, а двигатель можно использовать просто для выработки электроэнергии. К коленчатому валу также прикреплен дополнительный вал, называемый распределительным валом, который открывает и закрывает впускные и выпускные клапаны каждого цилиндра в соответствии с четырехтактным циклом поршней. Кулачок — это колесо, имеющее форму яйца, с длинным и коротким концами. К распределительному валу крепятся несколько кулачков, в зависимости от количества цилиндров двигателя. Поверх кулачков установлены толкатели, по два на каждый цилиндр, которые открывают и закрывают клапаны. Когда распределительный вал вращается, короткие концы позволяют толкателям отходить от клапана, заставляя клапан открываться; длинные концы кулачков толкают штоки обратно к клапану, снова закрывая его. В некоторых двигателях, называемых двигателями с верхним расположением распредвала, распределительный вал опирается непосредственно на клапаны, что устраняет необходимость в узле толкателя. Двухтактные двигатели, поскольку впуск и выпуск достигаются за счет движения поршня по каналам или отверстиям в стенке цилиндра, не требуют распределительного вала.
Еще два компонента могут управляться коленчатым валом: системы охлаждения и смазки. Взрыв топлива создает сильное тепло, которое может быстро привести к перегреву двигателя и даже плавлению, если оно не рассеивается или не отводится должным образом. Охлаждение достигается двумя способами: через систему охлаждения и, в меньшей степени, через систему смазки.
Существует два типа систем охлаждения. В системе жидкостного охлаждения используется вода, которую часто смешивают с антифризом для предотвращения замерзания. Антифриз снижает температуру замерзания, а также повышает температуру кипения воды. Вода, которая очень хорошо собирает тепло, прокачивается вокруг двигателя через ряд проходов, содержащихся в рубашке. Затем вода циркулирует в радиаторе, который содержит множество трубок и тонких металлических пластин, увеличивающих площадь поверхности воды. Вентилятор, прикрепленный к радиатору, пропускает воздух по трубкам, еще больше снижая температуру воды. И насос, и вентилятор приводятся в действие движением коленчатого вала.
В системах с воздушным охлаждением для отвода тепла от двигателя используется воздух, а не вода. Большинство мотоциклов, многие небольшие самолеты и другие машины, при движении которых создается сильный ветер, используют системы с воздушным охлаждением. В них металлические ребра прикреплены к внешней стороне цилиндров, создавая большую площадь поверхности; когда воздух проходит над ребрами, тепло, отдаваемое металлическим ребрам от цилиндра, уносится воздухом.
Смазка двигателя жизненно важна для его работы. Движение деталей друг относительно друга вызывает сильное трение, которое вызывает нагрев и износ деталей. Смазочные материалы, такие как масло, создают тонкий слой между движущимися частями. Прохождение масла
КЛЮЧЕВЫЕ ТЕРМИНЫ
Инерция —Склонность движущегося объекта оставаться в движении и тенденция покоящегося объекта оставаться в состоянии покоя.
Возвратно-поступательное движение — Движение, при котором объект перемещается вверх и вниз или вперед и назад.
Вращательное движение — Движение, при котором объект вращается.
через двигатель также помогает отводить часть выделяемого тепла.
Коленчатый вал в нижней части двигателя упирается в картер. Он может быть заполнен маслом, или отдельный масляный поддон под картером служит резервуаром для масла. Насос подает масло через проходы и отверстия к различным частям двигателя. Поршень также оснащен резиновыми маслосъемными кольцами, в дополнение к компрессионным кольцам, для подачи масла вверх и вниз внутри цилиндра. Двухтактные двигатели используют масло как часть топливной смеси, обеспечивая смазку двигателя и устраняя необходимость в отдельной системе.
КНИГИ
Кроул, Дэниел А. Понимание взрывов . Нью-Йорк: Центр безопасности химических процессов, Американский институт инженеров-химиков, 2003.
Ниссен, Уолтер, Р. Процессы сжигания и сжигания . Нью-Йорк: Марсель Деккер, 2002.
Полицер, Питер и Джейн С. Мюррей, ред. Энергетические материалы . Амстердам, Нидерланды и Бостон, Массачусетс: Elsevier, 2003.
М. Л. Коэн
Как работают водородные двигатели?
Отдел новостей Cummins: Наши инновации, технологии и услуги
Джим Небергалл, генеральный директор подразделения водородных двигателей
Водород становится все более популярным энергоносителем. Его можно легко получить из воды с использованием возобновляемой электроэнергии, и он сгорает без выбросов парниковых газов. Он бесцветный, без запаха и не проливается. Неудивительно, что существует большой интерес к водородным двигателям как части нулевого направления.
Как водородное топливо может приводить в движение транспортное средство?
Использование водорода для питания двигателя или мотора проще, чем вы думаете. Есть два способа сделать это.
Первый способ включает в себя устройство, известное как топливный элемент. Топливный элемент преобразует водород в электричество, которое затем приводит в действие электродвигатели автомобиля, как и в любом другом электромобиле.
Другой способ — водородные двигатели; двигатели внутреннего сгорания, в которых в качестве топлива используется водород. Каждый метод имеет свои преимущества и области применения, где они лучше всего подходят. Однако последний, использующий двигатели внутреннего сгорания, является более привычной технологией.
На самом деле, один из самых первых двигателей внутреннего сгорания работал на смеси водорода и кислорода и имел электрический искровой механизм зажигания. Его изобретатель, бывший офицер швейцарской артиллерии Франсуа Исаак де Риваз, использовал его для создания транспортного средства, способного перевозить тяжелые грузы на короткие расстояния.
Дизельный двигатель, двигатель, работающий на природном газе, или двигатель, работающий на водороде
Сегодня, если бы вы увидели современный двигатель внутреннего сгорания, работающий на водороде, вы могли бы не знать, что он не предназначен для природного газа. Четырехтактные водородные двигатели внутреннего сгорания (водородные двигатели внутреннего сгорания) работают по тому же циклу, что и обычные двигатели, работающие на природном газе, и имеют почти те же компоненты — блок цилиндров, кривошип, головки цилиндров, систему зажигания, установочные детали и т. д.
Дизельные и водородные двигатели также имеют схожие компоненты. К ним относятся блок двигателя, кривошип и установочные детали, такие как опоры и кожухи маховика.
В компании Cummins Inc. мы используем наши существующие платформы и опыт в области технологий с искровым зажиганием для создания водородных двигателей. Наш водородный двигатель представляет собой вариант двигателя с искровым зажиганием, аппаратное обеспечение которого аналогично двигателям на природном газе и бензиновым двигателям.
Высокая степень унификации компонентов двигателя обеспечивает преимущества масштаба. Эта экономия за счет масштаба имеет решающее значение на пути транспортного сектора к снижению выбросов. Это снижает затраты и обеспечивает необходимую надежность.
Существуют также различия между водородными двигателями и другими двигателями с искровым зажиганием, такими как двигатели, работающие на природном газе, и бензиновые двигатели.
Например, различия в физических свойствах водорода влияют на дозирование и впрыск топлива и воздуха. Преждевременное зажигание является более серьезной проблемой для водородных двигателей, чем для бензиновых, потому что водород воспламеняется намного легче. Непосредственный впрыск — один из способов решить проблемы с преждевременным зажиганием. Системы прямого впрыска вводят топливо-водород, в данном случае — непосредственно в цилиндры, а не во впускной коллектор или порты. Если впрыск происходит в то время, когда впускной клапан закрыт, можно избежать обратного воспламенения. Другое решение состоит в том, чтобы полностью спроектировать систему сжигания водорода.
Другим соображением является образование оксидов азота или NOx. NOx является атмосферным загрязнителем, который может ухудшить качество воздуха и привести к коричнево-оранжевой дымке, которая летом образуется над некоторыми крупными городами.
При горении водорода в присутствии большого количества кислорода образуется очень мало NOx. Однако при сжигании водорода при соотношениях компонентов топливовоздушной смеси, близких к стехиометрическим, может образовываться значительное количество NOx. В результате водородные двигатели обычно настроены на работу на обедненной смеси с коэффициентом избытка воздуха 2 или выше. Это означает, что в цилиндры необходимо подать примерно в два раза больше воздуха, чем для стехиометрического двигателя. Водородным двигателям часто требуется система очистки выхлопных газов для удаления этого избытка NOx.
Могут ли водородные двигатели работать в грузовиках и автобусах средней и большой грузоподъемности?
Водородные двигатели внутреннего сгорания привлекают автопроизводителей по двум основным причинам. Во-первых, это их сходство с традиционными двигателями внутреннего сгорания. Во-вторых, способность водорода использовать автомобили в качестве топлива с нулевым содержанием углерода.
Производитель оригинального оборудования (OEM) может создавать автомобили с водородными двигателями, которые очень похожи на существующие двигатели внутреннего сгорания. Большинство других компонентов и программного обеспечения автомобиля остались прежними.
Водородные двигатели также привлекательны для конечных пользователей. Водородные двигатели выглядят, звучат и работают так же, как двигатели внутреннего сгорания, к которым привык каждый механик в мире. Их надежность и долговечность не уступают дизельным двигателям.
Компания Cummins в настоящее время проводит испытания водородных двигателей для снижения рисков водородного охрупчивания и эрозии. Мы будем делиться нашими выводами по ходу наших тестов.
Операторы коммерческого автопарка могут приобретать автомобили с водородными двигателями, не беспокоясь об инвестициях в совершенно новую технологию.
Примеры использования водородных двигателей в секторах мобильности и транспорта также выходят за рамки грузовых автомобилей средней и большой грузоподъемности. Вы можете найти пользователей, оценивающих водородные двигатели в судостроении, строительстве и других областях.
Таким образом, вы можете не сразу узнать, что транспортное средство предназначено для работы на водороде, если вы увидите его двигатель, но если бы вы увидели его топливный бак, вы бы сразу поняли. Хранение водорода на борту автомобилей становится безопасным и становится более экономичным и практичным. Cummins недавно создала совместное предприятие с NPROXX, лидером в области хранения и транспортировки водорода для резервуаров для хранения водорода. Это совместное предприятие будет предоставлять клиентам продукты для хранения водорода и сжатого природного газа как для автомобильного, так и для железнодорожного транспорта.
Никогда не пропустите последние новости и будьте впереди. Зарегистрируйтесь ниже, чтобы получать последние новости о технологиях, продуктах, отраслевых новостях и многом другом.
Теги
Бизнес-сегмент двигателей
Водород
Устойчивое развитие
Тяжелые грузовики
Никогда не пропустите последние новости
Будьте в курсе последних новостей о новых технологиях, продуктах, отраслевых тенденциях и новостях.
Адрес электронной почты
Компания
Присылайте мне последние новости (отметьте все подходящие варианты):
Грузоперевозки
Автобус
Пикап
Строительство
Сельское хозяйство
Джим Небергалл (Jim Nebergall) — генеральный менеджер направления водородных двигателей в компании Cummins Inc. и возглавляет глобальные усилия компании по коммерциализации двигателей внутреннего сгорания, работающих на водороде. Водородные двигатели внутреннего сгорания — важная технология на ускоренном пути компании к обезуглероживанию.
Джим пришел в Cummins в 2002 году и занимал многочисленные руководящие должности в компании. В последнее время Джим был директором по стратегии и управлению продуктами в североамериканском бизнесе по производству двигателей для шоссейных дорог. Джим увлечен инновациями и посвятил свою карьеру в Cummins развитию технологий, улучшающих окружающую среду. Он расширил границы инноваций, ориентированных на клиента, чтобы позиционировать Cummins как ведущего поставщика силовых агрегатов, управляя портфелем, начиная от передовых дизельных и газовых двигателей до гибридных силовых агрегатов.
Джим окончил Университет Пердью со степенью бакалавра в области электротехники и вычислительной техники. В 2007 году он получил степень магистра делового администрирования в Университете Индианы.
Отдел новостей Cummins: Наши инновации, технологии и услуги
от Cummins Inc. , мирового лидера в области энергетических технологий
Девяносто процентов американского бизнеса составляют малые и средние предприятия. Они являются настоящими двигателями нашей экономики, в которых работают миллионы рабочих. Поскольку многие из них ищут новые способы расширения своих услуг, получения дохода и развития своего бизнеса, домашние резервные и портативные генераторы Cummins могут стать новым источником дохода.
Серебряная подкладка в темных облаках
По данным Associated Press, количество отключений электроэнергии из-за неблагоприятных погодных условий за последние два десятилетия удвоилось, что создает нагрузку на стареющую энергосистему нашей страны. Это привело к увеличению частоты и продолжительности отключений электроэнергии. Эти частые отключения создают потребность в надежном резервном питании для домашних хозяйств и других предприятий. А для предприимчивых предприятий малого и среднего бизнеса удовлетворение этой потребности с помощью генераторов Cummins представляет собой огромную возможность.
Какие предприятия могли бы получить наибольшую выгоду от того, чтобы стать авторизованными дилерами Cummins? Вот наша пятерка лучших:
1. Генеральные подрядчики — Когда случаются стихийные бедствия, такие как ледяные бури, ураганы, сильные ветры, лесные пожары или землетрясения, потеря электроэнергии — не единственная проблема, с которой сталкиваются клиенты. Часто бывает физическое повреждение имущества, которое необходимо отремонтировать. Когда они помогают клиентам в восстановлении, генеральные подрядчики имеют возможность оценить потребности дома или предприятия в энергии и предложить добавить домашний резервный генератор Cummins QuietConnect™. Если заказчик соглашается, генподрядчик получает не только прибыль от продажи генератора, но и работы по его установке.
2. Электрики — Хороший электрик — надежный источник информации. Мало того, что они являются экспертами в области потока электронов, они часто знают конкретные электрические схемы своих клиентов. После длительного отключения электроэнергии многих часто спрашивают: «Что вы можете сделать, чтобы у меня не отключилось электричество в следующий раз, когда электричество отключится?» Электрики, продающие и устанавливающие домашние резервные генераторы Cummins QuietConnect, могут сказать: «Да, есть». Установка домашних резервных генераторов может быть еще одной ценной услугой, которую предоставляют электрики.
3. Подрядчики по отоплению и охлаждению — Во время отключения электроэнергии одной из наиболее важных систем, отключенных для владельцев домов и предприятий, является их система центрального отопления и охлаждения. Нахождение без тепла или прохладного воздуха в течение длительного периода времени не только неудобно, но и может быть опасным, если температура на улице экстремально высока. Таким образом, естественно, что после восстановления энергоснабжения поиск способа сохранить систему HVAC включенной во время следующего отключения электроэнергии становится первостепенной задачей. Поскольку подрядчики по отоплению и охлаждению являются экспертами в установке больших систем в домах и на предприятиях, добавление резервных генераторов Cummins QuietConnect в дома и на предприятия является естественным способом добавить еще один центр прибыли в их бизнес.
4. Интернет-магазины — До сих пор мы обсуждали резервные генераторы. Для предприятий, которые не специализируются на постоянной установке генераторов, портативные генераторы Cummins могут приносить прибыль. Хотя портативные генераторы можно использовать во время отключения электроэнергии, они лучше подходят для небольших задач благодаря своей портативности. Это делает их идеальными для кемпинга, парковки, строительства и многого другого. Благодаря прочной и надежной репутации Cummins наши портативные генераторы идеально подходят для розничных продавцов, ориентированных на эти сегменты рынка.
5. Монтажники солнечных панелей — Большинство домашних солнечных панелей подключаются непосредственно к электросети. Таким образом, когда электричество отключается, солнечные батареи перестают обеспечивать электроэнергию. В качестве резервного источника электроэнергии установщики солнечных панелей могут либо установить резервную солнечную батарею, которая заряжается от солнечных панелей, либо домашний резервный генератор. Как правило, резервные солнечные батареи могут питать дом только в течение нескольких часов, поэтому, если район подвержен перебоям в работе из-за погодных условий, лучшим выбором будет домашний резервный генератор, такой как Cummins QuietConnect.
Время пришло
Сейчас, когда больше людей, чем когда-либо, ищут резервные источники энергии, и сейчас самое время расширить предложения вашей компании, став авторизованным дилером Cummins. Чтобы узнать больше, посетите веб-сайт cummins.com/partners/dealers.
Теги
Генераторы
Производство электроэнергии
Домашний и малый бизнес Дилеры
Отдел новостей Cummins: Наши инновации, технологии и услуги
от Cummins Inc., мирового лидера в области энергетических технологий
Тепловые волны, которые вызывают чрезмерный спрос на электроэнергию… засухи, которые делают гидроэнергетику менее доступной… электрические сети вблизи активных лесных пожаров отключаются в целях безопасности… стареющие, перегруженные электрические сети… сильные ветры, обрывающие линии электропередач… все это причины, по которым некоторые части страны могут столкнуться с плановыми отключениями электроэнергии в этом году.
Если вы живете в районе, подверженном постоянным отключениям электроэнергии, вот несколько советов, которые помогут вам подготовить к ним свою семью:
Подпишитесь на уведомления от вашей местной электроэнергетической компании. — Если эта услуга доступна от вашей местной коммунальной службы, она может дать вам предупреждение о начале подготовки до отключения электроэнергии.
Загрузите наш полный контрольный список при отключении питания — он содержит подробную информацию о том, что делать до, во время и после отключения электроэнергии. Он даже показывает вам, что делать для детей, домашних животных и членов семьи с медицинскими потребностями. Вы можете скачать это здесь.
Складывайте нескоропортящиеся продукты и воду — Убедитесь, что у вас также есть ручной консервный нож. Планируйте, чтобы еды хватило на всех, чтобы ваша семья могла пить воду и питаться во время отключения электричества.
Изготовление или покупка льда и холодильников — Если вы достаточно предупреждены, сделайте или купите лед, чтобы вы могли упаковать скоропортящиеся продукты в холодильники и сохранить их. (Холодильник будет поддерживать внутреннюю температуру только около четырех часов, морозильник — около 48 часов.)
Купить фонарики и дополнительные аккумуляторы — Блэкауты могут быть, ну, черные. Фонарики можно использовать для безопасности, если вам нужно передвигаться ночью, но используйте их экономно. Убедитесь, что у вас достаточно для каждого члена семьи.
Держите мобильные телефоны заряженными и бензобаки полными — Ваши телефоны и транспортные средства — ваши спасательные пути во внешний мир. Если у вас есть электромобиль, убедитесь, что он полностью заряжен.
Потренируйтесь открывать гаражные ворота вручную — Если вам нужно куда-то ехать, сначала нужно уметь вытаскивать машину из гаража.
План для лекарств, требующих охлаждения — Возможно, вам придется хранить их в холодильнике, как и ваши охлажденные продукты, до тех пор, пока электричество не вернется.
Инвестируйте в резервный генератор для всего дома — Для полного спокойствия рассмотрите один из домашних резервных генераторов Cummins QuietConnect™. В случае отключения электроэнергии ваш генератор автоматически включится и обеспечит питание вашего дома.
Установка детекторов угарного газа с резервными батареями — Разместите их в центральных местах на каждом этаже, чтобы при попадании угарного газа в дом вы были немедленно предупреждены.
Веерные отключения электроэнергии становятся все более и более распространенным явлением. К счастью, есть способы планировать заранее и не допустить, чтобы они полностью разрушили вашу жизнь. Чтобы узнать о различных способах, которыми Cummins может помочь вашей семье сохранить электричество во время плановых отключений электроэнергии, посетите нас по адресу cummins.com/na/generators/home-standby/whole-house-and-portable или найдите местного дилера cummins. .com/na/generators/home-standby/find-a-dealer.
Теги
Домашние генераторы
Дом и малый бизнес
Отдел новостей Cummins: Наши инновации, технологии и услуги
от Cummins Inc., мирового лидера в области энергетических технологий
По мере ужесточения норм выбросов компания Cummins Turbo Technologies (CTT) стремится помочь клиентам сократить выбросы и повысить экономию топлива с помощью новых инновационных технологий обработки воздуха.
Благодаря 70-летнему опыту инноваций и надежности, CTT и Holset представили широкий спектр ведущих в отрасли технологий обработки воздуха. В 2021 году CTT выпустила турбокомпрессор с изменяемой геометрией (VGT) 7-го поколения серии 400, чтобы помочь производителям двигателей соответствовать будущим стандартам выбросов и обеспечить лучшую в своем классе экономию топлива. В Cummins инновации никогда не прекращаются, поскольку мы продолжаем совершенствовать наши текущие технологии, одновременно разрабатывая новые. Помня об этой философии, CTT сейчас готовится представить HE400VGT 8-го поколения. Он специально разработан для обеспечения максимальной производительности, надежности и долговечности для рынка тяжелых грузовиков объемом 10–15 л.
Компания CTT значительно улучшила характеристики турбонагнетателя благодаря своему последнему поколению продуктов. Турбокомпрессор 8-го поколения будет иметь улучшенную на 5% эффективность по сравнению с предыдущим турбокомпрессором 7-го поколения.
В дополнение к улучшенной эффективности турбокомпрессора, которая помогает клиентам уменьшить размеры двигателя, HE400VGT будет иметь лучшую переходную характеристику, повышенную устойчивость к утечкам масла со стороны компрессора и двойное снабжение ключевыми компонентами для гибкости цепочки поставок.
Ключевые особенности Holset HE400VGT включают новую систему подшипников и почти нулевые зазоры для улучшения характеристик и переходных характеристик. Эти усовершенствования достигаются за счет более узких зазоров на ступени компрессора, меньшего радиального смещения на ступени турбины, улучшенной обработки поверхности и новых аэродинамических конструкций.
Этот турбокомпрессор, выпуск которого запланирован на 2024 год, включает в себя интеллектуальный электрический привод нового поколения и датчик скорости с новейшим набором микросхем для повышения производительности и долговечности. Стратегия двойного сорсинга помогает смягчить любой непредвиденный дефицит электроники, от которого в последнее время страдает отрасль.
Помимо повышения производительности, турбокомпрессор последнего поколения обеспечит лучшую в своем классе производительность для большегрузных дорожных грузовиков в сочетании с улучшенной топливной экономичностью в ключевых точках движения автомобиля.
«Компания CTT внедрила потрясающие новые технологии в наш последний двигатель HE400VGT, чтобы помочь покупателям двигателей соответствовать строгим требованиям по выбросам и снизить общую стоимость владения», — сказал Мэтью Франклин, директор по управлению продуктами и маркетингу. По мере того, как клиенты разрабатывают свои стратегии в отношении будущих норм выбросов, CTT продолжает опираться на успех предыдущих запусков турбокомпрессоров, чтобы поставлять инновационные продукты, которые отвечают требованиям разработки двигателей наших клиентов без ущерба для производительности.
Хотите узнать больше о продуктах и технических инновациях CTT? Подпишитесь на нашу ежеквартальную рассылку сегодня.
Метки
Компоненты
Cummins Turbo Technologies
Устойчивое развитие
Отдел новостей Cummins: Наши инновации, технологии и услуги
от Cummins Inc., мирового лидера в области энергетических технологий
Мастерский ход инженеров Cummins в Австралии и США привел к значительному сокращению затрат и экологическим преимуществам для горнодобывающих компаний, решивших восстановить свои двигатели QSK60 в рамках специальной программы модернизации.
Инженеры сосредоточились на возможностях восстановления QSK60 раннего поколения и на том, как его можно было бы модернизировать до новейшей дизельной технологии во время капитального ремонта без серьезных изменений в базовой конструкции 60-литрового двигателя V16 — подвиг, который ускользал от других производителей двигателей.
Ключевой технологической модернизацией является впрыск топлива с заменой ранней системы насос-форсунки (HPI) на модульную систему Common Rail высокого давления (MCRS), которая теперь используется во всех высокомощных двигателях Cummins последнего поколения.
300-й модернизированный двигатель мощностью 2700 л.с. недавно сошел с конвейера в центре восстановления Cummins Master Rebuild Center в Брисбене, подчеркнув еще один успешный шаг в эволюции QSK60 и почему это передовой дизельный двигатель высокой мощности в мире. в мобильном майнинговом оборудовании.
«Снижение расхода топлива и увеличение срока службы до капитального ремонта являются ключом к снижению совокупной стоимости владения, и они были первоначальными целями разработки программы модернизации для QSK60», — говорит Грег Филд, менеджер по развитию горнодобывающего бизнеса Cummins. Азиатско-Тихоокеанский регион.
«Инновации лежат в основе долгой истории Cummins, и они, безусловно, сыграли свою роль в вариантах восстановления QSK60, которые мы можем предложить нашим заказчикам из горнодобывающей отрасли».
Итог впечатляет: выбросы твердых частиц в дизельном топливе сокращаются на 63 % благодаря технологии сгорания в цилиндрах без дополнительной обработки. Также есть плюс для технического обслуживания с меньшим содержанием сажи в масле.
В полевых условиях постоянно сообщается об экономии топлива до 5 % для значительного сокращения выбросов парниковых газов, в то время как срок службы до капитального ремонта увеличивается на 10 %, что соответствует расходу топлива более 4,0 миллионов литров до того, как потребуется капитальный ремонт.
Помимо модернизации топливной системы до MCRS, модель QSK60 с одноступенчатым турбонаддувом также оснащена другими инновациями Cummins в области технологии сгорания, которые были разработаны для соответствия требованиям стандартов на выбросы загрязняющих веществ Tier 4 Final и Stage V, самых строгих стандартов выбросов внедорожных транспортных средств в мире. .
Пакет модернизации может быть применен к двум вариантам QSK60 – один с одноступенчатым турбонаддувом (известный как «Advantage») мощностью от 1785 до 2700 л.с., другой с двухступенчатым турбонаддувом, который может быть мощностью 2700, 2850 или 3000 л.с.
300-й модернизированный QSK60 отправлен компании Boggabri Coal в бассейн Ганнеда штата Новый Южный Уэльс для установки на самосвал Komatsu 930E. Двигатель хорошо зарекомендовал себя при добыче угля и железной руды в Австралии.
Теги
Горное дело
Как работает двигатель внутреннего сгорания?
Что такое двигатель внутреннего сгорания?
Двигатель внутреннего сгорания (ДВС или двигатель внутреннего сгорания) — тепловая машина, в которой сгорание топлива происходит с использованием окислителя (обычно воздуха) в камере сгорания, являющейся составной частью контура протока рабочего тела. В двигателях внутреннего сгорания расширение горячих газов и газов под высоким давлением, образующихся при сгорании, оказывает прямое воздействие на некоторые компоненты двигателя.
Такие двигатели получают энергию за счет тепла, выделяющегося при сгорании непрореагировавшего рабочего тела, смеси окислителя и горючего. Этот процесс происходит внутри двигателя и является частью термодинамического цикла устройства.
Полезная работа, производимая двигателем внутреннего сгорания (ВС), производится горячими газообразными продуктами сгорания, воздействующими на движущиеся поверхности двигателя, такие как поршни, лопатки турбины или сопла.
Двигатель внутреннего сгорания в настоящее время является наиболее широко применяемым и широко используемым устройством для производства электроэнергии. Например, можно упомянуть бензиновые двигатели, дизельные двигатели, газотурбинные двигатели и ракетные двигательные установки.
Двигатели внутреннего сгорания делятся на две группы: двигатели постоянного сгорания и двигатели прерывистого сгорания. Двигатели с непрерывным сгоранием характеризуются постоянным потоком топлива и окислителя в двигатель.
Поддерживает стабильное пламя в двигателе (например, в реактивном двигателе). Двигатели прерывистого сгорания характеризуются периодическим сгоранием воздуха и топлива и широко известны как поршневые двигатели. Отдельные объемы воздуха и топлива обрабатываются циклически. Бензиновые поршневые двигатели и дизельные двигатели являются примерами этой второй группы.
Наиболее распространенными двигателями внутреннего сгорания являются четырехтактные двигатели, бензиновые двигатели с гомогенным зарядом, двигатели с искровым зажиганием. Это связано с его превосходными характеристиками в качестве движущей силы в отрасли наземного транспорта.
Подробнее: Что такое двигатель внешнего сгорания?
Как работает двигатель внутреннего сгорания?
Затем двигатель частично преобразует энергию сгорания в работу. Двигатель состоит из неподвижного цилиндра и подвижного поршня. Расширяющиеся газы сгорания толкают поршень , который в свою очередь вращает коленчатый вал . В конечном счете, через систему шестерен в трансмиссии это движение приводит в движение колеса автомобиля.
Горение, также называемое горением, представляет собой основной химический процесс, при котором выделяется энергия из смеси топлива и воздуха. В двигателе внутреннего сгорания (ДВС) воспламенение и сгорание топлива происходит в самом двигателе.
Двумя основными типами двигателей внутреннего сгорания являются двигатели с искровым зажиганием (SI), в которых топливо воспламеняется искрой. В двигателях с воспламенением от сжатия (CI) повышения температуры и давления при сжатии достаточно для самопроизвольного воспламенения топлива.
Двигатели с искровым зажиганием называются бензиновыми, бензиновыми или газовыми двигателями из-за их общего топлива, и они называются двигателями Отто в честь их изобретателей. Компрессионные двигатели также известны как дизельные или масляные двигатели. Название этого топлива взято от имени его изобретателя.
При каждом обороте коленчатого вала поршень совершает два хода, и оба типа двигателей могут быть рассчитаны на работу с четырьмя или двумя ходами поршня. Четырехтактный рабочий цикл выглядит следующим образом.
Такты впуска. Такт впуска открывает впускной клапан, поршень перемещается в нижнюю часть цилиндра и всасывает воздух. В двигателях с искровым зажиганием топливо обычно смешивают с воздухом.
Такты сжатия. В ходе такта сжатия оба клапана закрываются, и поршень перемещается к верхней части цилиндра. Зажигание происходит, когда поршень приближается к верхней мертвой точке (ВМТ). В двигателях с воспламенением от сжатия топливо впрыскивается ближе к концу такта сжатия.
Горение и рабочий ход. Горение распространяется по заряду, повышая давление и температуру и толкая поршень вниз. В конце рабочего такта выпускные клапаны открываются, и необратимое расширение выхлопных газов называется «продувкой».
На такте выпуска выпускной клапан остается открытым, а оставшийся газ выбрасывается за счет движения поршня к верхней части цилиндра. Когда выпускной клапан закрывается в конце такта выпуска, выхлопные газы остаются. Это разбавит следующую зарядку.
Четырехтактный цикл иногда описывают как «всасывание, сжатие, удар и выдувание». Этот цикл завершается только один раз каждые два оборота, поэтому клапанный механизм (и топливные форсунки) должен приводиться в действие механизмом, который работает на пол оборота двигателя. Часть силы от такта расширения накапливается в маховике для питания трех других тактов.
Применение двигателей внутреннего сгорания
Двигатели внутреннего сгорания являются наиболее широко применяемыми и широко используемыми в настоящее время энергетическими устройствами. Примеры включают бензиновые двигатели, дизельные двигатели, газотурбинные двигатели и ракетные двигательные установки.
Gas Turbines : Power, Aircraft, Industrial, Marine
Часто задаваемые вопросы.
Что такое двигатель внутреннего сгорания?
Двигатель внутреннего сгорания (ДВС или двигатель внутреннего сгорания) — тепловая машина, в которой сгорание топлива происходит с окислителем (обычно воздухом) в камере сгорания, являющейся составной частью контура протока рабочего тела.
Кто изобрел двигатель внутреннего сгорания?
В 1823 году Сэмюэл Браун запатентовал первый двигатель внутреннего сгорания для промышленного применения в США; один из его двигателей перекачивал воду по Кройдонскому каналу с 1830 по 1836 год. Первый коммерчески успешный двигатель внутреннего сгорания был создан Этьеном Ленуаром около 1860 года, а первый современный двигатель внутреннего сгорания был создан в 1876 году Николаусом Отто. В 1872 году американец Джордж Брайтон изобрел первый серийный двигатель внутреннего сгорания на жидком топливе .
Как работает двигатель внутреннего сгорания?
Двигатель состоит из неподвижного цилиндра и подвижного поршня. Расширяющиеся газы сгорания толкают поршень, который, в свою очередь, вращает коленчатый вал. В конечном счете, через систему шестерен в трансмиссии это движение приводит в движение колеса автомобиля .
Когда был изобретен двигатель внутреннего сгорания?
Первый коммерчески успешный двигатель внутреннего сгорания был создан Этьеном Ленуаром примерно в 1860 году , а первый современный двигатель внутреннего сгорания был создан в 1876 году Николаусом Отто (двигатель Отто).
Где используются двигатели внутреннего сгорания?
Двигатели внутреннего сгорания (ДВС) являются наиболее распространенной формой тепловых двигателей, поскольку они используются в транспортных средствах, лодках, кораблях, самолетах и поездах.
Подборка по базе: итоговое тестирование физическая культура.docx, Фармакология Тесты стомфак-т 2022 — копия.docx, английский язык 259 тест жауабымен.docx, правоведение тест.odt, Информатика тест 1.pdf, Базы данных — ответы на тест Синергия.docx, гигиена тесты.pdf, МУЗЫКА 8 класс Итоговый тест , асмп экзамен тест.docx, СЫНАМАЛЫ ТЕСТ 2612 тест 28 страница — Студопедия.p
1 2 3 4
Тест №8 по профессии «Стропальщик» 1Вопрос
Схемы строповки, графическое изображение способов строповки и зацепки грузов:
+должны быть выданы на руки стропальщику или вывешены в местах производства работ;
-стропальщик должен разработать сам;
-определяются крановщиком.
2Вопрос
Перед подачей сигнала крановщику о подъёме груза необходимо:
+проверить, нет ли на грузе незакреплённых деталей;
+убедиться в том, что во время подъёма груз не может ни за что зацепиться;
+убедиться в отсутствии людей возле груза.
3Вопрос
Подъём и перемещение груза, на который не разработаны схемы строповки:
+должны производиться в присутствии и под руководством лица, ответственного за безопасное производство работ кранами;
-производиться запрещается;
-должны производиться опытным стропальщиком.
4Вопрос
Правильность строповки, равномерность натяжения стропов, устойчивость крана, действие тормозов проверяется стропальщиком при поднятом грузе на высоту:
Груз должен быть поднят выше встречающихся на пути предметов не менее, чем на:
-300 мм при перемещении краном;
-400 мм при перемещении краном;
+500 мм при перемещении краном.
7Вопрос
Для предотвращения самопроизвольного разворота длинномерных и громоздких грузов во время их подъёма или перемещения применяются:
+специальные оттяжки;
+багры;
-любые подручные средства.
8Вопрос
В процессе эксплуатации грузоподъёмные канаты и цепи могут подвергаться:
+механическим воздействиям;
+температурным воздействиям или воздействиям электрического дугового разряда;
+химическим воздействиям.
9Вопрос
Канат бракуется при уменьшении первоначального диаметра наружных проволок в результате износа или коррозии:
-на 7 % и более;
-на 3 % и более;
+на 40 % и более.
10Вопрос
Канат подлежит браковке даже при отсутствии видимых обрывов проволоки при уменьшении диаметра каната в результате износа или коррозии:
-на 10 % и более по сравнении с номинальным диаметром каната;
-на 3 % и более по сравнении с номинальным диаметром каната;
+на 7 % и более по сравнении с номинальным диаметром каната.
Тест №9 по профессии «Стропальщик» 1Вопрос
Канат подлежит браковке даже при отсутствии видимых обрывов проволоки при уменьшении диаметра каната в результате повреждения сердечника – внутреннего износа, обмятия, разрыва и т.п.:
-на 10 % от номинального диаметра у некрутящихся канатов и на 3 % у остальных канатов;
+на 3 % от номинального диаметра у некрутящихся канатов и на 10 % у остальных канатов;
-на 7 % от номинального диаметра у некрутящихся канатов и на 3 % у остальных канатов.
2Вопрос
Цепь подлежит браковке при удлинении звена цепи:
-более 5 % от первоначального размера;
-более 7 % от первоначального размера;
+более 3 % от первоначального размера.
3Вопрос
Цепь подлежит браковке при уменьшении диаметра сечения звена вследствие износа:
-более 5 %;
+более 10 %;
-более 7 %.
4Вопрос
Схемы строповки, графическое изображение способов строповки и зацепки грузов:
+должны быть выданы на руки стропальщику или вывешены в местах производства работ;
-стропальщик должен разработать сам;
-выбираются стропальщиком произвольно.
5Вопрос
Владелец крана или эксплуатирующая организация должны:
+вывесить на место производства работ список основных перемещаемых краном грузов с указанием их массы;
+выдать на руки стропальщику список основных перемещаемых краном грузов с указанием их массы;
+обеспечить стропальщика испытанными и маркированными съёмными грузозахватными приспособлениями.
6Вопрос
Стропы общего назначения следует выбирать так, чтобы:
+угол между их ветвями не превышал 90 градусов;
-угол между их ветвями превышал 90 градусов;
-угол между их ветвями был наибольшим.
7Вопрос
Строповку корпусных деталей, рам, машин и оборудования необходимо осуществлять:
+за постоянные специально предусмотренные места зацепки;
+сохранения устойчивого положения стрелового оборудования;
-правильной установки всех кранов;
-предотвращения аварий кранов, связанных с подъёмом груза, масса которого превышает грузоподъёмность крана.
Вопрос
По конструкции различают канаты:
-с металлическим или органическим сердечником;
+одинарной свивки, стренги и кабели;
+двойной, тройной и одинарной свивки.
Вопрос
По материалу сердечника различают канаты:
-с металлическим или органическим сердечником;
+с металлическим сердечником, органическим сердечником или сердечником из искусственных волокон;
-с органическим сердечником и сердечником из искусственных волокон;
Вопрос
По типу свивки прядей различают канаты:
+с линейным, точечным, комбинированным и с полосовым касанием проволок между слоями;
-с точечно-линейным и полосовым касанием проволок между слоями.
Вопрос
По способу свивки различают канаты:
-раскручивающиеся и закручивающиеся;
+раскручивающиеся и нераскручивающиеся;
-нераскручивающиеся и закручивающиеся.
Вопрос
По направлению свивки различают канаты:
-только правой свивки;
-только левой свивки;
+правой и левой свивки.
Вопрос
По сочетанию направлений свивки различают канаты:
+односторонней, комбинированной и крестовой свивки;
-односторонней и комбинированной свивки;
-односторонней и крестовой свивки.
Вопрос
По механическим свойствам различают канаты:
+высшей марки, бензельные, второй марки, первой марки;
-высшей марки, первой марки, второй марки;
-первой марки, второй марки;
Тест №11 по профессии «Стропальщик» Вопрос
По виду покрытия поверхности проволоки различают канаты:
-из проволоки с покрытием и без покрытия;
+из проволоки без покрытия, из оцинкованной проволоки для средних, жёстких и особо жёстких агрессивных условий работы;
-из оцинкованной проволоки для средних, жёстких и особо жёстких агрессивных условий работы;
Вопрос
По назначению различают канаты:
-грузолюдские и грузовые;
+грузолюдские, грузовые, бензельные;
-грузовые и бензельные.
Вопрос
Траверсы – это:
+съёмные грузозахватные приспособления, предназначенные для подъёма крупногабаритных и длинномерных грузов;
— грузозахватные органы, предназначенные для подъёма крупногабаритных и длинномерных грузов;
-съёмные грузозахватные приспособления, предназначенные для подвески грузов к крюкам грузоподъёмных машин.
Вопрос
Основное назначение траверс:
-увеличивать грузоподъёмность крана;
-уменьшать полезную высоту подъёма груза;
+предохранять поднимаемые элементы от воздействия сжимающих усилий. Вопрос
Работать по профессии стропальщика могут:
— Лица не моложе 16 лет
+ Лица не моложе 18 лет
— Лица не старше 60 лет
+ Лица, не имеющие противопоказаний по состоянию здоровья,
что должно быть подтверждено результатами мед. Освидетельствования Вопрос
Где должна проводиться подготовка и аттестация стропальщиков:
Ответ 1
+ В профессионально-технических учебных заведениях.
+На курсах и в технических школах обучения.
— В любых учреждениях, располагающих базой для теоретического обучения. Вопрос
Как оформляется допуск к работе стропальщиков:
+ Приказом владельца крана.
— Устным распоряжением владельца крана.
— Предписанием инспектора Ростехнадзора.
Вопрос
Кто имеет право снимать перед работой с неповоротной части крана стропы и подкладки под дополнительные опоры и укладывать их на место:
+ Лично крановщик, работающий на данном кране.
— Стропальщик. Вопрос
Каковы условия установки крана на краю откоса котлована (канавы):
+ Эти условия должны быть указаны в проекте производства работ кранами.
+ Должны быть соблюдены мин. допуст. расстояния от основания откоса
котлована до ближайшей опоры крана согласно Правил.
— Минимальное допустимое расстояние от основания откоса котлована до
ближайшей опоры крана должно быть не менее 1 м. Вопрос
Как следует устанавливать кран для выполнения строительно-монтажных работ:
+ В соответствии с проектом производства работ кранами.
+ Согласно указаниям лица, ответственного за безопасное производство работ.
— На усмотрение крановщика, при условии обеспечения безопасного
выполнения строительно-монтажных работ. Тест №12 по профессии «Стропальщик» Вопрос
В каких местах не разрешается устанавливать краны для работы:
+ На неподготовленной для этого площадке (с учетом категории и характера
грунта).
+ На свеженасыпанном неутрамбованном грунте.
+ На площадке с уклоном, превышающим допустимый для данного крана в
соответствии с руководством по эксплуатации крана.
— Вблизи линии электропередачи, без наряда допуска. Вопрос
Устанавливать кран следует так, чтобы при работе расстояние между поворотной частью крана (при любом его положении) и строениями, штабелями грузов и другими предметами было не менее …
+ 1 м.
— 2 м.
— 0,5 м. Вопрос
Разрешается ли крановщику самовольная установка крана вблизи линии электропередач:
+ Самовольная установка крана вблизи линии электропередач запрещается.
+ Установка крана вблизи линии электропередач разрешается после получения
задания от лица, отв. за безопасное производство работ.
— Разрешается при соблюдении безопасного расстояния от крана до проводов
линии электропередач. Вопрос
В каких случаях крановщик должен работать под непосредственным
руководством лица, ответственного за безопасное производство работ ?
+ При загрузке и разгрузке полувагонов.
+ При перемещении груза несколькими кранами.
+ При работе вблизи линии электропередачи.
+ При перемещении груза над перекрытиями, под которыми размещены
производственные или служебные помещения, где могут находиться люди.
+ При перемещении груза, на который не разработана схема строповки.
+ Во всех случаях, когда это предусмотрено проектами производства работ или
технологическими регламентами. Вопрос
В каких случаях допускается перемещении груза над перекрытиями, под которыми размещены производственные, жилые или служебные помещения, где могут находиться люди ?
+ После разработки мероприятий, обеспечивающих безопасное выполнение
работ.
+ По согласованию с органами Ростехнадзора.
+ Под руководством лица, ответственного за безопасное производство работ.
— Запрещено. Вопрос
При перемещении грузов крановщик должен руководствоваться следующими правилами:
+ Работать краном можно только по сигналу стропальщика, подаваемому по
установленному на предприятии порядку.
+ Необходимо определять по указателю грузоподъемности грузоподъемность
крана для каждого вылета.
+ Перед подъемом груза следует предупреждать звуковым сигналом
стропальщика и всех лиц около крана о необходимости уйти из опасной
зоны.
+ Загружать и разгружать вагонетки, автомашины, ж/д полувагоны и т.п.
разрешается при отсутствии людей на транспортных средствах.
+ При работе крана людям запрещается находиться рядом с его платформой, а
также выходить на неповоротную часть крана.
+ Устанавливать крюк подъемного механизма над грузом так, чтобы
при подъеме груза исключалось косое натяжение грузового каната. Вопрос
При подъеме груза крановщик должен руководствоваться следующими правилами:
+ При подъеме груза необходимо предварительно поднять его на высоту
200- 300 мм, чтобы убедиться в устойчивости крана и т.п.
— При подъеме груза необходимо предварительно поднять его на высоту ксладирование
500 мм, чтобы убедиться в устойчивости крана и т.п.
— Предварительный подъем груза не требуется.
— При подъеме груза необходимо предварительно поднять его на высоту 1м,
чтобы убедиться в устойчивости крана и т.п. Вопрос
Кто несет ответственность за повреждения, причиненные действием крана вследствие выполнения неправильно поданного стропальщиком сигнала ?
+ Крановщик и стропальщик.
— Только стропальщик.
— Только крановщик. Вопрос
В каких случаях крановщик обязан выполнять сигнал «Стоп» ?
+ Во всех случаях независимо от того, кто его подает.
— Только в случае, если его подает стропальщик. Вопрос
В каких случаях стропальщик может находиться возле груза во время его подъема или опускания ?
+ В случае, если груз находится на высоте не более 1 м от уровня площадки.
— Во всех случаях.
— В случае, если груз находится на высоте не более 2 м от уровня площадки. Тест №13 по профессии «Стропальщик» Вопрос
Каков порядок производства работ краном вблизи линии электропередачи (ЛЭП) ?
+ Все работы краном выполняются по наряду-допуску, выдаваемому
крановщику на руки перед началом работы.
+ Работа крана вблизи ЛЭП должна производиться под непосредственным
руководством лица, отв. за безопасное производство работ кранами.
+ Лицо, ответственное за безопасное производство работ кранами, должно
указать крановщику место установки крана.
+ Лицо, отв. за безопасное производство работ кранами, должно
произвести запись в путевом листе крановщика о разрешении работы.
+ Работа крана должна производиться на безопасном расстоянии от
частей крана или груза в любом их положении до ближайшего провода ЛЭП. Вопрос
Может ли стропальщик приступить к выполнению работ во взрыво- и пожароопасных зонах или с ядовитыми, едкими грузами без специального(письменного) указания от лица, ответственного за безопасное производство работ ?
+ Не может.
— Может при соблюдении мер безопасности.
Вопрос
При производстве работ крановщику запрещается:
+ Допускать к обвязке или зацепке грузов случайных лиц, не имеющих
удостоверения стропальщика.
+ Применять грузозахватные приспособления, не соответствующие массе и
характеру груза, без бирок или клейм.
+ Поднимать груз, масса которого превышает грузоподъемность крана
для данного вылета.
+ Производить подъем груза с места его установки ( с земли, площадки,
штабеля и т.п.) стрелой.
+ Опускать стрелу с грузом до вылета, при котором грузоподъемность крана
будет меньше массы поднимаемого груза.
+ Производить резкое торможение при повороте стрелы с грузом.
+ Подтаскивать груз по земле, рельсам и лагам крюком крана при наклонном
положении канатов, и передвигать транспортные средства при помощи
крюка. Вопрос
При производстве работ крановщику запрещается:
+ Отрывать крюком или грейфером груз, засыпанный землей или примерзший к
— Поднимать железобетонные изделия с поврежденными петлями (или не
имеющих их ) путем их строповки «на удавку».
+ Укладывать груз на электрические кабели и трубопроводы, а также на краю
откоса или траншеи.
+ Поднимать груз с находящимися на нем людьми, а также груз,
поддерживаемый руками.
Вопрос
В каких случаях крановщик обязан прекратить работу крана и сообщить об этом лицу, ответственному за безопасное производство работ кранами ?
+ При возникновении неисправностей крана.
+ При приближении грозы, сильном ветре, скорость которого превышает
допустимую для данного крана и указанную в его паспорте.
+ При недостаточной освещенности места работы крана, сильном снегопаде,
когда крановщик плохо различает сигналы стропальщика или груз.
+ При температуре воздуха ниже допустимой минусовой, указанной в паспорте
крана.
+ При закручивании канатов грузового полиспаста.
— При наступлении обеденного перерыва или окончания смены.
Вопрос
Если во время работы крана имели место авария или несчастный случай, то стропальщик должен:
+ Немедленно поставить в известность об этом лицо, ответственное
за безопасное производство работ кранами.
+ Обеспечить сохранность обстановки аварии или несчастного случая.
— Немедленно сообщить о случившемся инспектору Ростехнадзора.
Вопрос
Какие сроки осмотра траверс, клещей и других захватов и тары ?
+ 1 раз в месяц.
— 1 раз в 10 дней.
— 1 раз в 2 недели. Вопрос
Какие сроки осмотра стропов ?
— 1 раз в месяц.
+ 1 раз в 10 дней.
— 1 раз в 2 недели. Вопрос
Какие сроки осмотра редко используемых грузозахватных приспособлений ?
— 1 раз в месяц.
— 1 раз в 10 дней.
+ Перед выдачей их в работу.
Вопрос
Как производится подъем примерзшего груза ?
+ Груз нужно сначала отдолбить, освободить, затем поднимать в соответствии
со схемой строповки.
— Груз следует сначала оторвать краном, зацепив его с одной стороны, а затем
поднимать в соответствии со схемой строповки.
1 2 3 4
Тесты с ответами для лиц, ответственных за безопасное производство работ на грузоподъемных машинах.
содержание ..
11
12
13
14 ..
Внимание !! тесты устарели с 1 января 2022 года
Тесты с ответами для лиц, ответственных за
безопасное производство работ на грузоподъемных машинах.
Использованная литература:
1. Стропы грузовые общего назначения. требования к
устройству и безопасной эксплуатации. РД-10-33-93
2. Типовая инструкция для лиц, ответственных за безопасное производство
работ кранами. РД-10-34-93
3. Типовая инструкция для стропальщиков по безопасному производству
работ грузоподъемными машинами РД 10-107-96
4. Сборник «ПБ». Подъемные сооружения. Грузоподъемные краны.
Условные обозначения:
+ правильный ответ
— неправильный ответ
Вопрос
п.6.1. Какая информация должна быть указана на
маркировочной бирке стропа Вопрос
+Наименование предприятия-изготовителя или его
товарный знак.
+Грузоподъемность стропа.
+Дата испытаний (месяц, год).
+Порядковый номер стропа по системе нумерации
предприятия-изготовителя
-Год и месяц выпуска стропа.
Вопрос
п.6.2. Какие сведения должны быть нанесены на
каждый элемент и захват стропа в установленном для маркировки месте
методом штамповки или ударным способом Вопрос
+Наименование или товарный знак
предприятия-изготовителя.
+Условное обозначение элемента или захвата по
системе предприятия-изготовителя.
+Порядковый номер по системе нумерации
предприятия-изготовителя или номер партии
-Грузоподъемность стропа.
Вопрос
п.6.3. Канатные стропы диаметром до 11,5 мм и
длиной до 3,5 м могут быть связаны в пачки, масса пачки не должна
превышать…
+100 кг
-150 кг
— 50 кг
Вопрос
п.6.4. Как упаковывают цепные стропы Вопрос
+В дощатые ящики.
-В контейнеры.
Вопрос
п.6.6. Каким транспортом производят
транспортирование стропов по группе условий хранения 8 (ОЖ3) Вопрос
-Только железнодорожным транспортом.
-Всеми видами транспорта, за исключением морских
(речных) судов.
+Транспортом любого вида.
Вопрос
п.6.7. По какой группе условий хранения производят
хранение стропов Вопрос
+По группе 5 (ОЖ4).
-По группе 8 (ОЖ3).
Вопрос
п.6.8. Какие сведения об изготовленных стропах
должны заноситься в журнал Вопрос
+Номер сертификата на канат или цепь, для сварных
элементов — номер сертификата на примененный материал
+Результаты контроля качества сварки.
+Результаты испытаний стропа
+Грузоподъемность.
Вопрос
п.7.2.2. Запрещается поднимать груз…
+При крюке, испытывающем боковой изгиб.
+При крюке, зацепленном за груз только концом рога.
-При свободной укладке груза на петлевые стропы.
Вопрос
Введение. В соответствии с какими документами
разработана Типовая инструкция для лиц, ответственных за безопасное
производство работ кранами Вопрос
+Правила применения технических устройств на
опасных производственных объектах (утв. Постановлением Правительства
Российской Федерации от 25.12.98 N1540).
+Правила организации и осуществления
производственного контроля за соблюдением требований промышленной
безопасности на опасном производственном объекте (утв. Постановлением
Правительства Российской Федерации от 10.03.99 N263).
+Правила устройства и безопасной эксплуатации
грузоподъемных кранов (ПБ 10-382-00).
-Закон Российской Федерации «О сертификации
продуктов и услуг» (от 10.06.93 N5151-1).
Вопрос
Введение. Какой документ, разработанный и
утвержденный в организации, устанавливает требования для лиц,
ответственных за безопасное производство работ кранами Вопрос
-Устав предприятия.
+Должностная инструкция
-Распоряжение инженера по охране труда (технике
безопасности).
-Правила устройства и безопасной эксплуатации
грузоподъемных кранов.
-Приказ директора
Вопрос
п.1.1. В соответствии с каким нормативным
документом руководство организации возлагает ответственность за
безопасное производство работ кранами на работников Вопрос
-Положение о Госгортехнадзоре России.
+Правила устройства и безопасной эксплуатации
грузоподъемных кранов.
-Трудовое соглашение.
-Приказом органа госгортехнадзора.
Вопрос
п. 1.2. Hа какую категорию работников организации
может быть возложена ответственность за безопасное производство работ
кранами Вопрос
-Главный инженер.
-Инженер по охране труда (технике безопасности).
+Мастер.
+Hачальник участка.
+Прораб, бригадир
-Крановщик, машинист.
Вопрос
п.1.3. Hа каких производственных участках
организации назначаются лица, ответственные за безопасное производство
работ Вопрос
-По усмотрению главного инженера организации.
-В месте нахождения крана
+На производственных участках, где ведется работа
кранами.
Вопрос
п.1.4. Кто из работников имеет право быть
назначенным ответственным за безопасное производство работ кранами Вопрос
-ИТР с высшим техническим образованием.
-Работники со стажем работы не менее 5 лет.
+Работники, прошедшие проверку знаний.
+Работники, получившие удостоверение.
+Работники, получившие должностную инструкцию.
-Лица, не моложе 18 лет.
Вопрос
п.1.4. В каких случаях обязательно включение
инспектора Госгортехнадзора в комиссию по проверке знаний Вопрос
-По решению территориального органа
госгортехнадзора.
+Обязательно всегда.
-Только при первичной проверке знаний.
-По заявке организации — владельца крана.
Вопрос
п.1.4. В течение какого срока проводится повторная
проверка знаний комиссией Вопрос
-Один раз в 3 месяца.
-Один раз в 6 месяцев.
-Один раз в 12 месяцев.
+Один раз в три года.
Вопрос
п. 1.5. Какая информация о лице, назначенном
ответственным за безопасное производство работ кранами, должна
находиться на участке производства работ кранами Вопрос
+Фамилия этого лица, указанная на табличке,
вывешенной на видном месте
+Копия приказа о назначении
-Копия протокола комиссии о проверке знаний
-Телефон и местонахождение ответственного лица.
-Список подчиненного обслуживающего персонала.
Вопрос
п.1.6. При каких условиях владелец крана может
назначить ответственным за безопасное производство работ кранами
работника другой организации Вопрос
-По решению вышестоящей организации.
-По приказу руководства организации,
эксплуатирующей краны.
-По решению органа госгортехнадзора.
+По договору, заключенному с этой организацией.
+При согласовании с органом госгортехнадзора.
-При согласовании с инженером по охране труда
(технике безопасности).
Вопрос
п.1.7. Кто исполняет обязанности ответственного за
безопасное производство работ на время его отпуска, командировки,
болезни Вопрос
-Главный инженер.
-Инженер по охране труда (технике безопасности).
-Начальник цеха (участка).
-Заместитель ответственного лица.
+Работник, назначенный приказом руководителя
организации.
Вопрос
п.1.8. Что должен знать ответственный за безопасное производство работ
кранами Вопрос
+Соответствующие разделы Правил устройства и
безопасной эксплуатации грузоподъемных кранов.
+Требования электробезопасности при организации и
ведении строительно-монтажных и погрузочно-разгрузочных работ кранами.
-Требования к санитарному состоянию
производственной площадки.
+Должностную инструкцию для лица, ответственного за
безопасное производство работ кранами
+Общие сведения по устройству кранов.
Вопрос
п.1.8. Что должен знать ответственный за безопасное
производство работ кранами Вопрос
+Производственные инструкции для крановщика и
стропальщика.
+Инструкцию по осмотру стропов и тары.
-Характеристики поднимаемого груза.
+Требования к проектам производства
строительно-монтажных работ и технологическим картам
погрузочно-разгрузочных работ с применением кранов.
+Требования к установке кранов
Вопрос
п.1.8. Что должен знать ответственный за безопасное
производство работ кранами Вопрос
+Правильные способы строповки и зацепки грузов.
+Требования к съемным грузозахватным
приспособлениям и таре
+Нормы браковки грузозахватных приспособлений,
тары, стальных канатов и цепей
-Сведения о сертификации крана.
+Порядок складирования грузов
Вопрос
п.1.8. Что должен знать ответственный за безопасное
производство работ кранами Вопрос
+Требования к крановым путям
+Требования к организации и обеспечению безопасного
производства работ стреловыми кранами вблизи линий электропередач
+Знаковую сигнализацию, применяемую при перемещении
грузов кранами
-Требования по охране груза.
Вопрос
п.1.8. Что должен знать ответственный за безопасное
производство работ кранами Вопрос
+Организацию технического надзора и безопасного
обслуживания кранов на предприятии.
-Порядок выдачи разрешения (лицензии) на
реконструкцию, ремонт и монтаж подъемных сооружений.
+Информационные письма и директивные указания
органов госгортехнадзора по предупреждению аварий и несчастных случаев
при производстве работ кранами.
+Порядок оформления и выдачи нарядов-допусков в
случаях, предусмотренных Правилами.
Вопрос
п.2.1. Каковы обязанности ответственного за
безопасное производство работ кранами Вопрос
+Предоставлять обслуживающему персоналу
(крановщикам, операторам, стропальщикам) время, необходимое для приема и
сдачи смены
+Обеспечивать стропальщиков отличительными знаками
и защитными средствами.
+Организовывать ведение работ кранами в
соответствии с правилами безопасности, проектами производства работ,
техническими условиями, технологическими регламентами.
-Не допускать к работе обслуживающий персонал
(крановщиков, операторов, стропальщиков) моложе 18 лет.
+Инструктировать крановщиков и стропальщиков по
безопасному выполнению предстоящей работы.
+Не допускать к обслуживанию кранов необученный и
неаттестованный персонал.
+Не допускать нахождения людей под стрелой крана
при ее подъеме и опускании без груза.
Вопрос
п.2.1. Каковы обязанности ответственного за
безопасное производство работ кранами Вопрос
-Не допускать к работе крановщиков и стропальщиков
со стажем работы менее 5 лет.
+Не допускать к использованию немаркированные,
неисправные или не соответствующие характеру и массе грузов съемные
грузозахватные приспособления и тару.
+Указывать крановщикам и стропальщикам место,
порядок и габариты складирования грузов.
+Непосредственно руководить работами при загрузке и
разгрузке полувагонов, при перемещении груза несколькими кранами, вблизи
линии электропередачи, при перемещении груза кранами над перекрытиями,
под которыми размещены помещения, где могут находиться люди, при
перемещении груза, на который не разработаны схемы строповки.
+Контролировать соблюдение марочной системы при
работе мостовых кранов.
+Не допускать производство работ без
наряда-допуска.
+Не допускать нахождения людей под стрелой крана
при ее подъеме и опускании без груза.
Вопрос
п.2.1. Каковы обязанности ответственного за
безопасное производство работ кранами Вопрос
+Обеспечивать рабочих необходимыми средствами и
приспособлениями для безопасного производства работ кранами.
-Обеспечивать обслуживающий персонал служебным
помещением для подготовки к работе, отдыха и питания.
+Следить за выполнением крановщиками и
стропальщиками производственных инструкций, проектов производства работ
и технологических регламентов.
+Не допускать установки стреловых кранов на
площадках с уклоном, превышающим паспортную величину для данного крана,
на свеженасыпанном неутрамбованном грунте, а также вблизи откосов
котлованов или траншей на недопустимом расстоянии.
+Вывешивать на месте производства работ список
перемещаемых краном грузов с указанием их массы.
+Определять места складирования грузов,
обеспечивать их необходимой технологической оснасткой и
приспособлениями.
Вопрос
п.2.1. Каковы обязанности ответственного за
безопасное производство работ кранами Вопрос
+Требовать от крановщика установки стрелового крана
на дополнительные опоры, когда это требуется по грузовой характеристике.
+Обеспечивать сохранность контрольных грузов для
проверки ограничителей грузоподъемности башенных кранов.
-Обеспечивать охрану складированных грузов.
+Не допускать работу крана при отсутствии в путевом
листе или вахтенном журнале записи о его исправности.
+Следить, чтобы на местах производства работ
кранами были вывешены или выданы на руки крановщикам и стропальщикам
графические изображения способов обвязки и зацепки грузов.
+Не допускать посадку в тару, поднятую краном, и
нахождения в ней людей
Вопрос
п.2.1. Каковы обязанности ответственного за
безопасное производство работ кранами Вопрос
+Не допускать перемещения краном кирпича на
поддонах без ограждения над людьми.
+Не допускать нахождения людей в кабине и кузове
автомашины при ее погрузке и разгрузке.
+Не допускать подачи материалов, изделий в оконные
и другие проемы без приемных площадок.
+Выполнять предписания инспектора госгортехнадзора
и инженерно-технического работника по надзору за безопасной
эксплуатацией грузоподъемных машин.
-Требовать выполнения обслуживающим персоналом
(крановщиками, операторами, стропальщиками) санитарно-гигиенических
норм.
+Не допускать посадку в тару, поднятую краном, и
нахождения в ней людей.
Вопрос
п.2.2. Каковы обязанности ответственного за
безопасное производство работ кранами при эксплуатации магнитных и
грейферных кранов Вопрос
+Обозначить зону работы этих кранов, не допуская
нахождения людей и производства каких-либо работ в этой зоне.
+Не допускать нахождения людей на платформах,
автомашинах, в полувагонах и другом подвижном составе при разгрузке или
погрузке их магнитными или грейферными кранами.
+Следить, чтобы грейфер не использовался для
подъема людей и выполнения работ, для которых он не предназначен.
-Следить за противопожарным состоянием зоны работы
магнитных и грейферных кранов.
Вопрос
п.2.3. Каковы обязанности ответственного за
безопасное производство работ кранами при работе стреловых кранов вблизи
линии электропередачи Вопрос
+Организовать работу в соответствии с проектом,
технологической картой и нарядом-допуском.
+Обеспечить выполнение мероприятий по безопасному
ведению работ, указанных в наряде-допуске.
+Проинформировать крановщика или оператора и
стропальщиков (под роспись в наряде-допуске) о мерах безопасности при
работе
-Проинформировать инженера по технике безопасности
(охране труда) о проведении работ вблизи линии электропередачи
+Постоянно (не отлучаясь с места ведения работ)
контролировать соблюдение крановщиком или оператором и стропальщиками
мер безопасности
Вопрос
п.2.4. На что должен обратить особое внимание
ответственный за безопасное производство работ кранами при инструктаже
крановщиков, операторов и стропальщиков Вопрос
+На недопустимость нахождения людей под
перемещаемым грузом и возле работающего крана во избежание зажатия людей
и травмирования их грузом
+На строгое соблюдение способов строповки, зацепки
грузов и правильное применение грузозахватных приспособлений и тары.
+На недопустимость перемещения краном людей или
груза с находящимися на нем людьми
-На недопустимость работы крановщиков и
стропальщиков без спецодежды
+На опасность подтаскивания грузов по земле, полу
или рельсам крюком крана и перемещения грузов при наклонном положении
грузовых канатов
Вопрос
п.2.4. На что должен обратить особое внимание
ответственный за безопасное производство работ кранами при инструктаже
крановщиков, операторов и стропальщиков Вопрос
+На недопустимость подъема краном груза,
засыпанного землей или примерзшего к земле, заложенного другими грузами,
укрепленного болтами или залитого бетоном, а также металла и шлака,
застывшего в печи или приварившегося после слива.
+На правильность установки стреловых кранов.
+Недопустимость перегруза грузоподъемных кранов.
-На строгое соблюдение обслуживающим персоналом
внутреннего режима работы в организации.
+На строгое соблюдение порядка производства работ
стреловыми кранами вблизи линии электропередачи
Вопрос
п.2.4. На что должен обратить особое внимание
ответственный за безопасное производство работ кранами при инструктаже
крановщиков, операторов и стропальщиков Вопрос
+На недопустимость нахождения людей на подвижном
составе при его погрузке и разгрузке кранами.
+На соблюдение установленного порядка выполнения
работ, связанных с выходом людей на крановые пути мостовых кранов.
+На необходимость строгого соблюдения требований
проектов производства работ и технологических процессов перемещения
грузов.
+На соблюдение мер безопасности при строповке и
перемещении взрывопожароопасных и ядовитых грузов.
-На соблюдение графиков ремонта, технического
обслуживания и периодических осмотров грузоподъемных машин, крановых
путей, грузозахватных приспособлений и тары.
Вопрос
п.2.5. В каких случаях лицо, ответственное за
безопасное производство работ, обязано прекратить работу крана Вопрос
+При выявлении в техническом состоянии крана
опасных дефектов, неисправностей
+При недопустимой просадке и появлении опасных
дефектов кранового пути.
+При отсутствии обученных и аттестованных
крановщиков и стропальщиков
-При отсутствии разрешения инженера по технике
безопасности (охране труда).
Вопрос
п.2.5. В каких случаях лицо, ответственное за
безопасное производство работ, обязано прекратить работу крана Вопрос
+ При отсутствие необходимых грузозахватных
приспособлений и тары.
— При отсутствии маркировки на перемещаемых
взрывопожароопасных и ядовитых грузах.
+ При температуре воздуха ниже допустимой,
указанной в паспорте крана.
+ При недостаточной освещенности места производства
работ краном.
+ При проявлении причин, влияющих на безопасность
ведения работ.
Вопрос
п.2.6. Что обязан сделать ответственный за
безопасное производство работ кранами при возникновении аварии или
несчастного случая при работе кранов Вопрос
+ Сообщить администрации предприятия (владельцу) о
происшествии.
— Сообщить в орган госгортехнадзора.
— Сообщить в инспекцию по охране труда.
+ Обеспечить сохранность обстановки на месте аварии
(несчастного случая).
— Составить акт (протокол) расследования
несчастного случая.
Вопрос
п. 3.1. Какие права имеет ответственный за
безопасное производство работ кранами Вопрос
— Допускать к работе под личным контролем
обслуживающий персонал (крановщиков, операторов, стропальщиков) с
истекшим сроком периодической проверки знаний.
+ Отстранять от выполнения работ крановщиков,
операторов, стропальщиков, нарушающих требования производственных
инструкций.
— На время своего отпуска, командировки, болезни и
в других случаях отсутствия назначать вместо себя ответственного за
безопасное производство работ кранами.
+ Ставить вопрос перед администрацией предприятия
(владельца) о наказании крановщиков, операторов и стропальщиков,
нарушающих производственные инструкции.
Вопрос
п.4.1. За что несет ответственность в соответствии
с действующим законодательством лицо, ответственное за безопасное
производство работ кранами Вопрос
+ За допущенные им нарушения Правил и должностной
инструкции независимо от того, привело это или нет к аварии или
несчастному случаю.
+ За нарушение производственных инструкций
подчиненным ему персоналом
+ За выдачу подчиненному персоналу указаний или
распоряжений, принуждающих его нарушать Правила и производственные
инструкции.
— За сохранность перемещаемых и складируемых
грузов.
+ За самовольное возобновление работ кранами,
остановленными принудительно органами госгортехнадзора и
инженерно-техническим работником по надзору за безопасной эксплуатацией
грузоподъемных машин.
— За невыполнение требований и предписаний инженера
по технике безопасности (охране труда).
Вопрос
п.2.1. Каков порядок назначения на работу стропальщиков Вопрос
+ Руководство предприятия приказом или
распоряжением назначает обученных и аттестованных стропальщиков
— Руководство предприятия приказом или
распоряжением назначает любых рабочих.
— Начальник цеха устным указанием назначает любых
рабочих в смене.
Вопрос
п.2.2. Кто может быть допущен к выполнению работ по
строповке грузов Вопрос
+ Рабочие смежных профессий (такелажники,
монтажники, слесари и т.п.), обученные по профессии стропальщика и
имеющие удостоверение, в котором имеется запись о присвоении им
профессии стропальщика
— Мастера, прорабы, не аттестованные по профессии
стропальщика, но имеющие среднетехническое образование
— Рабочие любых профессий, которые работают на
данном предприятии
Вопрос
п.2.2. Где должно проводиться обучение
стропальщиков Вопрос
+ На курсах, создаваемых на предприятиях, имеющих
разрешение (лицензию) на это органов Госгортехнадзора.
+ В профессионально-технических учебных заведениях.
— На курсах, создаваемых на предприятиях.
Вопрос
п.2.3. За чьей подписью выдается соответствующее
удостоверение рабочему, аттестованному по профессии стропальщика Вопрос
— Руководителя предприятия, на котором работает
стропальщик
+ Председателя квалификационной комиссии.
— Представителя Госгортехнадзора
Вопрос
п.2.4. Каковы требования к выдаче производственной
инструкции для стропальщиков Вопрос
+ Выдается стропальщику на руки; при этом он должен
расписаться в журнале проверки знаний персонала, обслуживающего
грузоподъемные машины
— Выдается под расписку начальнику цеха, который
при необходимости выдает инструкцию стропальщику
— Выдается стропальщику перед проведением повторной
проверки знаний инженером по охране труда.
Вопрос
п.2.5. В какие сроки проводится повторная проверка
знаний стропальщиков Вопрос
— Не реже одного раза в 3 месяца.
— Не реже одного раза в 6 месяцев.
+ Периодически, не реже одного раза в 12 месяцев.
Вопрос
п.2.5. В каких случаях проводится повторная проверка знаний
стропальщиков Вопрос
+ По требованию инженерно-технического работника по
надзору за безопасной эксплуатацией грузоподъемных машин или инспектора
Госгортехнадзора.
— По требованию инженера по охране труда
предприятия или государственного инспектора по охране труда.
— По требованию лица, ответственного за безопасное
производство работ кранами или представителя профсоюзной организации
+ При переходе с одного предприятия на другое.
Вопрос
п. 2.5. Что требуется при переходе стропальщика с
одного предприятия на другое Вопрос
— Обучение по полной программе на курсах с
последующей аттестацией
— Обучение по сокращенной программе на курсах с
последующей аттестацией
+ Повторная проверка знаний комиссией предприятия
Вопрос
п.2.5. В каком объеме проводится и как
документально оформляется повторная проверка знаний стропальщика Вопрос
— Проводится в объеме полной программы подготовки
стропальщиков и оформляется протоколом.
— Проводится в объеме сокращенной программы
подготовки стропальщиков и оформляется протоколом.
+ Проводится в объеме производственной инструкции и
оформляется протоколом с отметкой в удостоверении
Вопрос
п.2.6. Кто определяет количество стропальщиков,
обслуживающих один кран Вопрос
— Инженерно-технический работник, ответственный за
содержание грузоподъемных машин в исправном состоянии
— Инженерно-технический работник, осуществляющий
надзор за безопасной эксплуатацией грузоподъемных машин
+ Лицо, ответственное за безопасное производство
работ грузоподъемными машинами
Вопрос
п. 2.6. В каких случаях назначается сигнальщик Вопрос
+ В случаях, когда зона, обслуживаемая
грузоподъемной машиной, не видна полностью из кабины управления
(машиниста, оператора).
— При работе на строительной площадке.
— При перемещении опасных грузов.
Вопрос
п.2.6. Из числа каких рабочих назначается
сигнальщик Вопрос
— Из числа рабочих основных профессий (станочник,
монтажник, технологический рабочий и т.п.).
— Из числа любых рабочих, обслуживающих
грузоподъемный кран.
+ Из числа опытных стропальщиков
Вопрос
п.2.6. Кому подчиняется стропальщик в своей работе Вопрос
— Главному инженеру.
— Инженеру по охране труда.
+ Лицу, ответственному за безопасное производство
работ грузоподъемными машинами
Вопрос
п. 2.8. Что из ниже приведенного должен знать
стропальщик согласно Типовой инструкции для стропальщиков по безопасному
производству работ грузоподъемными машинами Вопрос
+ Порядок обмена сигналами между стропальщиком и
крановщиком, установленный на предприятии
+ Назначение и конструктивные особенности съемных
грузозахватных приспособлений и тары
— Правила использования грейфера для подъема
грузов, подвешенных при помощи стропов за челюсти грейфера
+ Схемы строповки и канатовки грузов.
+ Способы визуального определения массы груза.
Вопрос
п.2.8. Что из ниже приведенного должен знать
стропальщик Вопрос
+ Порядок осмотра и нормы отбраковки съемных
грузозахватных приспособлений, канатов и тары.
+ Нормы заполнения тары.
+ Производственную инструкцию для стропальщика по
безопасному производству работ грузоподъемными машинами
— Порядок освобождения при помощи крана зажатых
грузом строп.
+ Грузоподъемность стропов.
+ Предельную длину и диаметр стропов.
Вопрос
п.2.8. Что из ниже приведенного должен знать
стропальщик Вопрос
+ Порядок и габариты складирования грузов.
+ Технологические карты
+ Меры безопасности и условия производства работ
кранами на участке или в цехе.
+ Технические характеристики обслуживаемых
стропальщиком грузоподъемных машин
+ Средства индивидуальной и коллективной защиты и
порядок их применения
— Порядок освобождения при помощи крана зажатых
грузом строп.
Вопрос
п.2.8. Что из ниже приведенного должен знать
стропальщик согласно Типовой инструкции для стропальщиков по безопасному
производству работ грузоподъемными машинами Вопрос
+ Основные требования безопасности при работе
грузоподъемных машин вблизи линии электропередачи
+ Меры предупреждения воздействия опасных и вредных
производственных факторов
+ Расположение рубильника, подающего напряжение на
кран с электроприводом
+ Способы оказания первой помощи пострадавшим на
производстве
+ Назначение и порядок применения стропов, цепей,
канатов и других съемных грузозахватных приспособлений
Вопрос
п. 2.9. Что должен уметь стропальщик согласно
Типовой инструкции для стропальщиков по безопасному производству работ
грузоподъемными машинами Вопрос
+ Определять по указателю грузоподъемность
стрелового крана в зависимости от вылета и положения выносных опор
+ Выполнять обвязку и зацепку различных грузов для
их подъема и перемещения
+ Выполнять укладку (установку) груза в проектное
положение и снятие грузозахватных приспособлений (расстроповку).
— Производить обвязку и зацепку груза способами, не
указанными на схемах строповки.
+ Выбирать стропы в соответствии с массой и
размерами перемещаемого груза.
Вопрос
п.2.9. Что должен уметь стропальщик согласно
Типовой инструкции для стропальщиков по безопасному производству работ
грузоподъемными машинами Вопрос
+ Определять пригодность грузозахватных
приспособлений и тары и правильно их применять
+ Пользоваться при необходимости средствами
пожаротушения на рабочем месте
+ Оказывать первую помощь пострадавшим на
производстве
+ Отключать краны от электрической сети в аварийных
случаях.
— Производить зацепку бетонных и железобетонных
изделий за поврежденные петли
Вопрос
п.3.1. Что должно быть обозначено на клеймах или
бирках, имеющихся на грузозахватных приспособлениях Вопрос
+ Номер, дата испытания, грузоподъемность
— Завод-изготовитель, грузоподъемность, дата
изготовления
— Завод-изготовитель, грузоподъемность, дата
следующего испытания
Вопрос
п.3.1. Какие сведения должны содержать клейма или
бирки на таре Вопрос
— Завод-изготовитель, номер, грузоподъемность, дата
испытания
+ Назначение, номер, собственная масса, предельная
масса груза
— Номер, собственная масса, грузоподъемность, дата
следующего испытания
Вопрос
п. 3.1. Что из приведеного обязан сделать
стропальщик перед началом работ по подъему и перемещению грузов Вопрос
+ Получить задание на определенный вид работы от
лица, ответственного за безопасное производство работ грузоподъемными
машинами
— Самостоятельно устанавливать стреловой самоходный
кран на выносные (дополнительные) опоры
+ Ознакомиться под роспись с проектом производства
работ грузоподъемными машинами (при выполнении строительно-монтажных
работ) или с технологическими картами (при погрузочно-разгрузочных
работах).
+ Ознакомиться под роспись с мерами безопасности,
изложенными в наряде-допуске, при выполнении работ стреловыми
самоходными кранами вблизи воздушной ЛЭП.
Вопрос
п.3.1. Что из приведеного обязан сделать
стропальщик перед началом работ по подъему и перемещению грузов Вопрос
+ Проверить исправность тары и наличие на ней
маркировки о назначении, номере, собственной массе и предельной массе
груза.
+ Проверить наличие и исправность вспомогательных
инвентарных приспособлений (оттяжек, багров, крюков, лестниц, площадок и
прокладок), необходимых для выполнения работ, в соответствии с проектом
или технологической картой.
+ Подобрать грузозахватные приспособления,
соответствующие массе и характеру поднимаемого груза
+ Проверить освещенность рабочего места и, в случае
недостаточной освещенности, не приступая к работе, доложить об этом
лицу, ответственному за безопасное производство работ кранами
— Снять грузозахватные приспособления с
неповоротной части (ходовой рамы) крана при нахождении крановщика в
кабине крана.
Вопрос
п.3.1. Каков допустимый угол между ветвями
многоветвевого стропа Вопрос
— Не более 75 градусов
+ Не более 90 градусов.
— Не более 120 градусов.
Вопрос
п.4.2. Какие работы стропальщик должен выполнять
под непосредственным руководством лица, ответственного за безопасное
производство работ кранами Вопрос
+ Работы, на которые не разработаны схемы
строповки.
— Строповка груза, находящегося в неустойчивом
положении.
— Зацепка железобетонных и бетонных изделий, а
также других грузов, снабженных петлями, рымами, цапфами.
+ Строповочные работы для подъема груза несколькими
кранами.
+ Работы, выполняемые вблизи линии электропередачи.
+ Работы по перемещению груза над перекрытиями
помещений, в которых могут находиться люди.
+ Работы по строповке грузов для погрузки
(разгрузки) их в полувагоны, трюмы.
Вопрос
п.4.3. Каковы правила строповки длинномерных
грузов Вопрос
+ Строповку следует производить не менее чем в двух
местах.
— Строповку следует производить не менее чем в трех
местах.
— Обвязку необходимо выполнять посередине груза.
Вопрос
п.4.3. Что должен делать стропальщик при обвязке и
зацепке груза канатами и цепями Вопрос
— Использовать при обвязке крупных стеновых блоков
и других высоких грузов приставные лестницы.
— При необходимости забивать крюки стропов в
монтажные петли железобетонных изделий или других грузов.
+ Канаты, цепи накладывать на основной массив груза
(раму, станину) без узлов, перекруток и петель.
+ Под острые ребра грузов подкладывать специальные
подкладки, предохраняющие стропы от повреждений
Вопрос
пп.4.3,4.4. Какие грузы запрещено поднимать краном Вопрос
— Баллоны с газом.
— Кирпич на поддонах без ограждения при разгрузке
на землю с автомашин
+ Защемленные, заваленные, примерзшие к земле
+ Грузы, масса которых неизвестна или превышает
грузоподъемность крана
Вопрос
п. 4.4. Что из приведеного запрещается делать
стропальщику при обвязке и зацепке груза Вопрос
+ Производить строповку грузов, масса которых
неизвестна или превышает грузоподъемность крана (грузоподъемной машины).
+ Пользоваться поврежденными или немаркированными
съемными грузозахватными приспособлениями и тарой, соединять звенья
разорванных цепей болтами или проволокой, связывать канаты.
+ Производить обвязку и зацепку груза способами, не
указанными на схемах строповки.
— Закреплять неиспользованные для зацепки груза
концы многоветвевого стропа.
+ Подвешивать груз на один рог двурогого крюка.
Вопрос
п.4.4. Что из приведеного запрещается делать
стропальщику при обвязке и зацепке груза Вопрос
+ Применять для обвязки и зацепки грузов не
предусмотренные схемами строповки приспособления (ломы, штыри, проволоку
и др. ).
+ Производить зацепку поддонов с кирпичом без
ограждения (за исключением разгрузки на землю с автомашин).
+ Производить зацепку бетонных и железобетонных
изделий за поврежденные петли.
— Проверять массу груза по списку масс грузов.
+ Забивать крюки стропов в монтажные
петлижелезобетонных изделий или других грузов.
Вопрос
п.4.4. Что запрещается делать стропальщику при
обвязке и зацепке груза Вопрос
+ Поправлять съемные грузозахватные приспособления
на поднимаемом грузе ударами молотка, кувалды, лома и т.п.
+ Использовать при обвязке крупных стеновых блоков
и других высоких грузов приставные лестницы; в этих случаях следует
применять переносные площадки.
+ Использовать грейфер для подъема грузов,
подвешенных при помощи стропов за челюсти грейфера, для подъема, а также
для выполнения других работ, для которых грейфер не предназначен.
+ Производить строповку груза, находящегося в
неустойчивом положении
— Закреплять неиспользованные для зацепки груза
концы многоветвевого стропа.
Вопрос
п.5.2. В чем должен убедиться стропальщик перед
подачей сигнала о подъеме груза Вопрос
— В исправности немаркированных съемных
грузозахватных приспособлений, которые используются для строповки груза.
+ В отсутствии людей возле груза между поднимаемым
грузом и стенами, колоннами, штабелями и другими оборудованием.
— В надежности строповки груза и при необходимости
поправить съемные грузозахватные приспособления ударами кувалды.
+ В отсутствии людей возле крана, на его поворотной
платформе и в зоне опускания стрелы и груза.
+ В отсутствии на грузе незакрепленных деталей и
инструментов; перед подъемом труб большого диаметра следует проверить,
чтобы в них не было земли, льда или предметов, которые могут выпасть при
подъеме.
+ В том, что во время подъема груз не может ни за
что зацепиться.
Вопрос
п.5.3. Что должен сделать стропальщик перед
подъемом груза Вопрос
+ Подать сигнал для подъема груза на высоту 200-500
мм, проверить правильность строповки, равномерность натяжения стропов,
устойчивость крана, действие тормозов и только после этого подать сигнал
о подъеме груза на необходимую высоту.
— Подать сигнал для подъема груза на необходимую
высоту и отойти от места нахождения груза на расстояние 1 метра.
— Подать сигнал для подъема груза на необходимую
высоту и отойти от места нахождения груза на расстояние 2 метров.
Вопрос
п.5.3. За чем должен следить стропальщик при снятии
груза с фундаментных болтов Вопрос
— Чтобы подъем производился с максимальной
скоростью, без перекосов, заеданий, с обеспечением горизонтального
перемещения груза до полного снятия его с болтов.
+ Чтобы подъем производился с минимальной
скоростью, без перекосов, заеданий, с обеспечением горизонтального
перемещения груза до полного снятия его с болтов
— Чтобы подъем производился с минимальной
скоростью, допустимые перекосы должны быть менее 15 градусов.
Вопрос
п.5.3. На какую высоту должен быть поднят груз
(грузозахватные приспособления) перед горизонтальным перемещением Вопрос
+ Не менее чем на 500 мм выше встречающихся на пути
предметов.
— Не менее чем на 600 мм выше встречающихся на пути
предметов.
— Не менее чем на 700 мм выше встречающихся на пути
предметов.
Вопрос
п.5.3. В каких случаях во время подъема и
перемещения грузов применяются оттяжки и багры Вопрос
+ Для предотвращения самопроизвольного разворота
длинномерных и громоздких грузов
— При укладке грузов в вагонетки, полувагоны и на
платформы.
— При подъеме и перемещении ядовитых и взрывчатых
веществ.
Вопрос
п.5.3. Каким должно быть расстояние от выступающих
элементов поворотной части стрелового самоходного крана до строений,
штабелей груза и других сооружений Вопрос
+ Не менее 1000 мм.
— Не менее 900 мм.
— Не менее 800 мм.
Вопрос
п.5.3. Каким должно быть расстояние от выступающих
элементов башенного, портального и козлового кранов до строений,
штабелей груза и других сооружений Вопрос
+ Не менее 700 мм при высоте до 2 м и 400 мм при
высоте более 2 м.
— Не менее 800 мм при высоте до 2 м и 500 мм при
высоте более 2 м.
— Не менее 900 мм при высоте до 2 м и 600 мм при
высоте более 2 м.
Вопрос
п. 5.3. Где следует производить кантовку грузов
кранами Вопрос
— На специально отведенных местах (площадках) в
случаях, когда кран обслуживается не менее, чем двумя стропальщиками.
— На любом свободном месте строительной площадки.
+ На специально отведенных местах (площадках).
Вопрос
п.5.3. В соответствии с чем следует производить
кантовку грузов кранами Вопрос
+ По технологии, предусматривающей порядок и
последовательность выполнения операций, способы строповки груза и
указания по безопасному выполнению такой работы.
— Согласно указаниям крановщика.
Вопрос
п.5.3. Что должен делать стропальщик при
перемещении груза Вопрос
+ Сопровождать груз и следить за тем, чтобы он не
перемещался над людьми и не мог ни за что зацепиться.
— Предупреждать о перемещаемом грузе специальными
звуковыми сигналами всех находящихся на рабочей площадке.
Вопрос
п.5.4. В каких случаях стропальщик может находиться
возле груза во время его подъема или опускания Вопрос
+ Если груз поднят на высоту не более 1000 мм от
уровня площадки, на которой он находится.
— Если груз поднят на высоту не более 1500 мм от
уровня площадки, на которой он находится.
— Если груз поднят на высоту не более 500 мм от
уровня площадки, на которой он находится.
Вопрос
п.5.5. В чем должен убедиться стропальщик при
работе стреловых самоходных кранов вблизи линии электропередачи Вопрос
— В том, что работа ведется при наличии
наряда-допуска в присутствии и под руководством инженерно-технического
работника по надзору за грузоподъемными кранами.
+ В том, что стрела грузоподъемной машины или
канаты находятся на безопасном расстоянии (в соответствии с
нарядом-допуском) от проводов линии электропередачи.
— В том, что работа выполняется в присутствии и под
руководством инженерно-технического работника по надзору за
грузоподъемными кранами.
Вопрос
п.5.7. Что обязан сделать стропальщик в случае
обнаружения неисправности грузоподъемной машины или кранового пути во
время подъема или перемещения груза Вопрос
— Закончить работу по подъему и перемещению груза,
а затем сообщить о неисправности крана инженерно-техническому работнику,
ответственному за содержание грузоподъемных машин в исправном состоянии.
— Немедленно подать сигнал о прекращении
перемещения груза и сообщить о неисправности лицу, ответственному за
безопасное производство работ кранами.
+ Немедленно подать сигнал о прекращении
перемещения груза и сообщить о неисправности крановщику (машинисту,
оператору).
Вопрос
п.6.1. Что обязан сделать стропальщик перед
опусканием груза Вопрос
+ Предварительно осмотреть место для складирования
груза и убедиться в невозможности его падения, опрокидывания или
сползания.
+ В случае необходимости на место установки груза
предварительно уложить прочные подкладки для удобства извлечения стропов
из-под груза.
— В случае перегрузки места для складирования груз
установить на временные перекрытия, предварительно уложив прочные
подкладки.
Вопрос
пп.6.2,6.3. Что запрещено делать стропальщику при
опускании груза Вопрос
+ Устанавливать груз на временные перекрытия,
трубы, кабели и в другие места, не предназначенные для укладки груза.
+ Устанавливать грузы наклонно к стенам зданий,
заборам и т.п.
— При установке груза наклонно к стенам зданий,
заборам угол наклона не должен быть менее 75 градусов.
Вопрос
п.7.5. Кому должен сообщить стропальщик об аварии
или несчастном случае Вопрос
— Инженеру по охране труда.
— Инженерно-техническому работнику по надзору за
грузоподъемными кранами.
+ Лицу, ответственному за безопасное производство
работ грузоподъемными машинами.
Вопрос
п.7.5. Что должен сделать стропальщик при аварийной
ситуации Вопрос
+ Немедленно подать сигнал крановщику и
предупредить всех работающих
— Сообщить инженеру по охране труда.
Вопрос
Какие краны подлежат регистрации в органах
Госгортехнадзора до пуска их в работу Вопрос
— Краны тракторные грузоподъемностью до 1 т
включительно
+ Краны-экскаваторы, предназначенные для работы с
крюком или электромагнитом.
— Переставные краны, устанавливаемые на монтируемом
сооружении (мачты, башни, трубы и т.п.).
— Краны стрелового типа с постоянным вылетом или не
снабженные механизмом поворота.
— Электрические тали.
Вопрос
В каких из перечисленных случаях краны не подлежат
перерегистрации Вопрос
— После передачи крана другому владельцу.
— После реконструкции
— После ремонта, если на кран был составлен новый
паспорт.
— После перестановки крана мостового типа на новое
место
+ После установки на кране нового ограничителя
грузоподъемности
Вопрос
Определение крана стрелового типа Вопрос
— Кран, у которого грузозахватный орган подвешен к
стреле, закрепленной на поворотной платформе, размещенной
непосредственно на ходовом устройстве (автомобильный, пневмоколесный,
тракторный).
+ Кран, у которого грузозахватный орган подвешен к
стреле или тележке, перемещающейся по стреле.
— Кран, у которого грузозахватный орган подвешен к
стреле, закрепленной на поворотной платформе, размещенной
непосредственно на ходовом устройстве (автомобильный, пневмоколесный, на
специальном шасси, гусеничный, тракторный).
— Кран, у которого грузозахватный орган подвешен к
стреле, закрепленной на поворотной платформе, размещенной
непосредственно на ходовом устройстве (автомобильный, на специальном
шасси, гусеничный, тракторный).
— Кран, у которого грузозахватный орган подвешен к
стреле, закрепленной на поворотной платформе, размещенной
непосредственно на ходовом устройстве (автомобильный, пневмоколесный, на
специальном шасси, гусеничный).
Вопрос
Определение крана стрелового Вопрос
— Кран, у которого грузозахватный орган подвешен к
стреле, закрепленной на поворотной платформе, размещенной
непосредственно на ходовом устройстве (автомобильный, пневмоколесный, на
специальном шасси, гусеничный).
+ Кран поворотный, у которого стрела или
башенно-стреловое оборудование закреплены на поворотной платформе,
размещенной непосредственно на ходовом устройстве (автомобильный,
пневмоколесный, на специальном шасси, гусеничный, тракторный).
— Кран, у которого грузозахватный орган подвешен к
стреле, закрепленной на поворотной платформе, размещенной
непосредственно на ходовом устройстве (автомобильный, пневмоколесный, на
специальном шасси, гусеничный, тракторный).
— Кран поворотный, у которого стрела или
башенно-стреловое оборудование закреплены на поворотной платформе,
размещенной непосредственно на ходовом устройстве (автомобильный, на
специальном шасси, гусеничный).
Вопрос
В каких из перечисленных случаях не требуется
получение разрешения на пуск в работу крана, подлежащего регистрации в
органах госгортехнадзора Вопрос
— Перед пуском в работу вновь зарегистрированного
крана.
— После монтажа, вызванного установкой крана на
новом месте (кроме стреловых и быстромонтируемых башенных кранов).
— После реконструкции крана.
— После ремонта с заменой расчетных элементов или
узлов металлоконструкций крана с применением сварки.
+ После установки гусеничного крана на новый
объект.
Вопрос
Что включает в себя полезная грузоподъемность
стрелового крана Вопрос
— Массу грузозахватного приспособления.
— Массу грузозахватного органа.
— Массу груза и грузозахватного органа.
— Массу грузозахватного приспособления и тары.
+ Массу груза и грузозахватного приспособления.
Вопрос
Какова максимальная продолжительность перерыва
между периодическими осмотрами грузозахватных приспособлений в процессе
их эксплуатации (траверс, клещей, других захватов и тары) Вопрос
-10 дней.
-15 дней.
+ Месяц.
— Два месяца.
— Три месяца.
Вопрос
Какова максимальная продолжительность перерыва
между периодическими осмотрами грузозахватных приспособлений в процессе
их эксплуатации (стропов, за исключением редко используемых) Вопрос
+10 дней.
-20 дней.
— Месяц.
— Полтора месяца.
— Два месяца.
Вопрос
В каком случае проводится периодический осмотр
редко используемых грузозахватных приспособлений Вопрос
— По истечении 20 дней с начала их эксплуатации.
— По истечении месяца с начала их эксплуатации.
— По истечении двух месяцев с начала их
эксплуатации.
— По истечении трех месяцев с начала их
эксплуатации.
+ Перед выдачей их в работу.
Вопрос
Как следует подбирать стропы (с учетом числа
ветвей) Вопрос
— Такой длины, чтобы угол между ветвями не превышал
50°.
— Такой длины, чтобы угол между ветвями не превышал
60°.
— Такой длины, чтобы угол между ветвями не превышал
70°.
+ Такой длины, чтобы угол между ветвями не превышал
90°.
— Такой длины, чтобы угол между ветвями не превышал
120°.
Вопрос
При каких минимальных значениях удлинения звена
цепи и уменьшении диаметра сечения цепной строп подлежит браковке Вопрос
— При удлинении звена цепи на 2 % от
первоначального размера и уменьшение диаметра сечения вследствие износа
на 4 %.
— При удлинении звена цепи на 4 % от
первоначального размера и уменьшение диаметра сечения вследствие износа
на 6 %.
— При удлинении звена цепи на 5 % от
первоначального размера и уменьшение диаметра сечения вследствие износа
на 8 %.
+ При удлинении звена цепи на 3 % от
первоначального размера и уменьшение диаметра сечения вследствие износа
на 10 %.
— При удлинении звена цепи на 2 % от
первоначального размера и уменьшение диаметра сечения вследствие износа
на 6 %.
Вопрос
При каком минимальном числе видимых обрывов
наружных проволок каната двойной свивки на участке длиной, равной 30
диаметрам каната, канатный строп подлежит браковке Вопрос
-5.
-7.
-10.
-14.
+16.
Вопрос
Какие грузозахватные приспособления применяются для
строповки железобетонных ферм Вопрос
— Захваты.
+ Траверсы.
— Стропы.
— Грузоподъемные электромагниты
— Вакуумные захваты.
Вопрос
Что должен выполнить ответственный за безопасное
производство работ кранами при установке стрелового крана вблизи линии
электропередачи Вопрос
— Проверить правильность установки крана и выдать
разрешение крановщику на работу крана
— Проверить выполнение мероприятий, изложенных в
наряде-допуске, и выдать разрешение крановщику на работу крана
— Проверить правильность установки крана и
выполнение мероприятий, изложенных в наряде-допуске
+ Проверить правильность установки крана,
выполнение мероприятий, изложенных в наряде-допуске, и выдать разрешение
крановщику на работу крана с записью в вахтенном журнале
— Проверить правильность установки крана,
выполнение мероприятий, изложенных в наряде-допуске, и выдать разрешение
крановщику на работу крана.
Вопрос
Кто может быть назначен лицом, ответственным за
безопасное производство работ кранами Вопрос
— Энергетик.
— Механик.
— Монтажник.
— Слесарь.
+ Мастер.
Вопрос
Какие из перечисленных пунктов не входят в
обязанности лица, ответственного за безопасное производство работ
кранами Вопрос
— Не допускать нахождение людей в кузове автомашины
при ее погрузке краном.
— Указывать крановщикам и стропальщикам место,
порядок и габариты складирования грузов
+ Проводить совместно с крановщиком техническое
обслуживание крана.
— Не допускать производство работ кранами без
наряда-допуска в случаях, предусмотренных Правилами.
— Следить за выполнением крановщиками и
стропальщиками производственных инструкций.
Вопрос
Какие из перечисленных пунктов не обязательно знать
лицу, ответственному за безопасное производство работ кранами Вопрос
— Инструкцию по осмотру стропов и тары.
+ Руководство по эксплуатации крана
— Правильные способы строповки грузов
— Порядок складирования грузов
— Нормы браковки грузозахватных приспособлений
Вопрос
Какие из перечисленных пунктов не требуется знать
лицу, ответственному за безопасное производство работ кранами Вопрос
— Требования к установке кранов на участке работ
+ Требования по ремонту кранов
— Правильные способы строповки и зацепки грузов.
— Нормы браковки грузозахватных приспособлений.
— Производственные инструкции для крановщиков
Вопрос
Какие из перечисленных пунктов не входят в
обязанности лица, ответственного за безопасное производство работ
кранами Вопрос
— Инструктировать крановщиков и стропальщиков по
безопасному выполнению работы.
— Обеспечивать стропальщиков отличительными знаками
и защитными средствами.
+ Подавать электропитание (включать рубильник) к
башенным и портальным кранам.
— Указывать крановщикам и стропальщикам место,
порядок и габариты складирования грузов.
— Руководить работами при погрузке (разгрузке)
кранами полувагонов
Вопрос
Какие указания крановщику не должен давать
ответственный за безопасное производство работ кранами Вопрос
— Не допускать перемещения краном людей или груза с
находящимися на нем людей
— Не допускать перегрузки крана
+ Работать краном вблизи линии электропередач без
наряда-допуска.
— Соблюдать меры безопасности при строповке груза.
— Не допускать нахождения людей в полувагоне при
опускании груза.
Вопрос
В каких случаях не требуется аварийная остановка
стрелового крана Вопрос
— При нарушениях видимости (туман, снегопад и
т. п.).
— При температуре воздуха ниже допустимой.
+ При работе крана без выносных опор согласно
паспортной характеристике крана
— При недопустимой просадке выносных опор.
— При обрыве грузового каната
Вопрос
Безопасное расстояние от стрелового крана до
основания откоса котлована, на краю которого он устанавливается, в
случае ненасыпного песчаного или гравийного грунта и глубине котлована 1
м Вопрос
-1,0 м.
+1,5 м.
-2,0 м.
-2,5 м.
-3,0 м.
Вопрос
Безопасное расстояние от стрелового крана до
основания откоса котлована, на краю которого он устанавливается, в
случае ненасыпного песчаного или гравийного грунта и глубине котлована 2
м Вопрос
-1,0 м.
-1,5 м.
-2,0 м.
-2,5 м.
+3,0 м.
Вопрос
Безопасное расстояние от стрелового крана до
основания откоса котлована, на краю которого он устанавливается, в
случае ненасыпного песчаного или гравийного грунта и глубине котлована 3
м Вопрос
-2,0 м.
-3,0 м.
+4,0 м.
-5,0 м.
-6,0 м.
Вопрос
Каков порядок складирования металлопроката Вопрос
— В штабелях.
+ В стеллажах.
— В таре.
— В кассетах.
— На площадках.
Вопрос
Где должна находиться схема строповки (графическое
изображение) Вопрос
— Должны быть выданы на руки стропальщикам.
— Должны быть выданы на руки крановщикам.
+ Должны быть выданы на руки стропальщикам и
крановщикам или вывешены в местах производства работ.
— Должны быть выданы на руки лицу, ответственному
за безопасное производство работ кранами.
— Должны быть выданы на руки стропальщикам и лицу,
ответственному за безопасное производство работ кранами.
Вопрос
При какой минимальной высоте возводимого здания и
сооружения должна применяться двусторонняя радиопереговорная связь между
крановщиком и стропальщиком Вопрос
-22 м.
-25 м.
+36 м.
-40 м.
-44 м.
Вопрос
При каком минимальном уменьшении диаметра каната в
результате поверхностного износа или коррозии канат грузоподъемного
крана подлежит браковке Вопрос
-3 % по отношению к его номинальному диаметру.
-4 % по отношению к его номинальному диаметру.
-5 % по отношению к его номинальному диаметру.
-6 % по отношению к его номинальному диаметру.
+7 % по отношению к его номинальному диаметру.
Вопрос
При каком минимальном уменьшении диаметра каната в
результате повреждения сердечника (внутреннего износа, обмятия, разрыва
и т.п.) канат грузоподъемного крана подлежит браковке Вопрос
-4 % от номинального диаметра у некрутящихся
канатов и 8 % у остальных канатов.
+3 % от номинального диаметра у некрутящихся
канатов и 10 % у остальных канатов.
-5 % от номинального диаметра у некрутящихся
канатов и 8 % у остальных канатов.
-7 % от номинального диаметра у некрутящихся
канатов и 15 % у остальных канатов.
-8 % от номинального диаметра у некрутящихся
канатов и 12 % у остальных канатов.
Вопрос
При какой максимальной высоте расположения груза
стропальщик может находиться возле груза во время его подъема или
опускания Вопрос
+1000 мм от уровня площадки, на которой находится
стропальщик.
-1200 мм от уровня площадки, на которой находится
стропальщик
-1400 мм от уровня площадки, на которой находится
стропальщик.
-1600 мм от уровня площадки, на которой находится
стропальщик.
-1800 мм от уровня площадки, на которой находится
стропальщик.
Вопрос
На какую максимальную высоту при подъеме груза
нужно предварительно поднять груз, чтобы проверить правильность
строповки и надежность действия тормоза Вопрос
+200-300 мм.
-400-500 мм.
-600-700 мм.
-800-900 мм.
-900-1000 мм.
Вопрос
Какое минимальное расстояние допускается между не
отключенными контактными проводами городского транспорта и стрелой
работающего под ними крана при условии установки ограничителя (упора),
не позволяющего уменьшить указанное расстояние при подъеме стрелы Вопрос
-500 мм при установке ограничителя (упора), не
позволяющего уменьшить данное расстояние при подъеме стрелы.
-700 мм при установке ограничителя (упора), не
позволяющего уменьшить данное расстояние при подъеме стрелы.
-850 мм при установке ограничителя (упора), не
позволяющего уменьшить данное расстояние при подъеме стрелы.
-950 мм при установке ограничителя (упора), не
позволяющего уменьшить данное расстояние при подъеме стрелы.
+1000 мм при установке ограничителя (упора), не
позволяющего уменьшить данное расстояние при подъеме стрелы.
Вопрос
Какое минимальное расстояние между грузом,
перемещаемым краном, и встречающимся на пути его перемещения
оборудованием, бортами подвижного состава, штабелями грузов и другими
предметами необходимо обеспечить при установке крана Вопрос
-1100 мм
-900 мм.
+500 мм.
-700 мм
-300 мм.
Вопрос
Какую из перечисленных операций обозначает сигнал,
подаваемый следующим образом: движение рукой, согнутой в локте, ладонь
обращена в сторону требуемого движения Вопрос
— Опустить груз или крюк.
— Передвинуть кран (мост).
— Передвинуть тележку.
— Осторожно (применяется перед подачей какого-либо
сигнала при необходимости незначительного перемещения).
+ Повернуть стрелу.
Вопрос
Каково значение допустимого минимального расстояния
по горизонтали между выступающими частями крана, передвигающегося по
наземному крановому пути, и строениями, штабелями грузов и другими
предметами, расположенными на высоте до 2000 мм от уровня земли или
рабочих площадок Вопрос
-400 мм.
-600 мм.
+700 мм.
-800 мм.
-1000 мм.
Вопрос
Каково значение допустимого минимального расстояния
по горизонтали между выступающими частями крана, передвигающегося по
наземному крановому пути, и строениями, штабелями грузов и другими
предметами, расположенными на высоте более 2000 мм от уровня земли или
рабочих площадок Вопрос
+400 мм.
-600 мм.
-700 мм.
-800 мм.
-1000 мм.
Вопрос
Каково значение допустимого минимального расстояния
между поворотной частью стрелового крана при любом его положении и
строениями, штабелями грузов и другими предметами Вопрос
-1500 мм
-1200 мм.
+1000 мм.
-800 мм.
-600 мм
Вопрос
Какую из перечисленных операций обозначает сигнал,
подаваемый следующим образом: резкое движение рукой вправо и влево на
уровне пояса, ладонь обращена вниз Вопрос
— Осторожно (применяется перед подачей какого-либо
сигнала при необходимости незначительного перемещения).
— Опустить груз или крюк.
— Повернуть стрелу
+ Стоп (прекратить подъем или передвижение).
— Поднять груз или крюк.
Вопрос
Какую из перечисленных операций обозначает сигнал, подаваемый следующим
образом: движение вниз вытянутой рукой, предварительно поднятой до
вертикального положения, ладонь раскрыта Вопрос
— Поднять стрелу.
— Передвинуть кран (мост).
— Передвинуть тележку.
+ Опустить стрелу.
— Поднять груз или крюк.
содержание ..
11
12
13
14 ..
Инструкция для стропальщика по безопасному обслуживанию грузоподъемных кранов | Должностные
1. ОБЩИЕ ПОЛОЖЕНИЯ.
1.1. К стропальным работам допускаются лица не моложе 18 лет, прошедшие медицинское освидетельствование, обучение, инструктаж по технике безопасности, сдавшие соответствующие экзамены и имеющие в удостоверении по ОТ отметку о праве производства стропальных работ за подписью председателя экзаменационной комиссии.
При этом они должны знать правила оказания доврачебной помощи пострадавшим от электрического тока и при других несчастных случаях.
1.2. Во время работы стропальщик должен иметь при себе удостоверение по ОТ и предъявлять его по требованию инспектора Госнадзорохрантруда, руководства предприятия, оперативного дежурного по предприятию. Стропальщик должен работать в каске и иметь на рукаве отличительную красную повязку.
1.3. Проверка знаний стропальщиков производится квалификационной комиссией предприятия:
1.3.1. Периодическая — не реже одного раза в 12 месяцев.
1.3.2. При переходе стропальщиков с одного предприятия на другое.
1.3.3. По требованию инспектора Госнадзорохрантруда или руководства предприятия.
1.4. В чрезвычайных ситуациях, при отсутствии на месте производства работ стропальщиков (необходимость оперативного выполнения работ кранами по ликвидации последствий аварий, срочное освобождение пострадавших при авариях и т.д. ) разрешается выполнение работ в качестве стропальщиков работникам, ответственным за безопасное проведение работ грузоподъемными кранами.
1.5. При работе крана должен быть установлен порядок обмена условными сигналами между стропальщиками и крановщиками. Допускается сигнализация голосом при работе стреловых самоходных кранов со стрелой длиной не более 10м.
1.6. При работе двух или более стропальщиков – один из них назначается старшим.
1.7. В тех случаях, когда зона обслуживаемая краном полностью не обозревается из кабины крановщика, для передачи сигналов стропальщика крановщику назначается сигнальщик из числа опытных стропальщиков.
1.8. Стропальщик подчиняется работнику, ответственному за безопасное проведение работ грузоподъемными кранами.
1.9. Стропальщик, допущенный к самостоятельной работе, должен:
1.9.1. Иметь понятие об устройстве обслуживаемого им крана, знать его грузоподъемность, уметь определять грузоподъемность стрелового крана в зависимости от вылета стрелы.
1.9.2. Уметь подбирать необходимые для работы стропы (по грузоподъемности, числу ветвей) и другие грузозахватные приспособления в зависимости от массы и характера перемещаемого груза.
1.9.3. Уметь определять пригодность стропов и др. съемных грузозахватных приспособлений и тары.
1.9.4. Уметь производить правильную обвязку и подвешивание груза на крюк.
1.9.5. Знать нормы заполнения тары.
1.9.5. Знать установленный на предприятии порядок обмена сигналами с крановщиком.
1.9.6. Знать порядок и габариты складирования грузов.
1.9.7. Знать порядок безопасной работы кранов вблизи линий электропередачи.
1.9.8. Знать приемы освобождения от действия электрического тока лиц, попавших под напряжение и способы оказания им первой помощи.
1.9.9.Знать и неукоснительно выполнять требования настоящей инструкции.
2. Требования безопасности перед началом работы.
2. 1.Перед началом работы стропальщик должен:
Подобрать грузозахватные приспособления, соответствующие массе и характеру поднимаемого груза (стропы нужно выбрать с учетом числа ветвей такой длины, чтобы угол между ветвями не превышал 900).
2.2. Проверить исправность грузозахватных приспособлений и наличие на них клейм и бирок с обозначением номера, даты испытания и грузоподъемности, а также проверить исправность тары и наличие на ней надписи о ее назначении, номера, собственной массы груза для транспортировки которого она предназначена.
2.3. Проверить освещение рабочего места. При недостаточном освещении стропальщик, не приступая к работе, обязан доложить работнику, ответственному за безопасное проведение работ грузоподъемными кранами.
3. Требования безопасности во время работы.
3.1. Приступать к стропальным работам стропальщик может только после получения задания. В случае каких-либо неясностей стропальщик должен потребовать инструктаж от работника, ответственного за безопасное проведение работ грузоподъемными кранами.
3.2. При обвязке и зацепке груза стропальщик должен руководствоваться следующими требованиями:
3.2.1. Обвязку или зацепку грузов производить в соответствии со схемами строповки груза (строповку редко поднимаемых грузов, на которые не разработаны схемы строповки, осуществлять под руководством работника, ответственного за безопасное проведение работ грузоподъемными кранами).
3.2.2. Проверить массу груза, предназначенного к перемещению краном, по списку грузов и по маркировке груза. Если стропальщик не имеет возможности определить массу груза, то он должен узнать ее у работника, ответственного за безопасное проведение работ грузоподъемными кранами.
3.2.3. При обвязке груза канаты должны накладываться на основной его массив (раму, каркас, корпус, станину) без узлов, перекруток и петель.
Под ребро груза следует подложить специальные подкладки, предохранявшие стропы.
3.2.4. Обвязывать груз необходимо таким образом, чтобы во время его перемещения исключалось падение отдельных его частей (досок, бревен, прутков, труб) и обеспечивалось устойчивое положение груза при перемещении. Для этого строповку длинномерных грузов следует производить не менее, чем в двух местах.
3.2.5. Зацепку железобетонных и бетонных изделий, а также других грузов, имеющих петли, рамы цапфы следует производить за все предусмотренные для подъема в соответствующем положении петли, рамы, цапфы.
3.2.6. При подвешивании груза за двурогие крюки стропы надо накладывать таким образом, чтобы нагрузка распределялась на оба рога крюка равномерно.
3.2.7. Неиспользованные для зацепки груза концы многоветвевого стропа укрепить так, чтобы при перемещении груза краном исключалась возможность задевания этими концами за встречающиеся на пути предметы.
3.2.8.При подъеме груза двумя кранами его обвязка и подвешивание должны производиться под непосредственным руководством работника, ответственного за безопасное проведение работ грузоподъемными кранами.
3.2.9.Убедиться, что предназначенный к подъему груз ничем не укреплен, не зацеплен, не завален и не примерз к земле.
3.2.10. Производить зацепку поддонов с кирпичом без ограждения, за исключением погрузки или разгрузки (на землю) с автомашины, при условии удаления людей из зоны перемещения груза.
3.3. При строповке груза запрещается:
3.3.1. Производить зацепку железобетонных изделий, не имевших маркировки, а также зацепку этих изделий за поврежденные петли.
3.3.2. Подвешивать груз за один рог двурогого крюка,
3.3.3. При работах в электроустановках производить строповку груза без наряда-допуска и без присутствия работника, ответственного за безопасное проведение работ грузоподъемными кранами, фамилия которого должна быть указана в наряде-допуске.
3.3.4. Забивать крюк стропа в монтажные петли железобетонных изделий или других грузов.
3.3.5. Поправлять ветви стропов в зоне крюка ударами молотка или других предметов.
3.3.6. Поправлять стропы на поднимаемом грузе ударами молотка или лома.
3.3.7. Использовать при строповке крупных грузов большой высоты приставные лестницы. В этих случаях следует применять переносные площадки.
3.3.8. Отклонять висящий на крюке груз весом своего тела или иным образом с целью опускания его в желаемое место.
3.3.9. Перетаскивать по земле или полу груз крюком крана.
3.3.10. Пользоваться стропами, имеющие порывы прядей, пережатия, следы нагрева.
3.3.11. Работать с краном с просроченным сроком испытания.
3.3.12. Производить строповку груза массу которого он не знает или когда масса груза превышает грузоподъемность крана.
3.3.13. Пользоваться поврежденными или немаркированными съемными грузозахватными приспособлениями и тарой, соединять звенья разорванных цепей болтами или проволокой, связывать канаты.
3.3.14. Производить строповку груза иными способами, чем указано на схемах строповки.
3.3.15. Применять для строповки груза непредусмотренные схемами строповки приспособления (ломы, штыри и др.).
3.4. Перед каждой операцией по подъему и перемещению груза стропальщик должен лично подавать соответствующий сигнал крановщику или сигнальщику, а при обслуживании одного крана несколькими стропальщиками сигнал должен подавать старший стропальщик.
3.5. Перед подачей сигнала о подъеме груза стропальщик должен:
3.5.1. Убедиться что груз надежно закреплен и ничем не удерживается.
3.5.2. Проверить нет ли на грузе незакрепленных деталей и инструмента. Перед подъемом труб большого диаметра проверить, чтобы в них не было земли, льда или других предметов, которые могут выпасть при подъеме.
3.5.3.Убедиться что груз во время подъема не может за что-либо зацепиться.
3.5.4. Убедиться в отсутствии людей возле груза, между поднимаемым грузом и стенами, колоннами, штабелями, станками и другим оборудованием.
3.6. Перед подъемом груза стреловым краном стропальщик должен убедиться также в отсутствии людей возле поворотной платформы крана, в зоне опускания стрелы и груза и выйти самому из опасной зоны.
3.7. При подъеме и перемещении груза стропальщик должен:
3.7.1. Для подъема груза, масса которого близка к разрешенной грузоподъемности, предварительно подать сигнал для подъема груза на высоту 200-300мм, проверить правильность строповки, равномерность натяжения стропов, устойчивость крана, действие тормозов и только после этого подать сигнал о подъеме груза на необходимую высоту. При необходимости исправления строповки груз должен быть опущен.
3.7.2. При снятии груза с фундаментных болтов следить, чтобы подъем производился с наименьшей скоростью, без перекосов, заеданий и горизонтального перемещения груза до полного снятия его с болтов.
3.7.3. Проверить по указателю грузоподъемности перед подъемом груза кранами, что установленный крановщиком вылет стрелы соответствует массе поднимаемого груза.
3.7.4. Перед горизонтальным перемещением груза убедиться, что груз поднят на высоту не менее, чем на 0,5м и выше встречающихся на пути предметов.
3.7.5. Сопровождать груз при перемещении и следить, чтобы он не располагался над людьми и не мог за что-либо зацепиться. Если сопровождать груз не предоставляется возможным то за его перемещением должен следить машинист крана, а если груз находится в зоне не обозреваемой из кабины крановщика, второй стропальщик или сигнальщик.
3.7.6. Для предотвращения самопроизвольного разворота длинномерных и громоздких грузов во время их подъема или перемещения применять специальные оттяжки.
3.7.7. Укладку груза производить равномерно, без нарушения установленных для складирования габаритов и без загромождения проходов и проездов. Расстояние от выступающих элементов поворотной части стрелового самоходного крана до груза должно быть не менее 1м.
При невозможности соблюдения этого условия работы должны быть прекращены. Укладка груза в полувагоны и на платформы, а также снятие его не должно вызывать нарушения равновесия указанных транспортных средств. Сами транспортные средства при этом должны быть укреплены во избежание произвольного перемещения.
3.7.8. Подъем сыпучих и мелко-штучных грузов производить в специально предназначенной таре, при этом тару заполнять не свыше установленной нормы.
3.8. При подъеме и перемещении груза стропальщику запрещается:
3.8.1. Находиться на грузе во время подъема или перемещения, а также допускать подъем или перемещение груза, если на нем находятся другие лица.
3.8.2. Находиться под поднятым грузом или допускать нахождение под ним других людей.
3.8.3. Оттягивать груз во время его подъема, перемещения и опускания,
3.8.4. Находиться и допускать пребывание людей на железнодорожной платформе, в полувагоне и т.д. при погрузке или разгрузке грузов кранами.
3.8.5. Производить погрузку или разгрузку автомобилей, если в их кабине или кузове находятся люди.
3.9. Работать краном вблизи линии электропередач допускается только по наряду-допуску. Во избежание поражения электротоком стропальщик перед каждой операцией должен убедиться, что стрела крана или канаты находятся на безопасном расстоянии от проводов линий электропередач.
3.10.При работе кранов во избежание зажатия между поворотной и неповоротной частями крана стропальщик не должен находиться в опасных местах.
3.11. Если во время подъема или перемещения груза стропальщик заметит неисправность крана, он обязан немедленно подать сигнал о прекращении подъема груза и сообщить о неисправности крановщику.
3.12.Перед опусканием груза стропальщик обязан:
3. 12.1. Предварительно осмотреть место, на которое необходимо опустить груз, и убедиться в невозможности падения, опрокидывания или сползания груза.
3.12.2. На место укладки груза, в случае необходимости, предварительно уложить прочные подкладки для удобства извлечения стропов из-под груза.
3.12.3. Снимать стропы с груза или крюка лишь после того, как груз будет надежно уложен, а при необходимости и закреплен.
3.13.Стропальщику запрещается устанавливать груз на временные перекрытия, трубы, кабели или другие места, не предназначенные для укладки груза.
3.14. Во время работы стропальщик должен быть внимательным, точно выполнять все указания настоящей инструкции.
4. Требования безопасности по окончании работы.
4.1. По окончании работы стропальщик должен привести в порядок рабочее место, убрать в отведенное место используемые приспособления, убрать из зоны работ мусор, материалы, детали и проследить за переводом грузоподъемной машины в транспортное положение. Установку грузоподъемной машины на выносные опоры, перевод ее рабочего органа из транспортного положения в рабочее и наоборот должен выполнять управляющий ею крановщик.
4.2. Об окончании работы стропальщик должен доложить руководителю работ.
4.3. После закрытия и сдачи нарядов стропальщику запрещается производить какие-либо работы.
4.4. Привести в порядок спецодежду, очистить от пыли и грязи, принять душ.
5. Требования безопасности в аварийных ситуациях.
5.1. При аварии или возникновении аварийной ситуации принять меры, предупреждающие и устраняющие опасность.
5.2. Немедленно сообщать своему непосредственному руководителю о любом несчастном случае, происшедшем на производстве, о признаках профессионального заболевания, а также о ситуации, которая создает угрозу жизни и здоровью людей.
5.3. При поражении электрическим током необходимо немедленно освободить пострадавшего от действия тока, соблюдая требования электробезопасности, оказать доврачебную помощь и вызвать работника медицинской службы, поставить в известность руководство.
5.4.При возникновении пожара сообщить в пожарную охрану по телефону 01, руководителю работ и приступить к тушению.
Технологическая карта на погрузочно-разгрузочные работы кранами
Загрузка…
Технологическая карта на погрузочно-разгрузочные работы кранами скачать (5237.8 kb.)
Доступные файлы (11):
содержание
Смотрите также:
Технологическая карта на погрузочно-разгрузочные работы с использованием автомобильных кранов [ стандарт ]
Технологическая карта безопасности на погрузочно-разгрузочные работы мелющих тел в контейнерах с использованием (мостовых кранов, кран балок) [ документ ]
Типовая технологическая карта (ттк) [ документ ]
Типовая технологическая карта (ттк) погрузо-разгрузочные работы [ документ ]
Утверждаю Генеральный директор ооо « и» [ документ ]
ГОСТ 12. 3.009-76: Система стандартов безопасности труда. Работы погрузочно-разгрузочные. Общие требования безопасности [ документ ]
Тк п/р работ. Проведение погрузочно-разгрузочных работ с применением кран-балки [ документ ]
Учебно-методическое пособие по выполнению контрольной работы по дисциплине «Транспортные и погрузочно-разгрузочные средства» [ документ ]
Технологическая карта на кровельные работы [ стандарт ]
Проект терминала для автомобильных перевозок готовой продукции ЗАО ЗХ Стинол [ документ ]
Технологическая карта на погрузо-разгрузочные работы с использованием автомобильных кранов [ стандарт ]
Технологическая карта [ стандарт ]
ТК на использование автомобильных гидравлических подъемников при фасадных работах.docx
1 2 3 4
25-02 ТК Технологическая карта на использование автомобильных гидравлических подъемников при производстве фасадных работ
ТЕХНОЛОГИЧЕСКАЯ КАРТА НА ИСПОЛЬЗОВАНИЕ АВТОМОБИЛЬНЫХ ГИДРАВЛИЧЕСКИХ ПОДЪЕМНИКОВ ПРИ ПРОИЗВОДСТВЕ ФАСАДНЫХ РАБОТ
25-02 ТК
2002
СОДЕРЖАНИЕ
1 Область применения.
1 ОБЛАСТЬ ПРИМЕНЕНИЯ
1.1 Технологическая карта разработана на производство работ с автомобильных подъемников, используемых для устройства рабочего места на высоте, при выполнении следующих операций:
— частичный ремонт кирпичной кладки;
— ремонтное оштукатуривание и окраска отдельных участков фасадов;
— ремонт и замена водостоков, карнизов, антенн;
— установка и замена наружных блоков кондиционеров;
— установка и замена рекламных щитов и вывесок;
— остекление;
— прокладка и замена электрокабелей.
1.2 В карте предусматривается перемещение людей с инструментами и материалами в люльке подъемника и проведение работ в пределах зоны обслуживания.
1.3 Для выполнения вышеперечисленных работ на высоте могут быть использованы отечественные автомобильные подъемники АГП-12.02 (hп = 12,0 м), АГП-18.04 (hп = 18,0 м), ВС-18-МС (hп = 18 м), АГП-22.04 (hп = 22,0 м), ВС-22-МС (hп = 22,0 м), АГП-28 (hп = 28 м), ПМС-328 (hп = 28,0 м), а также зарубежные «BRONTO SKYLIFT» NS30-3LW (hп = 31,5 м), «BRONTO SKYLIFT» 330-3 (hп = 31,5 м) с грузоподъемностью люльки от 200 до 350 кг, технические характеристики которых приведены в таблице 1*.
* Более подробно характеристики подъемников см. «Автомобильные подъемники и вышки. Каталог», ОАО ПКТИпромстрой, 2001 г.
1.4 При использовании подъемников других типов и марок они должны быть привязаны к конкретным работам по их габаритам и грузовысотным характеристикам.
Таблица 1 — Основные технические данные и характеристики автомобильных подъемников
Технические характеристики
Ед. изм.
Гидравлические подъемники на базе автомобиля
АГП-12.02
АГП-18.04
ВС-18-МС
АГП-22.04
ВС-22-МС
АГП-28
ПМС-328
^ BRONTO SKYLIFT NS30-3LW
BRONTO SKYLIFT 330-3
ГАЗ-53-12
ГАЗ-53А ЗИЛ-130
ГАЗ-3307 ЗИЛ-432902 ЗИЛ-131
ГАЗ-52-03
ЗИЛ-130
ЗИЛ-130
ЗИЛ-133Г
^ МАЗ-5337 УРАЛ-4320-1921-30
КАМАЗ-53213
КАМАЗ-53213
Наибольшая рабочая высота подъема
м
12
12
18
18
22
22
28
28
31,5
31,5
Грузоподъемность люльки
кг
250
200
200
250
300
250
300
250
350
350
Наибольший вылет люльки
м
9,8
9,0
10
8,0
10,5
9,5
13,5
13,8
18,5
18,4
Угол: поворота стрелы в плане
град
360
360
360
360
360
360
360
360
подъема нижнего колена
80
85
80
85
85
подъема среднего колена
—
165
160
165
165
поворота верхнего колена
190
145
120
160
160
Время подъема люльки на наибольшую высоту
с
85
200
100
120
140
160
Наибольшая частота вращения поворотной части
об/мин
1
0,5
1
0,5
0,37
Диапазон температур окружающего воздуха
°С
-40 . .. +40
-40 … +40
-40 … +40
-40 … +40
-40 … +40
-40 … +40
-40 … +40
-40 … +40
-40 … +40
Допустимая скорость ветра (на высоте 10 м)
м/с
не более 10
10
не более 10
10
10
10
10
10
Допустимый уклон площадки для установки подъемника
град
1
3
Наибольшая скорость передвижения по дорогам:
км/ч
грунтовым
30
30
с твердым покрытием
50
50
50
50
на поворотах
20
1 2 3 4
Скачать файл (5237. 8 kb.)
Поиск по сайту:
Руководство по безопасному использованию строп — синтетические круглые стропы
Управление стандартов и руководств
Руководство по безопасному использованию строп — синтетические круглые стропы
РУКОВОДСТВО ПО БЕЗОПАСНОМУ ИСПОЛЬЗОВАНИЮ СТРОП
Синтетические круглые стропы:
Синтетические круглые стропы имеют ряд преимуществ для такелажа. Наиболее часто используемые синтетические круглые стропы изготавливаются из нитей нейлонового или полиэфирного типа. Они имеют следующие общие свойства:
Прочность,
Удобство,
Защита нагрузки и
Эконом.
Каждый синтетический материал имеет свои уникальные свойства. Некоторые синтетические материалы работают лучше, чем другие, в конкретных приложениях и средах. Проконсультируйтесь с производителем строп или квалифицированным специалистом для конкретного применения или перед использованием в химической среде или рядом с ней.
Некоторые кольцевые стропы изготавливаются с использованием материалов, отличных от нейлона или полиэстера; проконсультируйтесь с производителем по вопросам правильного выбора, использования, технического обслуживания и любых опасностей, связанных с их использованием.
Обозначение:
Новые стропы маркируются производителем с указанием:
Номинальная нагрузка для типов сцепок и угол, на котором они основаны,
Основной материал и
Материал покрытия, если он отличается от материала сердцевины.
Кроме того, стропы могут иметь маркировку с указанием:
Название или товарный знак производителя,
Код производителя или инвентарный номер и
Название или товарный знак производителя.
Номинальные нагрузки:
Номинальные нагрузки (грузоподъемность) для одноветвевых вертикальных, колье, корзинных строп и двухветвевых стропов указаны в Таблице 26.
Для углов, не показанных на рисунке, используйте следующий меньший угол. или квалифицированному специалисту для расчета номинальной нагрузки. Номинальные нагрузки основаны на:
Прочность материала,
Расчетный коэффициент,
Тип сцепки,
Угол загрузки (см. рис. 3) и
Диаметр кривизны, на которой используется строп.
Не используйте горизонтальные углы менее 30 градусов, за исключением случаев, рекомендованных производителем строп или квалифицированным специалистом.
Номинальная нагрузка на строп в чокерной сцепке – значение, указанное в таблице 26, при условии, что угол чокера составляет 120 градусов и более (см. рис. 2). Для углов дросселирования менее 120 градусов используйте номинальные нагрузки, предоставленные изготовителем стропа или квалифицированным специалистом.
Для других синтетических материалов для круглых строп и для конфигураций, не показанных на рисунке, используйте номинальные нагрузки, предоставленные производителем строп или квалифицированным специалистом.
Фурнитура:
Убедитесь, что механическая фурнитура, используемая как часть синтетического кругового стропа, соответствует следующим требованиям:
Материалы совместимы с механическими и экологическими требованиями стропа,
Фурнитура имеет номинальную нагрузку не меньше, чем круглый строп,
Фитинги имеют достаточную прочность, чтобы выдерживать удвоенную номинальную нагрузку стропа без видимой остаточной деформации, и
Поверхности чистые, острые края удалены.
Осмотры:
Назначьте квалифицированного специалиста [1] для ежедневного осмотра строп и всех креплений и приспособлений перед использованием на наличие повреждений или дефектов.
Этот квалифицированный специалист также проводит дополнительные периодические проверки, если это оправдано условиями эксплуатации, что определяется на основе:
Частоты использования строп,
Тяжесть условий эксплуатации,
Характер производимых подъемников и
Опыт, накопленный в течение срока службы стропов, используемых в аналогичных условиях.
Проводить периодические проверки синтетических круглых стропов с интервалом не более 12 месяцев. Хорошее руководство для подражания включает:
Ежегодно для нормального использования,
Ежемесячно или ежеквартально для тяжелых условий эксплуатации и
По рекомендации квалифицированного специалиста для специального и нечастого использования.
Хотя стандарт OSHA на стропы не требует от вас ведения и ведения записей проверок, стандарт ASME содержит положения о записях проверок. [3]
Тщательно осмотрите стропы и крепления. Ищите следующие предметы:
Отсутствие или неразборчивое обозначение стропы,
Ожоги кислотой или щелочью,
Доказательства теплового повреждения,
Отверстия, разрывы, порезы, абразивный износ или заусенцы, обнажающие основную пряжу,
Разорванные или поврежденные основные нити,
Брызги от сварки, обнажающие основные нити,
Узлы в теле круглого стропа, кроме узлов основной пряжи внутри оболочки,
Изменение цвета и появление ломких или жестких участков на любой части ремня,
Фитинги с изъязвлениями, коррозией, трещинами, согнутыми, скрученными, выдолбленными или сломанными фитингами и
Другие состояния, вызывающие сомнения в отношении дальнейшего использования стропы.
При наличии любого такого повреждения или ухудшения состояния немедленно снимите строп или приспособление с эксплуатации.
Ремонт/восстановление:
Не используйте изношенные или поврежденные стропы или приспособления. Выбросьте или отремонтируйте их. Используйте поврежденные стропы только после их ремонта, восстановления и контрольных испытаний производителем строп или квалифицированным специалистом с использованием следующих критериев:
Убедитесь, что ремонт выполняет производитель или квалифицированный специалист,
Убедитесь, что ремонт крюков и фитингов соответствует ASME B30.10 и B30.26,
Не ремонтируйте треснувшие, сломанные, расплавленные или поврежденные фитинги или приспособления,
Не ремонтировать оплавленные или поврежденные внутренние нити,
Не производить временный ремонт круглых стропов или фитингов, и
Отметьте отремонтированные стропы, чтобы определить, кто ремонтировал их.
Методы эксплуатации:
Убедитесь, что синтетические круглые стропы имеют подходящие характеристики для типа нагрузки, сцепки и условий, в которых они будут использоваться, и что они не используются с нагрузками, превышающими номинальную грузоподъемность, указанную в соответствующих столы. Проконсультируйтесь с производителем строп для строп, не включенных в таблицу. Соблюдайте другие правила безопасной эксплуатации, в том числе:
Выбор стропа
Для многоветвевых стропов, используемых с несимметричными нагрузками, убедитесь, что квалифицированный специалист проводит анализ для предотвращения перегрузки любой ветви,
Убедитесь, что многоветвевые стропы выбраны в соответствии с Таблицей 26 при использовании под определенными углами, указанными в таблице. Убедитесь, что операции под другими углами ограничены номинальными нагрузками следующего меньшего угла, указанными в таблице или рассчитанными квалифицированным специалистом, и
Убедитесь, что фитинг имеет правильную форму и размер, чтобы обеспечить его правильную посадку в крюке или подъемном устройстве.
Меры предосторожности для персонала
Убедитесь, что все части человеческого тела находятся вдали от областей между стропой и грузом, а также между стропой и краном или подъемным крюком,
Следите за тем, чтобы персонал никогда не стоял на одной линии или рядом с ногами натянутой стропы,
Убедитесь, что персонал не стоит и не проходит под подвешенным грузом,
Убедитесь, что персонал не ездит на стропе или грузе, если только груз не предназначен и не испытан специально для перевозки людей, и
Не используйте синтетические круглые стропы в качестве уздечек на подвешенных платформах для персонала.
Влияние окружающей среды
Храните стропы в месте, где они не будут подвергаться механическим, химическим или ультрафиолетовым повреждениям или экстремальным температурам, и
Когда стропы подвергаются воздействию экстремальных температур, следуйте указаниям производителя строп или квалифицированного специалиста.
Практика такелажа
Убедитесь, что стропы закреплены таким образом, чтобы обеспечить контроль груза,
Убедитесь, что острые края, соприкасающиеся со стропами, покрыты материалом достаточной прочности для защиты стропы,
Убедитесь, что стропы укорачиваются или регулируются только методами, одобренными производителем строп или квалифицированным специалистом,
Убедитесь, что во время подъема с грузом или без него персонал следит за возможным зацеплением,
Убедитесь, что в сцепке корзины груз сбалансирован, чтобы предотвратить проскальзывание,
При использовании корзиночной сцепки убедитесь, что стержни стропа удерживают или поддерживают груз с боков над центром тяжести, чтобы груз оставался под контролем,
Убедитесь, что в сцепке с ошейником точка дросселирования находится только на теле ремня, а не на стыке или фитинге,
Убедитесь, что в сцепке с дроссельной заслонкой угол дроссельной заслонки менее 120 градусов не используется без снижения номинальной нагрузки,
Убедитесь, что стропы не пережаты, не зажаты и не пережаты грузом, крюком или каким-либо фитингом,
Убедитесь, что нагрузка, прилагаемая к крюку, сосредоточена в основании (чаше) крюка, чтобы предотвратить точечную нагрузку на крюк, если только крюк не предназначен для точечной нагрузки,
Убедитесь, что объект в проушине стропа не шире одной трети длины проушины,
Не укорачивайте и не удлиняйте стропу путем завязывания или скручивания,
Не кладите груз на стропу,
Не вытягивайте строп из-под груза, когда груз опирается на строп,
Не тяните стропы по полу или абразивным поверхностям,
Не допускать ударных нагрузок и
Избегайте скручивания и перекручивания.
Проверочные испытания:
Перед первым использованием убедитесь, что все синтетические круглые стропы с ранее использованными или сварными фитингами прошли контрольные испытания производителем или квалифицированным специалистом.
Прочие новые синтетические круглые стропы и фитинги не нуждаются в проверочных испытаниях, хотя работодатель может потребовать проверочные испытания в спецификациях на закупку.
Воздействие на окружающую среду:
Температура
Не допускайте использования круговых строп из полиэстера в контакте с предметами или при температурах выше 194 градуса по Фаренгейту (90 градусов по Цельсию) или ниже минус 40 градусов по Фаренгейту (минус 40 градусов по Цельсию).
Некоторые синтетические нити не сохраняют свою прочность на разрыв при длительном воздействии температуры выше 140 градусов (60 градусов C). Проконсультируйтесь с производителем строп о последствиях длительного воздействия тепла.
Солнечный свет и ультрафиолет
Длительное воздействие солнечного света или ультрафиолетового излучения может повлиять на прочность круглых строп из полиэстера. Проконсультируйтесь с производителем строп для получения информации о надлежащих критериях вывода из эксплуатации полиэфирных круглых стропов, подвергающихся длительному хранению или использованию на солнце.
Химическая
Химически активная среда может повлиять на прочность синтетических круглых строп. Перед использованием стропы в таких условиях проконсультируйтесь с производителем.
Убедитесь, что в химически активных средах покрытие выполнено из той же пряжи, что и несущая сердцевина.
1910.184 — Стропы. | Управление по безопасности и гигиене труда
По стандартному номеру
1910.184 — Стропы.
1910. 184 (а)
Объем . Этот раздел применяется к стропам, используемым в сочетании с другим погрузочно-разгрузочным оборудованием для перемещения материала с помощью подъема в целях, предусмотренных настоящей частью. Охватываемые типы стропов — это стропы, изготовленные из цепи из легированной стали, проволочного каната, металлической сетки, каната из натурального или синтетического волокна (традиционная трехпрядная конструкция) и синтетического полотна (нейлон, полиэстер и полипропилен).
1910.184(б)
Определения . Угол нагружения — наклон ветви или ветви стропа, измеренный от горизонтальной или вертикальной плоскости, как показано на рис. N-184-5; при условии, что угол нагрузки, составляющий пять градусов или менее от вертикали, может считаться вертикальным углом нагрузки.
Корзинная сцепка представляет собой строповую конфигурацию, при которой строп проходит под грузом и имеет оба конца, концевые крепления, проушины или ручки на крюке или на одном главном звене.
Плетеный трос представляет собой трос, образованный плетением составных тросов.
Канатный строп для уздечки представляет собой строп, состоящий из нескольких ветвей каната, верхние концы которых собраны в фитинг, который надевается на подъемный крюк.
Строп канатный бесконечный-механическое соединение представляет собой строп из проволочного каната, выполненный бесконечным путем соединения концов одного отрезка каната каната одной или несколькими металлическими фитингами.
Кабельная прокладка с втулкой, заправленной вручную представляет собой бесконечный канатный строп, изготовленный из одного отрезка каната, шесть раз обернутого вокруг сердечника, образованного путем ручной заправки концов каната внутрь шести витков.
Канат представляет собой проволочный канат, состоящий из шести проволочных канатов, намотанных на волокно или сердечник проволочного каната.
Канатный строп с механическим соединением представляет собой канатный строп, изготовленный из каната канатной стропы с проушинами, изготовленными путем запрессовки или обжатия одной или нескольких металлических муфт над соединением каната.
Ошейник представляет собой строповую конфигурацию, в которой один конец стропа проходит под грузом, а на другом конце стропа проходит через концевое крепление, ручку или проушину.
Покрытие представляет собой эластомер или другой подходящий материал, наносимый на строп или его компонент для придания желаемых свойств.
Поперечный стержень — это проволока, используемая для соединения спиралей металлической сетки в цельное полотно. (См. рис. N-184-2.)
Назначенный означает выбранный или назначенный работодателем или представителем работодателя в качестве квалифицированного для выполнения определенных обязанностей.
Эквивалентное лицо — это лицо или организация (включая работодателя), которые, обладая оборудованием, техническими знаниями и навыками, могут выполнять с равной компетентностью те же ремонты и испытания, что и лицо или организация, к которым они приравнены.
Ткань (металлическая сетка) — гибкая часть стропа из металлической сетки, состоящая из ряда поперечных витков и поперечных стержней.
Охватывающая ручка (ошейник) представляет собой ручку с проушиной и прорезью такого размера, чтобы можно было пропустить охватываемую ручку, что позволяет использовать стропу из металлической сетки в сцепке ошейника. (См. рис. N-184-1.)
Ручка представляет собой концевой элемент, к которому крепится металлическая сетка. (См. рис. N-184-1.)
Проушина для ручки — это отверстие в ручке металлического стропа, предназначенное для крепления крюка, скобы или другого подъемного устройства. (См. рис. N-184-1.)
Сцепка — это конфигурация строп, при которой строп крепится к объекту или грузу либо непосредственно к нему, либо вокруг него.
Звено представляет собой одиночное кольцо цепи.
Ручка-папа (треугольник) — ручка с ушком.
Основное соединительное звено представляет собой сварное соединительное звено из легированной стали, используемое в качестве промежуточного звена для соединения цепи из легированной стали с главными звеньями. (См. рис. N-184-3.)
Основное звено или сборочное кольцо представляет собой кованое или сварное стальное звено, используемое для поддержки всех элементов (ветвей) цепного или тросового стропа из легированной стали. (См. рис. N-184-3.)
Механическое соединительное звено представляет собой несварное, механически закрытое стальное звено, используемое для крепления основных звеньев, крюков и т. д. к цепи из легированной стали.
Diagam Howing Две стропы с индикаторами ширины стропы, общей длины, длины от опоры до опоры и длины ткани. Дополнительные индикаторы указывают на обе рукоятки с наружной резьбой, проушину рукоятки, рукоятку с внутренней резьбой и глубину паза
Схема, показывающая спирали, приваренные или припаянные к поперечным стержням, со стрелками, указывающими на поперечные стержни и спираль. На другой диаграмме указана толщина кирпича.
На схеме показан общий вылет, основное звено, основное соединительное звено, соединительное звено, цепь, соединительное звено и строповый крюк.
На схеме показаны формы сцепки и тип стропы. Вертикальная сцепка Eye&Eye. Ожерелье Eye&Eye. Сцепка с проушиной и проушиной корзины (варианты имеют одинаковые коэффициенты нагрузки). Бесконечная вертикальная сцепка. Бесконечный чокер. Сцепка с бесконечной корзиной (альтернативы имеют одинаковую грузоподъемность). Примечания: Углы 5 градусов или меньше от вертикали могут считаться вертикальными углами. Для стропов с ветвями, отклоняющимися от вертикали более чем на 5 градусов, необходимо учитывать фактический угол, как показано на рис. N-184-5. Объяснение символов: минимальный диаметр кривизны. Представляет собой контактную поверхность, диаметр кривизны которой должен быть не менее чем в два раза больше диаметра каната, из которого изготовлен строп. Представляет собой контактную поверхность, диаметр кривизны которой должен быть не менее чем в 8 раз больше диаметра каната. Представляет нагрузку в чокерной сцепке и иллюстрирует крутящую силу груза и/или проскальзывание каната при контакте с грузом. Диаметр кривизны грузовой поверхности должен быть не менее чем в два раза больше диаметра каната.
На схеме показаны форма сцепки и вертикальная сцепка. Вид слинга. Вертикальная сцепка Eye&Eye Не применяется. Сцепка для ошейника Eye&Eye Не применимо. Сцепка с проушиной и проушиной корзины (альтернативные варианты имеют одинаковую грузоподъемность). Бесконечная вертикальная сцепка не применяется. Бесконечная чокерная сцепка не применима. Сцепка с бесконечной корзиной (альтернативные варианты имеют одинаковую грузоподъемность). Примечания: Для вертикальных углов 5 градусов или менее см. Рисунок N-184-4 «Основные конфигурации строп с вертикальными опорами». См. рисунок N-184-4 для объяснения символов.
Пробная нагрузка — это нагрузка, применяемая при выполнении контрольного испытания.
Контрольное испытание — это неразрушающее испытание на растяжение, проводимое производителем стропа или аналогичной организацией для проверки конструкции и качества изготовления стропа.
Номинальная грузоподъемность или предел рабочей нагрузки — это максимальная рабочая нагрузка, разрешенная положениями данного раздела.
Вылет — эффективная длина цепного стропа из легированной стали, измеренная от верхней опорной поверхности верхнего концевого компонента до нижней опорной поверхности нижнего концевого компонента.
Кромка Selvage — это обработанная кромка синтетической лямки, предназначенная для предотвращения распускания.
Строп представляет собой узел, соединяющий груз с погрузочно-разгрузочным оборудованием.
Производитель стропов — это лицо или организация, которые собирают компоненты стропов в их окончательную форму для продажи пользователям.
Спираль представляет собой единый поперечный виток, являющийся основным элементом, из которого изготавливается металлическая сетка. (См. рис. N-184-2.)
Строп бесконечный прядь-механическое соединение представляет собой бесконечный строп из проволочного троса, выполненный из одного отрезка каната, концы которого соединены одной или несколькими металлическими фитингами.
Пряди, уложенные с помощью втулки и заправленные вручную представляет собой бесконечный канатный строп, состоящий из одного отрезка пряди, шесть раз обернутой вокруг сердечника, образованного путем ручной заправки концов пряди внутрь шести витков.
Скрученный канат представляет собой проволочный канат, состоящий из прядей (обычно шести или восьми), намотанных на волокнистый сердечник, сердечник из проволочных прядей или независимый сердечник из проволочного каната (IWRC).
Вертикальная сцепка — это способ удержания груза одной вертикальной частью или ветвью стропа. (См. рис. N-184-4.)
1910.184 (с)
Методы безопасной эксплуатации . При использовании любой стропы необходимо соблюдать следующие правила:
1910.184 (с) (1)
Поврежденные или дефектные стропы не должны использоваться.
1910.184 (с) (2)
Стропы нельзя укорачивать с помощью узлов, болтов или других самодельных приспособлений.
1910.184 (с) (3)
Строповые ноги не должны перегибаться.
1910.184 (с) (4)
Стропы не должны нагружаться сверх их номинальной грузоподъемности.
1910.184(с)(5)
Стропы, используемые в сцепке корзины, должны иметь сбалансированную нагрузку для предотвращения проскальзывания.
1910.184(с)(6)
Стропы должны быть надежно прикреплены к своему грузу.
1910.184 (с) (7)
Стропы должны быть проложены или защищены от острых краев груза.
1910.184(с)(8)
Подвешенные грузы не должны иметь никаких препятствий.
1910.184(с)(9)
Все сотрудники должны находиться вдали от грузов, которые должны быть подняты, и от подвешенных грузов.
1910. 184(с)(10)
Руки или пальцы не должны находиться между стропом и его грузом, пока строп затягивается вокруг груза.
1910.184(с)(11)
Ударная нагрузка запрещена.
1910.184(с)(12)
Стропу нельзя вытягивать из-под груза, когда груз опирается на строп.
1910.184(с)(13)
Работодатели не должны нагружать строп сверх рекомендуемой безопасной рабочей нагрузки, указанной производителем стропа на идентификационной маркировке, постоянно прикрепленной к стропу.
1910.184(с)(14)
Работодатели не должны использовать стропы без прикрепленной и разборчивой идентификационной маркировки.
1910.184 (г)
Проверки . Каждый день перед использованием строп и все крепления и приспособления должны проверяться на наличие повреждений или дефектов компетентным лицом, назначенным работодателем. Дополнительные проверки должны выполняться во время использования строп, если этого требуют условия эксплуатации. Поврежденные или дефектные стропы должны быть немедленно выведены из эксплуатации.
1910.184 (е)
Цепные стропы из легированной стали —
1910.184 (д) (1)
Обозначение ремня . Цепные стропы из легированной стали должны иметь постоянно прикрепленную прочную идентификацию с указанием размера, класса, номинальной грузоподъемности и вылета.
1910.184 (д) (2)
Приложения .
1910.184(д)(2)(я)
Крюки, кольца, продолговатые звенья, грушевидные звенья, сварные или механические соединительные звенья или другие приспособления должны иметь номинальную грузоподъемность, по крайней мере равную грузоподъемности цепи из легированной стали, с которой они используются, или строп не должен использоваться сверх нормы от номинальной мощности самого слабого компонента.
1910.184(е)(2)(ii)
Самодельные звенья или крепления, образованные из болтов или стержней, или других подобных приспособлений не должны использоваться.
1910.184 (д) (3)
Проверки .
1910.184(д)(3)(я)
В дополнение к осмотру, требуемому пунктом (d) настоящего раздела, должны регулярно проводиться тщательные периодические осмотры используемых цепных стропов из легированной стали, определяемые на основе
1910.184 (д) (3) (я) (А)
частота использования строп;
1910.184(д)(3)(я)(Б)
тяжесть условий эксплуатации;
1910.184(д)(3)(я)(С)
характер выполняемых подъемных работ; и
1910.184(д)(3)(я)(Д)
Опыт, полученный на сроке службы стропов, используемых в аналогичных условиях. Такие проверки ни в коем случае не должны проводиться чаще, чем раз в 12 месяцев.
1910.184(е)(3)(ii)
Работодатель должен составить и вести учет последнего месяца тщательной проверки каждого цепного стропа из легированной стали, а также предоставить такой отчет для проверки.
1910.184(д)(3)(iii)
Тщательная проверка цепных стропов из легированной стали должна проводиться компетентным лицом, назначенным работодателем, и должна включать тщательную проверку на предмет износа, дефектов сварных швов, деформации и увеличения длины. При наличии таких дефектов или износа строп должен быть немедленно выведен из эксплуатации.
1910.184 (д) (4)
Контрольные испытания . Работодатель должен гарантировать, что перед использованием каждый новый, отремонтированный или восстановленный цепной строп из легированной стали, включая все сварные компоненты в узле стропа, должен быть проверен производителем стропа или эквивалентной организацией в соответствии с параграфом 5. 2 Американского общества. Спецификации испытаний и материалов A391-65, которая включена посредством ссылки, как указано в § 1910.6 (ANSI G61.1-1968). Работодатель сохраняет свидетельство о проверочном испытании и предоставляет его для ознакомления.
1910.184 (е) (5)
[Зарезервировано]
1910.184 (д) (6)
Безопасная рабочая температура . Работодатели должны навсегда вывести из эксплуатации цепные стропы из легированной стали, если они нагреты выше 1000 градусов по Фаренгейту. При воздействии рабочих температур выше 600 градусов по Фаренгейту работодатели должны уменьшить максимальные пределы рабочей нагрузки, разрешенные производителем цепей в соответствии с рекомендации производителя цепи или ремня.
1910. 184 (д) (7)
Ремонт и восстановление цепных стропов из легированной стали .
1910.184(д)(7)(я)
Изношенные или поврежденные цепные стропы или крепления из легированной стали нельзя использовать до тех пор, пока они не будут отремонтированы. При проведении сварки или тепловых испытаний стропы не должны использоваться, если они не отремонтированы, не восстановлены и не проверены производителем стропов или аналогичной организацией.
1910.184(е)(7)(ii)
Механические соединительные звенья или ремонтные звенья из низкоуглеродистой стали не должны использоваться для ремонта обрывов цепи.
1910.184 (д) (8)
Эффект износа . Если размер цепи в любой точке звена меньше указанного в таблице N-184-1, работодатель обязан снять цепь с эксплуатации.
1910.184(д)(9)
Деформированные приспособления .
1910.184(д)(9)(я)
Цепные стропы из легированной стали с треснувшими или деформированными основными звеньями, соединительными звеньями или другими компонентами должны быть выведены из эксплуатации.
Таблица N-184-1 — Минимально допустимый размер цепи в любой точке соединения
Размер цепи, дюймы
Минимально допустимый размер цепи, дюймы
=
13⁄64
⅜
19⁄64
½
25⁄64
⅝
31⁄64
¾
19⁄32
⅞
4 5⁄64
1
13⁄16
1⅛
29⁄32
1¼
1
1⅜
1 3⁄32
1½
1 3⁄16
1¾
1 13⁄32
1910. 184(е)(9)(ii)
Стропы должны быть изъяты из эксплуатации, если крюки треснуты, раскрыты более чем на 15 процентов от нормального раскрытия горловины, измеренного в самом узком месте, или перекручены более чем на 10 градусов от плоскости несогнутого крюка.
1910.184(ф)
Стропы канатные —
1910.184 (ф) (1)
Использование строп . Работодатели должны использовать только канатные стропы, которые имеют постоянно нанесенную и разборчивую идентификационную маркировку, как это предписано производителем, и которые указывают рекомендуемую безопасную рабочую нагрузку для типа(ов) используемой(ых) сцепки, угла, на котором она основана. , и количество ножек, если их больше одной.
1910. 184 (ф) (2)
Минимальная длина строп .
1910.184(е)(2)(я)
Кабельная прокладка и стропы 6 × 19 и 6 × 37 должны иметь минимальную длину троса в свету, в 10 раз превышающую диаметр составного каната между стыками, муфтами или концевыми фитингами.
1910.184(е)(2)(ii)
Плетеные стропы должны иметь минимальную длину троса в свету, в 40 раз превышающую диаметр составного каната между петлями или концевыми фитингами.
1910.184(е)(2)(iii)
Втулки для укладки кабеля, втулки для прокладки прядей и бесконечные стропы должны иметь минимальную окружную длину, равную 96-кратному диаметру их тела.
1910. 184 (ф) (3)
Безопасные рабочие температуры . Канатные стропы с волокнистым сердечником всех марок должны быть навсегда выведены из эксплуатации, если они подвергаются воздействию температур, превышающих 200 °F. Когда канатные стропы с неволоконным сердечником любого класса используются при температуре выше 400 °F или ниже минус 60 °F, должны соблюдаться рекомендации производителя стропа относительно использования при этой температуре.
1910.184 (ф) (4)
Концевые крепления .
1910.184(ф)(4)(и)
Приварка концевых креплений, кроме крышек коушей, должна выполняться до сборки стропа.
1910.184(е)(4)(ii)
Все приварные концевые крепления не должны использоваться, если перед первоначальным использованием они не прошли контрольные испытания изготовителем или аналогичной организацией при удвоенной номинальной мощности. Работодатель должен сохранить сертификат проверочного испытания и предоставить его для проверки.
1910.184 (ф) (5)
Вывод из эксплуатации . Канатные стропы должны быть немедленно выведены из эксплуатации при наличии любого из следующих условий:
1910.184(е)(5)(я)
Десять произвольно распределенных оборванных проволок в одной свивке или пять оборванных проволок в одной пряди в одной свивке.
1910.184(е)(5)(ii)
Износ или задиры на одну треть исходного диаметра наружных отдельных проводов.
1910.184(е)(5)(iii)
Перекручивание, раздавливание, защемление птиц или любое другое повреждение, приводящее к деформации структуры стального каната.
1910.184(е)(5)(iv)
Доказательства теплового повреждения.
1910.184(е)(5)(в)
Концевые насадки с трещинами, деформацией или изношенностью.
1910.184(е)(5)(vi)
Крючки, открытые более чем на 15 процентов от нормального раскрытия зева, измеренного в самом узком месте, или повернутые более чем на 10 градусов от плоскости разогнутого крючка.
1910.184(е)(5)(vii)
Коррозия каната или концевых креплений.
1910.184(г)
Металлические сетчатые стропы —
1910. 184(г)(1)
Маркировка строп . Каждый металлический сетчатый строп должен иметь прочную маркировку, указывающую номинальную нагрузку на вертикальную сцепку корзины и нагрузку на сцепку ошейника.
1910.184(г)(2)
Ручки . Ручки должны иметь номинальную грузоподъемность, по крайней мере, равную металлической ткани, и не должны иметь деформации после контрольных испытаний.
1910.184(г)(3)
Крепления ручек к ткани . Ткань и ручки должны быть соединены таким образом, чтобы:
1910.184(г)(3)(я)
Номинальная грузоподъемность стропа не снижается.
1910. 184(г)(3)(ii)
Нагрузка равномерно распределяется по ширине ткани.
1910.184(г)(3)(iii)
Острые края не повредят ткань.
1910.184(г)(4)
Покрытия для строп . Покрытия, снижающие расчетную грузоподъемность стропа, не применяются.
1910.184(г)(5)
Проверка строп . Все новые и отремонтированные стропы с металлической сеткой, включая ручки, не должны использоваться до тех пор, пока производитель или эквивалентная организация не проведут контрольные испытания, как минимум в 1,5 раза превышающие их номинальную грузоподъемность. Стропы, пропитанные эластомером, должны пройти контрольные испытания перед нанесением покрытия.
1910.184(г)(6)
[Зарезервировано]
1910.184(г)(7)
Безопасная рабочая температура . Металлические сетчатые стропы, не пропитанные эластомерами, могут эксплуатироваться в диапазоне температур от минус 20 °С до плюс 550 °С без снижения предельной рабочей нагрузки. Металлические сетчатые стропы, пропитанные поливинилхлоридом или неопреном, можно использовать только в диапазоне температур от нуля градусов до плюс 200 °F. Для работы вне этих температурных диапазонов или для стропов из металлической сетки, пропитанных другими материалами, необходимо следовать рекомендациям производителя стропов.
1910.184(г)(8)
Ремонт .
1910.184 (г) (8) (я)
Отремонтированные стропы из металлической сетки не должны использоваться, если они не были отремонтированы производителем строп из металлической сетки или эквивалентной организацией.
1910.184(г)(8)(ii)
После ремонта каждая стропа должна быть постоянно маркирована или маркирована, или должна вестись письменная запись с указанием даты и характера ремонта, а также лица или организации, выполнившей ремонт. Записи о ремонте должны быть доступны для ознакомления.
1910.184(г)(9)
Вывод из эксплуатации . Стропы из металлической сетки должны быть немедленно выведены из эксплуатации при наличии любого из следующих условий:
1910. 184(г)(9)(я)
Разрыв сварного шва или паяного соединения вдоль кромки стропа.
1910.184(г)(9)(ii)
Уменьшение диаметра проволоки на 25 % из-за истирания или на 15 % из-за коррозии.
1910.184(г)(9)(iii)
Отсутствие гибкости из-за деформации ткани.
1910.184(г)(9)(iv)
Деформация внутренней рукоятки, в результате чего глубина паза увеличилась более чем на 10 процентов.
1910,184 (г) (9) (об)
Деформация любой из рукояток, в результате чего ширина проушины уменьшилась более чем на 10 процентов.
1910. 184(г)(9)(vi)
15-процентное уменьшение первоначальной площади поперечного сечения металла в любой точке вокруг проушины рукоятки.
1910.184(г)(9)(vii)
Деформация любой ручки из своей плоскости.
1910.184(ч)
Стропы из натуральных и синтетических волокон —
1910.184(ч)(1)
Использование строп . Работодатели должны использовать канатные стропы из натуральных и синтетических волокон, которые имеют прочно нанесенную и разборчивую идентификационную маркировку с указанием номинальной грузоподъемности для типа(ов) используемой(ых) сцепки(й) и угла, на котором она основана, типа волокнистого материала и количество ножек, если их больше одной.
1910.184(ч)(2)
Безопасная рабочая температура . Стропы канатные из натуральных и синтетических волокон, кроме мокромерзлых, допускается эксплуатировать в диапазоне температур от минус 20° до плюс 180° без снижения предела рабочей нагрузки. Для операций за пределами этого температурного диапазона и для влажных замороженных стропов необходимо следовать рекомендациям производителя стропов.
1910,184 (ч) (3)
Сращивание . Канатные стропы из сращенных волокон не должны использоваться, если они не были сращены в соответствии со следующими минимальными требованиями и в соответствии с любыми дополнительными рекомендациями производителя:
1910.184(ч)(3)(я)
В манильском канате стыки с проушиной должны состоять как минимум из трех полных защипов, а короткие сращивания должны состоять не менее чем из шести полных защипов, по три с каждой стороны от центральной линии стыка.
1910.184(ч)(3)(ii)
В канатах из синтетических волокон стыки с проушиной должны состоять не менее чем из четырех полных завязок, а короткие стыки должны состоять не менее чем из восьми полных завязок, по четыре с каждой стороны от центральной линии.
1910.184(ч)(3)(iii)
Концы прядей не должны быть обрезаны заподлицо с поверхностью каната, непосредственно примыкающей к полной заправке. Это относится ко всем типам волоконных канатов, а также к проушинам и коротким сращиваниям. Для волоконной веревки диаметром менее одного дюйма хвост должен выступать не менее чем на шесть диаметров веревки за пределы последней полной складки. Для волоконной веревки диаметром один дюйм и более конец должен выступать не менее чем на шесть дюймов за пределы последней полной складки. В тех случаях, когда выступающий конец мешает использованию стропы, конец должен быть сужен и сращен с телом веревки с использованием не менее двух дополнительных защипов (для чего потребуется хвост примерно на шесть диаметров веревки после последней полной затяжки).
1910.184(ч)(3)(iv)
Стропы из волокнистого каната должны иметь минимальную длину каната в свету между проушинами, равную 10-кратному диаметру каната.
1910.184(ч)(3)(в)
Узлы не должны использоваться вместо соединений.
1910.184(ч)(3)(vi)
Зажимы, не предназначенные специально для волоконных канатов, не должны использоваться для сращивания.
1910.184(ч)(3)(vii)
Для всех стыков с проушиной проушина должна быть такого размера, чтобы обеспечить прилежащий угол не более 60 градусов в стыке, когда проушина расположена над грузом или опорой.
1910. 184(ч)(4)
Концевые крепления . Стропы из волокнистого каната не должны использоваться, если концевые крепления, соприкасающиеся с канатом, имеют острые края или выступы.
1910.184(ч)(5)
Вывод из эксплуатации . Канатные стропы из натуральных и синтетических волокон должны быть немедленно выведены из эксплуатации при наличии любого из следующих условий:
1910.184(ч)(5)(я)
Ненормальный износ.
1910.184(ч)(5)(ii)
Порошковое волокно между нитями.
1910.184(ч)(5)(iii)
Сломанные или разрезанные волокна.
1910.184(ч)(5)(iv)
Различия в размере или округлости прядей.
1910.184(ч)(5)(в)
Обесцвечивание или гниение.
1910.184(ч)(5)(vi)
Деформация фурнитуры в стропе.
1910.184(ч)(6)
Ремонт . Должны использоваться только канатные стропы, изготовленные из нового каната. Использование отремонтированных или восстановленных канатных стропов запрещено.
1910.184 (я)
Синтетические стропы —
1910. 184 (я) (1)
Обозначение ремня . Каждая стропа должна быть маркирована или закодирована, чтобы показать номинальную грузоподъемность для каждого типа сцепки и типа синтетического материала полотна.
1910.184 (я) (2)
Лента . Синтетическая лямка должна быть одинаковой толщины и ширины, а края кромки не должны отходить от ширины лямки.
1910.184(и)(3)
Фитинги . Фитинги должны быть:
1910.184(я)(3)(я)
С минимальной прочностью на разрыв, равной прочности стропы; и
1910.184(i)(3)(ii)
Без острых краев, которые могут каким-либо образом повредить лямки.
1910.184(и)(4)
Крепление концевых фитингов к лямкам и формирование проушин . Сшивание должно быть единственным методом, используемым для крепления концевых фитингов к лямкам и для формирования проушин. Нить должна иметь ровный рисунок и содержать достаточное количество стежков для развития полной прочности стропа на разрыв.
1910.184 (я) (5)
[Зарезервировано]
1910.184(и)(6)
Условия окружающей среды . При использовании синтетических строп необходимо соблюдать следующие меры предосторожности:
1910.184(я)(6)(я)
Нейлоновые стропы не должны использоваться там, где присутствуют дымы, пары, брызги, туманы или жидкости кислот или фенолов.
1910.184(i)(6)(ii)
Ленточные стропы из полиэстера и полипропилена не должны использоваться там, где присутствуют дымы, пары, брызги, туманы или жидкости едких веществ.
1910.184(i)(6)(iii)
Ленточные стропы с алюминиевыми фитингами не должны использоваться там, где присутствуют дымы, пары, брызги, туманы или жидкости едких веществ.
Схема, изображающая три из шести типов конструкций строп. Треугольный чокер типа I. Содержит треугольный фитинг, измеренное усилие натяжения в плоском состоянии, прорезь для колье, крепление для колье и проушину для фитинга. Треугольник типа II Треугольник. Длина Измеренное усилие натяжения в плоском состоянии. Глаз типа III и глаз с плоскими глазами. Длина между коленом и ушком.
Схема, изображающая последние три типа из шести конструкций строп. Глаз типа IV и глаз с искривленными глазами. Измеренная длина Ушко перпендикулярно корпусу ремня. Тип V Бесконечный тип. Возвратный глаз типа VII.
1910.184 (я) (7)
Безопасная рабочая температура . Синтетические стропы из полиэстера и нейлона не должны использоваться при температуре выше 180 °F. Ленточные полипропиленовые стропы нельзя использовать при температуре выше 200 °F.
1910.184 (я) (8)
Ремонт .
1910.184(я)(8)(я)
Отремонтированные синтетические тканые стропы не должны использоваться, если они не отремонтированы производителем строп или аналогичной организацией.
1910. 184(i)(8)(ii)
Каждая отремонтированная стропа должна быть проверена изготовителем или эквивалентной организацией на удвоенной номинальной грузоподъемности перед ее возвращением в эксплуатацию. Работодатель должен сохранить сертификат контрольного испытания и предоставить его для проверки.
1910.184(i)(8)(iii)
Стропы, включая лямки и фитинги, которые были временно отремонтированы, не должны использоваться.
1910.184 (я) (9)
Вывод из эксплуатации . Синтетические тканые стропы должны быть немедленно выведены из эксплуатации при наличии любого из следующих условий:
1910.184(и)(9)(и)
Ожоги кислотой или щелочью;
1910. 184(i)(9)(ii)
Оплавление или обугливание любой части поверхности стропа;
1910.184(i)(9)(iii)
Зазубрины, проколы, разрывы или порезы;
1910.184(i)(9)(iv)
Сломанные или изношенные швы; или
1910.184(и)(9)(в)
Деформация арматуры.
[40 FR 27369, 27 июня 1975 г., в редакции 40 FR 31598, 28 июля 1975 г.; 41 FR 13353, 30 марта 1976 г.; 58 ФР 35309, 30 июня 1993 г.; 61 FR 9240, 7 марта 1996 г.; 76 ФР 33607, 8 июня 2011 г.; 84 ФР 15105, 15 апреля 2019 г.]
строп | Lift-It® Manufacturing
Стропы несут свои грузы в одной из трех основных строп. Большинство строп можно использовать со всеми тремя стропами, но некоторые стропы предназначены для использования только с одним стропом. Стропы имеют самый большой предел рабочей нагрузки при использовании в сцепке корзины. Предельная рабочая нагрузка вертикальной сцепки составляет 50 % от сцепки корзины. Предельная рабочая нагрузка синтетической сцепки составляет не более 80 % от предельной рабочей нагрузки вертикальной сцепки.
Стропы должны быть надежно прикреплены к грузу и закреплены таким образом, чтобы обеспечить контроль над грузом для предотвращения соскальзывания, соскальзывания и/или потери груза. Обученный, квалифицированный и знающий пользователь должен определить наиболее подходящий метод такелажа, чтобы обеспечить контроль нагрузки и безопасный подъем.
ЧОКЕРНАЯ СЦЕПКА
Стропа проходит одним концом вокруг груза, а другой конец помещается на крюк. Контроль нагрузки ограничен только одной стропой, закрепленной на чокерной сцепке. Чокерная сцепка никогда не обеспечит полный контакт на 360 градусов. Для полного контакта используйте двойную сцепку. См. Завязки для колье. Точка дросселя всегда должна находиться на теле стропы, а не на петле стропы, креплении, основании проушины или креплении, соединении или бирке.
ВЕРТИКАЛЬНАЯ СЦЕПКА
Один конец на крюке, а другой конец прикреплен непосредственно к грузу. Используйте слоган , чтобы предотвратить ротацию груза.
СЦЕПКА ДЛЯ КОРЗИНЫ
Строп удерживает груз, когда обе петли прикреплены над головой. Как и в случае с колье, может потребоваться более одной стропы, чтобы обеспечить контроль нагрузки.
Угол стропа к грузу
Угол стропа к грузу представляет собой угол, образованный между горизонтальной линией и плечом или телом стропа. Угол стропа к грузу оказывает существенное влияние на пределы рабочей нагрузки стропа. Стропы с адекватной способностью выдерживать «масштабный» вес груза катастрофически вышли из строя, потому что не были приняты во внимание угол наклона стропа к грузу и повышенное натяжение. Этот принцип применяется в ряде случаев, в том числе при использовании одной стропы для подъема под углом, а также при использовании корзиночной сцепки или многоплечевой стропы. При выборе стропа всегда учитывайте угол наклона стропа к грузу и натяжение, которое будет прилагаться к стропе. По мере уменьшения угла стропа к грузу увеличивается натяжение на плече(ях) стропа.
УГОЛ СТРОПЫ К ГРУЗУ
Горизонтальный угол, образованный между плечом стропа и «верхней частью» груза.
Иллюстрировано справа — увеличение натяжения усиливается при любом переходе с вертикального подъема на горизонтальный. На опору(и) стропа оказывается повышенное натяжение, когда опоры используются под углом менее 90°.
УГОЛ СТРОПЫ – СНИЖЕННЫЙ Метод рабочей нагрузки
В течение многих лет пользователи стропов использовали углы для определения адекватности рабочей нагрузки стропов. Один подход состоял в том, чтобы определить угол стропа к грузу и умножить предел рабочей нагрузки на коэффициент потерь для конкретного угла. Результатом является СНИЖЕНИЕ РАБОЧЕЙ НАГРУЗКИ.
Рассчитать угол наклона стропы к нагрузке
Определить соответствующий коэффициент потерь
Умножьте предел рабочей нагрузки на коэффициент потерь, чтобы определить уменьшенную рабочую нагрузку.
В результате снижается предел рабочей нагрузки.
Одиночные углы менее 30° не должны использоваться, если это не одобрено квалифицированным специалистом.
ТАБЛИЦА КОЭФФИЦИЕНТА ПОТЕРЬ
Угол «А» Градусы
Коэффициент потерь
Угол «А» Градусы
Коэффициент потерь
90
1. 000
55
.8192
85
.9962
50
.7660
80
.9848
45
.7071
75
.9659
40
. 6428
70
.9397
35
.5736
65
.9063
30
.5000
60
.8660
25
.4226
УГОЛ СТРОПЫ – МЕТОД ПОВЫШЕННОГО НАТЯЖЕНИЯ
Другой более важный подход заключается в определении ПОВЫШЕННОГО НАТЯЖЕНИЯ по углу подъема. Этот подход имеет явное преимущество, позволяя пользователю стропы определить требуемую прочность стропы. Пользователь должен сначала определить угол и умножить вес груза на коэффициент натяжения для конкретного угла. Результатом является ПОВЫШЕННОЕ НАТЯЖЕНИЕ или фактическая нагрузка на ногу(и) стропа.
Рассчитать угол наклона стропы к нагрузке
Определить соответствующий коэффициент натяжения
Умножьте вес груза на коэффициент натяжения, чтобы определить нагрузку на ветвь(и) стропа.
ТАБЛИЦА КОЭФФИЦИЕНТА НАТЯЖЕНИЯ
УГОЛ «А» ГРАДУСЫ
КОЭФФИЦИЕНТ НАТЯЖЕНИЯ
УГОЛ «А» ГРАДУСЫ
КОЭФФИЦИЕНТ НАТЯЖЕНИЯ
90
1. 000
55
1,221
85
1.004
50
1.305
80
1,015
45
1,414
75
1,035
40
1,555
70
1,064
35
1,742
65
1. 104
30
2.000
60
1,155
25
2,364
Одиночные углы менее 30° не должны использоваться, если это не одобрено квалифицированным специалистом.
Уголок сцепного устройства чокера
ТАБЛИЦА УМЕНЬШЕНИЯ УГЛА СЦЕПКИ ЧОКЕРА
Угол сцепки колье (градусы)
Понижающий коэффициент
120 — 180
1,00
105 — 120
. 82
90 — 105
.71
60 — 90
.58
0 — 60
.50
Центр тяжести (ЦТ)
Всегда важно устанавливать и контролировать нагрузку, чтобы обеспечить устойчивость. Определение местоположения центра тяжести (ЦТ) жизненно важно для достижения контроля над нагрузкой. ЦТ — это точка, в которой сосредоточен вес груза, и точка баланса объекта. Центр тяжести в подвешенном состоянии будет:
1. Если не зафиксировать, ЦТ будет перемещаться прямо под точкой подвеса. 2. ЦТ переместится в самую нижнюю возможную точку.
Для лучшего контроля прикрепите стропы над ЦТ. Если это невозможно, держите ЦТ с помощью трех или четырех строп или используйте корзины или колье с петлями. Эти меры могут не гарантировать контроль нагрузки. Пользователь должен быть уверен, исходя из конкретного применения, что выбранные методы подходят и соответствуют всем применимым стандартам и правилам.
Необходимо учитывать множество факторов, чтобы обеспечить контроль нагрузки и стабильность. Груз с «высоким» центром тяжести может вращаться в определенных стропах.
Натяжение стропы — длина плеч/высота высоты
Расчет натяжения строп или отдельных ветвей многоэлементной системы стропов позволит пользователю стропов выбрать стропы с адекватными пределами рабочей нагрузки.
Используйте следующие шаги для расчета натяжения отдельных ветвей стропы, если известны длина ветвей (L) и высота над уровнем моря (H).
1) Определите коэффициент нагрузки (LAF): Разделите длину опоры (L) на высоту (H) L ÷ H = LF Пример: 20 ÷ 15 = 1,33 Коэффициент нагрузки (LAF)
2) Определите долю нагрузки (SOL) для отдельных ветвей стропа: Разделите вес груза на количество ветвей стропа. Вес груза ÷ количество опор = доля нагрузки (SOL) Пример: 12 000 фунтов ÷ 3 опоры = 4 000 фунтов. (SOL)
3) Умножьте коэффициент нагрузки на долю нагрузки, чтобы определить натяжение стропа Коэффициент нагрузки x доля нагрузки = натяжение LAF x SOL = натяжение Пример: 1,33 x 4000 = 5320 фунтов.
Обратите внимание: Расчеты натяжения основаны на:
Точки крепления стропа находятся на равном расстоянии от центра тяжести
Точки крепления стропа расположены на равном расстоянии друг от друга.
Точки крепления стропа в одной горизонтальной плоскости
Одинаковые длины ветвей стропа
НАТЯЖЕНИЕ СТРОП — ПРОПОРЦИОНАЛЬНАЯ ДОЛЯ НАГРУЗКИ
Требуются более сложные расчеты, когда стропы расположены не на равном расстоянии от центра тяжести или когда центр тяжести не находится на равном расстоянии от точек крепления строп. ПРОПОРЦИОНАЛЬНАЯ ДОЛЯ НАГРУЗКИ (SOL) должна быть определена и умножена на КОЭФФИЦИЕНТ УГЛА НАГРУЗКИ (LAF ) для определения НАТЯЖЕНИЕ СТРОПА .
Натяжение стропы зависит от длины стропы, расстояния между точками крепления стропы и пространственного соотношения между точками крепления стропы и центром тяжести. Между расстоянием и долей нагрузки существует обратно пропорциональная зависимость. Если строп прикреплен на 25% расстояния от центра тяжести, этот строп будет нести 75% веса груза. Точно так же, если строп прикреплен на 75% расстояния от центра тяжести, этот строп будет нести 25% веса груза.
НАТЯЖЕНИЕ СТРОПОВ В РАЗНЫХ ГОРИЗОНТАЛЬНЫХ ПЛОСКОСЯХ
ОБЩАЯ ИНФОРМАЦИЯ
Стропы должны быть закреплены таким образом, чтобы обеспечить надлежащий контроль нагрузки. Опасно использовать только одну стропу для подъема груза, который имеет тенденцию смещаться и соскальзывать.
(Один строп изображен только в иллюстративных целях).
Убедитесь, что подъемные устройства находятся прямо над центром тяжести. Если это трудно определить, это должно быть обнаружено с помощью осторожных экспериментов или расчетов. Осторожно поднимите груз. Если груз не выровнен, опустите и исправьте положение строп, пока не будет достигнута точка равновесия и груз не будет наклоняться.
РЕГУЛИРУЕМАЯ СЦЕПКА ДЛЯ КОРЗИНЫ
Регулируемая сцепка для корзины позволяет пользователю стропы регулировать длину ножек для повышения уровня груза. Регулируемые сцепки особенно полезны при перевозке грузов с неравномерным распределением веса груза, что приводит к смещению центра тяжести.
Предел рабочей нагрузки регулируемого корзиночного сцепного устройства идентичен «обычному» корзиночному сцепному устройству. Оценка должна быть скорректирована для угла стропа к грузу. Еще одним эффективным решением является регулируемый канатный строп, представленный в следующих продуктах:
Одноопорные регулируемые канатные стропы
Двойная опора — регулируемые канатные стропы
Регулируемые канатные стропы с верхней тягой
Регулируемые канатные стропы с верхней тягой
КОРЗИННЫЕ СЦЕПКИ
Перевернутые корзиночные сцепки называются уравнительными сцепками, поскольку строп может свободно проскальзывать через крюк в зависимости от распределения веса груза. Обязательно используйте систему включения нагрузки «четырьмя концами вниз», с севера на юг.
Стропы, «пропускающие» через компоненты фурнитуры, могут быть повреждены. Балансировка груза имеет решающее значение и необходима для предотвращения повреждения и поломки строп.
Особую осторожность следует соблюдать при использовании строп в сцепке корзины, чтобы уравновесить груз и предотвратить проскальзывание.
Как и в случае с колье, для управления нагрузкой может потребоваться более одной стропы.
Если возможно, полностью оберните груз, чтобы крепко его захватить; при использовании нескольких строп убедитесь, что они не пересекаются друг с другом. Обертывание груза является законным методом минимизации чрезмерной длины стропы. Другие методы, такие как скручивание и завязывание узлов, радикально снижают пределы рабочей нагрузки стропа. Когда груз «намотан», предел рабочей нагрузки стропа не увеличивается, но контроль нагрузки..
СЦЕПКА ПОДУШКИ
Сцепка подсоса всегда должна быть затянута перед подъемом, а не опущена во время подъема. Строп, закрепленный на колье (без двойной обмотки), не имеет полного контакта с грузом. Используйте несколько строп, чтобы сбалансировать груз, и оберните груз, чтобы обеспечить полный контакт. Убедитесь, что несколько стропов не пересекаются. Дроссель на противоположных сторонах нагрузки, если это действие не повредит нагрузку и сохранит управление нагрузкой.
Всегда используйте чокерную сцепку при повороте груза. Если строп затянут неправильно, поворотное действие ослабит сцепку, что приведет к проскальзыванию груза. Поместите строповые проушины поверх груза, указывая направление, противоположное повороту. Затем тело пропускают под нагрузкой и через оба глаза. Блокировку следует использовать для защиты стропы и облегчения снятия. Сцепки корзин не должны использоваться для поворота груза. Всегда снижайте предел рабочей нагрузки дросселя, если угол дросселя меньше 120°.
Для более тугой стропы, которая обеспечивает полный контакт с грузом на 360°, полностью оберните груз перед тем, как затянуть стропу. Убедитесь, что несколько стропов не пересекаются. Когда груз «намотан», предел рабочей нагрузки стропа не увеличивается, но увеличивается контроль нагрузки.
Обратите внимание: Одна стропа изображена только в иллюстративных целях.
Стропа должна быть достаточной длины, чтобы гарантировать, что удушающий эффект приходится на тело стропа, а не на стык стропа, фитинги, бирку, проушину или на основание проушины или фитинга стропа.
РЕГУЛИРУЕМАЯ СЦЕПКА
Регулируемая сцепка позволяет пользователю стропы регулировать длину ножек для повышения уровня груза. Регулируемые сцепки особенно полезны при перевозке грузов с неравномерным распределением веса груза, что приводит к смещению центра тяжести. Предел рабочей нагрузки для регулируемой сцепки идентичен «нормальному» пределу вертикальной рабочей нагрузки. Регулируемая сцепка достаточно хорошо работает на узких стропах (шириной 1 и 2 дюйма) и круговых стропах, рассчитанных на нагрузку менее 7000 фунтов. колье.
ДВОЙНОЕ ЧОКЕРНОЕ УСТРОЙСТВО
Двойное чокерное сцепное устройство при правильном применении будет способствовать выравниванию нагрузки на стропы над подъемным оборудованием. При неправильном применении на одну из ветвей будет приходиться большая часть нагрузки, и выравнивание не произойдет. Предельная рабочая нагрузка на сцепку с двойным чокером в два раза превышает предельную рабочую нагрузку на сцепку с чокером.
Безопасность строп в морском строительстве
Безопасность строп в морском строительстве
2021-12-24 13:45:14
От погрузки до разгрузки, от забивания свай до строительства причала подъемные работы являются важным компонентом рабочего процесса морского строительства. Стропы являются неотъемлемой частью подъема. Следующее руководство по безопасному использованию строп составлено из отраслевых источников и государственных публикаций.
Стропы должны иметь минимальный расчетный коэффициент, соответствующий типу материала, как указано в соответствующем разделе. Особенности, влияющие на номинальную грузоподъемность стропа и которые должны учитываться при расчете расчетного коэффициента:
а. Номинальная прочность на разрыв материала, из которого он изготовлен. б. Сращивание или концевое крепление. с. Количество звеньев в стропе d. Тип сцепки (например, прямая тяга, сцепка с ошейником или корзиночная сцепка). эл. Угол загрузки и центр тяжести груза. ф. Диаметр кривизны, вокруг которой изгибается строп.
Центр тяжести объекта — это точка, вокруг которой может быть сосредоточен весь вес. Для горизонтального подъема крюк крана или точка подвеса должны находиться прямо над этой точкой. Хотя небольшие отклонения обычно допустимы, если крюк крана находится слишком далеко от центра тяжести, это может привести к опасному наклону, который следует немедленно исправить. По этой причине, когда центр тяжести ближе к одной точке крепления стропа, чем к другой, стропы должны быть неодинаковой длины. Напряжения стропа и углы стропа также будут неодинаковыми (см. рис. 1).
Такелаж должен быть устроен таким образом, чтобы стропы не запасались и не проскальзывали через крюк. Чтобы прикрепить груз, определите центр тяжести, расположите крюк крана прямо над центром тяжести, а затем закрепите груз так, чтобы он поднимался ровно и правильно.
Коэффициент угла нагрузки
Ниже приведен пример выбора стропы с использованием коэффициентов угла нагрузки, показанных на рис. 1.
Нагрузка = 1000 фунтов. Угол с горизонталью = 45 градусов. Коэффициент угла нагрузки из рис. 11-7 = 1,414
Каждая из двух опор подняла бы 500 фунтов, если бы был сделан вертикальный подъем. Тем не менее, угол стропы составляет 45 градусов. Таким образом, нагрузка в 500 фунтов должна быть умножена на коэффициент угла нагрузки, указанный в таблице, что дает общее натяжение в 707 фунтов (500 фунтов x 1,414) на каждую ногу стропа. Следовательно, каждая опора стропа должна иметь номинальную грузоподъемность не менее 707 фунтов.
Безопасная нагрузка
Номинальная грузоподъемность или предел рабочей нагрузки (WLL) стропа зависит от типа сцепки. Таблицы номинальной грузоподъемности в этом разделе показывают приложения, для которых применяются различные безопасные нагрузки, когда стропы новые. Все рейтинги указаны в фунтах.
На рис. 2 представлена информация для определения общей номинальной грузоподъемности трехветвевых стропов, чтобы рабочая нагрузка при прямом натяжении ни на одном плече не превышала разрешенную. Следует учитывать, что две ноги несут нагрузку, потому что при обычной практике подъема нагрузка не будет равномерно распределяться на все ноги. Если методы такелажа, проверенные квалифицированным такелажником, обеспечивают равномерное распределение нагрузки, то допускается полное использование трех опор. Для подтверждения того, что нагрузка равномерно распределяется по четырем или более ветвям стропа, требуются специальные методы такелажа, проверенные квалифицированным инженером.
Расчетный коэффициент
В целом, расчетный коэффициент 5:1 поддерживается на всем протяжении этого участка, за исключением цепных стропов из легированной стали. Кроме того, некоторым строповым приспособлениям, таким как крюки (которые будут деформироваться до невозможности, прежде чем сломаться), нельзя присвоить определенный числовой расчетный коэффициент. В таких случаях перечисляются подходящие безопасные нагрузки, основанные на большом опыте и надежной инженерной практике.
Уход за стропами
Надлежащий уход и использование необходимы для максимального обслуживания и безопасности. Канатные стропы должны быть защищены от острых изгибов и режущих кромок с помощью угловых накладок, прокладок из мешковины или деревянных брусков. Следует избегать перегрузки, а также внезапной динамической нагрузки, которая может создать мгновенную перегрузку, достаточную для разрыва стропа. Слинг-хранилище
Персонал, использующий стропы, должен обеспечить их надлежащее хранение следующим образом:
a. Стропы следует хранить в стеллажах (предпочтительно вертикальных) и в специально отведенных местах, когда они не используются. Не храните стропы в местах, где они могут быть подвержены механическим повреждениям, коррозии, влаге, сильному нагреву или перекручиванию. Для строп может потребоваться отдельное хранение, что определяется в каждом конкретном случае.
б. Перед хранением и периодически во время хранения протирайте стропы начисто, чтобы удалить как можно больше грязи и абразивного песка, и повторно смазывайте канатные и цепные стропы, чтобы продлить срок их службы. Цепи не следует смазывать во время использования.
в. Не храните стропы с металлической сеткой в местах, где температура превышает 550 градусов по Фаренгейту (288 градусов по Цельсию) или 200 градусов по Фаренгейту (93 градуса по Цельсию), если они покрыты эластомером.
д. Не храните стропы из синтетической ткани при температуре выше 200 градусов по Фаренгейту (93 градуса по Цельсию).
Инспекции
а. Пользователи строп должны визуально осматривать все стропы каждый день, когда они используются, или перед использованием, если стропы не использовались регулярно (записи не требуются). Кроме того, не реже одного раза в год квалифицированным инспектором должна проводиться периодическая проверка. При необходимости должны быть установлены более частые интервалы для периодических проверок, определяемые квалифицированным лицом на основании:
1. Частота использования строп. 2. Тяжесть условий эксплуатации. 3. Характер производимых подъемников. 4. Опыт эксплуатации строп, используемых в аналогичных условиях.
б. Пользователи должны тщательно отмечать любое ухудшение, которое может привести к заметной потере первоначальной прочности, и определять, будет ли дальнейшее использование стропа представлять угрозу безопасности. Критерии снятия с эксплуатации приведены для каждого типа строп в соответствующих разделах.
Протоколы периодических проверок стропов
В программах отдельных объектов должно быть описано, как регистрируются проверки. Эти записи могут включать внешнюю кодированную метку на индивидуальной бирке слинга (например, дата, ежегодно меняющаяся цветная полоса и т. д.), указывающую как на периодичность, так и на удовлетворительное завершение требуемой проверки, или письменную запись в качестве приемлемой документации.
ТРОСЫ
a. Как правило, канатные стропы состоят из 6 х 19или 6 x 37 стальной трос. Для канатных стропов не допускается применять проволочный канат, устойчивый к скручиванию. Для конкретных целей были разработаны различные виды строп. Они подразделяются на различные группы или типы следующим образом:
1. Стропы с бесконечными петлями (конструкция с втулкой) и однозвенные стропы с одноканатными ветвями, двухканатными ветвями или многозвенными ветвями. 2. Стропы двухветвевые с одноканатными ветвями, уравнивающими двухканатными ветвями или составными ветвями. 3.Стропы трехветвевые. 4.Петли уздечки четырехветвевые. 5.Стропы и комбинации специальные.
б. Общий груз, который можно безопасно поднять стропами, зависит от класса строп и способа их крепления к грузу.
в. Плетеные стропы изготавливаются путем плетения обычных тросов, что делает их более гибкими, чем канатные стропы. Размер плетеного стропа определяется диаметром одного проволочного каната и количеством канатов в сечении стропов.
д. Расчетный коэффициент канатных стропов должен составлять не менее 5:1 в зависимости от прочности на разрыв.
эл. Когда строп из проволочного каната используется в сцепке с колье, нормальный угол, образующийся в теле каната при его прохождении через дроссельную проушину, составляет 120 градусов или больше. Не путайте угол дросселя с углом наклона груза. В Таблице 1 номинальная грузоподъемность указана для углов 120 градусов и более. Для меньших углов уменьшите номинальную нагрузку до указанных процентов.
Примечание. Эти значения применимы только в том случае, если отношение D/d равно 25 или больше (сцепки с ошейником и корзиной). D = диаметр кривизны, вокруг которой изгибается тело стропа d = диаметр каната. Значения сцепки дроссельной заслонки применимы только к углам дроссельной заслонки более 120 градусов.
Исключение из критериев обслуживания
а. Канатные стропы должны быть немедленно выведены из эксплуатации при наличии любого из следующих условий:
1. Отсутствие или неразборчивая идентификация стропа 2. Оборванные провода
i. Для витых и цельных стропов 10 случайно распределенных оборванных проволок в одной свивке или пять оборванных проволок в одной пряди в одной свивке. ii. Для тросовых стропов 20 обрывов проволоки в свивке. III. Для шестизвенных плетеных стропов 20 оборванных проволок на плетенку. ив. Для плетеных стропов, состоящих из восьми частей, 40 обрывов проволоки на оплетку
3. Сильное локальное истирание или царапание 4. Перекручивание, раздавливание, защемление птиц или любое другое повреждение, приводящее к повреждению конструкции каната 5. Признаки теплового повреждения 6. Концевые крепления, которые имеют трещины, деформированы или изношены до такой степени, что прочность стропа существенно снижается 7. Сильная коррозия каната, концевых креплений или фитингов 8. Другое условия, включая видимые повреждения, вызывающие сомнения в отношении дальнейшего использования стропа
Проверочные испытания
a. Все узлы стропов с обжатыми муфтами и залитыми муфтами должны пройти контрольные испытания в соответствии с рекомендациями изготовителей стальных канатов или фитингов, но ни в коем случае не более чем на 50 процентов от номинальной прочности составных частей стальных канатов или конструкционных прядей. Все другие стропы в сборе должны пройти контрольные испытания, если это указано покупателем.
б. Как минимум, пробная нагрузка должна быть равна номинальной грузоподъемности, но не должна превышать:
1,125 % вертикальной номинальной грузоподъемности для одинарных стропов с ручной заправкой. 2,200 процента вертикальной номинальной грузоподъемности для одноветвевых и бесконечных стропов с механическим соединением.
в. Пробная нагрузка для многоветвевых стропов в сборе должна применяться к отдельной ветви и должна соответствовать параграфам а. и б. применимо.
д. Основные звенья, к которым присоединяются многоветвевые стропы, должны быть испытаны на 200-процентное усилие, прикладываемое комбинированными ветвями.
эл. Приварные концевые крепления не должны использоваться, если перед первоначальным использованием они не прошли контрольные испытания с удвоенной номинальной нагрузкой.
ф. Описанные выше испытательные нагрузки должны иметь точность в пределах –5 процентов, +0 процентов от предусмотренных значений. Письменное письмо о сертификации от производителя или испытание на растяжение, засвидетельствованное и заверенное в письменной форме квалифицированным лицом, является приемлемым.
Безопасность строп в морском строительстве /article/Sling+Safety+in+Marine+Construction/4182618/732524/article.html
Список выпусков
MCMag выпуск IV 2022
MCMag Выпуск III 2022
MCMag Выпуск II 2022
MCMag 2022 — Выпуск I
MCMag Выпуск VI 2021
MCMag Выпуск V 2021
MCMag Выпуск IV 2021
MCMag Выпуск III 2021
MCMag Выпуск II 2021
MCMag Выпуск I 2021
MCMag Выпуск VI 2020
MCMag Выпуск V 2020
MCMag Выпуск IV 2020
MCMag Выпуск III 2020
MCMag выпуск II 2020
MCMag Выпуск I 2020 г.
MCMag Выпуск VI 2019
MCMag выпуск V 2019
MCMag Выпуск IV 2019
MCMag III 2019
Выпуск II 2019 MCMag
Библиотека
Безопасное обращение с пациентами и мобильность (SPHM) | НИОСХ
Опасности при обращении с пациентами
Уровень травм опорно-двигательного аппарата в результате перенапряжения в сфере здравоохранения является одним из самых высоких среди всех отраслей промышленности США. Данные Бюро трудовой статистики (BLS) показывают, что в 2014 году уровень травм от перенапряжения в среднем по всем отраслям составлял 33 случая на 10 000 работников, занятых полный рабочий день. Для сравнения, уровень травм от перенапряжения у работников больниц был в два раза выше среднего (68 на 10 000), показатель у работников домов престарелых был более чем в три раза выше среднего (107 на 10 000), а показатель у работников скорой помощи был более чем в пять раз выше среднего. (174 на 10 000). 1 Единственным наибольшим фактором риска травм от перенапряжения у медицинских работников является ручное поднятие, перемещение и изменение положения пациентов, пациентов или клиентов, т. е. ручное обращение с пациентами.
Эргономика обращения с пациентами
Программы безопасности и гигиены труда способствовали исследованиям по выявлению факторов риска травм и вмешательств по обеспечению безопасности для предотвращения травм при обращении с пациентами. Исследования, основанные на фактических данных, показали, что меры по безопасному обращению с пациентами могут значительно снизить травмы от перенапряжения за счет замены ручного обращения с пациентами более безопасными методами, основанными на принципах «эргономики». Эргономика относится к разработке рабочих задач, которые наилучшим образом соответствуют возможностям работников. В случае обращения с пациентами это включает использование механического оборудования и процедур безопасности для подъема и перемещения пациентов, чтобы медицинские работники могли избежать ручных усилий и тем самым снизить риск получения травм. В то же время эргономика манипуляций с пациентами направлена на обеспечение максимальной безопасности и комфорта пациентов во время манипуляций.
Обращение с пациентами и пересмотренное уравнение NIOSH по подъему (RNLE)
Один из вопросов, который возник в связи с обращением с пациентами, звучит так: «Какой вес можно безопасно поднимать без использования вспомогательного оборудования?» Когда дело доходит до вопросов о подъеме груза, многие специалисты по безопасности полагаются на иконку Revised NIOSH Lifting Equationpdf (RNLE). Исследователи NIOSH разработали RNLE для определения ограничений по весу для предотвращения травм спины, вызванных ручным подъемом предметов на работе. Научные исследования подтвердили полезность уравнения для расчета безопасных пределов веса при подъеме неодушевленных предметов, таких как коробки и другие упаковки. В соответствии с политикой NIOSH рекомендует использовать его для этой цели.
RNLE не предназначен для определения безопасных пределов веса при подъеме людей. 2 Форма и размер человеческого тела различаются от человека к человеку, и ситуации обращения с пациентами часто осложняются многими другими факторами, такими как возможность непредсказуемых движений, состояние здоровья пациента и т. д. Поскольку уравнение было разработано для более стабильных и предсказуемых подъемных задач, оно обычно считается непрактичным для задач по перемещению пациентов.
По мере того, как область безопасного обращения с пациентами с годами расширялась, практикующие врачи проявляли все больший интерес к попыткам определить, какой вес можно безопасно поднять с помощью ручных методов, а какой вес требует использования подъемного оборудования. Доктор Томас Уотерс дополнительно изучил этот вопрос и опубликовал статью под названием «Когда безопасно поднимать пациента вручную?» значок в формате pdfвнешний значок. В статье описывается, как RNLE «может быть использован для расчета рекомендуемого предела веса для ограниченного диапазона задач по обращению с пациентом, в которых пациент сотрудничает и вряд ли будет внезапно двигаться во время выполнения задачи».
При подъеме ящика или другого неодушевленного предмета подъемник обычно может подойти достаточно близко к предмету, что помогает свести к минимуму напряжение, вызванное тянущимися руками во время подъема. Обычно невозможно подобраться так близко при подъеме пациента. Чтобы учесть дополнительное пространство, необходимое для подъема человека, доктор Уотерс увеличил минимальное горизонтальное расстояние уравнения с 10 дюймов (между позвоночником лифтера и объектом) до 14,5 дюймов (между позвоночником лифтера и пациентом). После включения этого изменения в уравнение он применил RNLE и определил, что, исходя из предположения об «идеальной» ситуации с пациентом, максимальный рекомендуемый предел веса составляет 35 фунтов.
Согласно расчетам доктора Уотерса, алгоритмы подъема, разработанные Управлением здравоохранения ветеранов и Ассоциацией операционных медсестер, гласят, что вспомогательное оборудование следует использовать, если вес, который должен поднимать один человек, превышает 35 фунтов. Однако руководство, предоставленное вместе с алгоритмами, сообщает, что ограничение в 35 фунтов само по себе не обеспечивает достаточной защиты при любых обстоятельствах. Как поясняется ниже, вспомогательные устройства по-прежнему необходимы в большинстве ситуаций, даже если поднимаемый вес не превышает 35 фунтов.
«Ограниченное руководство» — не «Политика NIOSH:» Предупреждение относительно предела в 35 фунтов
Когда д-р Уотерс определил 35 фунтов в качестве максимально допустимого веса для мануальной манипуляции с пациентом, его расчет предполагал наиболее идеальный, низкий риск положение для подъема человека. В своей статье «Когда безопасно поднимать пациента вручную?» pdf iconexternal icon он предупредил, что даже когда пациент сотрудничает, многие состояния еще больше снижают ограничение по весу. К ним относятся «подъем на вытянутых руках, подъем вблизи пола, подъем сидя или стоя на коленях, подъем с скрученным туловищем или с отягощением груза в сторону от тела, подъем одной рукой или в ограниченном пространстве, или подъем во время смена длится более восьми часов». Большинство задач по обращению с пациентами выполняются при одном или нескольких из этих обстоятельств, и определенные физические/медицинские условия могут поставить под угрозу безопасность пациента во время ручного обращения. Очевидно, что большинство ситуаций, связанных с обращением с пациентом, далеки от идеальных, поэтому NIOSH не может определить 35 фунтов или любой другой вес в качестве защитного «предела воздействия» при обращении с пациентом. Вместо этого NIOSH разделяет мнение специалистов по уходу за пациентами о том, что цель программ безопасного обращения с пациентами должна состоять в том, чтобы, по возможности, отказаться от ручного подъема.
Источники:
1 BLS Таблица R8. Показатели заболеваемости несмертельными профессиональными травмами и заболеваниями, связанными с выходом на работу в течение нескольких дней, на 10 000 работников, занятых полный рабочий день, по отраслям и отдельным событиям или воздействиям, приведшим к травмам или заболеваниям, частная промышленность, 2014 г. pdf iconexternal icon.
2 Уотерс, Т., Путц-Андерсон, В., Файн, Л. [1993]. Пересмотренное уравнение NIOSH для проектирования и оценки задач ручного подъема. Эргономика , 36 , 749-776.
Обратите внимание: Специальный раздел под названием «Влияние Томаса Уотерса на область эргономики» был опубликован в Human Factors: The Journal of the Human Factors and Ergonomics Society , август 2016 г., 58:665-795. Просмотреть предисловие к Специальному разделуpdf iconexternal icon.
Эта веб-страница содержит ссылки на несколько ресурсов для получения дополнительной информации о безопасном обращении с пациентами:
Программа здравоохранения и социальной помощи NIOSH (HCSA) и Национальная программа исследований в области труда (NORA)
«Здравоохранение и социальная помощь» (HCSA) является одним из многих профессиональных секторов, изучаемых федеральными агентствами США, такими как Бюро статистики труда (BLS), Управление по охране труда и здоровья (OSHA) и Национальный институт охраны труда. и здоровье (NIOSH). Руководствуясь приоритетами исследований, определенными NORA, миссия исследовательской программы NIOSH HCSA заключается в устранении профессиональных заболеваний, травм и смертельных случаев среди работников этого сектора. Большая часть этих исследований сосредоточена на безопасном обращении с пациентами.
Сотрудничество между партнерами в правительстве, промышленности и научных кругах предоставило большой объем информации о безопасном обращении с пациентами посредством публикаций, конференций и программ обучения безопасности. пациентов в учреждениях, таких как больницы и дома престарелых. Необходимы дальнейшие исследования в этих и других условиях, таких как уход на дому и реагирование на неотложные состояния, а также с пациентами с ожирением и патологическим ожирением («бариатрические»). Собранные к настоящему времени данные, основанные на исследованиях, привели к разработке стандартов безопасного обращения с пациентами. и текущее законодательство по принятию законов, требующих или поощряющих использование программ безопасного обращения с пациентами в медицинских учреждениях.
Вы можете использовать приведенные ниже ссылки и справочные материалы, чтобы найти дополнительную информацию о публикациях, сетях данных о травмах, конференциях, программах обучения, стандартах и законодательных актах по безопасному обращению с пациентами.
Публикации NIOSH
Безопасный подъем и перемещение проживающих в домах престарелых Номер публикации DHHS (NIOSH) 2006-117 (февраль 2006 г.)
Состояние сектора Здравоохранение и социальная помощь Определение возможностей исследований на следующее десятилетие NORA Глава 11: Заболевания опорно-двигательного аппарата и проблемы эргономики DHHS (NIOSH) Публикация № 2009-139 (июнь 2009 г.)
Обзор рисков NIOSH: Профессиональные риски в медицинском обслуживании на дому Глава 2: Заболевания опорно-двигательного аппарата и общественные эргономические вмешательства (NIOSH) № 2010-125 (январь 2010 г.)
Обучение безопасному обращению с пациентами для школ медсестер DHHS (NIOSH) Публикация № 2009-127 (март 2010 г. )
Краткие факты NIOSH: медицинские работники на дому – как предотвратить заболевания опорно-двигательного аппарата DHHS (NIOSH) Номер публикации 2012-120 (февраль 2012 г.)
NIOSHTIC-2 Поиск
NIOSHTIC-2 – это доступная для поиска библиографическая база данных публикаций по охране труда, документов, отчетов о грантах и журнальных статей, поддерживаемых полностью или частично. часть NIOSH.
Просмотр результатов поиска по теме «Безопасное обращение с пациентами»
Блоги NIOSH о безопасном обращении с пациентами
Профилактика травм спины в медицинских учреждениях
Растяжения, растяжения и боли в домашних условиях Медицинская помощь: работа в неконтролируемой среде
Сеть безопасности труда (OHSN) NIOSH
OHSN — это безопасная электронная система наблюдения, предназначенная для проведения анализа и сравнительного анализа существующих данных о гигиене труда для предотвращения травм и заболеваний среди медицинских работников. Специалисты по охране труда и менеджеры по безопасности на рабочем месте могут использовать инструменты OHSN для преобразования данных в формат OHSN, а затем загружать данные без идентификаторов работников на безопасный веб-портал. Текущие модули сосредоточены на травмах среди медицинских работников, включая травмы опорно-двигательного аппарата в результате обращения с пациентами; шликеры, поездки и падения; и насилие на рабочем месте.
Другие ресурсы
Американская ассоциация безопасного обращения с пациентами и их перемещения (AASPHM)external icon
AASPHM: Руководство по совместимости строп и подъемных подвесок для получателей медицинских услугpdf iconexternal icon
Международный журнал безопасного обращения с пациентами и мобильностиexternal icon (ранее American Journal безопасного обращения с пациентами и их передвижения)
Американская ассоциация медсестер (ANA) Безопасное обращение с пациентами и мобильностьвнешний значок
Ассоциация специалистов по гигиене труда в здравоохранении (AOHP) Руководство по ресурсамpdf iconвнешний значок
Ассоциация специалистов по безопасному обращению с пациентами (ASPHP) внешний значок
Мобильность — это медицина (MiM) внешний значок
Управление по охране труда и здоровья (OSHA) Безопасность работников в больницах: безопасность Обращение с пациентамиexternal icon
Управление по охране труда и здоровья (OSHA) Эргономика: рекомендации для домов престарелыхexternal icon
Безопасное обращение с пациентами в штате Вашингтон, external icon
Предстоящие конференции
1 st Международная конференция по безопасному обращению с пациентами и их мобильностиexternal icon, 5–7 сентября 2018 г. , Hyatt Regency, Atlanta, GA
Конференция по безопасному обращению с пациентами и мобильности 2019 г.: реализация ваших увлечений исследованиями, образованием и инновациями для достижения передового опыта в области безопасности и результатов персонала и пациентов 4–8 марта 2019 г. Rosen Center, Орландо, Флорида
Посмотреть описание конференциивнешний значок
Инструкции по подаче тезисовзначок pdf
Национальные стандарты безопасного обращения с пациентами
Одна из целей, поставленных Советом сектора здравоохранения и социальной помощи NORA (HCSA), заключалась в том, чтобы организации установили национальные стандарты для снижения заболеваний опорно-двигательного аппарата у медицинских работников. Американская ассоциация медсестер (ANA) содействовала этим усилиям вместе с несколькими членами Совета и другими межпрофессиональными национальными экспертами в данной области, охватывающими континуум медицинской помощи. 26 июня 2013 г. ANA выпустила внешний значок Межпрофессиональных национальных стандартов безопасного обращения с пациентами и мобильности. Для получения дополнительной информации об участии Секторального совета NORA HCSA в этой и других мероприятиях свяжитесь с координатором NORA по адресу [email protected].
Реализация программы безопасного обращения с пациентами: бесплатные инструменты и ресурсы Администрации здравоохранения ветеранов (VHA)
VHA предоставляет наборы инструментов, содержащие исчерпывающую информацию, связанную с разработкой и поддержанием программ безопасного обращения с пациентами. Эти наборы инструментоввнешняя иконка включают в себя руководства и шаблоны, которые используются в больницах VHA для оценки пациентов, выбора оборудования, разработки политики, координации программ и управления ими, обучения и оценки программ. Они также включают алгоритмы, которые можно использовать для обеспечения максимальной безопасности при обращении и мобилизации всех пациентов, с дополнительными указаниями, специфичными для «пациентов крупного телосложения», т. е. «бариатрических» пациентов. Легкий доступ к алгоритмам и другим инструментам теперь доступен на внешней иконке бесплатного мобильного приложения.
Законодательство о безопасном обращении с пациентами в США
Законодательство о безопасном обращении с пациентами было принято во многих штатах и на федеральном уровне.
На уровне штата приняты следующие законы о безопасном обращении с пациентами:
Раздел 6403.5 Трудового кодекса Калифорнии вступил в силу 7 октября 2011 г.
Государственный закон штата Иллинойс 97-0122, подписанный 30 июля 2011 г.
Нью-Джерси Закон S-1758/A-3028 вступил в силу в январе 2008 г.
Закон Миннесоты HB 712.2 подписан в мае 2007 г.
Мэриленд SB 879 подписан в апреле 2007 года
Дом Род-Айленда 7386 и Сенат 2760, принято 7 июля 2006 г.
Совместная резолюция Hawaii House № 16, принятая 24 апреля 2006 г.
Законопроект Палаты представителей Вашингтона № 1672, подписанный 22 марта 2006 г.
Законопроект Палаты представителей штата Огайо 67, раздел 4121.48, подписанный 21 марта 2006 г.
Сопутствующие законопроекты штата Нью-Йорк A11484, A07836, S05116 и S08358, вступившие в силу 18 октября 2005 г.
Законопроект Сената Техаса № 1525, подписанный 17 июня 2005 г.
На сегодняшний день федеральный закон о безопасном обращении с пациентами еще не принят. Последний из представленных федеральных законопроектов — это Закон о защите медсестер и медицинских работников от 2015 года (H.R.4266внешний значок и S.2408внешний значок).
Программа безопасности OSHA на рабочем месте для строповки и такелажа – Информация о безопасности
Цель
Целью данной политики и процедуры безопасности является установление методов и рекомендаций по безопасному использованию строп на всей территории [КОМПАНИЯ]. Стропы, компонент подъемных и такелажных систем, используются для подъема и перемещения грузов. В [КОМПАНИЯ] обычно используются цепи из легированной стали, проволочные канаты, канаты из натуральных и синтетических волокон и стропы из синтетической ткани. Стропы способны поднимать огромные грузы.
Эта политика и процедура безопасности содержат рекомендации по реализации программы эффективного безопасного использования строп. Он включает в себя положения об обучении, распознавании типов строп, используемых в [КОМПАНИЯ], понимании приспособлений, используемых со стропами, и проверке стропов. Кроме того, в нем представлена информация о требованиях к ремонту строп и последующему снятию с эксплуатации.
Политика [КОМПАНИЯ] заключается в предоставлении места работы, свободного от признанных опасностей, которые вызывают или могут привести к смерти или серьезному физическому ущербу для сотрудников или населения. Таким образом, чтобы свести к минимуму и устранить опасность подъема материалов, в [КОМПАНИЯ] будут использоваться правильно рассчитанные стропы, которые не повреждены и не имеют дефектов. При наличии опасностей, которые невозможно устранить, будут применяться инженерные методы, административные методы, методы безопасной работы, средства индивидуальной защиты (СИЗ) и надлежащее обучение работе со стропами. Эти меры будут реализованы для минимизации этих опасностей для обеспечения безопасности сотрудников и населения.
Обязанности
В обязанности каждого менеджера/руководителя подразделения, супервайзера и сотрудника входит обеспечение выполнения политики безопасности и процедуры [КОМПАНИЯ] в отношении строп. Кроме того, каждый сотрудник [КОМПАНИИ] обязан немедленно сообщать о любых небезопасных действиях или состоянии оборудования своему руководителю.
Менеджеры/руководители подразделений
Менеджеры/руководители подразделений несут ответственность за обеспечение достаточных средств для покупки цепей и строп для своих участков. Они также будут нести ответственность за выявление сотрудников, затронутых этой политикой и процедурой безопасности. Менеджеры/руководители подразделений будут получать и координировать необходимое обучение затронутых сотрудников. Менеджеры/руководители подразделений также проверят свою программу безопасного использования строп, чтобы обеспечить эффективное внедрение этой политики и процедуры безопасности.
Руководители
Руководители. Каждые шесть месяцев руководители или назначенный сотрудник проверяют все стропы в своей рабочей зоне на предмет износа, дефектов состава и сварных швов. Надзорные органы будут следить за тем, чтобы дефектные или поврежденные стропы выводились из эксплуатации. Руководители также будут следить за тем, чтобы сотрудники были обеспечены соответствующими средствами индивидуальной защиты (СИЗ), необходимыми для их работы (например, защита для ног, рук или глаз по мере необходимости).
Сотрудники
Сотрудники должны пройти все применимые курсы обучения. Кроме того, сотрудники должны сообщать обо всех поврежденных стропах и/или небезопасных условиях своему руководству.
Безопасность и контроль убытков
Безопасность и контроль убытков. Служба безопасности и управления потерями окажет оперативную помощь менеджерам/руководителям подразделений, супервайзерам или другим лицам, если это необходимо, по любому вопросу, касающемуся данной политики и процедуры безопасности. Кроме того, служба безопасности и контроля убытков поможет в разработке или обеспечении необходимого обучения. Служба безопасности и контроля убытков будет работать с отделом закупок, чтобы гарантировать, что все вновь приобретенные стропы соответствуют этой политике и процедуре безопасности. Кроме того, служба безопасности окажет консультационную и аудиторскую помощь для обеспечения безопасного использования строп.
Выпуск оборудования
Центральный отдел оборудования должен поддерживать достаточный запас соответствующих строп. Центральный отдел оборудования гарантирует, что все компоненты поставляются с соответствующей сертификацией производителя.
Обучение
Сотрудники, использующие стропы, будут обучены: • Типы стропов • Применение и ограничения различных типов стропов • Процедуры проверки стропов • Удаление стропов из эксплуатации Эти сотрудники будут обучены: первоначальное трудоустройство или при назначении на новую работу. Последующее обучение определяется руководителем работника.
Выбор и использование типов стропов
В [КОМПАНИЯ] используется несколько типов стропов, в том числе: • Цепные стропы из легированной стали • Стропы из проволочного каната • Канатные стропы из натурального и синтетического волокна • Стропы из синтетического полотна Строп выбор для конкретной задачи основывается на: • номинальной грузоподъемности стропа • характере задачи • количестве веса, необходимом для подъема, подъема или перемещения Пользователь должен определить, что строп используется в соответствии с номинальной грузоподъемностью как указано в каталоге производителя. Цепь из легированной стали, проволочный канат и стропы из волокнистого каната обычно используются там, где повреждение груза не является критическим. Синтетические тканые стропы идеально подходят там, где недопустимо повреждение груза стропами.
Цепные стропы из сплава будут иметь постоянную идентификацию, прикрепленную к стропу, с указанием размера, класса, номинальной грузоподъемности и досягаемости стропа. Немаркированные стропы будут выведены из эксплуатации. Цепи и цепные стропы из легированной стали после получения от производителя не должны нагреваться выше 600 градусов.
Канатные стропы должны пройти контрольные испытания производителем для обеспечения качества. Сертификат, подтверждающий номинальную грузоподъемность, будет сопровождать каждый канатный строп. Этот сертификат должен быть доступен для просмотра.
Синтетические тканые стропы должны иметь маркировку или код, чтобы показать номинальную грузоподъемность для каждого типа сцепки, типа тканого материала и производителя. Кроме того, синтетические стропы не должны подвергаться воздействию дыма, паров, брызг, тумана, жидких кислот, жидких фенолов или жидких щелочей.
Инспекции оборудования проводятся для того, чтобы убедиться, что конкретное защитное оборудование находится в хорошем рабочем состоянии и будет функционировать при необходимости. Примеры и частоты:
Крепления
Все крепления, включая крюки, кольца, продолговатые звенья, грушевидные звенья и компоненты сварных звеньев, будут рассчитаны как минимум на грузоподъемность самого стропа. Самодельные звенья или другие приспособления, изготовленные в магазине, не будут использоваться. Стропы, закрученные более чем на 10 градусов от плоскости отогнутого крюка, использоваться не будут.
Осмотры
Стропы будут проверяться каждый день перед использованием. О любом визуальном дефекте будет сообщено. Поврежденные стропы не будут использоваться. В тяжелых условиях (например, температура, коррозия и т. д.) стропы будут проверяться в течение дня. Цепные стропы из сплава будут проверяться каждые шесть месяцев руководителем или назначенным сотрудником на предмет износа и дефектов состава и сварных швов. Эта проверка будет учитывать не только физические аспекты, но и общий срок службы строп. Эта проверка будет зарегистрирована и сохранена в файле с датой проверки, именем и подписью сотрудника, проводившего проверку.
Ремонт строп
Стропы должны быть в хорошем состоянии, без повреждений и дефектов, чтобы обеспечить безопасное и надежное использование. Если стропы изношены, повреждены или имеют дефекты, их нельзя использовать. Если считается, что стропы подлежат ремонту, то эти стропы будут возвращены производителю строп для ремонта. Производитель должен провести контрольные испытания всех отремонтированных стропов, прежде чем они будут приняты для повторного использования. Ни при каких обстоятельствах сотрудники не будут пытаться ремонтировать стропы для повторного использования. Сломанные звенья или крепления на цепных стропах из стального сплава не подлежат ремонту с использованием механических соединительных звеньев. Кроме того, любая стропа с временным ремонтом не будет использоваться.
Снятие с эксплуатации
Если стропы повреждены или имеют дефекты, их нельзя использовать. Пока не будет произведен ремонт дефектных или поврежденных стропов, они будут выведены из эксплуатации. Если эти стропы не подлежат ремонту, они будут навсегда выведены из эксплуатации. В приложении G перечислены условия, которые должны быть соблюдены для вывода любого стропа из эксплуатации.
Безопасная эксплуатация строп
При использовании строп соблюдаются следующие процедуры: • Поврежденные или неисправные стропы будут изъяты из эксплуатации. • Стропы нельзя укорачивать узлами, болтами или другими самодельными приспособлениями. • Строповые ноги не перегибаются. • Стропы нельзя нагружать сверх их номинальной грузоподъемности. • Стропы, используемые в сцепке корзины, должны иметь сбалансированную нагрузку для предотвращения проскальзывания. • Стропы будут надежно прикреплены к своему грузу. • Стропы должны быть защищены от острых краев грузов. • Подвешенные грузы не должны иметь препятствий. • Все сотрудники должны находиться вдали от грузов, которые должны быть подняты, и от подвешенных грузов. • Руки или пальцы не должны касаться груза и не должны находиться между грузом и ремнем. • Ударная нагрузка не допускается. • Стропы не снимаются, когда на них опирается груз.
Канатные стропы из натуральных и синтетических волокон Сращивания
Использование канатных строп из натуральных и синтетических волокон с использованием сращиваний не допускается, если не выполняются следующие требования к конструкции: защипов, а короткие стыки состоят как минимум из шести полных защипов, по три с каждой стороны от центральной линии стыка. • В синтетической веревке стыки с проушиной должны состоять как минимум из четырех полных завязок, а короткие стыки должны состоять как минимум из восьми полных завязок, по четыре с каждой стороны от центральной линии. • Концы прядей не обрезаются заподлицо с поверхностью веревки, непосредственно примыкающей к полной заправке. Это относится ко всем типам волоконных канатов, а также к проушинам и коротким сращиваниям. Для волоконной веревки диаметром менее одного дюйма хвостик будет выступать не менее чем на шесть дюймов за пределы последней полной складки. • Стропы из волокнистого каната должны иметь минимальную длину каната в свету между проушинами, равную десятикратному диаметру каната. • Узлы не будут использоваться вместо соединений. • Зажимы, не предназначенные специально для волоконных канатов, не могут использоваться для сращивания. • Для всех стыков с проушиной проушина должна быть достаточно большой, чтобы обеспечить угол не более 60% в месте сращивания, когда проушина расположена над грузом или опорой.
Процедура проверки стальных канатов и канатных стропов
Следующая информация должна использоваться в качестве руководства для проверки стальных канатов и канатных стропов. Частота проверок должна основываться на факторах безопасности, повреждении имущества и стоимости замены уничтоженных или поврежденных товаров и материалов, упавших из-за использования или неправильного использования неподходящих или поврежденных тросов и строп. Кроме того, стропы следует регулярно осматривать. Этот интервал должен определяться пользователем и зависит от конкретного использования стропы и требований безопасности [КОМПАНИЯ]. Стропу следует осматривать после любой необычной ситуации, которая могла привести к ее повреждению, например, при перегрузке, аварии или пожаре. Его нельзя возвращать в эксплуатацию до тех пор, пока не будет подтверждена его дальнейшая безопасная работа. Каждый строп должен иметь серийный номер. Если номер недоступен, во время проверки должна быть прикреплена бирка. Этот номер должен быть указан в акте проверки. Осмотр должен проводиться только лицами, имеющими достаточный опыт и знания для правильного применения критериев отбраковки. Критериями отбраковки следует считать следующее: • Случайно распределенные оборванные проволоки в одной свивке: не должно быть более 10 оборванных проволок в одной свивке по всей длине стропа. • Обрывы проволоки в одной пряди одной свивки каната: В любой одной пряди (одной проволоке) любой одной свивки не должно быть более пяти оборванных проволок. • Истирание: не должно быть износа, скребка или чистки какой-либо внешней проволоки, что может привести к уменьшению диаметра отдельной проволоки более чем на 1/3. • Перекручивание и/или раздавливание: Не должно быть перекручивания, раздавливания или других повреждений, которые приводят к вредному искажению структуры каната. • Клетка для птиц: не должно быть никаких открытий или раскладывания свивки веревки, а также не должно быть обнажено волокнистое ядро веревки.
Ввиду низкой твердости уплотнительных поверхностей арматуры, наплавленных аустенитными электродами, на ремонтных заводах Ленэнерго и Мосэнерго наплавка производится железохромоникелевым сплавом сормайт № 1. Основными свойствами этого сплава являются: высокая сопротивляемость истиранию, большая твердость и относительная легкоплавкость. Длительный опыт эксплуатации арматуры с наплавкой сормайтом на электростанциях Ленэнерго показал, что срок ее службы значительно больше, чем при наплавке аустенитными электродами. Наплавка производится на кольца и тарелки задвижек и может выполняться электродуговым способом или ацетилено-кислородным пламенем. На ремонтном заводе Ленэнерго наплавка производится ацетилено-кислородным пламенем. Опыт завода показывает, что при наплавке ацетиленокислородным пламенем значительно легче держать наплавленную деталь в постоянно нагретом состоянии до температуры 750—800° С, что способствует повышению качества наплавленной поверхности (меньше трещин и раковин).
Химический состав сормайта № 1 следующий: 25— 31% Сг, 3—5% Ni, 2,5—3,3% С, не более 1,5% Мп, 28% Si, не более 0,08% S и Р, остальное — Fe. Удельный вес сплава 7,4 и температура плавления 1 275° С, твердость в литом состоянии (пруток) 48— 54 Rc.
Микроструктура сормайта № 1 в литом состоянии представляет заэвтектический сплав, состоящий из твердых железохромовых карбидов, вкрапленных в основную, более вязкую массу— эвтектику, состоящую из карбидов и твердого раствора в железе остальных элементов сплава. Прутки сормайта маркируются окраской с торца зеленым цветом. Для обеспечения должного качества при наплавке сормайтом № 1 необходимо выполнить следующие условия.
Наплавку сормайтом выполнять пламенем с избытком ацетилена, при котором получается минимальное выгорание углерода и других компонентов. Пламя с избытком ацетилена предохраняет наплавляемый сплав и поверхность наплавляемой детали от окисления, вызывающего появление раковин и шлака в слое наплавки и дает возможность получить чрезвычайно тонкий поверхностный слой (до 0,1 мм). Наплавку производят правым способом, когда горелка движется слева направо. При этом пламя все время направлено на наплавляемый слой и находится впереди прутка сормайта. Чтобы свести до минимума внутренние напряжения и предупредить коробление детали, следует наплавлять отдельными, перемещающимися небольшими участками и осуществлять покрытие сплавом от большего сечения к меньшему, применяя теплоотводящие медные пластины-прокладки. В качестве флюса применять прокаленную мелко истолченную буру с добавлением до 10% порошкообразного алюминия для раскисления.
Если на наплавляемой поверхности имеются отверстия, края которых нужно предохранить от оплавления и затеков сплава, в эти отверстия надо вставить графитовый или угольный стержень соответствующего размера. Для предохранения профилей сложной конфигурации от затекания сплава следует применять мелкий асбест, замешанный на воде до тестообразного состояния, или белую (шамотную), глину, которыми заполнять поверхность, не подлежащую покрытию. Толщина слоя наплава должна составлять 3—4 мм, а припуск на последующую механическую обработку в пределах 1 —1,5 мм при шлифовке и 1,5—2 мм при обработке на металлорежущих станках.
Поверхность детали, подлежащая наплавке, должна быть очищена до металлического блеска; налеты грязи, ржавчины, окалины и др. перед наплавкой должны быть удалены металлической щеткой, напильником, а в отдельных случаях с помощью шлифовального круга. Для сохранения заданных размеров после наплавки на поверхности, подлежащей покрытию сормайтом, необходимо подготовить место под наплавку в виде выточки, фаски и т. п. на толщину, равную толщине наплавляемого слоя, и шириной, на 3—5 мм большей ширины наплавляемой поверхности. При этом не следует делать выточку (снимать фаску) под углом 45°, что ведет к выкрашиванию сплава. Недопустимы также прямые или острые углы. Если выточка делается резцом, следует избегать острых кромок и глубоких рисок, так как они, быстро сгорая в процессе наплавки, способствуют шлакообразованию, которое ведет к возникновению пор в наплавленном слое.
Для предупреждения внутренних напряжений в основном металле под слоем сормайта, а также для L уменьшения расхода газов детали перед наплавкой следует подогревать в горне на древесном угле, в электрической или газовой печи до температуры 800° С. Отрегулировав пламя горелки до среднего избытка в нем ацетилена, приступают к нагреву участка ближайшего края плоскости наплавки площадью 30—50 см2. Сопло горелки при нагреве держат под углом 30—60° к наплавляемой плоскости и на расстоянии 15—20 мм от нее. После окончания наплавки следует внимательно осмотреть наплавленную поверхность, чтобы убедиться в отсутствии явно видимых раковин, трещин и других дефектов. На наплавленной поверхности не допускаются трещины слоя сплава, переходящие в основной металл детали, выкрашивание и отслаивание наплавленного слоя сплава, трещины на наплавленном слое и на границе основного металла и слоя сплава, а также раковины, пузыри и шлаковые включения.
При наличии раковин на наплавленной поверхности к участку, где обнаружена раковина, подносят пламя горелки и, медленно вращая конец наконечника горелки вокруг обнаруженной раковины, подогревают это место. После того как слой сплава вокруг раковины доведен до расплавления, конец стержня сплава с флюсом быстро вводят в пламя и начинают им слегка перемешивать слой сплава в ванночке. Верхний слой ванночки по всей плоскости должен получиться совершенно гладким. При обнаружении во время осмотра в слое сплава небольших трещин, не переходящих в основной металл, необходимо всю деталь снова подогреть, довести дефектный слой сормайта до расплавления и проплавить по всей длине участок, где была обнаружена трещина. После этого в случае необходимости при помощи сплава выравнивают (подплавляют) образовавшиеся на наплавленной поверхности углубления. В отдельных случаях раковины и трещины этим способом вывести не удается; тогда деталь медленно охлаждают, а затем дефектный участок удаляется шлифовкой до основною металла. После этого вновь наплавляют дефектный участок. После осмотра деталь вновь подогревают в горне или печи для выравнивания нагрева по всей массе, а затем для медленного и равномерного остывания деталь укладывают в нагретый песок.
Наплавку электродуговым способом с использованием электродов марки ЦС-1 (сормайт № 1) производят постоянным током при обратной полярности (плюс на электроде). Сила тока для электрода d = 5 мм составляет 200—250 а. Перед наплавкой детали нагревают в печи или на горне с древесным углем до температуры 800° С. При этом способе наплавки детали, подлежащие наплавке, устанавливаются так, чтобы наплавляемый участок находился в горизонтальном положении. В процессе наплавки электрод нужно держать наклонно под углом 20—25° против направляемого валика; при этом электроду сообщают поперечное колебание с таким расчетом, чтобы путем беспрерывного расплавления металла детали и электрода под концом его образовывался наплавленный валик шириной §—12 мм и высотой 3 мм. Первый валик после наплавки тщательно очищают от шлака и брызг, затем в таком же порядке производят наплавку второго слоя. Общая высота наплавки составляет 6—8 мм. Наплавка каждого слоя должна производиться непрерывным швом на возможно более короткой дуге. Начало шва должно перекрываться на длине 10—15 мм. Ширина наплавленной поверхности тарелки задвижки и клапана вентиля на 4—5 мм должна быть шире уплотнительной поверхности кольца задвижки и седла вентиля.
Гидратный водно-химический режим на электростанциях с барабанными котлами
Внедрение пароводокислородной очистки и пассивации котлов с естественной циркуляцией
Возможность эксплуатации котла ТП-170 на пониженных параметрах перегретого пара
Метод определения параметров тепловой изоляции паротурбинных блоков ТЭС
описание и виды, характеристики, особенности применения
Содержание:
Описание и виды
Характеристики
Особенности применения
Интересное видео
Электроды Сормайт предназначены для выполнения наплавочных работ для различных деталей механизмов и машин. Они применяются для корректировки узлов в конструкциях особо ответственного назначения. Название Сормайт электроды получили от своего первого производителя — Сормовского завода, где в свое время были получены первые образцы. В настоящее время Сармайтовые электроды являются собирательным названием и выпускаются в Зеленограде на «Электродном заводе».
Описание и виды
Сармайт электроды представляют собой твердые литые сплавы, отличающиеся высоким содержанием углерода и хрома, основой которых является железо, в состав которых входит много таких элементов, как кремний и никель. Основное их применение связано с наплавкой по чугунным изделиям.
Электроды для наплавки Сормайт разделяются на два вида. Наиболее широко применяемыми являются электроды Сормайт №1. Их твердость является выше, чем у электродов Сормайт №2. Она составляет порядка 50 HRC. Различаются они также по своему химическому составу и структуре. Электроды Сормайт №1 имеют состав, более близкий к белому чугуну с высоколегированными характеристиками. Содержание в них хрома составляет 25-31 процента. Также там находится кремний, углерод, никель, марганец, небольшое количество серы и фосфора.
В свою очередь материал электродов Сормайт №2 имеет более высокую вязкость и прочность. Они могут быть подвержены термической обработке. Маркируются электроды этих видов соответственно ЦС-1 и ЦС-2. Наплавочные электроды Сормайт выпускаются в форме круглых прутков размером поперечного сечения 5,6 и 7 миллиметров.
Характеристики
Электроды Сормайт имеют характеристики, позволяющие получить наплавленные слои, обладающие большой устойчивостью к воздействию абразивных материалов и значительному перепаду температурных показателей. Это позволяет осуществлять постоянную эксплуатацию таких элементов механизмов, как зубья ковшей экскаваторов, лемехи, ножи шнеков и землеройных машин. Также происходит увеличение срока службы рабочих машин.
Основой химического состава является железо. Также в электродах этого типа содержатся марганец, молибден, никель, вольфрам, углерод и хром. Такой набор элементов позволяет проявлять стойкость к коррозии в различных средах.
Покрытие электродов является основным, что дает определенные преимущества. В частности, это гарантирует стойкость к образованию трещин в наплавленном слое. Особенно это угрожает при работе с изделиями, содержащими повышенное содержание углерода. Соединениям ответственных конструкций электроды придают необходимую степень жесткости.
На один килограмм наплавленного металла при осуществлении процесса восстановления изделий понадобится 1,4 килограмма материала этого вида расходников.
Особенности применения
Чтобы в слое наплавленного металла не происходило значительного образования трещин, а также с целью предотвращения выкрашивания наплава не рекомендуется совершать наложение на место соединения деталей более двух слоев. В случае, если износ является существенным, то нижний слой или даже два следует проплавлять другим видом расходного элемента, химический состав которого является приближенным к составу основного материала изделия. Электродами Сормайт накладываются два последних слоя.
К особенностям использование является длительная предварительная прокалка, составляющая три-четыре часа при высокой температуре. Затем печь, в которой находятся электроды, выключается, и она остывает до температуры градусов 700-750 вместе с находящимися там электродами. Потом ее включают еще раз до температуры 900 градусов и делают выдержку в четыре часа. Затем печь с электродами охлаждается до температуры 600 градусов. После последнего нагрева до 950 градусов происходит последнее охлаждение, и электроды вынимают их печи.
Должно происходить и закаливание уже наплавленных деталей после окончания процесса. Оно производится в масле в течение минут 40-50 при температуре 950 градусов. Процесс наплавки должен осуществляться предельно короткой дугой. Глубина проплавления должна быть незначительной. Это достигается наклоном электрода в сторону, являющуюся противоположной ходу его движения.
Покрытие соединения будет тем качественнее, чем меньше будет глубина проплавления, поскольку тогда сведется к минимуму перемешивание наплавленного металла с основным. Наплавление производится постоянным током, с установкой обратной полярности.
Установление силы тока при наплавочном процессе при нижнем положении шва составляет значение 190-220 Ампер. Необходимо тщательно соблюдать технологию процесса для уменьшения остаточных напряжений в наплавке, что грозит появлению деформации соединенных деталей.
Интересное видео
Твердые сплавы
СВАРКА И РЕЗКА МЕТАЛЛОВ
Для повышения твердости и износоустойчивости трущихся поверхностей деталей и рабочих кромок режущего инструмента их наплавляют твердыми сплавами или специальными электродами. Наплавка производится электрической дугой или пламенем сварочной горелки.
Применяются следующие виды твердых сплавов:
1) литые — в виде стержней: сормайт, смена, стеллит и др.;
2) зернистые — в виде крупки 1—3 мм: сталинит, вокар, вис — хом и др. ;
3) металлокерамические — в виде пластин, например победит и др.;
4) наплавочные электроды.
Составы некоторых литых и зернистых твердых сплавов приведены в табл. 55.
Сормайт № 1 не требует термообработки после наплавки и может обрабатываться резцом. Твердость наплавки 40—50 единиц по Роквеллу[13]. Сормайт № 2 менее хрупок, чем сормайт № 1, После отжига он может обрабатываться резцом. После закалки приобретает высокую твердость.
Наличие вольфрама и кобальта в стеллитах удорожает их, и поэтому стеллиты применяются реже сормайта.
Сталинит — дешевый сплав, нашедший широкое применение в промышленности. Твердость наплавки 56—57 единиц по Роквеллу.
Химический состав, %
Наименование сплава
углерод
кремний
марганец
хром
воль
фрам
кобальт
никель
сера н фосфор
железо
Примечание
JI И
т ы е
Сормайт № 1 . .
2,5—3,3
2,8—4,2
1.5
25—31
—
—
3—5
0,08
Осталь
ное
Прутки диаметром 5 — 6 мм, длиной до 250 мм
Сормайт № 2 . .
1,5-2
1,5—2,2
1.0
13-17,5
—
—
1,3—2,1
0,07
То же
То же
Стеллит ВК-3 . .
1—1,5
2,75
—
28—32
4—5
58—62
2
—
»
»
Стеллит ВЗК-ЦЭ
1.7-2,1
2-2,5
—
28—32
4—5
59—65
—
0,08
»
»
Смена № 2 . . .
3,8—4,8
1
1
28—32 3 е р н
18—22 і с т ы
є
30—35
0,08
»
»
Сталинит….
8—10
До 3
13—17
16—20
—
—
—
—
»
Крупка в зернах 1—2 мм
Вокар ……………….
9—10
До 0,5
—
—
85 —87
—
—
—
»
То же, зерна 1—3 мм
Висхом……………..
6
—
15
5
—
—
—
—
Осталь
ное
(стружка)
То же
Вокар обеспечивает твердость наплавки 60—63 единицы по Роквеллу. Вокар — дорогой сплав, поэтому применяется в основном для наплавки рабочей части бурового инструмента.
Висхом — дешевый сплав, не содержащий фол’ьфрама, находит широкое применение для наплавки деталей сельскохозяйственных машин (лемехов, плугов, дисков, зубьев борон и пр.).
Широко используют для наплавки специальные электроды с покрытиями, обеспечивающими получение наплавленного металла с требуемыми показателями по твердости и износоустойчивости. Наиболее простыми из этих покрытий являются:
2. Марганцовистое — содержащее 75% ферромарганца, 15% графита и 10% меди. Покрытие замешивают на водном растворе жидкого стекла, который берется в количестве 9 л на 1 кг сухой смеси. Отношение количества жидкого стекла к количеству воды в растворе для хромистого покрытия равно 1 : 3, а для марганцовистого 1 : 2.
3. Сталинитовое — содержащее 72% сталинита, 10% плавикового шпата, 6% полевого шпата, 12% мела. Отношение дикого стекла к воде в растворе равно: при машинном способе нанесения покрытия 1 : 1, при ручном 2 : 3. Толщина слоя покрытия 0,8— 1 мм.
Получили распространение наплавочные электроды из малоуглеродистой проволоки с легирующими покрытиями, предложенными инженером Б. М. Конторовым. Состав покрытий для электродов Конторова приведен в табл. 56. Электроды Т-268, Т-590 и Т-600 относятся к группе самозакаливающихся и дают при наплавке твердый металл. Электроды Т-540 дают наплавленный металл, твердость которого может быть снижена путем отжига. После обработки режущим инструментом твердость наплавки можно повысить закалкой и отпуском. Электроды Т-590 и Т-600 применяются для наплавки только в нижнем положении, а Т-268 и Т-540 — для наплавки также и на вертикальной поверхности.
Применяется большое количество типов электродов со стержнем из легированной стали и защитным покрытием, назначением которого является уменьшение выгорания легирующих элементов при наплавке. К ним, например, относятся электроды ЦНИИТМАШ марки ЦШ-4 со стержнем из стали ШХ15 и покрытием, содержащим: 60% мрамора, 35% плавикового шпата, 5% гранита, 30—35% жидкого стекла (к весу сухой части покрытия).
В других типах электродов покрытие служит также для легирования металла наплавки, как например в электродах ЦНИИТМАШ марки ЦШ-2 со стержнем из стали 45 и покрытием, имеющим состав: 45% мрамора, 18% плавикового шпата, 5% гранита, 12% ферромарганца, 3% феррохрома, 14% ферротитана, 3% ферромолибдена, 30—35% жидкого стекла (к весу сухой части покрытия).
Состав покрытий для электродов Б. М. Конторова
Содержание в %
по весу
Марка
электрода
ферро
хром
ферро-
титан
ферро
ванадий
ферро
молибден
карбид
бора
графит
серебри
стый
мел
Т-216 ………………………
40
25
20
7,5
7,5
Т-268 . ……………………..
80
13,5
—
—
—
3,5
3,0
Т-293 ………………………
48,8
4,9
4,9*
31,7
—
2,4
7,3
Т-540 ………………………
40
45
—
—
5
10
Т-590 ………………………
90
» —
—
—
5
5
Т-600 ………………………
72
14
—
—
—
14
—
Т-620 . ……………………..
’Ферросилиций.
75
15
5
5
Для наплавки рельсов, крестовин, штампов для холодной штамповки и др. используются электроды ЦН-350, ОМГ и ОЗН-400 с покрытиями состава (в %):
ЦН-350
ОМГ
ОЗН-400
Мрамор…………………………
40
22
45
Плавиковый шпат….
21
16
15
Полевой шпат…………………
12
—
—
Ферромарганец………………
18
—
33
Ферросилиций ……………….
9
—
—
Феррохром . …………………..
—
60
—
Г рафйт………………………….
—
2
—
Алюминий……………………..
—
—
3
Поташ……………………………
—
—
4
Отношение веса покрытия к весу стержня, %……………………………
45—50
40—50
СО
і
00
В качестве стержня применяется проволока Св-08, Св-08А и Св’08ГА. Твердость наплавки равна 250—400 единиц по Бринеллю.
Электроды ОМГ служат для наплавки стрелок и крестовин из марганцовистой стали Г-13.
Для наплавки арматуры паровых котлов ЦНИИТМАШ разработал электроды ЦН-3, состоящие из проволоки нержавеющей стали 0Х18Н9 с покрытием, содержащим 15% мрамора, 9% плавикового шпата, 5% графита, 2% ферромарганца Мн-1, 69% феррохрома Хр-2 и 20—30% жидкого стекла к весу сухого покрытия. Вес покрытия составляет 115—120% от веса стержня. Металл, наплавленный этими электродами, представляет сплав типа сормайт, твердость его 44—55 единиц по Роквеллу. Лучшие результаты достигаются при наплавке электродами ЦН-3 в один слой с максимальной скоростью. При многослойной наплавке возможно получение хрупких участков и выкрашивание.
Самый популярный способ крепления металлических деталей – сварка. И заниматься ею можно не только во промышленных масштабах. В быту сварочные работы используются также часто, причем речь не всегда о сварщиках, …
Чтобы выполнить сварку прочно и качественно, недостаточно иметь только сварочный аппарат. Дополнительно потребуется подобрать расходные материалы с учетом вида свариваемого металла. Перед началом работы определите, что именно вам нужно, и …
Есть несколько факторов, анализировать которые при выборе сварочного аппарата нужно обязательно в магазине сварочного оборудования. Следует учесть рабочий диапазон температур, а также мощность. Рекомендуется учесть возможность смены полярности, и показатель …
Электроды для наплавки сормайт
Сормайт — собирательное название ряда литых твёрдых высокоуглеродистых и высокохромистых сплавов на основе железа с высоким содержанием никеля и кремния [1] [2] . Термин был синтезирован на основе слова «Сормово» путём добавления к нему окончания «-айт» (по аналогии с похожими продуктами иностранного происхождения) [1] . При этом подразумевался Сормовский завод, где в 30-х годах XX века был впервые получен один из подобных материалов [1] [2] .
В СССР широкое применение получил сормайт № 1, обладающий наибольшей твёрдостью (порядка 50 HRC), который по химическому составу и своей структуре близок к высоколегированным белым чугунам и относится к заэвтектическим сплавам [2] . Он содержит 25-31 % хрома, 2,5-3,5 % углерода, 2,8-4,2 % кремния, 3-5 % никеля, до 1,5 % марганца, до 0,08 % серы и до 0,08 % фосфора [1] [2] . Сормайты широко применяются в качестве наплавочных материалов для повышения износостойкости (на порядок [2] ) поверхностей инструментов и деталей машин, которые должны эксплуатироваться в условиях сильного абразивного износа, в том числе — без смазки и при повышенных температурах [1] [2] . По режущим свойствам сормайты близки к стеллитам и занимают промежуточное положение между металлокерамическими твёрдыми сплавами и быстрорежущей сталью [2] .
Выпуск сормайтов осуществляется в виде металлических прутьев и порошков [1] .
Бесплатная доставка до терминала транспортной компании в г. Челябинск.
Электроды Сормайт, они же Сармайт и т.д. Правильно говорить электроды для наплавки Сормайт.
Электроды Сормайт марки С-1 предназначаются для выполнения наплавочных работ при помощи сварки для деталей машин и механизмов, которые работают в тяжелых условиях с воздействием умеренных ударных нагрузок и абразивного изнашивания при температурах до 500 градусов по Цельсию и наличии коррозионной среды. Промышленностью выпускаются сплавы Сормайт в форме прутков круглого сечения с диаметром 6, 5 и 8мм. В составе Сормайта, помимо железа и углерода, содержится никель, хром, марганец и кремний.
В основном электроды сормайт используются для наплавки на различные детали, особенно на те, у которых наблюдается большой износ. Это делается с целью восстановленя или упрочнения изношенных деталей агрегатов, рельс и т.п.
Конечно, наплавку можно произвести и при помощи обычных электродов, но это потребует больших усилий и мастерства. Кроме того, в этом случае велика вероятность ошибки сварщика и прожигание детали, что недопустимо в случае ремонта дорогостоящего оборудования.
Именно по этим причинам и были созданы прутки наплавочные сормайт. Они используются при восстановлени деталей насосов, запорной арматуры трубопроводов, деталей доменных печей, а также деталей сельскохозяйственной техники.
Технические характеристики электрдов Сормайт:
По своему химическому составу в основном содержанат железо (Fe). В них также содержится небольшое количество марганца (Mn), молибдена (Mo), вольфрама (W) и никеля (Ni), около 4% углерода (C) и 25-28% хрома (Cr).
Благодаря такому составу электроды сормайт являются твердым сплавом, стойким к корозии в различных средах. Несомненно, электроды для наплавки сормайт нашли широкое применение в работе профессиональных сварщиков.
Наплавочные электроды Сормайт относятся к группе наплавочных электродов, которые применяются для восстановления стальных и чугунных деталей механизмов и машин, подверженных быстрому изнашиванию в абразивных средах. Во избежание образования трещин в слое наплавленного металла и предотвращения его выкрашивания, не рекомендуется наплавлять более 2-х слоев. Если же после большого износа 2-х слоев недостаточно, то нижние слои необходимо наплавлять другим типом электрода в соответствии с основным составом металла.
Особенности использования электродов Сормайт:
Перед использованием наплавочных электродов Сормайт их необходимо подвергнуть термической обработке в течение 3-4 часов при температуре 850-900 градусов.
После истечения указанного времени, необходимо печь выключить и подождать пока она остынет вместе с электродами до температуры 700-750 градусов, затем снова разогреть до 900 градусов с выдержкой в течение 4 часов. После этого печь снова охлаждают, но уже до 600 градусов, после чего снова нагревают до 900 градусов и окончательно охлаждают до 35 градусов.
Детали, наплавленные Сормайтом, закаляют в масле после нагревания до 950 градусов. Время закалки – 40-50 минут. Изделие после этого готово к использованию.
Сварочные электроды сормайт – купить оптом со склада в г. Москва c доставкой по РФ и ближнему зарубежью. Цены уточняйте у менеджеров. Все вопросы можно задать по телефону 8(800)-555-91-54 – бесплатный звонок по России. Также вы можете оставить заявку на [email protected] (любой регион РФ) или [email protected] (Москва и область).
Сварочные электроды сормайт в г. Москва по доступным ценам из наличия со склада или под заказ.
Доставка и сервис
Доставка приобретенной продукции осуществляется в любую точку России транспортными компаниями. Стоимость доставки рассчитывается отдельно. Организацией доставки занимается наш менеджер.
Если Вы не нашли на сайте нужной позиции – просто позвоните нам или напишите – мы обработаем вашу заявку в течение рабочего дня. За счет больших объемов продаж наша компания может сотрудничать с основными производителями, а также реализовать металлопродукцию по доступным ценам, которые в значительной степени зависят от объема поставки.
Наша компания оказывает все популярные услуги металлообработки – резку металла, рубку, гибку, термообработку, гальваническую обработку.
СОРМАЙТ — это что такое СОРМАЙТ
Значение слова «СОРМАЙТ» найдено в 30 источниках
найдено в «Большой Советской энциклопедии»
название литых твёрдых сплавов (См. Твёрдые сплавы) на основе железа. Термин образован от «Сормово» (первый сплав такого типа разработан в 30-х гг. 20 в. металлургами Сормовского завода) и окончания «-айт» (англ. ite, по аналогии с окончанием названия одного из подобных американских сплавов). С., характеризующийся наибольшей твёрдостью (Сормайт50 HRC), содержит 25—31% Cr, 2,5—3,5% С, 2,8—4,2% Si, 3—5% Ni, до 1,5% Mn, до 0,08% S, до 0,08% Р; по химическому составу и структуре этот сплав близок к высоколегированным белым чугунам. Выпускается С. и с более низким содержанием Cr (13—18%), С (1,5—2,2%) и Si (1,5—2,2%). С. используются в качестве наплавочных материалов для повышения износостойкости поверхностей деталей машин и инструментов, работающих в условиях абразивного износа, в том числе при повышенных температурах без смазки. С. значительно дешевле твёрдых сплавов на кобальтовой и никелевой основе, но несколько уступают им по эксплуатационным свойствам, главным образом при повышенных температурах. Изготовляются в виде прутков и порошков.
СОРМАЙТ, название литых твёрдых
сплавов на основе железа. Термин образован от «Сормово» (первый сплав
такого типа разработан в 30-х гг. 20 в. металлургами Сормовского з-да)
и окончания «-айт» (англ. -itе, по аналогии с окончанием названия одного
из подобных американских сплавов). С., характеризующийся наибольшей твёрдостью
(~50 HRC)1 содержит 25-31% Cr, 2,5-3,5% С, 2,8-4,2% Si, 3-5%
Ni, до 1,5% Mn, до 0,08% S, до 0,08% P; по хим. составу и структуре этот
сплав близок к высоколегированным белым чугунам. Выпускается С. и с более
низким содержанием Cr (13-18%), С (1,5-2,2%) и Si (1,5- 2,2%). С. используются
в качестве наплавочных материалов для повышения износостойкости поверхностей
деталей машин и инструментов, работающих в условиях абразивного износа,
в т. ч. при повышенных темп-pax без смазки. С. значительно дешевле твёрдых
сплавов на кобальтовой и никелевой основе, но неск. уступают им по эксплуатац.
свойствам, гл. обр. при повышенных темп-pax. Изготовляются в виде прутков
и порошков.
Литі високовуглецеві і високохромисті сплави на основі заліза.
Перший сплав сормайту одержано у 30-х роках 20 ст. (з газ.).
найдено в «Большом энциклопедическом политехническом словаре»
назв. группы литых высокоуглеродистых и высокохромистых жел. сплавов (до 3,5% углерода, до 31% хрома, до 4.2% кремния, 3 — 5% никеля), обладающих большой твёрдостью (термин предложен металлургами Сормовского з-да, разработавшими такой сплав в 30-х гг. 20 в.). Применяются для наплавки на быстро изнашивающиеся поверхности деталей н инструмента.
найдено в «Энциклопедическом словаре по металлургии»
— наплавочный материал. В зависимости от марки в сормайте содержится, %: С 30; Cr 30; Ni 5; Si 3 — марке С-1; С 1,7; Cr 15; Ni 2; Si 2; Fe остальное — марка С-2. Твердость сплавов марок С-1 и С-2 соответственно HRC 50 и 40. Марку сормайта для наплавки выбирают по твердости сплава. Термин предложен металлургами Сормовского завода (1930 г.)
найдено в «Электронном словаре анаграмм русского языка»
Сойма Смотр Сма Сарм Сайт Рота Рот Рост Роса Ром Рой Раст Рао Рамс Рам Отар Ост Оса Орт Орс Омар Сом Сор Сорм Сормайт Сорт Мтс Мот Мост Сотр Морс Стома Строй Мойра Строма Таро Марс Томас Мао Майор Йот Трас Атом Атм Астро Астр Артос Арт Амт Айсор Трос Торс Тор Том Той Март Там Мат Тайм Матрос Мор Стр Срам
найдено в «Современном энциклопедическом словаре»
СОРМАЙТ, название высокохромистых и высокоуглеродистых твердых сплавов на основе Fe, содержащих также Ni, Si. Применяются для наплавки на быстроизнашиваемые поверхности деталей и инструментов. Впервые сплав типа сормайт получен в 30-х гг. 20 в. на Сормовском заводе (отсюда название).
найдено в «Большом Энциклопедическом словаре»
СОРМАЙТ — название высокохромистых и высокоуглеродистых твердых сплавов на основе Fe, содержащих также Ni, Si. Применяются для наплавки на быстроизнашиваемые поверхности деталей и инструментов. Впервые сплав типа сормайт получен в 30-х гг. 20 в. на Сормовском заводе (отсюда название).
найдено в «Энциклопедическом словаре естествознания»
СОРМАЙТ , название высокохромистых и высокоуглеродистых твердых сплавов на основе Fe, содержащих также Ni, Si. Применяются для наплавки на быстроизнашиваемые поверхности деталей и инструментов. Впервые сплав типа сормайт получен в 30-х гг. 20 в. на Сормовском заводе (отсюда название).
найдено в «Большом энциклопедическом словаре»
СОРМАЙТ, название высокохромистых и высокоуглеродистых твердых сплавов на основе Fe, содержащих также Ni, Si. Применяются для наплавки на быстроизнашиваемые поверхности деталей и инструментов. Впервые сплав типа сормайт получен в 30-х гг. 20 в. на Сормовском заводе (отсюда название).
найдено в «Большом энциклопедическом словаре»
— название высокохромистых и высокоуглеродистых твердых сплавов наоснове Fe, содержащих также Ni, Si. Применяются для наплавки набыстроизнашиваемые поверхности деталей и инструментов. Впервые сплав типасормайт получен в 30-х гг. 20 в. на Сормовском заводе (отсюда название).
найдено в «Ударении и правописании»
Ударение в слове: сорм`айт Ударение падает на букву: а Безударные гласные в слове: сорм`айт
найдено в «Словнику іншомовних слів»
сормайт; ч.
(гр., мет.)
дуже твердий сплав, виготовлений на основі заліза.
Инженерное дело для развития сельских районов 2022
Ян Дизо, Мирослав Блатницкий, Рафал Мельник, Евгений Михайлов, Станислав Семенов, Якуб Куртулик
Жилинский университет, Словакия; Ломжанский государственный университет прикладных наук, Польша; Восточноукраинский национальный университет имени Владимира Даля, Украина
Иван Опенко, Руслан Тихонко, Александр Шевченко, Олег Цвях, Янина Степчук, Анатолий Рокочинский, Павел Волк
Национальный университет биоресурсов и природопользования Украины, Украина; Национальный университет водного хозяйства и природопользования, Украина
Математическое моделирование экономических потерь от лесных пожаров в Украине
Мирослав Блатницкий, Ян Дизо, Александр Кравченко
Жилинский университет, Словакия; Житомирский государственный технологический университет, Украина
Численный анализ элементов дверей метрополитена, передающих нагрузки на основную конструкцию
Расул Анвар Балаев, Натик Сархад Мирзаев
Азербайджанский государственный экономический университет, Азербайджан; Ленкоранский государственный университет, Азербайджан
Цифровые сельскохозяйственные технологии для устойчивого развития сельских районов: возможности и препятствия
Hui Yu, Wenkai Wang, Yuchuan Wang
Китайский научно-исследовательский институт водного транспорта, КНР
Экспериментальное исследование всасывания под свайным фундаментом вне связного грунта
Haoran Wei, Ling Xin, Pei Liu
Taizhou Branch, China National Offshore Oil Corporation, КНР; Институт перспективных исследований Малайского университета, Малайзия; Нанкинский университет науки и технологии Колледж Тайчжоу, КНР, Китай
Типы CO
2 Технологии сокращения выбросов и будущие тенденции развития
Yuanzhu Wang, Ling Xin
Институт Азии и Европы, Университет Малайи, Малайзия; Филиал в Тайчжоу, Китайская национальная морская нефтяная корпорация, КНР
Тенденции реализации экономической политики в области развития возобновляемой энергетики
Вилис Дубровскис, Имантс Плюме, Дагнис Дубровскис
Латвийский университет естественных наук и технологий, Латвия
Производство биогаза из латвийских лесных грибов
, Вилис Дубровскис 4 Латвийский университет естественных наук и технологий, Латвия
Анаэробное брожение кухонных отходов
Кетвара Ситтичок
Университет Касетсарт, Таиланд
Характеристики будущих осадков по сценариям изменения климата ДО6, исследование бассейна реки Пасак, Таиланд
Имантс Плюм, Вилис Дубровскис, Матисс Клавиньш
Латвийский Университет естественных наук и технологий, Латвия
Университет Васэда , Япония; Институт экологических исследований Ямато, Япония
Улучшенное удаление сульфаметоксазола с использованием анаэробного и аэробного реактора периодического действия с магнетитом
Рамис Зарипов, Павел Гаврилов, Жанар Каримова, Нурболат Сембаев, Динара Имангазинова
Университет Торайгыров, Казахстан; Рижский технический университет, Латвия
Метод расчета прочности боковых рам тележек грузовых вагонов
Марис Мангалис, Юрис Приекулис, Мара Мангале
Латвия Университет естественных наук и технологий, Латвия
Исследование конструкции боксов на молочных фермах Латвии
Дайнис Бержоза, Инара Юргена
Латвийский университет естественных наук и технологий, Латвия
Исследование режимов регенерации переоборудованного электромобиля в дорожных испытаниях
Виктория Политика, Мария Политика Зиемелис, Елена Пундуре
Государственная пожарно-спасательная служба, Латвия; Рижский технический университет, Латвия
Оптимальные решения для специальных машин и норм оборудования, требуемых Латвийской государственной пожарно-спасательной службой
Soledad Torres Calderon, Noe B.
Pampa-Quispe, Milda A. Cruz Huaranga
Universidad Peruana Union, Перу
Адсорбция сероводорода активированным углем, полученным путем регенерации ила из восходящего анаэробного слоя ила
8 Lasma Licite
-Курбе, Зане Озолина
Латвийский университет естественных наук и технологий, Латвия
Выгода от внедрения e-CMR международной производственной компанией
Николай Глизде, Илмарс Блумбергс, Паулс Ирбинс
Рижский Технический Университет, Латвия
Расчет вибрации конструкции интермодально транспортируемой космической моделирующей камеры
Вячеслав Братишко, Сергей Шульга, Елена Тигунова, Василий Хмеловский
Национальный университет биоресурсов и природопользования Украины, Украина; Институт пищевой биотехнологии и геномики НАН Украины, Украина
Эффективный суспензионный слой при ультразвуковой обработке растительных биоресурсов
Самуйлик Инна, Садырбаев Феликс, Ацлега Светлана
Даугавпилсский университет, Латвия; Институт математики и информатики Латвийского университета, Латвия; Латвийский университет естественных наук и технологий, Латвия
Математическое моделирование нелинейных динамических систем
Александр Янушевскис, Санжай-Райни Веянанд, Агрис Гулевскис
Рижский технический университет, Латвия; Ekasol, Латвия
Сравнительный анализ вентиляционных элементов различной формы для защитной одежды
Атанас Атанасов, Иван Георгиев, Ивайло Христаков, Пламен Христов
Университет Русе Ангел Канчев, Болгария; Институт зоотехники, Костинброд, Болгария
Применение математической модели для оценки местоположения пасек
Димитар Кехайов, Атанас Атанасов, Илиан Божков, Иван Захариев
Аграрный университет Пловдив, Болгария; Русенский университет им.
Ангела Канчева, Болгария; Региональная дирекция «Сельское хозяйство» г. Пазарджик, Болгария
Влияние густоты семян и передаточного отношения на количество высеянных семян
Андрейс Яунземс, Илзе Балоде
Вентспилсский университет прикладных наук, Латвия
Сравнительный динамический анализ добавленной стоимости, созданной отраслью «производство древесины и изделий из дерева и пробки, Кроме мебели; Производство изделий из соломы и материалов для плетения» в странах Балтии и Финляндии
Альбертс Аузинс, Иева Леймане, Агнесе Криевина
Институт сельскохозяйственных ресурсов и экономики, Латвия
Моделирование экономической жизнеспособности органического свиноводства в Латвии
Национальный институт исследований и разработок машин и установок, предназначенных для сельского хозяйства и пищевой промышленности, Румыния
биогумусное производство
Олег Марус, Геннадий Голуб, Ярослав Ярош, Наталья Карпюк
Национальный университет биоресурсов и природопользования Украины, Украина; Полесский национальный университет, Украина
Оценка влияния электростатического поля на качественные показатели яиц зерновой моли для производства
Трихограмма
Братишко Вячеслав, Милько Дмитрий, Ачкевич Оксана, Лукач Василий
Национальный университет биоресурсов и природопользования Украины, Украина; Таврический государственный агротехнологический университет Дмитрий Моторный, Украина; Обособленное подразделение Национального университета биоресурсов и природопользования Украины «Нежинский агротехнический институт», Украина
Технологические параметры производства компоста на основе осадков сточных вод и соломы злаков
Гунарс Вердинш, Кристине Элере
Латвия Университет естественных наук и технологий, Латвия; Bucher Municipal Ltd, Латвия
Оперативное нормирование сварочных работ MIG/MAG в серийном производстве
Латвийский университет, Латвия; Латвийский университет естественных наук и технологий, Латвия; Институт математики и компьютерных наук, Латвийский университет, Латвия
Использование теплового насоса для уменьшения углеродного следа при отоплении теплиц
Балаш Лоринц, Йожеф Капошта
Венгерский университет сельского хозяйства и наук о жизни, Венгрия
Анализ регионального дохода неравенство в Венгрии в период с 2010 по 2019 год
Balazs Lorinc, Henrietta Nagy, Jozsef Kaposzta
Венгерский университет сельского хозяйства и наук о жизни, Венгрия; Kodolanyi Janos University, Венгрия
Развитие населенных пунктов Центрального Подунавья Венгрии в 2010 и 2020 годах на основе комплексного экономического показателя сонливость в экспертных системах принятия решений
Сармите Ранцане, Алдис Карклинс, Дагния Лаздина
Латвия Университет естественных наук и технологий, Латвия; Латвийский государственный научно-исследовательский институт леса «Силава», Латвия
Циркуляция питательных веществ растений при производстве биоэнергии
Вилис Дубровскис, Александр Адамович, Имантс Плюм, Айварс Какитис
Латвийский Университет естественных наук и технологий, Латвия
Исследования гранул различные смеси дигестата и древесной золы
Томаш Липински, Яцек Петрашек
Варминско-Мазурский университет в Ольштыне, Польша; Краковский технологический университет, Польша
Влияние шлама животных на углеродистую сталь С35 с различной микроструктурой при комнатной температуре
Томаш Липински, Яцек Петрашек, Анна Вах
Варминьско-Мазурский университет в Ольштыне, Польша; Краковский технологический университет, Польша
Влияние содержания кислорода в среднеуглеродистой стали на усталостную прочность при изгибе
Марина Церпинска, Янис Виба, Иво Вайцис
Рижский технический университет, Латвия
Динамика полного движения плоской пластины в воздушном потоке с переменной скоростью Литва; Университет Витаутаса Великого, Литва
Влияние баланса трактора при разбрасывании удобрений на урожайность озимой пшеницы
Ян Новотный, Стефан Михна, Мартин Яскевич, Станислав Легутко, Ирина Хрень
Университет Й.
Э. Пуркине в Усти-над-Лабем, Чехия; Познаньский технологический университет, Польша
Влияние модификации алюминиевых сплавов на их тепловое расширение
Альгирдас Янулявичюс, Видас Даманаускас
Университет Витаутаса Великого, Литва; Литовский исследовательский центр сельского и лесного хозяйства, Литва
Прогнозирование изменений скорости движения трактора при различном давлении накачки в ведущих шинах
Табита Трейланде, Илмарс Илтиньш
Рижский технический университет, Латвия
Нестандартный метод решения прямых и обратных задач для гиперболических уравнений
Адольфс Ручинс, Дайнис Виестурс, Евгения Нецаева, Гуна Бундзена, Виктория Загорска
Латвия Университет естественных наук и технологий, Латвия
Оценка экономических показателей, затрат энергии и выбросов парниковых газов с применением различных технологий борьбы с сорняками при выращивании фасоли полевой (
Университет Падуи, Италия; Нергал Консалтинг, Италия; Agrivol SRL, Италия
Испытание тележки фуникулера для сельскохозяйственных работ
Олег Черныш, Василий Хмеловский, Вячеслав Братишко, Оксана Ачкевич
Национальный университет биоресурсов и природопользования Украины, Украина
Исследование лопастей ветроколеса водоподъемной станции
Ирина Гуменюк, Ирина Мушеник, Ольга Чайковская, Александр Гуменюк
Подольский государственный университет, Украина
Повышение мотивации будущего учителя технических наук посредством педагогической поддержки
Айгарс Штрубергс, Андис Лаздиньш, Линардс Сисенис
Латвия Университет естественных наук и технологий, Латвия; Латвийский государственный научно-исследовательский институт леса «Силава», Латвия
Использование файлов .
hpr и .mom ctl-харвестера для анализа влияния обучения операторов на производительность
Ирина Плотка, Бирута Урбане, Нина Блуменау
Балтийская международная академия, Латвия
Связь между имплицитным и эксплицитным отношением к отечественным и зарубежным брендам продуктов питания и личностными качествами
Сергей Ермаков, Тарас Гуцол, Владлен Девин, Сергей Алексейко, Павел Потапский
Полесский национальный университет, Украина; Подольский государственный университет, Украина
Эффективность познавательных экскурсий на занятиях по общетехническим дисциплинам в вузах агротехнического направления
Инесе Аболина
Латвийский университет, Латвия
Инновации для довольных пассажиров в международном аэропорту «Рига»
Владимир Булгаков, Александра Троханяк, Валерий Адамчук, Юрий Олт, Семен Иванов
Национальный университет наук о жизни и окружающей среде Украины , Украина; Институт механики и автоматизации сельскохозяйственного производства НААН Украины, Украина; Эстонский университет естественных наук, Эстония; Латвийский университет естественных наук и технологий, Латвия
Экспериментальные исследования значения крутящего момента гибкого секционного винтового конвейера
Николайс Буманис, Гатис Витолс, Инга Мейране
Латвия Университет естественных наук и технологий, Латвия; WeAreDots Ltd, Латвия
Объединение данных видео- и лидарного наблюдения за дорожным движением: практическая оценка внедренного решения в городе Елгава
Викторс Гутаковскис, Анита Ависане, Наталия Мозга
Рижский технический университет, Латвия
Анализ методом конечных элементов процесса резания нержавеющей стали AISI 420 для прогнозирования сил резания и распределения температуры в режущем инструменте с дюатомовым покрытием Китай; Китайский научно-исследовательский институт надежности электронных изделий и экологических испытаний, КНР
Эволюция микроструктуры и фазовые превращения в четверном сплаве Co-9Al-10W-4Mo во время термообработки
Пекинский институт авиационных материалов, КНР; Китайский научно-исследовательский институт надежности электронных изделий и испытаний на воздействие окружающей среды, КНР Китай
Высокотемпературная ползучесть повторно содержащего монокристаллического жаропрочного сплава на основе никеля
Heng Lv, Guanyu Jiang, Xu Wang Китай; Сианьский университет Цзяотун, КНР
Коррозионная стойкость сплавов: СС 316 Сплав 600 на основе никеля и титановый сплав ТА10, используемые в качестве материалов для реакторов в сверхкритической воде
Чайковская Ольга, Завадская Ирина, Иконникова Марина, Козина Татьяна
Подольский государственный университет, Украина; НРЗВО Каменец-Подольский государственный институт, Украина; Хмельницкий национальный университет, Украина
Профессионально-ориентированное обучение ESP с помощью приложения для Android в области машиностроения и карточек для подготовки к FE
Атилган Атилган, Али Юсел, Моника Маркович
Алания Университет Алааддина Кейкубата, Турция; Университет Османие Коркут Ата, Турция; Josip Juraj Strossmayer University of Osijek, Croatia
Статистический анализ и гидрометеорологические параметры многолетних уровней и объемов воды на примере озера Эгирдир
Национальный институт исследований и разработок машин и установок, предназначенных для сельского хозяйства и Пищевая промышленность, Румыния; SC DFR Systems SRL, Румыния; Университет сельскохозяйственных наук и ветеринарной медицины «Ион Ионеску де ла Брад» Яссы, Румыния
Экспериментальные исследования интенсивных систем аквакультуры, созданных в закрытых прудах
Райнерс Блумс, Янис Звиргздиньш, Инета Гайпеле
Рижский технический университет, Латвия
Варианты стратегии устойчивого развития в городской среде
Райнерс Блумс, Янис Звиргздиньш, Инета Гейпеле
стратегия развития Рижского технического университета00, Латвия устойчивая городская среда в Елгаве
Алдис Батлерс, Гинтс Спалва, Иева Лиците, Дана Пурвина
Латвийский государственный научно-исследовательский институт леса «Силава», Латвия
Выбросы углекислого газа (CO
2 ) из естественно влажных и осушенных богатых питательными веществами органических лесных почв
Аугустина Прутяну, Юлиан Войцеа, Виорел Фату
Национальный институт исследований и разработок машин и установок, предназначенных для сельского хозяйства и продовольствия Промышленность, Румыния; Научно-исследовательский институт защиты растений, Румыния
Накопление меди в овощах и фруктах
Лило Кунчев, Евгений Соколов, Евгений Димитров
Технический университет Софии, Болгария
Экспериментальное исследование транспортных потоков в крупных городах
Некоторые аспекты добычи и применения морских водорослей
Furcellaria lumbricalis каррагенан в производстве макулатуры
Станислав Николаенко, Владимир Иванишин, Оксана Булгакова, Леся Збаравская, Валентина Васильева, Михаил Торчук, Ильмарс Дукулис
Национальный университет биоресурсов и природопользования Украины, Украина; Подольский государственный университет, Украина; Русенский университет «Ангел Канчев», Болгария; Латвийский университет естественных наук и технологий, Латвия
Программирование педагогической технологии формирования профессиональной компетентности при изучении естественных и общетехнических дисциплин
Станислав Николаенко, Владимир Иванишин, Оксана Булгакова, Леся Збаравская, Михаил Торчук, Каспар Вартукаптейнис, Ильмарс Дукулис
Национальный университет биоресурсов и природопользования Украины, Украина; Подольский государственный университет, Украина; Латвийский университет естественных наук и технологий, Латвия
Исследование межпредметных отношений в профессиональной деятельности будущих инженеров сельского хозяйства
Станислав Николаенко, Владимир Иванишин, Василий Шинкарук, Оксана Булгакова, Леся Збаравска, Валентина Васильева, Ильмарс Дукулис
Национальный университет биоресурсов и природопользования Украины, Украина; Подольский государственный университет, Украина; Русенский университет «Ангел Канчев», Болгария; Латвийский университет естественных наук и технологий, Латвия
Интеграционно-пожизненное образовательное пространство в формировании компетентного сельскохозяйственного инженера
Татьяна Синкус, Инесе Озола
Латвийский университет естественных наук и технологий, Латвия
обучение академическому английскому курс
Айварс Аболтиньш, Янис Палабинскис
Латвийский университет естественных наук и технологий, Латвия
Динамика температуры в еловой древесине при пожаре
Элина Микельсоне, Айварс Спилбергс, Жан-Пьер Сегерс, Татьяна Волкова, Элита Лиела 900 Школа бизнеса и финансов, Латвия; Рижский технический университет, Латвия; ООО «Инновационный институт идей», Латвия; Université de Liege, Belgium
Модели прогнозирования качества идей для различных типов веб-систем управления идеями
Санта-Калея, Алдис Батлерс
Латвийский государственный научно-исследовательский институт леса «Силава», Латвия
Оценка отношения населения к осушению леса как мере по смягчению последствий изменения климата
Николай Артёмов, Александр Аникеев, Александр Калужний, Кирилл Сировицкий, Иван Колодяжный
Государственный биотехнологический университет, Украина
Исследование агрегатных нагрузок сельскохозяйственного назначения в неустановленном режиме движения при выполнении технологических операций
Светлана Стойлова, Светослав Мартынов
Технический университет Софии, Болгария
Оценка технологий полуприцепного железнодорожного транспорта с использованием многокритериального анализа
Айварс Аболтиньш, Илмарс Кангро, Харийс Калис
3 Латвийский университет естественных наук 90 и технологии, Латвия; Резекненская Технологическая Академия, Латвия; Институт математики и компьютерных наук Латвийского университета, Латвия
Моделирование задачи теплообмена в многослойной гипсовой стене с различной плотностью гипса при пожаре
Владимир Булгаков, Семен Иванов, Симоне Паскуцци, Валерий Адамчук, Зиновий Ружило, Евгений Игнатьев, Валентина Каминская
Национальный университет биоресурсов и природопользования Украины, Украина; Латвийский университет естественных наук и технологий, Латвия; Университет Бари Альдо Моро, Италия; Институт механики и автоматизации сельскохозяйственного производства НААН Украины, Украина; Таврический государственный агротехнологический университет Дмитрий Моторный, Украина; Национальный научный центр «Институт сельского хозяйства НААН Украины», Украина
Экспериментальное исследование качественных показателей работы нового картофелеуборочного комбайна
Национальный университет биоресурсов и природопользования Украины, Украина; Латвийский университет естественных наук и технологий, Латвия; Университет Бари Альдо Моро, Италия; Институт механики и автоматизации сельскохозяйственного производства НААН Украины, Украина; Таврический государственный агротехнологический университет Дмитрий Моторный, Украина; Национальный научный центр «Институт сельского хозяйства НААН Украины», Украина
Экспериментальные исследования усовершенствованной картофелекопалки КРК-2 с V-образным распределителем вороха
Национальный университет биоресурсов и природопользования им.
Украина, Украина; Латвийский университет естественных наук и технологий, Латвия; Институт механики и автоматизации сельскохозяйственного производства НААН Украины, Украина; Таврический государственный агротехнологический университет Дмитрий Моторный, Украина; Центральноукраинский национальный технический университет, Украина; Национальный научный центр «Институт сельского хозяйства НААН Украины», Украина
Исследование энергетических и эксплуатационных показателей работы картофелекопалки с экспериментальной копающе-сепарирующей рабочей частью
Университет Витаутаса Великого, Литва; Литовский энергетический институт, Литва; Научно-исследовательский институт сельскохозяйственного машиностроения, ЧР
Оценка энергетических свойств кукурузных и многокультурных пеллет и воздействия их сжигания на окружающую среду
Борис Онищенко, Владимир Онищенко
Национальный университет биоресурсов и природопользования Украины, Украина
Экспериментальное исследование влияния настроек сеялки MF 9108 VE на урожайность подсолнечника
Броднев Денис, Хаука Марис, Бановис Мухартис, , Леонид Виноградов, Игорь Скукинс
Рижский Технический Университет, Латвия
Исследование уровня вибрации отдельных частей автомобиля, движущегося с различной скоростью по дорогам с разными типами покрытия
Виктор Теслюк, Виталий Панкив, Василий Лукач, Николай Икальчик, Анатолий Кушниренко, Василий Кулик
Национальный университет биоресурсов и природопользования Украины, Украина; Тернопольский национальный технический университет имени Ивана Пулюя, Украина; Обособленное подразделение Национального университета биоресурсов и природопользования Украины «Нежинский агротехнический институт», Украина
Анализ процесса формирования гребней при посеве сахарной свеклы на тяжелых почвах
Оксана Ачкевич, Вячеслав Братишко, Дмитрий Петренко, Татьяна Слипуха
Национальный университет биоресурсов и природопользования Украины, Украина; Центрально-Украинский национальный технический университет, Украина
Национальный университет биоресурсов и природопользования Украины, Украина
Взаимоотношения между преподавателями сельскохозяйственных и других вузов, и органами власти Украины во время вторая половина 1950-е — середина 1960-х
Виктор Теслюк, Виктор Барановский, Василий Лукач, Николай Икальчик, Анатолий Кушниренко, Василий Кулик
Национальный университет биоресурсов и природопользования Украины, Украина; Тернопольский национальный технический университет имени Ивана Пулюя, Украина; Обособленное подразделение Национального университета биоресурсов и природопользования Украины «Нежинский агротехнический институт», Украина
Эффективность механизированной гребнеобрабатывающей технологии подготовки почвы под посев сахарной свеклы
Райтис Мелникс, Ирина Сиетина, Андис Лаздиньш
Латвийский государственный научно-исследовательский институт леса «Силава», Латвия
Методика оценки площади и свойств сельскохозяйственных угодий, пригодных для создания полезащитных полос
Улдис Займис, Синтия Озолина, Андрейс Kukuskins
Лиепайский университет, Латвия
Система контроля плотности бумаги из переработанных водорослей для проверки качества с регулируемой длиной волны источника света
Владимир Булгаков, Семен Иванов, Айварс Аболтиньш, Владимир Надыкто, Валерий Адамчук, Виктор Каминский, Христо Белоев
Национальный университет биоресурсов и природопользования Украины, Украина; Латвийский университет естественных наук и технологий, Латвия; Таврический государственный агротехнологический университет Дмитрий Моторный, Украина; Институт механики и автоматизации сельскохозяйственного производства НААН Украины, Украина; Национальный научный центр «Институт сельского хозяйства НААН Украины», Украина; Русенский университет «Ангел Канчев», Болгария
Исследование условий рационального соотношения конструктивных параметров тракторно-плужного агрегата
Владислав Завадский, Гита Ревальде
Алматинский университет энергетики и связи, Казахстан; Рижский технический университет, Латвия
Климатические риски и их влияние на развитие ВИЭ в сельских регионах Казахстана
Александра Ризоева-Силава, Сандия Зеверте-Ривза
Латвия Университет естественных наук и технологий, Латвия
Отраслевой анализ молочного сектора в странах Балтии с использованием базовой модели AGMEMOD для проверки
Наталия Сергеева, Юдита Касперюнене
Латвия Университет естественных наук и технологий, Латвия; Университет Витаутаса Великого, Литва
Опыт дистанционного обучения преподавателей инженерных наук в университетах Латвии и Литвы во время карантина из-за COVID-19
Вячеслав Ловейкин, Василий Хмеловский, Василий Лукач, Василий Ашкевич
Национальный университет биоресурсов и природопользования Украины, Украина; Обособленное подразделение Национального университета биоресурсов и природопользования Украины «Нежинский агротехнический институт», Украина
Повышение эффективности мобильного комбикормосмесителя
Imants Plume
Латвия Университет естественных наук и технологий, Латвия
Возможности улучшения управления питательными веществами растений на биогазовых установках в Латвии
Светлана Асмус, Наталья Будкина
Институт математики и компьютерных наук Латвийского университета, Латвия; Рижский технический университет, Латвия
Сплайновый подход к оптимальному управлению траекториями при ограничениях типа неравенства
Михал Баллай, Ева Свентекова, Людмила Макурова, Ладислав Имрих
Жилинский университет, Словакия
Выявление причин аварий на железнодорожных переездах
Ольга Чайковская, Ирина Семенишина, Оксана Мулярчук, Ирина Коваль
Подольский государственный университет, Украина; Хмельницкий национальный университет, Украина
Влияние технологий на устную и письменную речь магистров технических специальностей
Иван Роговский, Людмила Титова, Игорь Сивак, Людмила Березова, Андрей Выговский
Национальный университет биоресурсов и природопользования Украины, Украина
Технологичность почвообрабатывающего агрегата с рабочими органами паркетного типа в технологиях возделывания зерновых культур
Национальный институт исследований и разработок машин и установок, предназначенных для сельского хозяйства и пищевой промышленности, Румыния; Политехнический университет Бухареста, Румыния
Методика подготовки семян винограда для получения масла
Владимир Булгаков, Иван Головач, Айварс Аболтиньш, Семёнс Иванов
Национальный университет наук о жизни и окружающей среде Украины, Украина; Латвийский университет естественных наук и технологий, Латвия
Исследование качественных показателей работы опытного очистителя корнеплодов от остатков падуба
Булгаков Владимир, Иванов Семён, Аболтин Айварс, Головач Иван, Надыкто Владимир
Национальный университет биоресурсов и природопользования Украины, Украина; Латвийский университет естественных наук и технологий, Латвия; Дмитрий Моторный Таврический государственный агротехнологический университет, Украина
Теоретические исследования и разработка показателя допустимого уплотнения почвы ходовыми системами машинно-тракторных агрегатов
Зиновий Ружило, Андрей Новицкий, Дмитрий Милько, Владимир Булгаков, Иван Белоев, Адольфс Ручиньш
Национальный университет биоресурсов и природопользования Украины, Украина; Таврический государственный агротехнологический университет Дмитрий Моторный, Украина; Русенский университет «Ангел Канчев», Болгария; Латвийский университет естественных наук и технологий, Латвия
Математическая модель для оценки надежности устройства для приготовления и раздачи корма для животных типа «человек-машина»
Йозеф Кубаш, Михал Баллай, Катарина Забовска
Университет Жилины, Словакия; University Science Park UNIZA, Словакия
Анализ развития инфраструктуры в Европейском Союзе в сфере электромобильности
Роговский Иван, Титова Людмила, Шатров Руслан, Банный Александр, Надточий Александр
Национальный университет биоресурсов и природопользования Украины, Украина
Технологичность машины для выкапывания саженцев в питомнике, выращиваемом на вегетативных подвоях
Эве Арувеэ, Анна Винтере
Эстонский университет естественных наук, Эстония; Латвийский университет естественных наук и технологий, Латвия
Использование ИКТ в математических исследованиях для развития цифровых навыков у студентов бакалавриата технических специальностей
Дидзис Ависанс, Ирина Бойко, Анита Ависане
Рижский технический университет, Латвия
Влияние 8% CO
2 Смесь защитного газа и аргона при сварке MAG высокопрочной стали (650 МПа) в струйной дуге
Grzegorz Skorulski, Andrzej Lukaszewicz
Bialystok Технологический университет, Польша
Выбранные аспекты в численном анализе холодного экструзии с использованием CAE
Центрс, Латвия; Рижский технический университет, Латвия
Конечно-элементная модель замкнутого композитного цилиндра и ее экспериментальная проверка
Limei Sun, Xiaqing Li, Shenfa An, Jianhong Xiao
Нефтяной инженерно-технологический институт нефтяного месторождения Шэнли, SINOPEC, КНР
Характеристики рекуперационной воды обратной промывки из фильтра для очистки водной взвеси
Дмитрий Костричкин, Сергей Руденко, Михаил Лапкис, Айгарс Атварс
Alfa Microelectronics , ООО, Латвия; Латвийский Университет, Латвия
Разработка электрической схемы 4-канального малошумящего операционного усилителя rail-to-rail АРД824 на базе прототипа AD824
Дмитрий Костричкин, Сергей Руденко, Михаил Лапкис, Айгарс Атварс
РД Alfa Microelectronics, Ltd, Латвия; Латвийский университет, Латвия
Моделирование и результаты испытаний 4-канального малошумящего операционного усилителя rail-to-rail aRD824 на основе прототипа AD824
Сандра Густа
Латвия Университет естественных наук и технологий, Латвия
Проблемы разработки строительной отрасли в условиях коронавируса (COVID-19) пандемия в Латвии
ma majoritc3a9 — перевод на английский язык – Linguee
En tant que Prsident du Conseil europen, j’aurai une responsabilit particulire en matire de
[. ..]
политический trangre puisque je reprsenterai
[…] l’Union mon niveau e t e n ma q u Madame it, […]
le Fera son niveau.
consilium.europa.eu
consilium.europa.eu
Как Президент Европейского Совета я несу особую ответственность за
[…]
внешняя политика, так как я буду
[…] представляющие th e EU at my le vel и in my ca 9it0984 г, только […]
как Кэти Эштон будет делать на своем уровне.
consilium.europa.eu
consilium.europa.eu
Je pense que j’ai vid l’quivalent de huit ou neuf grandes poubelles de plastique
[…] remplies d’eau da n s ma b a ig noire.
chfcanada.coop
chfcanada.coop
По моим оценкам, я выбросил восемь или девять полных пластиковых отходов
[…] банки w ater int o b atht ub .
chfcanada.coop
chfcanada.coop
Пн вмешательство SERA Center sur trois d’entre elles
[…] qui, aux yeu x d e ma d l затвор, […]
в частности.
daccess-ods.un.org
daccess-ods.un.org
Позвольте мне сосредоточиться на трех из них
[…] особенно y импорт желто-коричневый t to my de le gat ион .
daccess-ods.un.org
daccess-ods.un.org
Tout rcemment, je me suis rendu av e c ma f i e ll.
alpha-eu.de
alpha-eu.de
Последние г я с й мой da ught er a t оз.
alpha-eu.de
alpha-eu.de
М. Рой Каллен (Etobicoke-Nord, Lib.): Monsieur le Prsident, j’ai rcemment eu l’honneur de participer un pooja, c’est—dire la crmonie de lancement d’une Construction, qui marquait le dbut des travaux au
[…]
центр сообщества Шри Сваминараян qui sera situ sur un
[…] участок 18 соток da n s ma c i rc onscription, Etobicoke-Nord
www2.parl.gc.ca
www2.parl.gc.ca
Г-н Рой Каллен (Норт Этобико, Либ.): Г-н Спикер, недавно у меня была возможность принять участие в пудже, церемонии начала строительства
. […]
начало общественного комплекса Шри Сваминараян, который будет расположен по адресу
[…] на 1 8 акр es ite в моем риде ing of Etob icoke.
www2.parl.gc.ca
www2.parl.gc.ca
La Commission est-elle dispose revoir la ligislation exitante en matire d’eau potable afin d’y introduire
[…]
Запрет на фторирование воды, процедура, которая может быть использована
[…] определенные жители s d e ma c i rc […]
лекций?
eur-lex.europa.eu
eur-lex.europa.eu
Может ли Комиссия заявить, готова ли она пересмотреть действующее законодательство по
[…]
питьевая вода с включением запрета на фторирование воды в соответствии с опасениями
[. ..] поднял b y so me o f мои избиратели ?
eur-lex.europa.eu
eur-lex.europa.eu
Ma j o т.е. est d’autant plus grande que ce […]
sminaire sera le dernier.
ecb.europa.eu
ecb.europa.eu
И на этот раз
[…] это a lso конкретный p leas ur e, потому что […]
это будет последний из этих семинаров.
ecb.europa.eu
ecb.europa.eu
Же вудре
[…] pouvoir joi nd r e ma v o ix 0983 или e r ma p e rp lexit.
europarl.europa.eu
europarl. europa.eu
Я хотел бы быть bl e к add my voi ce к t его почти единодушный хор, но я должен признать […]
в недоумении.
europarl.europa.eu
europarl.europa.eu
Je vous transmets les
[…] приветствия новой лектики e d e ma c i 4rc on 90, Hetquit […]
работа с секретарем
[…]
parlementaire auprs du comit pour faire accept la charte.
legion.ca
legion.ca
Я хочу от до принести поэтому мне привет от нового учредителя o f мой, Be tty Hinton, […]
, который работал секретарем парламента до
[. ..]
этот комитет направить устав.
legion.ca
legion.ca
Je dclare sonnellement, en tout honneur et en toute
[…]
совесть, que je dirai la vrit, toute la vrit et
[…] rien que la vrit et que mon expos соответствуют ra ma c o nv iction 9098.
Торжественно заявляю честью и совестью, что буду говорить
[…]
правда, вся правда и ничего кроме
[…] Правда A и , что My State ME NT будет в Accorda NC E WIT H MY S EIF .
Ма р р em впечатление гнева […]
une d’incrdulit en dcouvrant son tat de vtust extrme.
ofid.org
ofid.org
Мои первые т имп ресси на […]
неверия в его крайнюю степень ветхости.
ofid.org
ofid.org
Ма v i e a Acquis des Significations […]
Спиртные напитки и т. д. […]
les ncessiteux que je peux aider.
urantia-uai.org
urantia-uai.org
Моя жизнь e h as acqui re d расширенный […]
и расширил духовные смыслы, а когда путешествую, всегда ищу нуждающихся, которым могу помочь.
urantia-uai.org
urantia-uai.org
Или вы выбираете то, что вам нужно
[…] dire au nom des gen s d e ma c o 4 [. ..]
que ce leur plat бюджета.
www2.parl.gc.ca
www2.parl.gc.ca
Есть несколько вещей, которые я могу сказать на
[…] имя о ф человек ле моего рид в г, я nclu ди нг 90 […]
им нравится этот бюджет.
www2.parl.gc.ca
www2.parl.gc.ca
Летние туристы
[…] пример sur les cte s d e ma r gi на лью […]
или краб.
europarl.europa.eu
europarl.europa.eu
К ur ists com e t o my c oas t, например […]
для крабов.
europarl.europa.eu
europarl.europa.eu
Я имею в виду то, что есть
[. ..] место проведения d’abando nn e r ma v i e стул […]
et je ne m’y drobe pas, mais je voudrais savoir si c’est
[…]
bien ta volont que je boive cette coupe.
urantia-uai.org
urantia-uai.org
Я знаю, что час
[…] приходят т o клад н это л ифе я н мясо, […]
и я не уклоняюсь от этого, но я бы знал, что это
[…]
по вашей воле я выпью эту чашу.
urantia-uai.org
urantia-uai.org
Je suis Tellement
[…] впечатления и время eu x , ma j или ur ne est combble !
mccord-museum.qc.ca
mccord-museum. qc.ca
Я так впечатлен и счастлив py , вы ma de мой день !
mccord-museum.qc.ca
mccord-museum.qc.ca
Mes amis, je souhaite maintenant aborder la
[…] dernire parti e d e ma p r s entation.
unaids.org
unaids.org
Друзья, сейчас я перейду на
[…] л как т пар т о ф мой с пи ч до да г.
unaids.org
unaids.org
J’atteste/Nous attestons, sous peine de loi, que
[…]
Информационная справка по текущим требованиям по кредиту
[…] et reflte fidle me n t ma / n o 4 tr ancire .
sca-fcc.ca
sca-fcc.ca
Я/мы настоящим удостоверяю/под страхом закона, что вышеизложенное является правдой и
[…] полный e состояние мужчины до f my/o ur fin ancia l 9098 состояние.
sca-fcc.ca
sca-fcc.ca
J’offrir ai ma f a mi lle vie heureuse […]
et saine plutt qu’une простое существование.
ncw.gc.ca
ncw.gc.ca
I will pr ovi de my fa mil y w ith a h здоровый […]
и счастливая жизнь, а не существование.
ncw.gc.ca
ncw.gc.ca
Ma d l gation s’est livre [. ..]
avec eux une coopration, et nous esprons bien poursuivre notre action commune tout au long de la session.
daccess-ods.un.org
daccess-ods.un.org
Мой дел га тион имеет б эн занят […]
с ними в плодотворном сотрудничестве, и мы с нетерпением ожидаем продолжения наших совместных усилий до конца сессии.
daccess-ods.un.org
daccess-ods.un.org
Pour que tous les hommes de la Terre puissent tmoigner de la vracit de ce message, Moi j’ai fait en sorte que ces
[…]
signes prophtiss dans les temps anciens,
[…] ceux qui traitaien t d e ma n o uv 9098 […]
ressentis dans le monde entier.
das-dritte-testament.com
das-dritte-testament. com
Чтобы все люди на земле могли засвидетельствовать истинность этого послания, я
[…]
совершили знамения, предсказанные в древние времена,
[…] знаки т шляпа спеа к мой пе ш коми нг, быть войлок […]
по всему миру.
das-dritte-testament.com
das-dritte-testament.com
Ma d l gation conseille […]
la reprsentante d’Isral de faire preuve de davantage d’humilit, de candeur et de sincrit
[…]
Quant la finalit de cette sance.
daccess-ods.un.org
daccess-ods.un.org
My dele ga tion wou ld как [. ..]
посоветовать представителю Израиля быть скромнее, невиннее и искреннее
[…]
о цели этой встречи.
daccess-ods.un.org
daccess-ods.un.org
Je suis trs усталость et ne suis pas en trs bonne sant, mais l’espoir que
[…] quelqu’un de bien repr en n e ma p r […]
«непостижимый».
cps.ca
cps.ca
Я очень устал и не совсем здоров, и надеюсь, что кто-то
[…] хороший w il l ta ke o ve r my p ra ctic e is a n ‘нереальный сон’.
cps.ca
cps.ca
Je vous dirais que ce n’est p a s ma p r rative.
daccess-ods.un.org
daccess-ods.un.org
я вам скажу т шапка я t i s n ot my pr ero gat ive .
daccess-ods.un.org
daccess-ods.un.org
Nous devions le saluer et je me disais que j’avais plein de Chooses lui dire, que je le trouve
[…] extraordinaire, qu’il prie po u r ma f a mi lle и т. д.
cccb.ca
cccb.ca
Мы должны были поприветствовать его, и я думал о многом
[…]
сказать -что я его нашла
[…] Чрезвычайный, та т он п луч фо р мой ф ам ил, и т. д. . Но когда я потряс [. ..]
его рука, я просто не мог придумать, что сказать.
cccb.ca
cccb.ca
Des donnes ont Fournies l’Appui d’une Requeste d’Autorisation Conservant
[…]
Использование препарата Lactobacillus
[…] farciminis ( CN C M MA 6 7 /4 R […]),
au groupe des micro-organisms, pour
[…]
льняные лепестки, льняные лепестки и льняные лепестки.
eur-lex.europa.eu
eur-lex.europa.eu
Данные были представлены в поддержку заявки на получение разрешения на использование
[…]
препарат микроорганизмов Lactobacillus
[…] farcimi ni s ЧПУ M MA 6 7/4R для р цыплят [. ..]
на откорм, индюки на откорм и куры-несушки.
eur-lex.europa.eu
eur-lex.europa.eu
Подвеска Je me suis occup de mes entreprises t ou t e ma v i e .
legion.ca
legion.ca
я ve run my own bu sinesses через cou rs e of my life .
legion.ca
legion.ca
L’UE a acquis une plus grande visibilit dans de nombreux
[…] domaines depuis le dbu t d e ma m i ss ion dans la mesure […]
o les tats membres de l’UE et la
[…]
Европейская комиссия по марке ип плюс большое введение для отношений плюс троиты авек сетте ргион.
consilium.europa.eu
consilium.europa.eu
ЕС стал более заметным
[…] in ma ny are as s in ce my mi сс ион звезда тэ д, […]
Государства-члены ЕС и Европейская комиссия
[…]
проявляют растущий интерес к более тесному взаимодействию с этим регионом.
consilium.europa.eu
consilium.europa.eu
Меня приволокли в суд и оштрафовали DVLA на 1000 фунтов стерлингов из-за простой ошибки – теперь я боюсь открывать свой пост боюсь открывать свой пост.
Сармите Рейнхольд, 33 года, говорит, что ее жизнь была поставлена на паузу после того, как ее вызвали в суд за нарушение правил вождения, которых она не совершала.
33-летняя Сармит Рейнхольд была ошибочно оштрафована на 1000 фунтов стерлингов за нарушение правил вождения. Кредит: Сармит Рейнхольд / Media Wales
3
И она все еще борется за то, чтобы очистить свое имя. Кредит: Сармит Рейнхольд / Media Wales. Audi A5 в течение почти четырех лет, и без ее ведома власти все еще считали ее водителем и отправили кучу штрафов на ее старый адрес.
И с тех пор, как в октябре 2018 года она вернула машину финансовой компании, мать одного ребенка накрутила более тысячи нарушений, которые ни в коем случае не должны были быть направлены против нее.
Затем Сармите пришлось защищаться в суде, и она не смогла отменить решение окружного суда в отношении ее имени и шести пунктов из ее лицензии.
Она говорит, что ей даже сказали, что она может потерять работу в страховой компании из-за обвинений.
Сармит сказал WalesOnline: «Я никогда не был в суде и никогда раньше не имел баллов в своих правах. Это оказало огромное влияние на мою жизнь.
«Это помешало мне пользоваться кредитом или совершать какие-либо крупные платежи. Я даже не могу получить телефонный контракт».
Она добавила: «Я постоянно боялась, что каждый раз, когда я слышу, как звонит почтовый ящик, через дверь будет приходить очередной штраф.
«Я боюсь, что это может повториться. Я работающая мать-одиночка, и моя жизнь непроста, потому что без всего этого тоже не происходит».
Сармит вспоминает, когда почта суда, наконец, достигла ее адреса, в котором говорилось: «Впервые я услышал об этом в июле прошлого года, когда я получил сообщение от магистратского суда Престона, в котором говорилось, что я получил штраф и шесть баллов на моей лицензии и что мое дело уже рассматривалось в суде.
«Честно говоря, поскольку дело было в Ланкашире, я подумал, что это ошибка.
«Не было никакого объяснения или контекста, но мне сказали, что если я не заплачу, судебные приставы будут у моей двери.
«Письмо было совершенно некрасивым и очень угрожающим.
«У меня была машина для работы с октября 2017 года по октябрь 2018 года, а затем в силу обстоятельств мне пришлось вернуть ее компании, что я и сделал».
Агентство по лицензированию водителей и транспортных средств (DVLA) выразило сочувствие Сармите после того, как она предстала перед судом два месяца назад, но заявило, что не виновато в ситуации, в которой она оказалась.
Агентство заявило, что водители транспортных средств на финансовом рынке должны сами уведомить DVLA, когда они больше не являются хранителем транспортного средства, а не предполагать, что компания сделает это.
Но Сармит отрицает, что виновата в неправильном оформлении документов после передачи автомобиля обратно в компанию, и говорит, что надлежащим образом уведомила DVLA.
Я боюсь, что это может повториться.
Сармит Рейнхольде
Она указала, что сотрудник DVLA заверил ее в электронном письме в октябре 2020 года, что она не будет нести ответственности за любые штрафы после того, как она вернет машину.
Но другой представитель DVLA также отправил ей письмо в октябре 2020 года, в котором предполагается, что другая корреспонденция, которую она получила от них, могла дать ей ложную надежду.
Сармит говорит, что ее мир перевернулся с ног на голову после того, как в июле прошлого года она получила письмо из судов, добавив: «Каждый день было от десяти до 15 звонков из одного агентства в другое, пытаясь получить ответы на то, что произошло.
«В конце концов, когда я понял, что в Блэкберне были совершены правонарушения, нам удалось добиться возобновления дела.
«Прошло пару месяцев между повесткой в суд и тем, когда я наконец узнал, что произошло».
Дело Сармит, наконец, слушали в июле этого года по видеосвязи, когда она сидела, не веря тому, что с ней происходит.
Она сказала: «Это было ужасное чувство.
«Судьи ознакомили меня с делом и зачитали состав правонарушений. Обвинение возбудило дело и тут же закрыло его, но CCJ и шесть пунктов все еще на моем имени».
Это сильно повлияло на мою жизнь.
Сармит Рейнхольде
Сармит говорит, что после всего, через что она прошла, это еще не конец ее кошмара.
Она говорит, что ее адвокат сказал ей, что ей, скорее всего, придется снова обратиться в суд, чтобы попытаться добиться удаления CCJ из ее имени, и, возможно, ей придется заплатить за это удаление.
Сармит описал прошлый год как «действительно напряженный и просто ужасный».
Она сказала, что годичное фиаско было несправедливым и нанесло ущерб ее жизни, добавив: «Я хочу сделать это, чтобы помочь другим.
«Я знаю, что это случилось не только со мной».
Представитель DVLA сказал: «Зарегистрированный владелец обязан уведомить DVLA о продаже своего автомобиля.
«Самый быстрый способ сообщить DVLA о том, что вы купили, продали или передали транспортное средство или изменили адрес, — это онлайн.
«Наши онлайн-сервисы просты в использовании, и мы призываем всех клиентов использовать их там, где это возможно».
3
Сармит поняла, что это письмо означает, что она правильно уведомила DVLA, но ей сказали, что это не так. Кредит: Sarmite Reinholde/Media Wales
AlMgty Fehrmann Alloys прошла квалификацию по системам EOS, SLM Solutions и Concept Laser
0Поделиться
AlMgty, высокопроизводительный алюминиевый сплав от компании Fehrmann Alloys, специализирующейся на алюминии, сертифицирован для использования в нескольких системах 3D-печати, в том числе от производителей 3D-принтеров EOS, SLM Solutions и GE Additive Business Concept Laser.
Всестороннее тестирование AlMgty на 3D-принтерах вышеуказанных компаний показало, что, независимо от машины, детали, напечатанные из этого сплава, имеют сопоставимые механические свойства и плотность более 99 процентов.
AlMgty прошел квалификацию на системе 3D-печати EOS M290. Фото через Fehrmann Alloys.
Система сплавов Fehrmann AlMgty
Компания Fehrmann Alloys имеет более чем 40-летний опыт разработки высокоэффективных алюминиевых сплавов и ставит перед собой задачу «революционно изменить» процесс разработки новых материалов с использованием машинного обучения и искусственного интеллекта (ИИ). и инструменты цифровой трансформации.
Компания выпустила свой первый сплав AlMgty, AlMgty 80, осенью 2019 года, заявив, что впервые сделала возможным производство любого количества деталей из одного сплава с использованием четырех различных процессов — 3D-печати, литья в песчаные формы, формования. литье и литье под давлением.
AlMgty описывается компанией Fehrmann Alloys не просто как материал, а как система сплавов, которую можно изменять для достижения различных механических свойств в соответствии с требованиями клиентов фирмы. Сплав можно использовать для изготовления металлических деталей с помощью процессов селективного лазерного плавления (SLM) и лазерного осаждения металла (LMD) 3D-печати.
С тех пор компания Fehrmann представила еще один высокоэффективный сплав AlMgty, не содержащий кремния, который позволяет добавлять цвет к металлическим деталям, напечатанным на 3D-принтере, а в прошлом году выпустила AlMgty 90, который демонстрирует повышенную прочность и на 25% более высокую твердость, чем его предшественник.
Совсем недавно компания AlMgty напечатала на 3D-принтере подвеску пера руля для парусных лодок олимпийского класса 470 австралийской команды по парусному спорту, благодаря чему команда поднялась на вершину подиума на Олимпиаде-2020 в Токио. Фото через Fehrmann Alloys.
Квалификация AlMgty для EOS, решений SLM и Concept Laser
После обширных испытаний AlMgty теперь сертифицирован для использования в нескольких системах 3D-печати, включая принтеры SLM 280, EOS M 290 и Concept Laser M2. Было доказано, что алюминиевый сплав отвечает производственным требованиям этих машин для промышленных производственных целей.
Хотя производительность сплава, как сообщается, аналогична производительности обычных алюминиевых порошков для 3D-печати, таких как AlSi10Mg, преимущество AlMgty заключается в том, что он позволяет изготавливать детали с заданными механическими свойствами из того же порошка. Это значительно повышает гибкость процесса печати, обеспечивая при этом превосходный уровень прочности и пластичности деталей.
При заказе AlMgty для использования на машинах SLM, EOS и Concept Laser клиентам будут предоставлены параметры печати, индивидуальные для каждой машины.
Fehrmann ALLOYS’ AlMgty 90 анодированный. Изображение через Fehrmann ALLOYS.
Достижения в области алюминия, напечатанного на 3D-принтере
Несмотря на то, что алюминий желателен благодаря своим легким свойствам, он со временем размягчается и теряет свою жесткость при воздействии высоких температур. Таким образом, производители часто выбирают титан или сталь для своих высокопроизводительных приложений.
Говоря об этом, в секторе 3D-печати было проведено значительное количество разработок, направленных на оптимизацию и использование преимуществ алюминиевых сплавов, поставляя детали с более высокими уровнями термической стабильности и прочности на растяжение.
Например, в прошлом году компания Amaero, специализирующаяся на 3D-печати металлом, сообщила, что ее высокоэффективный алюминиевый сплав Amaero HOT AI находится на завершающей стадии утверждения патента, а QuestTek Innovations в партнерстве с Немецким аэрокосмическим центром разработала новый сплав для 3D-печати, который проявляет высокую прочность при температурах от 200 до 300°С.
С тех пор производитель 3D-принтеров Desktop Metal совместно с Uniformity Labs выпустил новый спекаемый алюминиевый порошок для использования с технологией струйной 3D-печати со связующим, а ученые Сколтеха использовали новый алюминий, разработанный совместно с глобальным поставщиком материалов РУСАЛом, для 3D-печати корпусов. для спутника Ярило.
В июне итальянский поставщик услуг 3D-печати BEAMIT сообщил, что он разработал набор параметров для 3D-печати высокопроизводительного алюминиевого сплава al2024 вместе с Elementum 3D. Компании смогли создать высокоэластичный металл, который остается легким, но при этом обладает отличной термостойкостью, который подходит для производства конечных деталей в автомобильной промышленности.
Подпишитесь на информационный бюллетень индустрии 3D-печати , чтобы быть в курсе последних новостей в области аддитивного производства. Вы также можете оставаться на связи, подписавшись на нас в Twitter и поставив лайк на Facebook.
Ищете работу в аддитивном производстве? Посетите 3D Printing Jobs , чтобы узнать о вакансиях в отрасли.
Подпишитесь на наш YouTube канал для получения последних короткометражек, обзоров и повторов веб-семинаров, напечатанных на 3D-принтере.
Срок годности автомобильных шин, мнения производителей
Споры потребителей по поводу возраста шин не утихают уже несколько сезонов. Покупатели взволнованы тем, что гарантийный срок годности шин ограничен 5-6 годами согласно ГОСТу, а после окончания этого срока резина становится непригодной для использования.
Так ли это на самом деле, читайте в этой статье.
Срок хранения шин
Производители большинства брендов на свою продукцию устанавливают срок хранения – 5 лет и срок эксплуатации тоже 5 лет. Срок хранения шин – это период, в течение которого они сохраняют свои характеристики при условии правильного хранения.
Завершение этого периода не означает, что шины стали непригодными. Срок хранения продолжительностью 5 лет дается производителями потому, что по закону они не могут устанавливать срок хранения выше срока эксплуатации. Автошины свыше 5 лет хранения нельзя назвать испорченными или бракованными, их технические характеристики могут быть немного снижены. Американские исследователи утверждают, что период хранения «обувки» обязан составлять не менее 10 лет. Эксперты из Германии уверены, что он не может превышать 6 лет.
Срок годности шин
Сроком годности шин называют гарантийный период, в течение которого производитель отвественен за качество и состояние шины, если она использовалась по назначению без нарушения правил эксплуатации.
Согласно российскому законодательству (ГОСТ 5513, ГОСТ 4754-97) эксплуатационный срок службы шин составляет 5 лет со дня изготовления.
Как узнать дату изготовления шин?
Узнать возраст авторезины можно по специальному DOT-коду. Покрышки, произведенные после 2000 года в ДОТ-коде содержат две пары чисел, где первая пара обозначают номер недели в году, а вторая – год. Более ранние покрышки до 2000 года имеют в своем составе 3 числа, где первые две цифры – номер недели, а последняя – год (смотрите расшифровку на фото).
Определение среднего периода годности покрышки по ГОСТу и условиям эксплуатации.
— Символом ZR обозначаются шины для скоростных машин. Их рекомендуется эксплуатировать при скорости свыше 240 км/ч. сроком до 6 лет
— Автошины со значком H применяют при max скорости 210 км/ч. в течение 5 лет.
— Знак S символизирует о максимально допустимой скорости 180 км/ч. и эксплуатационном сроке 4-5 лет.
Срок годности по оценкам производителей
Большинство производителей шин не согласны с тем, что срок годности шин ограничен 5 годами. Каждая компания имеет на этот счет свое устоявшееся мнение. Мы проанализировали несколько из них и ту информацию, которую они выложили на своих официальных сайтах.
Michelin
Французский производитель шин — компания Michelin прославилась своей активной борьбой против мнения о быстром старении шин, как о скоропортящемся товаре. Ее информационная кампания «Шины – это не бананы» (Tyres Are Not Bananas) произвела много шума в автомобильной среде. По словам представительства, было произведено несколько тестовых испытаний в Саудовской Аравии, Южной Корее и Германии. В результате испытаний разницы между новыми шинами и шинами, хранящимися 3 года, не было обнаружено. Их проверяли по различным характеристикам, таким как сопротивление качению, прочность на больших скоростях и т.д. Покрышки с годовым сроком эксплуатации по своим характеристикам были приблизительно равны 10-летним неиспользованным шинам.
Michelin акцентирует внимание автовладельцев на том, что шины – это не скоропортящийся продукт, их срок хранения не настолько важен, насколько важен срок эксплуатации, начинающий отсчет с даты установки шин на диски. Именно с этого момента покрышка подвергается всем испытаниям: давлению, перепадам температур, износу, соприкосновению с неровными и острыми покрытиями и т.д.
На российском официальном сайте Continental мы обнаружили следующую информацию по срокам годности авторезины.
«Когда шина хранится в верном положении и рекомендуемых условиях, она не теряет свои оригинальные сбалансированные технические характеристики в течение 5 лет с даты производства шины.
Должным образом сохраненная, неиспользованная шина возрастом до 5 лет может быть продана в качестве новой шины и использоваться в обычном режиме.
Continental рекомендует менять на новые все шины (включая запасные), имеющие на боковине дату производства более 10-лет.»
Nokian
На официальном сайте Nokian выложена следующая информация:
«Срок службы покрышек не определяется законом, однако шины можно считать «новыми», только если они были изготовлены в течение последних пяти лет. Рекомендуемый срок службы авторезины составляет шесть лет, а рекомендуемый максимальный период составляет 10 лет.»
Мнение наших специалистов, основанное на многолетнем опыте, совпадает с мнением производителей: срок хранения составляет 5 лет + срок эксплуатации до 10 лет. Причем, более «взрослые» шины на наш взгляд более качественные.
Чтобы срок службы шин оставался максимально долгим, их хранят с соблюдением всех правил и рекомендаций. Главное условие – прохладное, проветриваемое, затемненное помещение вдали от масел, красок, озона, источников тепла.
Условия хранения шин
Резиновые изделия имеют свойство терять с годами свои эксплуатационные качества. Чтобы предотвратить и замедлить этот процесс, производители добавляют в состав резиновой смеси полимеры. Они предупреждают окислительные процессы, возникающие из-за взаимодействия протекторов с кислородом и озоном.
Ниже перечислены основные условия правильного хранения шин согласно ГОСТу 24779-81:
Поддержание постоянного режима без резких скачков, допускаются небольшие температурные колебания от -30°С до +35°С;
Обеспечить низкий уровень влажности 50-80% в сухом, проветриваемом прохладном помещении;
Не допускать попадания прямых солнечных лучей, использовать затемненные ангары, источники тепла экранировать;
Беречь от источников тепла;
Покрышки не должны контактировать с коррозийными, медными материалами.
Не допускать перегибов, нагрузки или положения на неровной поверхности.
Не допускать попадания масел, орграстворителей, кислот, щелочей, топливных и смазочных материалов на поверхность шин. Запрещено укладывать покрышки на мокрую и грязную поверхность.
В теплое время года при хранении автопокрышек на улице, их следует накрыть светонепроницаемым материалом и приподнять над уровнем земли, чтобы обеспечить вентиляцию и не допустить возникновение парникового эффекта.
Запрещено хранение на светоотражающих, свето- и теплопоглощающих плоскостях.
Держать вдали от химикатов, масел, красок, открытых источников огня, электромоторов, выделяющих озон.
Эксплуатируемые шины должны быть вымыты и высушены.
Шины без дисков хранить в вертикальном положении.
Эксплуатационный срок зависит от многих факторов: нагрузки на автомобиль, качества дорог, стиля вождения, пройденного километража, повреждений покрышек и т.д. Чтобы увеличить их срок службы, придерживайтесь следующих правил:
Как увеличить эксплуатационный срок шин:
Проверять давление в шинах каждые 2-3 недели. При сниженном давлении износ покрышки увеличивается эквивалентно % снижения. Например, снижение давления на 15% может привести падению эксплуатационного срока на 15%. Перекачанные шины менее страшны.
Износ передних шин всегда значительно выше задних, поэтому рекомендуется через какое-то время менять их местами, внимательно следя за направлением рисунка протектора и направлением вращения.
Правильная установка покрышек по отношению к колесным дискам. Если направление не совпадает, то эксплуатационные характеристики значительно снижаются.
Для предотвращения повреждения боковин автопокрышек избегайте близкого расположения с бордюрами и высокими выступами.
Смывать грязь с поверхности резины и из глубоких канавок специальными очищающими средствами.
Придерживаться ровного стиля вождения без резких тормозов и быстрого старта.
Не перегружать автомобиль свыше нормы. 20% лишнего веса ведет к потере срока эксплуатации резины на 30%.
Следить за балансировкой колес и ежегодно проверять установочные углы.
Вывод:
Главным условием длительного срока службы шин является:
— высокое качество продукции,
— бережная эксплуатация,
— правильное хранение резины в межсезонье,
— своевременная диагностика.
Возраст шин при стандартном хранении – малозначительный неопределяющий фактор, на который не следует ориентироваться при их покупке.
Предыдущая статья Следующая статья
Эксплуатация автомобильных шин – срок годности, как определить степень износа, когда менять шины
Автомобильные шины – упругая оболочка, устанавливаемая на дисковый обод. Именно шины гасят небольшие колебания, возникающие из-за неидеальных дорог, и компенсируют несогласованность траекторий колес. От характеристик шин зависят: комфорт при вождении, маневренность и устойчивость автомобиля. Однако даже самая качественная резина со временем приходит в негодность. Поэтому каждый водитель должен знать, как правильно определить степень износа шин, чтобы вовремя их заменить. Легковые и грузовые покрышки имеют разные периоды использования, зависящие как от первоначальных характеристик изделий, так и от условий эксплуатации.
Срок службы шин легковых и грузовых автомобилей в соответствии с нормативной документацией
Автошины изнашиваются не только из-за эксплуатационных нагрузок. Для них характерно естественное старение, поскольку резиновая смесь, из которой изготовлены покрышки, постепенно утрачивает эластичность и упругость. Использование такой резины приводит к ухудшению управляемости автомобилем и создает аварийно опасные условия из-за высокой вероятности разрыва автошины в пути.
В соответствии с ГОСТами 4754-97 и 5513-97 гарантийный срок службы автомобильных шин составляет 5 лет. Зарубежные производители заявляют, что рабочий ресурс шин – 5-10 лет. Законодательных актов, обязывающих водителей менять покрышки по истечению этого срока, нет, но с целью создания безопасных условий езды водитель должен принимать во внимание рекомендации ГОСТа. Производители обычно устанавливают собственные гарантийные сроки.
Гарантийный срок годности, заявленный производителем
Bridgestone
Зависит от типа шин – 3-6 лет
Nokian
5 лет
Continental
10 лет
Dunlop
Зависит от типа шин
Pirelli
Зависит от типа шин
Yokohama
5 лет
Michelin
10 лет
В течение гарантийного срока ответственность за выявленные существенные недостатки возлагается на производителя. Владелец транспортного средства будет вынужден самостоятельно устранять дефекты, если имели место:
нарушение условий хранения автопокрышек, вследствие чего на изделиях появились определенные дефекты;
установка на диск, не соответствующий автошине;
деформации, коррозионный износ и сильное загрязнение обода;
сочетание покрышек и камер не соответствующих обозначений;
непрофессиональный монтаж авторезины;
эксплуатация автошины с неправильным внутренним давлением;
механические и химические повреждения покрышек;
установка покрышек с глубиной протектора, меньшей допустимого уровня;
отсутствие гарантийного талона;
монтаж на автомобиль с нарушенной геометрией оси или поврежденной подвеской;
использование шин, не соответствующих сезону;
предварительный ремонт изделий.
При интенсивной эксплуатации транспортного средства необходимость замены покрышек может наступить раньше окончания гарантийного срока годности. Поэтому нормативные документы устанавливают величину пробега, после которого следует задуматься о замене шин.
Максимальный нормативный пробег составляет:
для легкового автомобиля грузоподъемностью до 2 т – 45 тыс. км;
для грузовых грузоподъемностью 2-4 т – 60 тыс. км;
для грузовых грузоподъемностью свыше 4 т – 65-70 тыс. км.
Факторы, влияющие на износ шин легковых и грузовых автомобилей
Фактическая скорость износа покрышек может отличаться от нормативных показателей из-за целого перечня факторов, таких как:
Стиль вождения. При езде с резкими торможениями и рывками на старте покрышки изнашиваются гораздо быстрее, чем при аккуратном вождении.
Езда по дорогам с плохим покрытием. При попадании в ямы на автопокрышках возникают «грыжи», резко снижающие эксплуатационный период изделий.
Качество резиновой смеси, используемой при производстве автошин. Этот фактор сильно влияет на то, через сколько лет придется поменять шину. Низкокачественные изделия под воздействием абразивных частиц изнашиваются очень быстро.
Загруженность техники. Если автомобиль часто загружается выше установленной нормы, то резина истирается ускоренными темпами.
Исправность автомобиля. На неисправной технике резина изнашивается значительно быстрее.
Условия хранения автопокрышки в перерывах между их эксплуатацией.
Как проверить износ шин
Самостоятельно установить необходимость замены покрышек можно по следующим признакам:
Протектор стерся до критического уровня. Для того чтобы оценить износ шин, потребуется линейка с глубометром.
Таблица минимально допустимой глубины протектора для разных видов транспорта после внесения поправок от 01.01.2015 года
N2, N3, O3, O4 – грузовая техника с максимально допустимой массой свыше 3,5 тонн и прицепами с максимально допустимой массой свыше 3,5 тонн
1,6 мм
M1, N1, O1, O2 – легковые авто, грузовые автомобили и прицепы с максимально разрешенной массой менее 3,5 тонн
2,0 мм
M2, M3 – автобусы
4,0 мм
Зимняя резина с маркировкой M+S, M&S, M S, величина остаточной глубины протектора не зависит от того, на какую технику установлены покрышки – на легковую или грузовую
Появление одного или двух индикаторов износа – выступов по дну канавки беговой дорожки, соответствующих минимально допустимой глубине протектора.
Появление локальных повреждений – сквозных и несквозных порезов, пробоев, расслоений в каркасе, вздутий, местных отслоений протектора, боковин и герметизирующего слоя.
Для шипованных шин завершение срока службы устанавливается по количеству оставшихся на поверхности шипов. Если оно не превышает 50% от первоначального значения, то покрышки подлежат замене.
Образование трещин на поверхности.
Важно! Если наружные края автошины изнашиваются быстрее, то внутреннее давление недостаточное. Ускоренный износ центральной части свидетельствует о чрезмерном давлении. Изнашивание одной стороны сигнализирует о нарушении угла развала-схождения. Неравномерный износ поверхности – свидетельство агрессивного вождения с быстрым разгоном и резким торможением.
Как продлить срок службы шин
Продлить эксплуатационный период автошин можно с помощью следующих мероприятий:
регулярное прохождение технического обслуживания автомобиля;
проверка давления в автопокрышках – недостаточно накачанные и перекачанные шины гораздо быстрее выходят из строя;
балансировка колес;
осмотр авторезины на предмет появления повреждений;
периодический контроль степени износа покрышки путем проверки остаточной глубины протектора;
соблюдение условий сезонного хранения автошин.
Срок хранения шин
Нормативный документ, регламентирующий сроки и условия хранения шин, – ГОСТ 24779-81. Однако считается, что при создании нормативных условий хранения, авторезина после 5 лет нахождения на складе сохраняет характеристики, соответствующие свойствам нового изделия. При превышении этого срока характеристики изделий могут снизиться.
Основные требования к помещению, предназначенному для хранения автошин:
Какой срок эксплуатации автомобильных шин. Сроки годности, хранения и службы
Автомобильная шина это резиновая упругая оболочка, которую устанавливают на дисковый обод. Именно она напрямую контактирует с поверхностью дорожного полотна и непосредственно предназначена для уменьшения небольших колебаний на дорогах, а также компенсации изъянов траектории колес. В процессе эксплуатации подвергается сильным нагрузкам разнообразного характера, поэтому естественно имеет свой срок службы на который влияет ряд факторов.
Срок годности шин по ГОСТу
Срок годности – период, на протяжении которого, компания, гарантирует возможность применения товара по назначению и несет полную ответственность за дефекты, которые возникли по его вине.
Покупая шины нужно смотреть чтобы, с момента производства прошло не более трех лет. Дату изготовления и любую другую информацию очень легко узнать, она указана на маркировке шины среди общей информации о размерах, конструкции, индексах скорости и грузоподъемности.
Дата производства шины
Российским законодательством установлен срок службы шин автомобиля по гарантии согласно ГОСТ 4754-97 и ГОСТ 5513 – 5 лет со дня изготовления, но для покрышек в первую очередь главным показателем является качество продукта, а не время его использования.
Согласно ГОСТу, средний срок годности шин нужно рассчитывать в таком порядке:
ZR. Так обозначаются скоростные варианты, эти изделия можно использовать при скоростях свыше 240 километров в час. Изделие полностью должно сохранить свои свойства на протяжении 6 лет.
H – используют при максимальной скорости 210 километров в час, служат до 5 лет.
S – максимальная скорость – 180 километров в час. Можно использовать до 4-5 лет.
Специалисты рекомендуют производить замену покрышек до того, как у них выйдет срок годности. Некоторые автолюбители считают, что резина пригодная если редко используется, и при этом ее возраст уже составляет 5-6 лет, но это ошибочное мнение! Ведь из-за того, что в шинах в процессе эксплуатации и хранения появляются дефекты, связаны с ее окислением и растрескиванием, — в критический момент она может вас подвести.
Срок хранения шин
Срок хранения – определенный период, на протяжении которого товар при соблюдении установленных правил хранения и эксплуатации должен сохранить все свои свойства. Если срок хранения истек, то это совсем не означает, что товар непригоден для использования, но его технические характеристики могут снизиться.
Шины могут стареть с помощью физических и химических процессов, эта гипотеза относится к шинам, которые не используются или мало используются. Чтобы предотвратить сам процесс старения, в резиновую смесь добавляют специальные вещества, которые помогают противодействовать вредным для использования химическим соединениям с кислородом и озоном. Такие действия гарантируют, что при должном сроке хранения шин она будет соответствовать определению новой покрышки.
Нужно отметить, что гарантийный срок хранения не является сроком эксплуатации. Сроки хранения в течении пяти лет устанавливают, не из-за того, что после этого шина испортится, а из-за того, что по закону производитель не имеет права установить меньший срок гарантии, что и является защитой для конечного потребителя.
За последние годы многие американские эксперты считают, что срок хранения и эксплуатации автомобильных шин нужно ограничить 10 годами. В свою очередь немецкие эксперты полагают, что сроки годности автошин нужно ограничить 6 годами, это относиться и к новым шинам.
Правила и нормы хранения пневматических шин по ГОСТ 24779-81:
Упаковка, транспортировка и специально оборудованные места для хранения должны препятствовать воздействию кислорода, света, тепла, озона, органических растворителей, минеральных масел, смазочных материалов, топлива, кислоты и щелочи на шины.
Шины не должны соприкасаться с медными или корродирующими веществами, также они не должны подвергаться нагрузке, перегибам и стоять на опоре с резко выступающими неровными поверхностями.
Если хранить шины в тёмном, сухом и прохладном помещении, то их старение значительно будет замедлено, и наоборот если в помещении влажно и есть перепады температурного режима, то процесс старения ускоряется.
Шины, которые предназначены для ремонта и восстановления протектора, должны быть хорошо помыты и просушены.
Хранение шин должно быть при температуре не выше 35 °C и не ниже 25 °С. Нужно избегать прямого контакта с источником тепла, не оставлять на прямых солнечных лучах при влажности менее 80 %.
Если шины хранятся на улице, то они должны быть прикрыты непрозрачным водонепроницаемым покрытием и приподняты над поверхностью земли, для обеспечения надежной вентиляции, во избежание образования паровой бани.
Категорически запрещено хранение шин на мокрой, жирной/масляной, загрязненной бензином или нефтепродуктами поверхности.
Так само не желательно сохранять их вблизи источников тепла или возле открытого огня.
Не нужно хранить шины на отражающих поверхностях (например снег, песок) или поглощающие тепло покрытиях (таких, как черный асфальт).
Не рекомендуется хранить шины возле электромотора или с другими источниками озона. Уровень не должен превышать 0,08 ppm.
Нельзя хранить шины возле химикатов, растворителей, топлива, масла углеводов, краски, кислоты, дезинфицирующих средств.
Не использовать шину как рабочую поверхность или стеллаж для инструментов. Нельзя класть горящую сигарету на шины.
Полный список правил и рекомендаций по правильному хранению шин читайте в статье “Как хранить автомобильную резину”.
Известные бренды импортных шин, такие как: Bridgestone, Michelin, Goodyear и Dunlop служат до 10 лет и более со дня изготовления, этот срок считается общепринятым во всем мире. А вот общий срок годности и хранение на складе, с даты выпуска, шин Continental составляет не больше 5 лет.
Хотя, как уже разобрались, очень многое значат условия хранения покрышек, не только новых, но и тех, которые сняли с авто до следующего сезона. Например, срок годности шин nokian составляет от 3-5 лет, при условии проверки не менее 1 раза в год, после 5 лет использования.
К сожалению законодательством не установлены допустимые сроки хранения шин на складе, но специалисты считают, что покрышка, которая там пролежала около 5 лет, все еще приравнивается к новой.
Срок службы шин и эксплуатации
Срок использования покрышек автомобиля – это промежуток времени, на протяжении которого изготовитель дает гарантию на шины и несёт полную ответственность за любые дефекты, которые будут выявлены во время их эксплуатации. Со слов производителей шины должны служить минимум до десяти лет, хотя на практике их замену приходится выполнять примерно каждые 5-6 лет, в некоторых случаях и того меньше.
Факторы, которые влияют на срок эксплуатации резины
Существует много различных факторов которые влияют на износ автомобильных шин, основные из них представлены ниже:
От автомобиля и его грузоподъемности: какой максимальный груз может перевозить авто и смогут ли его выдержать ваши шины (показывает индекс допустимой нагрузки). Обратите внимания что в зависимости от этого параметра существуют определенные нормы пробега автомобильных шин по дорожному полотну:
Для легковых авто: грузоподъемность до 2 тонн, пробег 45 тысяч километров.
Для грузовых автомобилей: грузоподъемность от 2 до 4 тонн, 60 тысяч километров.
Грузовые авто с грузоподъемностью свыше 4 тонн – от 65 до 70 тысяч километров.
В зависимости от размера шин. Автопокрышки с низким профилем чаще всего на камнях постукивают о диск, поэтому и меньше служат. Если резина широкая, то на поворотах трение увеличивается, особенно в зимнее время.
Манера вождения водителя. Шина быстро изнашивается, если автолюбитель часто использует резкий тормоз или же наоборот быстро разгоняется.
Состояние дорог, по которым вы каждый день ездите.
От расстояния, которое вы проезжаете и частоты использования.
Качество шин играет очень важную роль, например, резина изготовлена в Китае – недолговечна, в то время как резина от известных марок служить будет намного дольше. Известно, что срок службы китайской резины составляет примерно два сезона, а брендовая может прослужить примерно семь лет. При выборе покрышек нужно обращать внимание на производителя, ведь часто под известными марками продают подделки.
Различные механические повреждения, например порезы, шишки после ударов, деформация после экстренного торможения, ДТП и т.д.
Дальше более подробно рассмотрим инструкцию определенных действий, которые нужно производить в случае износа автомобильных покрышек.
Как понять, что срок службы автомобильных шин закончился
Проводя диагностику покрышек кроме того, что в обязательном порядке нужно обращать внимание на степень износа, также существуют и другие, не менее важные факторы указывающие на завершение срока эксплуатации.
Для того, чтобы определить, когда заканчивается срок службы автомобильных шин при детальном осмотре нужно обратить внимание на такие моменты:
Если вы заметили, что протектор шины стерт до уровня перемычек между протектором, то значит, что срок использования шин подошел к концу. Степень износа можно определить на глаз или же с помощью инструментов. Снаружи на поверхности шин размещены цифры с разной глубиной, поэтому вы легко сможете определить степень износа. Для того чтобы измерить высоту протектора можно использовать линейку со специальным глубиномером. Для летней резины этот параметр должен быть равен больше 1,6 мм, в свою очередь для зимней – больше, чем 4 мм. Если данные параметры меньше, то необходимо производить замену шин. Когда износ неравномерный, то замеры нужно проводить на том участке, где износ самый видимый. В противном случае если кромка протектора износилась только с одной стороны, то значит, был нарушен угол развала-схождения.
Небольшие трещины сбоку на шинах свидетельствуют о старении резины и предупреждают о замене, тогда как глубокие порезы требуют немедленной замены.
Если на шинах сбоку появилось вздутие — грыжа, то это означает что произошел разрыв нитей кордового слоя, в этом случае также шины нужно немедленно менять. Также такие «грыжи» могут появляться с внутренней стороны на колесе, поэтому нужно быть предельно внимательным, вовремя проводить осмотр.
Если износ покрышки с внешней стороны намного больше, чем в центральной части, то это может означать, что в шинах не хватало давления, если все наоборот, по центру больше износились, а по внешним краям меньше, то значит давления было в избытке.
Когда были замечены какие-то дефекты в покрышках, то рекомендуется проводить замену, а не спасательное восстановление дабы еще хоть как то потянуть срок использования.
Чтобы продлить срок службы автомобильных шин, нужно периодически проводить их диагностику.
Как продлить срок эксплуатации шин
Для того, чтобы ваши шины были более долговечными нужно придерживаться определенных правил использования:
Если нет явных утечек воздуха, нужно проверять давление в шинах через каждые 2-3 недели эксплуатации. Это нужно делать потому, что неравномерное давление в шинах приводит к неравномерному износу протектора. Если внутреннее давление уменьшилось на 10%, то это может привести к 10-15% снижения срока службы шины. Если давление повышенное, то также увеличивается износ, но в 2 раза меньше, чем в пониженном.
Поскольку на передних (ведущих) колесах всегда износ больше, то раз в 10-15. тыс. или вовремя смены сезонной резины, желательно менять её местами.
Перестановка передних шин на задние
Схема перестановки 5 автомобильных колес
Обратите внимание что хотя, и существую шины с направленным и ненаправленным рисунком все равно менять направление вращения колеса нельзя. И во втором варианте, передние колеса, перед установкой назад необходимо перебортировать.
Нужно проверить, правильно ли установлены шины по отношению к колесным дискам, что обычно указывается на боковинах шин, это важно, поскольку при вращении шин в направлении обратном расчетному все их эксплуатационные характеристики будут значительно снижены во всех режимах работы автомобиля.
Схема замены шин с ненаправленным рисунком
Схема смены на полноприводных авто
Если вы купили новые шипованные шины, то сначала, их нужно обкатать первые 500 км при этом, избегая резких поворотов, торможений и ускорений, тогда шины будут служить гораздо дольше, и будут иметь правильную посадку.
Покупать и ставить резину на все колеса лучше всего от одного производителя и с одинаковым рисунком.
Соблюдайте все правила хранения снятых шин.
Важно регулярно смывать грязь из шин специальными средствами ухода, при этом нужно обратить внимание на то, чтобы после смывания средств они не оставались в канавках протектора.
Чтобы сохранить их внешний вид нужно использовать специальные средства ухода: кондиционер для шин, кондиционер-очиститель, восстановитель цвета шин.
Нужно избегать близкого подъезда к бордюру или другим выступам, чтобы не повредить тонкий бок покрышки.
Если вы собираетесь в длительную поездку, то лучше повысить внутреннее давление в шинах, это позволит сэкономить топливо и уменьшить их нагревание.
Старайтесь поддерживать умеренный стиль езды.
Не нужно нагружать автомобиль, при 20% перегрузки срок службы снижается на 30%.
Избегайте резких препятствий, потому что переломы покрышки могут поспособствовать разрушению кордового слоя под протектором.
Раз в год делайте проверку углов установки колес. Также данную операцию нужно выполнять после ремонта рулевого привода, замены шарниров, а также после сильных ударов, которые могут деформировать элементы в ходовой части.
Следите за балансировкой колес, ее нужно проводить примерно через 10000-15000 км или после каждого ремонта с демонтированием шин.
Специалисты рекомендуют регулярно делать проверки состояния ваших покрышек, следить за давлением и степенью износа протектора. Ведь намного выгодней устранить неисправность на ранних стадиях, чем потом вообще менять всю резину. Нужно помнить, что правильный и своевременный уход за покрышками это, ваша безопасность и залог долговечности вашей резины.
Срок службы летних и зимних шин
Каждый водитель, покупая комплект резины, будь то зима или лето, сталкивается с тем фактом, что резина не всегда может быть «свежая». Понятия «свежести», разумеется, у каждого человека свое. Зачастую авторезина залеживается на складах по разным причинам. В практике нашего интернет-магазина есть подобные случаи, которые ведут к тем или иным не всегда приятным дискуссиям с клиентом или поставщиком. Поэтому мы обратились к ведущим, на наш взгляд, производителям на территории восточноевропейского сегмента шинного рынка. Выбрали мы четырех производителей, в каждой ценовой категории:
Бюджетные шины – Росава;
Средняя ценовая категория (Европа) – Нокиан (Нордман);
Средняя ценовая категория (Дальний Восток) – Нексен;
Шины премиального класса – Гудиер.
Следует отметить, что компания Нексен-Роадстоун (вернее представительство) попросила не публиковать свой ответ в этой статье.
Корме того, мы заглянули в ГОСТы Украины, РФ и обратились к стандартам качества Европейского Союза.
Бюджетные шины (Росава)
Конечно, есть случаи, когда резина служит и более пяти лет, но в таких случаях крупнейший отечественный завод-изготовитель Росава не гарантирует сохранение всех эксплуатационных норм и преимуществ.
То есть, грубо говоря, если Вы планируете использовать шины 3 года, то обязательно удостоверьтесь, что покупаемые автошины моложе 2 лет. Остальное – на Ваш риск.
Шины средней ценовой категории Нокиан
Так как шины Нокиан делаются преимущественно в России, то в этом случае мы обратились к местному представительству.Ответ был предоставлен следующий:
По поводу же конкретных сроков, ответ был таков:
Грубо говоря, производитель утверждает, что в течение 5 лет шины Нокиан практически не теряют свои свойства, после этого срока автошины, увы уже не соответствуют первоначальному стандарту. То есть резина среднего ценового сегмента используется куда дольше, чем бюджетники.
Премиальные шины Гудиер
Компания Goodyear, славившаяся не только своей продукцией, но и автошинами своих суб-брендов (Dunlop, Sava, Barum, Fulda и т.д.) не указала точных сроков службы своих колес, но предоставила несколько признаков, когда резина производства данной компании требует замены.
Касательно срока службы был предоставлен довольно расплывчатый ответ:
Если же обращаться к цифрам, сроки хранения резины премиального класса не может быть ниже сроков службы авторезины среднего ценового сегмента, поэтому можно ориентировать на 5-10 лет спокойно. Например, компания Тойо, у себя на официальном сайте, дает нам цифру в 10 лет безопасного использования. Грубо говоря, купив пятилетнюю резину можно смело ее использовать еще 5.
Полученную нами информацию, в ходе анализа, Вы можете увидеть на следующем графике:
Конечно же, представленная выше информация не является истинной в последней инстанции, и большую роль играют условия хранения резины. Тем не менее, надеемся, данная статья даст Вам хотя бы представления о сроках службы шин и в общих чертах покажет какая разница между шинами разных классов.
Читайте в этом разделе
Какие зимние шины купить? Дорогие или дешевые?
Для начала, стоит знать деление на классы автомобильных шин. Полезно знать, когда нужно покупать дорогие шины премиум-класса, а когда выбирать более дешевые аналоги из эконом-сегмента… 06 Сентября 2022, 10:06
Шины для электромобилей – какие выбрать?
Вождение электрокара отличается от вождения автомобиля с двигателем внутреннего сгорания. Это чувствует и водитель, и пассажиры. Для автошин также важен другой тип привода. Резина на.. 09 Августа 2022, 11:58
Кому подходят низкопрофильные шины?
Колеса автомобиля — первое, что приходит на ум в контексте визуального тюнинга. Не каждый автомобиль станет лучше после установки спойлера на заднюю дверь. А большие.. 18 Апреля 2022, 15:42
Что такое UHP (HP) шины? Лучший выбор на лето
Автошины High Performance и Ultra High Performance приобретают все большую популярность во всем мире. Наши автомобили все быстрее, эффективнее, лучше разгоняются и обеспечивают более уверенное.. 28 Февраля 2022, 15:06
Дата изготовления колес Белшина
В последнее время участились случаи недоверия со стороны клиентов, относительно даты изготовления продукции торговой марки Белшина. Негодование вызывает не совсем аккуратные штансформы с указанием недели и.. 16 Февраля 2022, 12:59
все, что нужно знать водителю
В этой статье Вы узнаете о том:
как определить срок годности шины
результаты экспериментов о том, сколько лет можно эксплуатировать шины
факторы, влияющие на срок эксплуатации
как правильно хранить автошины
Где найти дату производства в маркировке шины?
Большинство шинных производителей наносят на боковину маркировку с использованием DOТ-кода. Данная аббревиатура обозначает наименование Министерства транспорта США — Department of Transportation. В 12 буквенно-цифровых символах, расположенных тремя группами по 4 символа в каждой, зашифрована информация о заводе изготовителе, размере шины и дате производства.
На то, что именно эти символы являются кодом, указывают три буквы DOT, находящиеся впереди. Дата производства написана в последних цифрах, где первая пара – номер недели, а вторая – год. Узнать остальную информацию, находящуюся в маркировке, можно здесь.
Срок годности шины
Под сроком годности автошины мы подразумеваем общий период от момента производства до невозможности дальнейшей эксплуатации. Единого мнения у производителей по данному вопросу нет. Кто-то «оценивает» пригодность своих шин в 6 лет, а кто-то в 10. Да и водители согласятся с тем, что некоторые шины требуют срочной замены всего через пару сезонов езды.
Главные факторы, влияющие на пригодность шин следующие:
Условия хранения
Условия эксплуатации
Возраст покрышки
Условия хранения
Новая, выпущенная с конвейера шина, попадает к автомобилисту не сразу. Ее транспортируют, и какое-то время хранят на складе. Изменяются ли свойства шин при хранении? При правильном и непродолжительном хранении (до 3-х лет) шина не меняет свои характеристики.
Правильное хранение и уход за шинами
Для шин существуют специальные условия хранения. При этом следует помнить, что Правила хранения шин с дисками и без дисков отличаются. Более подробно с Правилами хранения шин можно ознакомиться здесь.
Для обеспечения правильного ухода необходимы специальные помещения, в которых будет исключено всякое негативное влияние на покрышки:
резкие перепады температуры,
повышенная сухость или влажность климата,
хранение под открытым небом,
хранение под прямыми солнечными лучами
Условия эксплуатации
Условия эксплуатации самым непосредственным образом влияют на пригодность шины. В результате, срок службы покрышки может стать большим или меньшим. Существуют факторы, которые не подвластны даже самому щепетильному водителю. А есть и такие, на которые можно повлиять.
Итак, водитель не может повлиять на: перепады температуры и неровности дорожного полотна. Водитель иногда вынужден резко тормозить или ездить на высоких скоростях.
Водитель может регулярно проверять давление в шинах и следить за равномерностью износа протектора.
Возраст шины
Еще одним немаловажным фактором является возраст шины – общий временной отрезок с даты производства до текущего момента. Со временем происходят естественные процессы старения резины, при которых даже правильные условия хранения и эксплуатации не станут залогом дальнейшей безопасности.
Эксперименты по установлению максимальной пригодности шины
Определить экспериментальным путем период пригодности решили сотрудники компании Michelin. Опыты проводились в трех странах с разными климатическими условиями:
в Саудовской Аравии
в Южной Корее
в Германии
Цель проводимых тестов — установить экспериментальным путем следующее:
максимальный срок хранения
отличие в эксплуатационных характеристиках между новыми и хранящимися шинами
изнашивается ли протектор при хранении
В Саудовской Аравии
К примеру, в Саудовской Аравии решили сравнить автошины, хранящиеся 20 лет при постоянной температуре 40°С с эксплуатируемыми шинами.
Проверка показала, что состояние протектора лежавшей резины было примерно таким же, как износ протектора с пробегом в 40 тысяч км.
При сравнении шин с хранением в 10 лет, специалисты пришли к выводу, что протектор аналогичен одному году эксплуатации.
В Южной Корее
А вот тестирование на территории Южной Кореи показало, что принципиальной разницы между шинами со сроком хранения 3 года и новыми практически нет.
Пилоты постарались дать максимальную нагрузку на шины. Вождение проводилось на высоких скоростях.
В результате производители допустили, что если отличия и существуют, то их можно установить только в лабораторных условиях.
В Германии
В Германии у моделей такого же возраста, как и в Южной Корее, было проверено сопротивление качению.
Разницы между шинами, хранившимися 3 года и новыми, не оказалось.
ВЫВОД 1:
Насколько важна дата производства при покупке шины?
1. Максимальный возраст шин не должен превышать 10 лет.
2. Шины, выпущенные 3 года назад, не отличаются от недавно изготовленных шин
ВЫВОД 2:
Условия, при которых за 3-летнее правильное хранение шины не теряют свои свойства. Шины не портятся, не стареют, не теряют свои эксплуатационные свойства ЕСЛИ:
Находятся в правильном положении на складе
Не подвергаются прямым солнечным лучам, колебаниям температуры
И, что самое главное, на них не воздействует нагрузка
Рекомендации специалистов
Ухаживайте за своими шинами
Следите за равномерностью износа
Проверяйте автошины на повреждения
Измеряйте глубину протектора
Срок годности шины от 5 до 10 лет
Содержание
Сроки по типам
Летние
Зимние
Всесезонные
Грузовые
Неэксплуатируемые
По брендам
Определяем год выпуска
Советы по хранению автопокрышек
Положение при хранении
Как не упустить момент замены
Как продлить период годности покрышки
После истечения срока хранения
Видео
Ответственный автолюбитель должен иметь представление о том, какой срок годности у шин. Зависит он, прежде всего, от условий эксплуатации и содержания, однако, довольно четко регламентирован законом. Минтранс РФ устанавливает гарантийный период хранения авто и моторезины согласно ГОСТ 4754-97 и 5513. Он равен 5 годам до начала использования (на складе поставщика). Полный срок — 10 лет с момента выпуска.
Покрышки для мотоцикла ничем не отличаются от автомобильных в данном случае, для них действуют те же правила.
Давайте рассмотрим особенности эксплуатации, влияющие на время годности, в зависимости от сезона и автомобиля.
Сроки по типам
Летние
Перед летними шинами стоит задача отводить воду и удерживать машину на трассе. Ярким лидером среди них по качеству является фирма Пирелли. Pirelli — завсегдатай спортивных соревнований по гонкам на автомобилях, отличается качественным водоотводом и прекрасно держит дорогу на высоких скоростях.
Нельзя не отметить и производителя Michelin (Мишлен). Их автопокрышки обладают отличными сцепными свойствами и экологичностью.
Срок годности ограничен 10 годами.
Однако, мишлен производит наиболее эластичные шины, которые служат достаточно долго, зачастую превышая заявленные стандарты.
Зимние
Зимние автопокрышки отличаются более мягким составом резиновой смеси, наличием ламелей (прорезов в протекторе).
Давайте обсудим, сколько может храниться зимняя резина. Ответ логичный: столько же, сколько и летняя. Несмотря на более мягкий состав, покрытие так же портится и теряет свои свойства. Это касается как шипованных, так и фрикционных шин («липучек»).
В зимний период надо быть особо бдительным: из-за перепада температур давление в автошине может оказаться меньше, чем было. Стоит поддерживать его на уровне 2.2 атм в целях безопасности и лучшей сохранности. При движении по трассе важно помнить, что обледенелая дорога грозит заносом и вылетом на встречную полосу.
Всесезонные
Современные требования к управлению автомобилем достаточно жесткие: это быстрый разгон, хорошее торможение. В противном случае у водителя повышается риск создания аварийных ситуаций. Понятие «всесезонка» относительное: не бывает и не может быть такой авторезины, которая хорошо работала бы и зимой, и летом.
«Всесезоночка» — это архаизм наших отцов и дедов, которые рассекали по свободным дорогам на своих «Волгах», «Жигулях» и «Москвичах». Для современной легковой машины самыми подходящими под эту категорию автопокрышками являются:
КАМА 217
Гудиер 4сизон,
для НИВЫ — КАМА Флейм.
Для крупных внедорожников :
БФ Гудрич
Йокогама G15
Купер Discoverer H/T
Для всех автошин легковых автомобилей, которые можно назвать всесезонными, есть одно правило: наличие ламелей (прорезов в протектере) и более серьезные грунтозацепы для движения по неустойчивому покрытию.
Грузовые
Покрышка для грузового автомобиля обладает массивным кордом (основанием из стальных и полимерных нитей), но по правилам содержания и использования мало отличается от легковой. Цена же у нее достаточно велика, поэтому часто протектор наваривают для дальнейшего использования.
Это чревато последствиями при долгой эксплуатации: колесная шина может в буквальном смысле лопнуть. Поэтому рекомендуемое время эксплуатации — до 5 лет.
Производители автотранспорта, как правило, поставляют на заводы недорогие покрышки, например, Минский тракторный завод (МТЗ) сотрудничает с Алтайским шинным комбинатом. Кировский шинный завод (КШЗ) так же делает много грузовой недорогой резины.
Неэксплуатируемые
Бывает так, что некоторое количество автошин до клиента не доходит, в складских помещениях не хватает места, и встает вопрос об их дальнейшей судьбе.
Покрышки без эксплуатации больше 5-10 лет на складах лежать не могут и подлежат утилизации.
Их перерабатывают и пускают в повторное производство тротуарной плитки, беговых дорожек и других грубых резиновых изделий.
По брендам
Сегодня на рынке присутствует огромное количество производителей автопокрышек. Мы рассмотрим лишь основные, наиболее популярные.
Максимальный срок хранения всех нижеперечисленных — 10 лет со дня производства.
Continental — немецкая марка, берущая свое начало в 19 веке. Континенталь поставляется на многие автозаводы и является «родной» покрышкой для множества авто. Ценится за свое традиционное немецкое качество, но «кусается» ценой.
Dunlop — старая английская фирма, родоначальник пневматических покрышек. Корпорация Данлоп производит свою продукцию по всему миру, наиболее распространены у нас в России поставки из Азии.
Nexen — хорошая корейская марка, характеризуется регулярным спросом: выступает в роли товара цена/качество, хоть и уступает Ханкуку по популярности.
Bridgestone (Бриджстоун) раньше занимал лидирующие позиции на российском рынке своей моделью IC 7000, но в последнее время эстафету лидерства среди азиатских производителей принял на себя бренд Yokohama.
Nokian (Нокиан) — родоначальник зимних покрышек. Традиционно компания выступает лидером именно в зимней теме. Есть свой испытательный полигон, очень сильное представительство и производство в РФ.
В настоящий момент производство легковых автошин амтел прекращено, но на рынке появился неплохой аналог: бренд Виатти от завода Кама — уже заслужил уважение у автолюбителей недорогой ценой и отличным качеством. Отечественные колеса фирмы Кордиант также отличаются низкой ценой и приемлемым качеством. В народе очень ценятся марки нордман и хакапелита.
Определяем год выпуска
Перед покупкой необходимо определить, какого года выпуска автошина. Старая резина теряет эластичность и может потрескаться в процессе езды.
Дата выпуска пишется на боковине колеса в небольшом овале и состоит из четырех цифр: первые две — неделя выпуска, вторые — год. Нужно прибавить 10 лет к указанному году и понять, годная продукция или нет.
Советы по хранению автопокрышек
помещение должно быть сухое;
температура не выше 25 градусов по цельсию;
Положение при хранении
в собранном состоянии с дисками — горизонтально.
в разобранном — вертикально.
Как не упустить момент замены
Сезонный срок эксплуатации автопокрышек ограничивается температурой +6: для летних — это нижняя граница, для зимних — верхняя.
Общий срок зависит от многих факторов:
пробег автомобиля,
тип дорожного покрытия,
манера езды,
нагруженность машины,
давление в колесах,
условия хранения,
качество производства т.д.
Чтобы измерить, сколько шина прошла по пробегу, необходимо замечать на одометре количество километров при установке колес.
Как продлить период годности покрышки
До начала использования держать в сухом помещении.
Вымыть и высушить перед складированием.
Для особо щепетильных автолюбителей — смазать силиконом. Смазка предохраняет резину от появления микротрещин на боковине.
После приобретения новых автошин покупатели укладывают их в пакеты, чтобы не испачкать салон. Следует знать, что хранение в пакетах крайне вредно: резина спревает, и образуются трещины.
На автомобилях преимущественно Баварского производства все чаще можно увидеть применение технологии runflat: усиленные дополнительным кордом шины, которые позволяют доехать до ближайшего шиномонтажа в непредвиденной ситуации. Для остальных — желательно иметь при себе запаску. Не лишним будет наличие набора для ремонта проколов на дороге.
Такой набор включает в себя два инструмента: сверло и петлю. До начала ремонта необходимо пройтись ручным сверлом по отверстию, расширив его, затем вставить жгут в петлю и обмазать клеем предварительно обезжиренное отверстие. Следующий этап ремонта самый ответственный: резким движением просовываем жгут, закрепленный в петле, в отверстие и выдергиваем обратно. Затем необходимо обрезать остатки, подождать, пока высохнет клей, и накачать колесо. Все! Можно ехать!
После истечения срока хранения
По истечении времени безопасного использования резина подлежит переработке.
Утилизируется следующим образом: отделяется от корда, который идет на переплавку, а резина перерабатывается в гранулы, используемые при производстве тротуарной резиновой плитки и беговых дорожек.
Видео
Оценка статьи — лучшая благодарность для автора!
( 3 оценки, среднее 3.67 из 5 )
Справочник по сроку службы шины
Вопрос «Сколько служит шина?» как правило, за ними следуют несколько других, например: «Что заставляет шину изнашиваться? Когда следует заменить шины? Что можно сделать, чтобы шины служили дольше?» К счастью, мы можем внести ясность в эти вопросы.
СКОЛЬКО СЛУЖИТ ШИНА
Точного ответа на вопрос, как долго прослужит та или иная шина, нет, но есть вещи, которые водитель может сделать, чтобы получить максимальную отдачу от своих инвестиций в шины и избежать использования небезопасных шин. В среднем люди проезжают от 12 000 до 15 000 миль в год, а это означает, что средняя всесезонная шина хорошего качества прослужит от трех до пяти лет, в зависимости от технического обслуживания, стиля вождения, условий и т. д.
Национальная ассоциация безопасности дорожного движения (NHTSA) заявляет, что вероятность того, что водитель попадет в аварию из-за плохого состояния шин, в три раза выше. Чем безопаснее, тем умнее, когда речь идет о состоянии шин, поэтому, если когда-нибудь возникнет вопрос об износе протектора или возрасте, проверьте шины.
ФАКТОРЫ, ВЛИЯЮЩИЕ НА ПРОДОЛЖИТЕЛЬНОСТЬ СЛУЖБЫ ШИНЫ
На срок службы шины влияет множество факторов. Пробег, дорожные условия, стиль вождения, техническое обслуживание и возраст — все это влияет на срок службы шины.
Изношенные по сравнению со старыми
Шины естественным образом изнашиваются по мере того, как они эксплуатируются, и изношенные шины обеспечивают меньшее сцепление с дорогой по сравнению с шинами с адекватным протектором, особенно в неблагоприятных погодных условиях. Большинство водителей понимают, что изношенные шины (остаточная глубина протектора 2/32 дюйма или ниже) должны быть сняты с эксплуатации.
Многие водители не знают, что шины с минимальным сроком эксплуатации, такие как шины на транспортных средствах для отдыха, коллекционных автомобилях или даже запасные шины, из-за отсутствия вождения имеют тенденцию не изнашиваться, а стареть. Старая шина имеет значительный протектор; однако структурная целостность шины слабее, потому что шина должна двигаться, чтобы химические вещества в резине оставались эффективными.
Бордюры, выбоины и другие опасности
Наезд на бордюры или движение по дорогам в плохом состоянии (выбоины, разбитое покрытие, железнодорожные переезды с плохим уклоном, грунтовые дороги и т. д.) могут привести к перекосу и повреждению подвески, что приведет к износу шин . Если ваша ежедневная поездка связана с этими проблемами, обязательно запланируйте ежегодную проверку подвески, развала-схождения и шин.
Погодные условия
Вождение в плохих погодных условиях, таких как лед, снег и дождь, может привести к более быстрому износу шин, поскольку они должны работать с большей нагрузкой, чтобы сохранить сцепление с дорогой. Покупка шин, специально разработанных для работы в определенных погодных условиях, может обеспечить водителям дополнительную степень сцепления и управляемости (что означает большую безопасность) при хорошем износе протектора.
Bridgestone предлагает различные типы шин, предназначенных для обеспечения безопасности вас и вашего автомобиля в любых погодных и дорожных условиях. Например, серия шин Bridgestone Blizzak предназначена для эксплуатации в суровых зимних погодных условиях, обеспечивая надежное сцепление на заснеженных и обледенелых дорогах, а серия шин Dueler – одна из нескольких шин, обеспечивающих надежное сцепление на мокрой дороге в районах с сильным дождем.
Неправильный стиль вождения
Неправильный стиль вождения, такой как резкий поворот, резкое ускорение и резкое торможение, могут значительно увеличить нагрузку на шины, что приведет к их быстрому износу. Водители могут значительно продлить срок службы своих шин, избегая агрессивного вождения.
Пренебрежительное техническое обслуживание
Важно регулярно проверять шины на наличие повреждений, поддерживать уровень давления воздуха, а также следить за выравниванием и вращением шин. Без надлежащего обслуживания срок службы шин может сократиться наполовину, а в некоторых случаях даже больше.
ЗНАТЬ, КОГДА ЗАМЕНЯТЬ ШИНЫ
Если на ваших шинах видны следующие признаки, возможно, пришло время их заменить.
Низкая глубина протектора
Потеря протектора является важным признаком того, что шину необходимо заменить. Низкий протектор — это признак того, что водитель может физически видеть, что происходит на его шине. В зависимости от изношенной части шины могут возникнуть и другие проблемы с автомобилем.
Выраженный внутренний или внешний износ плечевой зоны: шины смещены
Край износа плечевой зоны: шины недостаточно накачаны, требуется перестановка или и то, и другое.
Износ центра: возможно, шины были перекачаны или подверглись очень сильному ускорению.
Чашеобразный износ: у автомобиля проблемы с подвеской
Во всех шинах есть встроенные индикаторы износа протектора, но если протектор выглядит низким, найдите время, чтобы провести проверку шин за копейки.
Rough Drive
Если вы испытываете вибрацию (особенно если она только что началась) или высокий (и усиливающийся) уровень шума от шин, это может быть признаком того, что ваши шины разбалансированы, неправильно изношены или имеют структурные повреждения. проблема. В некоторых случаях это может повлиять на безопасность, поэтому как можно скорее обратитесь к квалифицированному специалисту для проверки шин.
Номер DOT
Номер Министерства транспорта США (DOT) на боковине шины — еще один способ отслеживать, когда шину необходимо заменить. Это легко определить — ищите буквы «DOT», за которыми следуют одиннадцать или двенадцать букв и цифр. На шинах, выпущенных после 2000 года, последние четыре цифры означают неделю и год изготовления. Таким образом, шина с номером «3618» была бы произведена на 36-й неделе или в 2018 году. Шина с трехзначным кодом недели и года означает, что шина была произведена до 2000 года и подлежит замене из-за возраста.
Bridgestone рекомендует снимать шины с марок Bridgestone или Firestone через десять лет независимо от оставшейся глубины протектора. Они также рекомендуют проводить периодические осмотры квалифицированным техническим специалистом на наличие повреждений, таких как проколы, повреждения от ударов, признаки неправильного накачивания или перегрузки, или других состояний, возникших в результате использования или неправильного использования шины.
ПРОДОЛЖИТЕЛЬНОСТЬ ЭКСПЛУАТАЦИИ ШИНЫ: ПРОДЛЕНИЕ СЛУЖБЫ ПРОТЕКТОРА
Шины являются одной из самых больших статей расходов на техническое обслуживание, с которой может столкнуться владелец транспортного средства, и одной из самых важных с точки зрения безопасности вождения и производительности. По обеим причинам важно правильно ухаживать за ними. Итог: хорошее техническое обслуживание и манера вождения помогают водителям оставаться в безопасности и экономят деньги, продлевая срок службы шин.
Easy Does It
Срок службы шин может сократиться наполовину, если они подвергаются частому резкому торможению и резкому ускорению с места. Избегание торможения задним ходом, чтобы уменьшить потребность в частом резком торможении, продлит срок службы шин. Ослабление дроссельной заслонки при трогании с места снижает нагрузку на шины и улучшает износ. Замедление перед крутыми поворотами также снижает нагрузку на шины, а также позволяет по возможности избегать выбоин и разбитого дорожного покрытия. Если вы заинтересованы в том, чтобы тратить меньше на шины, вам могут помочь следующие шаги.
Регулярное техническое обслуживание
Еще один способ продлить срок службы шин — регулярно проводить техническое обслуживание автомобиля и его шин. Пара вещей, которые вы можете сделать самостоятельно, это проверить давление воздуха и глубину протектора. Квалифицированный специалист должен периодически проверять их балансировку и выравнивание, а также регулярно менять шины. техническое обслуживание необходимо для того, чтобы ваши шины работали наилучшим образом и прослужили максимально долго.
Как долго должен служить комплект шин?
Это может быть условно, но у шин есть срок годности. Существует общее мнение, что большинство шин следует осматривать, если не заменять, примерно через шесть лет и полностью заменять через 10 лет, независимо от того, сколько протектора у них осталось. Как узнать, сколько лет вашим шинам? На боковой стенке есть код, о котором вы можете прочитать здесь. Износ — гораздо более прямое соображение: производители шин и защитники безопасности говорят, что шина изнашивается, когда глубина ее протектора достигает 2/32 дюйма. Это все хорошо, но большинство автовладельцев хотят знать, как долго прослужит комплект новых шин, прежде чем их потребуется заменить.
«Хотелось бы, чтобы можно было просто сказать, как долго может служить каждая шина, но шины бывают разные», — сказал Дэн Зелински, представитель Ассоциации производителей шин США (USTMA). «Некоторые производители шин предлагают гарантию до 80 000 миль и более, что отражает уверенность в долговечности конкретного продукта, основанного на его конструкции, технологии и дизайне. Другие шины могут быть рассчитаны на 30 000 миль пробега». Или менее; некоторые высокопроизводительные шины на агрессивно управляемых автомобилях изнашиваются до 2/32 дюйма, даже не проехав 15 000 миль, но это крайние случаи.
Советы по выбору шин
Руководство по покупке новых шин: все, что вам нужно знать
Подходящие шины для разных типов вождения
Лучшие вседорожные шины для грузовиков и внедорожников
Средний американец проезжает от 14 000 до 15 миль за год в год, по данным Федерального управления автомобильных дорог. Зелински сказал, что если вы бережно относитесь к своим шинам, то есть постоянно не слетаете на светофорах и правильно их обслуживаете, то большинство новых шин, представленных сегодня на рынке, прослужат около 60 000 миль. Что бы это ни стоило, USTMA провела проверку нескольких тысяч недавно списанных шин и обнаружила, что большинству из них было от трех до четырех лет. Не было никакого способа сказать, сколько миль было на этих шинах, но достаточно просто умножить четыре года на 15 000 миль в год, чтобы подтвердить грубое приближение долговечности шин.
Если вы хотите выяснить, как скоро изнашиваются шины вашего автомобиля, Зелински сказал, что было бы неплохо начать с определения того, сколько миль вы проезжаете каждый год. Разделите количество миль на одометре на количество лет, в течение которых вы владели автомобилем (начиная, очевидно, с того момента, когда вы впервые приобрели автомобиль, и учитывая пробег, который он имел на тот момент). Затем вы можете сравнить это с любой рекламируемой гарантией на марку и модель шин и выяснить, сколько лет службы ожидать. Если вы живете там, где рекомендуется использовать зимние шины, и заменяете их на автомобиль в течение нескольких месяцев в году, ваши обычные шины будут использоваться реже и прослужат дольше, но помните о предостережениях относительно возраста шин.
Зелински также отметил, что если вы достигаете планки износа на 50 000 миль на комплекте шин с гарантией на 60 000 миль, например, производители шин, которые предлагают такое покрытие, обычно пропорционально оценивают цену нового комплекта. В этом примере вы можете ожидать скидку на новый набор, равную одной шестой их цены, или около 17 процентов. Однако вы можете не получить его, если решите сменить бренд.
Kypros/Getty Images
В общем, лучший способ продлить срок службы ваших шин и обезопасить себя и своих пассажиров — правильно обслуживать их. Вот некоторые основы шин и советы по их обслуживанию:
Протектор
По данным Национального управления безопасности дорожного движения (NHTSA), шина считается небезопасной и подлежит замене, если ее протектор изношен до 2/32 дюйма. Многие шины имеют индикаторы износа протектора, представляющие собой небольшие полоски на протекторе, которые показывают, когда шина изношена до уровня замены. Они начнут издавать шум, чтобы предупредить водителя о том, что им нужно внимание. Вы также можете использовать пенни: NHTSA рекомендует положить пенни в протектор так, чтобы голова Авраама Линкольна была перевернута и обращена к вам. Если вы видите макушку Эйба, пришло время для новых шин.
Давление
Для обеспечения равномерного износа производители шин и автомобильные компании рекомендуют владельцам транспортных средств ежемесячно проверять давление в шинах. Давление должно быть на рекомендованном производителем автомобиля уровне, который обычно указан в дверном косяке легкового или грузового автомобиля или в руководстве по эксплуатации. Одним из быстрых и простых способов проверить давление в шинах является ручной манометр, который можно найти в магазине автозапчастей по цене от 10 долларов. В шиномонтажных мастерских часто проверяют давление для вас. Некоторые заправочные станции имеют цифровые показания как часть своих воздушных насосов; однако они не всегда точны. Лучше всего проверять давление, когда шины холодные, т. е. они не ездили в течение нескольких часов. Так что лучше проверять их дома после того, как машина простояла ночь.
Балансировка и развал-схождение
Шины должны быть круглыми, а комбинация шин и колес должна быть отбалансирована. Шиномонтажные мастерские и механики будут использовать балансировочную машину, которая вращает колесо, чтобы увидеть, где находятся высокие и низкие точки, и обнаружить любой дисбаланс. Затем шиномонтаж добавляет грузы, которые прибиваются к колесу, чтобы сбалансировать его. Эти магазины также могут убедиться, что ваши колеса выровнены, чтобы автомобиль ехал прямо, что также снижает износ шин.
Правильный выбор протектора: почему давление в шинах имеет значение
Michelin и FIA привлекут внимание всех 50 штатов благодаря безопасности шин в журнале Driver Ed
Ежегодное напоминание о том, что зимние шины — это хорошая идея продлить им жизнь. У переднеприводных автомобилей передние шины изнашиваются быстрее, и их можно заменить задними. Обратное справедливо для легковых и грузовых автомобилей с задним приводом. Полноприводные модели тоже могут нуждаться в вращении. Большинство руководств по эксплуатации содержат рекомендуемую схему вращения шин для равномерного распределения износа. USTMA рекомендует менять шины каждые 5000–8000 миль.
Этот контент импортирован из OpenWeb. Вы можете найти тот же контент в другом формате или найти дополнительную информацию на их веб-сайте.
Как долго должны служить шины?
Шины 3 ноября 2019 г.
Если ваши шины вышли из строя, то и ваш автомобиль тоже. Подумайте об этом: ваши шины — это единственный контакт вашего автомобиля с дорогой. Они должны быть в отличной форме, чтобы обеспечить вашу безопасность и безопасность других водителей на дороге.
Итак, сколько должны служить шины? Прямой ответ: «это зависит». Обычный комплект шин должен прослужить от 60 000 до 75 000 миль, или от четырех до пяти лет. Но есть несколько ключевых факторов, влияющих на срок службы ваших шин. Продолжайте прокручивать, чтобы узнать больше.
Как долго должны служить шины? 6 факторов, которые следует учитывать:
1. Производитель
Средняя шина на рынке рассчитана примерно на 60 000 миль, говорит Дэн Зелински, представитель Ассоциации производителей шин США, но все шины разные.
«Некоторые производители шин предлагают гарантию до 80 000 миль или более, отражая уверенность в долговечности конкретного продукта, основанную на его конструкции, технологии и дизайне. Другие шины могут быть рассчитаны на 30 000 миль пробега».
Тип приобретаемых шин также влияет на срок их службы. Например, в исследовании, проведенном Consumer Reports, сверхвысокоэффективные шины прослужили почти в два раза меньше миль, чем шины для семейных автомобилей. Кроме того, всесезонные, летние и зимние шины будут иметь разный рейтинг износостойкости и, следовательно, разный срок службы.
2. Транспортное средство
Хотите верьте, хотите нет, но транспортное средство, на котором установлены шины, влияет на срок их службы.
Внедорожники и грузовики нагружают шины больше, чем седан, поэтому, если ваш автомобиль не оснащен соответствующими шинами, шины могут изнашиваться быстрее, чем ожидалось.
В других случаях нет четкого объяснения, почему шины одной модели автомобиля служат дольше, чем шины другой. По данным autos.com, у некоторых моделей Honda CRV наблюдается преждевременный износ и повреждение шин, что увеличивает риск их прорыва или дорожно-транспортных происшествий.
3. Стиль вождения
Каждый знает кого-то, кто водит так, как будто он находится в реальной версии Mario Kart. Эти люди подвергаются более высокому риску преждевременного износа шин. Если вы регулярно подвергаете свой автомобиль резкому ускорению, большим нагрузкам и агрессивному вождению по лежачим полицейским и выбоинам, ваши шины получат удар.
Помимо стиля вождения, количество поездок, которые вы проезжаете каждый год, также влияет на срок службы шин. По данным Федерального управления автомобильных дорог, в среднем американский водитель проезжает от 13 000 до 14 000 миль в год. Однако некоторые водители ездят гораздо больше или меньше.
Знаете ли вы, что 81% жителей округа Фэрфакс ездят на работу на машине? Это самый высокий процент в округе Колумбия! Поэтому для тех из нас, кто живет в Северной Вирджинии, особенно важно заботиться о своих шинах.
Прочтите: Техническое обслуживание автомобилей имеет решающее значение для пассажиров пригородных поездов в Северной Вирджинии. Вот почему.
4. Где вы живете
В дополнение к тому, как вы ездите и сколько вы ездите, где вы ездите, это еще один фактор, который следует учитывать при оценке срока службы шин.
Износ шин зависит от местности, по которой вы едете, и региона, в котором вы живете. Более низкие температуры означают более низкое давление в ваших шинах, что может привести к недостаточному накачиванию, проколам и, в конечном итоге, к небезопасным условиям вождения. С другой стороны, экстремально высокие температуры нагревают дорожное покрытие, увеличивая трение между шинами и дорогой. Увеличение тепловыделения от ваших шин может быть опасным, если они не накачаны должным образом, треснуты или повреждены.
Воздействие солнечного света и более высоких температур также сокращает срок службы шин, поэтому шины в более теплом южном климате требуют замены быстрее.
Независимо от того, где вы живете, лучше избегать поврежденных дорог, выбоин и гравийных дорог, насколько это возможно. Подумайте об этом так: если это лучше для вашей безопасности, то, скорее всего, это лучше и для ваших шин.
5. Регулярное техническое обслуживание
Если вы действительно хотите, чтобы ваши шины прослужили долго, выполняйте надлежащее техническое обслуживание шин. Вот как:
Ежемесячно проверяйте давление в шинах. Найдите рекомендуемое давление воздуха в руководстве пользователя или на табличке на двери.
Регулярно меняйте шины. Обратитесь к руководству по эксплуатации вашего автомобиля, чтобы узнать, как часто вашему автомобилю требуется перестановка шин. (Ассоциация шинной промышленности рекомендует менять шины каждые 5000–7000 миль.)
Ежегодно проверяйте балансировку и развал-схождение колес. Если ваши колеса не отбалансированы или не выровнены, это может привести к неравномерному износу протектора и сокращению срока службы шин.
Осмотрите беговую одежду. Изношенные или поврежденные протекторы чрезвычайно опасны, так как влияют на тормозной путь и способствуют автомобильным авариям. Наши специалисты проверяют протектор шин каждый раз, когда вы отправляете свой автомобиль на техническое обслуживание. Вы также можете проверить это самостоятельно, выполнив «четвертный тест». Вставьте четверть в протектор шины головой вперед. Если вы видите всю голову Джорджа Вашингтона, размер протектора вашей покрышки не превышает 4/32″, и в ближайшее время его необходимо заменить. При 2/32 дюйма ваш автомобиль не пройдет государственный техосмотр.
Осмотрите шины на наличие повреждений и признаков старения (трещины, малая глубина протектора, пузырьки воздуха, неравномерный износ и т. д.).
Прочтите: Техническое обслуживание шин 101: Уход за шинами
6. Возраст шин
Независимо от глубины протектора, если шине больше шести лет, вы должны задуматься о замене. Это связано с тем, что резиновые смеси в шине со временем изнашиваются, что приводит к сухой гнили. Сухая гниль делает ваши шины более восприимчивыми к разрывам и расслоению протектора.
Производители автомобилей и шин обычно рекомендуют заменять шины, если им уже 6-10 лет, независимо от глубины протектора. Но у большинства водителей в Северной Вирджинии протекторы их шин изнашиваются до того, как шины состарятся.
Не забудьте про запаску! В зависимости от того, сколько лет вашему автомобилю, вы можете ездить с запасным колесом, которое давно устарело. Если шине более 10 лет, замените ее.
Готовы к новым шинам?
Принесите свой автомобиль в сервисный центр Virginia Tire & Auto, и мы сможем оценить состояние ваших шин. Если выяснится, что вам нужна полная замена, мы поможем вам выбрать шины, подходящие для вашего автомобиля, и вернем вас на дорогу. Вы также можете найти шины с помощью нашего онлайн-инструмента и назначить встречу в удобное для вас время.
Как долго служат автомобильные шины и почему
Каждый редакционный продукт выбирается независимо, хотя мы можем получить компенсацию или партнерскую комиссию, если вы купите что-то по нашим ссылкам. Рейтинги и цены точны, а товары есть в наличии на момент публикации.
Ответ на, казалось бы, простой вопрос «Сколько служат автомобильные шины?» не так просто. Вот почему.
warodom changyencham/Getty Images
Как долго служат шины?
Производители шин согласны с тем, что окончательный ответ на вопрос «Как долго служат шины?» не существует.
Компания Goodyear пришла к выводу, что большинство шин (проехавших типичное количество миль при нормальных условиях эксплуатации) изнашиваются после трех или четырех лет эксплуатации, и приводит данные Федерального управления автомобильных дорог, согласно которым средний американец проезжает около 13 500 миль в год. Все производители рекомендуют ежегодный профессиональный осмотр через пять-шесть лет эксплуатации и удаление через 10 лет независимо от состояния. Наконец, лучшие в отрасли гарантии истекают через шесть лет эксплуатации, независимо от пробега.
Почему производители не дают прямого ответа?
Хотя может показаться, что ответить на этот вопрос легко, производители шин на самом деле правы в своей двусмысленности. Количество переменных, влияющих на срок службы шины, создает эффективный диапазон, который становится практически бессмысленным. Для большинства потребителей, пытающихся управлять семейным бюджетом, который включает дорогостоящие графики технического обслуживания своего автомобиля, ответ «от двух до 10 лет» не очень помогает.
Срок службы шины зависит от множества факторов: манеры вождения (начинается отслаивание = плохо), где и как она хранится (припарковано в гараже = хорошо), погоды и климата, смеси материала шины, дизайн, правила обслуживания и дорожные условия. Почти любой отдельный фактор может охватывать ситуацию, когда шина становится непригодной для использования. Таким образом, вы видите дилемму производителя.
Как увеличить срок службы шин
Чтобы продлить срок службы нового комплекта шин, производители рекомендуют следующие методы обслуживания шин:
Отбалансируйте колеса и отрегулируйте сход-развал при установке. Колеса, которые не отбалансированы или не выровнены, вызывают неравномерный и преждевременный износ шин, сокращая срок службы. Начните свои новые шины с чистого листа. Кроме того, если вы чувствуете, что ваш автомобиль постоянно сносит в одну сторону на прямой дороге, как можно скорее проверьте развал-схождение.
Проверяйте давление в шинах регулярно — не реже одного раза в месяц! Чрезмерное или недостаточное давление воздуха является другой серьезной причиной неравномерного износа шин, что приводит к их преждевременному старению. Используйте справочную таблицу на раме внутри рамы двери водителя, чтобы определить правильный диапазон накачки для вашего автомобиля и не выходить за допустимые пределы. Регулярная проверка давления с помощью цифрового манометра также позволяет осматривать шины на предмет неравномерного износа, трещин, аномалий, повреждений и появления полос-индикаторов износа, сигнализирующих о необходимости замены.
Переставьте шины . Чем дольше шина остается в одном и том же положении на вашем автомобиле, тем больше вероятность того, что она будет изнашиваться, чтобы соответствовать особенностям этого поворота. Перестановка шин каждые 5000–8000 миль обеспечивает равномерный износ всех шин, продлевая срок службы комплекта.
Используйте в соответствии с конструкцией шины. Старайтесь эксплуатировать зимние шины только в холодные месяцы, а летние шины — только в ясные погодные месяцы. Продление использования до сезона, для которого они не предназначены, может ускорить износ, повредить шины и поставить под угрозу безопасность.
Факторы, сокращающие срок службы
Помимо соблюдения вышеуказанных правил, избегайте других ситуаций, которые могут повредить ваши шины или сократить их срок службы:
Неправильное хранение. Хранение автомобиля с грузом на шинах может ослабить боковины или вызвать появление плоских участков. Любой из них может повлиять на безопасность и производительность ваших шин, а также сократить срок их службы. Материал, составляющий поверхность шины, также реагирует на такие факторы окружающей среды, как сильный солнечный свет, озон (вырабатываемый электродвигателями) и влажность. Неправильное хранение, подвергающее шины воздействию этих разрушительных сил, может привести к повреждению в виде растрескивания и сухой гнили.
Неправильный рейтинг. Производители оценивают каждую модель шины по грузоподъемности и скорости (чем выше скорость, тем больше трение, а значит, и больше тепла). Установка шины, не предназначенной для ваших конкретных потребностей, скорее всего, повредит шину и приведет к ее выходу из строя — риск, на который никто не должен идти.
Смешивание шин. В идеале вы должны установить одну и ту же шину по всему автомобилю. Смешивание стилей или старых и новых создает неравномерную нагрузку на шины и ускоряет износ, что часто приводит к повреждению. А смешанные шины поставят под угрозу вашу безопасность. Если вам нужно заменить поврежденную шину на вашем автомобиле, по крайней мере, делайте это парами и оставьте их на одной оси. Проконсультируйтесь со своим механиком или шиномонтажником, так как для установки и вращения необходимо использовать особые методы.
Что насчет гарантий?
Гарантия на шины кажется отличным способом защиты от преждевременного износа, но производители разрешают претензии только при оптимальных обстоятельствах. Во-первых, шина должна иметь равномерный износ. Если на вашей шине видны признаки плохого обслуживания или небрежного использования, это аннулирует гарантию. Кроме того, протектор должен быть полностью изношен до 2/32 протектора. Вам также понадобятся записи об обслуживании с указанием даты и пробега при установке, а также запись о регулярной ротации.
Как долго служат шины и когда их следует заменить?
The Drive и его партнеры могут получать комиссию, если вы покупаете продукт по одной из наших ссылок. Подробнее.
Нам очень жаль, что мы вам это сообщаем, но автомобиль состоит из сложной сборки взаимосвязанных частей, которые в конечном итоге выходят из строя. Водитель должен осматривать и обслуживать автомобиль, чтобы убедиться, что эти детали либо обслуживаются, либо заменяются, прежде чем они создадут опасные ситуации. Одним из главных приоритетов безопасности являются резиновые колодки автомобиля, поэтому крайне важно знать, как долго прослужат шины.
Будучи единственным связующим звеном между землей и автомобилем, шина берет на себя большую ответственность. Помимо всего прочего, он обеспечивает сцепление, стабильность, комфорт и защиту. С этим давлением приходит множество внешних сил, которые постоянно изнашивают шины и ломают их. Такие факторы, как погода, дорожные условия и возраст, разрушают резину, химические вещества и пластмассы, из которых состоит шина.
Время, необходимое для деградации, зависит от случая к случаю, но есть несколько общих правил, которым необходимо следовать. Информационная группа The Drive подготовила удобный путеводитель, который покажет вам путь и ответит на вопрос: «Как долго служат шины?»
Ассортимент шин., Депозитные фотографии
Из чего сделаны шины?
Michelin заявляет, что список ингредиентов шин включает более 200 сырьевых материалов. Основные компоненты включают эластомеры, такие как синтетический и натуральный каучук, армирующие наполнители, такие как сажа и диоксид кремния, пластификаторы, такие как масла и смолы, химические вещества, такие как сера, и армирующие материалы, такие как сталь и текстильные ткани. Вот разбивка основных частей средней радиальной шины:
Внутренний слой : Внутренняя трубка из синтетического каучука, поддерживающая давление воздуха
Каркасный слой : Тонкие текстильные шнуры, прикрепленные к резине, которые обеспечивают структуру и поддержку », здесь шина держится за колесо при движении по земле
Бортики : Каждое колесо имеет два борта или круглые металлические проволоки, которые плотно прилегают к ободу колеса и удерживают шину на месте
Боковина : Наружная часть шины, которая защищает ее от бордюров и других вредных внешних сил
Каркасный слой крошечные металлические корды
Верхний слой : то, что Michelin также называет «поясом нулевого градуса», верхний слой изготовлен из армированного нейлонового корда с резиновым покрытием и поддерживает форму шины при снижении температуры
Коронный слой : Структурная основа протектора
Протектор : Протектор – это рисунок, видимый на плоской внешней части шины. В дополнение к тому, что эта часть резины создает химические связи с грунтом, протектор помогает отталкивать влагу и грязь с поверхности шины. Протектор отвечает за сцепление с дорогой, без него шина может стать скользкой и небезопасной.
Как долго служат шины?
Срок службы каждой шины будет разным, в зависимости от конструкции и многочисленных факторов износа, но производители и сервисные компании предлагают общие пределы пробега, чтобы предотвратить движение на небезопасной резине. Подробности смотрите в гарантиях и рекомендациях производителя.
Discount Tire, крупная национальная компания по обслуживанию автомобилей, предлагает заменять шины, независимо от глубины протектора, после шести лет эксплуатации. Это время может наступить раньше, в зависимости от состояния шин. Каждая шина также имеет рекомендуемый предел пробега.
Сколько лет вашим шинам?
Министерство транспорта США (DOT) требует, чтобы на боковине всех шин был указан месяц и год их производства. На шинах, выпущенных в 2000 году или новее, это можно найти в последних четырех цифрах идентификационного номера шины. Из этих четырех цифр первые две обозначают месяц, а последние две — год. Например, шина с надписью DOT U2LL LMLR 3209означает, что это было сделано на 32-й неделе 2009 года. До 2000 года использовались три цифры, причем первые две цифры обозначали месяц, а последняя цифра обозначала год.
Безопасность шин
Лучший способ осмотреть шины — снять их, чтобы полностью увидеть переднюю и заднюю боковины, а также протектор. Используйте эти элементы, чтобы убедиться, что вы работаете безопасно.
Все, что вам нужно для проверки шин
Проверка, перестановка и замена шин — простые задачи, но они требуют подъема над землей кусков металла и пластика весом от 3000 до 6000 фунтов. Это делает его опасным. Правильные инструменты обеспечивают безопасность и упрощают работу, поэтому вот что вам понадобится для проверки шин.
Список инструментов
Организация инструментов и снаряжения таким образом, чтобы все было легко досягаемо во время осмотра шин, сэкономит драгоценные минуты, ожидая, пока ваш ловкий ребенок или четвероногий помощник принесет вам наждачную бумагу или паяльную лампу. (Для этой работы вам не понадобится паяльная лампа. Пожалуйста, не давайте ребенку паяльную лампу. — Ред.)
Пока вы спрашиваете богов: «Сколько прослужат мои шины?» — вам также понадобится ровное рабочее пространство, например пол в гараже, подъездная дорожка или уличная парковка. Проверьте свои местные законы, чтобы убедиться, что вы не нарушаете никаких правил при использовании улицы, потому что мы не избавим вас от звонка.
Измеритель протектора шин., Депозитные фотографии
Контрольный список состояния шин
С шиной многое может пойти не так, поэтому важно постоянно проверять ее на исправность. При проверке состояния шин обращайте внимание на эти факторы и учитывайте их:
Давление : Измеряется в фунтах на квадратный дюйм (PSI) и относится к давлению воздуха внутри шин.
Глубина протектора : Относится к глубине узорчатых внешних гребней шины.
Проколы : Проверьте, нет ли чего-нибудь, проникшего в шину и внутреннюю камеру, что может привести к утечке воздуха.
Трещины/сухое гниение г: Ищите трещины или расколы в шине. В случае обнаружения шина небезопасна для вождения и должна быть немедленно заменена.
Чрезмерное/недостаточное накачивание : Накачивание шины с использованием слишком большого или слишком малого количества воздуха приведет к неравномерному износу протектора и ухудшит ее эксплуатационные характеристики.
Баланс : Распределение массы шин должно быть равномерным и сбалансированным для правильной работы.
Советы по уходу за шинами и их обслуживанию
За годы покупки, замены и ремонта шин мы видели все это. Вот несколько основных советов, которые мы извлекли из нашего опыта:
Всегда заменяйте шины комплектами из четырех или шести шин. Вождение с неподходящими шинами может создать или привести к большим проблемам в будущем.
Не забудьте запасное колесо! Последнее, что вы хотите, это оказаться в затруднительном положении с недостаточно накачанной запаской или еще хуже.
В шины встроены износостойкие пластины. Если ваш протектор ровный с планкой, пора менять шины.
Проверьте шину перевернутой четвертаком (проверка ценой датирована). Если протектор покрывает голову Вашингтона, это, как правило, означает, что шина все еще имеет не менее 4/32 дюйма протектора или достаточно для безопасного вождения. Если вы можете увидеть весь купол Вашингтона, отправляйтесь в шинный центр как можно скорее.
Не бойтесь использовать ручной тест. Хотя лучший способ проверки — снять шины, не у всех есть время, место или ноу-хау. Надев перчатку, проведите рукой по поверхности шин, чтобы проверить на наличие неравномерного износа протектора, пузырей, выемок, плоских пятен, гвоздей, стекла, проплешин или других неровностей.
Проверка давления воздуха., Депозитные фотографии
Получите помощь по замене шин у механика на JustAnswer в правильном положении, или утечка масла повсюду может сорвать проект. Вот почему мы сотрудничаем с JustAnswer, которая связывает вас с сертифицированными механиками по всему миру, чтобы помочь вам справиться даже с самой сложной работой.
Итак, если у вас есть вопрос или вы застряли, нажмите здесь и поговорите с ближайшим к вам механиком
Часто задаваемые вопросы
Как часто вам нужно менять шины?
Как правило, мы рекомендуем каждые 5 000–7 000 миль пробега, но это зависит от многих факторов, включая развал-схождение вашего автомобиля. Вы можете прочитать больше в руководстве The Drive о том, как вращать автомобильные шины.
Как часто вашему автомобилю требуется развал-схождение?
Если вы заметите какие-либо несоответствия с рулевым управлением или прямолинейным движением вашего автомобиля, как можно скорее проверьте развал-схождение. Если нет, безопасное и надежное правило — проверять его раз в год. Впрочем, это все зависит от того, как и сколько человек ездит.
Как часто нужно прокачивать шины?
Неплохая идея проверить зрение каждый раз, когда вы садитесь в машину. Для дальнейшего осмотра используйте манометр раз в неделю для проверки шин. Это займет всего несколько минут и может сэкономить вам время, деньги и здоровье в будущем.
Сколько стоит купить новые шины?
Это зависит от типа шины, размера шины и марки. Четыре 15-дюймовые всесезонные шины Sumitomo HTR P02 для 19-летнего автомобиля.96 Saturn SC2 стоит примерно 275 долларов, но четыре 20-дюймовых летних шины Bridgestone Potenza S007 обойдутся вам примерно в 1800 долларов. Ожидайте потратить как минимум несколько сотен долларов.
Найдите подходящие шины с помощью стойки для шин
Послушайте, мы знаем, как трудно бывает выбрать подходящую шину. Между мешаниной слов, которые являются спецификациями шин, а также названиями производителей шин для шин, которые никогда просто не говорят, что они собой представляют, это может быть болью, и вы можете в конечном итоге выбрать неподходящую обувь для своей поездки. Вот почему мы сотрудничаем с нашими друзьями из Tire Rack. Они избавят вас от головной боли при покупке шин. Все, что вам нужно сделать, это нажать здесь.
Есть вопрос? Есть профессиональный совет? Отправьте нам сообщение: [email protected]
Срок службы шин: соблюдайте осторожность после пяти лет
Джоанн Уилл
Специально для The Globe and Mail
724Z»> Опубликовано 18 января 2012 г.
9000 Эта статья была опубликована более чем 10 лет назад. Некоторая информация может быть устаревшей.
Я только что отремонтировал свой автомобиль, и в дилерском центре мне сказали, что мне нужны новые шины. Я думаю, что они просто пытаются заработать деньги. Мои шины выглядят нормально, у них большой протектор, и я проехал всего 24 000 километров с тех пор, как купил их восемь лет назад. Когда я позвонил им, они сказали, что мои шины старые и что шины годятся только в течение ограниченного периода времени, прежде чем они станут слишком жесткими. Меня пытаются развести? — Дон в Дартмуте, Н.С.
В отличие от портвейна или прекрасного односолодового виски, шины со временем не становятся лучше. Независимо от того, прикреплены ли они к транспортному средству или хранятся в подвале, шины со временем изнашиваются.
Но сколько обычно служат шины? Это, конечно, зависит от типа вождения, условий и того, сколько вы ездите. Вы постоянный крейсер по шоссе, исследователь бездорожья, воскресная коляска или все еще мчитесь с приступом субботней ночной лихорадки? Если вы сжигаете полоску каждый раз, когда уходите от света, то вы будете более чем обычным человеком в сервисном центре.
Помимо более очевидной деградации из-за использования, недостаточного или чрезмерного давления, перегрузки автомобиля, климатических условий, дорожных опасностей, неправильного обслуживания, структурных дефектов и неправильной установки, о старении шин следует помнить. Даже если ваши шины используются лишь изредка или просто лежат в гараже под навесом, структурная целостность со временем может ослабнуть, несмотря на то, что остается много протектора. Они могут выглядеть совершенно нормально при первом осмотре, но, возможно, их необходимо проверить и, возможно, заменить.
Кто-нибудь это регулирует? Что ж, Национальная администрация безопасности дорожного движения США, которая разрабатывает и обеспечивает соблюдение стандартов безопасности для автомобилей и регулярно изучает последствия старения шин, говорит: «Хотя срок службы шин в конечном итоге будет зависеть от условий эксплуатации шин и окружающей среды, в которой они эксплуатации, существуют некоторые общие рекомендации. Некоторые производители транспортных средств рекомендуют заменять шины каждые шесть лет независимо от их использования.Кроме того, ряд производителей шин называют максимальный срок службы шин 10 лет.Конкретные рекомендации по эксплуатации шин см. в руководстве по эксплуатации. Ваш автомобиль. Помните, что всегда разумно проявлять осторожность, если вы подозреваете, что шины вашего автомобиля старше шести лет».
Транспорт Канады не регламентирует возраст, срок годности или срок службы шин. Однако они требуют, чтобы дата изготовления была отлита на боковине каждой шины. В соответствии с Законом о безопасности транспортных средств Министерство транспорта Канады разрабатывает, поддерживает и обеспечивает соблюдение Канадских правил безопасности автомобильных шин. Они требуют, чтобы все шины имели идентификационный номер шины (TIN). Это последовательность букв и цифр, отлитая на боковине каждой шины и включающая дату изготовления шины.
Этой дате соответствуют последние четыре цифры ИНН. Первые две цифры обозначают неделю производства, а последние две — год. Обратите внимание, однако, что, хотя TIN указан на обеих сторонах шины, код даты изготовления указан только на одной стороне.
Я также разговаривал с владельцем шиномонтажа. Я знаю, о чем вы думаете, и, конечно же, его бизнес — продажа шин, но он дает несколько разумных советов. «Практическое правило для срока службы шин составляет пять лет», — говорит Эл Премджи, владелец компании ABC Tire в Ванкувере.
«Примерно через пять лет резина становится твердой, и, даже если шины выглядят хорошо, сцепление с дорогой снижается и ослабевает довольно сильно, на самом деле. Некоторые люди не осознают этого, они думают, что их шины в порядке, просто глядя на их, но это не так».
Пожалуй, самое интересное, что он упомянул, это то, что, если новые шины остаются непроданными на его полках через два года, они отправляются обратно производителю. «В наши дни производители очень осторожны с тем, что они несут, и как долго они остаются на полке».
Строительство фундамента предполагает разработку грунта, так как необходимо углубление. В зависимости от типа постройки будет сделан выбор в пользу котлована или небольшой траншеи. Котлованы подготавливают для строительства многоэтажных домов, коттеджей, а также сооружений с цокольным этажом или подвалом.
Планирование – важный этап в организации котлованных работ. Перед началом рытья траншей необходим ряд экспертиз и исследований. По их результатам выясняют следующие параметры:
Состав почвы;
Плотность почвенных пластов;
Наличие грунтовых вод и их объем;
Нагрузку на основание будущего строения.
Грунтовые воды могут стать препятствием в строительстве. Однако применяют различные методики по выведению излишков воды. В зависимости от того, какие грунты преобладают в месте строительства, меняются и откосы в траншеях. Угол наклона при рытье котлованов рассчитывается с учетом особенностей почвы.
После составления схем и чертежей все данные переносятся на реальную территорию. Во время геодезических разметок определяют точные показатели ширины траншеи и глубины котлована.
Перед началом разработки грунта необходимо скорректировать рабочую территорию. Поверхность должна быть очищена от растительности и неиспользуемых строений. Любые неровности почвы должны быть устранены: выбоины засыпаются, а бугры равняются с верхним слоем почвы. Только после тщательной подготовки начинается обустройство котлована.
Разработка грунта под фундамент включает в себя множество этапов:
Отведение грунтовых вод. В большинстве случаев простое откачивание воды не принесет результата. Это временная мера, которая не подходит под обустройство домов. Некачественное отведение спровоцирует вымывание грунта под фундаментом, что, соответственно, создаст угрозу безопасности постройки. Эффективным является возведение дамб и стоков.
Срез верхнего слоя грунта с растительностью.
Выемка грунта и его перемещение.
Разравнивание почвы и трамбовка грунта.
Разработка котлована или траншеи.
Финишная отделка стенок котлована.
Подготовка строительной площадки для установки фундамента.
Котлованная разработка
Выемку грунта под котлован и траншею лучше всего производить при помощи экскаватора. В некоторых случаях невозможно доставить технику к определенному участку. Для того, чтобы не рыть котлован вручную, выстраивают временные дороги и подъезды. Так организовываются перемещения экскаваторов к месту проведения разработки.
В зависимости от величины котлована используют различные виды спецтехники. Если разрабатывают траншею небольшого размера, то применяются небольшие модели экскаваторов. При глубоком котловане используется более мощная техника. Универсальным считается использование одноковшовых экскаваторов. Они отлично справляются с поставленными задачами и могут применяться при любых условиях работы.
Процесс подготовки грунта под фундаменты включает несколько этапов. Наряду с одноковшовым экскаватором, в разработке грунта участвует и другая техника. После выемок почвы необходимо удалить ее со строительной площадки. Впоследствии с помощью специализированных машин укрепляются откосы выемки.
Для рытья котлованов могут использовать экскаваторы с прямой и обратной лопатой. Если во время работы техника устанавливается выше уровня грунта, то применяют способ копания обратной лопатой. Такой вариант применяется для неглубоких котлованов и траншей. Экскаватор зачерпывает грунт на себя, а затем отсыпает его в сторону, разворачивая ковш. Прямая лопата используется при установке техники ниже уровня грунта. В данном случае почва грузится на сам экскаватор или же отгружается в отвал. Процесс черпания происходит «от себя».
Разработка котлована экскаватором не является сложным процессом, но важно соблюдать все этапы работы, а именно:
Исследование местности.
Оценка состояния почвы.
Подбор спецтехники.
Изучение подземных коммуникаций. При обнаружении водопроводов, канализационных систем или каналов подачи газа все эти сооружения необходимо обойти.
Определение размеров котлована.
Начало разработки. Рытье котлована начинается с одной стороны.
Постепенная выемка грунта. Разработка происходит слой за слоем.
Укрепление откосов.
На каждом этапе важно соблюдать условия безопасности. Геодезисты отслеживают правильность разработки. При необходимости такой специалист может скорректировать работу экскаваторщика. Во время рытья котлована важно соблюдать непрерывный темп работы экскаватора со своевременным вывозом грунта.
Оборудование для разработки грунта
Среди навесного оборудования, предназначенного для разработки грунта, стоит выделить ковши для экскаватора. Они бывают различных типов, в том числе общеземельные, траншейные и планировочные.
Ковши траншейного назначения, как следует из названия, применяются для прокладки траншей. Они имеют специальный профиль, который препятствует налипанию грунта в процессе работ. А бокорезы, установленные на траншейных ковшах, снижают нагрузку на рабочее оборудование.
Для создания насыпей и откосов используются планировочные ковши. Данные ковши изготавливаются с меньшим объемом и большей шириной по сравнению с универсальным общеземельным ковшом, что позволяет им легко выравнивать поверхность и работать с грунтом.
Общеземельные ковши имеют стандартное назначение и применяются для широкого перечня работ с грунтом.
Остались вопросы? Задайте их нашему специалисту.
Теги:
#Технологии строительства
#Экскаватор
Технология разработки, перемещения и укладки грунта
Содержание страницы
1. Разработка грунтов экскаваторами
2. Разработка грунта землеройно-транспортными машинами
3. Укладка и уплотнение грунта
1. Разработка грунтов экскаваторами
Экскаваторы относятся к землеройным машинам. Принята следующая классификация экскаваторов: одноковшовые экскаваторы цикличного и непрерывного действия.
Наибольшее применение имеют одноковшовые строительные экскаваторы (ЭО), которыми выполняется около 45 % всего объема земляных работ. Главный параметр ЭО — вместимость ковша, м3. Основные технологические параметры: глубина (высота) копания, максимальный радиус копания, высота погрузки. В строительстве работают экскаваторы восьми размерных групп, имеющие вместимость ковша 0,15–4,0 м3. Наибольшее распространение находят экскаваторы 4-й и 5-й групп (вместимость ковша 0,65 и 1 м3).
Большинство одноковшовых строительных экскаваторов — это универсальные машины, которые могут быть оснащены различными видами сменного рабочего оборудования. Современный гидравлический экскаватор может быть оснащен более чем десятью видами рабочего оборудования, которые значительно расширяют его технологические возможности.
Процесс разработки грунта экскаватором с любым видом рабочего оборудования складывается из чередующихся в определенной последовательности операций в одном цикле: резание грунта и заполнение ковша, подъем ковша с грунтом, поворот экскаватора вокруг оси к месту выгрузки, выгрузка грунта из ковша, обратный поворот экскаватора, опускание ковша и подача его в исходное положение.
Использование сменного рабочего оборудования дает возможность механизировать такие процессы, как зачистка дна выемок, дробление и удаление негабаритов и валунов, отделка поверхности откосов земляного сооружения, дна выемок, послойное уплотнение грунта в стесненных условиях при устройстве обратных засыпок, рыхление мерзлого и трудноразрабатываемого грунта.
Наиболее распространенными видами рабочего оборудования являются прямая, обратная лопаты, драглайн и грейфер (рис. 1).
Предельные размеры выемок, которые могут быть выполнены одноковшовым экскаватором с одной стоянки, зависят от его рабочих параметров. Основными рабочими параметрами одноковшовых экскаваторов при разработке выемок являются: максимально возможная глубина копания (резания), наибольший и наименьший радиусы копания на уровне стоянки экскаватора; радиус выгрузки, высота выгрузки.
Разработку грунта одноковшовыми экскаваторами ведут позиционно.
Зону, в которой действует экскаватор на данной позиции, называют забоем. В нее входят площадка, на которой находится экскаватор, часть массива грунта, разрабатываемого с одной стоянки, и площадка, на которой устанавливается транспорт под погрузку или размещается отвал грунта. По окончании разработки грунта в данном забое экскаватор перемещается на новую позицию.
Рис. 1. Схемы рабочих параметров одноковшового экскаватора и профили забоев:а – прямая лопата с гидравлическим приводом; б – обратная лопата с гидравлическим приводом; в – грейфер; г – драглайн
Экскаватор и транспортные средства должны быть расположены в забое таким образом, чтобы средняя величина угла поворота экскаватора от места заполнения ковша до места его выгрузки была минимальной, так как на время поворота стрелы может расходоваться до 70 % рабочего времени цикла экскаватора.
Экскаватор с рабочим оборудованием прямой лопатой (рис. 1, а) используют для разработки грунтов, расположенных выше уровня стоянки экскаватора, преимущественно с погрузкой на транспорт.
Процесс выемки грунта осуществляется лобовыми и боковым забоями. В лобовом забое экскаватор разрабатывает грунт впереди себя и отгружает его на транспортные средства, которые подают к экскаватору по дну забоя. В зависимости от ширины проходки лобовые забои подразделяют на узкие (ширина проходки менее 1,5 размера оптимального радиуса резания Ro; Ro = 0,9Rmах), нормальные [ширина (1,5…1,9)Ro] и уширенные [ширина (2…2,5)Ro]. За счет того, что для подачи транспортного средства под погрузку в разрабатываемый котлован необходимо устраивать съезд с уклоном не более 12, увеличивается объем земляных работ и размеры строительной площадки.
Экскаватор с обратной лопатой (рис. 1, б) предназначается для рытья траншей и котлованов, расположенных ниже уровня его стоянки. Транспортные средства под погрузку грунта располагаются на одной отметке с экскаватором. Это позволяет существенно снизить трудоемкость земляных работ.
Экскаватор-драглайн (рис. 1, г) разрабатывает грунт ниже уровня своей стоянки. Так как ковш драглайна гибко подвешен, эффективно его использовать при разработке каналов, траншей в несвязных грунтах с разгрузкой в отвал.
Экскаватор-грейфер (рис. 1, в) применяют для рытья колодцев, узких глубоких котлованов, траншей и других сооружений, особенно на участках ниже уровня грунтовых вод.
Экскаваторы непрерывного действия (ЭН) подразделяются на экскаваторы продольного, поперечного, радиального копания. Как средство комплексной механизации технологических процессов производства земляных работ в строительстве наибольшее распространение получили экскаваторы продольного копания. К ним относятся многоковшовые цепные и роторные траншеекопатели, цепные скребковые, роторные бесковшовые (фрезерные), экскаваторы-дреноукладчики, экскаваторы-каналокопатели. Эти машины менее универсальны, чем одноковшовые экскаваторы. Рациональной областью применения ЭН является устройство траншей глубиной до 4 м с шириной выемки поверху до 2 м. Значительное влияние на возможность использовать ЭН оказывают стесненность условий и группа разрабатываемого грунта. Главный параметр ЭН — глубина копания. Основные технологические параметры: ширина разрабатываемой траншеи поверху и понизу.
Цепные экскаваторы применяют для рытья траншей под кабели, канализационные трубопроводы, линии связи и др., глубиной до 6 м и шириной до 2 м. Технологическая схема разработки грунта цепным экскаватором непрерывного действия ЭТЦ-252 дана на рис. 2.
Рис. 2. Технологическая схема разработки грунта при устройстве траншеи экскаватором непрерывного действия ЭТЦ-252
Роторные экскаваторы получили широкое применение для рытья траншей под газо- и нефтепроводы глубиной до 2,5 м и шириной до 2,6 м.
Роторный траншейный экскаватор (рис. 3) состоит из тягача, рабочего органа в виде ротора с ковшами и транспортера. Резание грунта и подъем его из траншеи производятся ковшами ротора; из ковшей грунт пересыпается на кроткий поперечный ленточный транспортер, который выдает грунт в отвал или в транспортные средства. Роторный экскаватор создает траншею прямоугольного сечения с вертикальными стенками. Для получения трапецеидального сечения траншеи ее стенки срезают двумя боковыми наклонными фрезами. В некоторых конструкциях для этой цели делают качающийся ротор. Производительность роторного траншейного экскаватора (при тех же размерах траншеи) в 2 раза больше производительности цепного и в 5–6 раз больше одноковшового.
Рис. 3. Траншейный роторный экскаватор: 1 – двигатель; 2 и 3 – механизм подъема основной рамы с ротором; 4 – приводная цепь; 5 – поперечный транспортер; 6 – ковш ротора; 7 – основная рама; 8 – опорная тележка; 9 – зачистной нож
2. Разработка грунта землеройно-транспортными машинами
Землеройно-транспортными машинами (ЗТМ) называют машины, выполняющие одновременно послойное отделение от массива и перемещение грунта к месту укладки или в отвал. К таким машинам относят бульдозеры, скреперы, автогрейдеры, грейдер-элеваторы. С их помощью возводят насыпи, делают выемки и котлованы, профилируют земляное полотно, планируют площади и выполняют работы других видов.
Рабочий процесс ЗТМ включает копание грунта, его транспортировку и выгрузку и выполняется при движении машины. В зависимости от конструкции рабочих органов различают ковшовые (скреперы) и ножевые (бульдозеры, грейдеры и грейдеры-элеваторы) землеройно-транспортные машины. Землеройно-транспортные машины выпускают самоходными, а также прицепными и полуприцепными.
По мощности силовых установок землеройно-транспортные машины подразделяют на машины малой мощности (до 100 кВт), средней (100–200) и большой (свыше 200).
Эффективность работы ЗТМ в значительной степени зависит от рельефа местности, климатических условий, физико-механических свойств и состояния грунта: прочность, влажность, липкость, сопротивление сдвигу.
Землеройно-транспортные машины отличаются высокой маневренностью и мобильностью, простотой конструкции и обслуживания, включая подготовку к работе. Непрерывность их цикла обеспечивается тем, что в одном агрегате может совмещаться землеройное, транспортное и планирующее оборудование. Благодаря этому землеройно-транспортными машинами в комплексе можно выполнять большинство основных и вспомогательных земляных работ во всех отраслях строительства.
Бульдозеры предназначены для послойной разработки грунта I–IV категорий и его перемещения при возведении и предварительном профилировании грунтовых насыпей; разравнивании грунта, отсыпанного в бурты и валы; чернового выравнивания и планировки поверхностей; копании траншей под фундаменты и коммуникации. Их используют при вертикальной поверхности поверхностей, разработке выемок и котлованов, нарезки террас на косогорах, засыпке траншей, котлованов и пазух фундаментов зданий, а также для расчистки территорий от снега, камней, кустарника, пней, мелких деревьев, строительного мусора и т. п.
Бульдозеры со специальным оборудованием используются для толкания скреперов при их загрузке.
Бульдозерное навесное оборудование на базовый гусеничный включает отвал с ножами, толкающее устройство в виде брусьев или рамы и систему управления отвалом. Тягачи современных бульдозеров оснащаются дизельным двигателем с увеличенным запасом мощности и крутящего момента, механической или гидромеханической (динамической или объемной) ходовой трансмиссией с коробкой переключения передач под нагрузкой и гидросистемой управления бульдозерным отвалом. Последняя позволяет перемещать отвал в вертикальной плоскости, переводить его в плавающее положение, перекашивать в поперечной плоскости, изменять угол резания, а в бульдозерах с поворотным отвалом – поворачивать его в плане на угол до 25° в обе стороны. Современные бульдозеры являются конструктивно подобными машинами, базовые тракторы и навесное оборудование которых унифицированы. Главный параметр бульдозеров – тяговый класс базового трактора (тягача).
В настоящее время выпускаются бульдозеры с различным конструктивным решением отвала.
Универсальный отвал используют для планировочных работ в грунтах с нарушенной структурой.
Сферический отвал применяют для разработки мягких и средней крепости грунтов.
Изогнутая в плане форма отвала предусмотрена для косого резания грунтов, при котором уменьшается сопротивление резанию и можно увеличить на 10–12 % длину отвала. За счет выступающих вперед концов отвала объем перемещаемого грунта увеличивается на 20–25 % по сравнению с прямым отвалом.
Отвал с рыхлящими боковыми зубьями используют для разработки крепких каменистых грунтов бульдозерами большой мощности. Зубья выдвигаются гидроцилиндрами ниже ножей на 20–30 см. Совковый отвал имеет боковые щитки, снижающие потери грунта при перемещении, и выступающую вперед часть ножа для лучшего врезания в грунт. Применяют его для разработки малосвязных грунтов в случае перемещения их на большие расстояния.
Кроме указанных типов отвалов внедряют в производство дополнительные виды сменного рабочего оборудования для отделки откосов насыпей, рыхления грунта, удаления кустарника и др. Использование их значительно повышает универсальность бульдозеров.
В зависимости от условий работы, мощности и типа тягача гусеничные бульдозеры работают на скоростях 2,4–6,0 км/ч, на колесных тягачах – 3,5–8,0, а перемещают грунты соответственно на скоростях 4–8 и 6–12 км/ч (холостой ход – 10–12 и 20–25 км/ч).
При копании режущая часть отвала заглубляется в грунт и бульдозер одновременно движется вперед. Максимально возможный объем призмы волочения современные бульдозеры набирают на участке длиной 6–10 м. Экономически целесообразная дальность перемещения грунта не превышает 60–80 м для гусеничных и 100–140 м для пневмоколесных машин. Вырезаемый из забоя грунт накапливается перед отвалом, формируя призму грунта, которую называют призмой волочения. После этого отвал выглубляют и бульдозер перемещает грунт к месту укладки. Далее бульдозер разравнивает призму грунта предварительно несколько приподнятым отвалом. Разравнивать грунт можно передним и задним ходом машины. При транспортировании грунта часть его теряется. Потери, зависящие от дальности перемещения, могут доходить до 30 % и более от объема призмы волочения.
Основные схемы резания и перемещения грунта бульдозером приведены на рис. 4.
Рис. 4. Схема резания и перемещения грунта бульдозером: а – продольная при резании под уклон на горизонтальном участке траншейным способом; б – продольная при резании под уклон на горизонтальном участке послойным способом; 1 – насыпь; 2 – выемка
Скрепер предназначен для послойной разработки грунта, транспортирования и послойной укладки его в земляное сооружение или отвал с разравниванием. При движении по отсыпанному слою грунта скрепер одновременно частично уплотняет его.
по способу передвижения: прицепные, полуприцепные, самоходные;
по способу разгрузки: со свободной, полупринудительной и принудительной разгрузкой.
Скреперы используют в дорожном, промышленном и гидротехническом строительстве для устройства насыпей из боковых резервов, выемок с перемещением грунта в насыпь, возведения плотин, отрывки котлованов. Они могут работать на самых разнообразных грунтах, кроме заболоченных. На влажных глинах и черноземах грунты налипают на стенки ковша скрепера и забивают его. Сыпучий песок также плохо заполняет ковш и плохо выгружается из него. Эффективнее всего скреперы применять на супесях и суглинках, так как эти грунты хорошо заполняют ковш.
Скреперами можно разрабатывать грунт до IV категории включительно. Для повышения эффективности работы скреперов с грунтами III–IV категорий их предварительно разрыхляют.
При работе скрепера на тяжелых грунтах сила тяги одного трактора или одноосного колесного тягача может оказаться недостаточной для срезания стружки и наполнения ковша. В таких случаях применяют толкач – гусеничный трактор или двухосный колесный тягач. Толкач упирается толкающим приспособлением в задний буфер скрепера и вместе с тягачом создает необходимое для наполнения ковша скрепера тяговое усилие. Скребковые питатели и элеваторы повышают степень наполнения ковша скрепера и дают более равномерную нагрузку скреперу и уменьшают потребную силу тяги.
Применение прицепных скреперов целесообразно для перемещения грунта на расстояние от 100 до 300 м.
Самоходные скреперы эффективны при дальности перемещения грунта от 300 до 5000 м и более.
Свободная разгрузка не обеспечивает хорошего опорожнения ковша липких и влажных грунтов и применяется только в машинах малой емкости.
Самой надежной, хотя и несколько более энергоемкой, является принудительная разгрузка.
Схемы движения скреперов приведены на рис. 5.
Рис. 5. Схемы движения скреперов: а – эллипс; б – спираль; в – «восьмерка»; г – «зигзаг»; д – челночно-поперечная; е – челночно-продольная
Автогрейдеры предназначают в основном для производства планировочных работ и профилировки земляного полотна при строительстве автомобильных и железных дорог. Рабочим органом машины является отвал. Изменяют положение отвала в горизонтальной плоскости вращением поворотного круга.
Планировка поверхности разрабатываемой площади или профилирование дорожного полотна выполняется за несколько проходов с различными установками отвала, и состоит из операций вырезания грунта и перемещения его вдоль отвала при движении автогрейдера. Для расширения области применения и увеличения времени использования машины в течение года автогрейдеры снабжают сменным рабочим оборудованием различного назначения: снегоочистителями плужным и роторным, грейдер-элеватором, дорожной фрезой.
Опыт использования автогрейдеров показывает, что число проходов для вырезания корыта обычно составляет 6–8.
Грейдер-элеватор – это землеройно-транспортная машина, используемая для послойной разработки грунта с помощью рабочего органа в виде ножа или совка и перемещения его ленточным конвейером или метателем в отвал, или транспортные средства. Грейдерэлеваторы обеспечивают высокую производительность. Применяют их для возведения невысоких насыпей автомобильных и железных дорог из боковых рвов преимущественно в равнинной местности, разработки выемок с перемещением вынутого грунта в отвал, устройства полунасыпей на косогорах с поперечным уклоном до 12° и рытья небольших каналов для орошения земель.
Высокой производительности грейдер-элеваторов в значительной степени способствует разделение функций резания и перемещения грунта между рабочими органами – ножами и транспортерами.
Их целесообразно применять лишь на линейных работах при большой протяженности участков, где можно обеспечить работу в постоянном режиме.
3. Укладка и уплотнение грунта
Основные объемы работ при укладке и уплотнении грунтов при возведении зданий и сооружений приходятся на обратную засыпку пазух фундаментов и работы по планировке участков, прилегающих к строящим объектам.
Уплотнение грунтов относится к числу наиболее важных элементов технологического процесса подготовки оснований под строительные объекты. От качества выполнения этого процесса зависит срок эксплуатации зданий и сооружений без ремонтов. С этой целью для каждого из сооружений установлены технические требования к плотностям их грунтов. При этом в основу оценки степени уплотнения положен метод стандартного уплотнения, и потому требования к плотностям грунтов обычно выражены в виде коэффициента уплотнения, т. е. в долях от максимальной стандартной плотности. Степень уплотнения характеризуется отношением веса единицы объема грунта после уплотнения к весу такого же объема в рыхлом состоянии и оценивается коэффициентом уплотнения kу.
Процесс уплотнения (необратимого деформирования) грунта заключается в вытеснении воздуха и воды путем внешнего силового воздействия или за счет гравитационных сил, в результате которых определенная масса грунта уменьшается в объеме, а его плотность повышается. Разрыхление грунта перед его уплотнением способствует выходу воздуха и свободной воды из пор на поверхность, благодаря чему требуемая плотность грунта может быть достигнута меньшим числом повторных нагружений (проходок). По этой причине большинство способов уплотнения грунта являются двухэтапными, включающими разрыхление уплотняемого слоя и собственно его уплотнение. Эффективность процесса уплотнения грунта существенно зависит от его влажности. Так при недостаточной влажности для достижения требуемой плотности грунта. На сегодня установлены значения оптимальной влажности грунтов, позволяющие обеспечить их максимальную плотность при уплотнении.
При выборе уплотняющих машин и оборудования, а также при назначении режимов их работы, следует учитывать некоторые особенности грунтов. В отличие от других материалов грунты относят к телам, деформации которых зависят не только от приложенной нагрузки, а также от продолжительности ее действия и скорости изменения напряженного состояния. Зависимость между напряжениями и деформациями подчиняется закону Гука лишь при медленном нагружении (менее 50 кПа/с) и только для связных грунтов. Во всех случаях быстрого или ударного приложения нагрузки деформации в грунте отстают от напряжений. При этом деформации продолжают расти и после того, как напряжения начнут снижаться. Такой процесс деформирования называют последействием нагружения. Доля деформаций этапа последействия в общем размере деформаций существенна. Так, при скоростях нагружения, соответствующих перекатыванию колес землеройно-транспортных машин, катков и т. п., она составляет около 50 %, а в режимах работы трамбующих машин еще больше. В последнем случае деформация может достигнуть максимального значения, когда нагрузка успела снизиться до нуля. Обратимая деформация всегда запаздывает по отношению к изменению напряжений. При этом значительная часть этой деформации приходится на этап обратного упругого последействия уже после полной разгрузки. По мере роста скорости нагружения грунт приобретает хрупкие свойства – его разрушение происходит при уменьшенных деформациях. Следует также учитывать продолжительность пауз между смежными циклами нагружений, которая должна быть достаточной для полного восстановления обратимой деформации. В противном случае из-за встречного движения грунтовых агрегатов накопленная деформация несколько снижается. Все процессы уплотнения грунтов в строительстве полностью механизированы. Выполняют их с помощью машин и оборудования, которые по характеру силового воздействия на грунт подразделяют на статического, динамического и комбинированного действия.
Статическое воздействие реализуется в виде укатки (многоразовой проходки) грунта колесами, вальцами, кулачковыми и решетчатыми катками. Схема уплотнения грунта катками приведена на рис. 6.
Рис. 6. Схема уплотнения грунта катками: 1 – трактор со сцепом из двух кулачковых катков; 2 – полосы укатки; 3 – направление движения катков; 4 – направление укатки полос; 5 – рыхлый слой грунта
Динамическое воздействие осуществляется при трамбовании и виброуплотнении. При трамбовании грунт уплотняется падающей массой. При этом часть кинетической энергии преобразуется в момент удара о грунт в работу для его уплотнения.
Виброуплотнение заключается в сообщении грунту колебательного движения, которое приводит к относительному смещению его частиц и более полной их упаковке. Эти движения возбуждаются колеблющимися массами, находящимися на поверхности уплотняемого грунта. При виброуплотнении рабочий орган вибратора колеблется вместе с грунтом (присоединенной массой грунта). Если возмущения превзойдут определенный предел, то виброуплотнение преобразуется в вибротрамбование с отрывом рабочего органа вибратора от грунта и частыми ударами по нему. При этом грунт будет встряхиваться, в результате чего находящаяся в нем связанная вода перейдет в свободную, благодаря чему уменьшится сопротивляемость грунта внешним нагрузкам. Этим достигается большая эффективность процесса по сравнению с другими способами уплотнения. Как разновидность виброуплотнения применяют также комбинацию этого способа с укаткой, для чего перекатываемому по грунту катку сообщают направленные вертикальные колебания.
По способу перемещения рабочего органа относительно уплотняемой зоны грунта различают самоходные машины, прицепные и полуприцепные орудия, перемещаемые за тягачом (все виды катков), машины с навесными рабочими органами (трамбовочные и вибротрамбовочные машины) и оборудование, перемещаемое за счет импульсных реактивных сил в результате наклонного силового воздействия на грунт (виброплиты).
При назначении режимов работы грунтоуплотняющего оборудования следует учитывать, что большей глубине уплотненного слоя соответствуют большие давления на поверхности контакта с грунтом рабочего органа, которые, однако, не должны быть больше предела прочности грунта. Если это условие не удовлетворяется, то происходит разрушение структуры грунта, которое, в случае уплотнения укаткой, проявляется в сильном волнообразовании перед вальцами или колесами катков, выпирании грунта в стороны. Поскольку после каждой очередной проходки грунтоуплотняющей машины предел прочности грунта на его поверхности возрастает, то для повышения эффективности процесса целесообразно контактные давления увеличивать от прохода к проходу (для катков) или от удара к удару (для трамбующих машин). Достигнуть это можно, выполняя уплотнение грунта в две стадии: предварительно – легкой машиной, окончательно – тяжелой. Такая технология позволит уменьшить общее число проходов или ударов в среднем на 25 % и снизить стоимость работ до 30 %. При уплотнении грунтов после скреперной отсыпки эффект будет еще выше вследствие того, что предварительное уплотнение грунта будет выполнено скреперами попутно с их разгрузкой.
Выбор того или иного способа уплотнения зависит от характеристик грунта и толщины уплотняемого слоя. Связные грунты, отсыпаемые относительно тонким слоем, хорошо уплотняются катком статического действия. Такие грунты, уложенные большой толщиной слоя, рекомендуется уплотнять трамбованием. Малосвязные и сыпучие грунты лучше всего уплотнять вибрационными машинами.
Просмотров:
3 695
2,5 (1,5-3) м3, группа грунтов 1 — 1000 м3
ФГИС ЦС
Вход/Регистрация
Утверждены Приказом Министерства строительства и жилищно-коммунального хозяйства Российской Федерации от 26 декабря 2019 г. № 876/пр
Разработка грунта в отвал экскаваторами «драглайн» или «обратная лопата» с ковшом вместимостью: 2,5 (1,5-3) м3, группа грунтов 1 — 1000 м3
Состав работ:
1.
Разработка грунта навымет.
2.
Устройство и содержание водоотводных канав или ограждающих валиков.
3.
Вспомогательные работы, связанные с перемещением экскаватора из забоя в забой.
Ресурсы:
Код
Наименование
К-во
Ед.
1-100-33
Затраты труда рабочих (Средний разряд — 3,3)
4.21
чел.-ч
2
Затраты труда машинистов
11.68
чел.-ч
91.01.05-118
Экскаваторы одноковшовые электрические на гусеничном ходу, емкость ковша 2,5 м3
5.84
маш.-ч
Добавьте в избранное
Вы можете сравнивать 2 или 3 расценки из одной базы. Перейдите на страницу нужной расценки и нажмите кнопку «Добавить» — будет сформирована кнопка на страницу с результатом.
Все Расценки Таблицы
Таблица 01-01-002. Разработка грунта в отвал экскаваторами «драглайн» или «обратная лопата» с ковшом вместимостью 2,5; 1,6; 1,25 м3
Номер расценки
Наименование и характеристика работ и конструкций
чел./ч
маш./ч
ФЕР01-01-002-01
Разработка грунта в отвал экскаваторами «драглайн» или «обратная лопата» с ковшом вместимостью: 2,5 (1,5-3) м3, группа грунтов 1 — 1000 м3
4.21
11.68
ФЕР01-01-002-02
Разработка грунта в отвал экскаваторами «драглайн» или «обратная лопата» с ковшом вместимостью: 2,5 (1,5-3) м3, группа грунтов 2 — 1000 м3
5.17
14.32
ФЕР01-01-002-03
Разработка грунта в отвал экскаваторами «драглайн» или «обратная лопата» с ковшом вместимостью: 2,5 (1,5-3) м3, группа грунтов 3 — 1000 м3
6.32
17.52
ФЕР01-01-002-04
Разработка грунта в отвал экскаваторами «драглайн» или «обратная лопата» с ковшом вместимостью: 2,5 (1,5-3) м3, группа грунтов 4 — 1000 м3
8. 66
24
ФЕР01-01-002-05
Разработка грунта в отвал экскаваторами «драглайн» или «обратная лопата» с ковшом вместимостью: 2,5 (1,5-3) м3, группа грунтов 5 — 1000 м3
11.5
31.8
ФЕР01-01-002-06
Разработка грунта в отвал экскаваторами «драглайн» или «обратная лопата» с ковшом вместимостью: 2,5 (1,5-3) м3, группа грунтов 6 — 1000 м3
13.3
36.8
ФЕР01-01-002-07
Разработка грунта в отвал экскаваторами «драглайн» или «обратная лопата» с ковшом вместимостью: 1,6 (1,25-1,6) м3, группа грунтов 1 — 1000 м3
3.49
14.52
ФЕР01-01-002-08
Разработка грунта в отвал экскаваторами «драглайн» или «обратная лопата» с ковшом вместимостью: 1,6 (1,25-1,6) м3, группа грунтов 2 — 1000 м3
4.18
17.36
ФЕР01-01-002-09
Разработка грунта в отвал экскаваторами «драглайн» или «обратная лопата» с ковшом вместимостью: 1,6 (1,25-1,6) м3, группа грунтов 3 — 1000 м3
5. 01
20.8
ФЕР01-01-002-10
Разработка грунта в отвал экскаваторами «драглайн» или «обратная лопата» с ковшом вместимостью: 1,6 (1,25-1,6) м3, группа грунтов 4 — 1000 м3
7.13
29.6
ФЕР01-01-002-11
Разработка грунта в отвал экскаваторами «драглайн» или «обратная лопата» с ковшом вместимостью: 1,6 (1,25-1,6) м3, группа грунтов 5 — 1000 м3
8.47
35.2
ФЕР01-01-002-12
Разработка грунта в отвал экскаваторами «драглайн» или «обратная лопата» с ковшом вместимостью: 1,6 (1,25-1,6) м3, группа грунтов 6 — 1000 м3
9.24
38.4
ФЕР01-01-002-13
Разработка грунта в отвал экскаваторами «драглайн» или «обратная лопата» с ковшом вместимостью: 1,25 (1,4-1,5) м3, группа грунтов 1 — 1000 м3
3.47
14.44
ФЕР01-01-002-14
Разработка грунта в отвал экскаваторами «драглайн» или «обратная лопата» с ковшом вместимостью: 1,25 (1,4-1,5) м3, группа грунтов 2 — 1000 м3
4. 24
17.64
ФЕР01-01-002-15
Разработка грунта в отвал экскаваторами «драглайн» или «обратная лопата» с ковшом вместимостью: 1,25 (1,4-1,5) м3, группа грунтов 3 — 1000 м3
5.06
21
ФЕР01-01-002-16
Разработка грунта в отвал экскаваторами «драглайн» или «обратная лопата» с ковшом вместимостью: 1,25 (1,4-1,5) м3, группа грунтов 4 — 1000 м3
7.17
29.8
ФЕР01-01-002-17
Разработка грунта в отвал экскаваторами «драглайн» или «обратная лопата» с ковшом вместимостью: 1,25 (1,4-1,5) м3, группа грунтов 5 — 1000 м3
8.86
36.8
ФЕР01-01-002-18
Разработка грунта в отвал экскаваторами «драглайн» или «обратная лопата» с ковшом вместимостью: 1,25 (1,4-1,5) м3, группа грунтов 6 — 1000 м3
10.3
42.8
91.14.02-001
Автомобили бортовые, грузоподъемность до 5 т
91. 05.05-015
Краны на автомобильном ходу, грузоподъемность 16 т
91.05.01-017
Краны башенные, грузоподъемность 8 т
91.01.01-035
Бульдозеры, мощность 79 кВт (108 л.с.)
91.06.06-048
Подъемники одномачтовые, грузоподъемность до 500 кг, высота подъема 45 м
01.7.04.01-0001
Доводчик дверной DS 73 BC «Серия Premium», усилие закрывания EN2-5
20.3.03.07-0093
Светильник потолочный GM: A40-16-31-CM-40-V с декоративной накладкой
01.7.03.01-0001
Вода
04.3.01.12-0111
Раствор готовый отделочный тяжелый, цементно-известковый, состав 1:1:6
14.5.01.10-0001
Пена для изоляции № 4 (для изоляции 63-110 мм)
Тестируем ФСНБ-2022
API расценок ФГИС ЦС
ФСНБ-2020 включая дополнение №9 (приказы Минстроя России от 20. 12.2021 № 961/пр, 962/пр) действует с 01.02.2022
Нашли ошибку? Напишите в Техподдержку
Расценка ФЕР 01-01-009-18. Разработка грунта в траншеях экскаватором «обратная лопата» с ковшом вместимостью 0,5 (0,5-0,63) м3, в отвал группа грунтов: 6 — 1000 м3
ФГИС ЦС
Вход/Регистрация
Утверждены Приказом Министерства строительства и жилищно-коммунального хозяйства Российской Федерации от 26 декабря 2019 г. № 876/пр
Разработка грунта в траншеях экскаватором «обратная лопата» с ковшом вместимостью 0,5 (0,5-0,63) м3, в отвал группа грунтов: 6 — 1000 м3
Состав работ:
1.
Разработка траншей экскаватором по размерам и отметкам.
2.
Обработка откосов траншей до проектных.
3.
Перемещение экскаватора в пределах фронта работ.
Ресурсы:
Код
Наименование
К-во
Ед.
2
Затраты труда машинистов
64.5
чел.-ч
91.01.05-085
Экскаваторы одноковшовые дизельные на гусеничном ходу, емкость ковша 0,5 м3
64.5
маш.-ч
Добавьте в избранное
Вы можете сравнивать 2 или 3 расценки из одной базы. Перейдите на страницу нужной расценки и нажмите кнопку «Добавить» — будет сформирована кнопка на страницу с результатом.
Все Расценки Таблицы
Таблица 01-01-009. Разработка грунта в траншеях экскаваторами «обратная лопата» с ковшом вместимостью 1; 0,65; 0,5; 0,4; 0,25 м3 в отвал
Номер расценки
Наименование и характеристика работ и конструкций
чел./ч
маш./ч
ФЕР01-01-009-01
Разработка грунта в траншеях экскаватором «обратная лопата» с ковшом вместимостью 1 (1-1,2) м3, группа грунтов: 1 — 1000 м3
13
ФЕР01-01-009-02
Разработка грунта в траншеях экскаватором «обратная лопата» с ковшом вместимостью 1 (1-1,2) м3, группа грунтов: 2 — 1000 м3
15
ФЕР01-01-009-03
Разработка грунта в траншеях экскаватором «обратная лопата» с ковшом вместимостью 1 (1-1,2) м3, группа грунтов: 3 — 1000 м3
20
ФЕР01-01-009-04
Разработка грунта в траншеях экскаватором «обратная лопата» с ковшом вместимостью 1 (1-1,2) м3, группа грунтов: 4 — 1000 м3
25
ФЕР01-01-009-05
Разработка грунта в траншеях экскаватором «обратная лопата» с ковшом вместимостью 1 (1-1,2) м3, группа грунтов: 5 — 1000 м3
32
ФЕР01-01-009-06
Разработка грунта в траншеях экскаватором «обратная лопата» с ковшом вместимостью 1 (1-1,2) м3, группа грунтов: 6 — 1000 м3
38
ФЕР01-01-009-07
Разработка грунта в траншеях экскаватором «обратная лопата» с ковшом вместимостью 0,65 (0,5-1) м3, группа грунтов: 1 — 1000 м3
17
ФЕР01-01-009-08
Разработка грунта в траншеях экскаватором «обратная лопата» с ковшом вместимостью 0,65 (0,5-1) м3, группа грунтов: 2 — 1000 м3
23. 69
ФЕР01-01-009-09
Разработка грунта в траншеях экскаватором «обратная лопата» с ковшом вместимостью 0,65 (0,5-1) м3, группа грунтов: 3 — 1000 м3
28
ФЕР01-01-009-10
Разработка грунта в траншеях экскаватором «обратная лопата» с ковшом вместимостью 0,65 (0,5-1) м3, группа грунтов: 4 — 1000 м3
33
ФЕР01-01-009-11
Разработка грунта в траншеях экскаватором «обратная лопата» с ковшом вместимостью 0,65 (0,5-1) м3, группа грунтов: 5 — 1000 м3
42.5
ФЕР01-01-009-12
Разработка грунта в траншеях экскаватором «обратная лопата» с ковшом вместимостью 0,65 (0,5-1) м3, группа грунтов: 6 — 1000 м3
51.5
ФЕР01-01-009-13
Разработка грунта в траншеях экскаватором «обратная лопата» с ковшом вместимостью 0,5 (0,5-0,63) м3, в отвал группа грунтов: 1 — 1000 м3
21
ФЕР01-01-009-14
Разработка грунта в траншеях экскаватором «обратная лопата» с ковшом вместимостью 0,5 (0,5-0,63) м3, в отвал группа грунтов: 2 — 1000 м3
25. 5
ФЕР01-01-009-15
Разработка грунта в траншеях экскаватором «обратная лопата» с ковшом вместимостью 0,5 (0,5-0,63) м3, в отвал группа грунтов: 3 — 1000 м3
33.5
ФЕР01-01-009-16
Разработка грунта в траншеях экскаватором «обратная лопата» с ковшом вместимостью 0,5 (0,5-0,63) м3, в отвал группа грунтов: 4 — 1000 м3
41.5
ФЕР01-01-009-17
Разработка грунта в траншеях экскаватором «обратная лопата» с ковшом вместимостью 0,5 (0,5-0,63) м3, в отвал группа грунтов: 5 — 1000 м3
53.5
ФЕР01-01-009-18
Разработка грунта в траншеях экскаватором «обратная лопата» с ковшом вместимостью 0,5 (0,5-0,63) м3, в отвал группа грунтов: 6 — 1000 м3
64.5
ФЕР01-01-009-19
Разработка траншей экскаватором «обратная лопата» с ковшом вместимостью 0,4 м3, группа грунтов: 1 — 1000 м3
25
ФЕР01-01-009-20
Разработка траншей экскаватором «обратная лопата» с ковшом вместимостью 0,4 м3, группа грунтов: 2 — 1000 м3
32. 75
ФЕР01-01-009-21
Разработка траншей экскаватором «обратная лопата» с ковшом вместимостью 0,4 м3, группа грунтов: 3 — 1000 м3
44.5
ФЕР01-01-009-22
Разработка траншей экскаватором «обратная лопата» с ковшом вместимостью 0,25 м3, группа грунтов: 1 — 1000 м3
35
ФЕР01-01-009-23
Разработка траншей экскаватором «обратная лопата» с ковшом вместимостью 0,25 м3, группа грунтов: 2 — 1000 м3
45
ФЕР01-01-009-24
Разработка траншей экскаватором «обратная лопата» с ковшом вместимостью 0,25 м3, группа грунтов: 3 — 1000 м3
63.33
91.14.02-001
Автомобили бортовые, грузоподъемность до 5 т
91.05.05-015
Краны на автомобильном ходу, грузоподъемность 16 т
91.05.01-017
Краны башенные, грузоподъемность 8 т
91. 01.01-035
Бульдозеры, мощность 79 кВт (108 л.с.)
91.06.06-048
Подъемники одномачтовые, грузоподъемность до 500 кг, высота подъема 45 м
01.7.04.01-0001
Доводчик дверной DS 73 BC «Серия Premium», усилие закрывания EN2-5
20.3.03.07-0093
Светильник потолочный GM: A40-16-31-CM-40-V с декоративной накладкой
01.7.03.01-0001
Вода
04.3.01.12-0111
Раствор готовый отделочный тяжелый, цементно-известковый, состав 1:1:6
14.5.01.10-0001
Пена для изоляции № 4 (для изоляции 63-110 мм)
Тестируем ФСНБ-2022
API расценок ФГИС ЦС
ФСНБ-2020 включая дополнение №9 (приказы Минстроя России от 20.12.2021 № 961/пр, 962/пр) действует с 01.02.2022
Нашли ошибку? Напишите в Техподдержку
Разработка грунта экскаватором или вручную в Челябинске
Разработка грунта «под ключ» от 80 руб за 1 м3
Организация и выполнение планировочных работ бульдозером, скрепером, грейдером, экскаватором
*Нажимая на кнопку, вы даете согласие на обработку персональных данных и соглашаетесь с политикой конфиденциальности
Свойства грунта
Грунт – это тот или иной вид горной породы или почвы. Свойств грунта немало, они будут зависеть от таких факторов, как:
Размеры и форма частиц;
Прочность частиц;
Прочность и характер взаимосвязей частиц, из которых состоит грунт.
Все грунты условно делятся на две большие группы:
Скальные. Их отличает повышенная прочность связи частиц друг с другом. Обычно они представлены в виде трещиноватого или сплошного массива. Разработку таких грунтов проводят только после разрыхления;
Нескальные. Они, в свою очередь, делятся на связные и несвязные.
Несвязный грунт – это крупнообмолочные виды грунтов и песчаники. Частицы в них удерживаются только за счет сил сухого трения.
Связные же характеризуются большей силой сцепления частиц. Сюда включают глинистые и суглинистые почвы.
Различают также малосвязные виды грунтов – супеси. В них силы сцепления между частицами выражены очень слабо.
От чего будет зависеть метод разработки грунта
Для того, чтобы выбрать приемы разработки грунта, специалист учитывает такие его физические показатели, как:
плотность;
показатель пористости;
величина угла естественного откоса;
силы сцепления между частицами;
процент влажность;
степень разрыхляемости;
уплотняемость грунта.
Для застроек геологию участка исследуют таким образом, чтобы можно было в проектной документации корректно рассчитать все параметры постройки. При необходимости, предусматриваются и дополнительные меры обеспечения безопасности.
Грунты подразделяют:
для одноковшовых экскаваторов – на 6 групп;
для многоковшовых экскаваторов и скреперов – на 2 группы;
для бульдозеров и грейдеров – на 3 группы;
для разработки грунта вручную – на 7 групп.
Из них:
песок, супесь, суглинок, глина, лесс – группы 1-4;
крупнообломочные грунты – группа 5;
скальные грунты – группы 6 и 7.
Грунты 1-4 групп разрабатывают ручным и механизированным способами. Все последующие группы требуют предварительного рыхления, включая взрывной способ.
Основные шаги при проведении земляных работ
Чтобы земляные работы проводились максимально корректно, необходимо составление специальной технологической карты. Она содержит в себе:
описание технологической схемы и перечень рабочих процессов;
Важно уделить внимание и юридической стороне вопроса. Сюда могут быть включены сбор разрешительной документации и т.д.
Сам технологический процесс осуществляется согласно конкретным этапам:
Производится съем верхнего плодородного слоя почвы. Затем он пойдет для благоустройства участка или на рекультивацию.
Разработка земляного сооружения.
Проводится сред откосов, планировку дна сооружения.
Грунт закрепляется – цементацией, силикатизацией или химическими методами.
Производится утрамбовка грунта необходимыми для этого инструментами.
Производится обратная засыпка.
Вывоз строительного мусора и прочих отходов.
Разработка грунта механизированным способом в Челябинске
Расплачивайтесь по факту, только после сдачи очередного этапа выполненных работ
Вы платите только за то, что вам нравится
Какие машины можно применять при выполнении земляных работ
При проведении подготовительных мероприятий прибегают к использованию спецтехники. Здесь все зависит от характера проводимых работ и в целом – отталкиваются от целесообразности.
Для выкорчевывания крупных кустарников и пней применяют такие виды техники, как:
трактор;
бульдозерные машины;
корчевательные лебедки и машины;
корчевательную лебедку и специализированные машины для корчевания;
Крупные деревья валятся моторными или электрическими пилами. Для мероприятий, проводимых на обычных связных видах грунтов, применяются следующие виды техники:
разновидности бульдозеров;
скреперы;
грейдерного оборудования;
экскаваторную технику.
Разработка грунтов с привлечением
одноковшового экскаватора
Особенно востребованы одноковшовые экскаваторы – для разрабатывания грунтов, их перемещения и отгрузки.
Экскаваторы бывают строительными и карьерными, шагающими и вскрышными. По своему ходовому оборудованию, они делятся на гусеничные, колесные и шагающие.
Современные экскаваторы – машины высокой степени универсальности. Они могут выполнять множество земляных работ. Их огромным плюсом является возможность сменить рабочее оборудование – и приступить сразу же к выполнению других мероприятий.
Перечень сопутствующего оборудования для экскаватора выглядит внушительным. Вот лишь некоторые приспособления, использующиеся чаще всего:
обратная и прямая лопаты;
драглейн;
подъемные краны;
коперы;
корчеватели.
Разработка грунтов при помощи прямых лопат проводится с боковой или лобовой проходкой. При лобовой машина разрабатывает грунт, который находится непосредственно перед ней. При боковой же проходке грунт располагается соответственно сбоку от оси проходки. После этого во всех случаях грунт может быть помещен на транспортные средства.
Обратными лопатами можно рыть котлованы и траншеи на глубину до шести метров. Можно проводить разработку грунта повышенной влажности, так как зона для проведения работ располагается ниже уровня стоянки экскаватора.
Читать далее →
Разработка грунтов посредством
землеройно-транспортных машин
Такими машинами можно проводить следующие работы:
разработка грунтов;
разработка грунта;
их перемещение в пределах площадки;
разгрузку в насыпку, кавальер.
Список таких машин достаточно обширен. Это бульдозеры и грейдеры, скреперы… Выбор той или иной машины для проведения работ будет напрямую зависеть от поставленных задач, от типа грунта и некоторых других условий.
Как уже выше отмечалось, бульдозеры могут быть гусеничными или колесными. Главным образом, он занят тем, что послойно срезает грунт и перемещает его в нужное место. Как правило, в этом случае прибегают к специальному отвалу с ножом. Огромным преимуществом бульдозеров можно считать возможность работать со всеми разновидностями грунтов, включая мерзлозем и скальные грунты.
Кроме того, к помощи бульдозера прибегают, если нужно:
возвести насыпь высотой до полутора метров;
разработать небольшие котлованы;
срезать слой с растительностью;
засыпать котлован или траншею;
распланировать и зачистить недоборы грунта после экскаваторного оборудования.
Такие механизмы, как скреперы, применяют для разрабатывания котлованов при проведении планировочных работ на почвах 1-4 групп. Если грунт плотный, он подлежит предварительному рыхлению.
В качестве рабочего инструмента скрепер использует особый ковш с ножом, расположенным в нижней части. Ножом срезается слой грунта, после чего он сразу же отправляется в ковшевое устройство.
Скреперы встречаются:
прицепного типа. В этом случае вместимость ковша может составлять от 1 до 10 кубов;
самоходки – с ковшом объемом от 8 кубов. Их плюс – независимость от внешнего тягача и повышенные показатели маневренности.
Грейдеры также могут быть прицепными или самоходными. Этими землеройными машинами проводят разработку и планировку грунтов.
Грейдеры используются:
при профилировании дорожного полотна;
для обустройства откосов и кюветов;
при возведении небольших насыпей;
если нужно провести планировку участка при перемещении земли на расстояние до 30 метров.
При помощи отвала с ножом грейдер срезает и перемещает грунт в нужное место. При необходимости, прибегают к дополнительным сменным приспособлениям, например, в виде:
откосников и удлинителей к отвалу;
рыхлителя-кирковщика.
Грейдер имеет отвал с большой подвижностью, благодаря чему его можно монтировать под всевозможными углами.
Читать далее →
Разработка котлована в Челябинске
Никаких неожиданностей, вы платите именно столько, сколько указано в договоре
Наши цены не поменяются в ходе работ
Бывает и так, что использование механизированных средств нецелесообразно, затруднено, а то и вовсе невозможно. Тогда прибегают к методам ручной разработки грунтов.
Это может потребоваться, например:
при выполнении подземных работ при нехватке свободного пространства;
если работы проводятся на малых участках;
при проведении тоннелей;
если поблизости пролегают инженерные коммуникации, которые легко повредить спецтехникой;
если нужно провести траншею нестандартной формы;
если подъезд техники затруднен или невозможен.
Читать далее →
А также во многих других случаях.
При этом прибегают к использованию лопат, ломов или отбойных молотков, буров. Если нужно провести зачистку дна котлована или траншеи, устанавливают конвейеры ленточного типа.
Чтобы правильно выбрать ручной инструмент для проведения работ, потребуется принимать во внимание влажность грунта, его уплотненность, величину угла откоса.
В некоторых случаях нужно провести работы по подготовке грунта. К примеру, скальные грунты подлежат разбиванию с вывозом твердой породы.
Сложности при ручной разработке
От того, с каким именно грунтом приходится иметь дело, будет зависеть и уровень сложности земляных ручных работ:
так работа со скальными грунтами считается самой сложной – так как они обладают повышенной плотностью и твердостью, практически не поддаются размягчению;
существенно легче проходит работа с песчаниками;
глины и суглинки – это почвы с высокой степенью пластичности, так что работать с ними также непросто. Зато можно провести предварительное размягчение обычной водой;
лессовидный грунт представлен слоистой пористой глиной. Чтобы размягчить сухой твердый лесс, его также можно предварительно обработать водой. Но с учетом того, что он резко утрачивает свои несущие характеристики;
супеси обладают свойствами одновременно песчаников и глины.
Размеры траншей и котлованов для ручного способа устройства
При естественных показателях влажности грунта и если подземные воды проходят достаточно глубоко, параметры глубины для котлованов и траншей выглядят следующим образом:
до одного метра для песчаника и крупнообмолочного состава;
1.25 метра – для супесей;
До полутора метров – для суглинков;
До двух метров – для плотной глины.
При этом укреплять вертикальные стенки необязательно, а вот то, что действительно необходимо, так это учесть расположение инженерных коммуникаций.
В некоторых случаях необходимо обеспечить крепление:
Если почва очень пористая;
Перенасыщена влагой;
Отличается особой подвижностью;
Рассыпчатая;
Если грунтовые воды располагаются близко.
Укреплять стенки досками рекомендуется:
Если траншеи и котлованы имеют глубину более двух метров;
Если работать нужно в грунтах, насыщенных водой;
Если рабочие долго пребывают на дне котлована или траншеи.
При этом доски должны быть толщиной не менее 2.5 см при диаметре распорок – 10 сантиметров.
Читать далее →
Специфика разработки мерзлых грунтов
В зимнее время проведение земляных работ сильно осложняется из-за промерзания почвы. Особую сложность представляет вода, которая содержится в почве, при отрицательных температурах превращающаяся в лед. Причем, чем выше показатели влажности, тем сильнее твердеет из-за промерзания и грунт.
Чтобы облегчить работу, необходимо предварительно подготовить грунт – подвергнуть его рыхлению или оттаиванию. По возможности, заранее можно позаботиться о том, чтобы грунт не промерз. С этой целью обустраивают водоотвод через пропахивание почвы еще до наступления первых морозов. Распашку проводят до 35 сантиметров вглубь.
Если разработка мерзлозема крайне затруднена, прибегают к взрывным работам. Как правило, для этого используют:
аммонит;
тол;
или тротил.
Размещение зарядов в грунте можно осуществить:
поверхностно накладным – заряд располагается без заглубления;
внутренним способом – в заранее обустроенных скважинах.
Также прибегают к оттаиванию. Процесс оттаивания проводится огневым методом, через прогревание электричества, паром, с помощью водяных игл.
Читать далее →
Считается, что подготовка грунта через оттаивание – наиболее трудный и сложный метод. Его используют в крайних случаях, если все остальные варианты оказываются нерабочими.
Без предоплаты
Без предоплаты
Вы будете оплачивать лишь принятые вами работы, качество которых вас устраивает
работают профессионалы
работают профессионалы
Команда профессиональных строителей, которые прошли аттестацию
документация
документация
Полный пакет проектной документации, который вы получаете бесплатно
Контроль качества
Контроль качества
Можно отслеживать ход проведения работ в режиме реального времени
Качественные материалы
Качественные материалы
Мы сами купим и доставим самые высококачественные материалы
Гарантия
Гарантия
Мы проявляем индивидуальный подход и заботу для каждого нашего клиента
Контактнаяинформация
Наш офис в Челябинске: Комсомольский проспект, 122
Телефон: +7 (900) 067-77-78
Email: chel@stroy-montag. org
График работы: Понедельник-пятница — с 10:00 до 19:00 Суббота, воскресенье — выходной
В данном случае нужно ориентироваться на то, как глубоко промерзает грунт, после чего прибавить еще 30 сантиметров. Для южных областей нашей страны это порядка метра-полтора. Для средней полосы – от полутора метров до трех. В северных же регионах глубина промерзания может достигать до четырех метров.
org/Question»> В чем заключается разница между грейдером и бульдозером?
Грейдером выполняются работы по выравниванию уже отработанного грунта, тогда как бульдозеру достается вся грубая черновая задача.
Когда лучше всего приступать к рытью колодца?
В те месяцы, когда грунтовые воды находятся низко. Обычно это период с февраля по март, а затем – с июля по август.
Когда лучше всего приступать к рытью котлована?
Мы рекомендуем придерживаться летне-осеннего периода. В это время грунт достаточно мягкий, подземные воды находятся глубоко. Да и никакого промерзания с последующим влажным оттаиванием не наблюдается.
У вас все еще остались вопросы?
Задайте их нашим специалистам
Ручные земельные работы в Челябинске
Оставьте заявку на расчет стоимости
Добавлено
Проект добавлен в ваш список с избранными проектами для быстрого доступа к ним
Разработка грунтов одноковшовыми экскаваторами с различным сменным оборудованием
Земляные работы
Одноковшовые строительные экскаваторы (ЭО) относятся к машинам циклического действия.
Главный параметр ЭО — вместимость ковша, м3.
Основные технологические параметры:
— глубина (высота) копания,
— максимальный радиус копания,
— высота погрузки.
В строительстве работают экскаваторы восьми размерных групп, имеющие вместимость ковша 0,15…4,0 м3. Наибольшее распространение находят экскаваторы 4-й и 5-й групп (вместимость ковша 0,65 и 1 м3). На ряде моделей устанавливаются устройства, автоматизирующие отдельные операции рабочего процесса экскаватора. При помощи традиционного оборудования (прямая лопата, обратная лопата, драглайн, грейфер) одноковшовый экскаватор может быть использован на механизации следующих процессов переработки грунта, входящих в состав комплексного технологического процесса: разработка и укладка грунта в земляных сооружениях различных типов; погрузка грунта; перемещение грунта в пределах земляного сооружения.
Большинство одноковшовых строительных экскаваторов — это универсальные машины, которые могут быть оснащены различными видами сменного рабочего оборудования. Использование сменного рабочего оборудования дает возможность механизировать такие процессы, как: зачистка дна выемок; дробление и удаление негабаритов и валунов; отделка поверхности откосов земляного сооружения, дна выемок; послойное уплотнение грунта в стесненных условиях, при устройстве обратных засыпок; рыхление мерзлого и трудноразрабатываемого грунта.
Для погрузки ранее разработанного грунта, снятия верхнего слоя и для планировочных работ применяют погрузочное оборудование. Проведение земляных работ, например, при разработке траншей под инженерные коммуникации, часто сопровождается сопутствующими работами, связанными с подачей оборудования, материалов, грузов. В этом случае используется крановое оборудование.
Для разработок выемок различных очертаний и габаритов могут применяться профильные ковши. Для реализации технологии производства земляных работ методом «стена в грунте» служит специальное штанговое оборудование. Расширению области применения экскаваторов, в том числе при разработке трудноразрабатываемых и мерзлых грунтов, способствует установка рыхлительного оборудования: зуба-рыхлителя и гидромолота. Этим же целям служит и захватно-клещевое оборудование, устанавливаемое на гидравлическом экскаваторе. При помощи захватно-клещевого устройства можно также захватывать, грузить в транспорт или удалять в сторону крупные камни, негабариты, встречающиеся на площадке, где ведутся земляные работы.
Одноковшовый экскаватор — машина цикличного действия, процесс разработки грунта при любом виде рабочего оборудования складывается из чередующихся в определенной последовательности операций отдельного цикла:
— резание грунта и заполнение ковша;
— подъем ковша с грунтом;
— поворот экскаватора вокруг оси к месту выгрузки;
— выгрузка грунта из ковша;
— обратный поворот экскаватора;
— опускание ковша на грунт и подача его для резания грунта.
Основное назначение экскаваторов — разработка выемок, резервов, карьеров, траншей, котлованов с разгрузкой грунта в отвал или погрузкой в транспортные средства.
Предельные размеры выемок, которые могут быть разработаны одноковшовым экскаватором с одной стоянки, зависят от его рабочих параметров.
Разработку грунта одноковшовыми экскаваторами ведут позиционно. Рабочая площадка экскаватора называется забоем.
Забой — рабочая зона экскаватора, включающая площадку, где расположен экскаватор; часть разрабатываемого массива грунта; места установки транспортных средств; площадку для укладки разрабатываемого грунта (при работе в отвал).
По окончании разработки грунта в данном забое экскаватор перемещается на новую позицию
Экскаватор и транспортные средства должны быть расположены в забое таким образом, чтобы среднее значение угла поворота экскаватора от места заполнения ковша до места его выгрузки было минимальным, так как поворот стрелы осуществляется дважды — с грузом до транспортного средства и после выгрузки, то время поворота в среднем составляет до 70% рабочего времени одного цикла экскаватора.
В зависимости от условий строительной площадки выбор экскаватора начинают с определения наиболее целесообразных вместимости ковша и типа экскаватора, а также требуемых параметров — длины стрелы, радиуса резания, выгрузки и др. Выбор сменного оборудования экскаватора зависит от уровня грунтовых вод и характера разрабатываемой выемки (траншея, узкий или широкий котлован).
Экскаватор «прямая лопата» используют для разработки грунтов, расположенных выше уровня стоянки экскаватора, преимущественно с погрузкой на транспорт. Его широко применяют в карьерах, в строительстве используют для погрузки в транспортные средства ранее собранного в кучи (сгуртованного) фунта или для отрывки котлованов, при этом устраивается самим экскаватором пандус — съезд в котлован с уклоном 10… 15% для экскаватора и транспортных средств.
Прямая лопата представляет собой открытый сверху ковш с режущим передним краем. Ковш шарнирно соединен с рукоятью, которая, в свою очередь, шарнирно соединена со стрелой машины и выдвигается вперед при помощи напорного механизма. Конструкция экскаватора позволяет ему копать ниже уровня своей стоянки не более чем на 10…20 см, нормативная производительность может быть достигнута при высоте забоя не менее 1,5 м. Опорожняется ковш путем открытия его днища. Такая конструкция прямой лопаты обеспечивает ей наибольшую производительность за счет наполнения ковша «с шапкой».
При разработке грунтов 1-й и 2-й групп экскаватор может быть снабжен ковшом увеличенного объема. Экскаватор применяется в основном при необходимости погрузки грунта в транспортные средства. Нецелесообразно использование экскаватора, если уровень грунтовых вод выше подошвы выемки, так как движение экскаватора и транспортных средств по мокрому грунту затруднено.
Разработку фунта экскаватором «прямая лопата» производят лобовым и боковым забоями.
Лобовой забойприменяют при разработке экскаватором грунта впереди себя и отфузке его на транспортные средства, которые подаются к экскаватору по дну забоя или сбоку по естественной поверхности земли. В первом случае автомобили под-ходят задним ходом попеременно то с одной, то с другой стороны забоя, размер которого понизу не должен быть менее 7 м. При таких условиях работы угол поворота экскаватора достигает 140…1800, что значительно снижает его производительность. По этим причинам лобовой забой принимают крайне редко, в основном при устройстве въездного пандуса в котлован или при разработке первой (пионерской) проходки.
При узких забоях самосвалы подают под загрузку с одной стороны сзади экскаватора, а при нормальных — с обеих сторон от экскаватора попеременно, что исключает простои экскаватора при смене под загрузкой транспортных средств. При данных забоях экскаватор перемещается в котловане прямолинейно по оси забоя.
В некоторых случаях разработку грунта предпочтительнее вести уширенным забоем с перемещением экскаватора по зигзагу. В таких забоях сокращаются холостые проходки экскаватора и облегчаются условия для маневрирования и установки под погрузку самосвалов.
Разработка выемок способом лобового забоя затруднительна для перемещения и установки под погрузку самосвалов. Средний угол поворота экскаватора для погрузки грунта в транспортные средства, особенно при работе в узких забоях может достигать 180°, что значительно увеличивает время рабочего цикла экскаватора и снижает его производительность. Кроме этого для спуска экскаватора в забой с дневной поверхности ему необходимо выкопать пандус — наклонную аппарель со значительным объемом грунта, который также необходимо переместить от котлована. По этим причинам применение лобового забоя ограничено.
Более эффективным является разработка грунта боковым забоем, когда заполнение ковша грунтом осуществляется преимущественно с одной стороны движения экскаватора и частично впереди себя. По этой схеме транспорт подается под загрузку сбоку выработки, чем достигается значительное уменьшение угла поворота стрелы экскаватора (в пределах 70…900) при погрузке грунта в транспортные средства. В боковых забоях транспортные пути проходят параллельно оси перемещения экскаватора и, как правило, на уровне его стоянки.
Продолжительность загрузки автосамосвала колеблется в широких пределах в зависимости от числа ковшей с грунтом, загружаемых в кузов, рода грунта и его плотности, среднего угла поворота машины при загрузке и типа экскаватора.
Строительные экскаваторы «прямая лопата» применяют с ковшом вместимостью 0,15…2,5 м .
Экскаватор «драглайн» используют для разработки грунтов, расположенных ниже уровня стоянки экскаватора: для отрывки глубоких котлованов, широких траншей, возведения насыпей, разработки грунта из-под воды и т. п. Драглайн применяют также при планировке площадей и зачистке откосов. Достоинство экскаватора — радиус действия до 10 м и глубина копания до 12 м. Глубина копания у экскаватора практически неограничена, конструкция машины позволяет располагать транспортные средства на дневной поверхности и на дне котлована, т. е. уровень грунтовых вод не оказывает влияния на работу экскаватора. Эффективно разрабатывать экскаватором мягкие и плотные грунты, в том числе обводненные.
Ковш экскаватора навешивается на канатах на удлиненную стрелу кранового типа. Забрасывая ковш в выемку на расстояние, несколько превышающее длину стрелы, ковш заполняют грунтом путем подтягивания по поверхности земли к стреле. Затем ковш поднимают в горизонтальное положение и поворотом машины перемещают к месту разгрузки. Опорожняется ковш при ослаблении натяжения тягового каната.
Применимы разработки грунта лобовой и боковой проходками с отгрузкой грунта в транспорт и отвал. В зависимости от ширины выемки, способа разгрузки грунта (в отвал или в транспортные средства) и особенностей земляного сооружения, в практике нашли применение челночные способы разработки грунта, так как конструктивное решение экскаватора позволяет применять такие схемы.
Поперечно-челночная схемадает возможность набирать грунт поочередно с каждой боковой стороны самосвала, подаваемого под погрузку по дну выемки, не прекращая поворота стрелы в момент выгрузки грунта. При продольно-челночной схемегрунт набирают перед задней стенкой кузова и, подняв ковш, разгружают его над кузовом. В цикле работы экскаватора повороты занимают основное время, в этом плане челночные схемы с минимальным углом поворота для погрузки и выгрузки являются оптимальными. Благодаря уменьшению высоты подъема ковша и сокращению угла поворота экскаватора (при продольно-челночной схеме около 0°, а при поперечно-челночной 9…200) производительность экскаватора увеличивается в 1,5…2 раза. Строительные экскаваторы «драглайн» применяют с ковшом вместимостью 0,25…2,5 м3
Грейфер используют в сугубо специфических случаях для отрывки узких глубоких котлованов, траншей, колодцев, при разработке грунта ниже уровня грунтовых вод. Он представляет собой ковш с двумя или более лопастями и канатным или в последнее время стоечным приводом, принудительно смыкающим лопасти. Грейфер навешивается на стрелу и разрабатывает выемки с вертикальными стенками. При повороте стрелы ковш перемещается к месту разгрузки и опорожняется при принудительном раскрытии лопастей. Погружение в грунт осуществляется только за счет собственной массы и принудительного опускания стойки, поэтому можно разрабатывать грунты малой и высокой плотности, в том числе и находящиеся под водой. Строительные экскаваторы «грейфер» применяют с ковшом вместимостью 0,35…2,5 м3.
Экскаватор «обратная лопата» применяют при разработке фунтов ниже уровня стоянки экскаватора, в основном при отрывке котлованов глубиной до 6 м и траншей при глубине до 7,6 м. Затраты времени на один цикл экскаватора с обратной лопатой на 10… 15% больше, чем у прямой лопаты. Поярусная разработка выемок при этом виде оборудования не практикуется.
Обратная лопата — это открытый снизу ковш с режущим передним краем, шарнирно соединенный с рукоятью, которая, в свою очередь, шарнирно соединена со стрелой. По мере протягивания назад ковш заполняется грунтом. Затем при вертикальном положении рукояти ковш переводят к месту выгрузки и разгружают путем подъема с одновременным опрокидыванием.
Разработку грунта экскаватором «обратная лопата» производят боковым и лобовым забоями с погрузкой грунта в транспорт или в отвал (рис. 5.14). При боковом забоеэкскаватор разрабатывает выемки сбоку, ширина выемки ограничена радиусом резания, разработка грунта осуществляется поперек гусеничной ленты, т. е. при наименее устойчивом положении экскаватора. При лобовом забоечерпание грунта производят при постепенном движении экскаватора задним ходом, разгрузку выполняют в транспортные средства, которые подаются к экскаватору по дну забоя или сбоку по естественной поверхности земли. Ширина забоя ограничивается только требованием нормальной производительности механизма. При лобовом забое экскаватор опускает стрелу с рукоятью в самое нижнее положение между гусеницами, поэтому глубина разработки узких траншей больше, чем широких.
Отрывку котлованов шириной до 14 м обычно осуществляют лобовой проходкой при перемещении экскаватора по зигзагу, а при большей ширине — поперечно-торцевой или продольно-торцевой.
В соответствии с действующим ГОСТ «Экскаваторы универсальные полноповоротные» основным рабочим оборудованием для экскаваторов в настоящее время является обратная лопата. Экскаватор может комплектоваться оборудованием прямая лопата, жесткий грейфер, гидромолот, зуб-рыхлитель, а также сменными ковшами различной вместимости и назначения.
Гидравлические экскаваторы имеют следующие основные преимущества:
— существенное увеличение производительности новых машин по сравнению с машинами, имеющими механический (канатный) привод;
— снижение удельной материалоемкости и удельной энергоемкости машин;
— расширение универсальности гидравлических экскаваторов за счет сменного оборудования и рабочих органов до 40 наименований;
— автоматизация рабочего процесса;
— коренное усовершенствование систем управления и создание комфортных условий для работы машиниста;
— улучшение эстетического вида машин;
— кардинальное повышение ходовых качеств гусеничных машин.
Среди всех типов универсальных экскаваторов гусеничные машины занимают ведущее место, так как не имеют ограничения по массе по сравнению с колесными экскаваторами. Наибольшее распространение в большинстве стран получили гусеничные гидравлические экскаваторы массой 10…50 т, которые выполняют основной объем земляных работ в гражданском и промышленном строительстве.
Мини-экскаваторы находят в последнее время все более широкое применение, особенно там, где необходимо проводить работы в стесненных условиях, или требуется высокая точность выполнения землеройных работ (рис. 5.16). Мини-экскаваторы имеют четыре размерные группы по массе (соответственно) 1,5; 2,5; 3,5 и 5 т. Для постоянного сохранения высокой устойчивости экскаваторы оснащаются по возможности длинными и широкими гусеницами и прочным бульдозерным отвалом, который выполняет функцию выносной опоры. Эти особенности экскаватора позволяют при опущенном на землю отвале иметь глубину копания в зависимости от размерной группы 2,3…3,7 м и соответственно высоты разгрузки 2,6. ..3,7 м.
Для мини-экскаваторов предусмотрен широкий набор сменных рабочих органов. Стандартные ковши выпускают различной ширины и специального назначения: ковши для глинистых грунтов, эжекторные, острые, ковши для зачистки траншей шириной 800 и 1000 мм, а кроме этого с гидромолотом или шнековым буром.
Отличаясь компактностью и высокой маневренностью, такие экскаваторы могут работать в местах, недоступных для крупной землеройной техники. Мини-экскаваторы применяют внутри зданий, для разработки котлованов под фундаменты вплотную к стенам сооружений, отрывки траншей для прокладки кабелей и трубопроводов, строительства дорог, отрывки ям для установки опорных столбов заборов, посадки деревьев и других работ по благоустройству территории, производству демонтажных работ с использованием гидромолота.
Как избавиться от грязи
Полное руководство по избавлению от грязи
Независимо от того, закладываете ли вы основу для нового строительства или переделываете цветочные клумбы, вам может быть интересно, как удалить грязь со своего двора эффективным и экономичным способом. Мы разобрали наиболее распространенные варианты удаления грязи, чтобы вы могли найти лучший способ избавиться от почвы для ваших конкретных нужд.
Варианты удаления грязи
1. Аренда мусорного контейнера
Это простой способ избавиться от грязи, оставшейся после любого ландшафтного или строительного проекта. Чтобы арендовать мусоровоз, достаточно позвонить и согласовать удобное для вас время доставки. Как только ваш контейнер прибудет, вы можете загрузить оставшуюся грязь в своем собственном темпе, и мы увезем ее, когда вы закончите. Этот вариант идеален для быстрого удаления грязи с вашего двора.
Преимущества
На что обратить внимание
Нет необходимости быть дома, чтобы забрать заказ.
Лучше всего подходит для больших объемов грязи.
Доступная цена по системе «все включено» предоставляется еще до того, как вы арендуете автомобиль.
Вы сами загрузите мусор в мусорный бак.
Обеспечивает гарантированную и своевременную утилизацию грязи.
Размеры мусорных контейнеров и ограничения по весу могут различаться в зависимости от вашего местоположения, а некоторые мусорные контейнеры могут быть заполнены только землей.
Готовы арендовать мусорный контейнер?
2. Опубликовать объявление в Интернете
Размещение объявления в Интернете — хороший способ избавиться от грязи бесплатно. Многие подрядчики и мастера просматривают такие сайты, как Craigslist, Freecycle и Facebook, в поисках грязи и почвы для использования в своих проектах. Вы можете перечислить свою почву как доступную для бесплатного вывоза или предложить доставить почву самостоятельно, если вам действительно нужно избавиться от нее.
Вы также можете просматривать сайты, посвященные грязи, включая FreeDirt. com, Clean-Fill-Wanted.com и DirtFill.com. Эти сайты будут подбирать вам местные объявления о поиске почвы и наполнителя, обычно за определенную плату.
Преимущества
На что обратить внимание
Возможность бесплатного или недорогого удаления грязи.
Время удаления зависит от покупателей.
Позволяет перерабатывать грязь.
Грязь лежит под открытым небом бесконечно долго.
Не подходит для удаления большого количества грязи.
Важно:
Прежде чем продавать или избавляться от мусора в Интернете, ознакомьтесь с местными законами о разрешениях на добычу полезных ископаемых.
В некоторых штатах вам не разрешается продавать или отдавать землю для использования на другом объекте, если вы не получили разрешение на добычу полезных ископаемых. Разрешения на добычу полезных ископаемых могут стоить от 200 до 300 долларов, но это может варьироваться в зависимости от вашего региона. Обратитесь в местные органы власти, чтобы убедиться, что вы соблюдаете городские правила.
3. Оставьте табличку «Бесплатно»
Если вы ищете вариант бесплатной утилизации мусора, вы всегда можете оставить табличку «Бесплатно» на газоне, чтобы привлечь потенциальных покупателей. Убедитесь, что грязь легко доступна на тот случай, если заинтересованный прохожий захочет унести ее, когда вас нет дома. Если его нет поблизости, напишите контактный номер внизу вывески, чтобы они могли связаться с вами. Кроме того, если вы являетесь членом ассоциации домовладельцев, проверьте, разрешено ли вам оставлять свои материалы на открытом воздухе, прежде чем делать это.
Преимущества
На что обратить внимание
Возможность бесплатной очистки от грязи.
Не гарантированный вариант удаления.
Позволяет перерабатывать грязь.
Грязь лежит под открытым небом бесконечно долго.
Очень мало дополнительной работы.
Не подходит для удаления грязи с рабочих площадок или общественной собственности.
4. Наймите компанию по вывозу мусора
Некоторые компании по вывозу мусора могут предоставлять услуги по вывозу мусора. Компания назначит окно доставки и отправит двух специалистов, которые определят цену перевозки по прибытии. Затем они загрузят вашу грязь и утащат ее для вас. Как правило, службы по вывозу мусора используют грузовики с ограничением веса в 2 тонны, что означает, что они могут перевозить до 4000 фунтов. Из-за этого этот вариант обычно лучше подходит для избавления от небольшого количества почвы.
Преимущества
На что обратить внимание
Тяжелая работа сделана для вас.
Цена может увеличиться по прибытии.
Предлагает плановую утилизацию грязи.
Вы должны присутствовать при уборке мусора.
Не подходит для удаления большого количества грязи.
5. Выбрасывай сам
Наконец, ты всегда можешь выбросить мусор на свалку самостоятельно. Большинство свалок будут принимать инертные отходы, такие как почва, по установленной цене за тонну. Поищите в Интернете, чтобы найти местную свалку или перегрузочную станцию, которая принимает грязь и открыта для публики. Сброс мусора на себя работает для некоторых проектов, но для большего количества грязи может потребоваться более масштабное решение для утилизации.
Преимущества
На что обратить внимание
Гарантированный вариант утилизации.
Требуется доступ к пикапу.
Позволяет работать в своем собственном темпе.
Может потребоваться несколько поездок.
Ближайшая свалка может быть далеко.
Сколько стоит удаление грязи?
Стоимость удаления грязи зависит от нескольких факторов, включая вес почвы. В отличие от бетона и асфальта, вес грязи может сильно различаться в зависимости от содержания в ней влаги. Например, 2 кубометра сухой почвы весят почти 2 тонны. Но во влажном состоянии такое же количество почвы может весить около 3 тонн. Эта изменчивость может существенно повлиять на стоимость удаления грязи, поэтому имейте это в виду при выборе правильного решения для удаления отходов для вашего проекта.
Стоимость различных вариантов удаления грязи
Вариант удаления
Стоимость
Стоимость аренды 10-ярдового мусорного контейнера
В среднем 394 доллара США, а цены варьируются от 227 до 579 долларов США.
Стоимость услуги по удалению мусора
От 235 долларов США за четверть кровати до 600 долларов США за полную койку.
Стоимость самостоятельного сброса грязи
Утилизация грязи стоит от 32 до 40 долларов за тонну на большинстве свалок. Это не включает стоимость аренды грузовика, бензина и времени, затраченного на перевозку материалов.
Из-за того, что вес почвы может сильно различаться, составление бюджета может быть сложным, особенно при использовании меньшего варианта удаления грязи, такого как услуга по вывозу мусора. Грузовики для вывоза мусора обычно имеют грузоподъемность 2 тонны, что стоит около 600 долларов. Если ваши материалы в конечном итоге весят больше этого, им придется запланировать вторую доставку, что может удвоить ваши расходы до 1200 долларов.
В отличие от этого, средняя стоимость 10-метрового мусорного контейнера составляет 394 доллара США, что может включать ограничение веса до 10 тонн в зависимости от того, где вы живете. Поскольку в крупных проектах может быть трудно оценить вес грязи, обычно более рентабельно арендовать мусорный контейнер или вывозить и выбрасывать материалы самостоятельно.
Варианты переработки грязи
Если вы заинтересованы в переработке части или всей оставшейся грязи, вот несколько способов использовать почву с пользой.
1. Храните для повторного использования
Вы можете сохранить остатки почвы для использования в будущих проектах на заднем дворе с помощью нескольких прочных бункеров для хранения почвы. Обязательно используйте водонепроницаемые контейнеры и держите их подальше от элементов и прямых солнечных лучей. Некоторые проекты на заднем дворе, в которых вы можете повторно использовать почву, включают:
Создание приподнятой грядки.
Переделка существующей клумбы.
Создание ямы для костра своими руками.
Строительство игровой площадки на заднем дворе.
2. Отнесите поставщику ландшафта
Если у вас есть грузовик и немного свободного времени, вы можете перерабатывать грязь, отвозя ее поставщику ландшафта. Некоторые местные дома и садовые центры принимают грязь и землю за небольшую плату. Оттуда они могут смешивать грязь с компостом для собственных растений или, если почва высокого качества, продавать ее на собственных полках.
3. Найдите переработчика C&D
Некоторые компании по переработке могут принимать грязь как отходы строительства и сноса или C&D. Чтобы найти ближайшую к вам компанию по переработке отходов C&D, воспользуйтесь локатором объектов Ассоциации по переработке отходов строительства и сноса.
Часто задаваемые вопросы об удалении грязи
Куда я могу сбросить грязь?
Грязь можно безопасно сбрасывать в следующие места:
Близлежащая свалка или перевалочная станция.
Центры утилизации C&D.
Очистите свалки.
Поставщики ландшафта или строительства, которые принимают грязь.
Грязь нельзя сбрасывать на:
Общественную собственность, включая парки и заповедники.
Частная собственность, кроме вашей.
Помните, что вы не должны сбрасывать, продавать или раздавать землю, не получив необходимых разрешений на добычу полезных ископаемых, требуемых в вашем районе.
Сколько весит грязь?
Вес грязи может сильно различаться в зависимости от содержания в ней влаги. Например, 2 кубометра сухой почвы весят почти 2 тонны. Но во влажном состоянии такое же количество почвы может весить около 3 тонн. Эта изменчивость может существенно повлиять на стоимость удаления грязи, поэтому имейте это в виду при выборе правильного решения для удаления отходов для вашего проекта.
Что такое загрязненная почва?
Загрязненная почва – это грязь, которая вступила в контакт или смешалась с опасными, горючими или токсичными материалами, включая масло, топливо, химикаты или тяжелые металлы, такие как свинец или мышьяк. Грязь чаще всего загрязняется при контакте с краской или консервантами для дерева из старых построек, которые попали в землю из-за дождя. Если вы подозреваете, что ваша почва загрязнена, вы можете поручить ее оценку квалифицированному почвоведу.
Как избавиться от зараженной почвы?
Грязь, смешанная с камнями, листьями и другими инертными или биоразлагаемыми отходами, не является загрязненной почвой, от которой сложно избавиться, потому что лишь немногие места могут надлежащим образом обрабатывать и утилизировать ее. Загрязненную грязь можно очистить и повторно использовать или утилизировать в утвержденном центре обработки почвы. Поищите в Интернете, чтобы найти ближайший к вам центр переработки почвы, который оборудован для обработки ваших материалов.
Могу ли я утилизировать почву, смешанную с другими материалами?
Грязь, смешанная с камнями, листьями и другими инертными или биоразлагаемыми отходами, не считается загрязненной. Обычно его можно выбросить в мусорный контейнер, но позвоните заранее, если вы не уверены в своем мусоре или ограничениях по площади. Обратите внимание, что мусоросборщики не могут выбрасывать загрязненную грязь или почву, смешанную с любыми другими запрещенными материалами. Убедитесь, что ваша грязь не содержит этих материалов, прежде чем выбрасывать ее в мусорный контейнер.
Найдите правильный мусорный контейнер для вашего проекта
Позвоните по номеру 877-220-6380
Узнайте цену онлайн
Есть что-то еще, чтобы выбросить? Найдите правое руководство ниже:
Appliances
Electronics
Мебель
Матрасы
Ярд отходов
КРИКК
Бетон
Shingles
DIGS
BUIND
Singles
. ? Поскольку города Онтарио продолжают увеличивать население и плотность населения, краны и строительные площадки становятся неотъемлемой частью городского ландшафта. Но в то время как реалии строительства — и политика городской плотности — редко бывают далеки от общественного сознания, основной элемент городского развития хронически упускается из виду, поскольку тысячи тонн почвы, выкапываемой со строительных площадок по всей стране каждый месяц, уходят из жизни.
вид и из виду.
По оценкам исследования, проведенного по заказу Альянса жилищного и гражданского строительства Онтарио (RCCAO), только в самой густонаселенной провинции Канады ежегодно выкапывается около 25 миллионов кубометров грунта. Избытка почвы, выкопанной в Онтарио за один год, хватило бы, чтобы заполнить Роджерс-центр в Торонто до самой крыши 16 раз. Это ошеломляющее количество, которое трудно сопоставить с отсутствием общественного внимания и общественного контроля.
Как и во многих юрисдикциях по всему миру, в Онтарио отсутствует всеобъемлющая нормативно-правовая база для управления избытком почв. Несмотря на то, что существуют правила, обеспечивающие безопасную обработку почвы на заброшенных участках (с обязательным документированием состава почвы и мест захоронения), не существует единой политики, регулирующей повторное использование и безопасность излишков почвы со строительных площадок Онтарио.
Не все выкопанные почвы одинаковы. На многих объектах имеется относительно незагрязненная «чистая засыпка», которую можно безопасно и с пользой повторно использовать во многих отраслях, включая саму строительную отрасль. И наоборот, токсичные почвы необходимо тщательно рекультивировать или изолировать. Реалии городских земель означают, что на строительных площадках часто встречается широкий спектр загрязняющих веществ (от стоков бензина до дорожной соли и промышленных отходов). В нынешнем виде провинциальные нормативные акты уже определяют некоторые пределы безопасности для различных загрязнителей, но отсутствие надзора за состоянием участков источников создает хронические пробелы в знаниях о состоянии почвы.
После того, как выкопанная почва удалена с места происхождения, часто бывает очень трудно выяснить, где она заканчивается, даже несмотря на то, что существуют решения, чувствительные к окружающей среде. Почву можно отправить на утвержденную/сконструированную свалку, на чистую площадку для засыпки или на очистное сооружение, где ее можно безопасно восстановить и использовать повторно. К сожалению, это не всегда так, поскольку зараженная почва иногда даже оказывается на лучших сельскохозяйственных угодьях и в частной собственности, что представляет значительный риск для окружающей среды и здоровья.
В то время как жители Онтарио остаются в неведении относительно того, куда идет выкопанная земля, получатели также часто не знают, откуда она берется и что в ней содержится. Между тем, как объясняет исполнительный директор RCCAO Энди Манахан, строительная отрасль лоббирует повторное использование выкопанных материалов в качестве местной обратной засыпки. Тем не менее, неудобный статус-кво означает, что большинство городских почв «приходится перевозить на большие расстояния в специально отведенные места в сельской местности», — пишет Манахан в журнале Ассоциации генеральных подрядчиков Онтарио. Он объясняет, что при существующей системе негативные экономические и экологические внешние эффекты значительны.
Помимо затрат на транспортировку и утилизацию почвы, существуют и другие воздействия. Излишнее движение грузовиков приводит к выбросам парниковых газов и увеличивает износ наших дорог и автомагистралей. Например, утилизация избыточной почвы, образовавшейся в результате проекта Eglinton Crosstown Light Rail Transit в Торонто, потребует 150 000 поездок грузовиков и приведет к образованию 60 000 тонн углекислого газа.
Большая часть избыточной почвы обрабатывается ответственно, но некоторые недобросовестные операторы незаконно распоряжаются почвой без разрешений. Хотя почва с городских дорог часто содержит соль и считается относительно чистой, бывают случаи, когда почвы с более вредными загрязняющими веществами сбрасываются нелегально. Общественное доверие к процессу подрывается, когда эти ситуации выявляются.
Несмотря на то, что в последние годы постепенно наметилось движение по регулированию выемки земли, эта отрасль остается опасно неконтролируемой, и местонахождение большей части излишков почвы в Онтарио остается неизвестным. Без надежного и последовательного регулирующего аппарата общественное знание отрасли часто приходит через спорадические официальные документы и правительственные исследования, случайные тревожные юридические споры и отчеты о расследованиях. Так куда все это идет? В 2019 мы еще не знаем.
Секретный бизнес
Исторически сложилось так, что большую часть раскопанной почвы в Онтарио было трудно отследить. Поскольку коммерческое строительство и инфраструктурные проекты (включая общественный транспорт) продолжают производить миллионы тонн вынутого грунта в год, компании, которые обращаются с отходами, обычно молчат о своих местах и методах утилизации. «Грязные парни очень скрытны в том, что они делают», — сказал Том Симс из Walsh Construction в National Post 9.0522 в 2013 году. «Если они находят место, которое платит за грязь, они не хотят, чтобы их конкурент знал, где это находится», — сказал Симс, обсуждая раскопки для расширения линии 1 метро TTC в Торонто.
Согласно сообщению Post , общий объем вынутого грунта для линии 1 и линии LRT Crosstown составляет более 2,5 миллионов кубических метров. Что касается почвы, выкопанной для Crosstown LRT, представители TTC и Metrolinx не смогли предоставить Post точное местонахождение выкопанной почвы с указанием многочисленных участков в регионе Пил. Тем не менее, 9Расследование , проведенное 0521 Post, показало, что выкопанная почва «пойдет не в Пил, а в Technicore Underground в Восточном Гвиллимбери. Когда репортер посетил Technicore, женщина назвала почве другой адрес: 5338 Wellington Road 125, Erin. Это адрес компании «Мулмур Агрегатс».
Представитель Mulmur Aggregates смог сообщить репортерам Post , что почва, вероятно, окажется в нескольких местах, хотя и без конкретных подробностей о том, как и где будут обрабатываться выемки. Подобная неоднозначность окружала почву от продолжения линии метро 1. (Со своей стороны, представитель Mulmur Aggregates сообщил Сообщение о том, что необходимо уделять больше внимания выемке грунта на этапе проектирования инфраструктурных проектов, поскольку компания считает «обременительным и рискованным всегда быть перегруженным на этапе подрядчика».)
С 2014 года муниципалитет Гамильтона Фламборо столкнулся с опасными последствиями незаконного сброса отходов со строительных площадок GTHA. Как сообщает CBC, так называемые «посредники по заполнению» обращаются к строительным подрядчикам с просьбой удалить излишки почвы, предлагая сельским землевладельцам заплатить за неизвестное и непроверенное количество почвы. «Это почти как наркокартель», — сказал CBC в 2015 году бывший советник Гамильтона из 14-го отделения Роберт Пасута9.0005
В 2016 году журнал Environmental Science & Engineering Magazine сообщил, что другой «фермер из Онтарио принял «бесплатную» почву только для того, чтобы позже узнать, что она содержит полиароматические углеводороды и тяжелые металлы». По всей провинции в изобилии случаев загрязнения почвы: в 2017 году городок Скугог проголосовал за подачу иска, чтобы запустить давний план восстановления загрязненной почвы в аэропорту Гринбэнк, некоторые из которых были получены со строительных площадок Торонто.
В центре Торонто многие участки «расположены на частично загрязненной земле, особенно те, которые образовались в результате операций по заполнению озер», — пишет Джон Лоринк в статье 2012 года для Globe and Mail . Нерегулируемый и потенциально токсичный вынутый грунт иногда утилизируется ненадлежащим образом. Подчеркивая отсутствие ответственности и последующий моральный риск в отрасли, Лоринк указывает на землевладельца Пикеринг, которому в 2010 году предложили «8500 долларов за сброс и сортировку около 500 грузовиков с наполнителем на его земле». ) оказался высокотоксичным. Земля с прогорклым запахом была загрязнена бензином, содержание которого «в семь раз превышало провинциальный лимит».
Только в Торонто рекордные темпы строительства приводят к почти постоянному потоку раскопок. В процессе раскопок на каждом новом участке выявляются куски земли, которые в прошлые десятилетия были использованы для создания парков Хамбер-Бей, парка Эшбриджес-Бей, косы на Лесли-стрит или сброшены в овраги. В 21 веке эпоха мелиорации большей частью осталась позади. Сегодня политика развития провинций, такая как Закон о местах для выращивания и план «Зеленая зона», поощряют модель городского развития, в то же время значительно сокращая практику рельефа, когда выкопанные материалы сбрасываются в озеро. Новый результат — судьба избытка почвы, окутанная тайной.
Как выразилась Мойра Уэлш из Toronto Star , «прибыльная почвенная промышленность Онтарио работает практически без надзора со стороны правительства. Нет регулируемой системы отслеживания, нет правильного определения «чистой» почвы и недостаточно правил, определяющих, где брать почву».
Долгая дорога к регулированию
Чтобы закрыть очевидные пробелы в политике провинций, Министерство окружающей среды и изменения климата (MOECC) постепенно — и, возможно, слишком медленно — перешло к новой политике в отношении излишков почвы. В 2013 году MPP Онтарио для Веллингтон-Халтон-Хиллз Тед Арнотт получил жалобы от избирателей на шумные самосвалы, полные земли, проезжающие по дороге. По иронии судьбы, именно жалобы на грохот машин, а не токсичность почвы, побудили MOECC принять меры.
Год спустя правительство Онтарио провело серию консультаций с общественностью, которые помогли сформировать проект политики для новой системы регулирования. К 2017 году либеральное правительство подготовило проект «Рамок политики управления избытком почвы», который обязывает усилить надзор за процессом раскопок, сосредоточив внимание на исходном участке, где удаляется почва. В дополнение к ранее существовавшим правилам, касающимся принимающих участков, предлагаемая структура потребует от исходных участков «нести ответственность за характеристику их избыточной почвы, ее отслеживание и проверку того, что их избыточная почва достигает соответствующего пункта назначения».
В 2017 и 2018 годах дополнительные консультации и поправки помогли сформировать политику. Однако в июне прошлого года смена правительства потенциально затормозила и без того медленно работающую машину. Тем не менее, консервативное правительство обещает доработать новые правила, хотя окончательный объем регулирования остается неясным.
В мартовском заявлении представитель Министерства окружающей среды, охраны природы и парков Онтарио (MECP) Гэри Уилер подчеркнул, что министерство завершает разработку правил в отношении избыточных земель, но дополнительные отраслевые консультации будут продолжены. «Наше министерство стремится упростить и сделать более безопасным повторное использование излишков почвы, а также усилить реконструкцию и очистку загрязненных земель в Онтарио», — написал Уилер. Это потенциально многообещающее, хотя и несколько расплывчатое начало для нового правительства.
В то время как провинциальные винтики продолжают свой медленный бюрократический поворот, годы активности и беспокойства со стороны как общественности, так и строительной отрасли выявили очевидные недостатки в системе регулирования Онтарио. В то время как общественность остается плохо информированной о состоянии вынутого грунта, строительной отрасли мешает неспособность безопасно и эффективно повторно использовать чистую и рекультивированную насыпь.
Решения едва ли находятся вне досягаемости. Юрисдикции, включая Квебек, Великобританию и Нидерланды, имеют надежные и достаточно эффективные правила, регулирующие условия исходных участков и повторное использование почвы. В Онтарио сильная и последовательная политика, регулирующая исходные участки и безопасное повторное использование вынутого грунта, может иметь очевидные экологические и экономические преимущества. Однако пока самосвалы продолжают свой путь в неизвестность.
Технологии восстановления
Технологии очистки площадок снижают уровни загрязнения или уровни рисков на используемых площадках до уровней, предварительно установленных региональными стандартами или исследованиями для конкретных площадок, как средства защиты человека и экологии. Ниже приведен список и краткое описание некоторых технологий исправления. Будут добавлены дополнительные технологии и подробности:
Выемка грунта и захоронение («Выемка и свалка»)
Ранее практика выемки грунта и захоронения включала выкапывание загрязненного грунта из места загрязнения и вывоз его на свалку или в другие места (например, депрессия), где загрязненная почва не считается опасной для здоровья человека и окружающей среды. Загрязненная почва могла не подвергаться обработке до захоронения на целевом участке; следовательно, этот подход получил прозвище «Копать и сбрасывать». Нормативные ограничения на распоряжение землей внесли некоторые изменения в эту практику. В Северной Америке и большинстве стран Европы в настоящее время запрещено совместное размещение опасных и неопасных отходов на свалках. Существуют только специально отведенные или лицензированные свалки, на которые принимаются почвы, загрязненные PHC. Кроме того, захоронение на свалках без предварительной обработки в настоящее время запрещено законом в нескольких юрисдикциях. Отходы, предназначенные для захоронения на полигонах, должны быть охарактеризованы, а параметры должны соответствовать определенным заранее установленным критериям приемлемости отходов. Подход Dig and Dump очень прост в реализации. Однако его основными недостатками являются стоимость транспортировки загрязненного грунта до конечного пункта назначения и загрязнение (если грунт сбрасывается необработанным) конечного пункта назначения (в случае повторного использования в будущем).
Извлечение паров из почвы (SVE)
Извлечение паров из почвы (SVE) представляет собой подход к восстановлению на месте, используемый для снижения концентрации загрязняющих веществ, особенно летучих органических соединений (VOC) и полулетучих органических соединений (SVOC), составляющих нефтяных углеводородов до уровней, заранее определенных как безопасные для здоровья человека и окружающей среды. Компоненты VOC и SVOC, обычно получаемые из более легких нефтепродуктов, таких как бензин, удаляются в основном путем испарения. Экстракционные колодцы сооружаются по всему загрязненному участку в соответствии с конструкцией, которая считается эффективной для достижения желаемого снижения содержания загрязняющих веществ. Вакуум применяется воздуходувками через скважины, создавая отрицательное давление, которое вытягивает пары загрязнителя из земли через скважины. Извлеченные пары затем обрабатываются и выбрасываются в атмосферу или повторно закачиваются в недра, если это разрешено. Этот подход эффективен для использования в верхнем слое почвы или в ненасыщенной/вадозной зоне почвы.
Биовентирование
Биовентирование (БВ) представляет собой технологию восстановления на месте, которая удаляет компоненты ПГК путем биодеградации компонентов микроорганизмами. Подобно SVE, BV включает использование добывающих скважин или нагнетательных скважин для подачи воздуха в недра, что способствует деятельности микробов, ответственных за разрушение компонентов PHC. Хотя в BV происходит некоторое улетучивание, преобладающим процессом снижения загрязнения является биодеградация. Чтобы свести к минимуму улетучивание, добывающие или нагнетательные скважины работают при более низких расходах воздуха. Некоторые питательные вещества могут быть добавлены, чтобы помочь микробной деятельности и ускорить биоразложение. BV, как и SVE, также применим для почв в самом верхнем слое почвы или ненасыщенной/аэрированной зоне почвы. BV успешно используется для снижения концентраций компонентов PHC среднего уровня в нефтепродуктах, таких как дизельное топливо и топливо для реактивных двигателей.
Продувка воздухом (AS)
Продувка воздухом (AS) — это восстановительный метод на месте, который используется для уменьшения содержания более легких молекул ПНС, таких как бензол, этилбензол, толуол и ксилол (BTEX), из нефтепродуктов, таких как бензин из насыщенная почвенная зона. Оба компонента НУ, адсорбированные в почве и в грунтовых водах, превращаются в пары и удаляются при АС. Основным процессом очистки является улетучивание с использованием экстракционных скважин. AS часто сочетается с SVE для повышения эффективности.
Биопромывание (BS)
BS аналогично биовентиляции. Он используется для уменьшения содержания ПГС среднего диапазона из зоны насыщения путем биодеградации. улетучивание сводится к минимуму за счет обеспечения более низкой скорости воздушных потоков. Питательные вещества могут быть добавлены для ускорения биодеградации.
Комбинации SVE/AS и BV/BS обычно применяются для эффективной очистки. AS и BS также можно использовать для удаления тяжелых молекул PHC из нефтепродуктов, таких как смазочные масла.
Земледелие (или обработка земли)
Земледелие (LF) — это стратегия восстановления, которая снижает содержание ПНС в почве путем биодеградации. Процессу способствует аэрация (взрыхление) и добавление питательных веществ и/или влаги (по мере необходимости). ЛФ можно проводить на месте (без выемки грунта), когда загрязнение ограничено верхним 1 м. При загрязнении на глубину 1,5 м и более почвы следует выкапывать и транспортировать в ячейки наземных ферм или установки по обработке земли (LTU) для обработки LF, где они разбрасываются тонким слоем и регулярно обрабатываются для стимулирования микробной активности.
Биосваи
Подобно LF, биосваи также обрабатывают загрязненные почвы путем биоразложения с использованием микроорганизмов для разрушения компонентов ПНС с добавлением или без добавления питательных веществ. Загрязненный грунт выкапывают и складывают в кучи. Сваи аэрируются для облегчения биодеградации через систему скважин для извлечения/нагнетания, соединенных с горизонтальными перфорированными трубами, проходящими через сваи. Biopiles доказали свою эффективность в биоразложении всех категорий компонентов PHC (от легких до тяжелых молекул).
Термическая десорбция
Термическая десорбция использует ТЕПЛО для отделения загрязнителей (например, PHC) от загрязненных почв. Загрязненный грунт выкапывается и транспортируется к термическому десорберу, где он нагревается до температур, достаточно высоких для испарения и десорбции или физического отделения компонентов загрязнителя от почвы. Более крупные частицы (диаметром > 50 мм) сначала отсеиваются перед подачей грунта в десорбер. Более крупные частицы вводятся после того, как они измельчаются на более мелкие кусочки.
Частичное разложение происходит внутри десорберов, хотя десорберы не предназначены для разрушения компонентов загрязняющих веществ. Пары, выходящие из десорберов, обрабатываются внутри дожигателя/окислителя. Конденсаторы и блоки адсорбции углерода улавливают органические соединения.
Обработанные грунты складываются в кучи. На них будет проведен подтверждающий отбор проб, чтобы убедиться, что содержание загрязняющих веществ снижено до требуемых стандартов. Почву можно вернуть в исходное место, откуда она была взята (если разрешено).
Химическое окисление
Включает использование химических веществ для разрушения органических загрязнителей. Химические окислители, наиболее часто используемые на сегодняшний день, включают пероксид, озон и перманганат.
Фиторемедиация
Фиторемедиация – это использование растений для удаления загрязнителей из почвы. Этот процесс может принимать несколько форм (источник: Википедия):
Фитоэкстракция — поглощение и концентрирование веществ из окружающей среды в растительной биомассе.
Фитостабилизация — уменьшение подвижности веществ в окружающей среде, например путем ограничения вымывания веществ из почвы.
Фитотрансформация — химическая модификация веществ окружающей среды как прямой результат метаболизма растений, часто приводящая к их инактивации, деградации (фитодеградация) или иммобилизации (фитостабилизация).
Фитостимуляция – усиление микробной активности почвы для разложения загрязняющих веществ, как правило, организмами, которые ассоциируются с корнями. Этот процесс также известен как деградация ризосферы.
Фитоулетучивание — удаление веществ из почвы или воды с выбросом в воздух, иногда в результате фитотрансформации в более летучие и/или менее загрязняющие вещества.
Ризофильтрация — фильтрация воды через массу корней для удаления токсичных веществ или избытка питательных веществ. Загрязняющие вещества остаются абсорбированными или адсорбированными на корнях.
4-28 Земляные работы, извлечение и утилизация за пределами площадки
Описание:
Рисунок 4-28: Типовая схема выемки загрязненного грунта Загрязненный материал удаляется и транспортируется к разрешенным установкам по переработке и/или удалению за пределами площадки. Некоторая предварительная обработка загрязненных сред, как правило, требуется для соблюдения ограничений на захоронение.
Ограниченный Установки для захоронения (CDF) представляют собой инженерные сооружения, огражденные дамбами и предназначенные для удерживать драгированные материалы. CDF может иметь большую ячейку для утилизации материалов и примыкающую ячейки для удержания и декантации мутной надосадочной воды. Разнообразие накладок использовались для предотвращения просачивания через стены дамбы. Наиболее эффективными являются глина или бентонитово-цементные растворы, но также использовались подкладки из песка, грунта и отложений.
Расположение и дизайн являются двумя важными аспектами CDF. Условия, которые следует учитывать в местонахождение КОР – это физические аспекты (размеры, близость к судоходному пути), проектирование/строительство (геология/гидрология) и экология (текущее использование территории, экологическая ценность и воздействие на окружающую среду). Основная цель дизайна CDF состоит в том, чтобы минимизация потерь загрязнений. Крышки — самый эффективный способ минимизировать загрязнение потери от CDF, но выбор надлежащего материала футеровки также является важным фактором контроля над CDF. Наконец, CDF требуют постоянного мониторинга для обеспечения структурной целостности.
Продолжительность эксплуатации и технического обслуживания равна сроку службы объекта.
Выемка грунта и захоронение за пределами участка применимы ко всему диапазон групп загрязняющих веществ без конкретной целевой группы. Раскопки и за пределами площадки перемещение отходов в другое (и предположительно более безопасное) место.
Ограничения:
Факторы, которые могут ограничивать применимость и эффективность процесс включает:
Образование летучих выбросов может быть проблемой во время эксплуатации.
Расстояние от загрязненного участка до ближайшего пункта захоронения с требуемое разрешение (я) повлияет на стоимость.
Необходимо учитывать глубину и состав среды, требующей раскопок.
Транспортировка почвы через населенные пункты может повлиять на приемлемость для населения.
Варианты удаления некоторых отходов (например, смешанных отходов или трансурановых отходов) могут ограничено. В настоящее время имеется только одна лицензированная установка для захоронения радиоактивных и смешанных отходов. отходов в США.
Загрязняющие вещества потенциально могут мигрировать из CDF несколькими путями, включая сточные воды. сброс в поверхностные воды, дождевой поверхностный сток, фильтрат в грунтовые воды, улетучивание в атмосферу и поглощение дамбой.
CDF могут вызвать проблемы с запахом, а также проблемы с комарами и насекомыми без надлежащего проектирование и техническое обслуживание.
Требуемые данные:
Подробное обсуждение этих элементов данных представлено в подразделе 2.2.1 (Требования к данным для почвы, отложений, и шлак).
Тип загрязняющего вещества и его концентрация повлияют на удаление за пределами участка требования. Характеристики почвы в соответствии с ограничениями на распоряжение землей (LDR) требуется. Большинство опасных отходов должны быть обработаны в соответствии с требованиями RCRA или без них. норм до отчуждения земли. Радиоактивные отходы должны соответствовать требованиям пункта захоронения требования к форме отходов, основанные на классификации отходов.
Данные производительности:
Выемка грунта и захоронение за пределами участка являются хорошо зарекомендовавшим себя и легко реализуемая технология. До 1984 года раскопки и захоронение за пределами участка были наиболее общепринятый метод очистки мест опасных отходов. Земляные работы – начальный компонент во всех обработках ex situ.
Скорость земляных работ зависит от ряда факторов, включая количество работающих погрузчиков и грузовиков. Выемка 18 200 метрических тонн (20 000 тонн) загрязненной почвы обычно требуется около 2 месяцев. Утилизация загрязненных сред зависит от наличия подходящих контейнеров для транспортировки опасные отходы на разрешенный объект.
CERCLA включает установленное законом предпочтение в отношении обработки загрязняющих веществ и земляных работ. и захоронение за пределами площадки сейчас менее приемлемо, чем в прошлом. Утилизация опасных отходы регулируются RCRA (40 CFR Parts 261-265), а также Министерством Транспорт (DOT) регулирует транспортировку опасных материалов (49 CFR Parts 172-179, 49 CFR часть 1387 и DOT-E 8876).
Министерство энергетики продемонстрировало криогенную систему извлечения захороненных отходов, в которой используется жидкая азот (LN2) для замораживания почвы и захороненных отходов, чтобы уменьшить распространение загрязнения, в то время как захороненный материал извлекается с помощью ряда дистанционно управляемых инструментов. Другой системы раскопок / извлечения, которые в настоящее время разрабатывает Министерство энергетики, включают удаленную система, гидравлический ударный концевой эффектор и водоструйная струя высокого давления, смещающая и транспортировочный концевой эффектор с ограниченным шлюзованием.
Стоимость:
Смета расходов на земляные работы и утилизацию варьируется от 300 до 510 долларов США за метрическую тонну (от 270 до 460 долларов США за тонну) в зависимости от характера опасных материалов. и методы раскопок. Эти оценки включают земляные работы/удаление, транспортировку и утилизация на объекте, разрешенном RCRA. Дополнительные расходы на обработку на объекте утилизации также может потребоваться. Выемка грунта и захоронение за пределами площадки — относительно простой процесс, с проверенными процедурами. Это трудоемкая практика с небольшим потенциалом для дальнейшего автоматизация. Дополнительные расходы могут включать характеристику почвы и ее обработку для удовлетворения потребностей земли. требования запрета.
Дополнительную информацию о стоимости можно найти в Система анализа исторической стоимости опасных, токсичных и радиоактивных отходов (HTRW) (HCAS) разработан Экологическим комитетом по исторической стоимости Межведомственной группы по оценке стоимости.
Каталожные номера:
Инновационное восстановление Технологии: Полевой демонстрационный проект в Северной Америке, 2-е издание
Тезисы Remediation Case Studies, том 4, июнь 2000 г. , EPA. 542-Р-00-006
Руководство по документированию и управлению информацией о затратах и производительности для Remediation Projects – исправленная версия, октябрь 1998 г., EPA 542-B-98-007
Church, HK, 1981. Справочник по раскопкам , McGraw Hill Book Co., Нью-Йорк, штат Нью-Йорк.
DOE, 1995. Каталог технологий, второй Издание , Управление экологического менеджмента и Управление технологий Разработка, Министерство энергетики/EM-0235.
EPA, 1991. Обзор технологий обращения с материалами, используемых в опасных Участки отходов , EPA, ORD, Вашингтон, округ Колумбия, EPA/540/2-91/010.
Агентство по охране окружающей среды, 1992 г. EPA RREL, серия включает оценку технологии EPA/S40/R-92/015, PB92-226448; Приложения Анализ, EPA/540/AR-92/015; и демонстрация технологий. Резюме, EPA/540/SR/-92/015.
АООС, 1997. Лучший Практика управления (BMP) для технологий обработки почвы: предлагаемая операционная Руководство по предотвращению переноса загрязняющих веществ через среды во время мероприятий по очистке , EPA OSWER, EPA/530/R-97/007.
Демонстрация EPA: IN, MI, OH, Южная Дакота, Вирджиния, Висконсин
Интегрированная демонстрация
DOE: (1,2) Полигоны химических и смешанных отходов, Альбукерке, Нью-Мексико; (3) Полигон смешанных отходов на Авиабаза Киркленд, Нью-Мексико,
Интегрированная демонстрация
DOE: Экологический проект Fernald Цинциннати, Огайо,
Контактные лица:
Общие контакты агентства FRTR
Веб-сайты, посвященные конкретным технологиям:
Правительственные веб-сайты
Негосударственные веб-сайты
Информация о продавце:
Список продавцов, предлагающих почву Выемка грунта, извлечение и утилизация за пределами площадки доступны по адресу: АООС REACH IT, который объединяет информацию из трех установленных баз данных EPA, Информационная система поставщиков инновационных технологий лечения (VISITT), Система полевых аналитических и характеризационных технологий (Vendor FACTS) и Инновационные технологии лечения (ITT), чтобы предоставить пользователям доступ к исчерпывающая информация о технологиях обработки и характеристики и их приложения.
Правительственный отказ от ответственности
Здоровье и безопасность:
Анализ опасностей
Глава 4 Земляные работы, вывоз и захоронение за пределами площадки
4-2 Анализ опасностей
Основные уникальные опасности, связанные с земляными работами, вывозом и внеплощадочная утилизация включает:
а. Физические опасности
(1) Описание: Во время земляных работ рабочие могут быть серьезно ранены или убиты тяжелой техникой, такой как фронтальные погрузчики и скреперы. Этот оборудование также может создавать чрезмерный шум во время работы.
Управление: тяжелое оборудование должно быть оборудовано резервной сигнализацией, предупреждает рабочих. При приближении к работающему оборудованию следует подходить с спереди и в поле зрения оператора, желательно зрительный контакт. слух При работе с работающим оборудованием необходимо носить защитные средства. КОНТРОЛЬНАЯ ТОЧКА: Строительство, Эксплуатация, Техническое обслуживание
(2) Описание: При выемке грунта, загрязненного взрывоопасные, легковоспламеняющиеся или горючие материалы (например, сероуглерод, сероводород, метан, тетраэтилсвинец), ковш экскаватора или лезвие гусеничного трактора могут искрить при контакте с камнями, зарытым металлом или другими предметами и воспламенение легковоспламеняющихся паров которые могут быть созданы в этом районе. Во время земляных работ экскаватор или другая деталь землеройного оборудования может привести к разрыву подземных коммуникаций, таких как электрические или газовые линии, что может привести к пожару или взрыву.
Контроль: расположение инженерных сетей должно быть определено до к земляным работам. Средства управления, помогающие предотвратить воспламенение паров во время земляные работы включают оснащение землеройной техники искробезопасным ковшом или отвалом, и периодическое смачивание или вспенивание активной рабочей зоны водой или пеной подавитель. Добавление пены для контроля паров также может привести к скольжению и падению. опасность. Рабочие не должны ходить по участкам, на которые была нанесена пена. Зона поведения мониторинг, когда концентрации химических веществ в воздухе могут превышать более 1/10 нижнего Предел взрываемости (НПВ). КОНТРОЛЬНАЯ ТОЧКА: Строительство, Эксплуатация
(3) Описание: Во время земляных работ экскаватор или другое Часть землеройного оборудования может привести к разрыву подземной электросети, что приведет к поражение электрическим током.
Контроль: Подземные электрические коммуникации должны располагаться с использованием электромагнитные исследования, исследования индуктивности, монтажные карты и чертежи, размещение услуги, интервью с обслуживающим персоналом и ручные земляные работы перед машинным раскопки. Контроль за земляными работами должен соответствовать требованиям безопасности при земляных работах. из 29CFR 1926.650-.652. ПУНКТ КОНТРОЛЯ: проектирование, строительство, эксплуатация
(4) Описание: Вход в раскопки может подвергнуть рабочих атмосферные опасности в замкнутом пространстве и риск обрушения выкопанной стены. Затопление раскопки могут привести к утоплению или поражению электрическим током, если используется электрическое оборудование.
Контроль: программа атмосферных испытаний в замкнутом пространстве с использованием кислородный счетчик, счетчик горючих газов и другие специальные счетчики опасных газов должны быть реализуется в рамках программы выхода в замкнутое пространство. Ограниченное пространство определяется как любое пространство, в котором потенциально могут содержаться токсичные, удушающие или взрывоопасные концентрации газа будь то более плотный (например, отстойник, подвал, резервуар или котлован) или менее плотный (например, низкий навес или крытый резервуар), чем воздух. Когда известны или подозреваются опасности в замкнутом пространстве, надлежащие меры по охране здоровья и безопасности включают вентиляцию помещения, вход с использованием прилагаемых методы работы в воздухе и в замкнутом пространстве или процедуры устранения источника опасности в замкнутом пространстве. В бассейнах или водохранилищах с возможностью быстрого затопления, следует носить надувные жилеты, следует использовать процесс блокировки воды и дождевик. разработана процедура эвакуации рабочих во время дождя. Стены всех раскопки глубиной более 5 футов должны быть либо с уклоном от края, либо должным образом закреплены в соответствии с Управлением по безопасности и гигиене труда (OSHA) руководство (29CFR 1926.650-652). Необходимо соблюдать процедуры входа в замкнутое пространство для раскопки глубиной более 4 футов. Независимо от глубины компетентный человек должен оценить раскопки перед каждой записью. Рабочие не должны входить в нестабильную выемку. ПУНКТ КОНТРОЛЯ: проектирование, строительство, эксплуатация
(5) Описание: Рабочие также могут подвергаться проколам кожи и опасность пореза во время раскопок и транспортировки острых или абразивных предметов, содержащихся внутри отходов.
Контроль: средства индивидуальной защиты, включая сапоги и перчатки, должны состоять из материалов, устойчивых к проколам. Рабочие ботинки должны быть оснащены армированные сталью стойки для предотвращения проколов при ходьбе по отходам. С материалами следует обращаться с помощью соответствующего оборудования, а не руками или ногами, чтобы избежать рана. Материалы, представляющие явную потенциальную опасность (например, брус с гвоздями, сломанные стекло) следует осторожно удалить, чтобы избежать последующего случайного контакта. КОНТРОЛЬНАЯ ТОЧКА: Строительство, Эксплуатация, Техническое обслуживание
(6) Описание: Мойка оборудования паром под давлением может рабочих к термическим или ожоговым опасностям, опасностям для глаз из-за летящих снарядов, смещенных во время мойка под давлением, опасность поскользнуться на мокрых поверхностях и опасность шума.
Контроль: термические ожоги можно предотвратить, используя изолированные перчатки. (например, перчатки из кремнеземной ткани). Повреждения глаз и потерю слуха можно предотвратить, если носить защитные очки и средства защиты органов слуха во время мойки под давлением. Опасность поскользнуться может контролироваться рабочими, одетыми в нескользящую обувь, и путем слива воды из операции дезактивации в резервуар или яму. Поверхности для ходьбы также должны быть осушены и не допускать застоя жидкости и грязи. КОНТРОЛЬНАЯ ТОЧКА: Строительство, Эксплуатация
(7) Описание: Работа с тяжелым оборудованием на неустойчивом грунте. (земля, подвергшаяся воздействию насосов или подземных обработок) может вызвать поверхность земли оседает или тонет. Результат может привести к травме оператора оборудования или ближайших работников.
Контроль: Там, где могут существовать неустойчивые почвенные условия, почва должна иметь доступ к квалифицированному инженеру для обеспечения безопасных условий эксплуатации на площадке. КОНТРОЛЬ ПУНКТ: Дизайн
(8) Описание: В зависимости от типа почвы воздействие вдыхаемых кварц может представлять опасность. Проконсультируйтесь с геологами, чтобы подтвердить наличие вдыхаемого опасность кварца (например, чтобы определить, могут ли типы почвы быть богатыми вдыхаемыми кварц). В качестве помощи в определении потенциала воздействия вдыхаемого кварца, возьмите пробу и проанализируйте почвы участка на содержание мелких частиц по ASTM D422 с последующим анализом мелких частиц с помощью рентгеновского излучения Дифракция для определения содержания мелкозернистого кварца.
Контроль
: Воздействие на рабочих пыли, богатой вдыхаемым кварцем, может быть сводится к минимуму путем периодического увлажнения почвы водой или подправленной водой или с помощью средства защиты органов дыхания, такие как респиратор с очисткой воздуха, оснащенный фильтром HEPA. сменный фильтр. КОНТРОЛЬНАЯ ТОЧКА: Строительство, Операции
(9) Описание: Во время работ на площадке рабочие могут подвергаться прямого и непрямого солнечного света и соответствующего ультрафиолетового (УФ) излучения. Даже кратковременное воздействие солнечных лучей может вызвать ожоги и повреждения кожи. Воздействие горячего и Влажные условия также могут привести к тепловому стрессу, который может проявляться в виде теплового удара. истощение и тепловой удар.
Контроль: Воздействие прямого и непрямого солнечного света должно быть сведен к минимуму, где это возможно в летние месяцы. Рабочие могут свести к минимуму воздействие прямых солнечных лучей, ношение рубашек с длинными рукавами и длинных брюк, а также применение солнцезащитного крема с УФ-защитой. Если по возможности рабочие зоны и зоны отдыха должны быть заштрихованы. Воздействие условий теплового стресса можно свести к минимуму, делая частые перерывы, выпивая достаточное количество жидкости и выполняя работу в ранние утренние и поздние дневные часы. КОНТРОЛЬНАЯ ТОЧКА: Строительство, Эксплуатация
(10) Описание: Работники могут подвергаться опасности поражения электрическим током. при работе рядом с электрическими сетями, такими как воздушные линии электропередач.
Контроль: расположение воздушных линий электропередач, существующих или предлагаемые, должны быть отмечены на этапе предварительного проектирования. Все грузоподъемное оборудование, такое как краны, вилочные погрузчики и буровые установки должны оставаться на расстоянии не менее 10 футов от линии электропередач в соответствии с требованиям OSHA 29 CFR 1926. 550 и EM 385-1-1, раздел 11.E. ТОЧКА УПРАВЛЕНИЯ: Дизайн, Строительство, Эксплуатация
(11) Описание: При выполнении полевых работ, оборудование и рабочие могут находиться в непосредственной близости от транспортных средств. Кроме того, буровые установки и другое оборудование может потребоваться для проезда по дорогам общего пользования. Широкая общественность может подвергаться опасность дорожного движения и возможность несчастных случаев при погрузке и транспортировке грунта.
Управление: Там, где оборудование должно пересекать дороги, должны быть установлены предупреждающие знаки. используется в соответствии с критериями Руководства Департамента транспорта по униформе Дорожные устройства для улиц и автомагистралей. Должен быть разработан план управления дорожным движением. до того, как начнутся ремонтные работы, чтобы помочь предотвратить несчастные случаи с участием грузовиков и автомобили. EM 385-1-1, Раздел 21.I.10 содержит детали плана. ТОЧКА УПРАВЛЕНИЯ: Дизайн, Строительство, Эксплуатация
б. Химическая опасность
Описание: Рабочие, занятые земляными работами, могут быть подвергается воздействию летучих органических соединений и твердых частиц, загрязненных полулетучими органическими веществами, и/или неорганические загрязнения. Опасность вдыхания особенно очевидна в теплое и сухое время года. периоды, когда существует большая вероятность образования переносимой по воздуху пыли. Добавление пена для защиты от паров и/или пыли может создать опасность поскользнуться. Рабочие также могут быть кожно контакт с отходами при раскопках и транспортировке отходов. Рабочие могут непреднамеренно проглатывать загрязняющие вещества/отходы, которые собираются на руках и одежде в вид пыли при раскопках. Заглатывание пыли также может произойти, когда рабочие принимают перерывы на воду/обед или после ухода с рабочего места, если установлены гигиенические процедуры (например, мытье рук) не соблюдаются.
Контроль: Контроль может включать надлежащие типы средств индивидуальной защиты. оборудования (СИЗ) и их использование, использование опытных работников, многократное встречи по повышению осведомленности, пункты дезактивации и другие стандартные процедуры. Примеры СИЗ включают нитриловые перчатки для кожного воздействия бензина, респиратор для очистки воздуха. оснащен одобренными фильтрами/картриджами (например, фильтрами HEPA (N100, R100, P100) для для твердых частиц, картриджи для органических паров (OV) для паров или комбинированные фильтры/картриджи для двойной защиты) и химически стойкие одноразовые комбинезоны. Пыль и прочее выбросы следует подавлять с помощью воды или пеногасителей, если это необходимо. Рабочие должны не ходить по участкам, на которые была нанесена пена. Почвы должны быть проверены на реактивность, легковоспламеняющиеся или агрессивные материалы. В экстремальных условиях (например, сероуглерод) могут потребоваться искробезопасные инструменты и искробезопасное оборудование, если выбросы ожидается высоким. ПУНКТ КОНТРОЛЯ: Строительство, Эксплуатация
с. Радиологическая опасность
Описание: Встречающийся в природе радиоактивный материал (НОРМ) встречается во всех почвах, подземных и поверхностных водах. При типичных фоновых уровнях это радиоактивный материал не представлял бы ни внутренней, ни внешней опасности во время раскопки, вывоз и/или захоронение за пределами площадки. Повышенный уровень естественно однако радиоактивность была обнаружена в таких материалах, как осадок сточных вод, ископаемое топливо, удобрения и испарительные пруды. Раскопки, удаление и / или за пределами площадки захоронение радиоактивных материалов при концентрациях, превышающих фоновые, может представлять внутренняя опасность при вдыхании или проглатывании радиоактивных частиц. Внешняя опасность может также существуют в зависимости от типа и степени загрязнения.
Мелкие частицы металлического урана и некоторых сплавов урана пирофорный. Они могут самовозгораться на воздухе в зависимости от отношения поверхности к объему. Они быстро горят при очень высоких температурах.
Некоторые устройства, содержащие радиоактивный материал, также могут присутствовать в почве и/или мусоре, который необходимо выкопать и утилизировать. Вероятность этого может обычно определяется по истории сайта. Датчики армии США и ВВС США окрашены радий-226 являются примерами часто встречающихся устройств. Такие арадиевые датчики@ были в первую очередь датчики оборотов в джипах. Менее распространенными датчиками радия являются компасы и радарные устройства. Неповрежденные датчики радия не дадут неприемлемой дозы для конечностей. Сломанные датчики могут представляют внутреннюю опасность при вдыхании или проглатывании осколков радиевой краски.
Контроль: при каждом подозреваются значительные радиоактивные опасности выше фона. История сайта должна быть тщательно проверены на предмет наличия концентрированного НОРМ или наличия устройств содержащие радиоактивный материал. Внешние опасности от ионизирующего излучения могут быть контролируется с помощью времени, расстояния и экранирования. Защитная одежда может быть используется для предотвращения внешнего загрязнения. Внутренние опасности можно контролировать с помощью средства защиты органов дыхания (например, фильтр/картридж HEPA(N100, R100, P100)) и технические контролирует. Для снижения уровня радиации могут потребоваться процедуры/установки дезактивации. экспозиция. Пыль и другие выбросы следует подавлять, как описано выше для химических веществ. опасности. КОНТРОЛЬНАЯ ТОЧКА: проектирование, строительство, эксплуатация
д. Биологические опасности
(1) Описание: Микроорганизмы в грунтовых водах и почве могут представлять опасности воздействия на объектах, содержащих медицинские отходы или осадок сточных вод. Рабочие могут быть подвергается вдыханию/проглатыванию и/или кожному контакту с патогенами, такими как Coccidioides sp., Histoplasma sp., и Mycobacterium sp.
Контроль: микроорганизмы, присутствующие в грунтовых водах и почве, могут должны быть известны или проверены, и для предотвращения воздействия должны использоваться соответствующие СИЗ. Соответствующие СИЗ может включать респиратор с очисткой воздуха, оснащенный фильтрами HEPA (N100, R100, P100). Самый резиновые перчатки (например, нитриловые или ПВХ) обеспечивают защиту от микроорганизмов; Однако, тип используемых перчаток также должен быть совместим с загрязняющими веществами на объекте. Использование латексные перчатки могут усугубить или вызвать аллергические реакции у некоторых людей. Пылеподавление водой или модифицированными водными спреями. Ограничения в еде, питье и курении перед мытьем/обеззараживанием также следует строго соблюдать. Обеззараживание с вода и / или дезинфицирующие мыла могут использоваться для контроля воздействия. Химически стойкий следует носить защитный комбинезон, чтобы предотвратить сильное загрязнение одежды с отходами, почвой и/или загрязненной водой, которые могут содержать потенциально опасные микробы. Если необходимо постирать загрязненную одежду, это должно выполняться коммерческая прачечная, знакомая с процедурами чистки промышленной одежды. Эти Процедуры включают предупреждения сотрудников об опасности и требования по утилизации чистящего раствора. КОНТРОЛЬНАЯ ТОЧКА: проектирование, строительство, эксплуатация
(2) Описание: Рабочие могут подвергаться биологических опасностей, включая змей, пчел, ос, клещей, шершней и грызунов во время любого этап исправления. Симптомы воздействия варьируются от легкого раздражения до анафилактического шока. шок и смерть. Воздействие оленьих клещей может вызвать болезнь Лайма.
Контроль: следует проводить периодические проверки объекта для определить гнезда жалящих насекомых и наличие змей. Профессиональное уничтожение компании должны быть проконсультированы для удаления. Можно использовать репелленты от клещей и насекомых контроль экспозиции. Тем не менее, рабочие должны проверять свою кожу и одежду на наличие клещей. периодически в течение рабочего дня. ПУНКТ КОНТРОЛЯ: Строительство, Эксплуатация, Техническое обслуживание
Преобразование излишков почвы из строительных отходов в ресурсы
По мере того, как города по всему миру становятся все более густонаселенными, в них вырастают быстрорастущие леса сверкающих жилых башен. Но прежде чем возвести эти башни, строители должны сначала выкопать землю, чтобы создать подвалы для складских помещений и парковок.
Типичная многоквартирная башня начинается с котлована 30 на 30 метров и глубиной 12 метров. Это около 10 000 кубометров лишнего грунта, или примерно 20 000 тонн. Умножьте это на пять квартир в год в небольших городах, и это может быстро сложиться, производя примерно 100 000 тонн избыточной почвы в год только для одного города.
Растет озабоченность общественности и регулирующих органов по поводу того, как используется эта излишняя строительная земля, и законодатели в Онтарио и во всем мире принимают меры. Мы видим это в таких разных местах, как австралийский штат Виктория (поправка к Закону об охране окружающей среды 2018 г.) и канадская провинция Онтарио (постановление Онтарио 406/19), где новое законодательство направлено на улучшение результатов в отношении излишков почвы на строительных площадках.
Вот некоторые тенденции, которые мы наблюдаем…
Экономия места на свалке за счет отвода излишков почвы
Частично из-за неопределенности в отношении удаления излишков почвы многие застройщики вынуждены платить сборы за выбрасывание излишков почвы. Тем не менее, многие свалки приближаются к заполнению, и может быть очень сложно получить разрешение на расширение свалки или открытие новой. Таким образом, операторы полигонов все более неохотно используют ограниченные разрешенные мощности для избыточного грунта.
Кроме того, становится очевидным, что почва — это драгоценный, ограниченный товар, на производство которого у Матери-природы уходит много лет, и поэтому ее необходимо сохранять. В результате вывоз излишков почвы на свалку теперь все чаще рассматривается как крайняя мера. Это не отходы, которые нужно утилизировать, а скорее ресурс, о котором нужно заботиться и использовать с умом.
Подбери мне пару: найди полезное применение лишней земле
Если свалки больше не принимают лишнюю землю, строители должны найти другие способы избавиться от нее. Ответ кроется в пословице: «Мусор для одного человека — сокровище для другого». То, что может быть избытком почвы в одном месте, может быть воспринято как необходимая досыпка в другом — возможно, для приведения участка в порядок. Ключ заключается в сватовстве и соединении двух сторон, чтобы они могли удовлетворить потребности друг друга.
Голдер недавно сыграл роль в установлении связи между двумя проектами в Оттаве, Канада. Одним из проектов был туннель под центральным ядром Оттавы, который был вырыт для линии легкорельсового транспорта для муниципального транспортного управления OC Transpo. Другим проектом был жилой комплекс в Оттаве под названием Greystone Village, который нуждался в обратной засыпке ремонтных котлованов и строительстве инженерных насыпных площадок для поддержки фундаментов малоэтажных жилых домов.
Один из подрядчиков, участвовавших в торгах по строительству жилья, отметил, что при строительстве туннелей необходимо утилизировать отходы туннеля. По запросу подрядчика Голдер проверил обрезки и определил, что они пригодны для использования на участке жилищного строительства. Способность соединить эти две потребности — «у меня избыток почвы, а вам нужно заполнить» — на благо обеих сторон, в ближайшие годы станет все более ценным навыком.
Нахождение хороших результатов при избыточной почве на ранних стадиях планирования
До недавнего времени во многих местах тема избытка почвы не стояла на первом месте среди застройщиков. Их гораздо больше волновали структурные вопросы самого здания. Но законодательство штата Виктория является одним из примеров уделения большего внимания поиску ответственных результатов в отношении избытка земли. Новое законодательство Онтарио преследует аналогичную цель, поскольку в нем четко указано, что, если не будет разработан и утвержден план повторного использования или утилизации почвы, начать раскопки будет сложно.
Почвенные насыпи и обработка почвы: промежуточное хранение облегчает планирование
Необходимость найти хорошее место для выкопанного грунта – использование, подходящее для типа почвы и отвечающее требованиям, – может привести к задержкам проекта. Онтарио предпринял шаги по оказанию помощи, разрешив временное хранение выкопанного грунта. Это происходит в виде «почвенных банков», а также объектов по обработке почвы, которые являются новыми аспектами руководящих принципов в провинции.
Управление данными заставляет все работать вместе
Вероятно, будет расти потребность в навыках и инструментах, чтобы продемонстрировать, что избыточная почва обрабатывается надлежащим образом. Например, в Онтарио, если грузовик покидает строительную площадку с лишним грузом грунта, необходимо иметь в виду четкий пункт назначения, и этот пункт назначения должен в письменной форме согласиться взять грунт такого качества и типа, который грузовая машина. Грузовики будут проверены, чтобы убедиться, что дух и буква правил соблюдаются.
Это создаст потребность в инструментах управления данными для отслеживания грузов, покидающих площадку, и особенностей груза, таких как пункт назначения, запись о приемке на принимающую площадку и дата доставки груза. Разработка плана управления почвой и системы отслеживания для снижения затрат и рисков при улучшении состояния окружающей среды является ключевым моментом.
Понимание избытка почвы и того, как он может повлиять на осуществимость вашего проекта, является сложной и необходимой задачей. Защита окружающей среды и населения от любых потенциальных опасностей, связанных с почвой, а также удаление излишков почвы со свалок и обращение с ней как с ценным и жизнеспособным ресурсом — ключ к достижению лучших результатов.
Пол Херст имеет 15-летний опыт работы в сфере исследования и восстановления загрязненных территорий. Он отвечает за управление проектом, проектирование и выполнение экологической оценки площадки (ESA) и проектов реабилитации, включая: разработку 2D и 3D концептуальной модели площадки (CSM), описание характеристик площадки с высоким разрешением с использованием MIP/LIF, оценку/планирование вариантов исправления/ внедрение, проектирование насосов и систем очистки подземных вод, проектирование и внедрение экспериментального масштаба восстановления подземных вод, восстановление на месте путем закачки нульвалентного железа и многофазной экстракции. Пол является экспертом Golder Subject Matter for Vapor Instruction и ведущим разработчиком систем активной и пассивной разгерметизации под плитой (SSD). Пол является Квалифицированным лицом в соответствии с Постановлением Онтарио 153/04 и получил несколько отчетов о состоянии площадки на основе Фазы I, Фазы II, а также оценки рисков в этой роли.
Дениз Лакчин, , имеет более чем 28-летний опыт разработки стратегий и решений по перепланировке старых месторождений в Онтарио. Она успешно работала с клиентами, оценивая воздействие на окружающую среду на многочисленных участках, загрязненных нефтяными углеводородами, неорганическими веществами и металлами, хлорированными растворителями и низкоактивными радиоактивными отходами, и разрабатывая стратегии восстановления, которые дополняют их цели реконструкции. Ее опыт работы в качестве квалифицированного специалиста (QPESA) в Онтарио и специалиста по охране окружающей среды (EP) по оценке и рекультивации участков включает: разработка планов управления почвой, внедрение передовых методов управления почвой и систем отслеживания, а также использование подходов, основанных на оценке риска, для крупных заброшенных участков/объектов инфраструктуры в соответствии с Постановлением Онтарио 153/04, а теперь и с новым Положением об управлении избыточной почвой и участками 406/19.
Общие сведения о ходовой части гусеничных тракторов
Ходовая часть трактора состоит из остова, движителей и подвесок.
Остов несет на себе все агрегаты трактора. Движитель воспринимает его вес и приводит трактор в движение. Подвеска передает вес трактора на почву или гусеницы. Эластичная подвеска смягчает толчки и удары, возникающие при движении трактора.
Остов трактора может быть рамным, полурамным или безрамным.
Рамный остов (рама) состоит из двух продольных и нескольких поперечных брусьев, жестко соединенных между собой. Такой остов имеют тракторы Т-74, ДТ-75 и ДТ-75М.
Остов тракторов всех других представленных марок полурамный и состоит из короткой рамы под двигатель (или навесные орудия у самоходных шасси), прикрепленной к литому корпусу силовой передачи.
Движитель трактора может быть гусеничным или колесным. У гусеничного движителя большая площадь соприкосновения и хорошее сцепление с почвой.
Поэтому гусеничные тракторы могут работать на полях без значительного буксования в любое время года. Однако такой движитель уступает колесному по весу и простоте устройства. Колесный движитель состоит из колес, оборудованных пневматическими шинами. Площадь соприкосновения шин ведущих колес с почвой и сцепной вес колесных тракторов меньше, чем гусеничных (того же класса). (Сцепным весом называется вес, приходящийся на ведущие колеса или опорные поверхности гусениц. Он определяет максимально возможную величину силы тяги трактора.)
Поэтому колесные тракторы из-за повышенного буксования колес не всегда могут работать на полях ранней весной и поздней осенью.
Чтобы уменьшить буксование, у некоторых колесных тракторов все колеса могут служить ведущими. Для этого же тракторы могут быть оборудованы полугусеничным ходом (рис.).
Подвески тракторов подразделяются на жесткие, полужесткие и эластичные. Колесные тракторы имеют жесткую подвеску всех или только ведущих колес; толчки от почвы смягчаются пневматическими шинами. Передние колеса некоторых тракторов имеют эластичную пружинную подвеску. Гусеничные тракторы оборудованы полужесткой или эластичной подвеской.
Движитель гусеничного трактора состоит из двух ведущих колес-звездочек 1 (рис. выше), стальных цепей-гусениц 2, тележек с опорными катками 3, поддерживающих роликов 10 и направляющих колес 5 с механизмом 6 натяжения гусениц. Замкнутые гусеницы перемещаются вращающимися звездочками по грунту и образуют два бесконечных рельсовых пути, по которым на опорных катках подвесок движется остов трактора.
Ролики 10 уменьшают провисание гусеницы трактора и удерживают ее от раскачивания. Колесо 5 направляет движение гусеницы и используется для регулировки ее натяжения. Пружины 7 и 8 смягчают толчки, возникающие при движении трактора по неровностям почвы.
Гусеничный движитель соединен с остовом полужесткой или эластичной подвеской. У трактора, имеющего полужесткую подвеску, гусеница со всеми ее узлами образует отдельную тележку, которая соединена с остовом спереди через поперечную рессору (рис.), а сзади надета на ось 2.
Благодаря шарнирному соединению средней части рессоры с остовом каждая тележка может приспосабливаться к рельефу почвы, не вызывая значительных боковых наклонов трактора (рис. в). По такой схеме устроена ходовая часть трактора Т-100М.
У трактора Т-54В вместо рессоры ставятся торсионные валы 12 (рис. д) с двумя кривошипами, направленными в разные стороны. Смягчение толчков при движении трактора достигается за счет упругого скручивания вала. Задний шарнир тележки расположен не на оси звездочки, а впереди нее.
Эластичную подвеску имеют тракторы Т-74 и ДТ-75. Она состоит из четырех кареток. Каждая из них включает два балансира 8, шарнирно соединенных между собой, опорные катки 7 и пружину 6. Каретка свободно надета на ось 9, прикрепленную к раме трактора. При переезде через препятствия она может поворачиваться на оси, как показано на рис. г, а толчки, которые возникают при этом, будут восприниматься пружиной 6 каретки.
Гусеница состоит из стальных звеньев, шарнирно соединенных между собой пальцами. Звенья могут быть цельнолитыми или составными, шарниры — открытыми или закрытыми.
Цельнолитые звенья с открытыми шарнирами (рис. а) механической обработке не подвергаются, имеют небольшой вес и легко соединяются стальными термически обработанными пальцами. Однако из-за недостаточной защищенности шарниров такая гусеница при работе на песчаной почве менее долговечна, чем гусеница с закрытыми шарнирами.
Цельнолитые и составные звенья с закрытыми шарнирами (рис. б) подвергаются механической обработке, устроены сложнее, имеют больший вес. Для сборки и разборки звеньев гусеницы с закрытыми шарнирами нужно специальное оборудование. К достоинствам такой гусеницы относится ее большая износоустойчивость.
Звенья гусениц входят в зацепление со звездочкой цевками (рис. в). Цевкой служит проушина 1 или втулка 7 звена, в которую упирается зуб звездочки при движении трактора.
Натяжное устройство может быть ползунковое (рис. д), как у трактора Т-100М, Т-4, или кривошипное (рис. г), как у тракторов Т-74, ДТ-75, ДТ-75М.
1.3. Ходовая часть гусеничных машин
Ходовая часть гусеничного трактора состоит из рамы, подвески и гусеничного движителя. Назначение и основные требования, предъявляемые к рамам и другим элементам ходовой системы тракторов, аналогичны требованиям, предъявляемым к тем же элементам у автомобиля.
У гусеничного трелевочного трактора рама состоит из двух лонжеронов, связанных между собой поперечными связями и защитными угольниками. Раму такой конструкции называют корпусом.
Подвеска обеспечивает связь остова трактора с движителем и плавность хода. Существуют жесткие, полужесткие и упругие подвески тракторов. Хорошее подрессоривание на больших скоростях и высокие сцепные качества обеспечивают упругие подвески, но они создают неравномерное давление по длине опорной поверхности на грунт. В качестве упругих элементов в подвесках трактора чаще используются листовые и пружинные рессоры. Гусеничные трелевочные тракторы имеют упругую (рис. 10, а) или полужесткую (рис. 10, б) подвеску рычажно-балансирного типа. Такие подвески уменьшают вертикальные перемещения корпуса, а при движении по волоку со значительными микронеровностями обеспечивают «обтекание» препятствий катками. Для улучшения плавности хода в некоторые конструкции подвесок вводят связь катков одного борта машины с катками другого борта машины.
Рис. 10. Схема подвески гусеничного трелевочного трактора: а – упругая рычажно-балансирная подвеска; б – полужесткая рычажно-балансирная подвеска
Гусеничный движитель состоит из ведущего колеса (звездочки), гусеничной цепи, направляющего колеса с амортизационно-натяжным устройством и катков.
Большое влияние на тягово-сцепные свойства трактора оказывает равномерность распределения давления на грунт, которое в большой мере зависит от числа и диаметра катков. Чем больше опорных катков в ходовой системе, тем равномернее давление на грунт. С другой стороны, увеличение диаметра опорных катков и уменьшение их числа сопровождается повышением КПД ходовой системы.
У трелевочного трактора опорные катки большого диаметра обеспечивают его перекатывание с малым сопротивлением по гусеничной цепи, которая непрерывно выстилается перед катками. У трелевочных тракторов применяется цевочное зацепление, образуемое цевкой, расположенной на оси шарнира звена, и зубом на ведущем колесе. Местоположение ведущего колеса выбирается из условий удобства компоновки машины и с учетом затраты мощности на трение в шарнирах, вращение направляющего колеса и на укладку звена гусеницы под передним катком.
Гусеничная цепь на трелевочных тракторах состоит из цельнолитых звеньев цевочного зацепления и соединительных пальцев. Основным недостатком такой гусеничной цепи является открытое шарнирное сопряжение, которое интенсивно изнашивается, особенно на песчаных и скальных грунтах. В зависимости от физико-механических свойств грунтов долговечность гусеничной цепи может изменяться 5…10 раз. Поэтому уже длительное время в мировом тракторостроении ведутся работы по созданию звеньев с закрытыми шарнирами и игольчатыми подшипниками, работающими в смазке, а также принципиально новых гусениц: пневмогусениц, резино-металлических гусениц и др.
Для поддержания нормального натяжения гусеничной цепи и предохранителя деталей ходовой системы от динамических нагрузок применяется амортизационно-натяжное устройство. Такое устройство состоит из кривошипа, направляющего колеса и амортизационной пружины, позволяющих направляющему колесу при необходимости совершать упругий ход. В перспективе следует ожидать применения амортизационно-натяжных устройств с гидравлическим элементом для регулирования натяжения гусениц.
Направляющие колеса в ходовых системах с упругими и полужесткими подвесками балансирного типа приподняты над поверхностью пути, что исключает удар об единичные препятствия. По конструкции направляющие колеса бывают одноободовые и двухободовые. Амортизационно-натяжное устройство семейства тракторов Онежского тракторного завода работает следующим образом (рис. 11).
При преодолении трактором препятствий или попаданий между катком и звеном гусеницы твердых предметов натяжение ее увеличивается. Возникающее при этом дополнительное усилие в гусенице воздействует на направляющее колесо, поворачивая его с кривошипом вокруг оси. От кривошипа через натяжной винт 9 дополнительное усилие передается на блок шарниров 4, который, поворачиваясь вокруг оси 7, сжимает амортизационную пружину 6. При уменьшении дополнительного усилия амортизационная пружина возвращает блок шарниров и направляющее колесо 1 в первоначальное положение. Упорный болт 8 через блок шарниров обеспечивает предварительное натяжение амортизационной пружины. С помощью натяжного винта 9 и кривошипа 3 можно перемещать направляющие колеса с целью изменения натяжения, монтажа и демонтажа гусеницы.
5.2. Ходовая часть и механизмы управления гусеничных тракторов
Ходовая часть гусеничных тракторов так же, как и колесных, состоит из остова, движителей и подвески.
Остов гусеничных тракторов в основном представляет собой раму (трактора ДТ-75М, ДТ-75Б), но в некоторых тракторах (Т-100М, Т-4А) — полураму.
Движитель состоит из направляющего колеса 7 (рис. 5.7) с механизмом натяжения, бесконечного полотна 2 (гусеницы), поддерживающих роликов 3, ведущей звездочки 4, опорных катков 5 с балансирами, рамы тележки 6 (у движителя с полурамным остовом).
Гусеница — основное звено движителя — представляет собой замкнутое металлическое полотно, состоящее из отдельных шар-нирно соединенных пальцами 9 звеньев 8. Наружная поверхность гусеницы выполнена с почвозацепами, внутренняя — гладкой, по которой с помощью опорных катков перекатывается трактор. При этом ведущая звездочка 4 входит зубьями в зацепление с проушинами в звеньях и, вращаясь, передвигает остов вперед или назад. Гусеничная цепь должна двигаться так, чтобы происходило надежное зацепление зубьев звездочки за проушины звеньев цепи. Это достигается с помощью направляющего колеса.
При износе деталей движителя зазор в соединениях увеличивается, натяжение гусеничной цепи ослабляется, что может привести к нарушению ее нормальной работы. Для поддержания оптимального натяжения гусеничной цепи применяют специальные натяжные устройства.
Натяжные устройства бывают с кривошипом (рис. 5.8, а, б) и ползуном (см. рис. 5.7, а). При использовании устройства с кривошипом натяжение гусеничной цепи осуществляется либо гидравлическим натяжителем, промежуточным звеном и натяжным болтом, проходящим через отверстие кронштейна (рис. 5.8, а), либо специальной гайкой 8 (рис. 5.8, б). Эти элементы посредством кривошипа могут перемещать направляющее колесо назад
Рис. 5.7. Гусеничные движители:
а — полурамный остов; б — рамный остов; в — расположение опорных катков; г — звенья гусеницы; / — направляющее колесо; 2— гусеница с механизмом натяжения; 3— поддерживающие ролики; 4— ведущая звездочка; 5 — опорные катки; 6— рама тележки; 7— амортизатор; В— звено гусеницы; 9— палец; 10— регулировочная гайка; 11 — пружина
или вперед. В устройстве с ползуном натяжение цепи регулируют винтовой парой винт — гайка, которая передвигает кронштейны (ползуны) вперед или назад по раме тележки. В последних жестко закреплена двумя концами ось направляющего колеса.
Опорные катки 5 (см. рис. 5.7) предназначены для равномерного распределения веса машины по всей длине опорной части гусеницы. В этот момент гусеница, находящаяся под катками, неподвижно сцеплена с грунтом. Катки устанавливают в один ряд на раме гусеничной тележки или попарно, шарнирно закрепляя на осях кронштейнов рамы (см. рис. 5.7, в).
Поддерживающие ролики предназначены для уменьшения провисания гусеничной цепи и снижения ее бокового раскачивания во время движения трактора.
П одвеска в гусеничных тракторах бывает двух типов: полужесткая и эластичная. Полужесткая подвеска представляет собой гусеничную тележку из балок различного сечения, на которой установлены все элементы движителя.
Рама тележки соединена с остовом трактора сзади шарниром (рис. 5.9). Впереди через рессорное устройство на нее опирается остов. Рессорное устройство выполняют в виде пластинчатой рессоры (тракторы Т-100М, Т-4А) или торсионного вала (трактор Т-38М). Особенность полужесткой подвески состоит в том, что вертикально направленные толчки силой Л„ поглощаются только в передней части. Толчки силой Кт, получаемые в горизонтальной плоскости, поглощаются пружинами натяжного устройства. Полужесткую подвеску применяют в основном на тихоходных тракторах.
Эластичная подвеска (рис. 5.9, 6) состоит из объединенных системой рычагов и упругих элементов опорных катков, шарнирно соединенных с рамой трактора. Катки объединяют попарно в общий узел, называемый кареткой ба-лансирной подвески. Каждая
каретка состоит из шарнирно соединенных между собой правого и левого стальных литых балансиров, имеющих общую ось качения, которую крепят в кронштейнах рамы. Опорные катки вращаются в подшипниках на осях, каждая из которых закреплена в своем балансире. В верхней части балансиров в углублении чашеобразной формы установлены цилиндрические рессорные пружины.
Во время движения трактора по неровной поверхности поворачивается балансир той пары катков, которая получила толчок силой Лв. При этом сжимается пружина 4, поглощающая силу удара. Толчки поглощаются пружинами натяжного устройства. Эластичная подвеска позволяет каждому опорному катку копировать рельеф, что улучшает плавность хода, особенно на повышенных скоростях.
Механизмы управления гусеничных тракторов рассмотрены в разделе 4.5.
✅ Интересное о гусеничных тракторах
Ходовая часть гусеничных тракторов
Общие сведения о ходовой части гусеничных тракторов Ходовая часть трактора
состоит из остова, движителей и подвесок.
Остов несет на себе все агрегаты трактора. Движитель воспринимает его вес и приводит трактор в движение. Подвеска передает вес трактора на почву или гусеницы. Эластичная подвеска смягчает толчки и удары, возникающие при движении трактора.
Гусеничный движитель включает в себя ведущую звездочку 6, гусеничную цепь 4, опорные катки 7, направляющее колесо 2 с натяжным устройством и поддерживающие ролики 5. Звездочка 6 приводит в действие гусеничную цепь и обеспечивает движение трактора. Гусеничная цепь 4 состоит из звеньев, соединенных шарнирно с помощью пальцев. Цепь огибает звездочку 6, направляющее колесо 2, опорные катки 7 и поддерживающие ролики 5, образуя замкнутый контур, называемый гусеничным обводом. Вес (сила тяжести) трактора через опорные катки 7 распределяется на опорную часть гусеницы. При этом среднее условное давление на грунт небольшое, сцепление с ним хорошее.
Гусеничная цепь снабжена почвозацепами и служит дорожкой для качения по ней остова трактора. Ролики 5 поддерживают гусеничную цепь и удерживают ее от бокового раскачивания во время движения трактора. Направляющее колесо 2 и натяжное устройство предназначены для обеспечения правильного направления движения гусеничной цепи, ее натяжения и амортизации гусеничного движителя.
Преимущества гусеничного движителя — высокие сцепные качества и проходимость, низкое среднее давление на грунт. Однако гусеничные тракторы уступают колесным по массе, скорости движения, универсальности использования в сельском хозяйстве.
На гусеничных тракторах широко применяют эластичную и полужесткую подвески.
Эластичная подвеска (рисунок а) состоит из объединенных системой рычагов и упругих элементов опорных катков, которые шарнирно соединены с рамой трактора. Катки объединены между собой попарно в каретку балансирной подвески. В тракторах сельскохозяйственного назначения с каждой стороны предусмотрено по две каретки балансирной подвески. Эластичная подвеска (например, в тракторах ДТ-75, Т-150) позволяет каждому опорному катку копировать рельеф грунта, что улучшает плавность хода при движении на повышенных скоростях.
Полужесткая подвеска представляет собой гусеничную тележку, выполненную из балок различного сечения, на которых устанавливают все элементы движителя. Рама 6 (рисунок б) такой тележки соединяется с остовом трактора сзади шарниром 7; впереди на нее опирается остов через плоскую рессору (в тракторах Т-130, Т-4А).
Плавность хода тракторов с полужесткой подвеской хуже, чем тракторов с эластичной подвеской.
Качества, за которые ценится гусеничная ходовая часть
Существует несколько важнейших преимуществ, которым обладают машины, работающие на гусеничном ходу:
Гусеничная техника обладает большей проходимостью, нежели ее аналоги, использующие для передвижения колеса.
Использование гусениц позволяет обеспечивать лучшую плавность хода на неровных поверхностях.
Тяговое усилие подобной техники намного выше, чем у колесного транспорта.
Учитывая выше описанные преимущества, не удивительно, что люди, работающие в особо тяжелых, экстремальных условиях, предпочитают использовать именно спецтехнику ходовой части гусеничного типа. Это, прежде всего, работники горной и нефтяной промышленности, строительной, лесной, сельскохозяйственной сферы деятельности.
Наши трактора. Семь самых узнаваемых «работяг» (7 фото)
К-700/701 «Кировец»
Первый трактор покинул сборочный цех и вышел на поля страны 13 июля 1962 года. Массовое производство было развёрнуто в 1969 году. Состоит из передней и задней полурам, связанных вертикальным (для обеспечения поворота трактора) и горизонтальным (для обеспечения контакта с почвой всех четырёх колёс) шарнирами. При мощности двигателя в 220 л. с., дающей возможность использовать широкозахватные орудия, К-700 в 2,5-3 раза увеличивал производительность сельскохозяйственных работ по сравнению с другими тракторами. К-700 разрабатывался как продукция двойного назначения: в военное время его предполагалось использовать как артиллерийский тягач. Многолетний опыт эксплуатации машины в различных условиях и климатических зонах показал высокую надёжность работы, простоту и удобство обслуживания, ремонтопригодность и длительный срок службы. 1 февраля 2002 года Петербургский тракторный завод прекратил выпуск тракторов «Кировец» К-700А и К-701 с примечанием — морально устарел.
Ходовая часть гусеничного типа — что это?
При всем разнообразии гусеничной специализированной техники различного назначения, ходовая часть подобных машин состоит из одних и тех же элементов:
Гусеница — цепь, штампованные звенья, соединенные между собой втулками/звеньями.
Опорные, а также катки поддерживающего типа.
Башмаки, направляющее колесо, элементы крепления и фиксации.
Каждое гусеничное звено имеет с одной стороны специальные отверстия, предназначенные для монтажа башмака. Противоположная часть этого изделия выполнена в виде дорожки качения. Цепь необходима для обеспечения движения опорных катков.
В зависимости от типа техники, в составе ходовой части могут присутствовать небольшие различия:
Передача крутящего момента на экскаваторах осуществляется за счет применения звездочек на редукторе.
За обеспечение аналогичного процесса на бульдозерах отвечают специальные сегменты.
Опорный каток получил подобное название из-за того, что в своем рабочем состоянии данный элемент опирается на внутреннюю часть цепи гусеницы. Этот элемент принимает непосредственное участие в обеспечении возможности движения спецтехники, а также необходим для передачи нагрузки во время работы машины непосредственно на гусеничную ленту. Сам каток состоит из следующих элементов:
Втулки и штифты.
Ролик и ось.
Торцевые крышки и специальные уплотнительные кольца.
Существуют однобортные и двубортные опорные катки. Второй вариант применяется на особо тяжелой технике, вес которой превышает 20 тонн.
Вполне логично название и поддерживающего катка. Этот элемент системы обеспечивает поддержку верхней части гусеничной ленты и не позволяет ей провисать.
Механизм натяжения также играет важную роль в системе гусеничной ходовой части. Он состоит из трех элементов:
Ленивец, или натяжное колесо. Обеспечивает не только возможность натяжения цепи, но и смену направления движения.
Втулки и сам натяжной механизм.
В качестве элементов крепежа подобных систем применяются только особо прочные болты/гайки, которые имеют мелкий резьбовой шаг и класс прочности, не ниже 10,9 и 12,9. Гайки используются только с четырехгранной головкой.
НЕИЗВЕСТНЫЕ ФАКТЫ О СПЕЦТЕХНИКЕ
Задумывались ли Вы о происхождении спецтехники и ее названиях? Вряд ли, а зря, ведь существует много интересных фактов. Казалось бы, что может быть необычного в создании спецтехники, однако есть множество удивительных примеров. Именно такой рейтинг «необычностей» представлен в этой статье.
Бульдозер — это прозвище
Впервые слово «бульдозер» появилось в конце 19 века для обозначения любой силы, способной сдвинуть большую массу. Первые тяговые машины получили прозвище «бульдозеры», так как были мощными, большими, очень шумными и очень сильно гудели. Первым бульдозером был трактор с установленной большой металлической пластиной.
Общее устройство ходовой системы гусеничного трактора
6>
Ходовая система гусеничного трактора, подобно ходовой системе колесного трактора, также представляет собой тележку (рис. 8, а
), на которой крепятся все части трактора.
Принципиальное отличие ходовой системы гусеничного трактора от системы колесного состоит в том, что колеса колесного трактора катятся по почве, преодолевая все ее неровности, образуя колею, а опорные катки 9 гусеничного трактора перекатываются по гладкой гусенице 8
, которая представляет собой бесконечную плоскую цепь, составленную из отдельных звеньев. На наружной стороне звеньев для лучшего сцепления гусеницы с почвой сделаны выступы-почвозацепы. Ходовая система гусеничного трактора состоит из следующих основных частей: остова, движителей и подвески.
Остовнесущая система – по своему устройству делается рамной или полурамной.
Рамный остов состоит из рамы с двумя продольными 4
и двумя поперечными брусьями 3 и 5 с цапфами 7 . На раме укреплены четыре цапфы 7 для установки кареток с опорными катками.
Рисунок 8 — Ходовая система гусеничного трактора:
а —
общий вид; б — полурамный остов; 1 — направляющее колесо; 2, 14 — передние
брусья; 3, 5 —
поперечные брусья; 4 — продольный брус; 6 — задняя ось; 7 — цапфы; 8 — гусеница; 9 — опорные катки; 10 — корпус механизмов трансмиссии; 11 — корпус коробки передач; 12 — корпус сцепления; 13 — продольные брусья направляющие колеса 1. В задней части рамы на кронштейнах находится задняя ось 6,
предназначенная для установки прицепных и навесных устройств. Продольные брусья замыкаются тяжелым литым передним брусом 2 .
Полурамный остов (рис. 8, б
) образуется корпусами сцепления 12 коробки передач 11 , механизмов заднего моста и полурамой, состоящей из двух продольных брусьев 13 и присоединенного к их концам переднего бруса 14 . Движители, которых у трактора два, располагаются по обе стороны остова и служат опорой трактора.
Большая площадь гусениц, соприкасающихся с почвой, обеспечивает хорошее с ней сцепление. Малое удельное давление на почву и движение по гусенице вместо рыхлой почвы уменьшают затраты мощности на перекатывание трактора. Так, гусеничный трактор затрачивает на свое самопередвижение по стерне во время работы с нормальной нагрузкой около 9 … 14 % мощности двигателя, а колесный трактор в тех же условиях –15 … 19 %. Подвеска соединяет остов трактора с опорными катками, передает на них силу тяжести трактора и обеспечивает его плавный ход при движении по неровной дороге или полю.
6>
Дата добавления: 2021-03-18; просмотров: 73; ЗАКАЗАТЬ НАПИСАНИЕ РАБОТЫ
Узнать еще:
Ремонт ходовой системы гусеничного трактора
Восстановление деталей ходовой части гусеничных тракторов
Основные дефекты и причины их возникновения. Детали ходовой части работают непосредственно в абразивной среде, часто при сухом трении, воспринимают значительные динамические нагрузки, вследствие чего они довольно интенсивно изнашиваются.
Условия работы деталей ходовой части гусеничных тракторов весьма разнообразны и зависят от климата, почвы, состояния и качества деталей, распределения воспринимаемых нагрузок и т. д.
Гусеничная ходовая часть бульдозера
Ходовая часть — это совокупность элементов шасси, которые предназначены для передачи массы машины на опорную поверхность, сообщения поступательного движения и реализации силы тяги, необходимой для копания и наполнения грунтом рабочего органа бульдозера, бульдозера-рыхлителя, скрепера.
Гусеничная ходовая часть обеспечивает машине следующие преимущества: высокие тягово-сцепные свойства (сцепление гусеницы с грунтом в 1,5…1,7 раза больше, чем у колеса), повышенную проходимость по бездорожью и пересеченной местности, низкие удельные давления на грунт (0,03…0,08 МПа), высокую маневренность.
Недостатки гусеничной ходовой части — низкие рабочие и транспортные скорости движения (2,7…3,3 м/с), высокая металлоемкость, меньший срок службы (1500…2000 ч), разрушение покрытия асфальтовых и бетонных дорог, необходимость применения транспортных средств (трейлеров, большегрузных автомобилей) для перемещения гусеничных тракторов с объекта на объект при большом расстоянии.
В гусеничных тракторах преимущественно используют эластичную и полужесткую (тележечного типа) ходовые части. Эластичная ходовая часть обеспечивает большие плавность хода и скорость движения трактора; тележечная ходовая часть воспринимает большие внешние нагрузки и обеспечивает лучшие точность управления и качество работ при агрегатировании с бульдозером.
Эластичную ходовую часть применяют на тракторах типа ДТ-75, Т-180Г и ДЭТ-250М, полужесткую тележечную — на тракторах Т-4АП2 и Т-130М, тележечную с балансирной балкой — на тракторе Т-330.
Эластичную ходовую часть трактора типа ДТ-75 (рис. 35) монтируют на раме 1. В передней части рамы шарнирно установлены две коленчатые оси, на которые воздействуют пружины механизма натяжения 7. На осях на подшипниках свободно вращаются направляющие колеса 2, поддерживающие гусеницы в натянутом состоянии. С двух сторон рамы шарнирно закреплены по две балансирные каретки. 5, которыми трактор опирается на гусеничную цепь 6. Ось 4, установленная в задней части рамы, служит опорой конечным редукторам и ведущим звездочкам (см. рис. 1), которые входят в зацепление с гусеницей.
Трактор снабжен двумя гусеничными цепями, которые расположены снаружи рамы. Каждая гусеничная цепь замкнута. Нижняя ее ветвь опирается на грунт и входит в зацепление с ним с помощью почвозацепов. Верхняя ветвь гусеницы опирается на поддерживающие катки 3. Раму трактора при эластичной ходовой части выполняют жесткой (рис. 2). Состоит рама из двух продольных лонжеронов 7, которые связаны между собой жестко передним и задним поперечными брусьями 3. Спереди бугелями к лонжеронам прикреплен передний брус 1 с противовесом, сзади к ним приварены кронштейны 6, которые снабжены шарнирными опорами 5 для крепления осей ведущих звездочек. В средней части сверху на лонжеронах расположена ось 4 для крепления педалей и рычагов управления агрегатами трактора, а также опоры 9 для крепления осей четырех поддерживающих катков. Рядом с передним брусом на обоих лонжеронах выполнены отверстия 2 для установки направляющих колес ходовой части и опоры 8 натяжного устройства. С каждой стороны нижних поперечных брусьев 3 установлены неподвижно оси 10 для размещения каретки. Таким образом, рама трактора представляет собой единую объемную металлоконструкцию, на которой размещены детали ходовой части.
Балансирная каретка (рис. 3, а) состоит из внутреннего 6 и наружного 2 балансиров, которые шарнирно соединены между собой осью 3. В головках каждого балансира предусмотрены опоры, в отверстиях которых запрессованы оси 7 для установки опорных катков.
Верхние плечи балансиров выполнены в виде чашек, в которые заложена пружина 4, работающая на сжатие. Каждая каретка имеет четыре безребордных катка 1, которые свободно вращаются на подшипниках 8, установленных на осях 7. Гайки 5 удерживают катки от поперечного смещения с осей. Чтобы предупредить попадание грязи во внутренние полости катков, в которых размещены подшипники, снаружи установлены резиновые уплотнения 12. В балансире 6 выполнено отверстие, в которое входит неподвижная ось 10 (см. рис. 2), закрепленная в раме. Каретка может свободно поворачиваться на оси 10. один балансир может перемещаться относительно другого вокруг оси 3 (см. рис. 3), сжимая пружины.
При движении гусеницы по неровностям рабочей площадки каретка огибает их, вращаясь относительно оси, и поглощает удары и толчки за счет пружин балансирами.
Поддерживающий каток (рис. 3, б) вращается на неподвижной оси 9, которая жестко укреплена в опорах рамы трактора.
Ходовая часть гусеничного трактора
Авторы патента:
Гайнуллин Ильшат Анварович (RU)
Зайнуллин Арсень Рафаэлевич (RU)
B62D55/08 — ходовая часть
Владельцы патента RU 2388641:
Федеральное государственное образовательное учреждение высшего профессионального образования «Башкирский государственный аграрный университет» (RU)
Изобретение относится к области транспортного машиностроения, в частности к гусеничным движителям транспортных средств. Гусеничный движитель содержит гусеничную цепь, охватывающую ведущее и направляющие колеса, опорные и поддерживающие катки, имеющие одинаковые начальные диаметры. Средние и промежуточные опорные катки должны быть опущены путем установки пластин соответствующей толщины под оси средних и промежуточных опорных катков. Достигается повышение тягово-сцепных показателей гусеничного движителя. 4 ил.
Изобретение относится к производству ходовой части гусеничных тракторов и обеспечивает сохранение плодородия обрабатываемой почвы и повышение тягово-сцепных показателей трактора путем равномерного распределения давления на почву ходовой части трактора.
Известны машины с гусеничным движителем с полужесткой подвеской, включающим гусеничную цепь, охватывающую ведущие и направляющие колеса, опорные и поддерживающие катки.
При выполнении весенне-полевых и энергоемких операций в сельском хозяйстве эффективным тяговым средством является гусеничный трактор, который по тягово-сцепным и топливо-экономическим показателям на 10…20% превосходит колесный трактор аналогичного класса.
Применение гусеничных тракторов высоких тяговых классов на основных операциях, связанных с обработкой почвы и посевов зерновых культур, землеройных, дорожно-строительных и других хозяйственных работах позволяет существенно снизить их себестоимость и обеспечить более полную загрузку трактора и механизаторов в течение года.
Однако большая масса трактора обуславливает высокое удельное давление на почву и значительные затраты энергии на перекатывание трактора по полю. Проблему усугубляет плоская форма опорной поверхности, что создает зону увеличенного давления на почву первым и задним катком, вызывая двукратное уплотняющее воздействии на почву, более глубокую колею и, соответственно, увеличенные затраты мощности на перекатывание трактора.
Наиболее близким техническим решением к заявленному является гусеничный движитель трактора Т-170М1.03-55, содержащий гусеничную цепь, охватывающую ведущее и направляющие колеса, опорные и поддерживающие катки, имеющие одинаковые начальные диаметры.
Недостатком движителя Т-170М1.03-55 является то, что движитель оставляет глубокую колею, при этом давления достигают до 0,245 МПа, и неодинаковый ресурс работы катков — наименьший у крайних и наибольший у средних. Это определяет общий ресурс до замены, равный ресурсу крайних катков, когда средние и промежуточные катки еще далеко не достигли своего предельного износа. Выраженные экстремумы эпюры давления в зоне 1-го и 6-го опорных катков обуславливают двойное воздействие на почву за один проход по следу движителя, что вызывает повышенное уплотнение и снижение тягово-сцепных свойств трактора.
Предлагаемое изобретение позволяет достичь новый технический эффект — сохранение плодородия обрабатываемой почвы, повышение тягово-сцепных показателей трактора путем равномерного распределения давления на почву ходовой части трактора и повышение ресурса работы крайних и промежуточных опорных катков.
Этот технический эффект достигается тем, что средние и промежуточные опорные катки должны быть опущены путем установки пластин соответствующей толщины под оси средних и промежуточных опорных катков, а толщина пластин определяется из выражения:
где pcp — среднее давление трактора на почву, pcp=Gэ/(2·b·L), кПа; Gэ — эксплуатационный вес трактора, Н; L — длина опорной поверхности трактора, м; b — ширина гусеницы, м; π=3,14 — постоянная величина; β=ν1+ν2; E1 — модуль упругости почвы, Па; µ1 — коэффициент Пуассона почвы; E2 — модуль упругости стали звена гусеницы, Па; µ2 — коэффициент Пуассона стали звена гусеницы; α=L/2 — полуширина контакта, м; x — горизонтальная координата точки опорной поверхности, м;
B=P[e+φкр(hкpcosγ+csinγ)+fhf], Р=Gэ+Pкрcosγ — нагрузка, приходящаяся на единичный движитель, кН; Ркр — тяговое усилие на крюке, Н; γ — угол между усилием на крюке и горизонтальной плоскостью; φкр=Ркр/Р — коэффициент использования сцепного веса; е — продольная координата центра тяжести трактора относительно середины опорной длины гусеницы, м; hкp — высота прицепа относительно опорной поверхности, м; f- коэффициент сопротивления передвижению трактора, f=0,07…0,15; hf — смещение продольной составляющей силы перекатывания от реакции почвы, hf=0,015…0,029, м; С — коэффициент, равен начальной деформации почвы, определяется опытным путем, С=-0,027±0,003, м; arsin(x/α) — математическая функция арксинуса (x/а).
На фиг.1 изображена схема гусеничного движителя; на фиг.2 — вид А на фиг.1; на фиг.3 — эпюра давлений серийного гусеничного обвода; на фиг.4 — эпюра давлений эллипсного гусеничного обвода.
Движитель состоит из гусеничной цепи 1, охватывающей ведущее колесо 2, направляющее (натяжное) колесо 3, поддерживающие катки 4 и опорные катки: 5 — средние, 6 — промежуточные и 7 — крайние. Средние 5 и промежуточные 6 опорные катки должны быть опущены в соответствии с выражением (1) путем установки пластин 8 и 9 соответствующей толщины под оси опорных катков.
Конструктивно это реализуется за счет того, что гусеничный движитель состоит из гусеничный цепи, охватывающей ведущие и направляющие колеса, опорные и поддерживающие катки, при этом менее нагруженные промежуточные катки располагают на разной высоте от горизонтальной плоскости.
Например, для типичных условий работы гусеничного трактора Т-170М1.03-55 в суглинистой почве средние катки должны быть опущены на h5=10 мм, а промежуточные катки на h6=5 мм, что позволяет на 15…25% снизить уплотнение почвы по колее, на 27% снизить силы сопротивления перекатыванию трактора и повысить ресурс работы крайних и промежуточных опорных катков, равный ресурсу работы средних, что позволяет в целом для движителя увеличить межремонтный срок эксплуатации тракторов.
Снижение силы сопротивления перекатыванию трактора с эллипсным обводом гусениц на 27% достигается за счет снижения вертикальных нагрузок от гусеницы на 1-й и 6-й катки и отсутствия вертикальных максимальных давлений под этими катками, то есть, выравнивания эпюры давления. Эллипсный обвод гусениц можно представить в виде дуги окружности с большим радиусом. В процессе движения трактора происходит более плавное перемещение элементов гусеницы относительно друг друга, что приводит к снижению сил трения. А также снижаются потери на деформацию почвы за счет уменьшения максимального давления и количества воздействий на почву до одного. Отмеченное снижение силы сопротивления перекатыванию при эллипсном обводе гусениц оказывает существенное влияние на тяговые показатели трактора.
Преимущества изобретения: эллипсный гусеничный обвод позволит увеличить условный КПД трактора до 10,4%, снизить удельный расход топлива на 7…10% и повысить ресурс работы крайних и промежуточных опорных катков.
Гусеничный движитель, содержащий гусеничную цепь, охватывающую ведущее и направляющие колеса, опорные и поддерживающие катки, имеющие одинаковые начальные диаметры, отличающийся тем, что средние и промежуточные опорные катки должны быть опущены, путем установки пластин соответствующей толщины под оси средних и промежуточных опорных катков, а толщина пластин определяется из выражения:
где pср — среднее давление трактора на почву, pcp=Gэ/(2·b·L), кПа; Gэ — эксплуатационный вес трактора, Н; L — длина опорной поверхности трактора, м; b — ширина гусеницы, м; π=3,14 — постоянная величина; β=ν1+ν2; E1 — модуль упругости почвы, Па; µ1 — коэффициент Пуассона почвы; E2 — модуль упругости стали звена гусеницы, Па; µ2 — коэффициент Пуассона стали звена гусеницы; α=L/2 — полуширина контакта, м; х — горизонтальная координата точки опорной поверхности, м; B=P[e+φкр(hкрcosγ+csinγ)+fhf], P=Gэ+Pкрcosγ — нагрузка, приходящаяся на единичный движитель, кН; Ркр — тяговое усилие на крюке, Н; γ — угол между усилием на крюке и горизонтальной плоскостью; φкp=Pкр/P — коэффициент использования сцепного веса; е — продольная координата центра тяжести трактора относительно середины опорной длины гусеницы, м; hкр — высота прицепа относительно опорной поверхности, м; f — коэффициент сопротивления передвижению трактора, f=0,07…0,15; hf — смещение продольной составляющей силы перекатывания от реакции почвы, hf=0,015…0,029, м; С — коэффициент, равен начальной деформации почвы, определяется опытным путем, С=-0,027±0,003, м; arcsin(x/α) — математическая функция арксинуса (х/α).
Похожие патенты:
Гусеничный трактор // 2385249
Изобретение относится к области транспортного машиностроения, в частности к гусеничным транспортным средствам. .
Тележка гусеничная уборочной машины // 2380267
Изобретение относится к транспортному машиностроению, в частности к гусеничным движителям. .
Способ повышения проходимости грунтового и торфяного основания под гусеничным движителем и устройство гусеничного движителя // 2376189
Уплотнение торцовое ходовых систем гусеничных тракторов // 2369512
Изобретение относится к тракторному и сельскохозяйственному машиностроению, а именно к торцовым уплотнениям ходовых систем гусеничных тракторов. .
Ходовая часть гусеничного транспортного средства // 2354579
Изобретение относится к транспортному машиностроению, а именно к гусеничным транспортным средствам. .
Быстросъемная гусеничная приставка к автомобилю с приводом на передние колеса // 2341402
Изобретение относится к транспортной технике, к транспортным средствам повышенной проходимости, а именно к снегоболотоходам. .
Движитель гусеничной машины // 2340506
Изобретение относится к области транспортного машиностроения, преимущественно к движителям гусеничных машин. .
Быстросъемная гусеничная приставка к автомобилю // 2329156
Изобретение относится к транспортной технике, к транспортным средствам повышенной проходимости, а именно к снегоболотоходам. .
Движитель для транспортного средства // 2324617
Транспортное средство на гусеничном ходу с изменяемой колеей // 2310574
Изобретение относится к транспортному средству на гусеничном ходу с изменяемой колеей. .
Пропашной гусеничный трактор // 2392163
Изобретение относится к области транспортного машиностроения
Бортовая гидродинамическая решетка плавающей гусеничной машины // 2403152
Изобретение относится к области транспортного машиностроения
Универсальное гусеничное шасси на единой платформе // 2433934
Изобретение относится к области транспортного машиностроения
Сменный гусеничный движитель трактора // 2441795
Изобретение относится к транспортному машиностроению
Гусеничный движитель // 2446073
Изобретение относится к области транспортного машиностроения
Тележка гусеничная сменная для транспортного средства // 2446974
Изобретение относится к транспортному машиностроению
Колесно-гусеничное шасси н. п. дядченко // 2453462
Изобретение относится к транспортному машиностроению, а именно к средствам передвижения на колесно-гусеничном ходу, и может быть использовано для повышения проходимости по слабонесущим грунтам и преодоления препятствий типа лестничных маршей общего пользования
Изобретение относится к области тяжелого машиностроения, а именно к конструкции ходовой части карьерного экскаватора
Колесо направляющее гусеничной тележки уборочной машины // 2463192
Изобретение относится к колесам направляющим гусеничных тележек уборочных машин, например самоходных рисозерноуборочных и кормоуборочных комбайнов
Ходовая часть, размещенная на бронированном борту корпуса танка // 2468330
Основы гусеничной ходовой части
| Строительное оборудование
Уолт Мур, старший редактор
Если рассматривать по отдельности различные компоненты гусеничной тележки — звенья, пальцы, втулки, звездочки, ролики, направляющие ролики, башмаки и рамы, — они кажутся относительно простыми и понятными деталями. Но не ошибитесь; когда эти компоненты собраны в систему, поддерживающую и приводящую в движение гусеничную машину, ходовая часть бульдозера становится сложным механизмом, на который, по словам экспертов, может приходиться половина (или более) затрат на ремонт гусеничного бульдозера в течение всего срока службы.
Очевидно, что здесь мы не можем подробно рассматривать ходовую часть гусеничного шасси. Но мы можем рассмотреть некоторые основные сведения о конструкции, факторах износа (в частности, для цепей и звездочек), методах обслуживания и эксплуатации, которые в совокупности могут помочь вам сдержать износ ходовой части и, следовательно, сократить расходы на ходовую часть.
В самом широком смысле ходовые части бульдозеров можно разделить на категории по тому, как смазываются или не смазываются пальцы и втулки. Штифты и втулки, конечно же, образуют шарниры в гусеничной цепи, которые позволяют звеньям цепи огибать звездочки и направляющие ролики гусеничного трактора.
«Сухая цепь», которая собирается без смазки между пальцем и втулкой, сегодня мало используется на магистральных гусеничных машинах, таких как бульдозеры, погрузчики и экскаваторы, хотя некоторые очень большие экскаваторы могут использовать сухие цепи, если объем продаж не оправдывает разработку более дорогой версии. Однако сухие цепи доступны на вторичном рынке и могут быть хорошим выбором, когда цена имеет первостепенное значение или при обслуживании старой машины, которая была переведена в резервный сервис.
В отличие от сухой цепи, это цепи со смазкой, в том числе «цепь со смазкой», которая собирается с помощью густой смазки между штифтом и втулкой. Смазанная цепь обычно используется для гидравлических экскаваторов, за исключением, как уже отмечалось, некоторых более крупных моделей, и одним из ее преимуществ является бесшумная работа по сравнению с сухими цепями.
В цепях третьего типа, обычно называемых «гусеничными гусеницами с герметизацией и смазкой» (SALT), используется штифт с внутренним масляным резервуаром. Небольшое радиальное отверстие в пальце позволяет находящемуся в нем маслу заполнять кольцевое пространство между пальцем и втулкой. При сборке в небольшое отверстие на конце штифта вставляется самоуплотняющаяся резиновая заглушка, а вставленная в заглушку «игла» позволяет вакуумному насосу откачивать воздух из пустот в сборе штифта и втулки в какое масло затем набирается.
Пальцы и втулки
Хотя гусеничная цепь со смазкой дороже, чем сухая, а цепь с герметизацией и смазкой еще дороже, последние две конструкции широко используются, поскольку они значительно снижают основной источник износа ходовой части бульдозера. а именно между наружным диаметром пальца и внутренним диаметром втулки. Более длительный срок службы смазываемых конструкций, по словам производителей, более чем компенсирует их дополнительную стоимость.
Во всех типах цепей штифты вращаются во втулках, когда цепь движется вокруг звездочки и направляющих роликов. Когда машина движется вперед, штифт вращается во втулке под значительной нагрузкой примерно в шестичасовом положении звездочки. Штифт выравнивается в верхней части звездочки, но нагрузка минимальна. В обратном направлении, однако, относительное движение между пальцем и втулкой происходит под нагрузкой в нижней части переднего направляющего колеса, в верхней части переднего направляющего колеса, в той степени, в которой цепь проходит над опорным роликом, а затем на звездочке. 12-часовая позиция.
В сухой цепи это относительное движение между штифтом и втулкой в конечном итоге изнашивает одну сторону штифта и соответствующую поверхность внутреннего диаметра втулки. Результирующее изменение геометрии штифта/втулки позволяет увеличить шаг гусеницы, то есть расстояние между центрами штифтов становится больше по мере износа.
Удлинение шага позволяет гусенице удлиняться, становиться рыхлой и «змеиной», то есть часть гусеницы на земле может двигаться вперед и назад, как змея в движении. Увеличение шага также приводит к тому, что втулки больше не контактируют с зубьями звездочки в правильном месте, что приводит к ускоренному износу как зуба звездочки, так и внешнего диаметра втулки.
Учитывая характер износа в сухой цепи на пальце и на втулке (как внутри, так и снаружи), эти детали можно поворачивать на 180 градусов для приведения в рабочую зону новых поверхностей (как внутри, так и снаружи). Таким образом, правильный шаг восстанавливается. Замена звездочек при повороте пальцев и втулок может дать относительно восстановленную систему, если предположить, что другие компоненты ходовой части не изношены ненормально.
Хотя в цепях с консистентной смазкой и цепях с SALT происходит одно и то же относительное движение пальца к втулке, смазка внутри практически устраняет внутренний износ и, следовательно, устраняет вредное воздействие увеличения шага на зубья звездочки и внешний диаметр втулок. .
Но, тем не менее, нормальный износ происходит на зубьях звездочек и на внешнем диаметре втулок в смазанных цепях. По мере износа звездочки ее диаметр существенно уменьшается, что приводит к «несоответствию шага», хотя расстояние между центрами штифтов не изменилось. Несоответствие шага вызывает скользящее движение втулки по зубу, и, в конечном счете, внешний износ втулки приводит к повороту пальца и втулки.
Некоторые скажут, что на смазанных цепях значительное количество уплотнений может выйти из строя к тому времени, когда износ втулки по внешнему диаметру указывает на то, что виток может быть в порядке, и в результате может произойти определенный внутренний износ. Тем не менее, смазка, вероятно, значительно замедлила внутренний износ и тем самым свела к минимуму ненормальный износ звездочки и втулок.
Поскольку в цепи SALT используются высококачественные уплотнения, по оценкам менее 10 процентов узлов штифт-втулка обычно имеют проблемы, когда износ втулки по внешнему диаметру указывает на то, что поворот штифта-втулки может быть полезным. Таким образом, срок службы звездочек и втулок был значительно увеличен, а поворотные штифты и втулки могут дать цепи второй долгий срок службы.
Однако эксперты расходятся во мнениях относительно того, как именно обновить цепочку SALT. Некоторые считают, что установка новых уплотнений и упорных колец, а затем повторное заполнение масляного резервуара в пальце, в основном восстанавливает цепь для использования оставшегося срока службы звеньев. Другие, тем не менее, предупреждают, что упорные кольца в ответных отверстиях звеньев могли деформировать концы втулок, влияя на способность нового уплотнения эффективно функционировать. Если это так, говорят они, более экономичным решением может быть простая повторная сборка штифта и втулки со смазкой.
Несмотря на то, что мы немного заговорили о токарной обработке пальцев и втулок, имейте в виду, что решение делать (или не делать) всегда зависит от общего состояния ходовой части. В некоторых случаях наиболее экономичной стратегией может быть просто позволить цепочке разрушиться. Рекомендуется всегда консультироваться со специалистом по ходовой части бульдозера по поводу вариантов ремонта, а еще лучше, чтобы эксперт регулярно контролировал ходовую часть.
Износ звездочки/втулки
Это неизбежно. Когда вы впервые ставите новую гусеничную машину в грязь, ходовая часть начинает изнашиваться. По мере того, как звездочка машины через втулки натягивает цепь, а рельсы, образованные звеньями цепи, соприкасаются с роликами и натяжными роликами, маленькие кусочки металла безжалостно стачиваются. Добавьте к этому абразивную природу многих материалов, и процесс ускорится, как это происходит, когда гусеничные грунтозацепы ударяются о неподатливую землю и усиливают нагрузки на части ходовой части. И чем быстрее вы работаете на машине, тем быстрее изнашивается ходовая часть просто потому, что увеличивается относительная нагрузка между компонентами.
Но особый интерес представляет износ между зубьями звездочки и внешним диаметром втулок.
Когда гусеничная машина движется вперед, эти компоненты изнашиваются незначительно — по крайней мере, как прямой результат относительного движения между ними, при условии, что цепь правильно отрегулирована. В прямом направлении единственная точка, в которой втулка вращается или скользит в зубе звездочки, находится примерно в положении на 12 часов, непосредственно перед выходом из звездочки. Но в этот момент втулка практически не нагружена, и значение относительного движения между двумя частями минимально. В прямом направлении большая часть нагрузки приходится на несколько втулок между положениями шести и восьми часов в нижней части звездочки, где между двумя частями не происходит относительного движения.
Однако, когда машина движется задним ходом, 85 процентов нагрузки на гусеничную цепь приходится на верхнюю часть звездочки, именно там, где втулка должна вращаться относительно зуба звездочки. В результате больший износ обычно происходит на стороне зуба звездочки заднего хода.
Имейте также в виду, что износ на стороне зуба звездочки заднего хода (а также на стороне переднего привода) может значительно ускориться из-за слишком натянутых цепей, будь то из-за неправильной регулировки или из-за материал с рабочей площадки забился в зубья звездочки. Например, обычная овальная цепь с провисанием 1/2 дюйма будет работать с натяжением, почти в семь раз превышающим натяжение той же гусеницы с рекомендуемым провисанием 2 дюйма.
Когда слишком натянутая цепь движется вперед, втулки фактически принудительно вступают в первоначальный контакт со стороной зуба звездочки заднего хода, а затем скользят через зуб, пока не зацепятся со стороной переднего привода. Аналогичным образом втулки на слишком натянутой гусенице, движущейся задним ходом, имеют тенденцию вступать в первый контакт со стороной переднего привода зуба звездочки, а затем под нагрузкой соскальзывают на сторону заднего хода. Это последнее действие приводит к износу как стороны переднего привода зуба, так и втулки.
Возможно, лучший способ снизить износ, который вы можете использовать, — это часто визуально проверять натяжение гусеницы при работе с материалом, который набивается в зубья звездочки. Если цепи затягиваются, отрегулируйте их на месте. Учитывая износ, который вы сэкономите, и топливо, которое вы сэкономите, избавив двигатель от этой дополнительной нагрузки, это будет все равно, что положить деньги в карман.
За вклад в подготовку данного отчета компания Construction Equipment благодарит следующих лиц и компании: Tom Neeley, Undercarriage Products, Caterpillar; Тим Водрич, старший инженер по эксплуатации гусеничных машин, Deere; Скотт Шумахер, Intertractor America; и Кейс.
Детали ходовой части бульдозеров и гусеничных экскаваторов
Детали гусениц, обеспечивающие надежность, производительность и экономичность
Enstruc производит и распространяет детали ходовой части для бульдозеров и гусеничных экскаваторов до 300 тонн.
Срок службы ходовой части имеет решающее значение для любой гусеничной машины, а расходы на техническое обслуживание могут достигать более 50% от общего бюджета гусеничных машин. Качественная ходовая часть поможет увеличить время безотказной работы и производительность при одновременном снижении эксплуатационных расходов.
Мы предлагаем сменные гусеничные цепи, башмаки гусениц, направляющие ролики, опорные катки, звездочки и сегменты ведущих производителей послепродажного обслуживания, таких как Berco, ITR и Enstruc. Наши детали ходовой части тестируются и проверяются на соответствие ведущим отраслевым стандартам и стандартам качества.
Поскольку на рынке представлено так много марок деталей гусениц, важно выбрать надежную марку, если вы хотите получить от своей гусеничной машины все самое лучшее. Отправьте электронное письмо нашему специалисту по запчастям ходовой части по адресу [email protected], используйте форму предложения продукта ниже или позвоните нам для получения дополнительной помощи.
Регулятор гусеницы ходовой части
Регулятор гусеницы Enstruc (возвратная пружина) доступен для всех экскаваторов и бульдозеров, включая Caterpillar, Doosan, Hitachi, JCB, Komatsu, Liebherr, Volvo и других. Наши регуляторы гусениц поддерживают надлежащее натяжение гусениц, что имеет решающее значение для удовлетворительного срока службы гусениц.
Регуляторы гусеницы для бульдозеров и экскаваторов до 300 т
Предназначен для поглощения ударов и обеспечения надлежащего натяжения гусениц
Регулятор гусеницы в сборе включает возвратную пружину, цилиндр и вилку
Изготовлено по спецификациям OEM с высоким контролем качества
Также доступны пружинные регуляторы для горнодобывающей промышленности
ЗАПРОСИТЬ ЗАПРОС
Гусеничные цепи ходовой части
Enstruc предлагает полный ассортимент гусеничных цепей ходовой части для бульдозеров и экскаваторов грузоподъемностью до 300 тонн. Мы поставляем сухие гусеничные цепи, заполненные смазкой и герметизированные цепи, а также герметичные и смазанные (SALT) цепи для стандартных и сложных применений.
Гусеничные цепи для бульдозеров и экскаваторов до 300 т
Цепи для Cat, Doosan, Hitachi, JCB Komatsu, Volvo и др.
Шаг цепи ходовой части от 159,8 мм до 317,5 мм
Заполненные консистентной смазкой цепи имеют полиуретановые уплотнения для защиты от грязи
В цепях SALT
используется синтетическая масляная смазка для уменьшения внутреннего трения
Гусеничные группы доступны с собранными гусеницами
ЗАПРОСИТЬ ЦЕНУ
Натяжные ролики ходовой части
Направляющие колеса гусеницы Enstruc доступны для бульдозеров и экскаваторов всех марок , включая Cat, Doosan, Hitachi, JCB, Komatsu, Liebherr и Volvo. Мы также предлагаем литые натяжные ролики для других гусеничных машин, таких как краны, тракторы, фрезы, лесозаготовительные машины и конвейеры с пластинчатым питателем.
Натяжные ролики для бульдозеров и экскаваторов до 300 т
Литые направляющие колеса в комплекте с усиленными уплотнениями, валом и кронштейном
Валы кованые из легированной или катаной углеродистой стали
Закален на глубину более 3 мм по Rockwell C56-60
Направляющие колеса доступны от Berco, Enstruc и ITR
.
ЗАПРОСИТЬ ЗАПРОС
Опорные катки
Компания Enstruc предлагает полный ассортимент верхних и нижних катков для бульдозеров, экскаваторов и других гусеничных машин, включая гусеничные краны, тракторы, фрезы, лесозаготовительные машины и питающие конвейеры. .
Опорные катки для бульдозеров и экскаваторов до 300 т
Верхний и нижний ролики производятся в соответствии со спецификациями OEM
.
Варианты усиленных одно- и двухбортных роликов
Толстая стальная ось для удержания веса машины
Высококачественные уплотнения и втулки для длительного срока службы
Ролики обработаны на высокотехнологичном оборудовании с ЧПУ
ЗАПРОСИТЬ ЦЕНУ
Гусеничные башмаки ходовой части
Enstruc поставляет башмаки ходовой части для всех бульдозеров и экскаваторов с рабочим весом до 300 тонн. Доступны различные конфигурации и размеры гусеничных башмаков с одним грунтозацепом, двойным грунтозацепом и тройным грунтозацепом.
Башмаки для бульдозеров и экскаваторов до 300 т
Литые и кованые башмаки для всех популярных марок
Доступны башмаки различной ширины до 2400 мм
Ботинки с тройным грунтозацепом идеально подходят для мягкого и твердого грунта
Двойной грунтозацеп обеспечивает большее сцепление, чем тройной
.
Ботинки с одним грунтозацепом обеспечивают наиболее агрессивное сцепление
Дополнительные обрезанные углы и грязевые отверстия могут быть добавлены
Доступны плоские башмаки и моноблочные башмаки для горнодобывающей промышленности
ЗАПРОСИТЬ ЗАПРОС
Звездочки ходовой части
Звездочки и сегменты ходовой части Enstruc доступны для бульдозеров , гусеничных экскаваторов, других гусеничных машин и большинства типов конечных передач. Наши сменные звездочки гусеницы изготовлены из высококачественной стали и обработаны с жесткими допусками, что обеспечивает проверенную производительность и постоянную посадку.
Звездочки и сегменты для бульдозеров и экскаваторов до 300 т
Профили зубьев литых звездочек закалены более чем до 50 RC
Сегменты звездочки кованые для тяжелых условий эксплуатации
Для карьерных бульдозеров доступны от трех до шести сегментов зубьев
Снятие напряжения для обеспечения высокой износостойкости в полевых условиях
Высококачественная сталь и жесткие допуски обеспечивают превосходное качество
ЗАПРОСИТЬ ЦЕНУ
Enstruc всегда готовы помочь и хорошо осведомлены. Запчасти для гусениц Volvo EC360 доставляются вовремя, и с ними приятно иметь дело.
Менеджер магазина – Панама
Чем мы можем помочь? Пожалуйста, используйте форму ниже, чтобы связаться с нами.
Оставайтесь на связи! Зарегистрируйте свой адрес электронной почты, чтобы получать информацию о наших ежемесячных предложениях и специальных предложениях по экономии денег. Обещаем не спамить!
Советы по осмотру оборудования: бульдозеры — Ritchie Hub
Когда речь идет о тяжелом оборудовании, нет ничего более распространенного, чем бульдозер. Его можно найти при расчистке земли, перемещении материала, удалении пней или выполнении грубой планировки в строительной, сельскохозяйственной, лесозаготовительной и горнодобывающей отраслях. Впервые задуманный Бенджамином Холтом в 1904 году, бульдозер — или гусеничный трактор — уже более 100 лет является движущей силой многих проектов.
На что обратить внимание при осмотре подержанного бульдозера на продажу
Если вы хотите купить, добавить или заменить бульдозер, выполните поиск в нашем текущем ассортименте. У нас есть большой выбор бульдозеров для продажи на предстоящих живых аукционах Ritchie Bros. и онлайн на IronPlanet и Marketplace-E. Прежде чем осмотреть машину, которую вы хотите, прочитайте наши советы по проверке бульдозера и купите с уверенностью:
1. Отвал
Каждый тип отвала гусеничного трактора предназначен для конкретной задачи. Независимо от того, проверяете ли вы машину с угловым, прямым, универсальным, полукруглым, амортизирующим, 6-ходовым или толкающим отвалом, следуйте этим общим советам по проверке отвала:
Поверхность лезвия, режущая кромка и угловые фрезы Проверьте поверхность лезвия на наличие линий пластин. На лезвиях, подвергшихся повторной наплавке, видны линии пластин, показывающие, что чрезмерный износ лезвия был устранен. Проверьте верхнюю часть лезвия, защиту от разбрызгивания и обратите внимание на любые повреждения, вызванные камнями или другим тяжелым материалом. Перейдите к нижней стороне лезвия и осмотрите угловые насадки на наличие признаков износа, коррозии или сварки. Осмотрите режущую кромку на наличие остаточного износа.
Толкающие рычаги и цилиндры отвала Осмотрите толкающие рычаги отвала, обращая особое внимание на цапфы и колпачки. Если крышка цапфы ослаблена или между цапфой и крышкой имеется зазор, это может быть признаком чрезмерного износа. Проверьте оба толкающих рычага на наличие признаков рубцевания, а в случае полукруглого или углового отвала проверьте гидроцилиндр(ы) и гидроцилиндры на наличие царапин, вмятин или протекающих уплотнений.
2. Ходовая часть
Ходовая часть является самой важной частью гусеничного трактора и является наиболее дорогостоящей в ремонте. Не торопитесь, чтобы осмотреть каждый компонент ходовой части. Некоторые операторы гусеничных тракторов могут отдавать предпочтение рулевому управлению влево или вправо или могут использовать гусеничный трактор в основном на склонах, что вызывает неравномерный износ ходовой части, поэтому важно проверить обе стороны ходовой части, чтобы правильно оценить ее истинное состояние.
Рельсы, ролики и направляющее колесо
Зоны износа на втулке и звене рельса.
Начните с рельсов, также известных как цепи. Протяните руку под рельс и нащупайте верхние и нижние части втулок, соединенных с звеньями рельса. Определите, имеет ли втулка идеальную округлую форму или сжатую овальную форму, вызванную износом. Также определите, наблюдается ли износ только на нижней или на верхней части втулки. Если вы чувствуете износ на верхней части втулки, это означает, что штифты и втулки были выточены, и осталось менее 50 % ресурса износа. Посмотрите на звенья и обратите внимание на оставшуюся высоту рельса и неравномерный износ. Чрезмерный разброс также может указывать на внутренний износ штифта.
Также проверьте величину внутреннего износа, измерив, насколько выдвинут регулятор зазора.
Зоны износа ролика с двойным ребром.
После проверки рельсов переходите к роликам, по которым движется рельс. Осмотрите верхние ролики и нижние ролики. Ищите впадины на поверхности, по которой перемещаются рельсы. Также обратите внимание на любые повреждения и чрезмерный износ фланцев. Продолжайте осмотр ленивцев в поисках износа поверхности. Проверьте общую толщину внешней кромки ролика, чтобы определить степень износа.
Зона износа натяжного ролика. Области износа ведущей звездочки.
Звездочка и сегменты
Как и в случае с натяжными роликами, проверьте состояние сегментов звездочек, чтобы убедиться, что зубья сегментов не приобрели острую, заостренную форму или стали заметно тонкими.
Зоны износа башмака гусеницы и грунтозацепа.
Накладки гусениц Отойдите от направляющего колеса и осмотрите башмаки гусениц. Проверьте толщину пластины и высоту грунтозацепа. Если планка грунтозацепа находится на одном уровне с болтами башмаков, вам следует подумать о восстановлении или замене башмаков гусеницы.
Система высокого привода Уникальной особенностью гусеничных тракторов Caterpillar является использование системы высокого привода. Система высокого привода приводит в движение гусеницы. Проверьте верхний привод на наличие утечек, трещин или любых других повреждений, которые могут повлиять на производительность.
Другие компоненты ходовой части Не забудьте проверить раму гусеницы, стабилизаторы поперечной устойчивости и стабилизаторы на наличие царапин, вызванных контактом с твердым материалом или поверхностями.
3. Гидравлическая система и двигатель
Проверьте все гидравлические цилиндры на наличие любых признаков утечек или повреждений, включая вмятины или царапины. Откройте панели двигателя и проверьте двигатель на наличие очевидных утечек, ослабленных ремней и загрязненных фильтров. Проверьте все жидкости. Осмотрите днище и вокруг машины на наличие признаков утечек.
4. Кабина и общее управление
При осмотре кабины обратите внимание на систему рулевого управления (например, дифференциальное рулевое управление или сенсорное управление). Если кабина закрыта, проверьте целостность всех окон. В случае ROPS или другого ограждения в виде навеса проверьте крышу и ее опоры на наличие каких-либо структурных повреждений. Затем запустите машину и посмотрите на выхлоп, выходящий из дымовой трубы, отмечая любой темный цвет, любое нагарообразование или другие признаки того, что двигатель может нуждаться в обслуживании. Запишите включенные системы – кондиционирование воздуха, отопление и т. д. – и проверьте их работу.
5. Заднее навесное оборудование
Потратьте время, чтобы убедиться, что навесное оборудование заднего гусеничного трактора, такое как одностоечный или многостоечный рыхлитель, лебедка, вспомогательная гидравлика или дышло, находится в хорошем рабочем состоянии. Заднее навесное оборудование повышает ценность машины. Если машина, которую вы планируете купить, не имеет заднего навесного оборудования, найдите в нашем текущем ассортименте навесное оборудование для гусеничных тракторов, выставленное на продажу.
Если вы заинтересованы в покупке бульдозеров, которые продаются на предстоящих аукционах Ritchie Bros. , посетите сайт аукциона, чтобы протестировать, осмотреть и сравнить различные модели, прежде чем делать ставки. Или посмотрите, что доступно для продажи на IronPlanet и Marketplace-E, включая большой выбор с сертификацией состояния оборудования IronClad Assurance.
Наконечники продлевают срок службы ходовой части трактора
Натяжение гусеницы, правильное использование защитных ограждений и правильное применение скорости износа.
1 сентября 2004 г.
Curt Bennink
Управление ходовой частью гусеничного трактора среднего размера — сложная задача. Существует множество возможных комбинаций между различными типами и шириной обуви в сочетании с различными цепями и вариантами защиты. Существуют также проблемы контроля натяжения и выравнивания гусениц и измерения ходовой части для определения надлежащих интервалов технического обслуживания.
Поскольку сумма денег, которую вы можете запросить за перемещение ярда грязи, примерно эквивалентна той, что была в начале 1980-х годов, управление ходовой частью является задачей, которую нельзя игнорировать. «В зависимости от окружающей среды ходовая часть может оказаться самой дорогостоящей системой в обслуживании гусеничного трактора, — говорит Дик Шеффер, Komatsu America. «В зависимости от того, что он делает, от 40% до 60% затрат на техническое обслуживание машины приходится на ходовую часть, а от 40% до 50% первоначальной стоимости покупки машины приходится на ходовую часть. Так что, если у вас есть машина стоимостью 100 000 долларов, в течение своего жизненного цикла она израсходует ходовую часть на 50 000 долларов».
Но вы можете контролировать стоимость ходовой части с помощью многих переменных. «Хотя износ неизбежен, его можно контролировать, и наша работа заключается в том, чтобы посоветовать конечному пользователю, как он может продлить срок службы своей ходовой части», — говорит Шеффер.
Неправильное натяжение убивает
Правильная регулировка гусениц — хорошее начало. «Натяжение гусеницы — это самый важный и в то же время наиболее контролируемый элемент технического обслуживания гусеничного трактора, — говорит Шеффер. «Сообщается, что на каждый дополнительный дюйм натяжения гусеницы вы добавляете 30 000 фунтов на квадратный дюйм к соотношению втулки и звездочки».
«Вы можете пожертвовать двумя третями срока службы ходовой части только из-за слишком натянутых гусениц», — добавляет Том Нили, коммерческий менеджер по ходовой части компании Caterpillar.
Но натяжение гусениц постоянно меняется в зависимости от состояния почвы. Набивка может быстро превратить правильно натянутую гусеницу в сильно натянутую.
«Натяжение гусеницы следует контролировать в реальных рабочих условиях, — говорит Дэвид Кестер из Berco of America. «Натяжение гусеницы увеличивается, если звездочка и цепь забиваются грязью, снегом или другими материалами. Натяжение гусеницы уменьшается по мере уменьшения набивки». Нормальный износ гусеничной цепи также может привести к удлинению шага, что ослабит гусеницу. «Трасса должна быть соответствующим образом скорректирована. Реальность такова, что очень немногие люди хороши в этом».
Соответствие условиям имеет решающее значение при выполнении настроек. «Не ставьте трактор на чистую плиту, промойте его и отрегулируйте», — советует Нили.
«Иди туда, в грязь и дерьмо, и поработай немного, а потом отрегулируй. Вы достигаете точки, когда вы можете правильно отрегулировать гусеницу даже в условиях упаковки».
В зависимости от погоды в течение дня вам может потребоваться несколько раз отрегулировать гусеницу. «Иногда люди говорят, что сегодня утром шел дождь, — говорит Нили. «Просто очень больно идти и настраивать его. Ну, мы любим говорить, что он приспособится сам. Вы быстро изнашиваете железо. Отрегулируйте его, если вы действительно хотите контролировать стоимость ходовой части».
Шеффер ранее был инженером крупного подрядчика и был свидетелем преимуществ частой регулировки гусениц. «Я участвовал в проектах, где грузовик со смазкой просто разъезжал и осматривал машины, потому что условия эксплуатации были очень плохими», — объясняет он. «Они откачивали их и начинали немного раскручивать, чтобы было место для упаковки. Затем, когда они работали в течение дня, они останавливались и проверяли правильность натяжения гусеницы».
Если вам нужно выбирать между обтягивающими и свободными вещами, выбирайте немного свободнее, советует Шеффер. Вы не только сокращаете срок службы цепи, когда она слишком натянута, но и создаете нагрузку на другие компоненты, такие как передний направляющий ролик и несущие ролики.
Но слишком свободный также вызывает свои собственные проблемы. «Мы действительно подчеркиваем напряженную дорожку, но иногда и свободная дорожка представляет собой реальную проблему с точки зрения слэпа», — говорит Нили. «На приподнятой машине без опорного катка гусеница может опуститься на раму, что нехорошо».
Обувь играет решающую роль
На выбор обуви влияет множество факторов. Например, широкие башмаки предназначены для плавучести, но они также обеспечивают дополнительную колею на земле для улучшения контроля отвала в некоторых случаях.
«Любой выбор гусеничных башмаков — это компромисс», — объясняет Кестер. «Выбор правильного башмака гусеницы для конкретного применения оказывает значительное влияние на производительность машины. Обычно выбор гусеничных башмаков основывается только на производительности машины, а влияние на потенциальный срок службы ходовой части игнорируется. Производительность может быть увеличена, но срок службы ходовой части может сократиться».
Прекрасным примером может служить использование широкой обуви. «Наши исследования показывают, что при увеличении ширины колодки на каждые 2 дюйма нагрузка на цепь увеличивается на 20–25 %, — говорит Нили. Это зависит от размера цепи. «Но если ширина башмака увеличивается на 6 дюймов, нагрузка на цепь увеличивается примерно на 60 %. Трактор, работающий в тяжелых [условиях] с широкими башмаками, может сократить срок службы ходовой части на две трети».
«Общее практическое правило, когда вы смотрите на гусеничные башмаки, заключается в том, что вы хотите использовать самую узкую колодку, которая поддерживает достаточную проходимость», — говорит Шеффер. «Планка обуви должна полностью опираться на землю. Грунт должен быть полностью заглублен в землю, чтобы материал не выступал над верхом башмака. Вы хотите, чтобы весь вес гусеничного трактора опирался на стол башмака, а не на кончики грунтозацепов».
Ваш выбор определяется условиями, в которых трактор, скорее всего, будет эксплуатироваться.
Окружающая среда также влияет на стиль обуви. «Используйте обувь с открытым центром при беге по экструдируемым материалам, таким как грязь или песок», — говорит Кестер. «Используйте обувь для экстремальных условий эксплуатации в местах, где абразивные почвы являются нормой и где условия с высокой ударной нагрузкой могут привести к структурным повреждениям обуви».
Определение времени смены обуви — еще один вопрос, заслуживающий пристального внимания. При оценке срока службы обуви нужно смотреть не только на состояние грунтозацепа. «Покупатели иногда судят о сроке службы обуви строго по оставшемуся сроку службы грунтозацепа», — говорит Нили. Но если вы работаете в очень абразивной среде, возможно, у грунтозацепа еще есть срок службы, а передняя и задняя кромки башмака сильно изношены.
Это позволяет песку и абразивам попадать в систему и сокращать срок службы ходовой части. «Поэтому вам следует не только смотреть на износ грунтозацепов, но также учитывать степень износа пластины колодки, особенно передней и задней кромки», — добавляет он.
Ограждать или не огораживать
Полные или частичные роликовые ограждения служат двум целям — в качестве направляющих и для защиты от неэкструзивных материалов. Недостатком является то, что они могут задерживать экструдируемые материалы в ходовой части. «Недостаток использования роликовых ограждений в упаковочных материалах, таких как грязь или песок, заключается в том, что они, как правило, не препятствуют попаданию этого материала внутрь, а фактически удерживают его внутри», — говорит Кестер. Это, в свою очередь, ускоряет износ.
Поэтому защитные ролики следует использовать только в случае крайней необходимости. «Защитные ограждения следует использовать только в том случае, если необходимо предотвратить попадание камней, веток деревьев или другого неэкструдируемого материала в зону катка», — советует Кестер.
В некоторых случаях могут быть полезны частичные защитные ролики. «Концевые направляющие кожухи можно использовать с направляющими частичной длины, чтобы помочь направлять гусеничные цепи, когда они входят и выходят из звездочек и направляющих колес», — говорит Кестер. «В середине гусеницы можно использовать центральные направляющие, чтобы поддерживать выравнивание гусеницы, позволяя упаковочному материалу свободно падать».
Это действительно зависит от приложения. «Некоторые направляющие охранники, если вы находитесь на боковом склоне, могут быть полезны», — добавляет Нили.
Советы по замене и осмотру
Когда приходит время заменить гусеницу, несколько простых советов могут увеличить срок службы. Сейчас не время дешеветь — звездочку и цепи всегда следует заменять вместе. «Люди пропустят это, но они просят быстрого износа», — говорит Кестер. «У вас несоответствие высоты тона в этот момент».
«Одно из правил — никогда не класть старую поверхность на новую. Всегда меняйте звездочки при замене поверхности втулки, будь то поворот втулки или установка новой втулки в существующую цепь», — говорит Шеффер.
Также проверьте выравнивание. «При замене ходовой части часто упускают из виду центровку, — говорит Шеффер. «Если вы заглянете под гусеничный трактор и увидите что-то блестящее, что не должно быть блестящим, это признак выравнивания». Если это не проверить, это может вызвать проблемы в другом месте.
Наконец, обратитесь к своему дилеру за помощью в выборе наиболее подходящих компонентов ходовой части. По словам Нили, Caterpillar перечисляет более 300 наименований деталей только для обуви. Важно, чтобы вы проконсультировались со специалистом, чтобы выбрать ходовую часть, обеспечивающую наилучшее соотношение между стоимостью и производительностью.
И Caterpillar, и Komatsu также предлагают компьютерное программное обеспечение, которое поможет вам максимально окупить вложения в ходовую часть. Поиск такого рода опыта может означать разницу между прибылью и убытком в сегодняшней конкурентной отрасли землеройных работ.
Caterpillar
Komatsu America Corp.
Berco of America Inc.
Caterpillar’s 4 Maintenance Tips for Steel Track Undercarriage
Caterpillar
Komatsu America Corp.
Berco of America Inc.
Mack Trucks HAULMAXX EX
Gearmatic выпускает гидростатические гусеничные приводы
Усовершенствования в области гусениц и шин повышают производительность машин и повышают удобство работы оператора
Антивибрационная система ходовой части John Deere для компактного гусеничного погрузчика 333G. в ближайшие 10 лет, согласно недавнему техническому документу, опубликованному Ассоциацией производителей оборудования.
Объявление победителей конкурса «Лучшие новые продукты подрядчиков 2022»!
В этой обновленной программе награждения производители, владельцы, конечные пользователи и руководство Equipment Today определяют победителей.
Как проверить натяжение гусеницы на компактном гусеничном погрузчике
В этом выпуске «Гусеницы» с Деннисом Ховардом, RDO Equipment, посмотрите и узнайте, что вам нужно знать, чтобы проверить и отрегулировать натяжение гусеницы на компактном гусеничном погрузчике.
Оригинальные резиновые гусеницы ASV OEM
Подкаст лучшего друга подрядчика: Уход за ходовой частью строительной техники
Если вы не измеряете ходовую часть вашего оборудования регулярно, вы выбрасываете деньги в окно.
Разумный выбор и использование гусениц компактных гусеничных погрузчиков
Эти советы по выбору, техническому обслуживанию и эксплуатации помогут продлить срок службы гусениц компактных гусеничных погрузчиков.
Mattracks Преобразование гусениц серии zXT обеспечивает увеличенный просвет для UTV
Масло имеет большее значение, чем вы думаете.
Вы мало что можете сделать с непредсказуемыми цепочками поставок, нехваткой операторов или ценами на топливо, но вы можете помочь контролировать вредные отложения и золу, забивающую сажевый фильтр, в вашем двигателе. Поддержание вашего автопарка в рабочем состоянии начинается с выбора правильного масла.
Операторы управляют ходовой частью со стальными гусеницами Затраты
Операторы вашего оборудования находятся в кресле водителя, когда речь идет о контроле эксплуатационных расходов машин со стальными гусеницами.
Передовые методы обеспечения максимального срока службы ходовой части
Эти передовые методы помогут вам максимально продлить срок службы ходовой части компактного гусеничного погрузчика.
[ВИДЕО] 10 советов по снижению затрат на ходовую часть
Сократите расходы на ходовую часть за счет надлежащего приобретения, технического обслуживания и эксплуатации.
10 советов по снижению затрат на ходовую часть
Сокращение расходов на ходовую часть вашего строительного оборудования за счет надлежащего приобретения, технического обслуживания и эксплуатации
Резиновые накладки гусениц Duraline
Резиновые накладки Duraline защищают дорожное покрытие и наносят минимальный ущерб рабочей зоне при тяжелых нагрузках твердая резиновая смесь, связанная со стальным сердечником.
Ходовая часть | Запчасти и обслуживание
Мы поддерживаем ваши гусеницы
По правде говоря, когда речь идет о ходовой части, все, что вам нужно помнить, это то, что John Deere производит их лучше, и John Deere лучше поддерживает их. Выберите одну из трех различных ходовых частей, которая наилучшим образом соответствует потребностям вашей работы.
Стандартная ходовая часть John Deere
Ходовая часть John Deere с увеличенным сроком службы
Ходовая часть John Deere с максимальным сроком службы
Основные характеристики
Катки, расположенные в шахматном порядке
Благодаря конструкции катков, расположенным в шахматном порядке, ходовая часть отличается повышенной надежностью, меньшей вибрацией и более плавным ходом.
Башмаки гусениц
Башмаки гусениц John Deere прочны как гвозди, потому что они изготовлены из борсодержащей стали с сквозной закалкой. Доступный в широком выборе конфигураций башмаков, вы можете выбрать башмак, изготовленный специально для вашего приложения.
Опорные катки
Наши опорные катки, выкованные из сплава бористой стали с последующей сквозной закалкой до хорошей твердости, предотвращают ослабление втулок. Мы также проводим глубокую термообработку наружного диаметра ролика для максимального срока службы.
Звенья гусениц
Звенья гусениц, также выкованные из сплава борсодержащей стали, допускают более глубокую термообработку, что помогает предотвратить ослабление пальцев и втулок даже в тяжелых условиях эксплуатации.
Сравнить ходовые части
Значительная экономия при выборе ходовой части John Deere с максимальным сроком службы. Фактически, испытания* показывают, что комбинация втулок SC-2, более крупных компонентов и улучшенных уплотнений обеспечивает экономию затрат на 57 % в час по сравнению со стандартной уплотненной и смазанной гусеницей.
Продукт
Стандартная ходовая часть John Deere
Удлиненная ходовая часть John Deere
Ходовая часть John Deere с максимальным сроком службы
Характеристики
Срок службы — 2000 часов Поворот через 900 часов
Срок службы — 3000 часов Поворот через 1400 часов
Срок службы — 4500 часов Поворот через 2200 часов
Технология
Стандартная герметичная и смазанная гусеница.
Гусеничная цепь с увеличенным сроком службы с втулками SC-2.
Гусеничная цепь с увеличенным сроком службы, втулками и уплотнениями SC-2, а также более крупными компонентами.
Снижение затрат по сравнению со стандартной ходовой частью
29%
57%
*Снижение стоимости основано на результатах испытаний, проведенных на влажных абразивных почвах, подобных центральной Флориде.
Ходовая часть с максимальным сроком службы
Эта система сочетает в себе наши популярные и эксклюзивные втулки с покрытием SC-2™, значительно улучшенные уплотнения и более крупные износостойкие компоненты, что обеспечивает значительно более длительный и равномерный износ.
Мы разработали эту ходовую часть, чтобы выдерживать до 4500 часов работы во влажной, высокоабразивной почве. А когда втулки, уплотнения и более крупные компоненты работают вместе как единая система, срок службы увеличивается и происходит более равномерно между всеми компонентами системы.
Эксклюзивное покрытие John Deere SC-2™
Благодаря достижениям в области термообработки, порошковых сплавов, атмосферных условий и робототехники компания John Deere усовершенствовала процесс нанесения шламового покрытия, внедрив новую технику, которая создает прочную оболочку вокруг изнашиваемой детали, которая не сломается и не треснет под давлением.
Семь лет испытаний доказали, что покрытие SC-2 на 25% прочнее хромирования и что детали с покрытием SC-2 изнашиваются примерно в два раза дольше. И это только лабораторные исследования. SC-2 также был протестирован там, где это действительно необходимо — в полевых условиях.
Узнайте больше о том, чем отличаются ходовые части John Deere.
Просмотреть полную инфографику о
Резиновые гусеницы John Deere
По сравнению с предыдущей версией мы увеличили срок службы роликовой дорожки, прочность стального корда и прочность сцепления с металлическим сердечником наших резиновых гусениц. Они рассчитаны на бесперебойную работу и простоту обслуживания.
Гибкие варианты финансирования позволяют легко заменить или преобразовать гусеницы в резиновые, а наша новая гарантия на машины и запасные части распространяется на срок до 18 месяцев или 1500 часов — в зависимости от того, что наступит раньше — в отношении дефектов материала или производителя.
Посмотреть резиновые гусеницы о резиновых гусеницах John Deere
Кредит и финансирование
PowerPlan — это коммерческая кредитная линия, которая дает вам мгновенную покупательную способность на запчасти, обслуживание, аренду оборудования и многое другое.
Подробнее о PowerPlan
Купить ходовую часть
Свяжитесь со своим дилером John Deere, чтобы узнать больше о покупке ходовой части Max Life и втулок с покрытием SC-2.
Свяжитесь с вашим дилером
Гусеничный трактор Caterpillar D6H CR6088/9ходовая часть бульдозера нижний каток двойной фланец
Гусеничный трактор тяжелой техники Caterpillar D6H D6R D6T 963 части ходовой части нижний опорный каток для земляных работ и добычи полезных ископаемых
Каток гусеницы экскаватора имеет разные названия: нижний ролик экскаватора и нижний ролик трактора.
Опорный каток бульдозера имеет два типа. Один из них — опорный ролик с одним фланцем, другой тип — опорный ролик с двойным фланцем.
Его можно использовать для тяжелых гусеничных машин и ходовой части крана, таких как Caterpillar, Komatsu, Hitachi, Doosan, Volvo, Kobelco, Daewoo, JCB, John Deere, Kubota, Hyundai, Sumitomo, Kato, Fiat-Hitachi, Samsung, Liebherr, Yanmar. , и так далее.
Сямынь Fortune Industrial Co., Limited
наименование товара
Запасные части ходовой части гусеничного экскаватора и бульдозера опорный каток/нижний ролик/нижний ролик
Стандарт производства
Стандарт производства ITR и размер партии OEM
Материал
50Мн и 40МнБ и 42МнБ
Заканчивать
Гладкий; плавный
Цвет картины
Черный или желтый
Процесс
Ковка и кастинг
Твердость поверхности
ПЦ48-54, Глубина: 4 мм-10 мм
Гарантия качества
Один год
Сертификация
ИСО9001-9002
Срок поставки
В пределах 10—20 дней после получения предоплаты
Упаковка
Фумигация морская упаковка и экспортный стандартный пакет
Условия оплаты
ТТ, Л/К, ПайПал, западное соединение, Д/П
Сфера деятельности
экскаватор и части ходовой части бульдозера, G. E.T, Гидравлические запасные части, подземные задействовать инструменты и т. д.
Наши детали ходовой части Преимущество гусеничного катка (почему выбирают наши)
1.Хорошо система рециркуляции смазанного масла
2. Высокий твердость: HRC52-58, глубина: 8 мм-12 мм
3. Глубокий закаленная поверхность износа
4. Хорошо бронзовые втулки
5.Строгий Контроль качества
6. OEM монтажный размер
7. Сертифицировано по ИСО9001:2008
8.Производить согласно образцам, проектам и чертежам клиента
Основные характеристики опорного катка: 1. Выкованы из стали глубокой закалки и обработаны сердцем для внутренней прочности, чтобы противостоять установке колокола и увеличить способность к восстановлению. ободок из двух частей ролика. Термообработанные оболочки для прочности корпуса и увеличения срока службы. Термическая обработка для глубокой однородной закалки, обеспечивающая срок службы, равный сроку службы звена. 2. Вал ролика вал и подшипник, предназначенные для переноски и поворота тяжелой гусеницы, выкованы и термообработаны для повышения прочности. Поверхности подшипников закалены и отполированы для уменьшения трения и износа Центральный фланец поглощает боковую нагрузку от корпуса катка. 3. Чугунная втулка Поддерживает бронзовый подшипник скольжения. Отлит из железа, чтобы воспринимать нагрузки без остаточной деформации. Большой резервуар для смазки для снижения тепловыделения 4. Бронзовый подшипник скольжения Конструкция рукава обеспечивает большую площадь поверхности для лучшего распределения нагрузки. Поверхность внутреннего диаметра отполирована до гладкости. Мягкое бронзовое покрытие в подшипнике поглощает любые мелкие посторонние частицы, прежде чем они могут повредить вал и уплотнения.
Функции нижнего ролика экскаватора и бульдозера: 1. Поддержите гусеницу максимально между звездочкой и натяжным роликом. 2. Направьте гусеницу между звездочкой и натяжным роликом . 3. Прочность, чтобы противостоять отказу до того, как будет использован срок службы протектора. 4. Срок службы гусениц соответствует звеньям гусеницы. 5. Гусеницы и фланцы восстанавливаются на кованых корпусах. 6. Закаленные фланцы для сопротивления изгибу и улучшения способности к восстановлению.
Детали ходовой части экскаватора и бульдозера Номер детали нижнего опорного катка и список номеров Berco
Заявление
Номер детали Usco
Поз.
Альтернативные номера
Берко Реф.
ИТМ ссылка
Заметки
Гусеничные бульдозеры
Д3, Д3Б, 931
6С3607
СФ
3T4352
CR3000
A01030A0M00
6С3608
ДФ
3T4353
CR3001
B01030A0M00
6С3609
CR
CR3002
C0103100N00
Д4Д, Д4Е, 933
9П7783
СФ
1181608, 7К8095, 6Т9887
CR1328
А0104000М00
9П7787
ДФ
1181609, 7К8096, 6Т9883
CR1329
Б0104000М00
6K9879
CR
6К9880
CR2880
C0104100M00
Д5М, Д4Х, 943
1248237
СФ
7G4836
CR6150
A01040L0M00
С Ошейники
1248240
ДФ
7G4837
CR6151
B01040L0M00
С Ошейники
6K9879
CR
6К9880
CR2880
C0104100M00
Д6М, Д5Б, Д5Х, 955Х/К & 953
1210824
СФ
9П1368, 6Т9879, 9С9539
CR6152
A01050L1M00
С Ошейники
1210827
ДФ
9П1363, 6Т9875, 9С9538
CR6153
B01050L1M00
С Ошейники
9С3570
CR
5А8374
CR2881
C0105100M00
За Д5Б, 953
6И3908
CR
CR4799
C01051H0M00
За 5Н, Д6М
Д6Х, Д6Р, 963
1205746
СФ
7Т4102, 1254175
CR6088
A01060L0M00
С Ошейники
1205766
ДФ
7Т4107, 1254176
CR6089
B01060L0M00
С Ошейники
6Y1781
CR
CR4800
C01061H0M00
D6D
7G0421
СФ
1181617, 9G8029
CR3634
A01060D0M00
¾” Колл Болты
7G0423
ДФ
1181618, 9G8034
CR3635
B01060D0M00
¾” Колл Болты
9С2730
CR
3Т3206
CR2650
C0106100M00
Д6К, 955К/л
9С9403
ДФ
1181614, 6И2901, 9Г8099
CR1793
А0106000М00
5/8” Колл Болты
9С9404
ДФ
1181615, 6Y2903, 9G8098
CR1792
B0106000M00
5/8” Колл Болты
9С2730
CR
3Т3206
CR2650
C0106100M00
Д7Х, Д7Р
1248250
СФ
9W5586, 6T9871
—
—
С Ошейники
1248253
ДФ
9W5585, 6T9867
—
—
С Ошейники
9M0638
CR
1П8717
CR2876
C0107100M00
Д7Ф, Д7Г, 977Л
9S0316
СФ
1181623, г. 4С9051
CR2617
A01070A0M00
7/8” Сб. Болты
9S0317
ДФ
1181625, 8С2933
CR2615
B01070A0M00
7/8” Сб. Болты
9M0638
CR
1П8717
CR2876
C0107100M00
D7E
9С7284
СФ
1П9100, 9С7388
CR1652/1
А107001М00
¾” Болты
9С7286
ДФ
1П9102, 9С7387
CR1652/2
Б107001М00
¾” Болты
9M0638
CR
1П8717
CR2876
C0107100M00
Д8Н
1969947
СФ
9W8705, 1327928, 7T9188
CR4528
A01089L1M00
1969946
ДФ
9W8706, 1327929, 7T9193
CR4529
B01089L1M00
D8L
9W7826
СФ
7G7594
CR4504
A01089L1M00
9W7827
ДФ
7G7559
CR4056
B01089L1M00
Д8К
7С9041
СФ
6П4897
CR2798
А0108000М00
1” Сб. Болты
7С9042
ДФ
6П4898
CR2782
B0108000M00
1” Сб. Болты
9П2663
CR
8М0380, 7М5202, 8П6256
CR3512
C0108100M00
Д9Н
7Т1258
СФ
1043495, 1969955
CR4672
А01099Н1М00
7Т1253
ДФ
1043496, 1969954
CR4673
Б01099Н1М00
D9L
6Y2950
СФ
7Т1831, 9Г8641
CR4234
A01099LAM00
6Y2951
ДФ
9G8642
CR3756
B01099LAM00
Д9ЧАС
8П5605
СФ
7S7672
CR4291
A01090C0M00
8П5604
ДФ
7S7673
CR4292
B01090C0M00
7М5288
CR
3П3403
CR3518
C01091E0M00
Д10Н
7T0682
СФ
6И0889, 1253268
CR5041
A01109NCM00
7T0687
ДФ
6И0890, 1253270
CR5043
B01109NCM00
Гусеничные экскаваторы
320
1175045
СФ
8Э5034, 1634143
CR5572
А7820000М00
Также Е200
8E5600
CR
CR5592
C7820100M00
Также Е200
322
1634145
СФ
6И9396
CR5726
А0122000М00
325
1175046
СФ
6Y1057, 1634147
CR5525
A01250C0M00
6И5323
CR
6И8080, 6И8227
CR5595
C0125100M00
330
1175047
СФ
6И2795, 1634149,1503987
CR5897
А0130000М00
6И5323
CR
6И8080, 6И8227
CR5595
C0125100M00
340, 345
1787293
СФ
1524128, 1486522
CR6590
—
1247280
CR
CR6596
—
350
18
СФ
1524129
CR6401
8E4623
CR
CR6400
307, 307Б
1273806
СФ
—
—
1028076
CR
312, 311
1519747
СФ
4И7346, 861934
CR5108
—
4И7345
CR
9
, 9
215, 225
7Т6394
СФ
8E5745
ПК395
А3208000М00
219, 225
8E4573
СФ
9W6789
CJ5110
А0125000М00
205 (В4)
8E7494
СФ
7Т6395, 5W4144
ПК377
А1404000М00
Часто задаваемые вопросы 1. Что Xiamen Fortune Industrial Co., ограниченная поставка? В основном мы поставляем детали ходовой части гусеничного экскаватора и бульдозера, такие как опорный каток, опорный ролик, звездочка, натяжной ролик, возвратная пружина в сборе, гусеничная цепь, гусеничный башмак, гусеничный болт и гайка, защита гусеничной цепи, ковш экскаватора, зубья ковша и адаптер, звено ковша, режущая кромка. и концевые биты, гидравлический цилиндр, штифт и втулка ковша, поворотный подшипник, стрела и рукоять с большим вылетом и т. д.
2. Как убедиться, что запасные части подходят для нашего гусеничного экскаватора и бульдозера? Пожалуйста, отправьте нам название модели вашего экскаватора и бульдозера, номер детали, номер Berco или технические чертежи и размеры
3. Как насчет контроля качества ходовой части экскаватора и бульдозера? У нас есть отличная система контроля качества, мы будем проверять каждый производственный процесс, качество и спецификацию, чтобы быть уверенными в наилучшем качестве и правильном размере, пока упаковка не будет завершена и загружена в контейнер.