Какое масло лучше заливать в двигатель Фольксваген Транспортер Т5 1.9, 2.0, 2.5, 3.2
Фольксваген Транспортер пятого поколения – автомобиль пассажирского и грузового класса, представленный в 2003 г. в качестве приемника Т4. От предыдущей модели новый Транспортер получил передний или полный привод, а также ДВС с поперечным расположением. Машина оснащается бензиновыми моторами 2.0 и 3,2 литра, а также дизелями объемом 1.9, 2.0 и 2,5 литра. Двигатели работают с 5- или шестиступенчатой «механикой», а также шестиступенчатым «автоматом» или 7-ступенчатым «роботом». Различают несколько вариантов длины кузова (4,9-5,3 метра), а также колесной базы (3.0-3,4 метра). В 2015 году компания Фольксваген выпустила Транспортер шестого поколения.
Регламент замены масла в ДВС
Опытные автомобилисты и специалисты рекомендуют менять масло в двигателе Фольксваген Т5 каждые 10-15 тыс. км. В случае отказа от замены есть риск появления следующих неполадок:
- из-за потери маслом его полезных свойств увеличивается нагрузка на движущиеся компоненты двигателя, которые впоследствии перегреваются и выходят из строя.
Возможно образование задиров, уменьшение компрессии и появление других неисправностей цилиндро-поршневой группы. В результате капитального ремонта не избежать. - Плохое отведение тепла и перегрев двигателя, который работает в тяжелых условиях. Происходит ускоренный износ внутренностей ДВС под воздействием экстремально высоких температур.
- Помимо ухудшения защитных свойств, появляются коррозионные процессы из-за того, что масло утратило свои полезные свойства и больше не способно защитить от коррозии.
- Накопление в масле старых отложений и продуктов сгорания, их распространение по каналам силового агрегата.
Какое масло заливать в двигатель Фольксваген Т5
- Оригинальное – VAG 504/507
- Альтернативное – Shell Helix Ultra 5W-30, Aral High Tronic 5W-40, Motul Specific VW 504/507, Q8 Formula VX LongLife 3, Castrol 5W-30, Comma 5W-30 допуск 504-507.
Подборка масел со скидками на июль 2023
5W-30
- Синтетическое моторное масло Татнефть LUXE 5W30, 4 л 1661 ₽ Хорошее бюджетное масло
(API SN; ILSAC GF-5) - Синтетическое моторное масло ZIC X7 5W-30, 4 л 2166 ₽ (API SP; ILSAC GF-6)
- Синтетическое масло SHELL Helix Ultra ECT C3 5W-30, 4 л 3800 ₽ (API: SN, ACEA: С3)
- Синтетическое масло LIQUI MOLY Special Tec AA 5W-30, 4 л 3507 ₽ Honda, Mazda, Mitsubishi, Nissan, Daihatsu, Hyundai, Kia, Isuzu, Suzuki, Toyota, Subaru, Ford, Chrysler, GM
5W-40
- Полусинтетическое моторное масло SHELL Helix HX7 5W-40, 4 л 2 203 ₽ Хит продаж
(API CF, SN; ACEA A3/В4, А3/В3) - Синтетическое масло VALVOLINE MaxLife Synthetic 5W-40, 4 л 2925 ₽ (API CF, SN; ACEA A3/В4, А3/В3)
- HC-синтетическое масло ROWE Hightec Synt RSi SAE 5W-40, 4 л 3200 ₽ (API SN; ACEA A3/В4)
- Синтетическое моторное масло IDEMITSU 5W-40 SN/CF, 4 л 2884 ₽ Подходит для японских авто и не только
- HC-синтетическое масло LIQUI MOLY Molygen New Generation 5W-40, 4 л 4194 ₽ Технологичное масло с допусками от BMW и Porsche
10W-40
- Полусинтетическое моторное масло Газпромнефть Standard 10W-40, 4 л 921 ₽ Доступное надежное масло
API CC, SF - Полусинтетическое моторное масло ЛУКОЙЛ Супер SG/CD 10W-40, 4 л 939 ₽ API CD, SG
- Полусинтетическое моторное масло SHELL Helix HX7 10W-40, 4 л 2089 ₽ Хит продаж (API CF, SN; ACEA A3/В4, А3/В3)
- HC-синтетическое моторное масло LIQUI MOLY Super Leichtlauf 10W-40, 5 л 3651 ₽ Масло с допусками от VW и Renault (API CF, SN; ACEA A3/В4)
Моторные масла другой вязкости
- 0W-16 Синтетическое моторное масло LIQUI MOLY Special Tec AA 0W-16, 4 л 4 541 ₽
Стандарт API: SN, SP
Рекомендуется для автомобилей Honda, Suzuki, Toyota, Lexus и гибридных двигателей - 0W-20 Синтетическое моторное масло ZIC Zero 0W-20, 4 л 2 990 ₽ (API: SN, SP; ILSAC: GF-5, GF-6A)
- 0W-30 Синтетическое моторное масло ZIC Zero 0W-30, 4 л 3 191 ₽ (API: SN, ACEA: С3)
- 0W-30 Синтетическое моторное масло VALVOLINE SynPower FE 0W-30, 4 л 3 620 ₽ (API: SP, ACEA: А5/В5, А7/В7)
- 5W-20 Синтетическое моторное масло TCL Zero Line 5W-20 SN/GF-5, 4 л 3 373 ₽ (API: SN, ILSAC: GF-5)
- 5W-20 Синтетическое моторное масло Petro-Canada Supreme Synthetic 5W-20, 4 л 4 777 ₽ (API: SP, SP-RC; ILSAC: GF-6)
- 5W-50 Синтетическое моторное масло Polymerium XPRO1 5W-50 A3/B4, 4 л 2738 ₽ (API SN; ACEA A3/В4, А3/В3)
- 5W-50 Синтетическое моторное масло Aimol Sportline 5W-50, 4 л 4700 ₽ (API CF, SM; ACEA A3/В4)
Масло в АКПП
- Масло трансмиссионное ZIC ATF III, 4 л 2 074 ₽
- Масло трансмиссионное IDEMITSU ATF, 4 л 3 650 ₽ Hyundai, Toyota, Mazda, Honda, Nissan, Mitsubishi, Isuzu, Subaru
- Масло трансмиссионное LIQUI MOLY Top Tec ATF 1200, 5 л 6 768 ₽ Hyundai, Toyota, Mazda, Honda, Nissan, Mitsubishi, Land Rover, VW
Масло в МКПП
- Минеральное.
Масло трансмиссионное Газпромнефть GL-4, 80W-90, 4 л 1 318 ₽
Вязкость по SAE 80W-90
Стандарт API GL-4 - Полусинтетика. Масло трансмиссионное Mannol FWD Getriebeoel 75W-85 4 л 1 852 ₽ Вязкость по SAE 75W-85 Стандарт API GL-4
- Синтетика. Масло трансмиссионное ZIC GFT 75W90, 4 л 2 690 ₽ Вязкость по SAE 75W-90 Стандарт API GL-4/5
Масло в Вариатор
- Масло трансмиссионное ЛУКОЙЛ CVTF, 4 л 3 429 ₽
Допуски: Chrysler, Dodge, HONDA, Mitsubishi, Nissan, Suzuki, Toyota - Масло трансмиссионное IDEMITSU CVTF, 4 л 4 240 ₽ Допуски: Honda, Mazda, Mitsubishi, Nissan, Subaru, Toyota Масло трансмиссионное SHELL Spirax S5 CVT X, 4 л 7 244 ₽ Допуски: VW/AUDI; Nissan; Toyota; Honda; Subaru; Mitsubishi; Jeep; Suzuki
Масло для редукторов
Масло трансмиссионное OILRIGHT ТАД-17 (ТМ-5-18), 80W-90, 3 л 535 р. Для старого ВАЗа, трактора, мотоблока
Трансмиссионное масло
Volkswagen Multivan 2003-2015. Подержанный лучше, чем новый?
Желающих приобрести такой универсальный автомобиль, как Volkswagen Multivan, предостаточно, но не каждый может себе это позволить.
Соответственно, подержанный Multivan у нас пользуется гораздо большим спросом, чем новый.
В этом классе коммерческих автомобилей Volkswagen Multivan считается безоговорочным лидером, что, в общем-то, подтверждено и его отнюдь не гуманным ценником. Причем в данном случае клиент платит не только за прогрессивную конструкцию и высокое качество материалов и сборки, но и за беспрецедентную долговечность и неубиваемость этого автомобиля. Известны случаи, когда 5–6-летние экземпляры из Европы накатывали больше 800 000 км. Да-да, это не опечатка. При этом Multivan выглядел как новый, а его техническое состояние можно было оценить как далеко не предынфарктное — по крайней мере еще сотню-другую он способен был преодолеть. Это я к тому, что подержанных Multivan с «детскими» пробегами не бывает. Конечно, есть редкие исключения, когда встречаются реально ухоженные машины со скромными цифрами на одометре, но они тут же расходятся по своим. Причем покупатель, как правило, даже не торгуется, радуясь выгодной сделке: зачем бога гневить, если и так уже с машиной повезло?
После рестайлинга изменились приборная панель и центральная консоль, по-иному оформлены блоки аудиосистемы и управления климат-контролем
Поколение Volkswagen Multivan, построенное на платформе Т5, дебютировало в начале 2003 года с бензиновыми моторами объемом R4 2,0 л (116 л.
с.) и V6 3,2 л (231 л.с.), а также с турбодизелями R4 1,9 л (105 л.с.) и R5 2,5 л (130 и 174 л.с.). С четырехцилиндровыми моторами сочеталась 5-ступенчатая механическая коробка передач. Базовой трансмиссией для R5 и V6 является 6-ступенчатая «механика», и только для бензинового V6 предлагался 6-диапазонный автомат. Кроме того, 231-сильный Multivan может быть как передне-, так и полноприводным.
По качеству отделочных материалов и добротности сборки минивэн не уступает другим моделям концерна. Автомобиль вмещает пять-семь пассажиров. Возможности трансформации салона достойны высших похвал. Кресла второго ряда можно двигать в продольном направлении, к тому же все они способны вращаться вокруг своей оси. Спрятанная панель в обшивке между вторым и третьим рядами — не что иное, как миниатюрный столик. По всему салону «разбросано» множество разных карманов, полочек и ящичков. В зависимости от предпочтений его можно превратить в мини-офис, помещение для переговоров, детскую комнату или спальню на колесах.
Подержанный Volkswagen Multivan можно подыскать как в спартанской комплектации, так и в максимальной: с климат-контролем задней части салона, отделкой интерьера деревом ценных пород или в хай-тековском стиле, с полным приводом и автоматом, ксеноном и дорогой мультимедийной системой.
На вторичном украинском рынке Multivan представлен дилерскими машинами, а также привезенными из Европы, причем почти в равных пропорциях. В отличие от всех предыдущих пятое поколение семейства Т5 в США не продавалось.
В обшивке между вторым и третьим рядами кресел спрятан небольшой раскладной столик
Несмотря на внешнюю кондовость минивэна, поломки дают о себе знать иногда даже в гарантийный период, причем запасные части и стоимость обслуживания у дилеров очень высоки. Поэтому при выборе подержанного экземпляра не пытайтесь сэкономить на диагностике — дороже обойдется.
Volkswagen Multivan чаще встречается с дизельными двигателями. Ресурс многих из них на момент продажи может быть практически исчерпан, а это означает колоссальные затраты — от замены насос-форсунок и свечей накаливания до топливного насоса и капитального ремонта двигателя.
Причем имейте в виду, что характерная особенность 5-цилиндровых моторов, установленных на первые модели Т5, — провал тяги на малых оборотах двигателя.
Бензиновые моторы менее затратны в эксплуатации. Изначально надежный двигатель объемом 2,0 л советуем проверить на износ цилиндро-поршневой группы — компрессия в цилиндрах должна быть не менее 9,3. Дело в том, что базовый мотор приходится часто крутить до максимальных оборотов, чтобы безопасно двигаться в транспортном потоке. Это и приводит к потере компрессии. Со временем может начать хандрить моторная электрика — катушка зажигания, датчики кислорода, положения дроссельной заслонки и массового расхода воздуха. «Шестерка» практически лишена характерных недостатков, правда, она заметно дороже в обслуживании.
Сцепление служит в среднем 150 000 км. Некоторые аккуратные владельцы меняют его и на 300-й тысяче километров. Правда, иногда его приходится обновлять вместе с двухмассовым маховиком двигателя. В механических коробках из-за ослабления синхронизаторов вылетает третья передача.
С возрастом разбалтывается кулиса рычага. Автоматы надежны и долговечны. Механики советуют менять трансмиссионное масло каждые 90 000 км, хотя оно и залито на весь срок службы.
В подвеске чаще остальных элементов приходится обновлять стойки и втулки стабилизатора, а также опорные подшипники амортизаторных стоек.
+ Просторный и удобный салон-трансформер. Качественные материалы. Экономичные турбодизели. Неплохая в целом надежность
– Высокая стоимость модели. Дорогие обслуживание и запасные части. Требовательность двигателей к качеству топлива
Двигатель
Двигателям очень тесно в подкапотном пространстве, что существенно усложняет их обслуживание и ремонт, особенно более крупного бензинового V6. На 5-цилиндровых турбодизелях надо следить за состоянием водяного насоса — из-за конструкционной особенности этого мотора выход из строя помпы грозит попаданием охлаждающей жидкости в систему смазки двигателя. Если это произойдет, понадобится дорогостоящий ремонт.
Деталь желательно установить оригинальную. Заправляться лучше на сетевых автозаправочных станциях и менять моторное масло в среднем через 8000 км. В целях профилактики систему впрыска надо промывать специальной жидкостью.
Трансмиссия
ШРУСы и механизм сцепления в сборе с корзиной и выжимным подшипником целесообразно менять одновременно — примерно после 150 000 км. Так можно существенно сэкономить на работе.
Подвеска
В передней подвеске практически одновременно со стойками и втулками стабилизатора изнашиваются опорные подшипники стоек. Шаровые опоры и амортизаторы держатся 100 000 км. В задней подвеске переднеприводных версий установлена Н-образная полузависимая балка, и ломаться в ней, кроме стоек и втулок стабилизатора, особенно нечему. Амортизаторы в зависимости от загрузки и стиля езды выхаживают от 90 000 до 150 000 км. Полноприводные версии оснащены независимой задней подвеской, которая также отличается высокой ходимостью.
VW T5 Руководство покупателя | Просто Камперс
Меню
Счет
Настройки
Просто Камперс
Написано командой JK
Опубликовано 22 апреля 2022 г.
- Опубликовано в:
- Гиды для покупателей
Если вам нужен по-настоящему современный VW Transporter, который вы можете использовать в качестве ежедневного водителя или для длительного отпуска за границей, T5 отвечает всем требованиям. Наше удобное руководство покупателя T5 расскажет вам все, что вам нужно знать.
Зачем покупать VW T5?
Проще говоря, Volkswagen добился успеха в эволюции фургонов. В то время как несгибаемые ищут старшие поколения и цепляются за них, как будто от этого зависит их жизнь, каждое последующее поколение VW Transporter — это всегда хороший скачок вперед с точки зрения размера, комфорта, практичности и производительности. И, хотя T4, возможно, чувствовал, что VW перенес Transporter в современную эпоху, по сравнению с его предшественником T3, не может быть никаких аргументов в пользу того, что T5 действительно является современным автомобилем, который управляется, управляется и ощущается как обычный семейный автомобиль.
.
T5 также, возможно, является одним из самых универсальных автомобилей, которые вы можете купить, что объясняет, почему вы видите так много на дороге, когда начинаете искать. Мы говорим не только о фургонах сантехников и рабочих хаках, хотя они являются важным инструментом для любого респектабельного торговца, но также и о пассажирских фургонах, автофургонах и повседневных семейных транспортных средствах, чтобы разорвать школьный бег.
Какой VW T5 мне купить?
T5 присоединился к модельному ряду Volkswagen в 2003 году, заменив Boxier T4, который был представлен в 1990. VW предлагал свой Transporter пятого поколения в различных обли -рынок Каравелла. Узнайте больше об истории модели T5 и немного информации о размерах двигателя, но, в конечном счете, это действительно случай лошадей для курсов.
Некоторым людям просто нужно много посадочных мест, поэтому пассажирский транспорт — это путь вперед; другим нужно что-то, чтобы носить с собой инструменты на неделе и семью на выходных, поэтому Kombi — король; другие хотят, чтобы что-то превратилось в кемпер, поэтому покупайте панельный фургон и вперед.
Все сводится к тому, для чего вам нужен T5, а затем найти тот, который подходит.
Длинная и короткая часть
VW T5 также выпускался с короткой колесной базой (SWB) или длинной колесной базой (LWB), а также с жестяным верхом, выдвижным верхом или линией крыши Hi-Top. Опять же, это случай чего-то для всех. Варианты SWB, возможно, проще всего использовать в повседневной жизни, хотя бы из-за простоты маневрирования по городу и возможности парковки. Даже если вы никогда не водили такой большой автомобиль, как Transporter, он вскоре сжимается вокруг вас, и вождение становится вашей второй натурой.
Если вам нужно немного дополнительного места, либо для перевозки больших грузов, либо для индивидуального интерьера кемпинга, дополнительная длина, которую вы получаете с LWB, может пригодиться. Добавьте к этому тот факт, что большинство покупателей склоняются к фургонам SWB, и вы можете обнаружить, что ваши деньги купят вам фургон немного лучше, если вы пойдете по крупному.
T5 LWB TransporterT5 SWB Transporter
Фейслифтинг — T5.1
В 2010 году компания VW решила провести фейслифтинг T5. Это второе поколение T5, известное как T5.1, имеет более острую и современную внешность благодаря переработанным фарам, бамперу и капоту. Хорошей новостью является то, что вы можете самостоятельно выполнить фейслифтинг T5 до 2010 года с помощью одного из наших комплектов для фейслифтинга T5. Требуется много работы, и вам нужно будет покрасить новый капот и бампер, но это доступный и популярный способ приобрести более современный T5.
T5 Transporter FrontT5.1 Transporter Front
На что следует обратить внимание при покупке VW T5 Всегда лично осматривайте потенциальную покупку. Никогда не покупайте что-либо вживую или через Интернет, и, прежде всего, не передавайте никому ни копейки, пока не будете уверены, что получаете именно то, что, по вашему мнению, получаете.
Не покупайте первый попавшийся фургон. Постарайтесь просмотреть как можно больше, чтобы понять, на что вы смотрите.
Если что-то кажется вам не совсем правильным или вы считаете, что конкретный автомобиль требует больше работы, чем у вас есть бюджет, просто уходите. Т5 более чем достаточно, так что вы можете позволить себе быть разборчивым.
Перед тем как приступить к просмотру потенциальной покупки, сделайте домашнее задание. Внимательно изучите формулировку и фотографии в любой рекламе. Обратите внимание на цену, и если что-то выглядит слишком хорошо, чтобы быть правдой, обычно это так и есть. Добросовестный продавец с радостью ответит на все интересующие вас вопросы и договорится о просмотре. Избегайте тех, кто кажется уклончивым или говорит, что придержит для вас автомобиль в обмен на залог, каким бы маленьким он ни был.
Вы можете получить базовый чек HPI менее чем за 10 фунтов стерлингов, что является хорошей тратой денег, если окажется, что автомобиль имеет скрытую историю, например, он был списан или на нем есть непогашенные финансы.
Вы также можете проверить статус MOT онлайн и бесплатно, и это сообщит вам о любых рекомендациях / работах, которые необходимо выполнить в будущем.
Надежен ли VW T5?
Одним словом, да. В трех словах можно. Если покупать с умом.
Самые надежные двигатели T5
Потратьте немного времени на любой из специализированных форумов, и здравый смысл заключается в том, чтобы избегать 2,5-литровых двигателей и вместо этого покупать 1,9-литровый дизельный вариант. Все согласны с тем, что с 2.5 больше проблем, с ними сложнее работать и, следовательно, их ремонт обходится дороже.
Модель 1.9 имеет мощность 85 или 105 л.с. и может быть переназначена, чтобы сделать ее более динамичной. Вы также можете использовать 2,5-литровый двигатель, но они поставляются с мощностью 130 или 174 л.с. и с опцией полного привода — установка VW 4Motion. Более редкий и даже менее желательный вариант — 2,0-литровый бензиновый вариант мощностью 114 л.с.
Что бы вы ни выбрали, T5 способны проехать серьезно. Все, что меньше 100 000 миль, считается небольшим пробегом, а от 100 000 до 200 000 теперь является нормой.
Вы увидите много фургонов с гораздо большим пробегом, даже до 500 000 миль на часах, что на самом деле говорит о T5 красноречивее всяких слов.
История обслуживания и то, насколько хорошо за конкретным транспортным средством ухаживали, будут определять, насколько хорошо оно будет вести себя в долгосрочной перспективе. Регулярная замена масла в предписанные интервалы времени имеет решающее значение, и оно должно быть правильным, одобренным VW 504/507 TDI.
Популярный двигатель 1.9 TDI 102 л.с. T5 Transporter
Проверьте документы и спросите/узнайте, когда он последний раз обслуживался. Увеличенный пробег и предстоящее крупное обслуживание могут быть полезными инструментами для торга. Cambelts на 1.9 необходимо менять каждые 60 000 миль или немедленно, если у вас нет записи, когда он был заменен в последний раз.
В двигателе 2.5 нет ГРМ, так как он полностью с шестеренчатым приводом. Обычно это не выходит из строя, особенно если масло регулярно менять, но когда что-то идет не так, это действительно идет не так, и многие специалисты ненавидят работать с ними.
Перед покупкой проверьте документы и прошлые записи техобслуживания и истории обслуживания
Распространенные неисправности VW T5
Это зависит от модели, которую вы рассматриваете, поэтому вам нужно задавать правильные вопросы и знать, на что обращать внимание и что прислушиваться при просмотре.
Двигатель 1.9 имеет репутацию пуленепробиваемого двигателя, если за ним ухаживать, и VW произвел их много, поэтому запасных частей и сменных двигателей больше, чем для версий 2.5.
Двигатель 2.5 на самом деле довольно надежен, если за ним ухаживать, но следите за пропусками зажигания во втором цилиндре, так как они могут быть подвержены преждевременному износу распределительного вала.
Также нужно следить за уровнем масла. Если он увеличивается, это может быть связано с перемещением форсунок в головке. Они прикручены болтами только с одной стороны, поэтому могут подниматься со своих мест, когда двигатель находится под нагрузкой, а когда уровень становится слишком высоким, он проникает в турбонаддув и заставляет двигатель работать, чего вы на самом деле не делаете. хотеть.
Если загорается индикатор управления двигателем, это может быть признаком заедания/грязного клапана рециркуляции отработавших газов. Это такая распространенная неисправность, которую VW исправил, когда T5 еще был на гарантии, но вы можете почистить или заменить клапан самостоятельно.
Неисправные датчики массового расхода воздуха также могут привести к включению индикатора управления двигателем.
Преждевременный износ толкателя кулачка Датчик массового расхода воздуха Проверьте двигатель на наличие утечек Проверьте состояние воздушного фильтра Если можете, проверьте состояние масляного фильтра
Проблемы с двухмассовым маховиком T5
В какой-то момент у вас возникнут проблемы с двухмассовым маховиком. Факт. Если при работе двигателя на холостом ходу слышен стук или автомобиль дергается при трогании с места, вы знаете, что скоро ему потребуется внимание. Медленно поднимите педаль и почувствуйте дрожание, чтобы подтвердить, что замена на картах. Хотя запчасти не обойдутся вам в копеечку, это работа по снятию двигателя, поэтому она отнимает много времени и, следовательно, стоит дорого, если вам приходится платить кому-то еще за это (банк около 1000 фунтов стерлингов). См. детали сцепления T5.
Проблемы с карданным валом T5
Обычно они проявляются на автомобилях с большим пробегом.
Длинный карданный вал со стороны водителя имеет короткую цапфу, которая изнашивается, особенно на крутящем 2,5. Они выходят из строя, когда вода попадает на внешнюю сторону, где вал выходит из коробки передач. Вал представляет собой просто нажимную посадку без резинового уплотнения, и VW потерял шар, когда они придумали для него конструкцию. Вы поймете, что что-то не так, когда услышите стук при трогании с места. Хорошая новость 9Сменные карданные валы T5 0014 не очень дороги и подходят для самостоятельной сборки, если вы не боитесь испачкать руки. Стоит спросить любого, кто продает фургон, было ли это сделано.
Проблемы с водяным насосом T5
Возможно, более серьезная проблема для 2.5, чем для 1.9, так как у меньшего двигателя водяной насос должен быть заменен при замене ремня ГРМ. Уплотнения начинают протекать, и охлаждающая жидкость затекает внутрь двигателя. Может показаться, что прокладка головки блока цилиндров вышла из строя, поэтому проверьте уровень охлаждающей жидкости и следите за сигнальной лампой охлаждающей жидкости.
Если он мигает, не игнорируйте его. Когда у 2,5-литрового мотора есть срок службы / 100 000 миль, вы также должны заменить муфту свободного хода и эластичную приводную муфту. Для замены водяных насосов смотрите здесь .
Проблемы с подвеской T5
Амортизаторы и пружины обычно в порядке, но потребность в замене возникает на удивление часто, когда вы проводите техосмотр потенциальной покупки. Замена стока — это простое и дешевое решение. Верхние крепления могут выйти из строя, но опять же, без серьезной драмы. Откидные звенья стабилизатора поперечной устойчивости имеют тенденцию изнашиваться быстрее на заниженных фургонах, и нет недостатка в комплектах для улучшения устойчивости вашего T5.
Убедитесь, что все работы по опусканию были выполнены правильно, и даже простые вещи, такие как регулировка колес, были продуманы. Найдите все, что вам нужно, чтобы починить и изменить подвеску вашего T5.
T5 Задний амортизаторT5 Наконечник рулевой тягиT5 ARB (стабилизатор поперечной устойчивости) Откидная тягаT5 Нижний шаровой шарнир
T5 Проблемы с электрикой
Чем новее автомобиль, тем больше датчиков, и чем он старше, тем больше вероятность того, что они сработают .
Вы можете с удовольствием ездить на VW с воздушным охлаждением и обходиться только генератором и сигнальной лампой уровня масла, но в чем-то вроде T5 датчик может обнаружить короткое дрожание или начать сбоить, и ваша приборная панель может загореться, как Рождественская елка. Не игнорируйте сигнальные лампы, исследуйте и выясните, связана ли проблема с механическим компонентом или с самим датчиком.
Наиболее распространенными являются клапан рециркуляции отработавших газов, датчики двигателя и блоки катушек.
Сигнализация открытой двери обычно связана с незакрепленным или неисправным датчиком. Точно так же сигнальная лампа ABS может быть просто неисправным датчиком скорости заднего колеса.
Центральный замок и сигнализация могут шалить, но проблемы здесь часто связаны с электрическими разъемами и проводкой под сиденьем водителя. Проверьте состояние самих проводов и при необходимости замените/почистите разъемы.
Электрические гремлины часто можно проследить до электрических разъемов, электрических предохранителей T5 — проверьте, не перегорели ли они, так как это может указывать на более глубокую проблему
Проблемы с кузовом
Возраст самых старых T5 приближается к 20 годам, что делает их старыми автомобилями по любым меркам.
Это два десятилетия использования, злоупотреблений и износа, которые нужно проверить. Хорошей новостью является то, что T5 имеют кузов из оцинкованной стали, на который VW распространяется 12-летняя антикоррозийная гарантия и трехлетняя гарантия на краску. Плохая новость заключается в том, что это основная часть кузова, и с закрывающими панелями все еще могут быть проблемы. Ищите пузырьки ржавчины на колесных арках, задней двери и капоте. T5 также являются большими транспортными средствами, поэтому вы, вероятно, найдете множество вмятин, царапин и царапин по бокам.
Краска также может потускнеть, а лак отслоиться, поэтому старайтесь осматривать любой автомобиль при дневном свете и когда он высохнет. Говоря о сухости, боковые стекла также могут протекать, поэтому проверьте, не попала ли вода.
Грязь и навоз также могут проникать внутрь колесных арок, что в конечном итоге приводит к гниению. Вы можете очистить проволочным колесом и перекрасить, если ему не дали закрепиться.
Вы можете купить сменные панели кузова T5 здесь .
Углы заднего бампера часто потертыУглы заднего бампера часто помятыT5 задние арки часто ржавеютT5 передние бамперы подвержены царапинам, вмятинам и вмятинамT5 окантовка заднего номерного знака часто ржавеетСколы краски могут привести к ржавчине, если их не обработатьОбычно опустите дверь и пороги участки ржавчиныПод краем капота – распространенные места ржавчиныЗакрытая дверь и пороги – распространенные места ржавчиныПод краем капота – распространенные места ржавчины
Рейтинг безопасности VW T5
В 2008 году T5 получил 4 звезды рейтинга безопасности при столкновении Европейской программы оценки новых автомобилей (ENCAP). Такие вещи, как ABS, передние подушки безопасности для водителя и пассажира, а также зоны деформации, сделали T5 самым безопасным транспортером на сегодняшний день, которому можно доверить свою семью. Каравеллы имеют точки ISOFIX на сиденьях, поэтому они отлично подходят для перевозки вашей семьи и имеют достаточно места для детских колясок и принадлежностей.
Имеет ли значение пробег при покупке VW T5?
Это сложно. Мы видели T5 с пробегом звездолета на часах, которые все еще работают, и образцы с небольшим пробегом, которые находятся на последнем стуке. Все зависит от того, насколько хорошо за конкретным транспортным средством ухаживали. Есть аргумент, что много миль по автомагистрали на самом деле лучше, чем множество коротких поездок по городу. Причина в том, что двигатель просто едет на пятой или шестой передаче на длинных, прямых, относительно ровных поверхностях. У фургона, который колесил по проселочным дорогам на неправильной передаче и в коротких поездках по городу, двигатель, сцепление, подвеска, тормоза и компоненты коробки передач изнашиваются гораздо сильнее. Возможно, вам лучше покупать по состоянию и истории обслуживания, а не по тому, что написано на часах.
Имеет ли значение пробег?
Сколько стоит купить VW T5?
Как и любой подержанный автомобиль, зависит от множества факторов. Год выпуска, состояние, пробег, объем двигателя и технические характеристики.
Рынок подержанных автомобилей в последнее время сошел с ума, и привлекательность T5 выходит за рамки рынка энтузиастов VW. Его любят рабочие и семьи, так как это практичный, надежный и долговечный фургон. Все это поддерживало цены на плаву. Решите, какую модель вы хотите, проведите исследование, проверьте как можно больше, прежде чем выбрать конкретный автомобиль, и вы получите более широкое представление о рынке и о том, сколько стоит конкретный автомобиль.
Автомобили с более высокими характеристиками будут стоить больше, чем обычный фургон Jane, тем более, что они уже имеют такие вещи, как боковые окна и изоляцию с завода. Однако, если вы хотите принять участие в действии и построить кемпер своей мечты в течение определенного периода времени, вы можете достаточно дешево подобрать рабочий фургон с большим пробегом и купить все необходимое для его переоборудования самостоятельно. Такие вещи, как оконные комплекты и детали интерьера, легко доступны в JK.
Получите максимум удовольствия от просмотра VW T5
Возьмите с собой наш удобный контрольный список осмотра VW T5 и убедитесь, что вы выполняете критические проверки.
Загрузить контрольный список просмотра T5.
Скачать PDF
1 год назад
Поиск в блоге
Категории
VW Heritage Руководство по покупке Volkswagen T5
Фольксваген Т5 — самая крутая и практичная вещь, которую вы можете купить на каждый день, чтобы сопровождать ваш винтажный даб. Более того, если они в конечном итоге сохранят свою стоимость, как и другие транспортеры VW, вам придется немного вложиться, если вы купите их сейчас. Итак, вот наш путеводитель по выбору лучших
В настоящее время T5 является одним из самых крутых и универсальных автомобилей, и рынок по понятным причинам сходит с ума по ним в данный момент. Более крупная и современная во всех отношениях, чем модель T4, которую он заменил в 2003 году, существует модель T5, которая удовлетворит все потребности, включая фургоны, кемперы, каравеллы и девятиместные микроавтобусы.
С выбором из двух колесных баз, трех вариантов высоты крыши и четырех вариантов веса (максимальная полезная нагрузка составляет впечатляющие 3,2 тонны) наряду с различными вариантами раздвижных боковых дверей, а также задней двери, неудивительно, что он стал таким надежным. фаворит среди тех, кто хочет поставить свою собственную печать на вещи с точки зрения настройки и преобразования кемперов, а с широким ассортиментом запчастей для T5, которые теперь доступны на нашем веб-сайте, это проще, чем когда-либо.
Эти аспекты, наряду с классной и знакомой эмблемой VW на решетке радиатора, помогают объяснить взрыв интереса к T5 как к транспортному средству для жизни. Тем не менее, вы должны быть осторожны при покупке, потому что в объявлениях много мусора. Чтобы помочь вам отличить грубое от гладкого, вот основные моменты, на которые следует обратить внимание…
Двигатели
Для T5 можно было выбрать два различных дизельных двигателя, производящих в общей сложности четыре различных варианта мощности; 1.
9PD предлагал 85 или 105 л.с., в то время как более крутящий пятицилиндровый 2,5-литровый двигатель был доступен в версии 130 л.с. или 174 л.с., причем последний получил возможность технологии полного привода VW 4Motion. Также был предложен 2,0-литровый бензиновый двигатель мощностью 114 л.с., но он встречается относительно редко.
В то время как 2,5-литровый двигатель предлагает гораздо больше возможностей, чем 1,9-литровый, что делает его лучше для длительных и быстрых поездок по автомагистралям, он также страдает от большего количества проблем — не в последнюю очередь из-за того, что невероятно сложный механизм синхронизации означает, что многие специалисты вздрагивают от такой перспективы. работы над ними. 2,5-литровый двигатель также подвержен преждевременному износу распределительных валов, первым признаком которого будут пропуски зажигания в цилиндре номер 2, а также он более чувствителен к движению форсунок в головке из-за того, что они прикручены только болтами.
одной стороны, а это значит, что при нагрузке они пытаются приподняться со своих мест. Когда это происходит, топливо попадает в головку, а затем в поддон, и если уровень становится слишком высоким, оно может попасть в турбонаддув и вызвать перегрузку двигателя и его работу с ужасными последствиями, изгибом шатунов и, в основном, делая его неисправимым. Водяной насос на 2.5 тоже может выйти из строя — через сальник либо пропускает охлаждающую жидкость в моторное масло, либо выходят из строя подшипники и он выкачивает воду из перелива на задней части двигателя. Если вы найдете автомобиль с низким уровнем охлаждающей жидкости, это может быть причиной. 1.9возможно, более пуленепробиваемый двигатель, и поскольку он используется в различных автомобилях VAG, их гораздо легче достать, если после покупки возникнут проблемы.
Модель 1.9 оснащена камремнем, который следует заменять каждые 80 000 миль или пять лет, в то время как модель 2.5 оснащена шестеренчатым приводом и, таким образом, практически не требует технического обслуживания, хотя необходимо менять муфту свободного хода и эластичную приводную муфту примерно через 100 000 миль пробега, что может быть дорогостоящим.
(£500+).
После фейслифтинга 2010 года T5.1 оснащены совершенно другим 2,0-литровым турбодизелем — он был доступен в версиях мощностью 83 л.с., 101 л.с., 138 л.с., 177 л.с. Был также бензиновый агрегат мощностью 114 л.с., но вам снова будет сложно его найти. Предположим, вы потрудились поискать.
Ходовая часть
Модель 1.9 оснащена испытанной пятиступенчатой коробкой передач от T4, а модель 2.5 оснащена новой шестиступенчатой коробкой передач VW для обеспечения дополнительной мощности и крутящего момента. Также была доступна полуавтоматическая коробка передач типтроник. Проблемы с карданным валом — знакомая головная боль T5. Выходной вал коробки передач представляет собой просто насадку без резинового уплотнения, что делает его подверженным попаданию воды и ржавчине, и когда они в конечном итоге оторвутся, вы останетесь без привода. Это не особенно большая работа, но сами детали дорогие, поэтому вы должны рассчитывать на то, что потратите 500 фунтов стерлингов на установку замены.
Насосы гидроусилителя руля имеют шестеренчатый привод, при этом конец насоса находится в моторном масле, поэтому, если уплотнение выходит из строя, моторное масло может попасть в жидкость гидроусилителя руля, что приведет к ее переливу. Замена изношенного уплотнения, промывка системы и добавление свежей жидкости гидроусилителя руля может быть всем, что необходимо, в противном случае придется покупать сменный насос. Что всегда вызывает беспокойство у потенциальных владельцев Т5, так это двухмассовый маховик (DMF) и боязнь его замены. Следует сказать, что стиль вождения во многом связан с преждевременным износом двухмассовых маховиков — выключение сцепления, неравномерное ускорение или переключение передач являются причиной их преждевременного выхода из строя. Двигатели с дико настроенными блоками управления двигателем также могут вытолкнуть двухмассовый маховик за его пределы, поэтому с подозрением относитесь к любой этой ужасной дрожи при ускорении. Потенциальные проблемы с электричеством включают проблемы с клапаном рециркуляции отработавших газов, различными датчиками двигателя и пакетами катушек.
Здесь, опять же, приличный тест-драйв и систематическая проверка того, что все работает как надо, выявит любые проблемы. По словам специалистов, хрупким является и сам потребительский блок, а заменить его недешево.
Что, несомненно, усугубляет ситуацию, так это тот факт, что огромный кусок жгута проводов находится в головке, где он подвергается воздействию масла и экстремальных температур и вскоре становится хрупким. Излишне говорить, что когда это происходит, диагностика проблем с электричеством может превратиться в кошмар.
Что касается подвески, то верхние опоры и подшипники стоек заедают и изнашиваются, а когда это происходит, они начинают стучать. Если это не так, то подозревайте изношенные втулки стабилизатора поперечной устойчивости или тяги — прислушивайтесь к любым неприятным звукам, когда вы проезжаете выбоины или поднимаетесь по опущенному бордюру.
Другие соображения
Само собой разумеется, что более короткие фургоны выглядят лучше, но если важно внутреннее пространство (скажем, если вы планируете переоборудование кемпера), вам будет лучше с LWB.
Всегда есть возможность купить фургон, если вы не можете позволить себе Kombi, и попросить специалиста переоборудовать его, что является более дешевым решением. Ориентировочно, задние боковые окна стоят около 150 фунтов стерлингов за пару.
Технические характеристики также важны, поскольку кондиционер является обязательным для большинства пассажиров, а такие элементы, как поворотные передние капитанские скамьи, всегда являются хорошим вариантом. Имейте в виду, что некоторые действительно ранние базовые автобусы могут не иметь пассажирской подушки безопасности. Наличие раздвижных боковых дверей с обеих сторон также может быть минимальным требованием, если вы собираетесь перевозить много людей и не нуждаетесь в переоборудовании кемпера.
Что касается самих сидений, то некоторые автобусы имеют закрепленные сиденья, которые наклоняются вперед или могут быть полностью сняты, в то время как другие (Multivan) имеют более гибкое скользящее устройство, поэтому вы можете перемещать их вперед и назад на полозьях по своему усмотрению.
Выберите расстановку, которая, по вашему мнению, будет наиболее подходящей для вас. Как всегда, выберите пример с тщательной историей обслуживания и избегайте тех, у которых была тяжелая жизнь в качестве инструмента строителя. Остерегайтесь также автобусов, которые уже были модифицированы — оригинал всегда лучше, если вы все равно не собираетесь его модифицировать, и в этом случае вы можете сэкономить немного денег.
Сколько?
Благодаря постоянному высокому спросу T5 всегда приносят хорошие деньги. Фургон для бывших строителей может начинаться с 3500 фунтов стерлингов, но на самом деле, для чего-то более удобного в использовании вам нужно будет начать поиск T5, по крайней мере, с 8000–10 000 фунтов стерлингов в заднем кармане. Нижняя граница этого диапазона, скорее всего, ограничит вас примером до 2006 года с небольшим пробегом. Если вы хотите подтяжку лица T5.1, вам понадобится около 15 000 фунтов стерлингов. Почти новый автомобиль без слишком большого пробега будет в конце подросткового возраста, в начале 20 тысяч фунтов стерлингов, в то время как тот же автомобиль у главного дилера (на самом деле их не так много в продаже, поэтому это может быть ваш единственный вариант) будет ближе к фунту стерлингов.
Возможно образование задиров, уменьшение компрессии и появление других неисправностей цилиндро-поршневой группы. В результате капитального ремонта не избежать.
Масло трансмиссионное Газпромнефть GL-4, 80W-90, 4 л 1 318 ₽
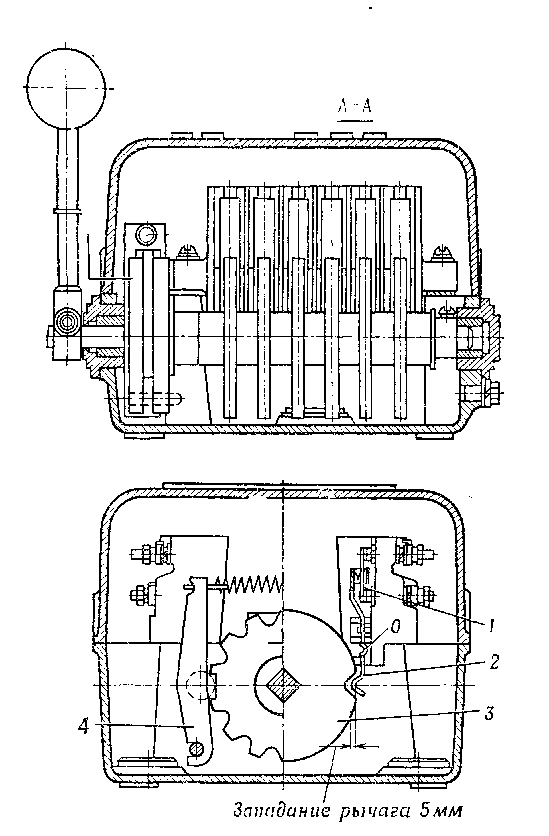
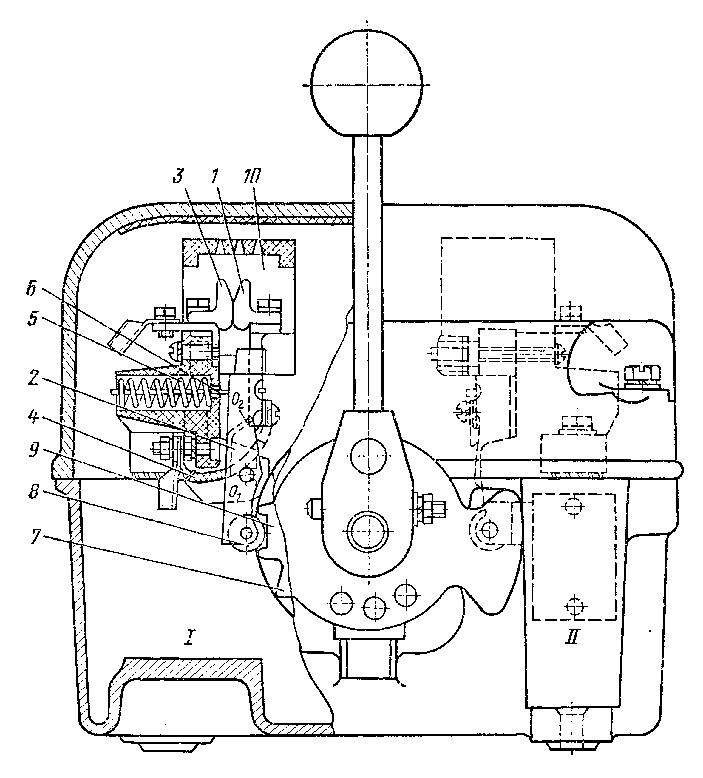
Большое расстояние контактов кулачкового привода от центра О до рычага 2 благодаря большому раствору контактов позволяют увеличить ток отключения почти в 4 раза по сравнению с кнопочным элементом. С помощью рычажного фиксатора 4 фиксируется положение вала.
Во включенном положении контактный рычаг
Точность работы аппарата ±25/.
Положение
Устройство секции такого переключателя показано на рисунке ниже:
В положении «О» (отключено) ручка стоит


При
Поэтому контакты
Контактные

Для работы кардридера, контроллера, модема, сетевой карты, звуковой карты, принтера, видеокарты, USB-устройств, оперативной памяти, динамиков и т. д. требуются драйверы устройств.
Многие драйверы устройств предоставляются производителями с самого начала, и позже мы можем включить любой необходимый драйвер устройства для нашей системы.
Самая распространенная форма зонированного хранения



Любая команда записи должна указывать начало
Недостаточный


Если такое ограничение существует, зонированное запоминающее устройство может не записать
Если достигнуто максимальное количество активных зон, хост


В некоторых случаях загрязнение масла является проблемой. Таким образом, компрессоры Mark могут быть оснащены масляным фильтром для удаления всех частиц масла из сжатого воздуха.
Воздух вытесняется между двумя винтовыми элементами и выпускается в сжатом состоянии.
В этой статье о различных типах воздушных компрессоров вы найдете дополнительную информацию.



Узнайте все об этом в этой статье.
Компрессоры могут быть как стационарными, так и передвижными, благодаря чему расширяется сфера использования данных агрегатов.
Их применяют на “чистых” производствах, например, в химической, фармацевтической и пищевой промышленности, а также в сфере производства электроники.
Но в таком случае на выходе из компрессора воздух имеет примеси смазки. Для их устранения на поршневом аппарате устанавливают сепаратор, в котором происходит разделение смеси на масло и воздух.
В случае прямого привода валы двигателя и поршневого блока соединяются напрямую и находятся на одной оси.

Чтобы оборудование снова начало работать, необходимо дать ему немного времени для остывания.
Неисправные пластины следует заменить, а засорившиеся – промыть. Но самая частая причина, вызывающая потерю мощности агрегата – это засорение воздушного фильтра, который следует промывать регулярно.
Его следует снять и промыть, после чего хорошо высушить.
Требуется поменять подшипники.
При этом особое внимание необходимо уделить герметизации: монтируя новый кран, в обязательном порядке наматываем на резьбу сантехническую фум-ленту.
Датчик можно отремонтировать, но практичнее заменить: благо, стоит он недорого и продаётся практически в каждом специализированном магазине.
После запуска даём поработать двигателю 10-15 минут вхолостую.
В доброй половине случаев производители выводят соответствующий проводник на вилку. Остаётся только заземлить саму розетку, куда будет подключаться устройство.
Залейте такое количество смазки, чтобы она достигла контрольной отметки в смотровом окне.
Хотя все типы компрессоров следуют одному и тому же основному процессу сжатия воздуха, некоторые этапы этого процесса различаются для каждого типа. Эти различия могут ограничивать практические значения некоторых размеров воздушного потока, который они создают, поэтому тип необходимого вам компрессора в некоторой степени зависит от того, для чего вы используете сжатый воздух.
Обычно они обеспечивают поток воздуха 50 кубических футов в минуту (кубических футов в минуту) / 1,4 м³/мин (кубических метров в минуту) или меньше. Их перемещают вручную (часто на колесиках, как большой чемодан).

Это может быть нежелательно, в зависимости от того, как используется сжатый воздух.

В зависимости от конструкции один свиток может быть зафиксирован, а другой вращаться или оба могут вращаться вместе. Поскольку шнеки никогда не соприкасаются, смазка не требуется.


Затем воздух проходит через диффузор, чтобы уменьшить его скорость, что создает давление в воздухе. Камера сжатия не нуждается в смазке, поэтому масло не добавляется в воздушный поток.

Это увеличивает давление воздуха.


1.1-01 (СП49Д). Запчасти к карьерной технике экг-4,6Б экг-5А, смд 75, 108109, 110, 111, сбш-250. Запчасти к гусеничным вездеходам типа мтлб, мтлбу, газ. Запчасти к коммерческой технике и автомобилям заводов газ, паз, уаз.
115-70.00 на кран РДК-250
Запчасти к автогрейдеру дз-98. Запчасти к гусеничной технике завода чтз Т-130, Т-170, Б-10, Б-11, Б-12, Б-13, дэт-250. Запчасти к копру навесному КоГ-12-0.1.1-01 (СП49Д). Запчасти к карьерной технике экг-4,6Б экг-5А, смд 75, 108109, 110, 111, сбш-250. Запчасти к гусеничным вездеходам типа мтлб, мтлбу, газ. Запчасти к коммерческой технике и автомобилям заводов газ, паз, уаз.
114-17.00 и каталожный номер: 720.115-17.00. гусеничного крана РДК-250 первой модификации.
Запчасти к копру навесному КоГ-12-0.1.1-01 (СП49Д). Запчасти к карьерной технике экг-4,6Б экг-5А, смд 75, 108109, 110, 111, сбш-250. Запчасти к гусеничным вездеходам типа мтлб, мтлбу, газ. Запчасти к коммерческой технике и автомобилям заводов газ, паз, уаз.
pdf
с.
6 м3
1 м3
0489




Киев
США

Для легкого доступа и скорости работы боковая ступенька очень удобна и помогает облегчить работу на каждом этапе. Удобно загружайте и выгружайте свой груз и надежно закрепите его с помощью болта задней двери. Внешние ящики для инструментов доступны в 3 больших размерах для транспортировки и защиты ваших инструментов.
Вступительный взнос за запуск Hyundai Porter H-100 будет стоить 2 449 000 пакистанских рупий на условиях франко-завод. В качестве положительного улучшения для пострадавшего автомобильного региона Пакистана совместная задача Hyundai-Nishat выпустила свой первый коммерческий автомобиль — Hyundai Porter H-100, предназначенный для легких промышленных автомобилей страны. рынок, автомобиль, оснащенный дизельным двигателем Euro-II объемом 2600 куб. См с пятиступенчатой коробкой передач, уже не новинка для пакистанского рынка. Фактически, ранее Dewan Motors выпускала аналогичный вариант под названием производителя Shehzore, который когда-то был одним из самых известных легких бизнес-автомобилей в стране.
До своего исчезновения с близлежащего рынка Шехзоре, по словам Джамала, занимала 50% доли рынка в категории коммерческих автомобилей. С запуском этого варианта мы намерены восстановить идентичную долю рынка, учитывая, что большой разрыв уже существует.
Налог GLS Sports доступен по цене рупий. Цена Hyundai Elantra 2.0L также увеличилась на рупий. 430 000, а теперь он вырос до рупий. 4390,000.
com › Hyundai_torque


Аналогично работает специальный контейнерный мусоровоз. При использовании системы несменяемых контейнеров последние моют специальной машиной или на месте их установки. Различаются они также тем, что в первом случае бытовые отходы не уплотняются, во втором – при применении кузовных мусоровозов в процессе заполнения кузова происходит их уплотнение. При применении му-сороперегрузочных станций производительность собирающих мусоровозов определяют по выражениям для контейнерных или кузовных мусоровозов. Транспортный мусоровоз, имеет некоторые особенности рабочего цикла, поэтому производительность его определяют по соответствующему выражению. В связи с этим ниже приведены выражения для определения производительности каждой из этих машин.

Так как запас материалов для заливки трещин достаточен для обслуживания нескольких объектов, в цикл работ включают также затраты времени на переезды от одного объекта к другому. Обычно вместимость емкости для битума и присы-почного материала, необходимых для производства работ, выбирают так, чтобы их опорожнение происходило одновременно. Однако практически опорожнение наступает в разное время, и поэтому производительность машины определяют, исходя из вместимости емкости, опорожняемой первой.
Более производительная машина может вырезать грунты. Легкие или средние модели продолжать их перемещать и отделывать участок.
Основные средства состоят из земли, зданий, фабрик, мебели и оборудования и обобщены в финансовой отчетности как заводы, основные средства (ИСЗ) . Чистые основные средства (или чистые ОС) рассчитываются путем сложения капитальных затрат и вычитания накопленной амортизации из валовой стоимости ОС. К счастью, чистые средства индивидуальной защиты отображаются в балансе, поэтому вам не придется беспокоиться о расчете накопленной амортизации.
Это не всегда плохо, фирма, возможно, только что сделала крупные долгосрочные инвестиции в модернизацию своих процессов, но низкий FAT является поводом для расследования. Если FAT фирмы со временем имеет тенденцию к снижению, она, вероятно, чрезмерно инвестирует в основные средства. Признак плохого управления.
С помощью этого коэффициента мы смотрим на созданный доход по сравнению со стоимостью общих активов. Таким образом, вместо того, чтобы рассматривать только основные средства, при этом коэффициенте учитываются все активы . К ним относятся денежные средства, краткосрочные инвестиции, товарно-материальные запасы, дебиторская задолженность и долгосрочные инвестиции. Это позволяет аналитикам получить более целостное представление об управлении всеми активами, находящимися в распоряжении компании. Чем выше, тем лучше, подобно FAT.
Мы верим в обучение на практике, поэтому программа подготовки к финансовому моделированию предлагает бесплатные загружаемые финансовые отчеты всех компаний, зарегистрированных на бирже SEC. Найдите свою любимую компанию с помощью строки поиска и проанализируйте ее!
podbean.com/mf/web/nwvrk7/105_Operating_Performance_Ratios.mp3
Компании с неизменно высокими показателями всегда являются эффективными операторами, в то время как компании с низкими показателями часто имеют основные проблемы, которые приводят к плохим результатам. Результаты будут различаться в зависимости от выбранного периода времени, но сверхурочная работа должна дать ценную информацию о производительности.
9
. Он представляет завершенный производственный процесс.
Другими словами, он показывает, насколько быстро компания может конвертировать свою продукцию в денежные средства за счет продаж. Чем короче цикл, тем меньше временного капитала затрачивается на бизнес-процесс и, следовательно, лучше для прибыли. 9
Низкий результат указывает на обратное и может быть признаком того, что компании необходимо проверить медленно платящих клиентов.
Меньшие числа почти всегда лучше. Компании, которые платят быстро, часто получают выгоду от более выгодных условий или скидок. Однако, если результат оборота исключительно низок, это может указывать на то, что компания платит слишком быстро. Слишком быстрая оплата может означать для компании потерю возможности заработать на существующих сбережениях. Слишком быстрая оплата может также вынудить компанию использовать более высокие процентные кредитные линии, которые увеличивают процентные расходы.
Как и в случае любого коэффициента оборачиваемости, это показатель эффективности операций. Чем быстрее компания сможет продать свои запасы, тем лучше. Более быстрый оборот дает больше возможностей для получения прибыли, указывает на то, что компания продает желаемый продукт, и снижает вероятность порчи, устаревания или необходимости предлагать скидки. На результат отношения существенное влияние оказывает тип отрасли. Например, вы должны ожидать, что местная пекарня будет иметь более высокий оборот по сравнению с производителем круизных лайнеров.


Если управление осуществляется с помощью крана, то в закрытом положении он будет блокировать проток жидкости и мешать промывке.
Нагревать можно с помощью кипятильника, на электроплите или от газовой горелки. Для максимального эффекта температура воды должна быть не менее 75 °C, а лучше — близкой к кипению.

Он заключается в своевременном обслуживании, замене запчастей, а также ремонте. Однако, есть ещё один важный момент — расходные материалы. Они должны заменяться в процессе эксплуатации независимо от состояния машины. В их список входят: резина, тосол, дворники, топливо, смыв стеклоочистителей, тормозная жидкость и т.д. Мы же поговорим об антифризе или, как его ещё называют, тосол.
Полистав её, вы сможете найти информацию и про смену охлаждающей жидкости. Обычно никаких характерных признаков того, что она пропала нет. Производители, чтобы не морочить голову, советуют просто периодически её заменять, оговаривая определённый срок службы. Зачастую это пробег. То есть, через определённое количество километров, которые проехал автомобиль, необходимо купить и залить новый антифриз.
д. После этого, в конце, может стоят буква «М», которая говорит о наличии дополнительных примесей и присадок. Иногда на этикетке указаны просто название и цифра.
Учтите, что после процедуры использовать её в каких-либо целях уже нельзя, поскольку тосол опасен и по своему роду напоминает токсин. Лучшим вариантом станет пластиковая обрезанная шестилитровая бутылка. Также нужно иметь в виду, что антифриза в системе около 7 литров, поэтому на всякий случай приготовьте сразу две.
Для лучшего эффекта можно на 1 минуту завести мотор, но не дольше.
Затем следует завести двигатель и дать ему поработать на холостых оборотах 10-20 минут. Потом автомобиль должен полчаса постоять, а после этого необходимо снова завести его на пару минут и после остывания всё слить по вышеизложенному плану действий, желательно после этого промыв систему охлаждения дистиллированной водой.

Признаком
RU | мотоциклы Урал, Днепр, BMW
Как только оно становится напряжению на инвертирующем входе, ОУ переключает транзисторы VT1, VT2. Закрывание VT2 вызывает прекращение тока через обмотку возбуждения генератора и напряжение снижается. Ёто приводит к переключению ОУ и открыванию транзисторов VT1, VT2 и т.д. Контрольная лампа при этом мигает, что указывает на правильную работу регулятора.
Запускают двигатель. Вольтметром контролируют напряжение на аккумуляторе. При оборотах двигателя холостых, напрядение на зажимах аккумюлятора устанавливают равным 13,8 В с помощью подстроечного резистора R3. Добавляя обороты и включая фару убеждаются в том, что напряжение остается равным 13,8 В. только на холостых оборотах и при выключенном двигателе бортовое напряжение должно быть равно напряжению аккумулятора. После регулировки подстроечный резистор R3 стопорится краской. Закрепите регулятор на мотоцикле, обеспечив надежный контакт с корпусом.
Диод КД522Б заменяется на КД521, КД522, а КД 209А — любым из этой серии. Стабилитрон Д814А заменяется любым с напряжением стабилизации 7-8 В.
3771, 9771.3701, 94хх.3702

.+125
. 7,25
Обновлено
Кроссворд Кроссворд Кроссворд
в фильме «Face/Off» Кроссворд
Миченера, 1968 г.
Мы нашли 20 возможных решений для этой подсказки. Мы думаем, что вероятный ответ на эту подсказку — БЫКИ. Вы можете легко улучшить поиск, указав количество букв в ответе.
Обновлено

Вы можете сузить возможные ответы, указав количество букв, которые он содержит. Мы нашли более 2 ответов на Пара тянущих плугов .
в фильме «Face/Off» Кроссворд
Поэтому лучше сразу выполнить ремонт скола и царапины. Оптимальный процесс ремонта скола выглядит следующим образом:
Место повреждения останется заметным, порой будет бросаться в глаза. Но вы сможете остановить развитие коррозии или значительно его замедлить. Это очень важный процесс, который позволит сохранить кузов автомобиля в невредимом состоянии. Очень интересно и то, что в большинстве случаев сколы и царапины ремонтируются без выполнения обязательной зачистки, обезжиривания растворителем и убирания ржавчины с помощью наждачки или острого предмета. В таких ситуациях кузов остается неподготовленным, нанесенная краска быстро отпадает.
Если под краской остался целый грунт, вам повезло, но зачастую грунтовка отходит вместе с краской. Процедура ремонта такого повреждения достаточно проста:
Специалисты же выполняет свою работу с учетом конечного результата. Среди важных стадий, которые применяют профессионалы при локальном ремонте кузова, можно выделить следующие процессы:
В итоге, вы не только не заметите визуально место ремонта, но и сможете долго эксплуатировать ваш автомобиль с помощью услуг профессионалов. Интересно, что во многих ситуациях вы потратите на работу мастера не больше денег, чем на самостоятельное восстановление. Дело в том, что мастер обладает всеми необходимыми инструментами, а вам нужно их где-то раздобыть. Аренда и покупка всего необходимого станет основным источником расходов, поэтому вы рискуете потратить не меньше, чем заплатили бы специалисту на СТО. Процесс покраски локальной части кузова предлагаем вам посмотреть на следующем видео:
Это важный момент, который оказывается достаточно важным во всех аспектах для водителя. Чем меньше внимания к машине, тем быстрее она потребует серьезных вложений. Эту истину уже изучили многие профессиональные и опытные водители, которые обращают внимание на любой незначительный скол краски, на любые проблемы с кузовом, которые только могут возникнуть с автомобилем в процессе эксплуатации.
Сегодня расскажем про восстановление лакокрасочного покрытия автомобиля: как и чем устранить кузовные царапины. С потертостями, сколами и царапинами не понаслышке знаком каждый автовладелец. И неудивительно, ведь на дороге получить такие повреждения лакокрасочного покрытия проще простого. Благо уже давно разработаны и активно применяются способы удаления подобных дефектов, причем улучшить состояние ЛКП можно даже своими силами, не прибегая к помощи профессиональных сервисов.

Делают это с помощью финишной неабразивной полироли.

Цель здесь состоит в том, чтобы удалить или замаскировать любые подповерхностные дефекты, подготовив кузов автомобиля к шагам 4 и 5. К этому времени краска автомобиля должна начать меняться.
Нередко наносится 2 слоя для обеспечения эффективного применения.
д. Используйте мыло/шампунь, предназначенные для использования на транспортных средствах. По крайней мере, используйте мыло без моющих средств. Средство для мытья посуды удалит масло с краски вашего автомобиля, что не очень хорошо. Существует огромный ассортимент продуктов, и какой из них использовать, зависит от личных предпочтений. Вы никогда не должны использовать жидкие или порошкообразные стиральные порошки (это известно). Эти мыла на самом деле повредят вашу краску. Обязательно используйте чистая губка или ручной аппликатор для нанесения мыльного раствора на автомобиль. Любая грязь на губке или ручном аппликаторе поцарапает покрытие, что впоследствии потребует от вас дополнительной работы.

Некоторые приходят в виде жидкости, некоторые восковые, некоторые безводные. Протирочные составы бывают жидкими или пастообразными. Жидкость легче наносить, но вы не получите столько состава за деньги. Всегда рекомендуется остановиться и прочитать этикетку, чтобы увидеть, что вы получаете, и решить, подходит ли это для вашего автомобиля.
Это не рекомендуется для прозрачного покрытия или металлической краски. После шлифовки нанесите состав на мягкую ткань или прилагаемый аппликатор. Нанесите состав прямыми движениями вперед и назад. Удалите состав, а затем осмотрите краску. Если после смывания состава поверхность не стала глянцевой, значит, вы удалили недостаточно краски и должны повторить попытку, но будьте осторожны, чтобы не протереть краску до конца.
