Содержание
Звуковое реле
RADIOMASTER
Лучшие смартфоны на Android в 2022 году
Серия iPhone от Apple редко чем удивляет. Когда вы получаете новый iPhone, общее впечатление, скорее всего, будет очень похожим на ваше предыдущее устройство. Однако всё совсем не так в лагере владельцев устройств на Android. Существуют телефоны Android всех форм и размеров, не говоря уже о разных ценовых категориях. Другими словами, Android-телефон может подойти многим. Однако поиск лучших телефонов на Android может быть сложной задачей.
1369 0
Документация
Схемотехника
CAD / CAM
Статьи
Автомобильная электроника
Радио и связь
Электроника в быту
Схемотехника
Компьютерная техника
Источники питания
- Главная
- База знаний
- Схемотехника
/
/
/
org/Breadcrumb»>Электроника в быту
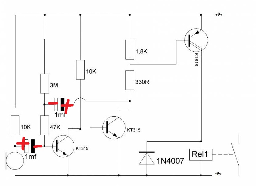
В звуковом реле, схема которого приведена на рисунке, в качестве датчика использован малогабаритный громкоговоритель от карманного радиоприемника. Сопротивление его звуковой катушки должно быть порядка 30-60 ом. Для лучшего согласования сопротивления датчика с входом устройства, первый каскад выполнен по схеме с общей базой. Второй и третий каскады собраны на транзисторах с различным типом проводимости (n-p-n и p-n-p).
Работает устройство следующим образом. Звуковой сигнал, поступивший на вход устройства, усиливается всеми тремя каскадами и, выполняя роль включающего сигнала, подается на управляющий электрод тиристора Д1. В его анодную цепь, через выходные гнезда, подключается исполнительное устройство. Например, фотовспышка, электромагнитное реле, включающее затвор фотоаппарата и пр.
Чувствительность усилителя можно изменять в некоторых пределах, установочным переменным резистором R7.
Ручка этого резистора выводится на лицевую панель прибора.
Для достижения большей четкости работы реле в первых двух каскадах желательно применение кремниевых транзисторов с большим усилением и малыми токами утечек.
В первых двух каскадах устройства можно применить кремниевые транзисторы КТ315Г, в третьем каскаде — кремниевый транзистор МП 116. В этом каскаде возможно применение и германиевого транзистора, например, МП25 или МП26 с любой буквой. В качестве датчика можно использовать электромагнитный капсюль ДЭМ-4.
«Practical Wireless», 1972, Январь.
а
Нравится
Твитнуть
Теги Электроника в быту
Схемы
Сюжеты Электроника в быту
Сенсорный включатель, бытовая автоматика, бытовая автоматика, переключатели
4524 0
Простой автомат для управления дренажным насосом
5802 0
Сенсорный переключатель на два положения
4408 0
Комментарии (0)
Вы должны авторизоваться, чтобы оставлять комментарии.
Вход
О проекте
Использование материалов
Контакты
Новости
Статьи
База знаний
Радиомастер
© 2005–2022 radiomaster.ru
При использовании материалов данного сайта прямая и явная ссылка на сайт radiomaster.ru обязательна. 0.2324 s
ПРОСТОЕ АКУСТИЧЕСКОЕ РЕЛЕ
28.09.2011 26.07.2022 / Схемы
На рисунке изображена схема изготовленного мной акустического реле. Данная схема ранее нигде не печаталась. Особенностью конструкции является использование угольного микрофона. Такие микрофоны используются в телефонных аппаратах, в которых отсутствуют усилители не передаче и приеме (ТА-68, ТАН-70, ТАИ-43 и другие). Амплитуда электрических колебаний микрофона достаточна для связи на десятки километров без использования усилителей. Кроме того, он обладает невероятной чувствительностью. Недостатком является узкая полоса пропускания звукового частотного спектра. Но в нашем случае это является плюсом, так как отсекаются лишние звуки и помехи.
Работа схемы. При хлопке в ладоши или щелчке угольный порошок в микрофоне перемещается и меняет свое сопротивление. При этом в точке соединения ограничительного резистора R1 и микрофона появляется переменная составляющая, которая через разделительный конденсатор С 1 поступает на базу транзистора Т 1. Транзистор Т1 является одновременно усилителем переменного и постоянного напряжения. С помощью резистора R2 транзистор Т1 находится в приоткрытом состоянии. Переменная составляющая поступившая на базу, усиливается транзистором и, с коллектора через конденсатор С2, поступает на выпрямитель-удвоитель, собранный на элементах DD1, DD2, C3. Удвоенное постоянное напряжение накапливается на конденсаторе С3, который разряжается по цепи: минус конденсатора, резистор R1, база-эмиттер Т1, плюс конденсатора. Транзистор при этом лавинообразно открывается, срабатывает реле Р1, его контакты замыкаются на время действия звукового сигнала. При настройке работы схемы, иногда оказывается, что её чувствительность слишком велика, срабатывает от проходящих по улице автомашин или от взмаха руки вблизи микрофона.
Всё зависит от типа используемого реле. Загрубить схему можно включив последовательно конденсатору С1 переменный резистор. Для того, чтобы переключать нагрузку (лампочки) с помощью хлопков, необходимо дополнить схему триггером. Схема такого триггера на поляризованном реле показана на рисунке 2 – ранее так-же нигде не печаталась.
При подаче звукового сигнала (хлопка, щелчка) временно замыкаются контакты реле КР1. Переменное напряжение 220 В через лампочку Л1 диод D1 положительным полупериодом прикладывается к концу второй обмотки реле РП-4 вывод 8, начало обмотки вывод 7, ограничитель тока резистор R1, конденсатор С1, замкнутые контакты реле КР1, вывод 220 В. Зарядный ток конденсатора С1 переключает якорь реле в левое по схеме положение, лампочка Л1 загорается, а лампочка Л2 гаснет, диод D1 блокируется контактами реле, а диод D2 разблокирован и готов к работе. При поступлении следующего звукового сигнала, контакты реле Р1 КР1 замыкаются. Напряжение 220 В через лампочку Л2 и диод D2 прикладывается плюсом к началу первой обмотки контакт 5, с выхода обмотки контакт 6 поступает на резистор R1 и перезаряжает конденсатор С1.
Поляризованное реле переключает якорь к правому по схеме контакту. Диод D2 блокируется, а диод D1 готов к работе в следующем цикле. Лампочка Л1 гаснет, а лампочка Л2 загорается. Таким образом при поступлении звуковых сигналов происходит поочерёдное переключение нагрузки. Для того, чтобы триггер выполнял функцию включения и выключения только одной лампочки, нужно исключить из схемы одну из лампочек, а вместо неё включить последовательную цепочку из конденсатора 0.33 мкф х 300 В и резистора 5–10 кОм, 2 Вт. При настройке работы триггера необходимо отрегулировать якорь поляризованного реле так, чтобы он хорошо переключался и надёжно фиксировался в правом или левом положении.
Правильно определить начало и конец обмоток реле или поменять полярность включения одного из диодов. Конечно данная конструкция акустического реле на угольном микрофоне больше подходит для начинающих, поэтому в следующей статье будет описано акустическое реле на одной микросхеме, а в качестве датчика использован пьезоэлемент.
Автор: Валерий Иванов.
Форум для начинающих
FAQ — AudioRelay
Часто задаваемые вопросы
Можно ли подключить несколько устройств?
Да, вам просто нужно приобрести премиум на 1 из ваших устройств Android.
После покупки премиума просто подключите устройство к серверу. Это разблокирует функцию множественного подключения до тех пор, пока сервер не будет перезапущен.
Функция останется разблокированной, даже если устройство с премией больше не подключено. Но он снова будет заблокирован, если вы остановите серверное приложение.
Белый экран при запуске?
Следуйте этим инструкциям.
Производительность снижается, когда приложение находится в фоновом режиме
Некоторые производители телефонов стараются максимально увеличить срок службы батареи. Но иногда это вредит долгоиграющим приложениям, таким как AudioRelay.
Пожалуйста, попробуйте предложения с этого сайта.
Как улучшить качество звука?
Чтобы уменьшить задержку, AudioRelay отправляет аудиоданные по «быстрому пути» вашего устройства. Но на некоторых устройствах это приводит к потере качества. (подтверждено на телефонах Xiaomi)
Чтобы это исправить, попробуйте выход AudioTrack в настройках приложения для Android. Обратите внимание, что это может увеличить задержку звука.
Внутри приложения Android, перейдите к настройкам
Audio Output
SELECT AUDIOTRACK
Uncheck Low Latency
В противном случае.
В противном случае. не менее 48 кГц
Type sound settings in the Windows search bar
Device properties
Click on Additional properties at the bottom
Advanced
Change the default format
Почему такая низкая громкость?
Громкость звука, полученного AudioRelay, иногда может быть привязана к громкости вашего ПК.
Попробуйте увеличить громкость в Windows, прежде чем отключать звук на ПК.
Большая задержка при прослушивании через устройство Bluetooth
К сожалению, звук, воспроизводимый через Bluetooth, по своей природе имеет задержку. Вы можете наблюдать за задержкой вашей гарнитуры, играя с приложением деки или используя это.
Если вы не замечаете задержек при использовании YouTube, это потому, что видео приложения могут компенсировать задержку, синхронизируя изображение и звук. Вы все еще можете заметить задержку звука, приостанавливая и возобновляя видео.
Как уменьшить лаги и потерю пакетов?
Если вам не нужен Bluetooth , отключите его. It can cause interferences
Try to be closer to your router
Connect your PC via Ethernet instead of Wi-Fi
Connect your PC and your phone via USB
Если доступно, попробуйте переключиться между сетями Wi-Fi 2 ГГц и 5 ГГц , выберите наиболее подходящую (5 ГГц, вероятно, будет намного лучше!)
Попробуйте изменить канал вашей сети Wi-Fi (Вы можете найти наименее загруженный канал через это приложение)
Простое отключение и повторное включение Wi-Fi может помочь
Ваше соединение все в порядке, но задержка все еще немного велика
Как отмечалось выше, если вы слушаете через устройство Bluetooth, ожидаемая задержка
означает, что задержка в приложении составляет около 0 мс, график задержки плоская и 0% потери пакетов, но вы заметили некоторую задержку.
Попробуйте это, если значение Buffer близко или выше 100 мс Низкий уровень буфера в настройках Объем буфера .
Если это уже так, выберите Пользовательский параметр [ТРЕБУЕТСЯ ПРЕМИУМ]
Установите Максимальный буфер на что-то между 30 и 50 мс.
10 мс, вероятно, будет слишком мало, чтобы быть устойчивым.
Приложение не может подключиться к вашему компьютеру
Вот несколько вещей, которые нужно проверить
При использовании приложения VPN убедитесь, что его настройки разрешают трафик локальной сети
Включить такие параметры, как «Разрешить трафик локальной сети»
Отключить такие параметры, как «Сделать невидимым в локальной сети»
оба они работают на одной частоте (2 ГГц против 5 ГГц)
Попробуйте временно отключить брандмауэр
Если это сработает, вам нужно добавить исключение для AudioRelay в настройках брандмауэра
Может помочь изменение подключения к Wi-Fi (обязательно попробуйте это, если у вас есть проблемы с подключением и в других приложениях)
На телефоне откройте настройки Wi-Fi
Узнайте, как изменить сохраненное Сеть Wi-Fi (попробуйте нажать и удерживать ее)
Щелкните дополнительные параметры
Измените настройки IP с DHCP на Статический
(После тестирования вы можете вернуться к DHCP, чтобы вернуться к нормальный)
Выберите IP-адрес (например: 192.
168.1.100)
Установите значение DNS на 8.8.8.8
1 Ваш маршрутизатор может препятствовать обмену данными между ними. Вы можете выполнить поиск по одному из этих терминов в настройках маршрутизатора и отключить параметр, если он не нужен:
Изоляция точки доступа
Изоляция клиента
Гостевой режим
Изоляция порта
Если вы в Windows
Если вы не контролировали .
Добавить правила брандмауэра , повторно установлена. можете подтвердить, что оба устройства могут взаимодействовать друг с другом, отправив эхо-запросы (попробуйте это приложение)Если вы можете успешно выполнить эхо-запрос, и вы проверили приведенные выше предложения
Убедитесь, что порт 59100 не используется другим приложением. Чтобы узнать это, выполните команду
netstat -ano | findstr "59100"Если у вас включен Hyper-V, проверьте, зарезервирован ли системой 59100 . Подробнее здесь
Как слушать музыку или звонок одновременно с AudioRelay?
По умолчанию AudioRelay останавливает потоковую передачу, если другое приложение запрашивает воспроизведение аудио.
Уважая то, что называется Audio focus на андроиде.You can disable this behavior
Inside the Android app, go to settings
Click on Exclusive audio
Select one of the Deactivated option
How to fix the ошибка: дочерний процесс завершился с кодом 1
Попробуйте следующие решения:
Убедитесь, что драйвер видеокарты обновлен
Следуйте этим инструкциям, чтобы переключиться на программный рендеринг
Если проблема все еще присутствует, пожалуйста, сделайте это:
Открыть командную строку
запустить
CD "C: \ Program Files (x86) \ Audiorelay"
59595.
\runtime\bin\java.exe -cp "app/audiorelay.jar" com.azefsw.audioconnect.desktop.app.MainKt > %USERPROFILE%/desktop/output.log 2>&1
Это создаст файл output.log на вашем рабочем столе, который может отображать любую ошибку, не вызванную приложением.
Отправьте файл на [email protected] или
создать новую тему
.
Как исправить ошибку: COMException — 0x888
?
Это означает, что AudioRelay не может использовать аудиоформат, используемый вашим аудиоустройством.
1.
Disable any audio or sound apps on your PC
Examples:
Nahimic
Sonic Studio
2.

Попробуйте разные форматы и отключите улучшения звука
Введите настройки звука в поиске Windows
Нажмите на Панель управления звуком (ниже или справа)
Отключить все улучшения
Попробуйте другой формат
-90 Щелкните правой кнопкой мыши на устройстве воспроизведения , щелкните свойства
Щелкните правой кнопкой мыши устройство воспроизведения, нажмите настроить динамики и попробовать другие настройки
Если ничего не помогло, создайте здесь новую тему, указав любое сообщение об ошибке.![]()
ClientListenerException (ошибка сокета 10013) / BIND_SOCKET_ERROR
Пожалуйста, проверьте этот пост Однако оно может увеличиться, если ваше устройство воспроизведения выводит более чем на 2 канала. Если вам нужно только стерео, попробуйте это:
Тип Настройки звука в Windows Search
Нажмите на панель управления звуком (ниже или справа)
Правый щелчок.
Нажмите Настроить динамики
Выбрать стерео
Приложение пытается постоянно переподключаться к серверу
0003
В Windows: перезапустите сервер, он покажет сообщение, если доступно обновление
В Android: посетите страницу AudioRelay в Google Play .

Нет звука
Вы подключили Android-устройство, но сервер говорит, что не обнаруживает звука.
В настольном приложении отключите EventSync 9вариант 0038.
Мой компьютер не имеет аудиоустройства
Пожалуйста, следуйте этим инструкциям.
Ваш звук куда-нибудь отправляется?
Сервер отправляет аудиоданные только по вашей сети на подключенные устройства. Больше никуда не отправляется.
Остались вопросы?
Вы можете связаться с нами по адресу [email protected] или опубликовать сообщение на форуме.
Предыдущий
Главная
Следующий — Инструкции
Windows
Последнее изменение 4 месяца назад
Blue Point Engineering LLC.
— Устройство контроллера звукового релеBlue Point Engineering LLC. — Продукты устройства контроллера звукового реле
Добро пожаловать … Продукт
Категории …Что нового …Товары со скидкой …Связь
E-Mail …Как сделать заказ
…Заказ
Форма …Каталог …Юридическая информация
Уведомления.
Платы управления/устройства:
Контроллер звука + реле
. Назад к списку контроллеровМастер
— 8 Плата управления
Одиночное реле и цифровой звук
ИСЗвуковая активация
Релейный модуль
Звук на релейный модульЗвуковые контроллеры
Звуковые устройства/контроллерыЗвук
Активированное реле задержки
Модуль звукового реле
с задержкойК началу страницы Wizard — 8 Board
Встроенный звук и
Программируемое релеОборудование
ОписаниеРазмер платы:
3-5/8″ Д x 3-7/8″ Ш x 1/2″ В
Контроллер имеет 7-битное разрешение.
Плата предварительно собрана и протестирована.Руководство Wizard-8
Примеры примененияWizard — 8 Board — Программируемое реле и звук
(VIII)Плата Wizard — 8 обеспечивает один канал, программируемый пользователем
5-минутный цифровой выход (релейный) совмещен с цифровым
4 минуты продолжительность пользовательской записи IC звуковой чип. Поставляемый
4-минутный звуковой чип ISD имеет отличную частотную характеристику до
3,4 кГц и частота дискретизации звука 8,0 кГц. Аудио может быть перезаписано
до 100 000 раз и может храниться до 100 лет.Один — цифровой канал — либо 0/4,5 В при 50 мА на выходе, либо встроенный
реле 30В @ 2А с клеммной колодкой.
Один — 4-минутный качественный цифровой звуковой чип IC.
Цифровая запись на микросхему Sound IC осуществляется через прямой линейный вход.
(Звуковая карта компьютера или выходной порт, проигрыватель компакт-дисков или любой источник звука
выход).
Потенциометр для регулировки временной задержки между петлями при воспроизведении.
записанного звука и действия реле ВКЛ. и ВЫКЛ.
Цифровые кнопки программирования ON-OFF и GO, AUTO-PLAY, PLAY
— ЗАПИСЬ и ЗВУК — переключатели РЕЛЕ. Компьютер не нужен для
программирование.
Программируемое время записи реле — 5 минут
Программируемое время записи звука — 4 минуты
Выход синхронизации для мультиплаты и ссылка на другую операцию платы Wizard
Опция запуска REMote — для сопряжения с датчиками, переключателями, удаленными
реле, прижимные подушки, датчики PIR и т. д.Плата работает от регулируемого источника питания 9 В постоянного тока при 1,0 А.
( Блок питания, аудиокабель, удаленный аудиоусилитель и динамики
не включено.)Описание продукта Кат.
№Цена долларов США.
Волшебник — 8 Доска
— Звук и релеWAC-0080 $
180.00Регулируемый
Источник питания — 9 В пост. тока при 2 А настенного типа907:20
ПСА-0090 $ 37,00 Кому
Начало страницыМодуль звукового реле Товар
Описание .Приблизительный размер платы:
3-1/8″ Д x 2″ Ш x 7/8″ В,
Инструкция
ОбзорМодуль звукового реле
(Механическое реле 10 А)Плата
принимает аудиовход от любого источника звука без усиления
(компьютер, проигрыватель компакт-дисков или цифровая звуковая плата) и когда громкость
достигает определенного уровня, он активирует встроенное реле на 10 ампер.
Реле можно использовать для включения и выключения другого устройства в
синхронизироваться с громкостью входа. Есть встроенный потенциометр.
который используется для регулировки чувствительности к входящему звуку.
На плате есть 1/8-дюймовые разъемы для входа, которые можно переключать.
в качестве левого или правого входного аудиосигнала. Встроенный светодиод указывает
когда реле 10 ампер активировано. Реле имеет провод NO, Com, NC
контакты клеммной колодки (форма реле C). Совет работает с 12
Источник питания постоянного тока.
1/8-дюймовый аудиовход с мини-разъемом(блок питания, аудиокабель источника звука не входят в комплект)
Описание продукта Номер по каталогу Цена долларов США.

Звуковая активация
Модуль релеSAR-0051 125,00 $ Кому
Начало страницыЗвуковое реле задержки Оборудование
ОписаниеРазмер платы Прибл.:
3-7/8″ Д x 2-5/8″ Ш x 7/8″ ВОбзор инструкций
Таблица времени резистораМодуль звукового реле задержки
(Механическое реле 10 А)Плата
принимает аудиовход от любого источника звука без усиления
(компьютер, проигрыватель компакт-дисков или цифровая звуковая плата) и когда громкость
достигает определенного уровня, он активирует встроенный таймер задержки
цепь реле включена.
Реле можно настроить на отключение после
период времени задержки.Звуковой ввод: Имеется встроенный потенциометр,
используется для регулировки чувствительности к входящему звуку.
плата имеет 1/8-дюймовые разъемы для входа, которые можно переключать
в качестве левого или правого входного аудиосигнала. Встроенный светодиод указывает
при срабатывании релейной цепи.Реле таймера : При срабатывании звуковой цепи, на плате
реле включится на указанный период времени пропускания питания
к подключенному устройству. Время контролируется простым методом
с использованием «временного резистора», который легко заменяется
пользователем. Интервалы времени могут варьироваться от менее секунды
примерно до 50 минут примерно +/- 5%.
Встроенные клеммные колодки для быстрой установки
Пользователь поставляет резисторы таймера, подходящие для их применения.
— доступен в любом магазине электроники (например, Radio Shack).
См. обзорную информационную брошюру о резисторе.
Временная диаграмма и связанные с ней временные задержки
Реле имеет контакты NO, Com, NC проводной клеммной колодки (реле формы C).
Плата работает от источника питания 9-12 В постоянного тока. Реле и плата питания
также могут питаться вместе от одного источника или от разных источников питания
питания могут использоваться для различных устройств, подключенных к коммутации
реле.(блок питания, аудиокабель источника звука в комплект не входят)
Описание продукта Номер по каталогу Цена долларов США.
Звуковая активация
Модуль реле задержкиSAR-0053 145,00 $ К началу страницы.

10 мс, вероятно, будет слишком мало, чтобы быть устойчивым.
Добавить правила брандмауэра , повторно установлена. можете подтвердить, что оба устройства могут взаимодействовать друг с другом, отправив эхо-запросы (попробуйте это приложение)
Уважая то, что называется Audio focus на андроиде.
\runtime\bin\java.exe -cp "app/audiorelay.jar" com.azefsw.audioconnect.desktop.app.MainKt > %USERPROFILE%/desktop/output.log 2>&1 

— Устройство контроллера звукового реле

№

Реле можно настроить на отключение после

