Содержание
46. Вращающий момент двигателя постоянного тока
Вращающий
момент двигателя постоянного тока
создается взаимодействием магнитного
потока индуктора Ф с
током якоряIя.
При числе параллельных ветвей обмотки
якоря 2а сила
тока в каждой из них будет равна По
формуле вращающий
момент, создаваемый каждым стержнем
обмотки
где D –
диаметр
якоря
и l –
активная
длина
стержня
в м.
Полный электромагнитный вращающий
момент двигателя в ньютонометрах
получим, помножив т на
число стержней, в обмотке N:
Обозначив
полюсное деление через τ,
можем
написать:
и
окончательно
где
постоянный коэффициент
Вращающий
момент двигателя постоянного тока
пропорционален произведению магнитного
потока индуктора на ток якоря.
Механическая
мощность на валу двигателя, согласно
равенству ,
выразится формулой
47
Основной характеристикой для оценки
электромеханических свойств
электродвигателя является механическая
характеристика, представляющая собой
зависимость n=f(М) или =
f(М). Иногда используется так называемая
скоростная характеристика, представляющая
собой зависимость n=f(I). или=
f(I).
Рис.
2. Механические характеристики двигателя
постоянного тока при различных
сопротивлениях цепи якоря (а) и напряжениях
(б)
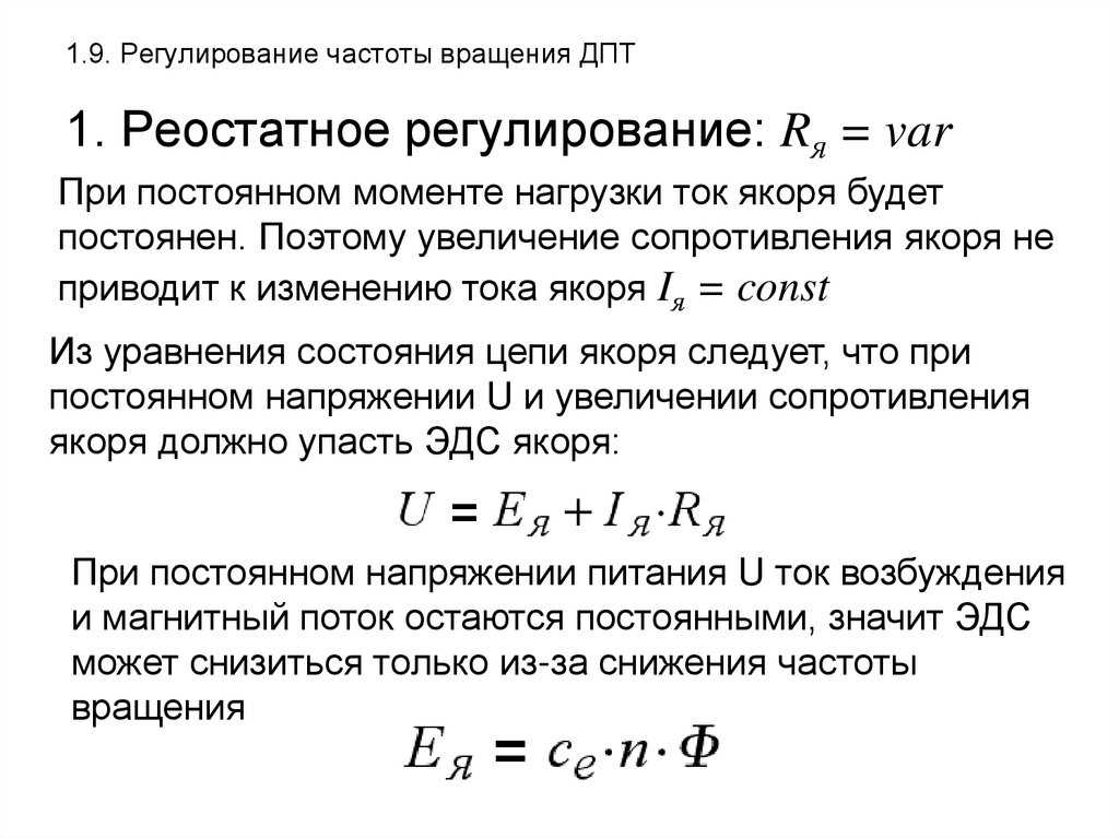
Изменяя
сопротивление реостата в цепи якоря
можно получить при номинальной нагрузке
различные угловые скорости электродвигателя
на искусственных характеристиках — ω1,
ω2,
ω3
Двигатели
постоянного тока пускаются в ход с
помощью пускового реостата, ограничивающего
пусковой ток. Из уравнения электрического
равновесия
Так
как в момент пуска n =
0, то E =
с Ф n =
0 и, следовательно
Сопротивление
якоря Rя очень
мало (десятые, а то и сотые доли ома) и
потому пусковой ток якоря Iяn получается
очень большим, во много раз превышающим
номинальный.
Чтобы ограничить пусковой
ток, на время пуска последовательно с
якорем включается пусковой реостат Rn.
В
этом случае
Величина
сопротивления Rn выбирается
по допустимому пусковому току якоря,
обычно
По
мере разгона двигателя пусковой реостат
ступень за ступенью выводится.
Металлические проволочные пусковые
реостаты входят в комплект поставки
двигателя. При пуске двигателя
параллельная обмотка возбуждения
включается на полное напряжение, то
есть регулировочный реостат Rpeг в
цепи параллельной обмотки выводится
полностью, пуск осуществляется при
максимальном потоке Ф, что увеличивает
пусковой момент и облегчает запуск.
Реверсирование —
изменение
направления
вращения
двигателя
—
производится
путем
изменения
направления действия вращающего
момента.
Для этого требуется изменить
направление магнитного потока двигателя
постоянного тока, т. е. переключить
обмотку возбуждения или якорь, при этом
в якоре будет протекать ток другого
направления. При переключении и цепи
возбуждения, и якоря направление
вращения останется прежним.
Вращающий момент | Электротехника
Электромагнитный момент.
Электромагнитный момент Мэм возникает под влиянием сил, действующих на проводники ротора, которые находятся во вращающемся магнитном поле. Обозначим мгновенное значение тока ротора через i2s(рис. 3.16), магнитную индукцию в этой же точке через В и длину проводника через l ( длина пакета ротора). Тогда сила, действующая на проводник, f = В l i2s
Индукция В и ток ротора i2s в каждый данный момент времени распределены вдоль окружности ротора примерно по синусоидальному закону, т.
е.
— координата, определяющая положение проводника на роторе (рис. 3.16), а ψ2 — угол сдвига фаз между ЭДС e2s (согласно п. 3.4.1 ЭДС e2s совпадает по фазе с индукцией В) и током ротора i2s. Таким образом,
Средняя сила, действующая на проводник, определяется как интеграл вдоль окружности ротора от силы f, действующей на один проводник:
Заменяя произведение синусов на разность косинусов, получаем:
Интеграл от второго слагаемого, как интеграл за два периода косинусоидальной функции, равен нулю. Тогда
Обозначим число проводников ротора через N2 .
Сила, действующая на все проводники, будет F = N2fср. Вращающий момент есть произведение силы F на радиус ротора, т. е. M = FD/2. Зная, что полюсное деление и для синусоиды , находим момент:
Обозначим постоянную
Тогда
(3.20) В этом выражении , где R2 — активное сопротивление, а X2s— индуктивное сопротивление фазы вращающегося ротора. Формула (3.20) показывает, что вращающий момент двигателя создается за счет взаимодействия магнитного потока и тока в обмотке ротора.
Влияние скольжения s и напряжения на фазе статора на вращающий момент двигателя.
В (3.20) значение тока определяется из выражения где E2s и I2s— ЭДС и ток фазы вращающегося ротора;
Подставляя значения I2s и cos Ψ2 в (3.20), получаем:
(3.21)
Если учесть, что
,
то (3.21) можно переписать:
Постоянная
,
где w2 — число витков ротора; на одну фазу статора (число фаз равно трем).
Подставляя значения в (3.22), находим:
Используя приведенные значения активного и индуктивного сопротивлений фазы ротора, получаем:
Если пренебречь падением напряжения в обмотке статора, формула принимает вид
(3.22а)
Погрешность в определении момента при применении формулы (3.
22а) не превышает 5 %,что вполне допустимо для инженерных задач. Из (3.22а) видно, что вращающий момент пропорционален квадрату напряжения фазы статора. Изменение U1существенно сказывается на моменте. Так, если U1падает на 10 %, то момент падает на 19 %.
Формула (3.22а) может быть выведена также из формулы механической мощности двигателя:
где m— число фаз двигателя. Так как , где — угловая скорость вращающегося поля, то
где ω1 — угловая частота тока в сети.
Учитывая формулу (3.19) и обозначая X1 + X`2, получаем:
. (3.
23)
3.11.3. Характеристика момент-скольжение.
Характеристика момент-скольжение M(s), построенная по (3.23) изображена на рис. 3.17. Точка s= 0, М = 0 соответствует идеальному холостому ходу двигателя, а точка Мном, sном — номинальному режиму. Участок ОН графика — рабочий участок. На этом участке зависимость M(s) практически линейная. Действительно скольжение на этом участке s= 0 + 0,08, поэтому и в формуле (3.23) значением (Хк)2 можно пренебречь.
Тогда (3.23) принимает вид где — величина для данного двигателя постоянная.
Участок НК, графика соответствует механической перегрузке двигателя. В точке К вращающий момент достигает максимального значения и называется критическим моментом. Скольжение sк, соответствующее критическому моменту, называется критическим скольжением.
Участок ОК характеристики — участок статически устойчивой работы двигателя (под устойчивой работой понимается свойство двигателя автоматически компенсировать малые отклонения в режиме работы за счет собственных характеристик). Пусть, например, в установившемся режиме (Мвр=М) по какой-либо причине момент сопротивления увеличится и станет равным М’>М. Тогда последует переходный процесс: частота вращения ротора п уменьшится, скольжение s увеличится, Мвр согласно характеристике M(s) возрастет и двигатель выйдет на новый установившийся режим, характеризующийся пониженной частотой вращения n‘ и равенством моментов М’вр = М’.
Статически устойчивый участок характеризуется положительной производной dM/ds>0. Значение критического момента Мк может быть найдено из условия dM/ds
. (3.24)
Приравнивая (3.24) нулю, получаем значение критического скольжения
(3.25)
Подставив sкв (3.23), получим
(3.26)
Отношение Мк/Мном=kм называется кратностью максимального момента. У серийных двигателейkм=1,7/3,4. .
Участок КП — участок неустойчивой работы.
Если по какой-либо причине Мсстанет больше Мвр , то анализ, аналогичный анализу для устойчивого участка, показывает, что Мвр не увеличится, а, наоборот, уменьшится, что приведет к увеличению скольжения и еще большему уменьшению вращающего момента – практически ротор двигателя мгновенно остановится (рис. 3.17, точка П). Участок неустойчивой работы характеризуется отрицательной производной: dM/ds<0.
В точке П скольжение sп=1 (n=0).
На участке ПТ скольжение s>1 . Это возможно, когда направление вращения ротора противоположно направлению вращения поля.
Действительно, в этом случае s= n1 — (-n)/n1 > 1. Значение скольжения s > 1 характеризует тормозной режим двигателя, подробно рассмотренный в § 3.16.
Выражение момента в о. е.(формула Клосса) Для вывода формулы момента в относительных единицах воспользуемся выражением (3.25), т. е. в (3.23) вместо 3PU12 подставим его значение 2ω1XkMk и учтем, что R‘2 = skXk .
В результате преобразования получим формулу Клосса:
. (3.27)
Уравнение крутящего момента и связь с двигателями постоянного тока
Вы здесь: Главная / Часто задаваемые вопросы + основы / Уравнение крутящего момента и связь с двигателями постоянного тока
By Danielle Collins Оставить комментарий
Понимание уравнения крутящего момента и соотношения между скоростью и крутящим моментом является важной частью выбора и эксплуатации двигателя постоянного тока.
Двигатели постоянного тока являются относительно простыми машинами: когда нагрузка на двигатель постоянна, скорость пропорциональна напряжению питания. А при постоянном напряжении питания скорость обратно пропорциональна нагрузке на двигатель. Это второе соотношение — между скоростью и нагрузкой (или крутящим моментом) — обычно отображается на кривой крутящего момента двигателя.
Изображение предоставлено: National Instruments Corporation
Обратная зависимость между скоростью и крутящим моментом означает, что увеличение нагрузки (крутящего момента) на двигателе приведет к снижению скорости.
Это может быть продемонстрировано с помощью уравнения крутящего момента DC:
Где:
T = крутящий момент мотоцикла
V = напряжение питания
ω = ровная скорость
9003
ω = вращательный.
R = сопротивление
Конечно, постоянная двигателя (k) не меняется, а сопротивление (R) в обмотках двигателя постоянно. Следовательно, когда напряжение питания (V) постоянно, крутящий момент (T) обратно пропорционален скорости (ω).
Преобразовывая скорость, мы видим ту же обратную зависимость от крутящего момента:
Чтобы увидеть вывод уравнения крутящего момента двигателя постоянного тока, ознакомьтесь с этой статьей.
Обратная зависимость означает, что кривая крутящий момент-скорость представляет собой нисходящую линию с отрицательным наклоном. Кривая крутящий момент-скорость начинается на пересечении оси Y, где крутящий момент максимален, а скорость равна нулю.
Это пусковой крутящий момент — максимальный крутящий момент, когда двигатель работает при номинальном напряжении. Кривая имеет наклон вниз до пересечения с осью X, то есть при нулевом крутящем моменте и максимальной скорости. Эта точка известна как скорость холостого хода — скорость при работе при номинальном напряжении и нулевой нагрузке.
Поскольку кривая момент-скорость представляет собой прямую линию, несложно найти крутящий момент, который двигатель может создать при заданной скорости, или, наоборот, найти скорость двигателя при заданной нагрузке (крутящем моменте) на валу. Вспомните уравнение для прямой линии:
Где:
y = значение переменной оси y, подлежащее определению
м = наклон линии; изменение y, деленное на изменение x
x = значение переменной оси x, заданное
b = точка пересечения y; точка, в которой линия пересекает ось Y
Используя это уравнение для кривой крутящий момент-скорость, мы можем найти крутящий момент двигателя при заданной скорости.
В этом случае переменные в линейном уравнении представляют собой следующее:
y = определяемый крутящий момент
m = изменение крутящего момента, деленное на изменение скорости
x = заданная скорость
b = момент опрокидывания (значение, при котором линия пересекает ось Y)
Уравнение прямой также можно изменить, чтобы определить скорость двигателя при заданном крутящем моменте:
AB-032: Двигатели постоянного тока — напряжение по сравнению с. Выходная скорость против. Крутящий момент
Двигатели постоянного тока – напряжение по сравнению с. Выходная скорость против. Крутящий момент
Соотношение между напряжением, крутящим моментом и выходной скоростью является частой темой обсуждения между нашими клиентами и инженерами по продажам Precision Microdrives.
Целью следующей статьи является обсуждение и уточнение взаимосвязи между этими параметрами и методами их использования вместе с другими ресурсами, чтобы понять все возможности наших двигателей постоянного тока и мотор-редукторов.
Определения терминов, используемых в нашем техпаспорте, можно найти ниже со ссылками, щедро разбросанными по всей статье для дальнейшего чтения.
Крутящий момент и скорость
Крутящий момент можно определить как «крутящую силу», которая имеет тенденцию вращать объект вокруг точки опоры. Что касается двигателей постоянного тока и мотор-редукторов, мы обычно будем называть «номинальный крутящий момент» «номинальной нагрузкой», чтобы избежать путаницы в наших значениях. В конечном счете, эти два термина представляют одно и то же значение — вращательное усилие, приложенное к выходному валу.
Говоря о скорости, мы обычно имеем в виду угловую скорость выходного вала наших двигателей постоянного тока и мотор-редукторов (обычно в оборотах в минуту). В зависимости от приложения этот параметр будет влиять на скорость выполнения конкретной функции и может существенно повлиять на общую производительность устройства.
Зачем менять крутящий момент?
Наиболее очевидным преимуществом изменения крутящего момента является поддержание постоянной скорости при изменении нагрузки двигателя с учетом взаимозависимого характера скорости, крутящего момента и напряжения.
Хотя этот пример может быть устаревшим, аудиокассеты — отличный способ объяснить, как в некоторых приложениях необходимо изменять крутящий момент, чтобы соответствовать изменяющейся нагрузке. По мере воспроизведения кассеты и перемещения аудиозаписи с одного шпинделя на другой нагрузка на приводной двигатель будет изменяться. Тем не менее, воспроизведение должно оставаться с постоянной скоростью, иначе это повлияет на высоту тона звука.
Также бывают случаи, когда нагрузка двигателя резко меняется между операциями, а не медленными динамическими изменениями, как в примере с кассетой. Это часто происходит со шкивами и подъемниками: двигатель останавливается в крайнем случае, когда груз прикрепляется или снимается. Здесь поддержание постоянной скорости не так важно, как способность двигателя выдерживать различные крутящие нагрузки, поскольку для перемещения более тяжелого объекта требуется больший выходной крутящий момент, чем для легкого объекта или без нагрузки.
Все эти приложения имеют общую тему переменной нагрузки, прикрепленной к двигателю.
Если ваше приложение предполагает фиксированную нагрузку, то, вероятно, вам будет интереснее варьировать скорость.
Свяжитесь с нами по телефону
Поговорите с членом нашей команды.
Каталог двигателей
Ищете нашу продукцию?
Надежные, экономичные миниатюрные механизмы и двигатели, отвечающие вашим требованиям.
Зачем менять скорость?
Возможность изменять скорость двигателя при поддержании постоянного крутящего момента важна для многих приложений по разным причинам.
Примером приложения, требующего переменной скорости и постоянного крутящего момента, является проигрыватель аудио компакт-дисков, поскольку обычно наблюдается, что в одних точках компакт-диск будет вращаться быстрее, чем в других. Это связано с тем, что информация хранится в спиральных круговых дорожках на диске, а длина/окружность дорожек прямо пропорциональна количеству информации, хранящейся на них. Это означает, что скорость должна быть уменьшена по мере того, как лазер считывает данные с крайних дорожек, потому что за один оборот поступает больше информации.
И наоборот, скорость увеличивается по мере того, как лазер считывает самые внутренние дорожки, поскольку окружности спирали меньше и, следовательно, содержат меньше информации за один оборот.
Без возможности регулировать скорость двигателя (с напряжением) при поддержании этого постоянного крутящего момента было бы очень сложно считывать и воспроизводить эту информацию с постоянной скоростью.
Этот же принцип может быть применен к большому количеству приложений и часто имеет решающее значение для их успешной работы. Многие из наших двигателей постоянного тока и мотор-редукторов могут работать при самых разных скоростях и нагрузках, что позволяет нашим клиентам изучить возможности своего проекта и, как правило, найти подходящее решение с одним двигателем.
Как читать типовую таблицу характеристик производительности
Таблица типичных рабочих характеристик находится на первой странице каждого из наших технических паспортов. Этот график является чрезвычайно полезным инструментом, иллюстрирующим типичное поведение отдельного двигателя.
Как мы уже обсуждали ранее, многие из наших клиентов ищут двигатель или мотор-редуктор, который будет работать с заданной скоростью и нагрузкой. Одним из лучших мест для поиска решения является наш онлайн-каталог, и мы всегда можем помочь порекомендовать подходящие двигатели и обсудить варианты настройки. Поскольку скорость двигателя в двигателях постоянного тока и редукторных двигателях в основном определяется нагрузкой и напряжением привода, значение «Номинальная скорость» в техпаспорте берется при «Номинальном напряжении» и «Номинальной нагрузке». Это означает, что значения скорости, указанные в технических характеристиках, берутся в контролируемых и конкретных условиях и не отражают всех возможностей какого-либо отдельного двигателя. Именно здесь типичная диаграмма производительности является полезным инструментом для просмотра более широкого диапазона возможностей двигателя.
108-106 Motor Performance Graph
Графики для наших двигателей постоянного тока и мотор-редукторов предполагают фиксированное напряжение и показывают, как потребляемый ток, мощность, КПД и скорость двигателя зависят от изменения нагрузки.
Каждый из затронутых параметров имеет свою независимую линию производительности и соответствующую шкалу по оси Y.
Синяя линия на диаграмме типичных характеристик 108-106 (выше) показывает скорости, при которых двигатель будет работать от точки холостого хода до крутящего момента (около 0,725 мНм) и позволяет нам исследовать производительность двигателя, а также понять взаимосвязь между скоростью и крутящим моментом для отдельного двигателя.
Например; если клиенту требуется постоянная скорость и крутящий момент 1900 об/мин и 0,65 мНм соответственно, в разделе «ключевые характеристики» (выше) листа данных будет указано, что 108-106 не подходит, поскольку в нем указано:
.
Номинальная нагрузка – 0,15 мНм
Номинальная скорость нагрузки – 12 600 об/мин
Однако после проверки диаграммы производительности при нагрузке 0,65 мНм по оси X синяя линия производительности (скорость) указывает на соответствующей оси Y, что скорость будет равна 1900 об/мин. Изображение выше иллюстрирует это и демонстрирует, что 108-106 действительно подходит для клиентов, исходя из их требований к фиксированной скорости и крутящему моменту.
Эту диаграмму также можно расширить, чтобы проиллюстрировать диапазон возможностей двигателя, если он будет использоваться с динамической нагрузкой/скоростью.
Связь между скоростью, крутящим моментом и напряжением
Теперь, когда мы обсудили, как читать диаграмму производительности, мы можем взглянуть на взаимосвязь между скоростью и крутящим моментом. В этом разделе мы обрисуем взаимосвязь между скоростью и крутящим моментом и объясним пределы каждого из них, прежде чем рассматривать дальнейшее влияние напряжения на эти параметры.
N/L скорость и момент опрокидывания на графиках производительности двигателя
Если предположить, что двигатель приводится в действие при фиксированном напряжении, есть две точки, которые описывают пиковую производительность двигателя на каждом конце. «Холостой ход» (N/L) и «опрокидывающий момент»
- Момент остановки представляет собой точку, в которой двигатель достигает максимальной рабочей нагрузки. В этот момент вал больше не будет вращаться, и двигатель будет находиться в «заглохшем» состоянии.
Обратите внимание, что двигатель не должен работать с остановкой, так как это почти наверняка приведет к преждевременному выходу из строя. - Скорость холостого хода — это максимальная выходная скорость, которую двигатель достигает при заданном напряжении. В этот момент двигатель работает свободно и без внешней нагрузки
Наши двигатели постоянного тока и мотор-редукторы могут работать где угодно между этими пределами до остановки. Если мы посмотрим на синюю линию производительности, связь между скоростью и крутящим моментом довольно легко понять — крутящий момент обратно пропорционален скорости двигателя — начиная с точки холостого хода/полной скорости и, по мере увеличения нагрузки, скорость уменьшается пропорционально, пока двигатель не заглохнет.
Хотя диаграмма производительности показывает, как скорость влияет на применение различных нагрузок, она не указывает на то, что скорость наших двигателей постоянного тока также прямо пропорциональна приложенному напряжению.
Теорию, лежащую в основе этого принципа, можно найти здесь. Короче говоря, это означает, что мы можем управлять скоростью двигателя независимо от крутящего момента, и это позволяет нам поддерживать постоянную скорость для переменной нагрузки, а также поддерживать постоянный крутящий момент при изменении скорости двигателя.
Этот принцип используется для обеспечения правильного воспроизведения нашего проигрывателя компакт-дисков и кассеты и, вероятно, будет включать систему обратной связи с обратной связью, которая будет измерять скорость двигателя и регулировать напряжение возбуждения, чтобы либо поддерживать постоянную скорость при переменной нагрузке, либо обеспечивать переменная скорость для фиксированной нагрузки.
Как мы можем изменить производительность двигателя
Существует несколько методов настройки характеристик двигателя, будь то индивидуальное решение, адаптированное к потребностям клиента, или простая регулировка режима работы двигателя. Некоторые распространенные модификации перечислены ниже:
- Обмотки: Путем изменения числа витков в катушках двигателя и/или площади поперечного сечения используемого провода можно управлять сопротивлением клемм, рабочим напряжением/током и индуктивностью клемм.
Это означает, что как электрические, так и механические характеристики двигателя могут быть легко адаптированы к конкретной спецификации. - Передаточные числа коробки передач: коробки передач являются эффективным методом точного изменения характеристик двигателя постоянного тока с использованием одной или нескольких ступеней редуктора. Несмотря на то, что мы поставляем мотор-редукторы со склада, многие из наших клиентов хотели бы разработать свой собственный набор шестерен. Если вы хотите поэкспериментировать со своими собственными зубчатыми цепями, простые уравнения для шестерен можно найти в AB-024. Тем не менее, мы можем предложить нестандартные редукторы и модификации стандартных деталей, поэтому, пожалуйста, не стесняйтесь обращаться к инженеру, если вы хотите обсудить ваши требования и варианты, которые мы можем предложить.
- Управляющее напряжение: это может быть простой и экономичный способ управления производительностью наших двигателей. Есть несколько способов, которыми вы можете настроить управляющее напряжение для вашего двигателя, включая ШИМ и даже специальные микросхемы драйвера.
Ранее мы обсуждали эти темы более подробно по следующим ссылкам – 1 и 2 - Выбор материала. Используемые материалы могут существенно повлиять на общую производительность вашего мотор-редуктора. Некоторые из возможных вариантов здесь перечислены ниже
- Материал редуктора: общая точка отказа микроредукторов возникает на последней ступени редуктора. Это точка приложения наибольшей силы при приложении нагрузки к двигателю. В этом случае редуктор может выйти из строя задолго до того, как будет достигнут момент остановки двигателя, и потенциальные возможности не будут использованы полностью. В этом случае на последней ступени (ступенях) можно добавить более мощные шестерни, чтобы можно было достичь более высокого крутящего момента и более широкого диапазона производительности. На практике это использовалось с 206-108, который глохнет примерно на 17 мНм из-за отказа шестерни. На графике характеристик это характеризуется резкой остановкой на линии крутящий момент-скорость задолго до приближения к остановке (0 об/мин).
Вставляя металлическую шестерню на последнем этапе, достигается крутящий момент примерно 34 мНм, что удваивает возможности двигателя по крутящему моменту и открывает более широкий спектр возможностей. Ему был присвоен номер детали 206-10C 9.0181 - Смазочные материалы: температура окружающей среды и рабочая температура в значительной степени влияют на эффективность редукторного двигателя и общую производительность, достигаемую на выходном валу. В то время как электрический КПД двигателя часто может увеличиваться при низких температурах, эффективность редуктора и эффективность смазки могут снижаться, что приводит к снижению общей производительности. Распространенным методом уменьшения этого эффекта является использование специальной низкотемпературной смазки. Это может повысить КПД редуктора и, следовательно, производительность двигателя на выходе. Это означает, что диапазон температур, указанный в техпаспорте, не является абсолютным пределом, и существует несколько способов его расширения.
Если возникнут вопросы, инженеры Precision Microdrives будут рады помочь - Энкодеры: если вам требуется больший контроль над мотор-редуктором или вы используете его в приводе позиционирования, вам может потребоваться энкодер. Это типичная модификация, которую мы можем предложить, начиная от простых тахометров для измерения скорости, инкрементных энкодеров для позиционирования по одному эталону и заканчивая абсолютными энкодерами для точного позиционирования выходного вала. Эти энкодеры также можно использовать в управлении с обратной связью для поддержания скорости при изменении крутящего момента, изменения скорости для постоянного крутящего момента или любой комбинации этих двух способов (примеры обсуждались ранее в этой статье). Пожалуйста, свяжитесь с инженером Precision Microdrives, если вам нужна дополнительная информация о том, что мы можем поставить
Любая комбинация вышеперечисленного может быть использована вместе для достижения широкого диапазона мощностей наших мотор-редукторов.
Таким образом, даже если вы не можете найти диаграмму производительности мотор-редуктора, соответствующую вашим требованиям, свяжитесь с нашими инженерами, поскольку мы можем найти множество способов удовлетворить ваши требования.
Ограничения
Как и все хорошее, есть ограничения на то, чего можно достичь. Целью этого раздела является описание некоторых связанных ограничений, возникающих при модификации мотор-редуктора.
- Обмотки: К сожалению, без значительных модификаций и затрат на разработку провода с определенной площадью поперечного сечения иногда трудно обеспечить точные характеристики при требуемом сопротивлении клемм, рабочем напряжении/токе и индуктивности клемм. В этом случае требования часто выполняются очень точно, и отклонения могут быть незначительными. Здесь также действуют ограничения по размерам, поскольку для обмоток имеется очень ограниченное пространство. На практике это означает, что определенные механические/электрические характеристики не могут быть достигнуты с данным двигателем из-за доступного пространства оболочки для обмоток и требуемой площади поперечного сечения/количества проводов обмотки.
Разумеется, компания Precision Microdrives будет рада оценить осуществимость вашего запроса, поэтому, пожалуйста, не стесняйтесь обращаться к нам с вашими требованиями - Свойства материалов: Свойства материалов также являются ограничением при рассмотрении достижимых модификаций наших двигателей.
Как уже говорилось, смазочные материалы для низких температур можно использовать для улучшения характеристик материала при определенных температурах, однако существуют очевидные физические ограничения для конкретных материалов. К заметным ограничивающим свойствам относятся коэффициент теплового расширения, прочность материала, температуры плавления и многие другие. Если у вас есть какие-либо вопросы, связанные с этим, пожалуйста, свяжитесь с нами
В этом разделе мы обсудили несколько очевидных ограничений, возникающих при модификации мотор-редуктора. Во многих случаях эти ограничения можно преодолеть, если менее важные параметры более гибкие. Поэтому, пожалуйста, обратитесь к нашим инженерам, чтобы оценить, что можно реализовать в вашем приложении.
Заключение
В этой статье мы обсудили некоторые причины, по которым пользователь может изменять скорость и крутящий момент двигателя, и рассмотрели конкретные примеры для каждой ситуации. Это побудило нас рассмотреть пределы скорости и крутящего момента для наших мотор-редукторов при постоянном напряжении. Здесь мы поняли, что при фиксированном напряжении наши двигатели могут работать в широком диапазоне скоростей и крутящих моментов между точкой холостого хода (полная скорость) и точкой максимальной нагрузки (опрокидывание).
Мы также обсудили, как читать «таблицу типичных рабочих характеристик», чтобы понять весь диапазон возможностей крутящего момента и скорости данного двигателя (при его номинальном напряжении). Отсюда мы увидели, что соотношение между скоростью и крутящим моментом обратно пропорционально от точки холостого хода до крутящего момента, и обсудили, как мы можем отрегулировать управляющее напряжение, чтобы поддерживать постоянную скорость или крутящий момент, когда другая переменная является динамической.
Обратите внимание, что двигатель не должен работать с остановкой, так как это почти наверняка приведет к преждевременному выходу из строя.
Это означает, что как электрические, так и механические характеристики двигателя могут быть легко адаптированы к конкретной спецификации.
Ранее мы обсуждали эти темы более подробно по следующим ссылкам – 1 и 2
Вставляя металлическую шестерню на последнем этапе, достигается крутящий момент примерно 34 мНм, что удваивает возможности двигателя по крутящему моменту и открывает более широкий спектр возможностей. Ему был присвоен номер детали 206-10C 9.0181
Если возникнут вопросы, инженеры Precision Microdrives будут рады помочь
Разумеется, компания Precision Microdrives будет рада оценить осуществимость вашего запроса, поэтому, пожалуйста, не стесняйтесь обращаться к нам с вашими требованиями