Содержание
Cпидометр КамАЗ — схема | новости СпецМаш
Один из самых используемых приборов камского автомобиля, это спидометр КамАЗ, который сегодня может быть механическим или цифровым. Конечно, есть «асы», практически не использующие спидометр – кто-то по причине «большого профессионализма», а кто-то ввиду отсутствия (поломки) прибора. Но к счастью, количество таких водителей не столь велико, чтобы отказаться выезжать на дорогу – большинство шоферской братии все же более ответственны и периодически на циферблат (дисплей), где указывается скорость ТС, поглядывают.
Хотя в последнее время все больше водителей предпочитают, чтобы на их авто был установлен именно спидометр КамАЗ электронный количество приверженцев механической версии все же достаточно велико, дабы уделить различиям приборов некоторое внимание. И отличие это заключается не в том, какой циферблат используется – для электронных спидометров совсем не редкость наличие классического «круга со стрелочкой».
Здесь большее значение имеет схема спидометра КамАЗ, то есть, каким образом информация о движении попадает на измерительные приборы и трансформируется в понятные человеческому глазу (и уму) показатели – посредством электронных сигналов или гибкого привода. Основная суть же и предназначение одинакова для обоих вариантов — измерять скорость движения автомобиля посредством подсчета скорости вращения. Просто в одном случае информация снимается с колес, а в другом с трансмиссии.
Один и тот же спидометр может использоваться на разных автомобилях, а на одном авто можно использовать разные варианты спидометров, главное не забывать соответственно настраивать приборы. Разность в величине колес может сыграть нехорошую шутку с человеком, забывшим убедиться в том, что привод спидометра КамАЗ отрегулирована под конкретное авто. Точно так же, на показания приборов может влиять тип используемой главной передачи, а также то, какие датчики применяются в системе.
|
Консультация по техническим вопросам , приобретению запчастей 8-916-161-01-97 Сергей Николаевич
|
В интернет-магазине компании «СпецМаш» вы сможете найти, как механические, так и электронные спидометры, в том числе и спидометр КамАЗ Евро. Плюс, у нас есть варианты, совмещенные с одометрами и (или) тахометрами, а также отдельные комплектующие – датчики, привода, счетные и скоростные узлы. Все запчасти и приборы проверенные, отличаются высокой точностью работы, надежностью в эксплуатации, и на каждый предоставляется гарантия производителя.
1 5320-3724010 Пучок проводов передний
2 М22-15 Гайка
3 65Г05 Шайба пружинная
4 СП170-002 Скоба
5 12.
3802 Указатель спидометра
5 5320-3802010 Спидометр
6 5320-3720030 Реле сигнала торможения
7 1/58962/11 Гайка ЕМ6-6Н
8 1/38358/71 Болт М6-6gх10
9 14.3802033 Червяк привода спидометра
10 14.3802063 Прокладка датчика спидометра
11 14.3802034 Шестерня привода спидометра
12 1/35433/21 Шпилька М8х1,25х16х20
13 14.3802074 Штифт упорный
14 14.3803024 Втулка
15 14-3802056 Шестерня привода датчика электроспидометра
16 14.3802052 Валик привода спидометра
17 14.3802069 Прокладка фланца датчика спидометра
18 14.3802043 Фланец датчика спидометра
19 1/05166/77 Шайба 8 пружинная
19 1/05166/77 Шайба 8 пружинная
20 1/61008/11 Гайка М8х1,25-6Н
20 1/61008/11 Гайка М8х1,25-6Н
21 14.
3802059 Манжета валика привода спидометра
22 5320-3802150 Датчик спидометра
22 МЭ308 Датчик спидометра
23 1/60436/21 Болт М8-6gх25
24 5320-3724045 Пучок проводов задний левый
25 853936 Штуцер проходной
Подмотка спидометра своими руками. Схема.
Многие автолюбители собирают крутилку спидометра своими руками, как это сделать мы расскажем в этой статье.
Хочется сразу отметить, что спидометры бывают двух видов: механические и электронные.
Для намотки механического спидометра используется обычная дрель.
Механические спидометры уже не используются, поэтому речь пойдет исключительно об электронных спидометрах.
Схема намотки электронного спидометра.
Электронный спидометр, в свою очередь, разделяется по принципу работы на два типа.
Первый работает от импульсов, второй от цифрового сигнала.
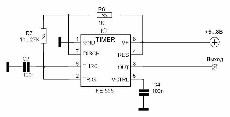
Для того чтобы собрать своими руками импульсную крутилку электронного спидометра(первый тип), вам потребуется специальная тестовая плата со схемой, которая изображена на картинке.
Эту схему необходимо собрать на данной плате, используя указанные ниже комплектующие и микросхему:
-
NE555 — 1 шт. (таймер) -
SS24 — 1 шт. (защитный диод) -
резисторы SMD — 2 шт -
Переменный резистор — 1 шт. -
Керамический конденсатор — 2 шт. -
Электролитические конденсаторы — 2 шт.
Все можно купить в магазине электроники, который есть в каждом более менее крупном городе.
Обратите внимание!
Предлагаемая схема разработана на автомобили использующие в своей сети 12 вольт, для использования данной схемы на автомобилях, использующих в своей сети 24 вольта, необходимо использовать дополнительные комплектующие.
Мы не гарантируем, что данная схема работает и у вас получится собрать готовое изделие.
Обратите внимание, что не правильно подобранные комплектующие могут привести к поломке электрооборудования автомобиля!
На нашем сайте вы можете заказать готовое изделие, прибор высылается с инструкцией по подключению!
Схема крутилки электронного спидометра по цифровой шине.
Для того чтобы сделать подмотку спидометра по цифровой шине, одной только схемы не достаточно и тестовой платы не достаточно.
Дополнительно потребуются данные, которые будут посылаться в автомобиль, который в свою очередь будет думать, что едет.
Чтобы получить эти данные вам будет необходимо подключиться к автомобилю специальным оборудованием, которое может нанести вред автомобилю.
Поэтому данный вид крутилки не подходит для самостоятельного изготовления.
Мы рекомендуем приобрести наш прибор, который имееет 200 програм для разных автомобилей, а также может работать в импульсном режиме.
Универсальность прибора вместе с импульсным режимом делают его самым совершенным на сегодняшний день!
Бесплатная доставка и наложенный платеж по России!
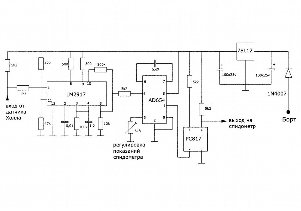
Точная схема спидометра | Самодельные схемы
. Схема аналогового спидометра может быть построена дома с использованием всего одной ИС и нескольких внешних пассивных компонентов. Спидометр можно универсально использовать со всеми 2-колесными, 3-колесными транспортными средствами, даже с велосипедами для индикации их скорости.
В моей предыдущей статье мы узнали об этих замечательных микросхемах 2N2907/2N2917, которые в основном представляют собой преобразователи частоты в напряжение и поэтому идеально подходят для всех приложений, связанных с измерением частоты.
Ссылаясь на простую принципиальную схему спидометра ниже, мы можем видеть, что IC LM2907 занимает центральное место в конфигурации и формирует основное детекторное устройство.
Работа схемы
Как видно, внутренняя часть микросхемы состоит из входного дифференциального компаратора, за которым следуют зарядовый насос, буфер на операционных усилителях и усилительный каскад эмиттерного повторителя.
Контакт № 1 микросхемы становится входом тахометра и принимает информацию от магнитных датчиков в виде переменных магнитных электрических импульсов.
Дифференциальный операционный усилитель сравнивает входной сигнал с инвертирующим входом, привязанным к земле, и усиливает даже мельчайший импульс, обнаруженный на выводе №1.
Функция каскада подкачки заряда состоит в удержании и накачке вышеуказанных усиленных сигналов таким образом, чтобы с увеличением частоты соответствующий усиленный выходной сигнал дифференциального каскада поддерживался и пропорционально увеличивался в следующем буферном каскаде операционных усилителей.
Это достигается наличием конденсаторов на выводе №2 и резистора на выводе №3 микросхемы.
Окончательный пропорциональный усиленный потенциал подается через транзистор эмиттерного повторителя через резистор 10k.
Как показано на диаграмме, выходная чувствительность здесь составляет около 1 В на каждые 67 Гц, что означает, что если частота достигает 67 + 67 = 134, это приведет к линейному выходному сигналу 2 В и так далее.
Расчет выходного напряжения
Точнее, выходное напряжение можно просто рассчитать по формуле:
VOUT = fIN × VCC × Rx × Cx ,
, где Rx — резистор на выводе №3, а Cx — конденсатор на выводе №2 микросхемы.
Это значение можно считать напрямую, подключив аналоговый вольтметр с подвижной катушкой к резистору 10 кОм.
Магнитный датчик для предлагаемой схемы спидометра можно изготовить, намотав 50 витков провода 30SWG на небольшое ферритовое кольцо.
Колесо должно быть дополнено магнитом соответствующего размера, прикрепленным или закрепленным над ободом таким образом, чтобы два элемента совпадали друг с другом один раз при каждом обороте.
Принципиальная схема
Если в качестве датчика предполагается использовать датчик Холла, то контакт 1 микросхемы можно модифицировать с помощью внешнего BJT-каскада, как показано ниже, для измерения требуемой частоты.
Для интеграции датчика Холла
О компании Swagatam
Я инженер-электронщик (dipIETE), любитель, изобретатель, разработчик схем/печатных плат, производитель.
Я также являюсь основателем веб-сайта: https://www.homemade-circuits.com/, где я люблю делиться своими инновационными схемами и учебными пособиями.
Если у вас есть какие-либо вопросы, связанные со схемой, вы можете ответить через комментарии, я буду очень рад помочь!
Цепь велосипедного спидометра | Самодельные схемы
В этой статье мы узнаем, как построить простую схему велосипедного спидометра, которую можно использовать для измерения скорости велосипеда.
Что такое велосипедный спидометр и как он работает
Велосипедный спидометр — это устройство, которое проверяет скорость вращения велосипедного колеса в минуту и отображает результаты на счетчике, показывая, с какой скоростью движется велосипед.
Принцип работы велосипедного спидометра следующий:
- Датчик устанавливается на одно из колес велосипеда.
- Датчик обычно представляет собой датчик на основе магнита, такой как магнитный датчик Холла или датчик магнитного геркона.

- Датчик Холла или геркон устанавливается на раму колеса велосипеда, а магнит закрепляется на самом колесе.
- Датчик и магнит закреплены таким образом, что при вращении колеса магнит оказывается лицом к лицу с датчиком при каждом обороте.
- Таким образом, при каждом обороте колеса магнит создает мгновенное магнитное поле на датчике, которое прорезает датчик, генерируя соответствующий электрический импульс на выходе датчика.
- Этот электрический импульс подается на процессор, который анализирует выходные импульсы датчика, соответствующие каждому обороту колеса, и отображает результат на счетчике.
- Таким образом, счетчик показывает скорость велосипеда.
Какая концепция используется для нашей схемы
В этой статье мы рассмотрим 3 основных способа изготовления схемы велосипедного спидометра:
- Путем интеграции измерителя с динамо-машиной
- С помощью схемы LM3915 и светодиодов
- С помощью датчика Холла и магнита
1 ) Просто с помощью вольтметра
Самый простой способ проверить, насколько быстро движется ваш велосипед, — это подключить небольшой цифровой или аналоговый вольтметр к имеющейся у вас динамо-машине, как показано на следующем рисунке:
Как показано на схеме выше, у нас есть вольтметр 0-5 В, подключенный к проводам динамо-машины через выпрямительный диод 1N4007 и фильтрующий конденсатор емкостью 100 мкФ.
Емкость этого фильтрующего конденсатора можно увеличить до 1000 мкФ, чтобы уменьшить вибрацию стрелки измерителя на малых скоростях велосипеда. Положительный вывод конденсатора соединяется с катодом или ленточной стороной 1N4007, а отрицательный вывод конденсатора соединяется непосредственно с другим проводом динамо-машины.
Здесь указанный измеритель имеет максимальный диапазон 5 В, но вы можете использовать измеритель с более высоким диапазоном до 12 В или 24 В, в зависимости от максимальной мощности динамо-машины, генерирующей максимальное напряжение в отношении максимальной скорости вашего велосипеда.
Схема работает просто. Выходное напряжение динамо-машины пропорционально скорости вращения велосипедного колеса. Это означает, что по мере того, как вал динамо-машины вращается все быстрее и быстрее в ответ на увеличение скорости вашего велосипеда, то же самое обнаруживается вольтметром, и вольтметр показывает пропорционально увеличивающееся значение напряжения на счетчике.
Это показание вольта, прямо пропорциональное скорости вашего велосипеда, указывает скорость велосипеда.
2) Использование микросхемы LM3915
Во втором концепте мы научимся делать велосипедный спидометр на микросхеме LM3915.
Аналоговый вольтметр, показанный в концепте выше, может быть уязвим к вибрациям и ударам, которые довольно распространены при езде на велосипеде по ухабистой дороге. Это может привести к смещению и повреждению катушки счетчика.
Это означает, что если бы счетчик можно было заменить какой-либо цифровой или полупроводниковой системой, это сделало бы систему чрезвычайно надежной и отказоустойчивой.
Использование гистограммного дисплея с 10 светодиодами на базе LM3915 для индикации скорости представляется хорошей альтернативой полупроводниковым устройствам.
Микросхема LM3915, как мы все знаем, представляет собой микросхему драйвера светодиодов с 10 выходами в режиме точек/полос.
Эта микросхема будет принимать изменяющееся входное напряжение на выводе № 5 и преобразовывать изменяющийся уровень напряжения в последовательное смещение логики вверх/вниз на своих выходных контактах.
Когда светодиоды подключены к его выходным контактам, светодиоды загораются с последовательно возрастающей и убывающей картиной в зависимости от уровня напряжения, подаваемого на его входной контакт № 5.
Эту функцию ИС можно использовать для индикации скорости велосипеда, как показано на следующей диаграмме:
На приведенном выше рисунке мы видим, как ИС LM3915 подключена для преобразования изменений напряжения динамо-машины в последовательность светодиода. отображение гистограммы.
На низких скоростях будут гореть только несколько светодиодов с левой стороны, а по мере увеличения скорости велосипеда начнет светиться больше светодиодов слева направо, пока не загорятся все светодиоды на максимальной скорости велосипеда.
Предустановку 10K можно настроить для калибровки диапазона гистограммы светодиодов таким образом, чтобы все 10 светодиодов загорались только тогда, когда велосипед движется с максимально возможной скоростью.
Если вы хотите иметь постоянный резистор вместо предустановленного 10K, то вы можете использовать следующую формулу резистивного делителя для расчета его значения: R2)
Здесь R1 — номинал резистора 10 кОм, показанный на левой стороне схемы
Предполагается, что R2 является постоянным резистором вместо предустановки 10K.
В вых. — максимальное напряжение, требуемое на контакте № 5, которое должно составлять 200 мВ или 0,2 В. ИС.
Как работает схема
Чтобы использовать эту схему индикатора скорости велосипеда на основе LM3915, вам необходимо установить на велосипед динамо-машину. Затем вам нужно будет соединить провода динамо-машины с мостовым выпрямителем цепи, как показано на схеме выше.
Мостовой выпрямитель необходим, поскольку выходной ток динамо-машины представляет собой переменный ток, который необходимо преобразовать в постоянный перед подачей на схему LM3915.
После выпрямления переменного тока динамо-машины он подается на контакт № 5 LM3915 для необходимого измерения через предустановку 10 K.
Предустановка 10K работает как сеть делителя напряжения и гарантирует, что максимальное постоянное напряжение от динамо-машины соответствующим образом уменьшено до 200 мВ, поскольку внутренняя конфигурация LM3915 определяет максимальный диапазон 200 мВ на выводе № 5.
Когда на контакте № 5 микросхемы обнаруживается максимальное напряжение 200 мВ, все выходы микросхемы становятся активными, что означает, что все подключенные светодиоды загораются.
Как выполнить калибровку
Как обсуждалось выше, предустановка 10K на выводе № 5 микросхемы может использоваться для калибровки схемы следующим образом.
Поставьте велосипед на подставку и начните грести на максимально возможной скорости.
Одновременно отрегулируйте предустановку так, чтобы при максимальном вращении колеса велосипеда 10-й светодиод только начинал загораться.
Теперь, если вы уменьшите скорость гребли, вы должны увидеть, как светодиоды медленно выключаются один за другим, чтобы установить более низкий уровень, в зависимости от скорости гребли и соответствующего напряжения динамо-машины.
Если вы медленно уменьшите скорость гребки до минимума, это должно привести к почти полному отключению всех светодиодов.
Использование магнитного датчика
Теперь давайте узнаем, как можно реализовать конструкцию на основе магнитного датчика для измерения скорости велосипеда на заданном метре.
На следующем рисунке показано, как можно установить магнит и датчик Холла или датчик геркона на переднее колесо и вилку велосипеда. Магнитный датчик может быть датчиком Холла или герконом.
На приведенном выше рисунке видно, что постоянный магнит закреплен на раме колеса, а сенсорное устройство закреплено на вилке велосипеда.
Оба элемента закреплены лицом к лицу таким образом, что при каждом повороте колеса магнит и датчик пересекают друг друга, заставляя магнитное поле магнита прорезать датчик.
Это означает, что при каждом полном обороте, когда магнитное поле пересекает датчик, датчик способен реагировать на это и генерировать на своем выходе соответствующий электрический импульс.
Это означает, что импульсы от датчика будут с той же частотой, что и количество оборотов колеса.
Эти импульсы могут обрабатываться через моностабильную схему 555 и подаваться на счетчик для получения пропорциональных показаний скорости на счетчике. Эта конструкция показана на следующем рисунке:
Когда колесо вращается, эффект Холла вызывается магнитом при каждом вращении колеса. Это вызывает генерацию электрического импульса на выходе датчика Холла, который подается на базу транзистора BC547.
Транзистор соответственно включается/выключается, запуская преобразователь частоты IC 555 в напряжение, так что вывод № 3 555 генерирует импульсы соответствующего размера, соответствующие импульсам магнитного датчика. Скорость этого импульса становится все быстрее и быстрее по мере увеличения скорости велосипеда. И наоборот, частота импульсов с выхода IC 555 становится все медленнее и медленнее по мере уменьшения скорости велосипеда.
Эта переменная частота импульсов на выводе № 3 555 подается на схему интегратора, состоящую из резисторов R7, R8, C4, C5, которые соответствующим образом преобразуют переменную частоту импульсов в пропорционально увеличивающееся или уменьшающееся напряжение постоянного тока.
