Полезно прочитать «Регулирование напряжения» Таблица генераторов, в которых применяется регулятор напряжения Я112В смотри по этой ссылке В этом регуляторе составной регулирующий транзистор, обмотка возбуждения и схема управления питаются от разных точек В и Б (у регулятора Я 112 А объединенная точка питания В и В и весь ток возбуждения всегда проходит через контакты замка зажигания.) Регулятор Я112В выпускают разные производители, поэтому они могут иметь разные обозначения Аналоги (заменители) Я112В1 411.3702 6015.3702A 4322.3722 773.3702, 773.3702-01 411.3702-01
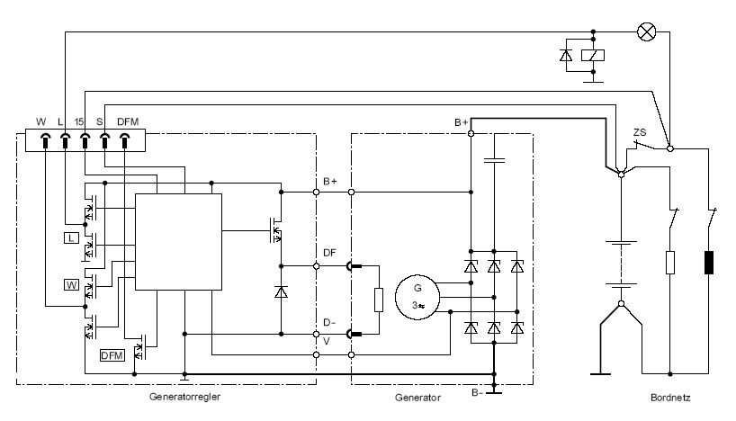
Регулятор напряжения это электронное реле, которое поддерживает входное напряжение генератора на уровне 14, 2 Вольта. Регулятор включен в цепь обмотки возбуждения и включает – выключает ток в этой обмотке. Когда реле открыто и пропускает ток возбуждения, ротор намагничивается и генератор повышает напряжение. Вариант подключения Регулятора Я112В к генератору Г222. Силовой элемент реле это составной транзистор V4 V5. Когда он открыт через него на массу проходит ток возбуждения. В этом регуляторе питание обмотки возбуждения и регулирующего составного транзистора производится от плюсового вывода генератора (и аккумулятора при первоначальном возбуждении). Схема управления регулятора на транзисторе V2, питается отдельно после замка зажигания. Плюс от замка зажигания приходит на точку Б регулятора. Таким образом, через контакты замка зажигания всегда проходит только ток управляющей части регулятора напряжения, который примерно в 100 раз меньше тока возбуждения. Это позволяет увеличить надежность и срок службы контактной группы замка зажигания.
Регуляторы напряжения Я112В применяется в генераторах с дополнительными диодами
Точка В регулятора всегда соединена с выходом генератора и аккумулятора. Пока на точке Б нет плюса, Составной транзистор V4 V5 закрыт и ток возбуждения идти не может, это защищает аккумулятор от разрядки при выключенном двигателе. При включении зажигания, плюс приходит на точку Б. По резистору R6 возникает положительное смещение на базе составного транзистора, появляется ток базы и транзистор V4 V5 открывается. Транзистор V2 закрывается и плюс на его коллекторе поддерживает открытый режим транзистора V4 V5, появляется ток возбуждения (точка В, Обмотка возбуждения, точка Ш транзистор V5, масса). Генератор возбуждается и напряжение повышается. Транзистор V2 закрыт, потому, что цепь его базы не проводит тока потому, что стабилитрон закрыт. Выходное напряжение генератора приложено к делителю R1R2, часть этого напряжения действует на стабилитроне V1. Напряжение повышается до напряжения стабилизации и стабилитрон открывается, появляется ток R1, V1, база транзистора V2, и транзистор открывается. Потенциал его коллектора заземляется, диод V3 мгновенно закрывается, и ток базы выходного составного транзистора обрывается, он закрывается, и ток возбуждения генератора прекращается, напряжение генератора начинает падать. Когда на стабилитроне V1 напряжение станет меньше напряжения стабилизации, стабилитрон закроется, прекратится ток базы транзистора V2, и он закроется, на его коллекторе появится плюс, который откроет диод V3, появится ток базы транзистора V4 V5 и он откроется, появится ток возбуждения, и напряжение начнет расти. Далее все повторится. Цепочка Rк С2 обеспечивает обратную связь, по которой проходит импульс, обеспечивающий четкое срабатывание всей схемы. Регулятор все время работает в режиме переключения, в момент, когда стабилитрон открывается, транзистор V2 начинает открываться и закрывает составной транзистор, на коллекторе V4 появляется плюс, который скачком через конденсатор попадет на базу V2, и ускоряет его открытие, это ускоряет закрытие составного транзистора. Конденсатор С1 работает как фильтр, поддерживая независимость работы стабилитрона от скачков напряжения, связанных с работой самого регулятора.
Сопротивления Rб, R4, R3, обеспечивают режимы работы транзисторов.
Диод V6 шунтирует обмотку возбуждения при резком прекращении тока. В момент закрытия составного транзистора, ток резко прекращается и в обмотке возбуждения возникает ЭДС самоиндукции, которая импульсом высокого напряжения прикладывается к закрытому транзистору, транзистор может быть пробит. Шунтирующий диод имеет такое направление, что импульсом этого напряжения он открывается и накоротко замыкает обмотку возбуждения, ток самоиндукции гаснет, не создавая скачка напряжения. Про регулятор напряжения Я 112 А см. здесь
|
Схемное и конструктивное исполнение регуляторов напряжения
Конструкция, технология изготовления
и схемное исполнение регуляторов
напряжения тесно связаны друг с другом.
Основные тенденции развития
конструкций и схем обуславливаются
стремлением миниатюризировать
регулятор, чтобы при встраивании в
генератор Он занимал меньше места,
увеличить число выполняемых им функции
(например, наряду со
стабилизацией напряжения сообщать о
работоспособности генераторной
установки, предотвращать разряд
аккумуляторной батареи при
неработающем двигателе), а также повысить
качество выходного
напряжения.
Вибрационные реле-регуляторы и
контактно-транзисторные регуляторы и
настоящее время полностью заменены
электронными транзисторными
регуляторами напряжения. С развитием
электроники наметились
существенные изменения в схемном и
конструктивном решениях
электронных регуляторов.
Теперь их
можно разделить на две группы –
регуляторы традиционного схемного
исполнения с частотой переключения,
меняющейся с изменением режима работы
генератора, и регуляторы со
стабилизированной частотой переключения,
работающие по принципу
широтно-импульсной модуляции (ШИМ). По
конструкции регуляторы
традиционного схемного исполнения
выполняются либо на навесных
элементах, расположенных на печатной
плат, либо в виде гибридных схем,
регуляторы с ШИМ могут быть гибридного
исполнения или полностью
выполненными на монокристалле кремния.
Число транзисторов в
традиционных схемах невелико, обычно
значительно меньше десятка, в
регуляторах с ШИМ это число составляет
несколько десятков. Последнее
стало возможно с развитием электроники,
так как в микросхемах,
выполненных на монокристалле кремния,
стоимость схемы мало зависит от
числа транзисторов. Применение же ШИМ
позволяет повысить качество
стабилизации напряжения и предотвратить
влияние на регулятор внешних
воздействий.
Современные регуляторы выполняются в
основном встроенными в
генератор. Тем не менее, отечественная
промышленность выпускает целую
серий малогабаритных регуляторов
напряжения для размещения вне
генератора. Эти регуляторы выполняются
в идентичных корпусах, по
практически одинаковой схеме, на
унифицированной крепежной панели с
набором отверстий, позволяющих
устанавливать регуляторы на разные
модели автомобилей. Регуляторы
предназначены для замены ранее
выпускавшихся реле-регуляторов,
контактно-транзисторных регуляторов
и
устаревших транзисторных регуляторов,
кроме регулятора 13.3702-01
автомобилей “Волга” ГАЗ-31029 И “Газель”
ГАЗ-33021, схема которого
представлена на рис. 3.17. Измерительным
элементом этого регулятора
является делитель напряжения на
резисторах R1, R3, R4, причем резистор R1
подбирается при настройке. Элементом
сравнения представлен стабилитрон
VD1, причем стабилитрон, в отличие от
схемы на рис.
3.4, включен в
эмиттерную цепь транзистора VT1, что
увеличивает величину тока через
стабилитрон и, следовательно, точность
поддержания стабильности
напряжения.
Часть схемы на транзисторах VT1, VT4 является
регулирующим органом.
Транзисторы VT3, VT4 — включены по схеме
составного транзистора (схема
Даолингтона).
Наиболее часто коммутатор
выходит из строя по причине добавочного
резистора
Схема работает следующим образом: при
открытом транзисторе VT1 открыт
и транзистор VT2, так как его базовый ток
протекает через .переход эмиттер-
коллектор VT. В то же время закрыт составной
транзистор VT3, VT4,
поскольку его переход эмиттер-база
зашунтирован переходом эмиттер-
коллектор транзистора VT2. Если транзистор
VT1 закрыт, что бывает при
напряжении ниже напряжения настройки
регулятора (ток через стабилитрон
VD1 не протекает), то закрыт и транзистор
VT2 и открыт составной
транзистор VT3, VТ4.
В схеме регулятора имеется резистор
жесткой обратной связи R2. Переход
составного транзистора VT3, VT4 в открытое
состояние подключает резистор
R2 параллельно резистору R4 входного
делителя напряжения, что приводит к
скачкообразному повышению напряжения
на стабилитроне VD1,
ускоренному отпиранию транзисторов
VT1, VT2 и запиранию транзисторов
VT3, VT4. Запирание этих транзисторов
отключает резистор R2 от резистора
R4, что способствует скачкообразному
уменьшению, напряжения на
стабилитроне VD1 и его ускоренному
запиранию. Таким образом, резистор
R2 повышает частоту переключения
регулятора напряжения.
Конденсатор С1 осуществляет фильтрацию
колебании входного напряжения
и исключает их влияние на работу
регулятора напряжения.
Транзистор VT5 выполняет в схеме две
функции. При нормальном режиме
работы он обеспечивает форсированный
переход транзисторов VT2 — VT4
регулятора из закрытого состояния в
открытое и обратно, чем снижает
потери в них при переключении, т.
е.
вместе с конденсатором С2 и
резистором R12 осуществляет гибкую
обратную связь в регуляторе.
Запирание составного транзистора VT3,
VT4 вызывает резкое, понижение
потенциала его коллектора. При этом по
цепи: переход эмиттер-база
транзистора VT5, резистор R12, конденсатор
С2 начинает протекать ток, что
приводит к отпиранию транзистора VT5 и
обеспечивает в результате
форсированное отпирание транзистора
VТ2 и ускорение запирания
составного транзистора VT3, VT4. При
отпирании транзистора VT3, VT4
транзистор VT5 находится в закрытом
состоянии и конденсатор С2,
разряжаясь, формирует запирании VT2 и
сокращает время отпирания
составного транзистора VT3, VT4.
В аварийном режиме схемы на транзисторе
VT5 осуществляет защиту
выходного транзистора регулятора VT3,
VT4 от перегрузки. Замыкание в
цепи обмотки возбуждения генератора
вызывает изменение потенциала
коллектора транзистора VT4.
Зарядный ток
конденсатора С2 открывает VT5
и следовательно, транзистор VT2. При этом
транзистор VT3, VT4 запирается.
После заряда конденсатора ток в его
цепи пропадает, VT5 закрывается,
закрывается VT2, открывается VT3, VT4. Процесс
повторяется, а выходной
транзистор переходит в автоколебательный
режим. При этом среднее
значение силы тока через транзистор
невелико и не может вывести его из
строя. Диод VDЗ является в схеме регулятора
гасящим диодом. Диод VD4
защищает регулятор от импульсов
напряжения обратной полярности.
Остальные элементы схемы обеспечивают
нужный режим работы
полупроводниковых элементов схемы.
Регулятop напряжения 131.3702
автомобилей ГАЗ-3307 имеет дублированный
вывод LU и дополнительный
вывод “+” для создания второго уровня
регулируемого напряжения,
регулятор 121.3701 в малогабаритном
исполнении имеет аналогичную схему,
измененную, однако, таким образом, что
он может работать с генератором по
схеме рис.
3.6, а, т.е. имеющим обмотку
возбуждения, соединенную с
“массой”. Регулятор 201.3702, призванный
заменить устаревшие регуляторы
РР350, РР350А; 2012.3702, заменивший РР350Б;
22.3702, заменивший РР362
и 221.3702, заменивший РР362А, имеют идентичное
схемное исполнение.
Регулятор напряжения 4202.3702 автомобиля
ЗИЛ-5301 “Бычок” (рис. 3.18)
снабжен автоматической системой
изменения уровня напряжения в
зависимости от температуры электролита
аккумуляторной батареи.
Терморезистор, помещенный в электролит,
включен параллельно одному из
плеч входного делителя напряжения.
Изменение сопротивления
терморезистора из-за изменения температуры
охлаждающей жидкости и
перестраивает регулятор.
Интегральные регуляторы напряжения
встраиваются в генератор, они
неразборные и ремонту не подлежат. На
рис. 3.19 представлены схемы
регуляторов Я112А1, Я112В1 и Я120М1. Они
выполнены по гибридной
технологии на керамической подложке с
нанесением на нее толстопленочных
резисторов, распайкой переходов выходного
транзистора, гасящего диода и
навеской микросхемы, состоящей из
стабилитрона и входного транзистора.
Схемы регуляторов достаточно просты.
Базовым является регулятор напряжения
Я112А1. Регулятор Я112В1
отличается тем, что для работы в схеме
рис. 3.6, в, в нем добавлен выход “Б”,
к которому напряжение подводится через
выключатель зажигания. При
неработающем двигателе на выходе “Б”
нет напряжения, ток в базовой цепи
транзистора VT2 не протекает, он закрыт,
не пропускает ток от
аккумуляторной батареи на обмотку
возбуждения.
Регулятор Я120М1 также имеет дополнительный
вывод Д, т.к. он работает в
схеме по рис. 3.6, е, а также вывод Р для
подключения переключателя
посезонной регулировки. Схема регулятора
напряжения 17.3702, в который
встраивается щеточный узел генератора
37.3701 автомобилей ВАЗ,
приведена на рис. 3.20. Регулятор предназначен
для работы в схеме рис. 3.6,
д, и также имеет дополнительный вывод.
Регулятор напряжения 1702.3702
имеет схемную защиту от коротких
замыканий в обмотке возбуждения
генератора.
Примером регулятора напряжения с ШИМ
является регулятор Я212А11 Е.
Регулятор аналогичен регулятору FL14U4C
фирмы Bosch. Он
изготавливается по гибридной технологии
в металлостеклянном корпусе,
схожем по конфигурации корпусом мощного
транзистора. Схема регулятора
представлена на рис. 3.21.
Основу регулятора составляет микросхема,
выполненная на кристалле
кремния. Схема содержит входной делитель
А1, параметрический
стабилизатор напряжения А2,
усилитель-интегратор A3, источник опорного
напряжения А5, бистабильный триггер А6
и выходной усилитель А7. Вне
микросхемы в регуляторе располагаются
балластное сопротивление
параметрического стабилизатора
источника питания микросхемы и
токоограничивающего сопротивление R2,
а также выходной транзистор VT1
и гасящий диод VD1. Питание элементов
микросхемы стабилизируется, а
эталонное опорное напряжение создается
источником А5.
Регулятор работает следующим образом
— напряжение генератора через
входной делитель А1 подается на
неинвертирующий вход усилителя-
интегратора A3, где сравнивается с опорным
напряжением. Если напряжение
генератора равно номинальному уровню,
то схема выдает через
бистабильный триггер А6 и выходной
усилитель А7 сигнал на переключения
выходного транзистора с равенством
времен нахождения его в открытом и
закрытом состояниях. Чем больше отклонение
напряжения генератора от
номинального уровня в ту или другую
сторону, тем больше или меньше
время заряда-разряда конденсатора
интегратора. Напряжение на
конденсаторе фиксируется бистабильным
триггером А6, заставляющим через
выходной усилитель А7 выходной транзистор
VT1 длительнее находиться в
открытом или закрытом состояниях. Через
компаратор обратной связи А4 на
инвертирующий входах подается добавочное
напряжение.
Таким образом, регулятор осуществляет
коммутацию в цепи обмотки
возбуждения с фиксированной частотой,
лежащей в пределах 460Гц — 2,5КГц
(в зависимости от настройки регулятора)..jpg)
Стабилизация же напряжения, как
и в традиционной схеме регулятора,
происходит за счет изменения
относительного времени включения
обмотки возбуждения в цепь питания с
соответствующим изменением средней
величины тока в ней. Применение
регуляторов с ШИМ непрерывно расширяется.
Некоторые зарубежные
фирмы, особенно японские и американские,
подводят в такие регуляторы
сигнал от вывода фазы генератора,
заставляющий при неработающем
генераторе сократить относительное
время включения транзистора и,
следовательно, доводить ток возбуждения
до величины, не опасной для
разряда батареи. Регулятор, кроме того,
управляет и лампой контроля
работоспособности генераторной
установки. В настоящее время многие
отечественные фирмы выпускают аналоги
перечисленных выше
регуляторов.
В системах на два уровня напряжения
(14/28 В) регулятор поддерживает
напряжение только на низкой уровне, а
высокое напряжение получается с
помощью трансформаторно-выпрямительного
блока, включаемого по схеме
рис.
3.6, г, или электронного преобразователя.
На автомобилях ЗИЛ-4331, ЗИЛ-133ГЯ с
генератором 3822.3701, имеющим
выводы всех трех фаз генератора, а также
ЗИЛ-53014 “Бычок” с генератором
2022.3771, имеющим такие же выводы, применяется
трансформаторно-
выпрямительный блок (ТВВ) 1212.3759,
рассчитанный на номинальную силу
тока 8 А при массе 3,3 кг. ТВБ представляет
собой трехфазный
трансформатор с коэффициентом
трансформации, равным 1 (по 45 витков
провода ПЭТВ — 2 диаметром 1,6 мм в каждой
обмотке), и мостовой
выпрямитель. Соединение обмоток — в
“треугольник”. Применение двух
уровней напряжения позволяет повысить
надежность работы ламп, т.к. при
напряжении 12 В лампы устойчивей
выдерживают динамическое
воздействие, и уменьшить габариты
пусковой системы.
Регулирование напряжения и распределение нагрузки
Генератор постоянного тока Регулирование напряжения
Очень важно, чтобы перед распределением мощности в любой системе, чтобы она имела постоянное напряжение, процесс поддержания постоянного напряжения называется регулированием напряжения.
.
Регулирование напряжения
Подача постоянного напряжения является важнейшим фактором эффективной работы электрооборудования самолета. Напряжение, создаваемое генератором, зависит от скорости изменения потока, чем больше скорость изменения потока, тем больше напряжение, создаваемое генератором.
Следовательно, выходное напряжение генератора можно контролировать, изменяя скорость вращения или силу тока поля, который изменяет напряженность поля или поток.
Если повышение или понижение напряжения изменением скорости генератора не является практичным решением для поддержания постоянного выходного напряжения, поэтому ток возбуждения изменяется, поскольку его можно удобно контролировать.
Наиболее простым регулятором напряжения может быть реостат, включенный последовательно с цепью возбуждения. Если реостат настроить на увеличение сопротивления в цепи возбуждения, то через обмотку возбуждения протекает меньший ток и уменьшается напряженность магнитного поля, в котором вращается якорь.
Следовательно, выходное напряжение генератора уменьшается. Если сопротивление в цепи возбуждения уменьшить с помощью реостата, через обмотки возбуждения протекает больший ток, магнитное поле становится сильнее, и генератор выдает большее напряжение.
БАЗОВЫЙ РЕГУЛЯТОР НАПРЯЖЕНИЯ
Регулятор напряжения на угольной свае
Уголь имеет зернистую поверхность, и контактное сопротивление между двумя углеродными поверхностями, которые удерживаются вместе, зависит от фактической площади контакта и давления, с которым две поверхности прилегают друг к другу. удерживаться вместе.
Когда несколько угольных дисков или шайб расположены в виде стопки и соединены последовательно с шунтирующим полем генератора, сопротивление цепи возбуждения можно изменять, увеличивая или уменьшая давление, приложенное к концам свая и изменения в выходном напряжении генератора могут быть получены.
Конструкция
Блок сваи заключен в керамическую трубку, которая, в свою очередь, заключена в прочный корпус или, в более общем случае, в ребристый корпус для отвода тепла, выделяемого сваей.
Количество, диаметр и толщина шайб, составляющих ворс, варьируются в зависимости от конкретной роли регулятора. Контакт на каждом конце ворса выполнен углеродными вставками или в некоторых типах регуляторов серебряными контактами внутри углеродных вставок
КОНСТРУКЦИЯ РЕГУЛЯТОРА НАПРЯЖЕНИЯ С УГЛЕРОДНОЙ КАРТЫ
Функции каждого компонента следующие:
Винт сжатия: средство создания сжатия сваи и компенсации эрозии сваи в течение срока ее службы.
Пружинная пластина и арматура: сжимает сваю до положения минимального сопротивления.
Катушка напряжения: содержит большое количество витков медного провода и вместе с сердечником образует электромагнит при подключении к выходу генератора.
Магнитный сердечник: концентрирует магнитный поток катушки; он также используется для регулировки напряжения во время обслуживания.
Биметаллические шайбы: обеспечение температурной компенсации
Рабочий
В статических условиях системы генератора угольная свая полностью сжата и обеспечивает минимальное сопротивление, а поскольку на якорь не действует магнитное «натяжение», следовательно, сопротивление в цепи шунтирующего поля генератора равно минимальный, а воздушный зазор между якорем регулятора и сердечником электромагнита максимальный
Когда генератор начинает работать, его выходное напряжение также увеличивается, которое подается на катушку напряжения, и результирующее поле создает увеличивающееся «тяговое усилие» на якоре, пока не установится равновесие между магнитной силой и силой управления пружиной угольная куча.
Если выходное напряжение генератора увеличивается, напряжение на катушке напряжения также увеличивает притяжение якоря к себе, тем самым уменьшая сжатие сваи, что увеличивает воздушный зазор между дисками для увеличения ее сопротивления. Увеличение сопротивления свай снижает ток возбуждения и напряженность поля, тем самым снижая выходную мощность генератора.
Если выходное напряжение генератора уменьшается, напряжение на катушке напряжения также уменьшает тяговое усилие якоря, тем самым увеличивая сжатие сваи, что уменьшает воздушный зазор между дисками и уменьшает ее сопротивление. Уменьшение сопротивления сваи увеличивает ток возбуждения и напряженность поля, тем самым увеличивая выходную мощность генератора.
ПРИМЕЧАНИЕ: При увеличении выходного напряжения генератора сопротивление регулятора угольной сваи увеличивается из-за увеличения воздушного зазора между дисками, однако воздушный зазор между регулятором угольной сваи и катушкой напряжения уменьшается из-за расширение углеродных свай.
Точно так же при уменьшении выходного напряжения генератора сопротивление регулятора угольной сваи уменьшается из-за уменьшения воздушного зазора между угольными дисками, однако воздушный зазор между регулятором угольной сваи и катушкой напряжения увеличивается из-за сжатия угольных свай .
РАБОТА РЕГУЛЯТОРА НАПРЯЖЕНИЯ С УГЛЕРОДНОЙ СТОЙКОЙ
Виброконтактный регулятор / трехсекционный регулятор
Виброконтактный регулятор иногда также называют трехблочным регулятором, поскольку он состоит из следующих трех блоков
Регулятор напряжения
Регулятор тока
Реле отключения обратного тока
Однако иногда регулятор может состоять только из регулятора напряжения и тока.
РЕГУЛЯТОР НА ТРЕХ БЛОКАХ
Регулятор напряжения
Регулятор напряжения состоит из катушки напряжения, соединенной параллельно с выходом генератора, поэтому одинаковое напряжение проходит через якорь и катушку напряжения.
Он состоит из набора контактов, которые размыкаются или замыкаются в зависимости от выходной мощности генератора и постоянного сопротивления. Есть два пути прохождения тока.
Когда выходное напряжение генераторов постоянно, ток протекает через контактные точки, а контакты остаются замкнутыми, позволяя току течь в обмотки возбуждения, как показано зелеными стрелками. Идти по пути наименьшего сопротивления.
Когда выходное напряжение генератора выходит за пределы указанного диапазона, сила катушки напряжения увеличивается, что приводит к размыканию контактов, и это вводит резистор в обмотки возбуждения, и ток течет через резистор, как показано синими стрелками, тем самым уменьшая поле ток возбуждения и впоследствии снижает выходную мощность генератора.
Когда выходное напряжение падает до указанного диапазона, контакты замыкаются (с помощью пружинного механизма) и резистор шунтируется, позволяя полному току возбуждения вернуться в поле.
Цикл включения/выключения повторяется, поэтому они называются вибрационными контактами. Однако их нельзя использовать для сильноточных приложений, таких как регулятор напряжения на угольной свае, поскольку постоянное замыкание и размыкание контакта может вызвать искрение.
РЕГУЛЯТОР НАПРЯЖЕНИЯ ВИБРОКОНТАКТНОГО ТИПА
Регулятор тока
Регулирование тока осуществляется аналогичным образом, т.е. путем управления током возбуждения. Однако токовая катушка соединена последовательно с выходом генератора.
При высоких нагрузках выходного напряжения может быть недостаточно для размыкания контактов. В результате выход будет продолжать увеличиваться до тех пор, пока не будет достигнут максимальный номинальный ток. В этот момент контакты регулятора тока размыкаются и резистор подключается к обмоткам возбуждения. Как показано синими стрелками.
Точность этого типа регулирования зависит от номинала резистора и натяжения пружины.
В случае высокой скорости вращения ротора и низкой электрической нагрузки на генератор выходное напряжение может превышать указанное напряжение системы, несмотря на то, что поле подается через резистор.
РЕГУЛЯТОР ТОКА С ВИБРОКОНТАКТОМ
Реле отключения обратного тока
Реле отключения обратного тока может использоваться вместе с регулятором напряжения и тока или может использоваться как самостоятельный блок в качестве защитного устройства. В нормальных условиях ток течет от генератора к шине. Однако, если генератор выходит из строя, существует вероятность того, что ток может течь по шине к генератору, заставляя его работать как двигатель, что приводит к повреждению привода двигателя. Следовательно, используется реле отключения обратного тока.
Он состоит из двух катушек: катушки напряжения, соединенной параллельно с генератором, и катушки тока, соединенной последовательно с генератором.
При нормальных условиях работы ток течет в катушке тока и напряжения, поскольку направление тока одинаковое, магнитное поле, создаваемое ими, также аналогично, и они помогают друг другу, таким образом удерживая контакты замкнутыми, как показано на зеленые стрелки.
Даже в случае отказа генератора или отказа двигателя генератор не будет генерировать напряжение. Поскольку шина находится под более высоким напряжением, чем генератор, ток будет течь от шины к генератору, как показано синие стрелки. Поскольку мы можем заметить, что ток от шины будет противоположного направления, поэтому поток, создаваемый теперь катушкой тока, будет противоположен направлению катушки напряжения. Следовательно, контакт теперь разомкнется, таким образом отключив генератор шины.
Контактные точки нормально разомкнуты, так как если генератор отключен, это предотвратит обратный поток тока к генератору.
Обычно используются с регулятором напряжения и тока, поскольку это предотвратит его ненужную работу, когда ток и напряжение изменяются в зависимости от нагрузки или скорости генератора.
РЕЛЕ ОБРАТНОГО ТОКА
Твердотельный (электронный) регулятор напряжения
Существует множество типов и конфигураций электронных регуляторов напряжения.
На приведенном ниже рисунке показаны три транзистора (NPN) TR1, TR2 и TR3, два диода D1 и D2, переключатель генератора, полевое реле, стабилитрон Z, резисторы R1, R2 и переменный резистор RV1.
Когда выключатель генератора замкнут, питание от шины или аккумулятора подается на катушку полевого реле, и реле замыкается. Этот подаваемый ток на базу транзистора TR2 и через цепь деления напряжения R1, R2 и RV1 вместе со стабилитроном Z устанавливает рабочее напряжение системы.
При подаче питания на базу транзистора TR2 он включается, и ток течет к эмиттерно-коллекторному переходу. Усиленный выход эмиттера поступает на базу транзистора TR3, тем самым включая его, и через транзистор TR3 подается ток на поле генератора и на землю.
Когда генератор достигает заданного рабочего значения, стабилитрон Z пробивается, позволяя току течь через TR1 и, таким образом, переключая транзистор TR2 и транзистор TR3. Таким образом, ток в поле отключается.
Назначение диода D1 – обеспечить путь, по которому ток может падать медленнее, когда транзистор TR3 выключен.
Когда выходное напряжение генератора падает, стабилитрон Z прекращает проводимость, и ток снова начинает течь через транзисторы TR2 и TR3 и восстанавливает ток в обмотке возбуждения.
Эта последовательность операций повторяется, и выходное напряжение генератора поддерживается на текущем рабочем уровне.
Рабочее значение можно регулировать с помощью переменного сопротивления RV1.
ТВЕРДОТЕЛЬНЫЙ РЕГУЛЯТОР НАПРЯЖЕНИЯ
Генератор постоянного тока с параллельным распределением нагрузки
Большинство современных самолетов имеют несколько двигателей и, следовательно, несколько источников питания. Желательно, чтобы генераторы, приводимые в движение каждым двигателем, работали параллельно, чтобы в случае отказа двигателя или его генератора не было прерывания основного источника питания.
Параллельная работа требует равного распределения нагрузки между генераторами, чтобы их выходные напряжения были как можно ближе друг к другу при всех возможных условиях эксплуатации. Поскольку напряжение является единственным фактором, который необходимо учитывать для системы распределения питания постоянного тока, принципиальная схема параллельного подключения постоянного тока довольно проста.
Обычно применяемый метод называется «Контур выравнивания нагрузки». Генераторы соединены на отрицательной стороне через последовательный контур «Распределения нагрузки» или «Выравнивающий», содержащий уравнительную катушку (Ce), каждая катушка является частью отдельного регулятора напряжения. Сопротивления R1 и R2 подключены к отрицательной стороне генераторов.
В симметричном состоянии падение напряжения на каждой секции будет одинаковым, следовательно, суммарное падение напряжения будет равно нулю, и ток через выравнивающие катушки не будет течь.
ОСНОВНОЙ ПРИНЦИП РАСПРЕДЕЛЕНИЯ НАГРУЗКИ
Если генератор №. 1 распределяет большую долю, если общая нагрузка, чем генератор 2, это означает, что напряжение, генерируемое генератором № 1, также будет больше, чем напряжение генератора № 2. Следовательно, падение напряжения на резисторе R1 также будет больше, чем падение напряжения на R2, это позволит выравнивающему току Ie протекать через выравнивающие катушки таким образом, что напряжение, создаваемое генератором № 2, будет увеличиваться, а напряжение, создаваемое генератором № 1, будет уменьшаться. Таким образом поддерживается сбалансированное распределение нагрузки.
Приведенный выше пример представляет собой базовый принцип распределения нагрузки, однако в реальных авиационных системах схемы распределения нагрузки используются с регуляторами напряжения.
Когда они используются с регуляторами напряжения с угольной сваей, выравнивающие катушки наматываются на тот же магнитный сердечник катушки напряжения.
Если мы рассмотрим тот же случай, что и выше, то есть генератор № 1 распределяет большую нагрузку, чем генератор № 2, уравнительный ток будет течь в том же направлении, что и катушка напряжения. Оба тока будут помогать друг другу, что увеличит тягу якоря, что увеличит сопротивление угольной сваи и уменьшит ток возбуждения, тем самым уменьшив напряжение, генерируемое генератором № 1. В то время как в случае генератора № 2 ток будет течь в противоположном направлении. направлении и уменьшил сопротивление угольной сваи, что увеличит ток возбуждения и, таким образом, увеличит напряжение, генерируемое генератором № 2.
УГЛЕРОДНЫЙ РЕГУЛЯТОР НАПРЯЖЕНИЯ С ВЫРАВНИВАЮЩЕЙ КАТУШКОЙ
В случае регулятора напряжения с вибрирующими контактами конструкция немного отличается. Цепь не содержит сопротивления, они состоят из двух запараллеленных реле, катушки которых подключены к индивидуальному якорю генератора. Следовательно, в сбалансированном состоянии ток в каждой катушке параллельного реле одинаков, но противоположен по направлению.
Дополнительная катушка Eq, т.е. выравнивающая катушка, подключена к регулятору напряжения таким образом, что при уравновешенной нагрузке ток, протекающий через катушку напряжения и выравнивающую катушку, имеет одинаковое направление.
Если мы рассмотрим тот же случай, что и выше, т. е. генератор № 1 распределяет большую нагрузку, чем генератор № 2, в катушке напряжения генератора № 1 протекает большее напряжение. В том же направлении он размыкает контакт, что позволяет вводить сопротивление в цепь и функционировать аналогично редуктору с вибрирующим контактом. Следовательно, ток возбуждения уменьшается, что снижает напряжение, создаваемое генератором.
Регулирование напряжения переменного тока
Регулирование напряжения для системы переменного тока отличается от регулирования для системы постоянного тока, поскольку выходное напряжение переменного тока не может напрямую подаваться на поле или регулятор напряжения. Поле любого генератора питается постоянным током, если на поле подается переменный ток, то электромагнит будет постоянно менять свою полярность, так как направление тока через них будет меняться на противоположное.
Существует два типа используемых систем переменного тока: одна система с постоянной частотой, а другая система с переменной частотой, также известная как система с дикой частотой. Большинство современных самолетов имеют систему постоянной частоты.
Регулирование напряжения генератора с дикой частотой
Регулятор напряжения состоит из сети магнитных усилителей или преобразователей, трансформаторов и мостовых выпрямителей, соединенных между собой. Возбуждение поля управляется двумя факторами: одним из них является ток нагрузки, а другим является ошибка между требуемым линейным напряжением и фактически полученным напряжением.
Сеть регулирования напряжения обеспечивает обнаружение ошибочных напряжений и необходимую перенастройку тока возбуждения.
Из диаграммы видно, что трехфазный выход генератора отводится в двух точках; на одном трехфазным трансформатором, а на другом трехфазным магнитным усилителем. Вторичная обмотка одной фазы трансформатора подключена к сети переменного тока.
обмотки однофазного магнитного усилителя с датчиком ошибки и три первичные обмотки подключены к мостовому «сигнальному» выпрямителю.
Постоянный ток Выходной сигнал выпрямителя затем подается через схему измерения напряжения, состоящую из двух плеч сопротивления, одно из которых (плечо «А») содержит устройство, известное как барреттер, характеристики которого поддерживают по существу постоянный ток через плечо, а другое (плечо «А»). плечо «Б») такого сопротивления, что ток, протекающий через него, изменяется линейно с линейным напряжением
ЧАСТОТНОЕ РЕГУЛИРОВАНИЕ НАПРЯЖЕНИЯ
Два сигнала тока, которые обычно равны при требуемом линейном напряжении, подаются в противоположных направлениях по сети переменного тока. выходные обмотки в магнитном усилителе ошибки. Когда происходит изменение уровня напряжения, результирующее изменение тока, протекающего через плечо «В», разбалансирует измерительную цепь, и, поскольку эта цепь выполняет ту же функцию, что и цепь постоянного тока.
обмотка управления, она изменяет реактивное сопротивление магнитного усилителя ошибки переменного тока. выходные обмотки и вырабатывается усиленный ток сигнала ошибки.
После выпрямления сигнал затем подается в виде постоянного управляющего тока на трехфазный магнитный усилитель, что вызывает его реактивное сопротивление и переменный ток. выход менять тоже. Это приводит к увеличению или уменьшению, в зависимости от ситуации, тока возбуждения обмотки возбуждения ротора генератора, продолжающегося до тех пор, пока линейное напряжение снова не создаст условия сбалансированного сигнала в цепи определения ошибки.
Регулирование напряжения с постоянной частотой
Регулирование выхода системы с постоянной частотой также основано на принципе управления возбуждением поля.
Цепь состоит из трех основных секций
Детектор ошибки напряжения
Предусилитель
Усилитель мощности
Функция детектора ошибки напряжения заключается в контроле выходного напряжения генератора, сравнении его с фиксированным эталонным напряжением и передаче любой ошибки на предварительный усилитель.
Он состоит из трехфазного мостового выпрямителя, подключенного к выходу генератора, и мостовой схемы, два плеча которой содержат газонаполненный регулятор Lubes, а два — сопротивления.
Внутренние характеристики ламп таковы, что они поддерживают практически постоянное падение напряжения на своих соединениях для широкого диапазона тока через них, и по этой причине они устанавливают опорное напряжение, с которым постоянно сравнивается выходное напряжение.
Выходная сторона моста подключается к обмотке управления «ошибкой» предварительного усилителя, а затем от этого усилителя к обмотке управления «сигналом» второго каскада или усилителя мощности. Оба каскада представляют собой трехфазные магнитные усилители. Затем окончательный усиленный сигнал подается на обмотки возбуждения генератора.
РЕГУЛИРОВАНИЕ НАПРЯЖЕНИЯ ПОСТОЯННОЙ ЧАСТОТЫ
Выход мостового выпрямителя напряжение немного ниже, чем среднее значение трех цепей переменного тока.
линейные напряжения; его можно регулировать с помощью переменного резистора (RV1) для приведения системы регулятора в сбалансированное состояние для любого номинального значения линейного напряжения.
Сбалансированное состояние мостовой схемы достигается, когда напряжение, приложенное к мосту (точки «A» и «B), ровно в два раза превышает падение напряжения на двух трубках.
Поскольку при этом условии падение напряжения на резисторах R1 и R2 будет равно падению на каждой трубке, то ток в выходной цепи на обмотку контроля ошибок предварительного усилителя не будет течь
Если переменный ток линейное напряжение должно подняться выше или ниже фиксированного значения, падение напряжения на резисторах R1 и R1 будет разным, вызывая дисбаланс мостовой схемы и протекание тока на обмотку управления «ошибкой» предварительного усилителя.
Направление и величина тока будут зависеть от того, выше (положительный сигнал ошибки) или ниже (отрицательный сигнал ошибки) сбалансированное номинальное значение, а также от величины отклонений.
При протекании тока через обмотку управления «ошибкой» установленный магнитный поток изменяет общий поток в сердечниках усилителя, тем самым устанавливая пропорциональное изменение выходного сигнала усилителя, которое подается на сигнальную обмотку силовой части усилитель звука.
Если сигнал ошибки отрицательный, это вызовет увеличение потока в сердечнике, тем самым увеличивая выходной ток усилителя мощности в обмотке возбуждения генератора.
При положительном сигнале ошибки поток в сердечнике и ток возбуждения уменьшаются, таким образом, выход генератора регулируется до заданного значения, при достижении которого мостовая схема детектора ошибки восстанавливается до сбалансированного состояния.
Распределение нагрузки генераторов переменного тока
Концепция распределения нагрузки или параллельного подключения генераторов отличается для генераторов переменного тока по сравнению с генераторами постоянного тока.
Поскольку в генераторах постоянного тока необходимо учитывать только напряжение, для генератора переменного тока необходимо учитывать как напряжение, так и частоту. системы с дикой частотой, поскольку частота различна, и два разных генератора не могут быть соединены вместе.
Распределение нагрузки системы с постоянной частотой
В системе переменного тока существует два вида нагрузки, которые существуют в любой системе
Реальная нагрузка
Реактивная нагрузка
Распределение реальной нагрузки
Реальная нагрузка – это фактическая выходная мощность рабочей нагрузки в киловаттах (кВт), реальная нагрузка напрямую связана с входной мощностью генератора. Таким образом, реальное управление распределением нагрузки должно применяться к двигателю путем регулировки крутящего момента на выходном приводном валу.
Реальное распределение нагрузки контролируется реальной относительной скоростью вращения параллельных генераторов, которая, в свою очередь, управляется приводами с постоянной скоростью.
Трансформаторы тока определяют фактическое распределение нагрузки на выходе каждого из параллельно включенных генераторов переменного тока. Когда ток протекает через эти трансформаторы, в них индуцируется напряжение, и ток будет течь в контуре распределения нагрузки. Каждый из трансформаторов тока, последовательно соединенных друг с другом в петлю, имеет параллельно подключенный детектор ошибок.
РЕАЛЬНАЯ СХЕМА РАСПРЕДЕЛЕНИЯ НАГРУЗКИ
Предположим, что в сбалансированном состоянии ток 5 А протекает с выхода трансформатора тока. Поскольку весь ток во всех трансформаторах постоянен, через детектор ошибок не будет протекать ток.
Если блок привода генератора № 1 увеличит свой выходной крутящий момент, из-за чего увеличится скорость вращения якоря и, следовательно, увеличится скорость изменения магнитного потока. Из-за увеличения скорости изменения потока мощность генератора увеличится, и на него будет приходиться большая доля нагрузки, чем на два других генератора переменного тока, которая уменьшится на пропорциональную величину.
Предположим, что выход трансформатора тока генератора № 1 увеличился до 7 ампер, поэтому это будет означать, что выход трансформаторов № 2 и 3 уменьшится на 1 ампер каждый до 4 ампер, так что средний ток ток в цепи по прежнему 5 ампер.
Согласно первому закону Кирхгофа разница между каждым трансформатором тока и средним током будет проходить через детекторы ошибок в противоположных направлениях для контроллера нагрузки 1 и в одном направлении для контроллеров нагрузки 2 и 3.
Этот сигнал после усиления будет отправлен на регуляторы скорости, чтобы указать CSDU для поколения № 1 уменьшить крутящий момент (скорость), а CSDU для поколения № 2 и 3 увеличить крутящий момент (скорость). пока ток в каждом трансформаторе снова не станет равным, а реальная нагрузка снова не будет сбалансирована.
Распределение реактивной нагрузки
Распределение реактивной нагрузки представляет собой векторную сумму индуктивного и емкостного тока и напряжения в системе и выражается в реактивных киловольт-амперах (кВАр).
Он также известен как «Бесплетневая нагрузка».
Распределение реактивной нагрузки управляется током возбуждения возбуждения так же, как регулирование напряжения генератора постоянного тока.
СХЕМА ЦЕПИ РАСПРЕДЕЛЕНИЯ РЕАКТИВНОЙ НАГРУЗКИ
Определение несбалансированных нагрузок трансформаторами тока такое же, как и в случае реальной нагрузки, однако реактивная нагрузка должна передаваться на детектор ошибок с помощью взаимные реакторы.
Взаимный дроссель представляет собой фазосдвигающий трансформатор, обеспечивающий обнаружение детектором ошибок только той части тока, которая составляет
.0° в противофазе с напряжением (реактивная нагрузка).
Затем сигнал ошибки усиливается, и корректирующие сигналы отправляются в цепь возбуждения генератора для увеличения напряжения на генераторе низкого напряжения и снижения напряжения генератора с более высоким напряжением для балансировки реактивной нагрузки.
Что такое автоматический регулятор напряжения? Значение, принцип работы и применение
Автоматический регулятор напряжения используется для регулирования напряжения.
Он принимает флуктуации напряжения и превращает их в постоянное напряжение. Колебания напряжения в основном происходят из-за изменения нагрузки на систему питания. Перепады напряжения повреждают оборудование энергосистемы. Изменением напряжения можно управлять, установив оборудование контроля напряжения в нескольких местах, например, рядом с трансформаторами, генератором, фидерами и т. д. Регулятор напряжения предусмотрен более чем в одной точке энергосистемы для контроля изменений напряжения.
В системе питания постоянным током напряжение можно регулировать с помощью дополнительных генераторов в случае фидеров одинаковой длины, но в случае фидеров разной длины напряжение на конце каждого фидера поддерживается постоянным с помощью усилителя фидера. В системе переменного тока напряжением можно управлять с помощью различных методов, таких как повышающие трансформаторы, индукционные регуляторы, шунтирующие конденсаторы и т. д.,
Принцип работы регулятора напряжения
Он работает по принципу обнаружения ошибок.
Выходное напряжение генератора переменного тока получают через трансформатор напряжения, а затем выпрямляют, фильтруют и сравнивают с эталоном. Разница между фактическим напряжением и опорным напряжением известна как ошибка напряжения . Это напряжение ошибки усиливается усилителем и затем подается на основной возбудитель или вспомогательный возбудитель.
Таким образом, усиленные сигналы ошибки управляют возбуждением основного или вспомогательного возбудителя посредством понижающего или повышающего действия (т. е. управляют колебаниями напряжения). Управление выходом возбудителя ведет к контролю напряжения на клеммах основного генератора.
Применение автоматического регулятора напряжения
Основные функции АРН следующие.
- Он управляет напряжением системы и приближает работу машины к стабильному состоянию.
- Он распределяет реактивную нагрузку между генераторами, работающими параллельно.
- Автоматические регуляторы напряжения снижают перенапряжения, возникающие из-за внезапной потери нагрузки в системе.

Когда напряжение превышает значение 14, 2 Вольта, реле закрывается, и ток возбуждения прекращается, напряжение генератора падает, и регулятор снова включает ток возбуждения.Так с частотой 25 – 30 Гц, происходит включение – выключение тока возбуждения
В этом принципиальное отличие регулятора Я112В от Я112А (в Я112А питание управляющей части и выходного транзистора является общим)
Далее конденсатор заряжается, в момент закрытия стабилитрона, его минус оказывается приложен к базе V2, транзистор быстро закрывается, открывая составной транзистор. Конденсатор С2 разряжается, и отрицательный фронт с коллектора попадает на базу V2, ускоряя его закрытие, и открытие составного транзистора, соответственно.

