Содержание
Схема магнето мб 1 МК крот – зажигание мотоблока
Зажигание мб 1
- admin
- Стройка и ремонт
- 0
Усовершенствование зажигания в мотоблоке Крот своими руками
Теперь в магазинах для земельных работ можно приобрести любую технику, но многие в хозяйствах пользуются мотоблоками и мотокультиваторами времен застоя.
Иные хозяева пользуются мотоблоками Крот по 20 лет и вдруг поломка — отказал электронный блок зажигания МБ-1.
Основным недостатком электронного блока МБ-1 – его миниатюризация и схемная недоработка,
Хотя имеется проверенный вариант с легкими мотоциклами и мопедами – катушка генератора, электронная начинка и катушка зажигания — отдельные узлы и проблем в системе зажигания нет.
А в МБ-1 и обмотка катушки генератора очень тоненьким проводком выполнена и катушечка зажигания мала, а главное – электронная часть схемы находится на картере движка и нагревается градусов до 80.
А тиристор КУ202Н, используемый в схеме, рассчитан на 75 градусов. Потому и постоянные неисправности. Те же самые тиристоры использовались в схемах зажигания, эксплуатируемых на легких мотоциклах и на мопедах и надежно работали. Тонкий обмоточный провод генераторной катушки не дает вырабатывать больший ток и установить накопительный конденсатор на 1 мкФ.
Попробуйте разнести эти элемента зажигания. Приведу пример, как усовершенствовал блок зажигания знакомый по форуму.
Дальше повествование будет вестись от его лица:
— Катушка зажигания — автомобильная, с многократным запасом и искрой в два раза мощнее прежней.
Нашлась автомобильная катушка зажигания. В корпусе сгоревшего коммутатора смонтирована электронная схема.
Катушку зажигания смонтировал на пластине руля мотоблока.
От родного блока МБ-1 остались катушка генератора и катушечка датчика, на место от родной катушки зажигания установил вторую генераторную катушку,
нужно только подогнать под нее посадочное место.
На мотоблоке установлен маховик с четырьмя магнитами, один из них перевернут, чтобы не мудрить с фразировками обмоток — каждая генераторная катушка со своим диодным мостом.
После всех переделок – многократная надежность зажигания. Тиристор Т 122-25-8 военного образца, диодный мост на тысячу вольт, вечная катушка зажигания.
Электрическая схема зажигания:
На рисунке справа – подключение генераторных катушечек. Подключаются в точках А Б в левой схеме.
Диодный мостик – RC207.
Конденсатор С 1 — 1 мкФ.
Тиристор – на 10 ампер и на 800 вольт. Я поставил – Т 122-25-8. 25 А 800 В.
Диод VD1 — типа HER308, быстрого действия.
Диод VD2- 1N4007.
Резистор R1- в пределах 2 кОм.
Самое приятное то, что заводить мотоблок — одно удовольствие.
Доставка новых самоделок на почту
Получайте на почту подборку новых самоделок. Никакого спама, только полезные идеи!
*Заполняя форму вы соглашаетесь на обработку персональных данных
Становитесь автором сайта, публикуйте собственные статьи, описания самоделок с оплатой за текст.
.
Источник: https://USamodelkina.ru/7711-usovershenstvovanie-zazhiganiya-v-motobloke-krot-svoimi-rukami.html
Зажигание – это механизм, отвечающий за образование электрического импульса, требуемого мотоблоку для воспламенения заправляемого горючего. От исправности системы зажигания зависит первый запуск и последующая работа двигателя сельхозагрегата. Как и остальные, этот механизм нуждается в регулярном обслуживании и своевременном ремонте – это станет залогом стабильной работы ДВС при любых погодных и эксплуатационных условиях.
Устройство зажигания мотоблока
Система зажигания относится к перечню самых важных узлов как фирменного, так и самодельного мотоблока. Основная ее функция заключается в генерировании искры, которая нужна для воспламенения и постепенного сгорания топлива в хромированном цилиндре ДВС.
Простота заводского устройства узла позволяет выполнить собственноручный ремонт зажигания мотоблока, который, чаще всего, заключается в выставлении зазора между его элементами.
Однако, чтобы сделать это правильно, нужно изучить конструкцию узла.
Устройство зажигания любого хозяйственного сельхозагрегата включает катушку, которая изначально подключена к электрическому питанию системы, а также магнето и свечи. Во время запуска силового агрегата мотоблока происходит подача напряжения, в результате чего между магнитным «башмаком» и штатной свечой образуется ярко выраженная искра. Она необходима для мгновенного воспламенения горючего, которое в этот момент находится в камере сгорания мотора. Более детально о строении системы зажигания используемого мотоблока расскажет фото.
Электронная система зажигания мотоблока также часто комплектуется прерывателями, срабатывающими в автоматическом режиме при появлении любой из неисправностей узла. Это приводит к аварийному отключению электрического питания в сети.
Как выставить зажигание на мотоблоке?
О необходимости срочной регулировки зазора в системе зажигания подскажут следующие признаки:
- необходимость частых безрезультатных вытягиваний шнура стартера;
- запоздалая реакция двигателя мотоблока на манипуляции со стартером;
- полное отсутствие запуска ДВС сельхозагрегата.

Каждая из этих неисправностей говорит о том, что оператором должна быть проведена установка зажигания используемого в хозяйстве мотоблока. Правильный порядок действий для этого можно найти в инструкции по эксплуатации имеющейся техники. Однако руководство далеко не всегда есть под рукой у оператора. В таком случае зазор между встроенными модулем зажигания и маховиком можно выставить в такой последовательности:
- Сначала оператор должен закрыть свечу специальным угольником;
- Затем ее корпус потребуется прижать к головке штатного цилиндра ДВС;
- Далее свечу нужно провернуть в сторону, противоположную от отверстия, предусмотренного в торце хромированного цилиндра;
- После этого необходимо аккуратно повернуть коленчатый вал ДВС мотоблока – для этого достаточно потянуть шнур пускового механизма;
- В результате выполненных действий между встроенными электродами должна проскочить искра ярко-синего цвета. Если этого не произошло, значит необходимо проверить дистанцию между магнето и стартером мотоблока – она должна составлять от 0,1 до 0,15 мм.
В случае несоответствия этим требованиям зазор между элементами потребуется настроить.
Регулировка зажигания хозяйственного мотоблока многими опытными пользователями производится на слух. Для этого подходит как контактное, так и бесконтактное магнето. Чтобы самостоятельно настроить систему, необходимо:
- Завести двигатель и немного ослабить штатный трамблер;
- Медленно повернуть прерыватель в каждую из возможных сторон;
- Добиться максимальных оборотов заводского двигателя и быстро закрепить конструкцию;
- Прислушаться и найти момент, при котором мгновенно появляется искра;
- Поворачивая прерыватель, дождаться четкого щелкающего звука;
- Зафиксировать штатный крепеж трамблера.
В некоторых случаях правильно отрегулировать имеющийся зазор поможет стробоскоп.
Для настройки нужно:
- Разогреть силовой агрегат мотоблока;
- Подключить прибор к сети электрического питания сельхозагрегата;
- Установить датчик звука на высоковольтном проводе, подсоединенном к одному из цилиндров штатного ДВС;
- Аккуратно снять вакуумную трубку и заглушить ее любым подручным средством;
- Посмотреть, куда будет направлен свет от стробоскопа – он должен «смотреть» в сторону штатного шкива;
- Запустить двигатель и оставить его работать на холостом ходу;
- Прокрутить трамблер;
- Как только метки на встроенном шкиве совпадут с меткой, расположенной на крышке используемого устройства, повернуть гайку заводского прерывателя до конца.

Каждый из этих способов подходит для регулировки как на бензиновом, так и на дизельном мотоблоке. Главное в процессе самостоятельной настройки – не снимать катушку и другие элементы системы зажигания – это может привести к нарушению работы всего узла.
Как проверить катушку зажигания на мотоблоке?
Чаще всего проверка этого важного элемента зажигания мотоблока производится с использованием заведомо рабочего тестового образца. Если в процессе тестирования оказалось, что с установкой образца все начало работать так, как должно, значит штатная катушка зажигания мотоблока неисправна.
Однако, тестовый образец бывает под рукой далеко не у всех. Если его нет, значит необходимо попытаться проверить встроенную катушку другими способами. Перед этим нужно исключить любые поломки, которые могут появиться в кнопке запуска и высоковольтной проводке. Кроме того, пользователь должен внимательно изучить электрические схемы, в которых указано расположение элементов системы зажигания.
Дальнейшие способы проверки включают:
- измерение сопротивления встроенной катушки зажигания. Стоит отметить, что он не всегда используется пользователями сельхозтехники. Во-первых, оператор должен знать точные параметры сопротивления, создаваемого штатной катушкой. Во-вторых, кроме катушки индуктивности в конструкции системы зажигания предусмотрены полупроводниковые комплектующие, требуемые для генерирования нужного электрического импульса. Проблемы со всеми этими элементами можно выявить только при их нагреве. Чтобы правильно проверить катушку зажигания, потребуется отключить от нее колпачок и штатный бронепровод. Зная о точных параметрах сопротивления встроенного элемента, оператор сможет понять, какая именно деталь системы неисправна;
- проверку создаваемой искры при помощи специального прибора – он должен быть подключен к месту разрыва электрической цепи между высоковольтными проводами штатной катушки и свечи;
- тестирование катушки при помощи встроенной в конструкцию свечи – для этого нужно вывернуть встроенную свечу и аккуратно приложить ее корпусом к цилиндру.
Затем необходимо потянуть за ручку стартера и обратить внимание на искру, которая образуется между заводскими контактами свечи. Нужно отметить, что этот способ проверки имеющейся катушки приблизительный – свеча в этом случае находится не под нагрузкой, из-за чего в цилиндре ДВС отсутствует компрессия. В результате штатный маховик мотора будет вращаться быстрее.
Каждый из этих способов дает приблизительную информацию о состоянии катушки зажигания. Нужно помнить, что найти точную причину неисправности детали можно с использованием специализированных тестеров, которые есть только в специализированных мастерских.
Магнето для мотоблока – тестирование в домашних условиях
Магнето на мотоблок представляет собой конструктивно сложный элемент, который находится в постоянном контакте с высоковольтной проводкой и взаимодействует с электричеством. Из-за эксплуатации мотоблока в сырую погоду, случайных ударов и сбоев в подаче электрического питания эта деталь постепенно выходит из строя.
Проверить ее на предмет исправности достаточно просто, однако действовать оператору придется на свой страх и риск, так как единственный способ испытания детали в полевых условиях будет весьма опасным для всей системы зажигания.
Чтобы проверить магнето мотоблока, потребуется:
- На вкрученной в штатное месте свече аккуратно демонтировать колпачок и вставить вместо него небольшой гвоздь. Последний должен быть чистым, без признаков коррозии;
- Гвоздь должен быть установлен на расстоянии в 7 мм от стенки цилиндра штатного цилиндра силового агрегата мотоблока;
- Запустить двигатель сельхозагрегата;
- Проверить, появилась ли искра во время запуска мотора. Она должна быть окрашена в ярко-синий цвет и хорошо различима. Если это не так, значит магнето вышло из строя.
В случае поломки магнето его потребуется заменить. Сделать это можно своими руками, сняв неисправную и установив новую деталь.
Что делать, если нет искры на мотоблоке?
Если после проведенных тестов выяснилось, что пропала искра, то причину этой поломки нужно искать в главных элементах системы зажигания сельхозагрегата.
Для этого потребуется:
- осмотреть свечу – ее нужно вывернуть, используя для этого специальный ключ;
- свеча зажигания может быть полностью сухой – это свидетельствует о непопадании горючего в цилиндр двигателя, то есть о засорении топливных трубок или неисправности карбюратора;
- в некоторых случаях деталь оказывается мокрой от бензина и моторного масла. Причины этому заключаются в переизбытке смазки, которая содержится в топливе, или о ее просачивании с масляного картера двигателя непосредственно в цилиндр. В этом случае оператор должен снять свечу и тщательно просушить ее. После этого нужно просушить цилиндр, несколько раз интенсивно потянуть на себя трос стартера на двигателе с вывернутой свечой;
- реже всего из-за отсутствия правильного и своевременного обслуживания сельхозтехники на свече мотоблока образуется толстый сплошной слой нагара и высохших смолистых отложений. Чтобы восстановить свечу, нужно осторожно нагреть ее зажигалкой и смыть остатки смолы чистым бензином.
После этого деталь потребуется просушить и вкрутить на место. Если это не помогло, значит свечу необходимо заменить.
Во время снятия, очистки и повторной установки свечи важно действовать предельно аккуратно. Любое неосторожное движение может повредить электроды детали, из-за чего она больше не сможет генерировать искру.
Полезные видеоматериалы
Разные фирменные мотоблоки производства известных брендов отличаются друг от друга конструкцией встроенной системы зажигания. Чтобы знать, как правильно отрегулировать этот важный элемент, предлагаем видео, в которых содержится правильный порядок действий при настройке системы зажигания на самых распространенных моделях мотоблоков.
Для мотоблоков марки Нева:
Источник: https://tehnika4sad.ru/motobloki/zazhiganie.html
Система зажигания мотоблока является важным элементом сельскохозяйственного агрегата. Его задача образовать искру для возгорания топлива.
Периодически необходимо проводить ремонт зажигания мотоблока из-за некорректного эксплуатирования или износа основных деталей узла. Поломку нужно устранить максимально быстро для предотвращения изнашивания других запчастей и систем.
Регулировка зажигания может понадобиться, если приходится неоднократно дёргать трос стартера или мотор запускается не сразу, а с запозданием.
Нужно выполнить следующие действия:
- На свечу зажигания надевают угольник. Корпус надёжно прижимается к головке цилиндра, элемент поворачивается в другую сторону от отверстия на головке цилиндров;
- Поворачивается коленчатый вал. Нужно пару раз натянуть трос стартера. При вытягивании троса должна быть заметна голубая искра, которая проскакивает между электродами;
- При отсутствии искры проверяется зазор от магнитного башмака маховика до стартера. Оптимальная дистанция в 0,1 миллиметров.
Так, установка зажигания не займёт больше получаса. Если выполнить несложные манипуляции правильно и своевременно, можно предотвратить износ других деталей и систем мотоблока при высоких нагрузках.
Магнето для мотоблока
Магнето на мотоблок по принципу работы схож с катушкой зажигания – отвечает за появление искры.
Проверить магнето мотоблока можно следующим образом:
- Снимается колпачок с верха свечи и вставляется гвоздик. Все манипуляции нужно выполнять максимально осторожно, чтобы после перепроверки свечу можно было снова монтировать на место;
- Гвоздь располагается в семи миллиметрах от цилиндра агрегата;
- Свечу возвращают в своё стандартное положение и запускают двигатель мотоблока;
- Во время старта должна образовываться искра. При этом она будет сильной, с голубым оттенком. Если искра по параметрам отличается, это указывает на то, что проблема не устранена.
Во время проверки магнето важно следовать следующим правилам:
- свеча зажигания не выкручивается полностью. Это может спровоцировать потерю компрессии, маховик будет вращаться намного быстрее;
- данный метод неэффективен, если установлена электронная система зажигания.
Возникнуть проблемы могут и с ключевыми узлами системы; - дистанция между гвоздём в колпачке свечки и цилиндром бывает разной и зависит от специфики конструкции агрегата.
Катушка зажигания мотоблока способствует появлению искры, поджигающую топливо. Представленная схема позволяет ознакомиться с принципом её образования. Зажигание может быть бесконтактное (первое фото) или контактное (второе фото) в зависимости от принципа действия.
Первоначально катушку осматривают. На ней могут быть трещины, вмятины и прочие повреждения механического типа. Если конструкция катушки целостная, нужно искать другую причину неисправности.
Могут возникнуть следующие проблемы:
- измеряются данные сопротивления катушки. В этом случае нужно иметь представление о ключевых параметрах, при которых происходит данное сопротивление;
- задействуется прибор для определения искры. Стоимость такого аппарата достаточно высокая;
- используется свеча зажигания.
Её выворачивают и прикладывают к цилиндру. Далее следует дёрнуть трос стартера и проследить за искрой.
Перечисленные способы стоит использовать, если невозможно обратиться за квалифицированной помощью. Во время работы важно следить, чтобы не ударило током.
Выполнить ремонт вполне возможно своими руками, следуя простым советам. Для облегчения работы, можно просмотреть видео-инструкцию.
Для мотоблоков таких марок, как Нева, Урал, Агро, Зубр, Салют, Крот, Каскад, МТЗ и Хонда действия при настраивании полностью идентичны.
Источник: https://sadovaja-tehnika.com/motobloki/sistema-zazhiganiya/
Тракторное магнето: характеристики, настройки, ремонт
В настоящее время рынок насыщен бензопилами иностранного и отечественного производства, отличающиеся между собой видом, размером, мощностью, но всех их объединяет одна главная деталь — бензиновые двигатели.
Поджиг топливо-воздушной смеси в камере сгорания двигателя в предшествующих отечественных двигателях бензопил проводился искрой, получаемой от магнето, которое, впоследствии, было заменёно производителями на электронный блок зажигания бензопилы
(МБ-1 и МБ-2).
Возникают ситуации, когда бензопила отказывает в работе именно из-за неработающего блока электронного зажигания. Как в этом убедиться? Как найти причину и устранить её?
Можно разобрать блок зажигания по частям и ковыряться в них, сопоставляя с исправными, а можно собрать простое устройство, которое поможет за пару минут определить неисправность в электронном блоке зажигания бензопилы.
Как работает магнето
Схема устройства будет иметь следующее описание:
- Напротив башмаков магнитопроводов располагаются полюсные наконечники от ротора.
- Трансформаторный сердечник способствует тому, что силовые линии из магнитов начинают замыкаться.
- Когда во время вращения магнит находится в 90-градусном положении – главным элементом становится зазор между наконечниками, башмаками.

- Обязательно пересечений линий магнита с витками обмоток у трансформатора. Электродвижущая сила благодаря этому приобретает индукцию. Зажигание в процессах тоже используется.
Магнето распределяет ток
ЭДС воздействует на устройство так, что при использовании замкнутых контактов у трансформаторного сердечника появляется магнитный поток. В результате размыкания цепи из первичной её разновидности ток исчезает. Из-за этого магнитное поле резко сокращается.
Индукция ЭДС до 25 000 Вольт происходит при использовании вторичной обмотки. Самоиндукция у ЭДС до 300 В появится, только если размыкать контакты от первичной обмотки. Цепь первичного типа пускает самоиндукционный тон, из-за которого магнитный ток исчезает медленнее. Для таких ситуаций характерно снижение ЭДС для вторичной цепи.
Детали часто начинают обгорать при появлении искр у контактов. Подключение конденсатора к конструкции проводится с целью избежать подобных последствий. Тогда между контактами искра отсутствует у магнето, что это – описано выше.
Ротор легко повернуть в положение на 90 градусов. После первичную цепь размыкают прерывателем. Такой момент получил название абриса магнето.
Схема устройства
Характерно расположение трансформаторной части внутри магнето на трактор. Деталь напрессовывается на валу, способствует созданию тока с высоким напряжением. Ещё одна важная часть конструкции – ротор, постоянно выполняющий функцию постоянного магнита с вращением на двух подшипниках. Кулачок закрепляется спереди на роторном вале. На задней части располагается так называемый поводок. Как работает каждая часть, понять просто.
Обязательно почитайте: Технические характеристики двигателя Д-144, цена, ремонт
Когда устройство магнето монтируется на двигателе, предполагается вхождение провода в паз шестерни. Корпус закрывается соответствующей крышкой, которую используют в качестве базы для установки контактов от прерывателя, выводов у обмоток трансфоратора. Легкосъёмной крышкой закрывается и сам прерыватель.
Первичную обмотку обязательно присоединять к подвижному контакту, у которого присутствует изоляция от корпуса.
Другой конец присоединяется к контакту, который остаётся неподвижным. Вторичная обмотка тоже должна соединяться со вторичной, одним из концов. Зажигательная свеча работает на центральном электроде, который соединяется с другим концом. С корпусом магнето и пускача также соединён боковой электрод свечи.
Настройка магнето
У каждого устройства свои особенности работы. Их требуется учитывать, когда настраивается механизм.
Для мотоблоков
Когда мотоблоки должны работать бесперебойно, применение тракторных магнето станет оптимальным решением. М-151 либо М-137А – допустимые варианты устройств, которые можно устанавливать в любых условиях. Монтаж производится на двигателе, с помощью фланцевых соединений. Достаточно использовать три маленькие шпильки.
М-151 – это двухдисковая разновидность, в которой присутствуют следующие компоненты:
- Ускоритель пуска.
- Кожух, снабжаемый распределителем.
- Пластина прерывателя.
- Трансформаторная часть.

- Крыша.
- Часть с ротором.
- Корпус.
Достаточная скорость передаётся к ротору благодаря пусковому ускорителю. Для этого применяются отдельные импульсы. Пуск и постоянное вращение двигателя приводят к появлению сильной искры.
Подобное устройство позволяет решить проблему, связанную с недолговечностью аккумуляторной части, которой снабжаются мотоблоки. Если заранее купить специальные переходники – воплотить идею в реальность будет проще. Конструкцию создают самостоятельно либо заказывают, обратившись в специализированные мастерские. Переходник создаётся при помощи автогена. Используется стальной лист с диаметром до 230 мм. Принцип работы из-за этого не меняется.
В случае с тракторами МТЗ
М 124-Б1 – разновидность устройств, которая обычно дополняет именно трактора. Магнето вращается вправо, 27 градусам при этом равен угол, при котором зажигание опережается. Полумуфта пускача ПД-10 приводит механизм в движение.
Двухконтактное магнето вместе с любыми разновидностями включает следующие узлы:
- Трансформаторный.

- Прерывательный.
- Роторный.
Роторная часть участвует при создании переменного тока. После энергия направляется к трансформатору, чтобы напряжение повысилось до максимального уровня. Один из последних этапов представляет собой передача тока прерывателю. Из-за этого снижается сила. Происходит уменьшение магнитного тока. Разряд-искра создаётся в электродах свечей, горячая смесь снабжается соответствующим зажиганием. Легко разобраться в том, как отрегулировать устройство.
Обязательно почитайте: Технические характеристики двигателя Д-160
Устройство
Давайте познакомимся с типовой схемой данного мотокультиватора Крот
Схема устройства мотокультиватора Крот МК-1А-01-Ц
Когда с устройством агрегата познакомились, можно смело переходить к ремонту и обслуживанию мотокультиваторов.
Распространенные поломки
Какие элементы машины могут потребовать к себе пристального внимания оператора?
Давайте их перечислим:
А теперь рассмотрим подробнее все те неисправности, которые могут повлиять на работоспособность агрегата к какой бы модели он ни принадлежал.
Не заводится
Итак, что делать, если “Крот” не заводится, какие тому могут быть причины. Барахлит, или полностью отсутствует зажигание в следующих случаях:
Вот как может выглядеть схема зажигания Магнето для мотокультиватора “Крот”
Диагностика технического состояния
Диагностика проводится при выполнении следующего порядка действий:
- Первый этап – подведение высоковольтного кабеля к выводу с напряжением.
- На расстоянии около 0,5-0,7 сантиметров от корпуса устройства постоянно удерживается второй конец кабеля.
- Сохранение положения у провода. Далее идёт резкий поворот ротора по ходу вращения. Искра должна проскакивать в результате такого движения, если всё в порядке, магнето отрегулирован правильно. Если же искра отсутствует либо слишком слабая – велика вероятность того, что установка требует проведения проверки по неисправностям. При необходимости – проводится регулировка.
Часто встречающиеся неисправности, их ремонт
Вот лишь некоторые проблемы, с которыми владельцы магнето могут встречаться чаще всего:
- Сбои при искрообразовании.
У такой ситуации несколько причин, способов устранения неполадки. К возможным проблемам относят: контакты подгорают, окисляются; регулировка по зазору нарушается; износилась рычажная подушка у прерывателя; конденсаторный элемент оказался пробитым. Если элемент вышел из строя, то проводится его полная замена. Когда проблема в зазорах – проводят их дополнительную регулировку. Контакты также меняются либо зачищаются полностью. Как настроить магнето, рассказывается и дальше. - Полное отсутствие искры. Часто это происходит из-за того, что оборвалась трансформаторная проводка, произошло замыкание на массу либо пробился изоляционный слой, которым снабжается высоковольтный кабель. При появлении проблем с трансформатором узел подлежит обязательной замене. Можно устранить само замыкание либо поменять кабель, когда возникает пробой у изоляции.
- Пробитый конденсатор – наиболее вероятная причина появления слишком слабой искры. В этом случае деталь тоже подлежит обязательной замене.
Свеча и бронепровод
Рекомендуется отказаться от колпачков, применяемых для бронепроводов.
Лучше использовать зажим типа «крокодил».
Сам бронепровод тоже требует дополнительной проверки. Это касается двух элементов:
- Крепление в посадочном гнезде.
- Цоколь под свечу.
Полная зачистка провода с каждого из концов на 2 миллиметра – отличный повод проведения проверки и ремонта. Можно проверить, используя другой бронепровод вместо того, что установлен изначально. Если свеча неисправна – её тоже меняют, ремонт детали не проводится.
Схема детали
Конденсатор
Он нужен, чтобы контакты не обгорали слишком сильно. Состоит из двух обкладок и изоляции, роль которой обычно играет фольга. Всё скатывается в один рулончик, размещается внутри корпуса. В некоторых случаях при повреждении корпус конденсаторы можно отрегулировать на наждаке. Важно, чтобы конструктивные части не перегревались в процессе работы. Настройка магнето после этого не поможет.
Обязательно почитайте: Транспортный налог не отменяется
Иногда рекомендуется ставить сразу два конденсатора, тогда работа механизмов будет надёжнее и стабильнее.
О контактах прерывателя
Если они стали неисправными, первая рекомендация – зачистка поверхности при помощи специальной плоской абразивной пластины. Работа без проблем выполняется и плоским напильником, у которого мелкая насечка. Зачистка наждачной, стеклянной бумагой не даст необходимого результата. Контакты слишком быстро изнашиваются, ровную поверхность в этом случае не получить.
Контакты время от времени тоже требуют зачистки от налёта, регулирования зазоров между деталями. Главное – не потерять ни одну часть при разборке. Пружина контактов подлежит при неисправности либо выправляется в обратную сторону.
Катушка или трансформатор
Легко проводить ремонт магнето трактора для таких деталей. Эта же часть двигателя редко выходит из строя, она может бесперебойно проработать на протяжении длительного срока. Если же деталь пришла в негодность – то надо её заменить, на точно такую же, но рабочую модель.
Ротор
Главное – чтобы он не крошился, не разбивался в процессе эксплуатации.
Время от времени ротор способен размагничиваться. Если деталь действительно оказалась испорченной, то её меняют. Главное – не забыть удалить осколки металла, иногда они остаются внутри корпуса магнето. Отдельного осмотра и смазки требуют подшипники.
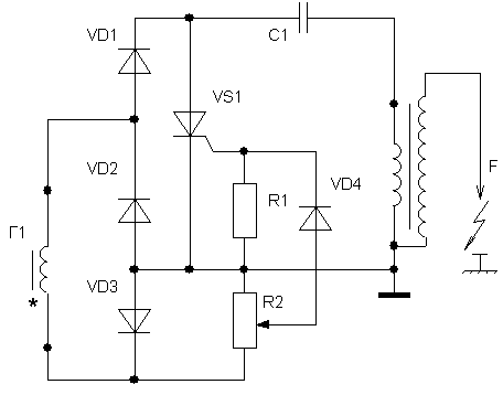
Модернизация системы зажигания (МБ-1) мотокультиватора «Крот»
Приветствую всех! Хочу рассказать о переделке системы зажигания Крота, которая позволила мне избавится от всех проблем с надежностью зажигания, а в последствии и сильно облегчила заводку движка. Я такой доработки еще не встречал на страницах этого форума, и в других местах тоже, и надеюсь, что кому то проделанная мной работа пригодится. Обо всем по порядку. Первую переделку я сделал еще в 2011 году. Посыл был прост. Основная беда магнето МБ-1, по моему скромному мнению – его миниатюрность (а также одна недоработка в схеме). Если бы конструкторы сразу пошли по пути, который известен по легким мотоциклам – разнесли бы генераторные катушки, электронную схему и катушку зажигания на разные узлы, то проблем бы у зажигания не было.
А тут получилось, что и генераторная катушка очень тонким проводом намотана, и катушка зажигания маловата, а главное – электронная схема установлена прямо на картере двигателя и легко нагревается градусов до 70-80. А ведь тиристор КУ202Н, применяемый в магнето рассчитан на температуру 75 градусов. В итоге и частые выходы его из строя. Ведь тот же тиристор использовался и во многих мотоциклах и мопедах и ничего – работал. Тонкий провод обмотки генераторной катушки не давал возможности развить большой ток и поставить накопительный конденсатор хотя бы 1 мкФ, и как в мотоциклах добавить стабилитрон для отсечки лишнего напряжения. В общем, давно родилась идея разнести все три элемента зажигания. Катушку сразу решил использовать автомобильную, имеющую многократный запас. Потом с автомобильной большой катушкой, искра при одинаковой схеме получалась минимум в три раза мощнее. И тут как раз очень удачно подвернулась автомобильная тойотовская катушка с коммутатором. Коммутатор сгорел и на его место я как раз установил свою схему.
Фото прилагаю. Катушку установил на пластину на руле. Высоковольтный провод стандартный, автомобильный. От родной МБ-1 оставил только генераторную катушку и катушку датчика. Вывел их проводами, причем для датчика решил взять экранированный. Из фото в принципе все понятно, но если возникнут вопросы, поясню. Описание схемы и саму схему дам чуть позже. Но это еще не все, весь цимус впереди.
Так вот. Что получилось после первой переделки – огромная надежность. Военный тиристор Т122-25-8, диодный мост на 1000 вольт, монументальная катушка зажигания. Слабых мест больше нет. Предыдущий хозяин за 10 лет эксплуатации сменил 6 МБ-1. А тут уже не сломается. Но был и повод загрустить. Идеально работавшая на столе схема, дающая такую искру, что слона остановит, на движке несколько сникла. Упала мощность искры. Через некоторое время стало понятно, в чем дело. Виной тому – генераторная катушка. Очень тонкий провод и много витков. Только сопротивление постоянному току около 3 кОм. А ведь при вращении еще и индуктивное сопротивление добавляется.
В итоге при повышении оборотов напруга снижается. И вместо хотя бы четырехкратного увеличения мощности искры получилось двукратное (все на слух, на глаз, примерно). На воздухе искра тянулась до 15 мм. Очень больших улучшений пусковых свойств эта схема не принесла (хотя прогретый движок можно было завести, если ладонью сильно толкнуть маховик на себя). То есть сильно понизилась частота искрообразования — почти как на тракторном магнето пробивать искру стало при вращении от руки. Но главная беда осталась — проблема горячего пуска, которая на моем Кроте меня всегда мучила. 4 года эта схема верой и правдой мне служила. Я все хотел проиграться генераторной катушкой. Попробовать поискать с меньшим сопротивлением. Но как-то не доходили руки. И вот прошлой осенью меня и посетила идея, которая преобразила характер мотора. Крутя в руках магнето, я понял, что на освободившееся место от катушки зажигания можно попробовать поставить вторую генераторную катушку. Пришлось поработать напильником, сточить часть магнитопровода катушки и посадочное место на магнето.
Но в итоге все получилось. Так как на Кроте стоит маховик с 4 мя магнитами, один из которых перевернут, я решил не заморачиватся с фразировкой обмоток и на каждую катушку поставил свой диодный мост. Вот что получилось.
Проверка работоспособности
Перед началом диагностики магнето нужно удостовериться, что проблема на самом деле в данном узле. Для этого нужно проверить всю цепь и убедиться, что нет иных причин поломки триммера.
- Сначала следует внимательно осмотреть катушку на наличие трещин и других внешних дефектов на корпусе. Далее потребуется изучить все элементы и узлы, проводящие ток, и удостовериться, что они чисты.
- Следующий шаг — осмотр высоковольтных проводов. Они должны быть исправны и надежно прикреплены к контактам, без следов ржавчины и с неповрежденной изоляцией.
- Следующим действием станет проверка свечного колпачка. В результате неосторожных действий пользователь часто отрывает его от высоковольтного провода, а затем импровизирует и создает самодельное крепление.
Нужно понимать, что любое некачественное соединение в этом месте существенно уменьшает мощность электрической дуги свечи. - Затем следует удостовериться, что сама свеча исправна. Если заправлять мотокосу бензином низкого качества, срок службы этой детали существенно сокращается. Кроме того, она может быть залита или иметь большой нагар, препятствующий работе. Иногда свеча даже прикипает и не откручивается.
- Далее необходимо осмотреть выключатель цепи. На триммерах и бензопилах китайского производства он очень часто ломается.
Выполнив все эти действия и исключив перечисленные узлы из списка возможных причин поломки, следует переходить к проверке катушки. Это можно сделать несколькими методами.
Метод 1
Первый способ, которым проверяют катушку зажигания, предполагает использование специального оборудования (стенда). В домашних условиях он недоступен — найти его можно только в сервисных центрах.
Метод 2
Диагностика магнето посредством мультиметра – решение, которое может быть реализовано своими силами при наличии такого измерительного прибора.
При этом необходимо выполнить следующее.
- Включить на измерительном приборе режим сопротивления и установить значение 200 Ом, чтобы протестировать первичную обмотку.
- Подсоединить электроды мультиметра к «массе» магнето и выходящему контакту. Если обмотка цела, сопротивление будет варьировать от 0,4 до 2 Ом.
- Включить тестер на 20 ком для выполнения диагностики вторичной обмотки. При этом первый щуп подключается к «массе», а второй устанавливается в свечной колпачок. Нормальные значения – не менее 4-6 ком. Если же цепь повреждена, то тестер покажет бесконечность, а в случае замыкания – ноль.
Точные данные о том, какими должны быть показания тестера во время проверки первичной и вторичной намотки, можно посмотреть в инструкции по использованию триммера.
Метод 3
Если мультиметра нет, проверить катушку можно еще одним способом.
Важно! Осуществлять проверку нужно аккуратно, чтобы магнето не сгорело. Для этого важно не коснуться цилиндра электродом.
Для диагностики нужно осуществить следующие шаги:
- открыть крышку, которой закрыт цилиндр;
- снять со свечи колпачок высоковольтного провода, не выкручивая саму деталь для сохранения компрессии;
- в колпачок плотно поместить гвоздь без шляпки, он будет имитировать центральный электрод свечи;
- диэлектрическим материалом привязать колпачок с гвоздем к цилиндру так, чтобы зазор между имитатором электрода свечи и массой колебалось от 5,5 до 7 мм (точное расстояние для конкретной модели рекомендуется посмотреть в руководстве пользователя), но при этом деталь не соприкасалась с массой;
- стартером несколько раз воспроизвести запуск двигателя, удерживая кнопку зажигания во включенном положении;
- если появляется искра, нужно рассмотреть, какого она цвета.
Нормальной является белая или голубоватая мощная искра, а слабый проблеск оранжевого или желтого оттенка сообщает о поломке катушки.
Нередко холодное магнето создает мощную искру, но при нагреве из-за дефекта внутренних узлов не проводит ток.
После остывания катушки мотокоса снова заводится и косит траву леской или ножом до нагрева магнето. Это ненормальное поведение, поэтому катушку нужно поменять.
На заметку! Аналогичным образом проблема может проявляться при нагреве и остывании свечи, поэтому рекомендуется проверить работоспособность обеих деталей.
Неисправности прерывателя:
- обгорание или окисление контактов
- замыкание изолированного контакта на корпус
- биение кулачка
- изменение зазора в контактах
- поломка пружины подвижного контакта
Окислению контактов способствует неисправность конденсатора. При необходимости контакты зачищают мелкой стеклянной шкуркой. Изношенные вольфрамовые контакты заменяют новыми. Нормальный зазор между контактами должен быть в пределах 0,2…0,25 мм. Дефектные усилительные пружины контактов заменяют новыми.
Прочность изоляции изолированного контакта проверяют на пробой под напряжением 380 В.
Смотрите также
Комментарии 21
Нормально так грязи набило на цилиндр, как же он у тебя охлаждался? А вообще движок не очень, слабенький и шумный, китайца на него надо ставить, вот это будет другое дело)
Мы сделаны в СССР.
Брал на подмену китайца у соседа, думал не допашу-фрезы маленькие, сам весь гнётся-прогибается, бензину съел, как взрослый… Не нать нам китайца, не нать)
я имел ввиду именно движок лифан 6 л.с. прет на холостых весьма уверенно, судя по отзывам. А сами культиваторы конечно у них так себе. У меня тоже крот с родным движком, только поршневая на нем померла, надо менять.
Ремонт зажигания бензопилы урал своими руками / Веселый Дровосек
Главная » Полезные статьи » Статьи про ремонт бензопил
|
В некоторых леспромхозах, а также в индивидуальных хозяйствах все еще используют бензопилы «Урал-электрон» и «Дружба-4-электрон», двигатели которых оснащены электронным блоком зажигания. Этот блок очень прост по схеме, но, как и другая техника, порой выходит из строя. Заменить его новым — это дорогое удовольствие, тем более, что сейчас промышленность выпускает магнето такого качества, что его хватает на один день работы, или максимум на неделю….
|
Блок зажигания МБ-1.
|
Схема блока вариант 1 (рекомендуемая).
|
Схема блока вариант 2 (часто используемая).
|
|
|
|
L1 – генераторная катушка, d=0,063мм, W=11000 витков, R=3000 ом;L2 – катушка управления, d=0,1мм, W=1200 витков, R=80 ом;Т1 – высоковольтный трансформатор, d1=0,28мм, W1=75 витков, R1=0,5 ом, d 2=0,063мм, W2=6900 витков, R2=2000 ом;Э – электронный блок;С1 – конденсатор 0,47 мкф 630В;R1 – резистор 390 ом 0,25 Вт;V1–V5 – диоды , соответствуют КД 209;V6 – тиристор соответствует КУ 202
Перед началом ремонта, необходимо определить, по какой схеме собран блок зажигания.
Вариант первый. Необходимо замерить сопротивление генераторной катушки L1 и вторичной обмотки трансформатора Т1, сопротивление катушки управления L2 и первичной обмотки трансформатора Т1, измерять не обязательно, достаточно проверить их на обрыв.
Затем проверить исправность цепи управления тиристора, замерив сопротивление. Один щуп подключаем к отпаянному выводу идущему на резистор R1, второй на массу. В одном направлении сопротивление должно быть равно сумме сопротивлений резистора и прямого перехода диода V5 приблизительно 2 — 4 ком. В другом ∞. В случае исправности всех обмоток, и цепи управления тиристора, необходимо сделать сверление, диаметром 1,5- 3 мм, в точке соединения анода тиристора V6 с конденсатором С1 (точка А), и отпаяв катушки проверить на исправность диоды V1-V4, и конденсатор С1. Если неисправен один из диодов, его можно припаять навесным монтажом, предварительно уничтожив старый неисправный диод, методом сверления. Лучше использовать для этой цели бормашину.
В случае неисправности конденсатора С1, его необходимо удалить, вставить новый и припаять вывод к указанной точке, затем залить обратно эпоксидным клеем.
При неисправности тиристора, рекомендую заменить схему блока полностью, предварительно удалив старую, спаять навесным монтажом и залить эпоксидным клеем.
|
Дополнительно, если сопротивление цепи управления тиристора больше нормы, возможно, нарушен контакт схемы с массой, для восстановления необходимо: освободить от клея болт М3, выкрутить его, почистить контакт и снова закрутить, но уже новый (точка Б), или просто припаять навесной проводник, соединив его с корпусом магнето. Если пила работает, на больших оборотах с перебоями, необходимо заменить трансформатор Т1. Если после нескольких минут работы полностью пропадает искра- это указывает на неисправность тиристора V6, необходимо заменить схему. Вариант второй.Если обмотки катушек исправны (сопротивление генераторной катушки с одним выводом может быть ≈ 1 ком, это нормально) — проверить не обломился ли вывод конденсатора припаиваемый к выводу трансформатора Т1. При исправности всех элементов схемы – рекомендую, перевернуть генераторную катушку, наставив проводок вывода. При неисправности хотя бы одного элемента схемы, лучше заменить схему полностью, спаяв ее по схеме варианта 1, намотав катушку с двумя выводами.
|
Н. Тукмачев
При замене элементов хорошие результаты получаются с диодами 1N4007 и тиристорами КУ709В/КУ712В. В принципе встречно параллельно тиристору можно поставить диод — это несколько увеличит энергию и длительность искры. Для еще большего увеличения значений этих характеристик можно заменить однополупериодный выпрямитель мостовым; вышеупомянутый диод при этом не нужен.
Уровень срабатывания тиристора желательно вывести на 600-700 об/мин — это обеспечит больший диапазон регулирования угла опережения (вроде сейчас говорят: момента) зажигания при изменении оборотов ценой незначительного ухудшения заводки. В любом случае после замены тиристора или элементов в цепи его управляющего электрода установка УОЗ практически всегда окажется нарушенной, что, при отсутствии стенда, потребует дополнительной настройки на двигателе.
По регулировке УОЗ. Управляющий импульс, вырабатываемый катушкой управления, имеет колоколообразную форму — в первом приближении похож на синус квадратичный. Так вот, при увеличении скорости вращения маховика размах этого импульса увеличивается, и при какой-то скорости оказывается достаточным для запуска тиристора, т.е. достигает уровня запуска (мне нравится термин «уровень срабатывания»). Естественно, что при этой скорости уровень срабатывания тиристора оказывается в зоне вершины импульса. При дальнейшем увеличении скорости вращения маховика размах управляющего импульса продолжает увеличиваться, в то время как уровень срабатывания тиристора остается постоянным. Это приводит к тому, что управляющий сигнал достигает уровня срабатывания тиристора не на вершине, а раньше — на фронте. Т.е. с увеличением размаха управляющего импульса момент его равенства уровню срабатывания тиристора перемещается от вершины по переднему фронту к началу. Соответственно этому перемещению изменяется и момент зажигания.
Типое значение этого изменения при изменении скорости вращения маховика от начала искрообразования до 5000 об/мин составляет примерно 15 градусов, при тщательной настроке можно получить 19…20 градусов.
Эта та регулировка, которая обеспечивается автоматически. Помимо нее есть всем известная настройка путем вращения основания магнето в посадочном гнезде — это своего рода установка нуля: всего лишь компенсация разброса параметров элементов магнето с целью получения заданного момента зажигания в одной точке (если не ошибаюсь, в точке 5000 об/мин)
Borodach, 1.05.2006 — 16:25, написал:
что значит вот эта фраза: «Уровень срабатывания тиристора желательно вывести на 600-700 об/мин «… и как Вы это реализуете и по каким меткам можно выставить, в этом случае, момент зажигания обычным стробоскопом?
Относительно уровня срабатывания тиристора уже было. Вывести на требуемые обороты без проблем получается иолько на стенде, где маховик крутится электродвигателем.
А без него несколько сложновато: надо манипулировать уровнем (напряжением) срабатывания тиристора. Обычно МБ-1 настроены по минимуму на 300…500 об/мин, так что надо включением последовательно в цепь управляющей катушки резистора увеличить этот уровень на 20…100%, при этом главное — не пребрать, т.е. делать в несколько этапов.
По стробоскопу, IMHO, имеет смысл делать первоначальную устаноку магнето. А далее необходима тонкая доводка на номинальных оборотах при номинальной нагрузке — оптимум иногда м.б. смещен до нескольких градусов.
Borodach, 5.05.2006 — 18:53, написал:
Как сильно будет меняться момент зажигания от смены полярности катушки L1 и нет ли у Вас схемы управления тиристором для МБ-1 или может какой-то лучше…?
Ориентировачно градусов на 90. Да и порог срабатывания при этом уходит раза в 2.
Классическая схема управления: верхний вывод L1 подключен к аноду диода, катод которого подключен к резистивному делителю: верхний резистор (который на диод) — в МБ-1 вроде как дожен быть от 750 Ом до 8,2 кОм, нижний (который на общий) — от 51 Ом (рекомендуемого для примененного в МБ-1 тиристора) до 510 Ом.
Выход делителя подключен к управляющему электроду тиристора. Верхим резистором настраивается уровень срабатывания тиристора. По соотношению параметры/простота лучше, IMHO, пока что ничего придумать не удалось.
Borodach, 5.05.2006 — 18:53, написал:
Хочу переделать зажигание, ибо тоже не нравится как работает!
Не наткнитесь на неприятности. Скажем, система с мостом более чувствительна к неравномерной (неодинаковой) намагниченности магнитов маховика и несимметрии магнитных зазоров — это проявляется как «двигатель не набирает обороты» или «нестабильная работа». Риск нарваться на этот эффект возрастает по мере срока эксплуатации двигателя. При использовании в этой схеме штатной зарядной катушки неравномерность напряжения, до которого заряжается конденсатор, оказывается больше, чем и исходном варианте, что приводит к увеличению нагрузки на тиристор в зоне 2000….4000 об/мин.
В принципе вместо магнето МБ-1 можно взять ЭМ-7 — вроде бы там выпрямитель мостовой, а искра аж раза в 2 длинннее.
Правда, высокое напряжение несколько поменьше, так что при хорошо забрызганной свече двигатель может и не завестись.
В общем, если рискнете переделывать — лучше для этого найти неисправную зажигалку, а рабочую не ковырять.
http://tiu.ru/Karbyurator-k-45.html?no_redirect=1
http://moto36.tiu.ru/g11478668-neva-oka-zapchasti/page_4
http://shop.motoblok.ru/shop/product/filtr-vozdushnyi-dm-1k
Тракторное магнето: характеристики, настройки, ремонт
В настоящее время рынок насыщен бензопилами иностранного и отечественного производства, отличающиеся между собой видом, размером, мощностью, но всех их объединяет одна главная деталь — бензиновые двигатели.
Поджиг топливо-воздушной смеси в камере сгорания двигателя в предшествующих отечественных двигателях бензопил проводился искрой, получаемой от магнето, которое, впоследствии, было заменёно производителями на электронный блок зажигания бензопилы
(МБ-1 и МБ-2).
Возникают ситуации, когда бензопила отказывает в работе именно из-за неработающего блока электронного зажигания.
Как в этом убедиться? Как найти причину и устранить её?
Можно разобрать блок зажигания по частям и ковыряться в них, сопоставляя с исправными, а можно собрать простое устройство, которое поможет за пару минут определить неисправность в электронном блоке зажигания бензопилы.
Как работает магнето
Схема устройства будет иметь следующее описание:
- Напротив башмаков магнитопроводов располагаются полюсные наконечники от ротора.
- Трансформаторный сердечник способствует тому, что силовые линии из магнитов начинают замыкаться.
- Когда во время вращения магнит находится в 90-градусном положении – главным элементом становится зазор между наконечниками, башмаками.
- Обязательно пересечений линий магнита с витками обмоток у трансформатора. Электродвижущая сила благодаря этому приобретает индукцию. Зажигание в процессах тоже используется.
Магнето распределяет ток
ЭДС воздействует на устройство так, что при использовании замкнутых контактов у трансформаторного сердечника появляется магнитный поток.
В результате размыкания цепи из первичной её разновидности ток исчезает. Из-за этого магнитное поле резко сокращается.
Индукция ЭДС до 25 000 Вольт происходит при использовании вторичной обмотки. Самоиндукция у ЭДС до 300 В появится, только если размыкать контакты от первичной обмотки. Цепь первичного типа пускает самоиндукционный тон, из-за которого магнитный ток исчезает медленнее. Для таких ситуаций характерно снижение ЭДС для вторичной цепи.
Детали часто начинают обгорать при появлении искр у контактов. Подключение конденсатора к конструкции проводится с целью избежать подобных последствий. Тогда между контактами искра отсутствует у магнето, что это – описано выше.
Ротор легко повернуть в положение на 90 градусов. После первичную цепь размыкают прерывателем. Такой момент получил название абриса магнето.
Схема устройства
Характерно расположение трансформаторной части внутри магнето на трактор. Деталь напрессовывается на валу, способствует созданию тока с высоким напряжением.
Ещё одна важная часть конструкции – ротор, постоянно выполняющий функцию постоянного магнита с вращением на двух подшипниках. Кулачок закрепляется спереди на роторном вале. На задней части располагается так называемый поводок. Как работает каждая часть, понять просто.
Обязательно почитайте: Ремонт переднего моста МТЗ 80, его устройство и схема
Когда устройство магнето монтируется на двигателе, предполагается вхождение провода в паз шестерни. Корпус закрывается соответствующей крышкой, которую используют в качестве базы для установки контактов от прерывателя, выводов у обмоток трансфоратора. Легкосъёмной крышкой закрывается и сам прерыватель.
Первичную обмотку обязательно присоединять к подвижному контакту, у которого присутствует изоляция от корпуса. Другой конец присоединяется к контакту, который остаётся неподвижным. Вторичная обмотка тоже должна соединяться со вторичной, одним из концов. Зажигательная свеча работает на центральном электроде, который соединяется с другим концом.
С корпусом магнето и пускача также соединён боковой электрод свечи.
Настройка магнето
У каждого устройства свои особенности работы. Их требуется учитывать, когда настраивается механизм.
Для мотоблоков
Когда мотоблоки должны работать бесперебойно, применение тракторных магнето станет оптимальным решением. М-151 либо М-137А – допустимые варианты устройств, которые можно устанавливать в любых условиях. Монтаж производится на двигателе, с помощью фланцевых соединений. Достаточно использовать три маленькие шпильки.
М-151 – это двухдисковая разновидность, в которой присутствуют следующие компоненты:
- Ускоритель пуска.
- Кожух, снабжаемый распределителем.
- Пластина прерывателя.
- Трансформаторная часть.
- Крыша.
- Часть с ротором.
- Корпус.
Достаточная скорость передаётся к ротору благодаря пусковому ускорителю. Для этого применяются отдельные импульсы. Пуск и постоянное вращение двигателя приводят к появлению сильной искры.
Подобное устройство позволяет решить проблему, связанную с недолговечностью аккумуляторной части, которой снабжаются мотоблоки. Если заранее купить специальные переходники – воплотить идею в реальность будет проще. Конструкцию создают самостоятельно либо заказывают, обратившись в специализированные мастерские. Переходник создаётся при помощи автогена. Используется стальной лист с диаметром до 230 мм. Принцип работы из-за этого не меняется.
В случае с тракторами МТЗ
М 124-Б1 – разновидность устройств, которая обычно дополняет именно трактора. Магнето вращается вправо, 27 градусам при этом равен угол, при котором зажигание опережается. Полумуфта пускача ПД-10 приводит механизм в движение.
Двухконтактное магнето вместе с любыми разновидностями включает следующие узлы:
- Трансформаторный.
- Прерывательный.
- Роторный.
Роторная часть участвует при создании переменного тока. После энергия направляется к трансформатору, чтобы напряжение повысилось до максимального уровня.
Один из последних этапов представляет собой передача тока прерывателю. Из-за этого снижается сила. Происходит уменьшение магнитного тока. Разряд-искра создаётся в электродах свечей, горячая смесь снабжается соответствующим зажиганием. Легко разобраться в том, как отрегулировать устройство.
Обязательно почитайте: Как сделать шнек своими руками
Усовершенствование зажигания в мотоблоке Крот своими руками
Теперь в магазинах для земельных работ можно приобрести любую технику, но многие в хозяйствах пользуются мотоблоками и мотокультиваторами времен застоя. Иные хозяева пользуются мотоблоками Крот по 20 лет и вдруг поломка — отказал электронный блок зажигания МБ-1.
Основным недостатком электронного блока МБ-1 – его миниатюризация и схемная недоработка,
Хотя имеется проверенный вариант с легкими мотоциклами и мопедами – катушка генератора, электронная начинка и катушка зажигания — отдельные узлы и проблем в системе зажигания нет. А в МБ-1 и обмотка катушки генератора очень тоненьким проводком выполнена и катушечка зажигания мала, а главное – электронная часть схемы находится на картере движка и нагревается градусов до 80.
А тиристор КУ202Н, используемый в схеме, рассчитан на 75 градусов. Потому и постоянные неисправности. Те же самые тиристоры использовались в схемах зажигания, эксплуатируемых на легких мотоциклах и на мопедах и надежно работали. Тонкий обмоточный провод генераторной катушки не дает вырабатывать больший ток и установить накопительный конденсатор на 1 мкФ. Попробуйте разнести эти элемента зажигания. Приведу пример, как усовершенствовал блок зажигания знакомый по форуму. Дальше повествование будет вестись от его лица: — Катушка зажигания — автомобильная, с многократным запасом и искрой в два раза мощнее прежней.
Нашлась автомобильная катушка зажигания. В корпусе сгоревшего коммутатора смонтирована электронная схема.
Катушку зажигания смонтировал на пластине руля мотоблока.
От родного блока МБ-1 остались катушка генератора и катушечка датчика, на место от родной катушки зажигания установил вторую генераторную катушку,
нужно только подогнать под нее посадочное место.
На мотоблоке установлен маховик с четырьмя магнитами, один из них перевернут, чтобы не мудрить с фразировками обмоток — каждая генераторная катушка со своим диодным мостом.
После всех переделок – многократная надежность зажигания. Тиристор Т 122-25-8 военного образца, диодный мост на тысячу вольт, вечная катушка зажигания. Электрическая схема зажигания: На рисунке справа – подключение генераторных катушечек. Подключаются в точках А Б в левой схеме. Диодный мостик – RC207. Конденсатор С 1 — 1 мкФ. Тиристор – на 10 ампер и на 800 вольт. Я поставил – Т 122-25-8. 25 А 800 В. Диод VD1 — типа HER308, быстрого действия. Диод VD2- 1N4007. Резистор R1- в пределах 2 кОм. Самое приятное то, что заводить мотоблок — одно удовольствие. Доставка новых самоделок на почту
Получайте на почту подборку новых самоделок. Никакого спама, только полезные идеи!
*Заполняя форму вы соглашаетесь на обработку персональных данных
Становитесь автором сайта, публикуйте собственные статьи, описания самоделок с оплатой за текст.
.
Зажигание – это механизм, отвечающий за образование электрического импульса, требуемого мотоблоку для воспламенения заправляемого горючего. От исправности системы зажигания зависит первый запуск и последующая работа двигателя сельхозагрегата. Как и остальные, этот механизм нуждается в регулярном обслуживании и своевременном ремонте – это станет залогом стабильной работы ДВС при любых погодных и эксплуатационных условиях.
Диагностика технического состояния
Диагностика проводится при выполнении следующего порядка действий:
- Первый этап – подведение высоковольтного кабеля к выводу с напряжением.

- На расстоянии около 0,5-0,7 сантиметров от корпуса устройства постоянно удерживается второй конец кабеля.
- Сохранение положения у провода. Далее идёт резкий поворот ротора по ходу вращения. Искра должна проскакивать в результате такого движения, если всё в порядке, магнето отрегулирован правильно. Если же искра отсутствует либо слишком слабая – велика вероятность того, что установка требует проведения проверки по неисправностям. При необходимости – проводится регулировка.
Часто встречающиеся неисправности, их ремонт
Вот лишь некоторые проблемы, с которыми владельцы магнето могут встречаться чаще всего:
- Сбои при искрообразовании. У такой ситуации несколько причин, способов устранения неполадки. К возможным проблемам относят: контакты подгорают, окисляются; регулировка по зазору нарушается; износилась рычажная подушка у прерывателя; конденсаторный элемент оказался пробитым. Если элемент вышел из строя, то проводится его полная замена.
Когда проблема в зазорах – проводят их дополнительную регулировку. Контакты также меняются либо зачищаются полностью. Как настроить магнето, рассказывается и дальше. - Полное отсутствие искры. Часто это происходит из-за того, что оборвалась трансформаторная проводка, произошло замыкание на массу либо пробился изоляционный слой, которым снабжается высоковольтный кабель. При появлении проблем с трансформатором узел подлежит обязательной замене. Можно устранить само замыкание либо поменять кабель, когда возникает пробой у изоляции.
- Пробитый конденсатор – наиболее вероятная причина появления слишком слабой искры. В этом случае деталь тоже подлежит обязательной замене.
Свеча и бронепровод
Рекомендуется отказаться от колпачков, применяемых для бронепроводов. Лучше использовать зажим типа «крокодил».
Сам бронепровод тоже требует дополнительной проверки. Это касается двух элементов:
- Крепление в посадочном гнезде.
- Цоколь под свечу.

Полная зачистка провода с каждого из концов на 2 миллиметра – отличный повод проведения проверки и ремонта. Можно проверить, используя другой бронепровод вместо того, что установлен изначально. Если свеча неисправна – её тоже меняют, ремонт детали не проводится.
Схема детали
Конденсатор
Он нужен, чтобы контакты не обгорали слишком сильно. Состоит из двух обкладок и изоляции, роль которой обычно играет фольга. Всё скатывается в один рулончик, размещается внутри корпуса. В некоторых случаях при повреждении корпус конденсаторы можно отрегулировать на наждаке. Важно, чтобы конструктивные части не перегревались в процессе работы. Настройка магнето после этого не поможет.
Обязательно почитайте: Ремень на мотоблок Нева
Иногда рекомендуется ставить сразу два конденсатора, тогда работа механизмов будет надёжнее и стабильнее.
О контактах прерывателя
Если они стали неисправными, первая рекомендация – зачистка поверхности при помощи специальной плоской абразивной пластины.
Работа без проблем выполняется и плоским напильником, у которого мелкая насечка. Зачистка наждачной, стеклянной бумагой не даст необходимого результата. Контакты слишком быстро изнашиваются, ровную поверхность в этом случае не получить.
Контакты время от времени тоже требуют зачистки от налёта, регулирования зазоров между деталями. Главное – не потерять ни одну часть при разборке. Пружина контактов подлежит при неисправности либо выправляется в обратную сторону.
Катушка или трансформатор
Легко проводить ремонт магнето трактора для таких деталей. Эта же часть двигателя редко выходит из строя, она может бесперебойно проработать на протяжении длительного срока. Если же деталь пришла в негодность – то надо её заменить, на точно такую же, но рабочую модель.
Ротор
Главное – чтобы он не крошился, не разбивался в процессе эксплуатации. Время от времени ротор способен размагничиваться. Если деталь действительно оказалась испорченной, то её меняют.
Главное – не забыть удалить осколки металла, иногда они остаются внутри корпуса магнето. Отдельного осмотра и смазки требуют подшипники.
Устройство зажигания мотоблока
Система зажигания относится к перечню самых важных узлов как фирменного, так и самодельного мотоблока. Основная ее функция заключается в генерировании искры, которая нужна для воспламенения и постепенного сгорания топлива в хромированном цилиндре ДВС.
Простота заводского устройства узла позволяет выполнить собственноручный ремонт зажигания мотоблока, который, чаще всего, заключается в выставлении зазора между его элементами. Однако, чтобы сделать это правильно, нужно изучить конструкцию узла.
Устройство зажигания любого хозяйственного сельхозагрегата включает катушку, которая изначально подключена к электрическому питанию системы, а также магнето и свечи. Во время запуска силового агрегата мотоблока происходит подача напряжения, в результате чего между магнитным «башмаком» и штатной свечой образуется ярко выраженная искра.
Она необходима для мгновенного воспламенения горючего, которое в этот момент находится в камере сгорания мотора. Более детально о строении системы зажигания используемого мотоблока расскажет фото.
Сооружение испытательного стенда
Проверим имеющуюся магнето на работопригодность и как следует отрегулируем. Для обеспечения эффективности выполняемой работы для магнето нужно будет сконструировать привод.
Будем делать настольный испытательный стенд. Для проведения данной операции нам потребуется:
- Реверсивная дрель со специальным кронштейном для установки ее на поверхность стола (верстака)
- Ключ- трубка или головка на 11мм (Одиннадцать!)
- Отвертка крестовая
- Отвертка плоская
Прикрутите специальный кронштейн к поверхности стола. В него вставьте реверсивную дрель и закрепите ее. Если кронштейна не имеется, то понадобится помощник, чтоб пускать дрель в движение. И то этой помощи может не хватить. Так что лучше вооружитесь данным кронштейном. При помощи рычага направления вращения дрели установите ее вращение по часовой стрелке (если мы держим дрель за рукоятку, патрон должен вращаться по часовой). Выставьте на дрели минимальные обороты.
Снимите магнето с корпуса двигателя вместе с бронепроводом и свечой. Снимите с магнето бабочку (лопасть, при помощи которой она приводится в движение двигателем). Для этого воспользуйтесь ключом на 11мм в виде трубки или воспользуйтесь головкой на 11.
Открутите крепежную гайку бабочки магнето и, не потеряв шпонку, снимите бабочку. Далее магнето зажмите в патрон дрели за ее конический вал (откуда вы сняли только что бабочку). Под корпус магнето при необходимости нужно подложить брусок, чтобы предотвратить ее проворачивание относительно оси вращения. Уточните, что вращаться магнето будет в нужном направлении, если вы включите дрель (указатель направления хода движения высечен на корпусе магнето).
И помните! Не допускайте высоких оборотов и не относите бронепровод от корпуса магнето более чем на 10мм — это грозит выходу из строя высоковольтной обмотки катушки! И подолгу не крутите! Только кратковременно!
При включении дрели вал магнето начинает вращаться и приводить конструкцию в рабочее состояние. Прислоните свечу к корпусу магнето и посмотрите, насколько качественная искра образуется на электродах свечи. Если искра слабая, попробуйте отсоединить свечу, снимите с бронепровода наконечник. Зачистите конец бронепровода на 2мм.
При включенной дрели смотрите, поднося к корпусу магнето, насколько эффективна искра. Пробуйте поменять обороты на более высокие (приближенные к оборотам двигателя мото). На моем магнето без усовершенствований искра прошивает 7-10 мм! Искра должна быть бело-голубой, без проскоков. Вырабатывается с характерным потрескивающим звуком. Если с этим у вас все в порядке, можете сразу переходить к Части 2 статьи.
Если вас не устраивает работа магнето (искра слабая, искра проскакивает, искра через раз, при повышении оборотов искра вообще пропадает), будем настраивать магнето.
✅ Ремонт зажигания мб 1 своими руками
МБ-1 зажигание – как отрегулировать на мотоблоке Нева и выставить сальник на редуктор
Старая техника, а точнее техника, произведенная еще до девяностых годов, отличается простотой своей конструкции и самыми простыми инженерными решениями.
Под девизом «универсальности» и взаимозаменяемости деталей разрабатывались многие машины, начиная от автомобилей, которые мало менялись от модели к модели, заканчивая велосипедами.
В этот список попали и мотоблок «Луч» .
Они находятся в одной линейке с еще несколькими модификациями, которые имеют разные названия, но очень похожи не только внешне, но конструкцией узлов.
Если вам в руки попадет инструкция по эксплуатации мотоблока «Луч», то рассматривая схематические изображения, вы заметите, что двигатель для мотоблока «Луч» был весьма универсален.
Он пользовался бешеной популярностью на где выпускались «Луч» и подобные ему устройства.
Но, стоит признать, что предприятие работало на совесть и легкая сельскохозяйственная техника, которая на нем выпускалась, работает до сих пор. Вообще, такие машины, как мотоблок МБ 1, инструкция к которым датирована еще концом восьмидесятых годов.
Это устройства, на которых можно работать всю жизнь, и при должном сервисе количество ремонтов этой техники, особенно капитальных, сводится к минимуму.
Ремонт пускового устройства и других деталей
Ремонт пускового устройства и трансмиссии тоже можно сделать самостоятельно. Проблемы с трансмиссией могут быть следующими:
- Пробуксовывание. Здесь роль играет натяжение троса, который соединяет рычаг управления и КПП мотоблока. Решить проблему можно, поменяв ремень, или очистить и поменять натяжение ремня.
- Плохо срабатывает сцепление. Для устранения неполадки необходимо поменять старое оборудование — диски и масло.

- Посторонние шумы требуют ремонта редуктора мотоблока МБ-1, инструкция при этом поможет разобраться в его комплектации. Нужно обновить масло или сменить вал, поставив на его место шестигранный, заменить другие движущиеся детали машины.
- Трудности переключения скоростей, которые возникают при изнашивании участвующих в этом процессе элементов. Для регулировки вала и шлицов надо поменять их положение.
В общем, ремонт коробки и всего мотоблока успешно можно совершить самостоятельно. Это касается не только манипуляций с силовым агрегатом, но и неполадок регулятора или ремонта пускового устройства. Необходимо всегда действовать с оглядкой на причину, из-за которой техника стала работать с перебоями. Иногда лучше вложить средства в профессиональный ремонт, чтобы потом не пришлось покупать новую технику.
Характерные особенности устройства
мотоблок «Луч» Мотоблок МБ 5040 «Луч», конечно, весьма далек от идеала. Хотя, все модификации данного мотоблока от него далеки.
Доработок требуют многие детали, как например глушитель, который его владельцы, со временем меняют на более тихий – шум во время работы действительно порядком мешает.
Некоторые небольшие, но очень важные детали изготовлены из не самых крепких материалов – шатуны из дюраля могут быстро выйти из строя и прервать полевые работы, которые полностью зависят от мотоблока. Но и позитивных моментов в работе этой техники не меньше.
Ее низкая стоимость, благодаря которой «Луч» и подобные ему мотоблоки Кайман, Техас, Прораб, Викинг, Форза, Садко выигрывают у более дорогой современной техники, сразу привлекает к себе внимание.
Изготовленные по ГОСТу, эти мотоблоки крепки как сталь, ведь изготовлены, как ни странно, из стали и достаточно крепкой и качественной – небольшой и не самый мощный МБ 1, при необходимости, может справиться с грузом весом до 900 килограмм.
Подробнее про мотоблок МБ 1, смотрите на видео:
То же касается и обработки земли – не зависимо от того, насколько она «тяжела», с поставленной задачей он справится, хоть это и займет время.
Но, приступая к работе, советский мотоблок требует настройки и минимального обслуживания, особенно, после длительно периода простоя. Впрочем, как и любая техника.
Основные неисправности и ремонт тракторного магнето
Как правило, ремонт магнето трактора сводится к замене или настройке отдельных деталей. Кроме того, важно соблюдать рекомендации по обслуживанию. Например, каждые два года следует менять смазку в подшипниках. Для этого потребуется разобрать устройство, полностью стереть имеющуюся смазку и тщательно промыть детали в бензине. После этого детали протирают чистой ветошью и наносят свежую смазку.
Свеча и бронепровод
Колпачок бронепровода — первое, с чего следует начинать диагностику. Опытные механики рекомендуют сразу удалять их и заменять на обычные электрозажимы типа «крокодил». Они надежнее. После колпачка обращают внимание на провод. Часто неполадки кроются в креплении в посадочном гнезде или, как вариант, могут быть проблемы с цоколем.
Для проверки подойдет любой провод зажигания. Его нужно зачистить с обеих сторон и проверить на искру. Искра должна высекаться на массу на расстоянии не менее 5 мм. Но в идеале стоит проверить провод на стенде.
Конденсатор
Конденсатор — небольшая, но важная деталь. Он «отвечает» за защиту контактов от обгорания, а ещё повышает напряжение в катушке. Изготавливают этот узел из двух тонких лент алюминиевой фольги и еще двух — из парафинированной бумаги. Как видно, конструкция крайне проста, однако имеет повышенную уязвимость для повреждений. В идеале ленты свернуты и защищены металлическим корпусом. Однако при повреждении изоляции узел быстро выходит из строя, что может привести к ослаблению искры и сбоям в работе двигателя.
Итак, в первую очередь необходимо проверить:
- целостность корпуса;
- целостность изоляции обкладок;
- наличие обрывов соединений;
- утечку тока;
- искрение на контактах прерывателя.
Устройство конденсатора не располагает к ремонту, поэтому его проще всего заменить.
В крайнем случае, если новые запчасти недоступны, подойдет автомобильный вариант. Перед установкой потребуется только удалить ненужный крепеж. Недостаток такого варианта — габариты: автомобильный конденсатор больше по размеру, чем нужно, и легко поддается механическим повреждениям. Но как временных вариант эта мера вполне хороша.
Контакт прерывателя
Следующий этап диагностики — проверка контактов прерывателя.В первую очередь, их поверхность должна быть чистой от нагара. Пригоревшие контакты зачищают инструментом непременно с тонкой (так называемой бархатной) насечкой. Если использовать обычную наждачную бумагу, это приведет к обратному результату: поверхности контактов останутся неровными, что вызовет повышенное подгорание и быстрый выход из строя. Зачищать контакты можно до тех пор, пока не нарушена целостность вольфрамового слоя. После этого нужно заменить их на новые.
Далее, контакты должны плотно прилегать друг к другу. Максимальный зазор при размыкании не должен превышать 1,5 мм.
Ещё одна частая проблема — вольфрамовые пластинки со временем отпаиваются. Здесь все просто — взять и припаять обратно. Также необходимо уделить внимание шинке и при необходимости исправить ее или заменить. Заключительный этап — осмотрит изоляции проводов.
Если под рукой нет нормальной изоляции, можно покрыть их лаком для ногтей — звучит странно, но как временная мера очень эффективно.
Катушка или трансформатор
Катушка — один из немногих неремонтопригодных узлов магнето. Зато и ломается она редко. Проблемы обычно кроются в высоковольтной обмотке. Всего обмоток у катушки две: низко- и уже упомянутая высоковольтная. В ней могут начать образовываться короткозамкнутые витки, после чего катушка выходит из строя. Ремонтировать ее бесполезно, проще заменить. После этого нужно зачистить контакты, если нужно, то подпаять места пайки, установить зазоры, и проблема должна быть решена.
Ротор
Ротор — это вращающийся магнит. В процессе эксплуатации он нередко подвергается механическим повреждениям.
Они видны сразу. Разбитый ротор нужно заменить, предварительно вычистив корпус от его осколков. Заодно осматривают другие детали: смазывают подшипники и устраняют их люфт.
Важный этап — регулировка эксцентрика (кулачка). Она позволяет добиться оптимального искрообразования и, следовательно, обеспечить нужную силу тока. магнето нужно вращать ослабленный эксцентрик (кулачок) относительно его вала и добиваться наибольшей мощности тока. Процедура проводится на стенде с вращающейся дрелью.
Основные этапы:
- остановить дрель;
- ослабить винт;
- вставить отвертку в пазы кулачка и осторожно повернуть его примерно на 1мм по часовой стрелке;
- затянуть винт;
- включить дрель и проверить искру.
Если искра появляется на расстоянии 5-7 мм до корпуса, все правильно, регулировка магнето закончена. Если нет — все этапы повторяют заново. Полная настройка может занять до часа, однако результатом станет сильная и устойчивая искра.
Как правильно выставить зажигание
Работа любого устройства начинается с пуска двигателя и система зажигания должна работать не хуже, чем швейцарские часы.
Но в том случае, если функциональность этого элемента, тем или иным образом нарушена, необходимо провести ее регулировку.
Перед тем, как выставить зажигание на мотоблоке Луч, Дон, Хутер, Профи, Пахарь, Чемпион нужно, в первую очередь:
- Проверить свечи. Именно они являются основной причиной отказа этой системы. Также всегда рекомендуется иметь с собой запасную свечу, на тот случай, если манипуляции, очистка, не помогут. Что бы разобраться со свечой необходимо ее вывернуть и протереть электроды и удалить с них нагар.
- Далее необходимо выставить между ними зазор.
- Дальше наденьте угольник провода на свечу, а ее корпус надежно прижмите к цилиндру, его головке, при этом развернув ее в сторону от ее же отверстия, которое находится в головке цилиндра.

- Необходимо прокрутить коленчатый вал. С этим можно справиться с помощью стартового шнура. В исправной системе искра, которая проскакивает между электродами, должна быть светло-синего цвета. Если же она отсутствует, или имеет бело – желтый окрас, система неисправна.
В этом случае можно проверить зазор между статором и магнитным башмаком маховика, он должен быть от 0,1 до 0,15 миллиметра.
После этих несложных манипуляций вы получите прекрасно работающий мотоблок «Луч». Установка зажигания на нем также проста, как и его настройка, поскольку оно состоит из нескольких деталей, которые соединяются наподобие деталей конструктора.
Все пазы разработаны таким образом, чтобы ничего нельзя было перепутать, вставить свечу не той стороной или неправильно подключить провода. После того как вами была произведена регулировка зажигания мотоблока «Луч», и эта его часть работает должным образом можно приступать к настройке следующего немаловажного узла двигателя.
Как нужно регулировать карбюратор
Еще один вид настройки, которую необходимо будет проводить, это регулировка карбюратора мотоблока «Луч».
Для стабильной роботы двигателя внутреннего сгорания, умеренного потребления им топлива и плавного ходи при возрастании нагрузки, необходима тонкая настройка карбюратора.
После нее вы заметите изменения в работе мотоблока, и они будут в лучшую сторону, поскольку впрыск стабилизируется.
- Перед тем, как отрегулировать карбюратор вам необходимо с большой осторожностью до упора завернуть два винта – главного жиклера и жиклера холостого хода.
- Затем их нужно отвернуть в обратном направлении, примерно на один с четвертью оборота.
- Далее необходимо запустить двигатель, для того что бы он прогрелся. Обычной рабочей температуры он достигнет уже через двадцать минут. Когда это произойдет, нужно перевести рычаг дроссельной заслонки в положение «мин».
- С помощью винта нужно выставить самую минимальную, но устойчивую частоту вращения на холостом ходу.
Это же действие нужно повторить и для максимальной частоты вращения. - Снова повторить настройку минимальной частоты, которая будет стабильной.
- Далее – снова повторить настройку максимальной частоты хода, обеспечив, таким образом, бесперебойную стабильную работу всего механизма.
Как поменять сальник
Еще один важный момент, который касается уже ремонта мотоблока – как поменять сальник на редукторе.
Это достаточно простая задача, которая не вызывает больших проблем у мастеров своего дела, но те кто впервые столкнулся с этим и не знаком с конструкцией, как мотоблока, так и конкретно редуктора, не всегда могут справиться.
Поэтому, в первую очередь, стоит изучить теоретическую часть, а именно детали, из которых состоит этот узел.
Корпус редуктора состоит из двух половин. Они штампованны из стали и скреплены с помощью болтов, между ними установлена резиновая прокладка для уплотнения и герметизации.
К корпусу приварены стальные угольники, которые, но сути, формируют несущую раму всего устройства.
Люди, занимающиеся строительством и садоводством, не могут обойтись без дополнительного оборудования. Тележка садовая – ваш незаменимый друг и помощник.
Специальная техника часто требуется при всевозможных работах в сельскохозяйственной и строительной сферах. Тут все об универсальном бульдозере Т-130.
Многие привыкли сажать картошку вручную, но имея в наличии трактор или мотоблок, можно задуматься об изготовлении картофелесажалки. Перейдя по ссылке вы узнаете, как сделать картофелесажалку своими руками.
Параллельно выходному валу и перпендикулярно корпусу редуктора, внутри которого находится цепи и скрепляющие его болты. На них, в свою очередь, установлены пальцы и болты, расположен блок ручки переключения. К нему ведет цепь, состоящая из 46 звеньев.
Сам блок состоит из входного вала, с помощью которого происходит переключение передач.
Здесь же находятся звездочки, которые отвечают за первую и вторую передачи.
Вал переключения, со временем, может стать причиной неисправностей – слабое место в нем сухарь переключения, который со временем сильно изнашивается и мотоблок работает, мягко говоря, неудовлетворительно. Заменять его, рано или поздно, придется, а для этого необходимо провести полный демонтаж редуктора.
Для того чтобы произвести замену сальника на редукторе мотоблока «Луч» такие манипуляции не нужны. При достаточном навыке и знании особенностей конструкции все можно будет сделать, ничего не разбирая.
- Достаточно просто снять пыльник и втулку, сальник можно достать отверткой.
- Далее нужно просто заменить старый сальник, аккуратно посадив его на место с помощью молотка, установить на место втулку и пыльник.
- Если же у вас нет опыта изъятия чего-нибудь с помощью отвертки и молотка, в таком случае лучше снять и разобрать редуктор – достаточно снять его корпус.

Как делают ремонт мотоблоков
Эти устройства используются для обработки почвы или для перевозки мелких грузов. Управление осуществляется при помощи специальных рычагов, выполняющих все необходимые функции. Для того чтобы детально разобраться в работе такой техники, нужно понять, из чего она состоит.
Как сказано в руководстве по эксплуатации, мотоблок МБ работает при помощи бензинового или дизельного двигателя — двухтактного или четырехтактного. Силовой агрегат оснащается регуляторами частоты вращения специального назначения, они упрощают работу на мотоблоке. Ремонт двигателя мотоблока — самый трудный и затратный из всех.
В конструкцию техники внедрена трансмиссия, которая бывает нескольких видов:
- зубчато-червячная;
- зубчатая;
- гидрообъемная;
- ременно-зубчато-цепная.
Еще одной неотъемлемой частью сельскохозяйственной машины является система, с помощью которой на мотоблок крепится дополнительное специальное оборудование.
Управлять этим устройством можно, используя ручки или рулевые штанги. Там же осуществляется управление сцеплением и газом. Особенно тяжелые образцы машин оборудуются тормозом.
Ремонт мотоблока должен осуществляться специалистами, но если это невозможно, можно произвести его своими руками.
Замена масла
Также, что касается редуктора, и мотоблока вообще, в их роботе большую роль играют горюче-смазочные материалы.
Тип и густота машинного масла точно указанны в инструкции по эксплуатации, которая поставляется в комплекте с изделием, но что касается марки госта масла, эта инструкция давно морально устарела.
Кроме того, на замену не очень широкому выбору ГСМ того времени, на которое пришелся пик производства мотоблоков «Луч», пришло большое количество современных машинных масел. Конечно же, для использования подходят не все, но аналоги тому, что указанно в инструкции есть, и они во многом превосходят рекомендуемое.
Хорошее моторное масло для мотоблока «Луч» подобрать не очень сложно, его порекомендует любой продавец.
Но если вы хотите приобрести такое самостоятельно, или через интернет-магазин, то лучше всего ориентироваться на марку 10W40. Желательно, что бы оно было минеральным, или полусинентическим.
Полная синтетика не подходит для такого двигателя, поскольку из-за свойственной ей текучести, такое масло просто не задерживается на деталях в достаточной мере.
Причиной тому служит особенность смазки механизмов, с помощью разбрызгивания. Замена масла в двигателе необходима после каждых 25-30 часов работы, замена масла в редукторе нужна реже, после 50 часов.
Также, очень важно, что бы во время замены масла мотоблок стоял строго горизонтально, без наклонов – иначе вы можете просто недолить нужного его количества. Что бы узнать, какой объем масла в редукторе мотоблока «Луч», достаточно просто посмотреть инструкцию по эксплуатации.
В полностью сухой бак необходимо залить два литра масла, а вот при замене, всего полтора.
Для редуктора, в принципе, подойдет любое трансмиссионное масло, но владельцы рекомендуют ТМ-4 80W-85.
Оно относительно не дорогое и минеральное что вполне соответствует требованиям к эксплуатационным характеристикам масла для редуктора данного мотоблока.
Recommendations
Comments 23
А вы на редукторе не меняли сальники?
Менял и нижние и верхние
Не поделитесь номерочками для заказа, можно в личку, давно течёт нижний, все подливаю, руки не доходят
Да скину чуть посже
Не поделитесь номерочками для заказа, можно в личку, давно течёт нижний, все подливаю, руки не доходят
я фигею — игольчатый подшипник в редукторе — сейчас во второй неве только шариковые.
Ну так в те времена они были на иголках.
я фигею — игольчатый подшипник в редукторе — сейчас во второй неве только шариковые.
Если ты сталкивался с мотоциклом ВОСХОД, то там на шатуне такие же стоят. Они сууука с завода наверное звенели. По мере эксплуатации данного агрегата, эти иголки превращались в форму спичек. Ну такие же квадратные. Вспоминаю и ржу…
но здесь то силовая хрень — иголки это лучшее решение для редуктора — вертикальная нагрузка на вал распределяется на большую площадь подшипника, я вот к чему.
Видимо в ссср не думали о дешивизне а думали о конструкции- если заливать нормальное масло в редуктор, а не минералку восьмёрку, то и прослужит долго такй подшипник. Тоже думал что проще купить старый мотоблок с дохлым двиглом и и поставить на него нового китайца.
Ну как вариант. Хотя если они сейчас и есть такие(игольчатые) в современном исполнении, думаю такая же хрень что и шариковые. Да где его найти то старый мотоблок? Ну если только вдруг ой как сильно повезёт.
но здесь то силовая хрень — иголки это лучшее решение для редуктора — вертикальная нагрузка на вал распределяется на большую площадь подшипника, я вот к чему. Видимо в ссср не думали о дешивизне а думали о конструкции- если заливать нормальное масло в редуктор, а не минералку восьмёрку, то и прослужит долго такй подшипник. Тоже думал что проще купить старый мотоблок с дохлым двиглом и и поставить на него нового китайца.
там вся сборка (все валы) на иголках, как писали выше иголки хорошо и я с этим соглашусь но они и более капризные у них есть пару минусов но я не стал переделывать на шарики как многие сейчас делают)
Ремень заднего хода
В то время как на современных мотоблоках задняя передача выключается с помощью редуктора, который напрямую связан с двигателем, на «Луче» для передачи крутящего момента используется ремень.![]()
Фактически, он является одной из тех деталей, которыми от современной техники отличается мотоблок «Луч».
Ремень заднего хода подвергается повышенному износу, и потому опытный владелец луча всегда держит про запас несколько ремней сразу – иногда их бывает сложно приобрести, несмотря на то, что этот мотоблок достаточно распространен.
Его маркировка – Z(0)- 1400 и его проще заказать через интернет-магазин, где есть услуга предварительного заказа.
Для того, чтобы не оказаться в ситуации, когда возникла неисправность и вы не можете использовать ваш мотоблок «Луч», ремни лучше держать в количестве не менее двух штук каждого вида. Такая запасливость поможет вам произвести быструю их замену, даже на поле, во время работ.
Вообще, хороший способ держать всю технику в рабочем состоянии, это иметь запасные расходники ко всем узлам. Это особенно важно, если такие расходные материалы имеют тенденцию быстро выходить из строя.
Communities › Мотоблоки (и все что с ними связано) › Blog › Востановление мотоблока МБ1
Всем добрый день! Я вроде как новенький в вашем форуме но решил поделится своей историей восстановления мотоблока Мб1 насколько мне известно.
Вообще мотоблоку наверно лет 30 уже если не больше только при мне он в сарае пролежал в разобранном в виде лет 15, и все таки у меня дошли руки его собрать.Двигатель оригинальный восстанавливать до конца не стал в иду не возможности в моем городе найти на него хоть какое то навесное оборудование поэтому был куплен китайский Форза 6,5л.с. Также были полно
стью заменены все подшипники и сальники на мотоблоке переделано крепление под заднею скорость и т.д. Много фото нету так как был занят процессом сборки и не успел все покрасить но это я думаю летом исправлю так как уже пора было капать огороды))) Вообщем дальше фото.Кстати кому надо могу продать на запчасти старый двигатель.если не кому не нужен сдам на металлом)))(двигатель крутится компрессия есть дядька говорил что он даже был откапитален но так и не установлен на мотоблок)
Как выставить зажигание на мотоблоке
Рассмотрим, как отрегулировать зажигание мотоблока. Система зажигания мотоблока достаточно проста. Прежде чем проводить установку зажигания, важно убедиться, что данная конструкция образовывает искру, которая в свою очередь вызовет воспламенение топливной жидкости, находящейся в камере внутреннего сгорания.
Чтобы не обращаться к специалистам по пустякам и сохранить свои средства, нужно понимать, как проводится регулировка зажигания и настройки катушки зажигания. Рассмотрим, как выставить зажигание на мотоблок МБ 1 и МБ 2.
Выставлять зажигание можно с помощью искры. Нужно повернуть коленвал таким образом, чтобы метки шкива и газового механизма совпали. Бегунок, распределяющий потоки газа, должен показать на высоковольтную проволоку цилиндра.
Нужно немного открутить гайку, меняющую положение механической конструкции, которая определяет моменты высоковольтного импульса.
Затем надо достать высоковольтный провод из системной крышки. Он находится в ее центре. Затем разместить контакты на расстоянии 5 мм от мотокультиватора.
После этого следует включить зажигание.
Далее нужно повернуть механическую конструкцию, которая определяет момент зажигания, по часовой стрелке до отметки 200. Вышеупомянутую конструкцию осторожно повернуть в другую сторону.
Все это нужно проделать с предельной осторожностью, механическая конструкция не должна изменять своего положения по отношению к мотоблоку.
Между центральным высоковольтным проводом и массой мотокультиватора возникает искра. После этого нужно быстро затянуть гайку-прерыватель во избежание воспламенения.
Выставить зажигание можно по звуку. Если у владельца достаточно хороший слух, то данный метод проверки и регулировки зажигания вполне подойдет. Другими словами, это бесконтактная проверка свечей.
Бесконтактный метод предполагает следующий порядок действий:
- Для начала нужно завести двигатель.
- Затем нужно немного ослабить трамблер.
- Корпус-прерыватель медленно повернуть на 2 стороны.
- Механическую конструкцию, которая определяет момент образования искры, нужно укрепить в состоянии наибольшей мощности и наибольшего количества оборотов.
- Далее внимательно слушать. При повороте прерывной системы должны быть слышны щелчки.
- После всех проделанных действий нужно закрутить гайку трамблера.
Метод со стробоскопом работает следующим образом:
- Для начала нужно разогреть двигатель.

- После этого присоединить стробоскоп к мотоблоку.
- Датчик, реагирующий на звук, нужно присоединить к высоковольтной проволоке цилиндра.
- Демонтировать вакуумный шланг и заглушить его.
- Стробоскоп будет испускать свет, который должен быть направлен на шкив.
- Снова завести двигатель агрегата, оставить его работающим вхолостую.
- Повернуть трамблер.
- Закрепить, как только шкивная метка будет указывать на метку, обозначенную на крышке мотоблока.
- Закрутить гайку-прерыватель.
Модернизация системы зажигания (МБ-1) мотокультиватора «Крот»
Приветствую всех! Хочу рассказать о переделке системы зажигания Крота, которая позволила мне избавится от всех проблем с надежностью зажигания, а в последствии и сильно облегчила заводку движка. Я такой доработки еще не встречал на страницах этого форума, и в других местах тоже, и надеюсь, что кому то проделанная мной работа пригодится. Обо всем по порядку. Первую переделку я сделал еще в 2011 году.
Посыл был прост. Основная беда магнето МБ-1, по моему скромному мнению – его миниатюрность (а также одна недоработка в схеме). Если бы конструкторы сразу пошли по пути, который известен по легким мотоциклам – разнесли бы генераторные катушки, электронную схему и катушку зажигания на разные узлы, то проблем бы у зажигания не было. А тут получилось, что и генераторная катушка очень тонким проводом намотана, и катушка зажигания маловата, а главное – электронная схема установлена прямо на картере двигателя и легко нагревается градусов до 70-80. А ведь тиристор КУ202Н, применяемый в магнето рассчитан на температуру 75 градусов. В итоге и частые выходы его из строя. Ведь тот же тиристор использовался и во многих мотоциклах и мопедах и ничего – работал. Тонкий провод обмотки генераторной катушки не давал возможности развить большой ток и поставить накопительный конденсатор хотя бы 1 мкФ, и как в мотоциклах добавить стабилитрон для отсечки лишнего напряжения. В общем, давно родилась идея разнести все три элемента зажигания.
Катушку сразу решил использовать автомобильную, имеющую многократный запас. Потом с автомобильной большой катушкой, искра при одинаковой схеме получалась минимум в три раза мощнее. И тут как раз очень удачно подвернулась автомобильная тойотовская катушка с коммутатором. Коммутатор сгорел и на его место я как раз установил свою схему. Фото прилагаю. Катушку установил на пластину на руле. Высоковольтный провод стандартный, автомобильный. От родной МБ-1 оставил только генераторную катушку и катушку датчика. Вывел их проводами, причем для датчика решил взять экранированный. Из фото в принципе все понятно, но если возникнут вопросы, поясню. Описание схемы и саму схему дам чуть позже. Но это еще не все, весь цимус впереди.
Так вот. Что получилось после первой переделки – огромная надежность. Военный тиристор Т122-25-8, диодный мост на 1000 вольт, монументальная катушка зажигания. Слабых мест больше нет. Предыдущий хозяин за 10 лет эксплуатации сменил 6 МБ-1. А тут уже не сломается. Но был и повод загрустить.
Идеально работавшая на столе схема, дающая такую искру, что слона остановит, на движке несколько сникла. Упала мощность искры. Через некоторое время стало понятно, в чем дело. Виной тому – генераторная катушка. Очень тонкий провод и много витков. Только сопротивление постоянному току около 3 кОм. А ведь при вращении еще и индуктивное сопротивление добавляется. В итоге при повышении оборотов напруга снижается. И вместо хотя бы четырехкратного увеличения мощности искры получилось двукратное (все на слух, на глаз, примерно). На воздухе искра тянулась до 15 мм. Очень больших улучшений пусковых свойств эта схема не принесла (хотя прогретый движок можно было завести, если ладонью сильно толкнуть маховик на себя). То есть сильно понизилась частота искрообразования — почти как на тракторном магнето пробивать искру стало при вращении от руки. Но главная беда осталась — проблема горячего пуска, которая на моем Кроте меня всегда мучила. 4 года эта схема верой и правдой мне служила. Я все хотел проиграться генераторной катушкой.
Попробовать поискать с меньшим сопротивлением. Но как-то не доходили руки. И вот прошлой осенью меня и посетила идея, которая преобразила характер мотора. Крутя в руках магнето, я понял, что на освободившееся место от катушки зажигания можно попробовать поставить вторую генераторную катушку. Пришлось поработать напильником, сточить часть магнитопровода катушки и посадочное место на магнето. Но в итоге все получилось. Так как на Кроте стоит маховик с 4 мя магнитами, один из которых перевернут, я решил не заморачиватся с фразировкой обмоток и на каждую катушку поставил свой диодный мост. Вот что получилось.
Ремонт катушек зажигания и устранение неисправностей
Бывают ситуации, когда мотокультиватор не заводится. Возможно, это проблема связана с системой катушек. Например, наблюдается:
- Неисправность в самой катушке.
- Неисправность в свече, находящейся в катушке.
- В проводке.
- В наконечнике свечи.
- Для проверки свечи нужно ее вытащить и осмотреть.
Если на электродах присутствует нагар, то их можно прогреть газом.
Для проверки магнето (катушки) на свечу надевают наконечник и подносят к катушке нижнюю часть. При вращении маховика должна образоваться искра. Если этого не происходит, то неисправность в катушке зажигания для мотоблока.
Настройка и проверка зажигания для мотоблока Нева
Существует несколько факторов, от которых будет зависеть настройка зажигания:
- конкретная модель агрегата и наличие доработок СЗ;
- какие используются свечи зажигания;
- то, в какой раз вы будете регулировать систему – первичную настройку проводят при первой обкатке, вторичную – при последующих работах.
На видео показано, как легко в «полевых» условиях отрегулировать зажигание мотоблока с двигателем LIFAN 168F. Метод применим и для культиваторов с российским двигателем
Чтобы правильно и быстро проверить катушку мотоблоков Нева, нужно:
- Лист формата А4 сложить 4 раза.
- Ослабить крепежные модульные болты.

- Бумагу поставить под подушку.
- Придавить ее и держать до того момента, пока не закрутят болты.
- Повернуть маховик и посмотреть наличие искры.
Есть также второй способ, аналогичный предыдущему методу выставления зажигания на движке мотокультиватора, только в роли щупа тут выступает небольшой кусок картона, отрезанный от сигаретной пачки.
Как выставить зажигание на культиваторе
При частом дергании троса стартера культиватора Нева со временем двигатель начинает заводиться с запозданием. В таком случае:
- Надеть угольник на свечу;
- Прижать корпус к головке цилиндра и повернуть в обратную от отверстий сторону элемент зажигания;
- Коленвал провернуть и натянуть трос несколько раз;
- Искра должна появляться при натягивании, если ее нет, следует отрегулировать нужный зазор между маховиком и магнето.
Регулировка и настройка магнето выполняется довольно просто. Чаще всего причиной неисправности катушки мотоблока является свеча.
Поэтому в чемоданчике с инструментами каждого владельца мотокультиватора должны быть наборы запасных свечей.
Самые популярные свечки от известных производителей — это Бош и Субару.
Проверка свечей осуществляется так. Для того чтобы проверить исправность свечей катушек мотоблока МБ и МБ 1, нужно следовать следующим инструкциям:
- Вывернуть свечку. Протереть электроды.
- При наличии нагара очистить его.
- Выставить расстояние между электродами.
- Надеть на свечу наконечник с высоковольтным проводом.
- Прижать к корпусу цилиндра. Электроды должны смотреть в одну сторону под свечкой.
- Прокрутить коленвал, понаблюдать образование искры. Если ее нет, то неисправность в свечке.
Кто владеет мотокультиваторами, тот должен помнить, что если искра образовалась, то нужно посмотреть на ее яркость. Если окрас интенсивный, то настройка и регулировка магнето прошла успешно.
Для хорошей работы магнето важно следить за зазором между маховиком и статором.
Расстояние должно составлять от 0,1 до 0,15 мм. Если показатели не соответствуют требуемым, то настроить их не составит большого труда.
Для установки оптимального размера зазора нужно снять крышку вентилятора, ослабить болты статора и вставить щуп. Затем надо выставить требуемые показатели и закрутить гайку.
Ремонт зажигания для мотоблоков также не составит особого труда. Чаще всего поломка магнето происходит из-за неисправности свечи.
Для проверки нужно аккуратно выкрутить свечу и осмотреть ее.
Если свеча сухая, то это значит, что топливо не поступает в систему двигателя. Если же свеча мокрая, то это означает, что свеча постоянно заливается моторным маслом.
Для ремонта в первом случае нужно вытереть свечку, при позднем ремонте высушить цилиндр двигателя, прогнав его на холостых оборотах.
Ремонт двигателя
Поломки двигателя мотоблока МБ можно условно разделить на 2 категории:
- поломка, влекущая полную остановку силовой установки;
- поломка, которая делает работу двигателя ненадежной, он не достигает нужной мощности, непроизвольно останавливается и т.
д.
Диагностику проблем можно провести самостоятельно, для этого достаточно выкрутить свечу зажигания и внимательно ее осмотреть: на ней не должно остаться топлива. Может случиться и такое, что в машине установлены старые свечи, и их нужно сменить.
Чаще всего поломки образуются из-за того, что пользователи не следуют простейшим рекомендациям по обслуживанию техники.
Все специализированное оборудование комплектуется инструкциями производителя, при выполнении которых техника может прослужить не 1 год, не нуждаясь в ремонте, достаточно только правильно ухаживать за машиной и вовремя проводить техническое обследование.
На проверку двигателя, особенно перед тем как осуществлять ремонт дизельных мотоблоков, нужно обратить особое внимание, так как именно в этот момент можно понять причину поломки. Если на свечах остается много топлива, то это означает, что в цилиндрах слишком много бензина. Его необходимо удалить и произвести регулировку.
Причиной плохой работы двигателя может стать нагар на свечах зажигания. Для того чтобы устранить эту проблему, нужно зачистить их при помощи наждака и установить расстояние между электродами от 0,7 до 1 мм.
Если со свечами и подачей топлива все в порядке, следует обратить внимание на следующие проблемы:
- Загрязнение воздушных фильтров. Из-за этого воздух не сможет поступать в двигатель в нужном количестве, поэтому их нужно регулярно чистить, особенно если работы производятся на сухих и пыльных участках. Фильтры также необходимо своевременно менять.
- Некачественное топливо. Эту проблему решить проще всего, достаточно поменять производителя.
- Засорение глушителя. В нем могут накапливаться продукты сгорания. Для того чтобы исправить такую неполадку, необходимо снять глушитель, разобрать его и промыть специальным моющим средством. После промывки составную часть нужно тщательно высушить и установить обратно.
Иногда может потребоваться ремонт карбюратора мотоблока, в особенности, если он был изначально неправильно отрегулирован.
Для устранения неполадок придется снимать его и ремонтировать по специальному руководству. Рекомендации производителя содержат инструкцию по ремонту карбюратора.
Износ цилиндров происходит из-за уменьшения количества оборотов. Это повлечет возникновение царапин, трещин и пр. Подобная поломка нуждается в полном демонтаже цилиндров и их замене на новые. Эту операцию следует в обязательном порядке проводить в специализированных мастерских — иначе есть риск того, что мотоблок окончательно выйдет из строя.
Если на мотоблоке установлен дизельный двигатель, отремонтировать его будет очень сложно. Это связано с тем, что разные производители оборудуют технику собственным силовым агрегатом. Некоторые простейшие неполадки можно самостоятельно починить:
- залить в радиатор горячую воду, если на улице установилась низкая температура;
- заменить топливо, если оно стало хуже стекать;
- проверить уровень масла и его подачу.
Ремонт и регулировка зажигания двигателя дм1к
Система зажигания четырехтактного двигателя отечественного производства ДМ1К электронная бесконтактная с магнето.
Таким движком оборудована модель МБ-2К мощностью 6,5 лс и 7,5 лс.
Если не работает зажигание, выполните следующие действия:
- если при проверке на искру свеча оказалась неисправна, ее следует заменить на новую;
- проверить насвечник и провод, идущий к нему;
- проверить исправность кнопки зажигания и целостность проводки;
- если же все перечисленное выполнено, а система не срабатывает, то вероятно, что само зажигание неисправно и его необходимо менять.
Особенности регулировки зажигания на мотоблоках Каскад и ЛИФАН
Двигатели на мотоблоках ЛИФАН и «Каскад» оснащены электронной системой зажигания, которая обеспечивает свечи постоянной искрой, поэтому все советы по тому, как отрегулировать систему, сводятся к следующему:
- Не экономьте на свечах, отдавайте предпочтение японским производителям (к примеру, модели BP6ЕS и BPR6ES(NGK)).
- Каждые 100 часов работы движка проводите ТО искроуловителя, очищайте фильтр от нагара.

- Следите за частотой холостого хода, он должен быть в пределах 1700 (±150) об/мин. Ее отклонение говорит о неисправности мотора.
А вы регулируете СЗ на мотоблоке сами или обращаетесь в сервисные центры?
источник
Принцип работы зажигания бензопилы: описание, характеристики
Содержание
Магнето представляет собой вид генератора переменного тока, который снабжает электроэнергией свечи зажигания. Он состоит из неподвижной обмотки катушки индуктивности и постоянного магнита, закрепленного на маховике, вращающемся вместе с коленвалом бензинового мотора. Движущееся магнитное поле создает в низковольтной обмотке электродвижущую силу, которая преобразуется трансформатором в напряжение с потенциалом, достаточным для получения искры.
Стандартная система зажигания карбюраторного мотора состоит из:
- магнето;
- свечи зажигания;
- электрокабеля, соединяющего их между собой;
- клавиши отключения двигателя.

Схема зажигания бензопилы «Урал»
Магнето представляет собой вид генератора переменного тока, который снабжает электроэнергией свечи зажигания. Он состоит из неподвижной обмотки катушки индуктивности и постоянного магнита, закрепленного на маховике, вращающемся вместе с коленвалом бензинового мотора. Движущееся магнитное поле создает в низковольтной обмотке электродвижущую силу, которая преобразуется трансформатором в напряжение с потенциалом, достаточным для получения искры.
У контактных магнето первый вывод высоковольтной обмотки подключен к свече зажигания, а второй через механический выключатель – на землю. В определенный момент специальный элемент конструкции разводит контакты, что приводит к резкому повышению напряжения в сети и проскоку искры в межэлектродном пространстве свечи.
Для предотвращения перегрева и окисления контактов прерывателя в электрическую схему подключается конденсатор.
Магнето Stihl MS 180
Как устроено зажигание бензопилы
Устройство системы зажигания современных бензопил
Магнето Stihl MS 180
Ранее системы зажигания были довольно ненадежными, но сейчас они усовершенствовались.
Так, в их системе управления есть элементы, регулирующие импульс в зависимости от того, какая скорость пилы. За счет этого двигатель работает более эффективно, что повышает общий КПД инструмента. Кроме того, такие элементы важны, потому что с ними проще запустить изначально пилу.
Не менее важный факт — надежность современных систем. Если раньше зажигание выходило из строя очень часто, то сейчас все компоненты его настолько прочные и качественные, что в ремонте нуждаются крайне редко.
Прерыватель и первичная обмотка катушки соединены последовательно. Выключение прерывателя происходит за счет наличия на коленчатом валу кулачка. Первичная обмотка последовательно соединяется не только с прерывателем, но и с кнопкой выключения. Магнето монтируется в картер слева, закрепляясь основанием на две шпильки и гайки.
С помощью маховичных магнитов происходит образование магнитного поля, пересекающего катушку. За счет этого, если контакты в первичной обмотке замкнуты, образуется слабый ток.
Соответственно, когда контакты разомкнуты, магнитного поля нет и индуцируется ЭДС во вторичной обмотке. За счет этого образуется ток высокого напряжения, который подается на свечу и дает искру для зажигания топлива. В этот момент поршень почти находится возле верхней мертвой точки (на 4 мм ниже ее).
Устройство зажигания бензопил «Урал-Электрон 2 Т» и «Дружба»
У двигателей бензопил «Урал-Электрон 2 Т» или «Дружба», а также «Тайга-214-Электрон» несколько иная система зажигания. Так, там используются
электронные магнето бесконтактного типа. То есть, они не имеют контактного механического прерывателя.
Что это значит? Индуцированный ток вырабатывается за счет высоковольтного трансформатора. При этом его первичная обмотка имеет последовательное соединение с тиристором через зарядную обмотку, конденсаторный диод, а также обмотку управления. За счет столь сложной системы через тиристор ток проходит только тогда, когда к нему приходит определенный электрический потенциал.
Как только тиристор открыт, происходит разрядка конденсатора на массу. Во время того, как по первичной обмотке проходит ток с большим импульсом, вторичная создает большое индуктивное напряжение, что вызывает искру на свече. То есть, за счет тиристора и управляющей обмотки происходит работа бесконтактного прерывателя, который имеет высокую надежность, так как не имеет изнашиваемых частей.
Схема зажигания бензопилы Урал
Схема зажигания бензопилы «Урал» (МБ-1)
Схема зажигания бензопилы «Дружба»
Схема зажигания бензопилы Дружба
Основные неисправности системы зажигания бензопил
Примерно понимая, как работает система зажигания бензопил китайского или отечественного производства, можно уже разобраться, какие могут быть проблемы с этим механизмом и как их устранить.
Свеча зажигания
Чаще всего поломка возникает из-за свечи зажигания. Стоит проверить, не поврежден ли изолятор и не изношен ли электрод. Проверяют всю свечу на целостность и отсутствие дефектов — это и целостность проводов от катушки, и наличие изоляционного материала, и т.
д.
Высоковольтный провод
Кнопка включения/выключения
Частой поломкой системы зажигания является неисправность тумблера выключения. Чтобы его проверить, провода отключают от модуля и проверяют работоспособность пилы. Если искра есть, дело в выключателе.
Проблемы с модулями зажигания (катушками) цепных пил
Катушка зажигания бензопилы Husqvarna
Не стоит доверять всевозможным тестерам — они часто показывают ложную информацию об исправности системы зажигания. Достоверной будет только диагностика с другим модулем или катушкой.
Если электронный модуль плохой, наблюдается такой признак: как только бензопила нагревается, подается очень слабая искра. Также после дозаправки агрегат может не запускаться. Это наблюдается из-за того, что катушка или модуль сильно греются, их сопротивление растет, поэтому искра слабеет.
Если имеются поломки системы зажигания, а опыта в их ремонте нет, не стоит пытаться все отремонтировать самостоятельно. Элементарные вещи, такие как проверка целостности свечи или проводов, могут проводиться в домашних условиях, но более сложная диагностика, а тем более замена агрегатов должна проводиться профессионалами.
И тогда можно быть уверенными в качестве выполненных работ.
Видео о зажигании бензопилы
Видео об устройстве зажигания бензопилы. Из каких компонентов состоит, для чего тот или иной необходим.
В следующем ролике рассказывается о том, как заменить зажигание на современной бензопиле. Этот видеоурок подойдет для практически всех бензопил. Конечно могут быть нюансы, но общий смысл тот же.
Для этого потребуется надеть на свечу колпачок со штатной проводкой и несколько раз резко потянуть за трос стартера. Если при этом искра так и не появилась, значит, следует переходить к регулировке зазора между маховиком и магнето.
Как проверить катушку зажигания бензопилы?
Нередко причина неисправности используемого инструмента заключается не только в неправильном зазоре между имеющимся стандартным маховиком и стандартной катушкой, а в поломке последней. В этом случае потребуется тщательно проверить катушку.
Для этого нужно:
- осмотреть состояние корпуса катушки и убедиться, что на нем нет трещин и других дефектов;
- проверить чистоту элементов катушки и подключенной к ней электрической проводки;
- осмотреть состояние изоляции проводов;
- оценить надежность креплений;
- осмотреть состояние колпачка, который образует искру;
- проверить состояние свечи;
- проверить работоспособность выключателя свечи;
- мультиметром проверить напряжение внутри узла.

Чтобы точно определить поломку катушки, потребуется использовать дополнительные приборы – амперметр и вольтметр. При этом нужно убрать от очага образования искры все посторонние предметы.
Проверка катушки выполняется в таком порядке:
Ремонт катушки нужно выполнять в сухом чистом месте. При этом нужно исключить попадание на детали механизмы пыли, масла или других жидкостей. В противном случае появится риск короткого замыкания, которое приведет к сложной поломке узла инструмента.
Магнето, предусмотренные в штатном устройстве встроенного зажигания бытовых и профессиональных бензиновых пил, делятся производителями техники на:
Как определить угол опережения встроенного зажигания?
Во время массовой сборки двигателей в штатных заводских условиях производители не выполняют регулировку зажигания. Вместо этого на вращающихся элементах оставляются метки, которые должны обязательно совмещаться во время установки.
Системы зажигания прошли долгий путь за последние десять лет, но инженеры говорят, что новые технологии будут стимулировать еще большие улучшения в ближайшие годы.
Замена деталей системы зажигания бензопилы
Замена катушки является немного более трудным. Катушка зажигания монтируется в корпусе вентилятора рядом с маховиком. Модуль соприкасаясь с магнитным полем магнето маховика, производит энергию для искры и содержит ссылку на опережения зажигания. При замене катушки, удалите старую катушку и осмотрите её. Ищите повреждения от соприкосновения с маховиком. Контакт между катушкой и маховика может быть вызван ослаблением винтов крепления или износа главного подшипника коленчатого вала.
При замене катушки зазор должен быть установлен идеально, чтобы гарантировать, что маховик не касается катушки в любой месте его вращения. Также не допустимо использовать толстый картон и толстую бумагу, зазор должен быть соответствующий, уделите этому особое внимание.
3.Бобина можно использовать с той же бензопилы или оставить штатную Б300 работает и с той и той проверено. Один из вариантов печатной платы можна скачать здесь.
В отличие от упомянутого выше блок зажигания не содержит выносных элементов и целиком вмещается в исходные габариты заводского блока. Плату старого блока надо удалить.
Схема блока представлена на рис. 1. Катушка генератора L1, катушка зажигания (высоковольтный трансформатор) Т1, конденсатор С1, индукционный датчик импульсов зажигания L2 и дюралюминиевое основание использованы от старого блока зажигания. Остальные элементы — вновь вводимые.
Рис. 1 Принципиальная схема устройства
Чтобы описываемая конструкция вмещалась в габариты заводского блока зажигания, необходимо доработать тринистор. Для уменьшения его длины укорочен резьбовой хвостовик (оставлены 1-2 нитки резьбы), катодный и управляющий выводы также укорочены до длины 4. 5 мм. Перед тем как укоротить вывод, его нужно сжать в двух местах вблизи корпуса бокорезами с затупленными режущими кромками.
Затем выше этих мест вывод откусывают и опаивают срез припоем.
Сжимать вывод можно не ближе 2 мм от корпуса тринистора, в противном случае растрескивается изолятор. Это сжатие нужно для увеличения площади контакта между внутренним проводником, идущим от кристалла, и внешним выводом тринистора.
Монтаж блока ведут жестким медным проводом диаметром 0,4-0,45 мм в виниловой изоляции. Диоды VD1 — VD4 собраны вплотную в блок и их выводы спаяны таким образом, чтобы с одной стороны блока получились выводы переменного тока, а с другой — постоянного. Транзистор крепят винтом, которым была закреплена заводская плата. Под транзистор помещают лепесток, к которому припаивают выводы, соединяемые с корпусом. Резисторы, диод VD5 и стабилитрон VD6 распаивают на выводах транзистора VT1 навесным монтажом.
При установке блока в бензопилу, возможно, потребуется корректировка угла опережения зажигания. На практике чаще приходилось устанавливать более раннее относительно заводской метки. Если планируется устанавливать блок в бензопилу «Урал», перед сборкой нужно удалить часть посадочного выступа с тыльной стороны основания, окрашенную на рис.
3 синим цветом, заподлицо с плоскостью основания. Под оставшиеся части выступа при установке блока на место желательно подложить прокладки из теплоизоляционного материала, например асбестокартона, толщиной не более 0,5 мм. При большей толщине маховик, возможно, будет задевать детали блока. Прокладки нужны потому, что Бензопила конструкция» href=»http://sawwood.ru/log/399″>конструкцией бензопилы «Урал» предусмотрена установка блока электронного зажигания непосредственно на стенку картера двигателя, которая при длительной работе сильно нагревается.
Рис. 3 Обратная сторона детали
В заключение добавлю, что по представленному описанию было собрано более 20 блоков и они долго и надежно работают. Блок, собранный мной и установленный 6 лет назад на мою бензопилу, ни разу не отказал.
Система зажигания современных бензопил состоит из перечня важных деталей. Основными элементами конструкции являются:
Как выставить зажигание на бензопиле?
Довольно часто владельцы бензопил сталкиваются с проблемой, при которой двигатель инструмента не запускается.
Одной из основных причин этой поломки служит неисправность системы зажигания, а именно – сбой заводских настроек узла.
В первую очередь владельцу пилы потребуется отвернуть защитный резиновый колпачок и проверить свечу под ним. Вполне возможно, что ее заливает маслом, которое препятствует попаданию подаче тока на свечу. В таких случаях проблема кроется не в системе зажигания, а в топливной системе, а именно – в разгерметизации каналов.
Регулировка зажигания бензопилы выполняется достаточно просто;
- Для начала ослабьте болты, фиксирующие элементы системы зажигания;
- Установите пластину от пластиковой бутылки между катушкой и маховиком;
- Затяните болты до конца.
Данная часть бензоинструмента имеет следующую типовую структуру:
Устройство системы зажигания
Данная часть бензоинструмента имеет следующую типовую структуру:
- магнето;
- электрокабель;
- свеча зажигания;
- клавиша отключения.

В свою очередь магнето так же бывает:
- контактным;
- бесконтактным.
Общими их элементами являются:
- размещенные в ободе магниты;
- катушка зажигания, состоящая из сердечника и трансформаторных обмоток;
- свеча.
Последний элемент считается одним из наиболее важных, поскольку именно по виду свечи зажигания в большинстве случаев можно произвести визуальную диагностику всей зажигательной системы бензиновых агрегатов.
Образование искры – непростой процесс. Для начала необходимо, чтобы создалось магнитное поле в самой катушке, что возможно благодаря 2-м магнитам. Когда происходит замыкание контактов первичной обмотки, начинает возникать несильный электрический импульс. Соответственно, при их разомкнутости нет ни магнитного поля, ни электродвижущей силы вторичной обмотки.
При этом идет образование электротока с высоким напряжением и подача на свечу, что дает ту самую искру, поджигающую горючую жидкость.
Обычно в этот момент поршень локализуется рядом с мертвой точкой, а точнее – на 0,4 см ниже ее положения. Стоит отметить, что контактное зажигание, которое устанавливалось на бензопилы еще в начале 90-х гг. и дошедшее к нам вместе с бывшей в употреблении техникой, на современном техническом этапе уже отжило себя.
Поэтому, в нынешних модификациях, которые презентуют нам ведущие фирмы-изготовители, установлено бесконтактное электронное зажигание, которое намного проще и регулировать, и обслуживать.
- Зарядная катушка ≈ 3,26 кΩ.
- Высоковольтная катушка:
Как сделать устройство для проверки блока зажигания бензопилы.
Нами собрано устройство, которым можно точно определить работающий или неработающий блок зажигания бензопилы.
Устройство состоит из подковообразного сердечника, собранного из пакета полос трансформаторной стали, с расположенными на нём импульсной катушки и катушки возбуждения.
Катушка возбуждения(названа по нашим определениям) предназначена для возбуждения переменного магнитного поля, в которое помещается проверяемый электронный блок зажигания бензопилы.
Импульсная катушка(названа так же по нашим определениям) питает напряжением систему(сигнальную катушку) электронной коммутации, то есть электронный коммутатор.
Техника определения устройством неисправности зажигания бензопилы.
Принцип таков: возле концов подковообразного сердечника размещается испытуемый блок зажигания бензопилы, а на выходе высоковольтной катушки проверяется высоковольтный разряд.
У проверяемого блока МБ-1 и МБ-2 отпаивается вывод от от импульсной(сигнальной) катушки(в некоторых случаях можно этого не делать, если её сопротивление соответствует эталонному).
Проверка самих катушек производится омметром(тестером) и под напряжением.
Омметром проверяется соответствие омического сопротивления обмотки катушек указанным данным заводом производителем.
- Зарядная катушка ≈ 3,26 кΩ.
- Высоковольтная катушка:
1. От корпуса катушки на высоковольтный вывод ≈ 1,4 к Ω.
2. От корпуса катушки на конденсаторную клемму ≈ 1Ω.
- Сигнальная(управляющая коммутацией) катушка ≈ 69Ω.
При явном несоответствии сопротивления(обычно уменьшенного) следует думать о прожиге изоляции провода обмотки и её внутреннем замыкании.
Отсутствие сопротивления свидетельствует об обрыве обмотки.
Вольтнакопительный конденсатор проверяется тестером или меняется на заведомо исправный.
Можно проверить отдельно каждую катушку блока зажигания, не снимая с самого блока или отдельно снятую.
Сердечник проверяемой катушки должен располагаться в зазоре между концами сердечника устройства.
- Зарядная катушка блока зажигания в магнитном поле устройства выдаёт переменное напряжение порядка 80v — 100 v.
- Сигнальная катушка блока зажигания(управляет электронной коммутацией зажигания) выдаёт 5,5v-6,7(6,2)v.
С высоковольтной катушкой дело обстоит иначе, ведь она имеет три соединительные точки в схеме: высоковольтный вывод, вывод на корпус и вход от конденсатора.
- Между высоковольтным выводом и выводом на корпус напряжение будет около 50v-60v.

- Между выводом на корпус и выводом на конденсатор — 0,4v-0,8 v.
- Между высоковольтным выводом и выводом на конденсатор — 47v-52v.
Блок электронного зажигания монолитного изготовления также можно проверить нашим устройством, но ремонту такой блок не подлежит из-за типа исполнения. Можно лишь определить: исправен блок или нет.
Ну, а если при проверке электронного зажигания искрового разряда не наблюдалось, то вероятной причиной в этом будет неисправность схемы электронной коммутации зажигания, её ремонт прост для тех, кто хоть немного знаком с паяльником.
Но надежность пильной шины определяется не только ее собственными характеристиками, а еще и другими деталями. Например, звездочкой. Если звездочка со сменным венцом изготовлена из прочных материалов, шина прослужит долго. Благодаря сменному венцу уровень биения снижается многократно.
Правильно пользоваться бензопилой важно, чтобы избежать травмоопасных случаев. Лучше всего о правилах работы бензопилы сказано в инструкции к ней.
Главное — крепко держать инструмент двумя руками и всеми пальцами.
Как правильно заводить бензопилу
Прежде чем завести мотопилу, нужно включить тормоз цепи и снять защиту шины.
После этого сделать следующее:
- нажать кнопку управления декомпрессионным клапаном, если она есть;
- активировать рычаг переключения режима
- положить пилу на землю, придавив заднюю ручку правой ногой и левой рукой обхватив переднюю ручку;
- тянуть за рукоятку стартера до запуска двигателя;
- нажать на рычаг переключения режима и давить на него до начала работы пилы;
- увеличить частоту вращения холостого хода и отключить тормоз цепи.
Как правильно пилить бензопилой
Чтобы правильно работать бензопилой, нужно следовать основным рекомендациям:
- Держать пилу ближе к корпусу — это поможет сохранить равновесие.
- Ноги широко расставить и согнуть в коленях.
- Спину держать прямо.
- Прежде чем перейти на новое место, нужно выключить двигатель, активировав тормоз.

Защититься от случайных порезов поможет спецодежда. На голове должен быть защитный шлем с маской, для рук нужны плотные перчатки, для тела — костюм с подкладкой, а для ног — прочная обувь.
Источники
Источник — http://tehnika.expert/dlya-sada/benzopila/vystavit-zazhiganie.html
Источник — http://benzopilatut.ru/zazhiganie-benzopily-ustrojstvosxemyneispravnosti/
Источник — http://tehnika4sad.ru/benzopily/sistemy-zazhiganiya.html
Источник — http://sadovaja-tehnika.com/benzopily/zazhiganie/
Источник — http://remont4tehniki.ru/stati/neispravnosti-katushek-zazhiganiia-benzopil
Источник — http://sawwood.ru/content/1207
Источник — http://sadovij-instrument.ru/benzopily/sistema-zazhiganiya.html
Источник — http://sadovij-pomoshnik.ru/benzopily/sistema-zazhiganiya.html
Источник — http://vesyolyikarandashik.ru/kak-opredelit-neispravnost-jelektronnogo-bloka-zazhiganija-benzopily/
Источник — http://specmahina.ru/benzopila/ustroystvo-benzopily.
html
Mag Check — AVweb
Недавно завершенный ежегодный осмотр моей Cessna T310R включал значительный объем плановых работ по техническому обслуживанию, а также несколько значительных незапланированных действий (т. е. неприятных сюрпризов). Одним из запланированных пунктов технического обслуживания в этом году было 500-часовое техническое обслуживание магнита, что является относительно важным пунктом для близнеца, поскольку необходимо выполнить четыре цикла.
Многие владельцы не знают (и тревожное число владельцев A&P удобно забывают), что магазины Bendix (TCM) и Slick (Unison) нуждаются в небольшой настройке каждые 100 часов, а также в капитальной разборке, очистке, смазке и регулировке каждые 500 часов. часы. 500-часовое капитальное техническое обслуживание часто игнорируется, и нет ничего необычного в том, что двигатель достигает межремонтного периода без извлечения магазинов. Тот факт, что магазины могут продолжать функционировать даже перед лицом такого пренебрежения, является свидетельством присущей им надежности.
Как мы вскоре обсудим, производительность магазина значительно ухудшится, если это регламентное обслуживание не будет выполнено. Обычно это проявляется в виде затрудненного запуска, пропусков зажигания на большой высоте и/или общего ухудшения эффективности двигателя. Иногда результат гораздо более серьезный (например, гробовая тишина).
Что заставляет их тикать?
Магнето — это автономная система зажигания, которая преобразует механическое вращение в высоковольтные импульсы, используемые для зажигания свечей зажигания, и делает это без необходимости внешнего питания от батареи или электрической системы. В течение многих лет магнето были предпочтительной системой зажигания для авиационных двигателей, потому что они продолжают работать безукоризненно даже в условиях полного отказа электрооборудования.
Ротор
Магазины Bendix S-1200 крупнее и мощнее, чем у других моделей. |
Термин «магнето» происходит от ротора с постоянными магнитами, который приводится во вращение вспомогательной передачей двигателя. В четырехцилиндровом двигателе ротор вращается со скоростью вращения двигателя, а в шестицилиндровом двигателе он вращается в 1,5 раза быстрее коленчатого вала. Этот намагниченный ротор вместе с первичной обмоткой катушки магнето действует как специальный генератор переменного тока, который генерирует переменный ток в первичной обмотке при вращении ротора. Каждый полный оборот ротора индуцирует две волны электрического тока в первичной обмотке, противоположные друг другу. полярность.
Количество энергии, генерируемой в первичной обмотке катушки, зависит от того, насколько быстро меняется магнитное поле на первичной обмотке. Это зависит от двух вещей: насколько силен магнит ротора и как быстро он вращается. Большие магниты (например, Bendix S-1200) генерируют больше энергии, чем маленькие (например, Slick 6300 или Bendix D-3000 с двумя магнитами), потому что их роторы имеют более крупные и мощные магниты.
По мере старения магнита его ротор постепенно теряет магнетизм, поэтому его способность генерировать энергию ослабевает. К счастью, ротор можно повторно намагнитить, и обычно это делается при капитальном ремонте магнита.
Не менее важной, чем сила магнетизма ротора, является скорость его вращения. Как и любой генератор переменного тока, магниты генерируют максимальную энергию при вращении на полной рабочей скорости и выделяют гораздо меньше энергии при медленных оборотах (например, на холостом ходу).
Катушка и точки прерывания
| Принципиальная принципиальная схема магнето. |
Первичная обмотка катушки состоит примерно из 200 витков толстой медной проволоки, намотанной на стальной якорь. Один конец катушки постоянно заземлен на корпус магнето, а другой конец подключен к набору кулачковых прерывателей, подобных тем, которые использовались в автомобильных распределителях в эпоху до электронного зажигания.
Обычно точки прерывателя замкнуты, заземляя оба конца первичной катушки и позволяя току, индуцируемому магнитом ротора, непрерывно течь вокруг катушки. Этот поток тока создает мощное магнитное поле в железном сердечнике катушки.
В момент зажигания кулачок магнето размыкает точки прерывателя, прерывая протекание тока в первичной обмотке катушки и вызывая резкое разрушение магнитного поля в обмотке катушки. Коллапс магнитного поля сердечника вызывает большой всплеск напряжения в первичной обмотке, который может достигать 200 или 300 вольт.
Так вот, этого напряжения достаточно, чтобы дать вам неприятный толчок, если вы схватитесь за низковольтную клемму магнето при работающем двигателе, но этого напряжения даже близко недостаточно, чтобы перескочить зазор свечи зажигания. Здесь в дело вступает вторичная обмотка катушки.
Вторичная обмотка катушки состоит из очень большого количества витков очень тонкого магнитного провода — около 20 000 — намотана на тот же сердечник, что и первичная.
Один конец вторичной обмотки заземлен, а другой конец подключен к высоковольтной клемме катушки. Две обмотки катушки действуют как особый тип повышающего трансформатора. Поскольку вторичная обмотка имеет примерно в 100 раз больше витков, чем первичная, скачок напряжения от 200 до 300 вольт, возникающий в первичной обмотке при размыкании контактов прерывателя, индуцирует напряжение 100 В. раз больше во вторичной обмотке: от 20 000 до 30 000 вольт. Теперь этого достаточно, чтобы произвести красивую горячую искру!
Конденсатор
Одна маленькая ложка дегтя в бочке меда связана с тем, что происходит в точках размыкания в тот момент, когда они открываются кулачком. Так как очки открываются за счет механического воздействия кулачка, то очевидно, что процесс открытия стрелок не совсем мгновенный. В течение первых микросекунд, когда кулачок открывает точки, они все еще находятся так близко друг к другу, что 200-вольтовый всплеск в первичной обмотке катушки может пройти через них.
Возникновение дуги в точках прерывателя – Плохая вещь по двум причинам. Во-первых, искрение приводит к переносу небольшого количества металла из одной точки выключателя в другую, и, если ее не остановить, это может привести к довольно быстрой эрозии и точечной коррозии точек. Во-вторых, искрение вызывает более медленное разрушение магнитного поля в катушке, что приводит к более низкому наведенному на вторичной обмотке напряжению и, следовательно, к более слабой искре на свечах.
Чтобы решить эти две проблемы, магазины оснащены конденсатором, подключенным к точкам размыкания. Вот как это работает. В момент размыкания точки первоначальный всплеск напряжения заряжает конденсатор в течение 50 микросекунд или около того вместо того, чтобы вызвать искрение в едва разделенных точках выключателя. К тому времени, когда конденсатор зарядится, кулачок разнес точки достаточно далеко, чтобы 200- или 300-вольтовый всплеск в первичной катушке не мог перепрыгнуть через промежуток. Результатом является хорошая, предсказуемая форма сигнала и гораздо более долговечные точки.
Размер конденсатора имеет решающее значение. Если оно слишком мало, искрение не будет эффективно подавлено. С другой стороны, если оно слишком велико, поле катушки будет схлопываться так медленно, что выходное напряжение магнето будет серьезно снижено.
Распределитель
Импульсы высокого напряжения, создаваемые вторичной обмоткой катушки, должны быть последовательно направлены на свечу зажигания каждого цилиндра. Магнето выполняет это с помощью механического распределителя. Высоковольтный провод катушки подключен к вращающемуся грязесъемному электроду на большой шестерне распределителя, которая вращается с половиной частоты вращения коленчатого вала внутри распределительного блока магнита, проходя в непосредственной близости от отдельных электродов, соединенных с четырьмя, шестью или восемью проводами свечей зажигания.
Распределительный блок изготовлен из изоляционного (диэлектрического) материала, способного выдерживать десятки тысяч вольт. Очень важно, чтобы внутренняя часть распределительного блока оставалась безупречно чистой и сухой.
Малейшее загрязнение — влага, масло или грязь — может ухудшить диэлектрические свойства блока и привести к возникновению внутренней дуги между клеммами блока распределителя, вызывая пропуски зажигания в двигателе… особенно на больших высотах. Как только такое дуговое перекрытие происходит, оно имеет тенденцию оставлять за собой акарбонизированный след, облегчая последующие события дугового перекрытия.
Магазины P-Lead
| Магазины Slick серии 6300 компактны и надежны. |
«Р-провод» — это провод, идущий от незаземленного конца первичной обмотки магнитной катушки к выключателю зажигания кабины. («P» означает «первичный».) Его цель — позволить выключателю зажигания отключить магнит, заземлив горячую сторону первичного. Пока вывод P заземлен через выключатель зажигания, точки прерывателя не могут прервать первичный ток, что делает магнит неспособным генерировать искру.
P-вывод обычно представляет собой экранированный провод 16 калибра, экран которого заземлен на корпус магнита. Экранирование P-вывода имеет важное значение, поскольку неэкранированный P-вывод действует как антенна, которая излучает импульсы зажигания, генерируемые магнето, и создает помехи для бортовых радиостанций.
Обрыв P-проводов является частой проблемой, так как провод подвергается воздействию тепла двигателя, вибрации и воздушной струи. Обрыв центрального проводника P-вывода приводит к опасному состоянию «горячего магнита», при котором ключ зажигания не может отключить магнето. Сломанный P-свинцовый экран обычно вызывает радиопомехи, которые исчезают при выключении определенного магнита выключателем зажигания.
Mag Tune-Up
Настройка магнето для достижения оптимальной производительности включает в себя два набора регулировок: внутреннюю синхронизацию (зазор между точками и E-зазор) и внешнюю синхронизацию (или «синхронизацию магнита с двигателем»).
Внутренние регулировки требуют, чтобы магазины были сняты с двигателя и открыты, и должны выполняться не реже чем через каждые 500 часов работы. Внешняя синхронизация выполняется с магнитами, установленными на двигателе, и ее следует проверять каждые 100 часов или при ежегодном осмотре.
Внутренняя синхронизация магазина
Для правильной работы магнето необходимо правильно установить две внутренние регулировки: межточечный зазор и «Е-зазор».
Сначала необходимо установить зазор между точками. Для этого приводной вал магнето поворачивается в положение, при котором кулачок максимально разомкнул точки прерывателя. Затем зазор между точками измеряется обычным проволочным щупом. Затем точки корректируются до указанного зазора (обычно около 0,018 дюйма для магазинов Bendix).
После того, как расстояние между точками установлено правильно, можно установить «Е-зазор». Во-первых, медленно вращайте ротор, пока не почувствуете «магнитный фиксатор». Это известно как «нейтральное положение» ротора.
Теперь, с индикатором времени («жужжащим ящиком»), прикрепленным к точкам прерывателя, вращайте магнето до тех пор, пока точки не начнут открываться. Число градусов поворота от нейтрали до точки открытия называется «Е-зазором» и должно быть установлено на определенное значение (например, 10 градусов +/- 2), чтобы точки открывались точно, когда магнитное поле индуцируется в катушке. ротором максимальна. На больших магазинах Bendix S-1200 и двойных магазинах Bendix D-2000/3000 эта регулировка выполняется путем ослабления винта, крепящего кулачок к валу ротора, и вращения кулачка до тех пор, пока не будет установлен правильный «Е-зазор». Другие модели магнето имеют нерегулируемые кулачки, поэтому регулировка «Е-зазора» осуществляется путем регулировки точек прерывателя.
Эти настройки необходимы для обеспечения того, чтобы магнето мог генерировать достаточно энергии для получения горячей искры. Если «Е-зазор» выходит за допустимые пределы, магазин продолжает работать, но искра, которую он производит, будет слабой.
Хронометраж внешнего магазина
| Проверка хронометража внешнего магазина с помощью индикатора хронометража. |
После выполнения этих внутренних регулировок необходимо установить магнето на двигатель и правильно установить угол опережения зажигания. Для этого одна из свечей зажигания в цилиндре №1 выкручивается, а коленчатый вал вращается до тех пор, пока поршень №1 не окажется в положении верхней мертвой точки. Как только это положение ВМТ установлено, коленчатый вал поворачивается в заданное положение зажигания (обычно за 20° до ВМТ).
С помощью индикатора опережения зажигания («жужжащий ящик») каждое магнето настраивается так, чтобы точки прерывания размыкались точно в этом желаемом положении зажигания. Регулировка выполняется путем ослабления двух зажимов основания магнето и вращения всего магнето на монтажной площадке двигателя до тех пор, пока точки не начнут открываться (как показывает индикатор времени, подключенный к клемме P-провода магнита).
Базовые хомуты затягиваются и синхронизация повторно проверяется.
Внешняя синхронизация имеет решающее значение для правильной работы двигателя. Оно должно быть в пределах градуса или около того и должно перепроверяться каждые 100 часов.
Столкновение с Mag
Когда момент зажигания регулярно проверяется при 100-часовой или ежегодной проверке, нередко обнаруживается, что он отклоняется от нормы на градус или два. Дрейф может быть в любом направлении. Износ трущихся блоков приводит к более позднему открытию точек, что замедляет момент зажигания. Эрозия самих точек прерывателя (из-за дугового разряда и т. д.) приводит к тому, что точки размыкаются раньше, опережая время.
Обычная процедура состоит в том, чтобы ослабить прижимные зажимы магнето и немного «подтолкнуть» магнит, чтобы вернуть синхронизацию в соответствие со спецификациями. Эта процедура хороша, как она идет. Проблема возникает, когда механики не в состоянии отследить, насколько далеко «сдвинулся» магнитотайминг в ходе последовательных интервалов проверки.
Видите ли, те же самые факторы, которые вызывают дрейф внешней синхронизации (износ трущихся блоков и эрозия наконечника), также вызывают отклонение внутренней синхронизации магнето от правильного E-зазора, что ухудшает качество искры, которую производит магазин.
Так что, хотя, безусловно, можно увеличить синхронизацию магазина на один, два или даже три градуса, чтобы исправить дрейф синхронизации, дрейф сверх этого следует рассматривать как «красный флажок», что пора вытащить магазин и перенастроить внутреннюю синхронизацию. Естественно, если вы не отслеживаете каждый раз, когда вы меняете синхронизацию магазина, у вас нет возможности узнать кумулятивную величину дрейфа синхронизации, которая произошла с момента последней установки Е-зазора. (Еще одна причина для включения более подробной информации в записи журнала обслуживания.)
Начало работы
Магазин Slick 6300, покомпонентный вид. |
Когда двигатель запущен, правильно отрегулированное магнето прекрасно обеспечивает необходимое зажигание. Запуск двигателя — совсем другое дело.
Существуют два основных препятствия для запуска двигателя с магнитным зажиганием. Во-первых, наши электростартеры проворачивают двигатель на очень низкой скорости — обычно от 10 до 20 об/мин. Но амагнето не способно генерировать достаточно энергии, чтобы воспламенить свечу зажигания при скорости менее, скажем, 150 об/мин (называемой «скоростью набега магнита»), и даже при такой скорости искра будет в лучшем случае незначительной.
Тогда есть проблема со временем. Авиационные двигатели с магнитным зажиганием имеют фиксированный момент зажигания, обычно около 20 до ВМТ (до верхней мертвой точки). Этот параметр представляет собой компромисс между взлетом и крейсерским полетом (где нам действительно хотелось бы, чтобы момент зажигания был еще больше) и режимом холостого хода (который был бы намного более плавным, если бы момент зажигания был отложен).
Но двигатель не заведется с таким моментом зажигания. Если вы запускаете двигатель со скоростью 20 об/мин, а свеча зажигания срабатывает за 20 до того, как соответствующий поршень достигнет верхней точки такта сжатия, двигатель гарантированно сработает.
Итак, чтобы помолиться о том, чтобы наш двигатель завелся, нам нужно сделать две вещи: (1) придумать способ заставить магнето вырабатывать достаточно энергии, чтобы зажигать свечи зажигания при низких скоростях проворачивания коленчатого вала, и (2) придумать способ задержать искру настолько, чтобы гарантировать, что двигатель не даст обратный эффект во время проворачивания коленчатого вала.
Для выполнения этих задач обычно используются два довольно разных метода — механический и электрический. То, что вы используете, зависит от того, на каком самолете вы летите. В большинстве одноместных автомобилей Cessna используется механический метод (импульсное сцепление), в то время как в большинстве Cessnatwin и многих Beech Bonanza используется электрический метод (замедлитель).
Импульсная муфта
Импульсная муфта представляет собой необычайно умное механическое решение проблемы запуска. Это механизм, который содержится внутри ступицы, которая крепится к приводному валу магнето и приводится в движение двигателем. Вот как это работает.
Когда стартер проворачивает двигатель, подпружиненный грузик в ступице привода магнето зацепляется за неподвижный стопорный штифт, установленный на корпусе магнето. Это останавливает дальнейшее вращение вала магнето. По мере того, как двигатель продолжает вращаться, импульсная пружина в ступице заводится на 25-35 оборотов двигателя («угол запаздывания») до тех пор, пока ведущая втулка корпуса муфты не расцепит грузик, выведя его из зацепления со стопорным штифтом. В этот момент взведенная импульсная пружина «щелкает» магнето через его положение срабатывания со скоростью, намного превышающей скорость проворачивания.
Это имеет ровно два желаемых эффекта: момент зажигания задерживается (из-за отставания муфты) и ротор магнето вращается достаточно быстро, чтобы произвести приличную искру.
Крутой трюк, а?
После запуска двигателя центробежная сила заставляет подпружиненные грузики в импульсной муфте втягиваться так, что они больше не зацепляются за стопорный штифт. Когда это происходит, двигатель приводит в действие магнето напрямую, и синхронизация возвращается к своему нормальному значению 20 до ВМТ или около того.
Легко определить, использует ли ваш двигатель импульсные муфты. Если вы слышите громкий «щелчок», когда протягиваете винт вручную, и если вы слышите «щелчок-щелк-щелк» непосредственно перед остановкой двигателя при выключении, значит, у вас есть импульсные муфты.
В некоторых установках предусмотрена импульсная связь на обоих магнето. Другие используют импульсную муфту только на одном магазине и используют выключатель зажигания, который заземляет P-провод неимпульсного магазина во время запуска.
Поскольку импульсные муфты имеют движущиеся части, их необходимо разбирать и тщательно осматривать в течение каждого 500-часового цикла технического обслуживания магнето.
Кроме того, в последние годы было принято множество Директив по летной годности против импульсных муфт — как Bendix, так и Slick — и к ним нужно относиться очень серьезно. Отказ импульсной муфты в полете может привести к полному отказу двигателя, а некоторые режимы отказа могут привести к падению частей импульсной муфты в редуктор двигателя, что приведет к катастрофическому разрушению двигателя. Поэтому убедитесь, что ваши импульсные муфты не изношены чрезмерно и что все применимые AD соблюдаются.
Прерыватель-замедлитель
Альтернативным решением проблемы запуска является магнето прерывателя-замедлителя. Впервые это было применено Bendix в его системе «Shower Of Sparks», но в настоящее время и Bendix, и Slick производят магазины для замедления разбивания.
Как следует из названия, магазин тормоза-замедлителя использует второй набор точек прерывателя для создания искры при запаздывании опережения зажигания во время запуска двигателя. Как правило, только левый магазин имеет дополнительные точки размыкания, и в этой схеме запуск осуществляется с отключенным правым магазином.
Хотя дополнительный набор точек решает проблему замедления искры при запуске, факт остается фактом: магнето все еще вращается слишком медленно, чтобы генерировать энергию, необходимую для зажигания свечи зажигания. Чтобы решить эту проблему, мощность аккумуляторной батареи самолета преобразуется в импульсы пусковым вибратором — по сути, небольшим электрическим зуммером — и эти импульсы подаются на первичную обмотку катушки магнето через P-вывод, индуцируя высоковольтные импульсы во вторичной обмотке. содержат достаточную энергию для зажигания свечи зажигания.
Эта схема имеет некоторые преимущества. Это устраняет механические риски, связанные с изношенными импульсными муфтами. Это также обеспечивает более легкий запуск, потому что свеча зажигания срабатывает около дюжины раз во время каждого события зажигания, а не только один раз. (Отсюда и торговая марка «Shower Of Sparks», которую Bendix использует для этой системы.) И, наконец, это немного снижает вес.
Однако у системы зажигания с тормозом-замедлителем есть один большой недостаток: вы не сможете запустить двигатель с разряженным аккумулятором.
Не утруждайте себя попытками подпереть двухместный Cessna, если вы просто не ищете новый и необычный вид аэробной тренировки.
SlickSTART
В 1997 году Unison Industries представила продукт под названием SlickSTART, который фактически является твердотельной заменой старого пускового вибратора, использовавшегося в системе замедления-отбойного молотка. /Bendix, а также их собственные магазины Slick, а также получили разрешение на использование с магазинами, оборудованными импульсной муфтой, а также с магазинами с тормозом-замедлителем. На самом деле, почти единственные двигатели, для которых SlickSTART не одобрен, это те, которые используют двойное магнето Bendix D-2000 или D-3000.
SlickSTART производит гораздо более горячую искру для запуска, чем пусковой вибратор или импульсная муфта, и намного лучше зажигает свечи с нагаром. (Обратите внимание, что ничто не может помочь, если свечи загрязнены свинцом, кроме снятия и очистки свечей.)
Стоит ли устанавливать на двигатель новую систему SlickSTART? Если ваш двигатель плохо запускается или вы работаете при низких температурах, это отличная идея.
С другой стороны, если у вас нет проблем с запуском, вероятно, нет причин вносить изменения.
Летать высоко
Запуск — это одна из стадий работы, которая особенно сложна для системы магнитного зажигания. Полеты на больших высотах — это другое, особенно когда мы говорим о двигателях с турбонаддувом и полетах на эшелоне.
Когда магнето генерирует высоковольтный импульс, мы хотим, чтобы этот импульс создавал искру внутри цилиндра, перескакивая через воздушный зазор между электродами свечи зажигания. Чего мы не хотим, так это того, чтобы искра возникла где-либо еще — например, внутри блока распределителя магнето, или внутри одного из проводов жгута зажигания, или между проводом жгута зажигания и соседней частью двигателя и т. д. Такая нежелательная ситуация Искра называется «дуговым перекрытием» и приводит к тому, что мы называем «осечками».
Чтобы гарантировать, что искра возникает там, где мы хотим, мы должны убедиться, что свеча зажигания представляет собой «путь наименьшего сопротивления» для высоковольтного импульса, генерируемого магнето.
Если мы установим межэлектродный зазор свечи зажигания, например, равным 0,018 дюйма, и убедимся, что любое другое место в системе зажигания, через которое может проскочить искра, намного больше, чем 0,018 дюйма, то мы можем быть уверены, что искра появится в электроды свечей зажигания.
Вот проблема: воздух — довольно хороший электрический изолятор, но его изолирующая способность (диэлектрическая постоянная) зависит от давления. Чем выше давление воздуха, тем лучше он изолирует — чем ниже давление, тем легче через него проходит электричество (в том, что мы называем искрой).
Осечка на большой высоте
Представьте себе самолет с турбонаддувом, вылетающий из аэропорта на уровне моря. В момент воспламенения давление воздуха в районе электродов свечи зажигания довольно высокое (поскольку он только что был сжат поршнем), так что это довольно хороший изолятор. Давление воздуха внутри магнето равно внешнему, что значительно ниже, так что воздух далеко не такой хороший изолятор.
Но воздушные зазоры внутри магнето имеют ширину не менее нескольких десятых дюйма, что намного больше, чем зазор свечи зажигания. Таким образом, зазор свечи зажигания является путем наименьшего сопротивления, и именно здесь возникает искра.
Теперь предположим, что этот самолет начинает набор высоты до крейсерской высоты в эшелонах полета. Воздух в районе свечи зажигания остается под высоким давлением благодаря компрессионному эффекту турбонагнетателя и такту сжатия поршня. Но давление воздуха внутри магнето уменьшается с высотой, что делает возникновение дуги все более и более легким. На некоторой высоте напряжение пробоя внутри магнита становится ниже, чем на электродах свечи зажигания, и начинают происходить «высотные пропуски зажигания».
Позвольте мне сказать вам из первых рук, что это действительно привлечет ваше внимание!
Если вы когда-либо сталкивались с осечками зажигания на большой высоте в полете, первое, что вы должны сделать, это сбросить газ. Это уменьшит давление в камере сгорания вблизи электродов свечи зажигания и облегчит возникновение искры там, где она должна возникнуть.
Ваш следующий шаг должен заключаться в том, чтобы спуститься на меньшую высоту, тем самым увеличив давление воздуха внутри магнето и тем самым повысив напряжение пробоя.
Когда вы вернетесь на землю, вам, вероятно, следует попросить механика открыть магнезию и осмотреть внутреннюю часть распределительных блоков на наличие следов углерода. Такие проводящие отложения, образовавшиеся в результате предыдущих дуговых разрядов, могут значительно облегчить возникновение последующих дуговых разрядов, и их следует счищать.
Предотвращение пропусков зажигания
| Зазоры свечей зажигания имеют решающее значение для полетов на большой высоте. |
Существуют две основных стратегии предотвращения таких высотных осечек: облегчить возникновение искры там, где она должна быть, или затруднить ее возникновение там, где ее нет.
Один из очевидных способов облегчить возникновение искры там, где она должна возникать (на электродах свечи зажигания), — это уменьшить зазор свечи зажигания.
В спецификациях говорится, что свеча зажигания RHB32Espark должна иметь зазор от 0,016 до 0,019 дюйма. Я делаю разрыв на 0,016 дюйма, чтобы увеличить запас по высотным осечкам. Конечно, зазоры увеличиваются по мере износа свечей зажигания, поэтому важно регулярно чистить и заменять зазоры свечей: по крайней мере, каждые 100 часов и, возможно, даже каждые 50 часов, если у вас были пропуски зажигания на большой высоте.
Многие операторы, регулярно летающие на большой высоте, предпочитают использовать свечи зажигания с тонкой проволокой вместо обычных свечей с массивным электродом. Свечи с тонкой проволокой более чем в два раза дороже, но они, как правило, удерживают свои зазоры намного дольше, поэтому часть их стоимости компенсируется менее частым обслуживанием свечей. Свечи с тонкой проволокой также служат намного дольше, чем обычные.
Как сделать так, чтобы внутри магнето не возникало дугового разряда? Есть два пути. Один из них заключается в использовании магнето как можно больших физических размеров, что снижает вероятность возникновения внутренней дуги между электродами, расположенными на большом расстоянии друг от друга.
Например, огромные магазины TCM/Bendix S6-1200, которые я использую в своем самолете, имеют электроды распределительного блока, расположенные на расстоянии 1,2 дюйма друг от друга, поэтому они гораздо более устойчивы к осечкам на большой высоте, чем меньшие магазины Slick 6300, которые также одобрены для моих целей. двигатели.
Другой способ свести к минимуму вероятность дугового разряда — создать давление в магазинах, накачав в них отбираемый воздух из турбонагнетателя. RAM Aircraft, например, устанавливает герметичные магазины Slick на все свои двигатели TSIO-520. Для действительно больших высот доступна герметичная версия большого магазина Bendix S-1200 — S-1250, которая используется RAM на двигателях GTSO-520, используемых на Cessna 404 и 421.
| Новый стиль Фильтр нагнетательной линии помогает удерживать влагу от магнето под давлением. |
Однако магазины под давлением — это неоднозначное благо.
Хотя наддув является эффективным способом устранения проблемы пропусков зажигания на большой высоте, он также создает новую проблему — внутреннее загрязнение магнето — особенно при полете во влажной среде (дождь или облака). В результате магазины под давлением нужно открывать и чистить гораздо чаще, чем магазины без давления. На самом деле Slick Service BulletinSB1-88A рекомендует проводить разборку и внутреннюю проверку магазинов под давлением каждые 100 часов (по сравнению с 500 часами для магазинов без давления).
Меньшие герметичные магазины Slick также не дают такой мощной искры, как большие TCM/Bendix S-1200. Хотя они, безусловно, производят достаточную искру, у них нет места для неправильной настройки (дрейф E-зазора и т. д.).
Если у вас установлены магниты под давлением, убедитесь, что они регулярно обслуживаются, и часто меняйте фильтр в линии наддува магнето. TCM имеет улучшенный большой зеленый фильтр линии наддува (номер по каталогу 653386), который более эффективен, чем маленькие прозрачные фильтры, при удалении влаги из воздуха наддува до того, как он попадет в магнето.
RAMAircraft также продает улучшенный фильтр. Оба этих фильтра имеют отстойник и сливную линию для влаги.
Собираем все вместе
Каждые 100 часов или ежегодно проверяйте угол опережения зажигания (т. Если синхронизация отклонилась более чем на градус, «встряхните» магнит, чтобы вернуть синхронизацию в соответствии со спецификациями. Отслеживайте, насколько время было «сдвинуто» при каждой проверке и в каком направлении. Кумулятивное «ударение» более чем на три градуса является веской причиной для удаления магазинов из двигателя и перенастройки внутреннего газораспределения, даже если нормальный 500-часовой интервал технического обслуживания еще не наступил.
Каждые 500 часов извлекайте магазины из двигателя для капитального ремонта. Для магазинов TCM/Bendix достаточно просто выполнить 500-часовую процедуру проверки и регулировки на месте и заменить подверженные износу детали (наконечники, угольную щетку и распределительный блок). Для магазинов Slick рассмотрите возможность простой замены магазинов через 500 часов на восстановленные агрегаты от Unison.
(Slick, как правило, не поощряет техническое обслуживание своих магазинов в полевых условиях, устанавливая высокие цены на детали и предлагая очень разумные цены на отремонтированные узлы, подлежащие замене). соблюдается.
Если проблема с трудным запуском, рассмотрите возможность установки твердотельного блока SlickSTART, который будет работать практически с любой установкой, за исключением двойного магазина TCM/Bendix.
Если вы летите на большой высоте (особенно с турбонаддувом), вам необходимо принять дополнительные меры предосторожности для предотвращения высотных осечек. Часто очищайте свечи и зазоры (каждые 50–100 часов) и держите зазоры в нижней части допустимого диапазона. Подумайте об использовании свечей зажигания с тонкой проволокой. Для операций на большой высоте вы должны использовать либо магазины bigTCM/Bendix S-1200, либо герметичные Slicks с большими зелеными линейными фильтрами TCM или RAM для предотвращения попадания влаги в магазины.
Для получения дополнительной информации о магнето я рекомендую книгу Джона Шванера The Magneto IgnitionSystem .
Система зажигания магнето авиационного двигателя Принципы работы
Магнето, особый тип генератора переменного тока с приводом от двигателя, использует постоянный магнит в качестве источника энергии. За счет использования постоянного магнита (основного магнитного поля), катушки с проволокой (концентрированные отрезки проводника) и относительного движения магнитного поля в проводе генерируется ток. Сначала магнето вырабатывает электроэнергию за счет двигателя, вращающего постоянный магнит и индуцирующего ток в обмотках катушки. Когда ток протекает через обмотки катушки, он создает собственное магнитное поле, которое окружает обмотки катушки. В нужное время этот ток прекращается, и магнитное поле разрушается во втором наборе обмоток в катушке, и генерируется высокое напряжение. Это напряжение, используемое для образования дуги в зазоре свечи зажигания. В обоих случаях присутствуют три основные вещи, необходимые для выработки электроэнергии, чтобы создать высокое напряжение, которое заставляет искру прыгать через зазор свечи зажигания в каждом цилиндре.
Работа магнето синхронизирована с двигателем, поэтому искра возникает только тогда, когда поршень находится в правильном ходе за определенное число градусов коленчатого вала до положения поршня в верхней мертвой точке.
Магнетосистема высокого напряжения Теория работы
Магнитосистема высокого напряжения может быть разделена для обсуждения на три отдельные цепи: магнитная, первичная электрическая и вторичная электрические цепи.
Магнитная цепь
Магнитная цепь состоит из постоянного многополюсного вращающегося магнита, сердечника из мягкого железа и полюсных башмаков. [Рисунок 1]
| Рисунок 1. Магнитный поток при трех положениях вращающегося магнита |
Магнит прикреплен к двигателю самолета и вращается в зазоре между двумя полюсными башмаками, создавая магнитные силовые линии (поток), необходимые для создания электрического напряжения.
Полюса магнита расположены в чередующейся полярности, так что поток может проходить от северного полюса через сердечник катушки и обратно к южному полюсу магнита. Когда магнит находится в положении, показанном на рисунке 1А, количество магнитных силовых линий, проходящих через сердечник катушки, максимально, потому что два магнитно противоположных полюса точно выровнены с полюсными башмаками.
Это положение вращающегося магнита называется положением полного регистра и создает максимальное количество магнитных силовых линий, поток течет по часовой стрелке через магнитную цепь и слева направо через сердечник катушки. Когда магнит перемещается от положения полного регистра, величина потока, проходящего через сердечник катушки, начинает уменьшаться. Это происходит из-за того, что полюса магнита удаляются от полюсных башмаков, что позволяет некоторым линиям потока пройти более короткий путь через концы полюсных башмаков.
Чем дальше магнит перемещается от положения полного регистра, тем больше линий магнитного потока замыкается накоротко через концы полюсных башмаков.
Наконец, в нейтральном положении 45° от положения полного регистра все линии потока замыкаются накоротко, и поток не проходит через сердечник катушки. [Рисунок 1B] По мере того, как магнит перемещается из полного регистра в нейтральное положение, количество линий потока через сердечник катушки уменьшается таким же образом, как и постепенное уменьшение потока в магнитном поле обычного электромагнита.
Нейтральное положение магнита — это когда один из полюсов магнита находится по центру между полюсными башмаками магнитной цепи. Когда магнит перемещается из этого положения по часовой стрелке, линии потока, которые были закорочены через концы полюсных башмаков, снова начинают течь через сердечник катушки. Но на этот раз линии потока проходят через сердечник катушки в противоположном направлении. [Рисунок 1C] Поток магнитного потока меняется на противоположный, когда магнит выходит из нейтрального положения, потому что северный полюс вращающегося постоянного магнита находится напротив правого полюсного башмака, а не слева.
[Рисунок 1А]
Когда магнит снова перемещается в общей сложности на 90°, достигается другое полное положение регистра с максимальным магнитным потоком в противоположном направлении. Перемещение магнита под углом 90° показано на рисунке 2, где кривая показывает, как плотность потока в сердечнике катушки без первичной катушки вокруг сердечника изменяется при вращении магнита.
| Рис. 2. Изменение плотности потока при вращении магнита |
он перемещается в нейтральное положение на 45°. Пока магнит движется через нейтральное положение, магнитный поток меняет направление и начинает увеличиваться, как показано кривой под горизонтальной линией. В 90° достигается другое положение максимального потока. Таким образом, для одного оборота на 360° четырехполюсного магнита имеется четыре положения максимального потока, четыре положения нулевого потока и четыре реверсирования потока.
Это обсуждение магнитной цепи демонстрирует, как вращающийся магнит влияет на сердечник катушки. Он подвергается воздействию увеличивающегося и уменьшающегося магнитного поля и смены полярности каждые 90° перемещения магнита.
Когда катушка провода как часть первичной электрической цепи магнето намотана вокруг сердечника катушки, на нее также влияет переменное магнитное поле.
Первичная электрическая цепь
Первичная электрическая цепь состоит из набора точек контакта прерывателя, конденсатора и изолированной катушки. [Рисунок 3] Катушка состоит из нескольких витков толстого медного провода, один конец которого заземлен на сердечник катушки, а другой конец — на незаземленную сторону точек прерывателя. [Рисунок 3] Первичная цепь замыкается только тогда, когда незаземленная точка прерывателя соприкасается с заземленной точкой прерывателя. Третий блок в цепи, конденсатор (конденсатор), подключается параллельно точкам прерывателя. Конденсатор предотвращает возникновение дуги в точках размыкания цепи и ускоряет разрушение магнитного поля вокруг первичной катушки.
| Рис. 3. Первичная электрическая цепь высоковольтного магнето |
Первичный выключатель замыкается примерно в полном положении регистра. Когда точки прерывателя замыкаются, первичная электрическая цепь замыкается, и вращающийся магнит индуцирует ток в первичной цепи. Этот поток тока создает собственное магнитное поле, направленное таким образом, что препятствует любому изменению магнитного потока в цепи постоянного магнита.
Пока в первичной цепи протекает индуцированный ток, он препятствует уменьшению магнитного потока в сердечнике. Это соответствует закону Ленца, который гласит: «Индуцированный ток всегда течет в таком направлении, что его магнетизм противодействует движению или изменению, которое его вызвало». Таким образом, ток, протекающий в первичной цепи, удерживает магнитный поток в сердечнике на высоком уровне в одном направлении до тех пор, пока вращающийся магнит не успеет повернуться от нейтрального положения до точки, на несколько градусов выше нейтральной.
Это положение называется положением E-gap (E означает эффективность).
Если магнитный ротор находится в положении Е-зазора, а первичная катушка удерживает магнитное поле магнитной цепи с противоположной полярностью, можно получить очень высокую скорость изменения потока путем размыкания точек первичного прерывателя. Размыкание точек прерывателя останавливает ток в первичной цепи и позволяет магнитному ротору быстро изменить направление поля через сердечник катушки. Эта внезапная инверсия потока вызывает высокую скорость изменения потока в сердечнике, который пересекает вторичную катушку магнето (намотанную и изолированную от первичной катушки), индуцируя во вторичной обмотке импульс высоковольтного электричества, необходимый для зажигания свеча зажигания. По мере того, как ротор продолжает вращаться примерно до полного положения регистра, точки первичного прерывателя снова замыкаются, и цикл повторяется для зажигания следующей свечи зажигания в порядке зажигания. Последовательность событий теперь можно рассмотреть более подробно, чтобы объяснить, как возникает состояние экстремального магнитного напряжения.
С точками прерывателя, кулачком и конденсатором, соединенными в цепь, как показано на рис. 4, действие, происходящее при вращении магнитного ротора, изображено кривой графика на рис. 5. В верхней части (А) рис. 5 , показана исходная кривая статического потока магнитов. Под кривой статического потока показана последовательность открытия и закрытия точек прерывателя магнето. Обратите внимание, что время открытия и закрытия точек прерывателя определяется кулачком прерывателя. Точки закрываются, когда через сердечник катушки проходит максимальное количество потока, и размыкаются в положении после нейтрали. Поскольку на кулачке четыре выступа, точки прерывателя замыкаются и размыкаются в одном и том же отношении к каждому из четырех нейтральных положений магнита ротора. Также интервалы открытия и закрытия точек примерно равны.
| Рисунок 4. Компоненты схемы магнитного магнита высокого уровня |
| 4 | ||||||||||||||||||||||
| Рис. 6. Бесшарнирный гидромолот в сборе и кулачок |
Другая часть гидромолота в сборе — толкатель кулачка, подпружиненный против кулачка металлической пластинчатой пружиной. Толкатель кулачка представляет собой блок из микарты или аналогичного материала, который перемещается по кулачку и перемещается вверх, отталкивая подвижный контакт прерывателя от неподвижного контакта каждый раз, когда выступ кулачка проходит под толкателем.
Войлочная масленка расположена на нижней стороне металлического пружинного листа для смазки и предотвращения коррозии кулачка.
Кулачок привода прерывателя может приводиться в движение напрямую от вала ротора магнето или через зубчатую передачу от вала ротора. В большинстве больших радиальных двигателей используется компенсированный кулачок, который предназначен для работы с конкретным двигателем и имеет по одному кулачку для каждого цилиндра, приводимого в действие магнето. Кулачки кулачка зашлифованы на станке с неравными интервалами, чтобы компенсировать эллиптическую траекторию шарнирных шатунов. Этот путь вызывает изменение положения верхней мертвой точки поршня от цилиндра к цилиндру в зависимости от вращения коленчатого вала. Компенсированный кулачок с 14 лепестками вместе с некомпенсированным кулачком с двумя, четырьмя и восемью лепестками показан на рисунке 7. 9Рис. 7. Типовые блоки гидромолотов положение зазора вращающегося магнита и, таким образом, небольшое изменение импульсов высокого напряжения, генерируемых магнето.
Поскольку расстояние между каждым кулачком соответствует конкретному цилиндру конкретного двигателя, скомпенсированные кулачки маркируются, чтобы показать серию двигателя, расположение главных стержней, кулачок, используемый для синхронизации магнето, направление вращения кулачка и спецификация E-зазора в градусах после нейтрального положения магнита. В дополнение к этим меткам на поверхности кулачка прорезана ступенька, которая при совмещении с метками на корпусе магнето помещает вращающийся магнит в положение Е-зазора для синхронизирующего цилиндра. Поскольку точки прерывания должны начать размыкаться, когда вращающийся магнит перемещается в положение E-зазора, совмещение выступа на кулачке с метками на корпусе обеспечивает быстрый и простой способ установить точное положение E-зазора для проверки и регулировки. точки разрыва.
Вторичная электрическая цепь
Вторичная цепь содержит вторичные обмотки катушки, ротор распределителя, крышку распределителя, провод зажигания и свечу зажигания.
Вторичная катушка состоит из обмотки, содержащей примерно 13 000 витков тонкого изолированного провода; один конец которого электрически заземлен на первичную катушку или на сердечник катушки, а другой конец соединен с ротором распределителя. Первичная и вторичная обмотки заключены в непроводящий материал. Затем вся сборка крепится к опорным башмакам с помощью винтов и зажимов.
Когда первичная цепь замкнута, ток, протекающий через первичную обмотку, создает магнитные силовые линии, которые пересекают вторичные обмотки, создавая электродвижущую силу. Когда ток первичной цепи прекращается, магнитное поле, окружающее первичные обмотки, разрушается, в результате чего вторичные обмотки пересекаются силовыми линиями. Сила напряжения, наводимого во вторичных обмотках, при прочих равных условиях определяется числом витков провода. Поскольку большинство высоковольтных магнето имеют много тысяч витков провода во вторичной обмотке катушки, во вторичной цепи генерируется очень высокое напряжение, часто достигающее 20 000 вольт.
Наведенное во вторичной обмотке высокое напряжение направляется на распределитель, состоящий из двух частей: вращающейся и неподвижной. Вращающаяся часть называется ротором распределителя, а неподвижная часть называется блоком распределителя. Вращающаяся часть, которая может иметь форму диска, барабана или пальца, изготовлена из непроводящего материала со встроенным проводником. Стационарная часть состоит из блока, также изготовленного из непроводящего материала, содержащего клеммы и клеммные колодки, к которым крепится проводка вывода зажигания, соединяющая распределитель со свечой зажигания. Это высокое напряжение используется для перекрытия воздушного зазора электродов свечи зажигания в цилиндре для воспламенения топливно-воздушной смеси.
Когда магнит перемещается в положение Е-зазора для цилиндра № 1, а точки прерывателя просто расходятся или размыкаются, ротор распределителя выравнивается с электродом № 1 в блоке распределителя. Вторичное напряжение, индуцируемое при размыкании точек прерывателя, поступает на ротор, где образует дугу небольшого воздушного зазора к электроду № 1 в блоке.
Поскольку распределитель вращается с половиной частоты вращения коленчатого вала на всех четырехтактных двигателях, блок распределителя имеет столько электродов, сколько цилиндров двигателя, или столько электродов, сколько цилиндров обслуживает магнето. Электроды расположены по окружности вокруг распределительного блока, так что при вращении ротора замыкается цепь к другому цилиндру и свече зажигания каждый раз, когда палец ротора совмещается с электродом в распределительном блоке. Электроды блока распределителя нумеруются последовательно в направлении движения ротора распределителя. [Рисунок 8]
| Рис. 8. Соотношение между номерами клемм распределителя и номерами цилиндров |
Номера распределителей представляют собой порядок зажигания магнето, а не номера цилиндров двигателя. Электрод-распределитель с маркировкой «1» подключается к свече зажигания в цилиндре №1; электрод-распределитель с маркировкой «2» ко второму цилиндру для воспламенения; электрод распределителя с маркировкой «3» к третьему цилиндру, который должен воспламениться, и так далее.
На рис. 8 палец ротора распределителя совмещен с электродом распределителя, обозначенным «3», который запускает цилиндр № 5 девятицилиндрового радиального двигателя. Поскольку порядок зажигания девятицилиндрового радиального двигателя 1-3-5-7-9-2-4-6-8, третий электрод в порядке зажигания магнето обслуживает цилиндр № 5.
Вентиляция магнето и распределителя
Поскольку узлы магнето и распределителя подвержены резким перепадам температуры, при проектировании этих узлов учитываются проблемы образования конденсата и влаги. Влага в любой форме является хорошим проводником электричества. Если он поглощается непроводящим материалом в магнето, таким как блоки распределителя, пальцы распределителя и корпуса катушек, он может создавать паразитный электрический проводящий путь. Ток высокого напряжения, который обычно проходит через воздушные зазоры распределителя, может вспыхнуть через влажную изолирующую поверхность на землю, или ток высокого напряжения может быть неправильно направлен к какой-либо свече зажигания, отличной от той, которая должна зажигаться.
Это состояние называется перекрытием и обычно приводит к пропуску зажигания в цилиндре. Это может вызвать серьезное состояние двигателя, называемое преждевременным зажиганием, которое может повредить двигатель. По этой причине змеевики, конденсаторы, распределители и роторы распределителей навощены, чтобы влага на таких узлах стояла отдельными каплями и не образовывала полного контура для перекрытия.
Вспышка может привести к образованию следов углерода, которые проявляются в виде тонкой карандашной линии на устройстве, поперек которого происходит вспышка. Углеродный след возникает из-за того, что электрическая искра сжигает частицы грязи, содержащие углеводородные материалы. Вода в углеводородном материале испаряется во время пробоя, оставляя углерод для формирования проводящего пути для тока. Когда влаги больше нет, искра продолжает следовать по углеродной дорожке к земле. Это предотвращает попадание искры на свечу зажигания, поэтому цилиндр не срабатывает.
Магнето нельзя герметизировать, чтобы предотвратить попадание влаги в устройство, потому что магнето подвержен изменениям давления и температуры на высоте.
Таким образом, адекватные дренажи и надлежащая вентиляция снижают тенденцию к перекрытию и отслеживанию нагара. Хорошая циркуляция магнето также гарантирует, что коррозионно-активные газы, образующиеся при нормальном дуговом разряде в воздушном зазоре распределителя, такие как озон, будут унесены. В некоторых установках герметизация внутренних компонентов магнето и других различных частей системы зажигания необходима для поддержания более высокого абсолютного давления внутри магнето и предотвращения пробоя из-за полета на большой высоте. Этот тип магнето используется с двигателями с турбонаддувом, которые работают на больших высотах. Перекрытие становится более вероятным на больших высотах из-за более низкого атмосферного давления, из-за чего электричеству легче преодолевать воздушные промежутки. За счет повышения давления внутри магнето поддерживается нормальное давление воздуха, а электричество или искра удерживаются в соответствующих областях магнето, даже если окружающее давление очень низкое.
Даже в магнето под давлением воздух может проходить через корпус магнето и выходить из него. Подавая больше воздуха и позволяя небольшому количеству воздуха выходить для вентиляции, магнето остается под давлением. Независимо от используемого метода вентиляции, вентиляционные отверстия или клапаны должны быть свободны от препятствий. Кроме того, воздух, циркулирующий через компоненты системы зажигания, не должен содержать масла, поскольку даже незначительное количество масла на деталях зажигания приводит к перекрытию и следам нагара.
Жгут зажигания
Провод зажигания направляет электрическую энергию от магнето к свече зажигания. Жгут зажигания содержит изолированный провод для каждого цилиндра, который обслуживает магнето в двигателе. [Рисунок 9] Один конец каждого провода подключается к распределительному блоку магнето, а другой конец подключается к соответствующей свече зажигания. Провода жгута зажигания служат двойному назначению. Он обеспечивает путь проводника высокого напряжения к свече зажигания.
Он также служит экраном для блуждающих магнитных полей, которые окружают провода, поскольку по ним на мгновение протекает ток высокого напряжения. Проводя эти магнитные силовые линии к земле, жгут проводов зажигания снижает электрические помехи бортовому радио и другому электрически чувствительному оборудованию.
| Рис. 9. Высоковольтный жгут зажигания |
Магнето представляет собой устройство, излучающее высокочастотное излучение (радиоволны) во время работы. Волновые колебания, возникающие в магнето, неконтролируемы, охватывают широкий диапазон частот и должны быть экранированы. Если бы провода магнето и зажигания не были экранированы, они образовали бы антенны и улавливали бы случайные частоты от системы зажигания. Свинцовый экран представляет собой оплетку из медной сетки, которая окружает провод по всей длине. Свинцовая защита предотвращает излучение энергии в окружающее пространство.
Емкость – это способность накапливать электростатический заряд между двумя проводящими пластинами, разделенными диэлектриком. Свинцовая изоляция называется диэлектриком, что означает, что она может накапливать электрическую энергию в виде электростатического заряда. Примером накопления электростатической энергии в диэлектрике является статическое электричество, хранящееся в пластиковой расческе для волос. Когда вокруг провода зажигания размещается экран, емкость увеличивается за счет сближения двух пластин. В электрическом отношении провод зажигания действует как конденсатор и обладает способностью поглощать и накапливать электрическую энергию. Магнето должно производить достаточно энергии, чтобы зарядить емкость, вызванную проводом зажигания, и иметь достаточно энергии, оставшейся для зажигания свечи.
Емкость провода зажигания увеличивает электрическую энергию, необходимую для обеспечения искры через зазор свечи. Для зажигания вилки с экранированным выводом требуется больший первичный ток магнето.
Эта емкостная энергия разряжается в виде огня через зазор свечи после каждого зажигания свечи. Путем изменения полярности во время обслуживания путем поворота заглушек на новые места износ заглушек выравнивается по электродам. В самом центре провода зажигания находится высоковольтный носитель, окруженный силиконовым изоляционным материалом, который окружен металлической сеткой или экраном, покрытым тонким силиконовым каучуковым покрытием, которое предотвращает повреждение от перегрева двигателя, вибрации или погодных условий.
Типичный провод зажигания показан в разрезе на рис. 10. Провода зажигания должны быть проложены и закреплены правильно, чтобы избежать горячих точек на выхлопе и точках вибрации, когда провода прокладываются от магнето к отдельным цилиндрам. Провода зажигания обычно всепогодного типа, жестко соединены с распределителем магнето и прикреплены к свече зажигания с помощью резьбы. Экранированная клемма свечи зажигания с проводом зажигания доступна с всепогодной гайкой провода зажигания диаметром 3/4 дюйма и диаметром 5/8 дюйма.
[Рис. 11] Для заглушки 5/8–24 требуется ключ на 3/4 на свинцовой гайке, а для заглушки 3/4–20 — ключ на 7/8 на свинцовой гайке. Во всепогодной конструкции диаметром 3/4 дюйма используется клеммное уплотнение, обеспечивающее лучшую изоляцию клеммной колодцы. Это рекомендуется, потому что свинцовый конец свечи зажигания полностью защищен от влаги.
| Рис. 10. ВЫДЕЛА ЗАГОДА |
Рис. коллектор, сформированный для установки вокруг картера двигателя с гибкими расширениями, заканчивающимися на каждой свече зажигания. Типичный высоковольтный жгут зажигания показан на рис. 12. Многие старые системы зажигания для однорядных радиальных двигателей используют систему с двойным магнето, в которой правый магнето подает электрическую искру на передние свечи в каждом цилиндре, а левый магнето поджигает задние свечи.![]()
Что такое система зажигания от магнето | Как работает система зажигания Важный момент Что такое система зажигания от магнето? Двигатель внутреннего сгорания, который имеет некоторые особенности воспламенения, такие как высокая скорость и высокое внутреннее сжатие, требует системы, которая обеспечивает очень сильное воспламенение от свечей зажигания, которые используются в качестве источника. Система зажигания – это система, в которой в качестве источника используются свечи зажигания, в которой электрическая энергия поступает к свече зажигания. В этой статье подробно рассказывается о системе зажигания от магнето, ее основных частях, функциях, преимуществах и недостатках при применении. Существует четыре типа этой системы зажигания.
#1. Магнето:Это основная часть системы зажигания этого типа, поскольку она является источником энергии. Магнето — это небольшой электрический генератор, который приводится во вращение двигателем и способен вырабатывать очень высокое напряжение и не требует батареи в качестве внешнего источника энергии. Магнето имеет как первичную, так и вторичную обмотку, поэтому не требует отдельной катушки для повышения напряжения, необходимого для работы свечи зажигания. Есть два типа магнето. Первый известен как тип с вращающимся якорем, а другой известен как тип с вращающимся магнитом. В первом типе якоря вращаются между неподвижными магнитами. С другой стороны, второй тип якоря неподвижен, а магниты движутся вокруг якоря. #2. Распределитель:Распределитель используется в многоцилиндровых двигателях для управления искрами в каждой свече зажигания в правильном порядке. Это распределяет импульс зажигания на отдельные свечи зажигания в правильном порядке. Существует два типа распределителей. Один известен как тип угольной щетки, а другой — как тип с зазором. Тип угольной щетки формируется за счет того, что плечо ротора скользит по металлическому сегменту в крышке распределителя или из изоляционного материала. Делает электрические соединения или вторичные обмотки со свечами зажигания. Электрод распределителя плеча ротора находится рядом, но не касается крышки распределителя. Поэтому нет износа электрода. #3. Свеча зажигания:Свечи зажигания обычно имеют два электрода, которые отделены друг от друга. Через него проходит разрядный ток с высоким потенциалом, который создает искру и воспламеняет горючую смесь в цилиндре. В основном состоит из двух электродов, стальной оболочки и изолятора. Центральный электрод соединен с питанием катушки зажигания. Он хорошо изолирован внешней стальной оболочкой, которая заземлена. Между стальной оболочкой и центральным электродом имеется небольшой воздушный зазор, между которым возникает искра. Электрод обычно изготавливается из сплава с высоким содержанием никеля, чтобы он мог выдерживать высокие температуры и коррозионную стойкость. #4. Конденсатор: Это простой электрический конденсатор, в котором две металлические пластины разделены на расстоянии изоляционным материалом. Воздух обычно используется в качестве изоляционного материала, но некоторые высококачественные изоляционные материалы используются для специальных технических требований.
Принцип работы системы зажигания от магнето
Как работает система зажигания:
Как работает магнето?
Что делает магнето?Магнето зажигания или магнето высокого напряжения — это магнето, которое подает ток в систему зажигания двигателей с искровым зажиганием, таких как бензиновый двигатель. Создает импульсы высокого напряжения для свечей зажигания. Старое слово стресс означает напряжение. Использование магнето зажигания в настоящее время в основном ограничивается двигателями, в которых нет другого доступного источника питания, например, в растворах и цепях. Он также широко используется в авиационных поршневых двигателях, хотя обычно имеется источник питания. При этом самоходность магнето предполагается обеспечивающей повышенную надежность; Теоретически магнето должны продолжать работать, пока работает двигатель.
Магнетосистема зажигания
Преимущества системы зажигания от магнетоРазличные преимущества системы зажигания от магнето заключаются в следующем
Недостатки системы зажигания от магнето Здесь различные недостатки системы зажигания от магнето заключаются в следующем
Часто задаваемые вопросы (FAQ) Магнето двигателяМагнето зажигания , или высоковольтное магнето , представляет собой магнето, которое обеспечивает ток для системы зажигания двигателя с искровым зажиганием, такого как бензиновый двигатель. Он производит импульсы высокого напряжения для свечей зажигания. Magneto Electrical Магнето — это электрический генератор, который использует постоянные магниты для производства переменного тока. Magneto AviationСамолетный магнето представляет собой электрический генератор с приводом от двигателя, в котором используются постоянные магниты и катушки для выработки высокого напряжения для зажигания свечей зажигания самолета. Авиационные магнето используются в поршневых авиационных двигателях и известны своей простотой и надежностью. Magnetos СамолетМагнето самолета — это электрический генератор с приводом от двигателя, в котором используются постоянные магниты и катушки для выработки высокого напряжения для зажигания свечей зажигания самолета. Авиационные магнето используются в поршневых авиационных двигателях и известны своей простотой и надежностью. Что означает зажигание от магнето? Магнето зажигания — это система зажигания , в которой магнето используется [вырабатывает высокое напряжение] для выработки электроэнергии, и, кроме того, это электричество используется в нескольких целях, например, для управления транспортными средствами. Для чего нужен магнето?Магнето представляет собой автономный генератор высокого напряжения, который обеспечивает зажигание двигателя через свечи зажигания. Магнит — отсюда магнето — вращается в непосредственной близости от катушки провода. Когда магнит вращается (или ротор магнита вращается), он создает сильную магнитную силу, которая «сдерживается» первичной катушкой. Как работает зажигание от магнето?Магнето является автономным генератором высокого напряжения, который обеспечивает зажигание двигателя через свечи зажигания. В момент размыкания контактных точек быстрый магнитный поток создает высокое напряжение во вторичной обмотке, которая воспламеняет свечу зажигания, тем самым запуская двигатель. Каковы основные недостатки системы зажигания от магнето? Проблемы с запуском из-за низкой скорости вращения при запуске двигателя. Каково назначение магнето в системе зажигания?A магнето это электрический генератор, который использует постоянные магниты для производства переменного тока. Магнето, приспособленные для производства импульсов электричества высокого напряжения, используются в системы зажигания некоторых бензиновых двигателей внутреннего сгорания для подачи энергии на свечи зажигания. В чем разница между магнето и катушкой?Магнето представляет собой устройство с приводом от двигателя, состоящее из вращающегося магнита и полюсов возбуждения. Ему не нужна батарея, и он генерирует ток для зажигания свечи зажигания. Катушка — это устройство, используемое в системе зажигания, которое на самом деле представляет собой трансформатор, повышающий напряжение батареи до прибл. 30 000 вольт. В чем разница между магнето и дистрибьютором? Основное различие между магнето и распределителем заключается в том, что магнето является автономным и НЕ требует батареи для получения искры. Что такое зажигание от магнето в самолете?A магнето это электрический генератор, который использует постоянные магниты для производства переменного тока. Магнето, приспособленные для производства импульсов электричества высокого напряжения, используются в системы зажигания некоторых бензиновых двигателей внутреннего сгорания для подачи энергии на свечи зажигания. Магнето переменного или постоянного тока?Магнето – это электрический генератор, в котором используются постоянные магниты для создания периодических импульсов переменного тока. В отличие от динамо-машины, магнето не содержит коммутатора для выработки постоянного тока. Можно ли починить магнето? Вам также необходимо убедиться, что магнето правильно переустанавливается. Возможные варианты устранения этой проблемы: купить новый магнето или отправить магнето в компанию, которая специализируется на реставрации. Что произойдет, если магнето выйдет из строя?Если mag L полностью выйдет из строя , двигатель будет работать с перебоями и иметь меньшую мощность, а CHTs и EGTs будут незнакомыми. Если вы переключитесь с Both на mag R, он продолжит работать. Что вызывает отказ магнето?Любая дуга вызовет наконечники выключателя, из выход из строя магнето отказ. Чтобы предотвратить возникновение дуги в точках и вызвать более быстрый и предсказуемый коллапс магнитного поля, вызывающий более сильный всплеск напряжения, в цепь первичной обмотки включен конденсатор. Как магнето производит электричество? В то время как электромагнит использует электричества, проходящего через катушку, чтобы произвести магнит, магнето использует магнитное поле вблизи катушки, называемой якорем, чтобы производить электрический ток. Затем кулачок разрывает контакт с якорем, и электромагнитное поле восстанавливается для нового импульса электричества. Как магнето работает с маховиком?Маховик с двумя сильными магнитами используется для создания магнитного поля вокруг якоря. При каждом обороте в катушках якоря создается электромагнитное поле. Кулачок на электроагрегате создает контакт с якорем, нарушая поле и создавая электрическое напряжение в первичной обмотке. Магнето — это то же самое, что и дистрибьютор?Магнето представляет собой комбинацию распределителя и генератора, встроенных в один блок. Он отличается от обычного распределителя тем, что создает собственную энергию искры без внешнего напряжения. Ряд вращающихся магнитов разрушает электрическое поле, что вызывает электрический ток в первичной обмотке катушки. Нужна ли Магнето батарея? Нет, потому что для требуется не батарея или другой источник электроэнергии, магнето представляет собой компактную и надежную автономную систему зажигания, поэтому она по-прежнему используется во многих приложениях авиации общего назначения. Что делает дистрибьютор на тракторе?При вращении двигателя кулачок вала распределителя поворачивается до тех пор, пока верхняя точка кулачка не приведет к внезапному разделению точек прерывателя. Мгновенно при размыкании точек (разделении) прекращается протекание тока через первичные обмотки катушки зажигания. Это приводит к коллапсу магнитного поля вокруг катушки. Как работает система зажигания от магнето в самолетах?Магнето является автономным генератором высокого напряжения, обеспечивающим зажигание двигателя через свечи зажигания. Магнит — отсюда магнето — вращается в непосредственной близости от катушки проволоки. Два магнето на большинстве самолетов GA — левое и правое — зажигают одну из двух свечей зажигания на каждом цилиндре. Какова функция авиационного магнето? Авиационный магнето представляет собой электрический генератор с приводом от двигателя, в котором используются постоянные магниты и катушки для выработки высокого напряжения для зажигания свечей зажигания самолета . ![]() |
Любой радиолюбитель вполне способен сам отремонтировать этот блок.
Если нет генераторной катушки, с двумя выводами, можно установить с одним выводом, но на изоляцию. Достаточно рассверлить трубчатую заклепку сверлом Ø5,1 мм и вставить ПВХ трубку Ø 4мм а при сборке подложить стеклотекстолитовые шайбы и монтажный лепесток, для второго вывода.