Содержание
3.3. Выбор и описание принципиальной схемы управления
Принципиальные
электрические схемы обычно являются
основными и важнейшими техническими
материалами проекта, базирующегося на
использовании в системах управления
электрической аппаратуры. Любое изделие
или установка содержащая взаимодействующие
электрические элементы и устройства,
обязательно имеет в составе технической
документации одну или несколько
принципиальных схем.
Принципиальная
(полная) схема – это схема, определяющая
полный состав элементов и связей между
ними и, как правило, дающая детальное
представление о принципах работы
установки или изделия.
Элементом
схемы называется составная часть схемы,
которая не может быть разделена на части
и имеет самостоятельное функциональное
назначение (прибор, магнитный пускатель,
трансформатор, резистор и т. д.)
Полные
принципиальные электрические схемы по
функциональному назначению
можно разделить на управления
технологическими процессами, регулирования,
защиты, измерения и сигнализации.
Принципиальные
схемы управления состоят из силовых
цепей или цепи главного тока и
вспомогательных цепей управления и
защиты. При всем многообразии принципиальных
электрических схем управления
технологическими процессами и степени
их сложности они представляют определенным
образом составленное сочетание отдельных,
достаточно элементарных электрических
цепей и типовых функциональных узлов,
в заданной последовательности выполняющих
ряд стандартных операций.
Принципиальная
электрическая схема управления
разрабатывается в соответствии с
алгоритмом управления технологическим
процессом и дополняется типовыми
принципиальными схемами регулирования,
защиты и сигнализации.
Полная
принципиальная схема служит основанием
для разработки монтажных таблиц, щитов
и пультов, схем соединений внешних
проводок и других документов проекта.
Принципиальными схемами пользуются
для изучения принципов работы изделия,
а также при их наладке, контроле и
ремонте.
На
чертежах принципиальной электрической
схемы системы автоматизации в общем
случае должны изображаться все
электрические элементы, необходимые
для управления, регулирования, измерения,
сигнализации, электропитания.
Принципиальные
электрические схемы выполняют без
соблюдения масштаба, действительное
пространственное расположение составных
частей изделия не учитывают. Графическое
обозначение элементов и соединяющие
их линии связи следует располагать на
схеме таким образом, чтобы обеспечивать
наилучшее представления о структуре
изделия и взаимодействии его составных
частей.
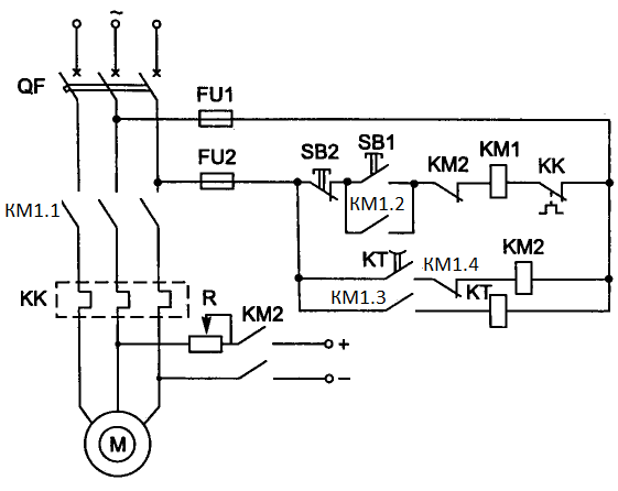
Рисунок
8. Принципиальная электрическая схема
УО-4
Описание
работы принципиальной схемы управления.
Включением
автоматического выключателя QF
подается напряжение в силовую цепь и
цепь управления. Схема работает в ручном
и автоматическом режимах. Переключение
схемы с ручного на автоматический
осуществляется с помощью пакетного
переключателя.
В
ручном режиме управление осуществляется
с помощью кнопок SB1-SB4.
В начальный момент кнопкой SB4
подаем напряжение на облучатели. После
розжига ламп нажатием кнопки SB1или
SB2
запускаем облучатель в одну или другую
сторону. При достижении облучателем
края помещения конечник SQ1
переключает пускатели и облучатель
начинает движение в обратную сторону.
При достижении облучателем другого
края помещения, он начинает движение в
обратную сторону и цикл продолжается
до нажатия кнопки SB1.
В
автоматическом режиме управление
осуществляется с помощью суточного
реле времени типа PCZ.
При наступлении времени облучения
замыкается контакт реле времени и
запитывается КМ3, КТ2. Через КМ3 подается
напряжение на облучатели. С выдержкой
времени реле времени КТ2 запускает
облучатель. При достижении облучателем
края помещения конечник SQ1
переключает пускатели и облучатель
начинает движение в обратную сторону.
При достижении облучателем другого
края помещения, он начинает движение в
обратную сторону и цикл продолжается
до размыкания контакта реле времени
КТ1.
Защита
двигателя и ламп осуществляется с
помощью автоматического выключателя.
Принципиальная Схема Управления Электроприводом — tokzamer.ru
Чаще реверсирование двигателя выполняется одним реверсивным магнитным пускателем.
Схемы управления электроприводами
Нереверсивная схема управления асинхронного двигателя.
В случае, если одна из электрифицированных задвижек окажется неисправной, промежуточное реле PIT разрывает цепи автоматического управления насосными агрегатами гидроэлеваторов. Такой пускатель состоит из двух простых пускателей, подвижные части которых между собой связаны механически с помощью устройства в виде коромысла.
При включённом трёхполюсном, выключателе Q1, выполненном в виде рубильника, нажатие пусковой кнопки S2 приводит к присоединению катушки линейного контактора K1 к источнику питания и включению главными замыкающими контактами K1.
Одной из преимуществ использования асинхронных двигателей с короткозамкнутым ротором является простота их включения в сеть. Простейшая схема управления электродвигателем может иметь только неавтоматический выключательQи предохранителиF или автоматический выключатель.
Схема обеспечивает прямой пуск и реверс двигателя, а также торможение противовключением при ручном неавтоматическом управлении. В приводах, где применяются двигатели с короткозамкнутым ротором, частоту вращения электродвигателя изменяют путем изменения числа пар полюсов. Мощность электродвигателя 29,5 кВт, пуск автоматизирован.
По истечении некоторого времени контакты К размыкаются и замыкаются контакты КУ. Начинается разгон через ограничивающие резисторы R1—R4.
Основным элементом этой схемы является реверсивный магнитный пускатель, который включает в себя два линейных контактора КМ1 и КМ2 и два тепловых реле защиты КК рис. Наиболее часто в качестве привода в станках и установках применяются трехфазные асинхронные двигатели с короткозамкнутым ротором.
Типовые схемы управления электроприводами с асинхронными двигателями
Это приводит к включению контактора КМ2 и подаче на АД напряжения источника питания с другим порядком чередования фаз. Происходит разбег двигателя по его естественной характеристике. Он срабатывает и своими главными контактами К подключает двигатель на трехфазное питание Л1, Л2, Л3. Принципиальная схема силовой части нереверсивного электропривода по системе ТП-Д Рис.
Электрические блокировки для предотвращения одновременного включения двух контакторов осуществляются с помощью размыкающих контактов КM1 и КM2 рисунок 6, б. В результате блокировочными связями световая сигнализация обеспечивает контроль над направлением вращения двигателя при реверсе. Одновременно контактор своим замыкающим вспомогательным контактом осуществляет самоблокировку, а размыканием другого вспомогательного контакта отключает катушки. При этом срабатывает контактор малой скорости, который обеспечивает главными замыкающими контактами K1.
Нажатие остановочной кнопки S1 размыкает цепь катушки линейного контактора K1 и его главные контакты K1.
Наша группа «ВКонтакте»
В многодвигательных приводах или приводах механизмов, связанных общей технологической зависимостью, должна быть обеспечена определенная очередность включения и отключения электродвигателей.
Для включения электродвигателя М должен быть включен выключатель Q.
Происходит разбег двигателя по его естественной характеристике.
Схема нереверсивного управления трёхфазным асинхронным двигателем с короткозамкнутым ротором при торможении противовключением. Этот контактор шунтирует вторую ступень пускового резистора и своим вспомогательным контактом с выдержкой времени включает обмотку третьего контактора, который шунтирует последнюю ступень пускового резистора. Для отключения электродвигателя от сети при его вращении в любом направлении необходимо нажать на кнопочный выключатель SBТ.
В цепи магнитного пускателя включен контакт, принадлежащий контактору, управляющему двигателем. Для остановки двигателя необходимо нажать кнопку SВ1, при этом отключаются пускатель КМ и двигатель М.
Реостатный пуск асинхронного двигателя с кз ротором. Также возможно питание катушки электромагнитного пускателя напряжение В. Современные высокие требования к качеству технологического процесса и производительности различных механизмов могут быть обеспечены только на основании применения автоматизированных электроприводов.
КЛАССИФИКАЦИЯ ЭЛЕКТРИЧЕСКИХ СХЕМ. УСЛОВНЫЕ ОБОЗНАЧЕНИЯ ЭЛЕМЕНТОВ СХЕМ
Управление электродвигателями с фазным ротором. Катушка электромагнит включения магнитного пускателя КМ получает питание от сети и замыкает контакты КМ в главной цепи и в цепи управления. Пуск начинается после перемещения контактной щетки на вывод 1. При вращении двигателя, например вправо, горит лампа HL1, включаемая контактом KM1.
youtube.com/embed/URHgYTh4alo» frameborder=»0″ allowfullscreen=»»>
Чертежи для электроники — ДВИГАТЕЛИ И ЦЕПИ УПРАВЛЕНИЯ (часть 2)
<< продолжение части 1
ТИПЫ ДИАГРАММ
Два основных типа диаграмм часто встречаются в цепи управления
рисунки: (1) однолинейная диаграмма и (2) лестничная диаграмма. однострочный
схема включает все в одну строку, которая читается из
сверху вниз. Однолинейная схема чаще всего используется в электрораспределении.
рисунки. Он представляет собой одну фазу трехфазной системы (где каждый
фаза идентична), которая, если бы все три были нарисованы, представляла бы
всю систему распределения. Ссылка на одну строку означает, что вся
Функцию можно описать одной строкой от источника питания до земли.
Для цепей управления двигателем чаще всего используется лестничная схема.
сама диаграмма выглядит как лестница с двумя длинными вертикальными линиями
представляющий первичный источник питания и все подключенные компоненты
горизонтально (как перекладины) между линиями электропередач.
Основным отличием является применение распределения или контроля
функции. Как и следовало ожидать, чаще всего встречаются однолинейные диаграммы.
в коммунальных или энергетических компаниях для представления своих распределительных систем
по всей стране. Более подробно они обсуждаются в Разделе 17. Лестничная диаграмма.
диаграммы используются в отраслях, где необходимо выполнение некоторых функций управления
переключателями, катушками реле и двигателями.
Лестничные диаграммы
Лестничные диаграммы состоят в основном из цепей управления двигателем и включают
все схемы, необходимые для включения или выключения этих двигателей.
Лестничная диаграмма, как и другие принципиальные схемы, подготовлена таким образом, чтобы
его можно прочитать с верхнего левого угла, поперек направо,
и вниз по странице. Схема построена так, что основная мощность
линии рисуются как вертикальные линии вниз по обеим сторонам диаграммы.
Все
функции цепи нарисованы на горизонтальных линиях, соединенных между
две основные линии. Часто функции управления производятся последовательно,
а горизонтальные линии указывают последовательность.
Цепь управления состоит из двух основных частей: собственно цепи двигателя,
или часть питания, и часть управления. Словоупотребление «лестница»
схема вытекает из схемы контрольной части схемы.
ИНЖИР. 22 показано, что можно легко визуально различить
две части схемы управления, если часть двигателя была подготовлена
с темной, средней и толстой линией, а контрольная часть была
подготовлен с легкой, тонкой леской.
Определены требования к размещению лестничных диаграмм.
по количеству букв, которые должны быть включены между горизонтальными
линии. Должно быть достаточно места, чтобы надпись
не упираться в строчку даже после убавок. Имейте в виду, что когда
чертеж уменьшается общий размер уменьшается, но ширина линии
и расстояние между строками также уменьшено.
Рисунок, который может
кажутся удобными для чтения на большом (размер D) шрифте, может оказаться невозможным
читать после его сокращения. Большинство надписей на диаграммах должно быть из
От 1/8 до ¼ дюйма на всем протяжении. Таким образом, пространство между горизонтальными рядами
на лестничной диаграмме должно быть не меньше 1/2 до ¾ дюйма, что
убедитесь, что надписи могут быть включены без путаницы.
РИС. 22 Цепь управления с жирными темными линиями для моторной части
и легкие, тонкие линии для контрольной части.
Длина вертикальных магистральных линий электропередач определяется количеством
горизонтальных линий, необходимых для управляющей части цепи.
ширина между вертикальными линиями электропередач определяется горизонтальными
строка, содержащая наибольшее количество устройств. Как только эта линия
был обнаружен, он используется, чтобы помочь разместить остальную часть схемы.
Это
Нередко управляющая часть схемы отличается
ширина, чем моторная часть. Показана одна из наиболее очевидных причин
на фиг. 23, где кнопка стоп должна обесточить все катушки
в то же время. Единственный способ быть уверенным, что это будет сделано, это
чтобы все линии управления соединились со стороной кнопки остановки
что поместит кнопку между катушками и основной линией питания.
РИС. 23 Единая кнопка остановки для одновременного обесточивания всех катушек.
Что касается всех остальных схем, то крайне желательно представить сбалансированную
и тщательно выложенная схема. При размещении устройств и компонентов
на каждой горизонтальной линии убедитесь, что они сохраняют некоторую форму выравнивания.
Например, часто длинная схема управления содержит несколько строк.
последовательных схемных функций с парой контактов и катушкой. Все
пары контактов должны быть выровнены по вертикали, а осевые линии
поскольку круги, используемые для представления катушек, также должны быть выровнены по вертикали,
как показано на фиг.
24.
Эти катушки и пары контактов могут не совпадать с главным контактором
и пары контактов в первой линии цепи управления. Вообще,
эта линия содержит больше устройств, чем другие линии, потому что обычно
включает в себя пусковые и стоповые выключатели и устройства перегрузки, которые другие
катушки не нужны. В этом случае первая строка должна быть хорошо
сбалансированы и хорошо разнесены. Равное расстояние между каждым устройством дает
хорошо сбалансированный рисунок. Этого может быть немного трудно достичь без
немного практики. Ширина каждого устройства разная и должна быть взята
учитывать при определении общего расстояния.
РИС. 24 Вертикальное выравнивание катушек и контактов.
РИС. 25 Различные устройства, поддерживающие одинаковый размер относительно каждого
другое: круги, от ½ до % дюйма; контакты, ¼ дюйма, линии, расстояние между ними 3 дюйма; в целом
длина переключателя, 1/2 дюйма; и прямоугольник резистора, 3 X ¾ дюйма
Как показано на фиг.
25, хороший размер кругов от ½ до ¾ дюйма в диаметре,
что оставляет достаточно места, чтобы добавить букву или ссылку внутри круга.
Пары контактов должны быть нарисованы ¼-дюймовыми параллельными линиями, расположенными
примерно / 16 дюймов друг от друга. Все остальные устройства должны быть нарисованы относительно
к этим размерам. Например, переключатели должны быть около ½ дюйма в целом,
с прямоугольниками для резисторов, нарисованными примерно /16 на ¾ дюйма, что
позволяет размещать буквы размером ½ дюйма внутри прямоугольника.
ЦЕПИ УПРАВЛЕНИЯ ПОСТОЯННЫМ ТОКОМ
Цепи управления должны обеспечивать ряд функций управления, относящихся к
к работе мотора. Тип функции определяется
фактическое использование двигателя. Например, функции управления
двигатель, используемый в лифте, сильно отличается от функций управления
двигателя, используемого в системе отопления.
В обоих случаях, однако,
основные функции запуска, остановки, работы, контроля скорости и
защиты все должны быть рассмотрены. Простейшая схема может включать
только двухпозиционный переключатель для пуска и остановки и одинарный
скорость и направление беговой части, как показано на фиг. 26. Там
должен быть какой-то тип защиты цепи, такой как перегрузки, даже
это простая схема. Другая крайность может включать временные задержки, уровни
управления скоростью, функциями прямого и обратного хода и автоматическим запуском,
как показано на фиг. 27.
РИС. 26 Очень простая схема двигателя с ручным управлением ВКЛ./ВЫКЛ.
рабочая скорость.
Основные силовые линии для цепи управления постоянного тока показаны как положительные
и отрицательный. Как правило, используется вертикальная линия слева.
как положительный, что позволяет обычному току течь слева
вправо по схеме. Если какие-либо выключатели, автоматические выключатели или предохранители
необходимы для основных линий электропередач, их следует проводить очень близко к
верхняя часть схемы.
При подготовке расположения всех устройств схемы
размещать на горизонтальных линиях между основными линиями электропередач, держать
иметь в виду, что переключатели, контакты, резисторы или другие подобные устройства
и компоненты размещаются на линии так, чтобы они встречались первыми.
Пускатели двигателей или катушки реле расположены справа или на
конец этой линии к линии отрицательной мощности, как показано на фиг.
28. При использовании резисторов в цепях управления условное обозначение
и номинал резистора обычно пишут внутри прямоугольника
используется для обозначения резистора. Обозначения катушек реле и
другие контакторы также обозначены символами, используемыми для обозначения
эти устройства.
Соединительные линии, используемые в цепях управления, должны соответствовать соглашениям
для кроссоверов и развязок. Способ использования точки для соединения
и нет точки для кроссовера, как показано на фиг.
29, используется почти всегда.
Точка используется для обозначения наличия электрического соединения между
два провода, которые пересекаются. Когда нарисовано пересечение и нет точки
появляется, это просто означает, что линии проходят мимо друг друга, а не
выполнять любые электрические соединения. Как и на всех остальных схемах, кроссоверы
и изменения направления должны быть сведены к абсолютному минимуму. Так что
легче отслеживать пути цепи и документировать цепь управления,
горизонтальным линиям присваивается номер. Все горизонтальные линии должны
быть пронумерованы, даже если они не распространяются на всю диаграмму от
одной основной линии электропередачи к другой, как на фиг. 30.
РИС. 27 Часть более крупной и сложной системы управления.
РИС. 28 Контакт, расположенный ближе к левой стороне линии управления и
катушки расположены ближе к правой стороне.
Цепи двигателя постоянного тока
Для схем управления постоянным током часть двигателя включена как
дополнительные горизонтальные линии, соединенные между двумя основными или основными
линии электропередач.
Линия включает в себя два набора основных контактов, один на
каждый конец линии, якорь двигателя, любые пусковые резисторы
или другие средства прямого управления двигателем и все необходимые перегрузки.
Часть цепи двигателя обычно содержит две линии, якорь и
линия поля, включающая в себя катушку возбуждения, переменный резистор и
катушка потери поля, которая не дает двигателю работать очень быстро
если поле будет открыто.
На фиг. 31 вертикальные линии представляют 250 В постоянного тока. Обе цепи двигателя
и функции управления показаны на диаграмме. Обратите внимание, что только
линии управляющей части этой схемы пронумерованы. Первое
Устройство представляет собой главный выключатель, отключающий все питание от цепи.
Обе линии, положительная и отрицательная, содержат разъединители и
предохранитель для защиты от перегрузки. Первая горизонтальная линия включает
якорная часть двигателя.
В этой схеме управление скоростью
предусмотрен и представлен прямоугольником для резистора и контактов
соединены в промежуточных точках. Обратите внимание, что эта строка включает в себя
контакты пускателя двигателя (М). Есть два комплекта — по одному на каждом конце
линии. Вторая линия также содержит часть цепи двигателя,
часто называют цепью возбуждения, потому что она представляет собой
полевую часть двигателя. В эту линию входят обмотки возбуждения,
полевой реостат и реле потери поля для защиты. Строки с 1 по
5 содержат схему управления двигателем. Управляющая часть схемы
включает в себя все необходимые устройства для обеспечения функций управления, таких как
пуск и останов и, в этом случае, регулирование скорости двигателя.
Регулирование скорости обеспечивается резистором в цепи якоря.
РИС. 29 Соединения обозначены точкой. (Когда провода просто пересекаются,
нет точки, что указывает на отсутствие соединения.
)
РИС. 30 контрольных линий пронумерованы слева для удобства отслеживания
функции цепи.
Электродвигатели переменного тока и схемы управления
Основное различие между цепями управления двигателями переменного и постоянного тока заключается в
сам мотор. Любой двигатель может управляться системой управления постоянного тока.
Разница в том, что сам двигатель переменного тока должен быть подключен к
Блок питания переменного тока, однофазный или многофазный. Как правило,
Двигатель переменного тока работает от трехфазной системы, которую достаточно легко изготовить.
Для этого типа схемы цепь двигателя нередко
располагаться горизонтально, а цепь управления располагаться вертикально.
ИНЖИР. 32 показана типичная схема управления двигателем, которая включает в себя как
Цепь управления переменным током и цепь двигателя переменного тока. Обратите внимание на темный, тяжеловесный
линии, используемые для идентификации двигательной части схемы.
Три линии
обозначаются как L1, L2 и L3. Они указывают основной источник питания,
который должен быть трехфазным питанием. Показан подключенный напрямую 2FU к
обмотки ротора — это резисторы и контакты, используемые в контроле скорости
схемы двигателя. Сама цепь управления подключена между
Л1 и Л2. Иногда мощность основного источника питания слишком велика, чтобы его можно было безопасно использовать.
операции управления или персонал, а трансформатор подключен между
основные силовые линии и часть управления цепи, как показано
на фиг. 33.
Моторная часть цепи не всегда представлена
горизонтальная ориентация. Это так же обычно представлено с силой
линии в виде вертикальных линий, а часть управления отведена в сторону или
другой, как на фиг. 34.
Использование общепринятых стандартов часто предлагалось в
этот текст. Объединенный промышленный совет (JIC) публикует стандарты для
схемы управления и, как упоминалось в предыдущих разделах, использование этих
стандартов по отраслям является строго добровольным.
Однако большинство компаний,
считают удобным использовать эти общепринятые стандарты при подготовке
всех внутренних материалов, а также материалов, подготовленных для публикации.
Элементарная или лестничная диаграмма, показанная на фиг. 35 используется для демонстрации
чертежи, соответствующие стандартам JIC. Цепь двигателя включена в
верхней части страницы и ориентирован горизонтально с трехфазным
основной блок питания. Часть схемы управления подключена между двумя
этих линий и ориентирован вертикально. Обратите внимание, что эта схема включает
два мотора, а не один. Эти два двигателя соединены для запуска
с тем же набором основных контактов. Эта конкретная схема содержит
множество различных функций управления. Хотя эта схема предназначена
только для того, чтобы продемонстрировать хорошие методы компоновки, важно отметить, что
более сложная схема управления может быть очень похожа на эту.
Управляющая часть цепи подключена через трансформатор
понизить напряжение до приемлемого уровня. Каждая линия отлично показывает
расстояние и выравнивание по вертикали. Все реле управления расположены вертикально
и расположены ближе всего к правой ЛЭП. Каждая строка в контроле
схеме присваивается номер линии, который используется просто для справки
идентификация. Номера строк находятся в левой части
Рисунок. С правой стороны для более сложных схем краткое описание
функции цепи часто включается. В дополнение к фактическому
схема и примечания к схеме, необходимо приложить документацию
который описывает последовательность действий. Эта последовательность должна быть полной
описание работы схемы. Он часто включается в
тот же рисунок, что и на лестничной диаграмме.
РИС. 31 Цепь управления постоянным током и цепь двигателя.
РИС. 32 Двигатель переменного тока, использующий управление переменным током с кнопочным выбором скорости.
РИС. 33 Трансформатор, используемый для понижения напряжения в части управления.
В дополнение к лестничной диаграмме, которая описывает функцию цепи
или операции, подготавливается схема подключения, которая фактически демонстрирует
как должна быть подключена цепь управления. Схемы подключения были покрыты
подробно в Разделе 13. Одним из обсуждаемых типов рисования была точка-точка.
схема проводки. Большинство схем подключения цепей управления с использованием электромеханических
управления являются диаграммами типа «точка-точка».
Основное различие между схемой цепи управления и проводкой
схема есть в макете. Схема управления представляет собой функциональное представление
и разложен для максимально удобного визуального распознавания схемы
функции. Схема подключения больше всего заботится о быстром визуальном распознавании
фактической разводки. Как показано на фиг.
36, эта схема
часто готов показать физическую связь между устройствами
и соединительные провода. Эта схема подключения может быть физическим представлением
для схемы, показанной на фиг. 34.
РИС. 34 Вертикальная ориентация главных силовых линий к двигателю с управлением
часть расположена сбоку.
ИСПОЛЬЗОВАНИЕ САПР
Как и во всех других типах чертежей, возможно использование системы САПР
помощь в составлении схем управления. ИНЖИР. 37 шоу
типичные электрические символы, созданные системой САПР.
Эти символы могут быть в библиотеке деталей и могут быть размещены где угодно
на принципиальной схеме с использованием светового пера или планшета дигитайзера.
Конечная ответственность составителя заключается в том, чтобы поддерживать компанию.
стандарты во всех подготовленных чертежах или схемах.
РИС. 35 Незаземленная цепь управления.
(Объединенный промышленный совет)
РИС. 36 Типовая схема подключения, показывающая физические характеристики и
размещение.
РИС. 37 электрических символов, созданных системой CAD. (Интерактивный компьютер
Системы, Inc.)
ПРОВЕРКА ВОПРОСОВ
1. Перечислите основные типы рисунков, встречающихся в цепях управления.
2. Почему на однолинейной схеме или однолинейной схеме обычно больше
чем одна строка?
3. Соответствуют ли символы цепей управления тем же стандартам, что и символы
используется в схемах?
4. Как моторные части и части управления представлены по-разному
на чертежах?
5. Используя Приложение F, определите значение следующей ссылки
обозначения:
а. КБ
б. Ф
в. ЛС
д. О
эл. Р
ф. ТБ
г.
Т/С
6. Какие две основные схемы необходимы для построения схемы управления двигателем?
7. Как на схеме нарисованы контакты, находящиеся под напряжением или обесточенные
состояния?
8. Почему горизонтальные линии в цепи управления пронумерованы?
9. Что делать, если цепи управления требуется меньшее напряжение, чем
цепь двигателя?
10. Почему системы САПР сегодня так часто используются в промышленности?
ПРОБЛЕМЫ
1. Потренируйтесь рисовать различные типы переключателей. Если шаблон не
доступны, используйте символы JIC, расположенные в Приложении G, и создайте их
с помощью линейки и шаблонов окружностей.
2. Нарисуйте устройства защиты цепи (предохранители, тепловые перегрузки и
прерыватели) как с использованием шаблона, так и без него.
3. Перерисуйте схему, представленную на РИС. 22. Обязательно используйте тяжелые темные
линии для двигательной части и более тонкие тонкие линии для части управления.
Используйте чернила, если они есть.
4. Нарисуйте эскиз фиг. 23. Убедитесь, что моторная часть готова.
с линиями, которые темнее, чем контрольные линии.
5. Потренируйтесь рисовать устройства на РИС. 25 с использованием рекомендаций по размеру
как указано. Используйте карандаш и чернила и сделайте столько, сколько необходимо, чтобы
сделать приемлемые чертежи.
6. Практикуйтесь в написании букв от руки и с использованием шаблона.
путем перерисовки фиг. 7. Этот рисунок должен быть подготовлен как минимум на C
лист размера. Убедитесь, что надпись не становится скученной или
сбивает с толку.
7. Перерисовать РИС. 34, используя горизонтальную ориентацию моторной части.
схемы и разместить часть управления в более типичной конфигурации
горизонтально по низу.
8. Нарисуйте электрическую схему, показывающую физическое расположение на РИС. 36. Подготовить
это на листе размера B.
Если шаблон недоступен, создайте каждый
символ, используя рекомендации, представленные в этом разделе.
с 9 по 13 Начертите каждую из схем управления на листе размера C.
лист.
ПРОБЛЕМА 9 Цепь управления.
ПРОБЛЕМА 10 Цепь управления термостатом.
ПРОБЛЕМА 11 Цепь управления.
ПРОБЛЕМА 12 Схема проводки управления.
ПРОБЛЕМА 13 Цепь управления тепловым насосом.
Двухпроводная и трехпроводная схема управления двигателем | Схема управления двигателем
Хотите создать сайт? Найдите бесплатные темы и плагины WordPress.
Основные цепи управления представляют собой комбинацию электрических логических схем проводов. Эти комбинации предназначены для того, чтобы машина могла выполнять определенные задачи. Некоторые из самых сложных цепей в промышленности основаны на некоторых из самых простых схем управления, которые электрики должны изучить и уметь рисовать и подключать в любой момент.
Основные схемы управления включают двухпроводное, трехпроводное управление, ручное/автоматическое управление, последовательное управление, стоп/пуск, прямое, обратное и толчковое управление.
Двухпроводное управление
Двухпроводное управление , как показано в конфигурации 1, состоит из устройства управления, содержащего один набор контактов, используемых для облегчения включения/выключения управляющего устройства.
Двухпроводное управление, как правило, рассчитано на небольшой ток. Этот тип системы управления не может в достаточной степени выдерживать большие токи или управлять нагрузками, для которых требуется более одного набора контактов, который требуется для однофазной цепи 240 В, 208 В или 480/277.
Двухпроводное управление можно подключить не только для включения света, но и для управления двигателями.
Конфигурация 1 иллюстрирует переключатель, подключенный к катушке пускателя двигателя, которая включает двигатель или резистивную нагрузку, не показанную на схемах управления.
Когда переключатель замкнут, напряжение передается на устройство релейного типа, запитывающее соленоид двигателя, втягивающего якорь, в результате чего главные контакты пилотного устройства подают полное линейное напряжение на управляемую нагрузку.
Точно так же, как переключатель можно использовать в двухпроводной системе управления для ручного управления нагрузкой, устройство управления, которое используется для определения изменения давления или физического местоположения, может быть автоматической двухпроводной системой управления.
В этой системе, когда контакт устройства управления изменяет состояние из-за внешнего события без вмешательства человека, этот тип схемы управления называется схемой автоматического управления .
Системы автоматического управления представляют собой нагрузку в цепи, которая активируется событием в контролируемой среде без необходимости вмешательства человека. Эти системы контролируются такими устройствами, как реле уровня жидкости, реле давления, поплавковый выключатель, реле расхода или любое другое устройство, которое автоматически регистрирует изменения в системе.
Системы автоматического управления лежат в основе производства . По мере создания продукта существует множество управляющих устройств, которые возвращаются в систему управления для обеспечения точности движения и времени.
Ручное и автоматическое управление
Двухпроводная система управления, обычно называемая «ручной-автоматический», предназначена для облегчения ручного управления нагрузкой путем подачи питания на катушку через тумблер, как показано на диаграмме ниже, или автоматически управляется устройством управления, подобным датчику уровня жидкости.
Когда тумблер не активирован или не включен, устройство автоматического управления, такое как поплавковый или концевой выключатель, подключается параллельно, так что какое-либо событие может привести к тому, что устройство управления отключит или отключит нагрузку без присутствия оператора .
Конфигурация 2. Двухпроводная цепь
Двухпроводная цепь в конфигурации 2 работает следующим образом:
- однополюсный переключатель замкнут.

- Если однополюсный выключатель с маркировкой S1 оставить разомкнутым, то датчик уровня жидкости в контуре теперь будет устройством управления, которое включает или выключает пускатель двигателя.
- В этой цепи нагрузка всегда будет включена, если только не пропадет питание всей цепи управления, потому что активирующим фактором может быть либо однополюсный переключатель, либо в любой момент датчик уровня жидкости может активировать катушку пускателя двигателя в цепь управления.
Трехпроводное управление
Наиболее простой трехпроводной цепью управления является схема запуска/остановки . Основная операция схемы пуска/останова заключается в предоставлении средств дистанционного управления нагрузкой с приводом от двигателя с панели, которая содержит только схему управления низким напряжением.
Трехпроводная схема управления использует моментальный контакт, станции пуска/останова и нормально разомкнутый контакт, подключенный параллельно кнопке пуска, для поддержания напряжения на катушке.
Настройка для трехпроводной цепи управления отличается от двухпроводной схемы, поскольку для управления нагрузкой требуется меньше компонентов. Различные части трехпроводного устройства могут варьироваться от одного производителя к другому, но основная схема остается неизменной.
Работа цепи управления пуском/остановом
Конфигурация 3. Цепь пуска/останова
Цепь пуска/останова в конфигурации 3 работает следующим образом:
- Питание на катушку нажато. .
- При подаче питания на катушку якорь пилотного устройства закрывается вместе с памятью/пломбирующим контактом.
- Герметичный контакт поддерживает подачу питания на катушку, исключая необходимость удержания кнопки пуска в нажатом состоянии.
- Нагрузка, подключенная к пускателю двигателя (M), получает от сети полное напряжение и продолжает работать до тех пор, пока не будет нажата кнопка останова или двигатель не перегрузится.

- Нажатие кнопки останова отключает управляющее напряжение через память/пломбируемый контакт, вызывая обесточивание катушки, что открывает линейное напряжение для нагрузок, отключая ее.
Несколько станций пуска/останова, управляющих двигателем
Иногда необходимо управлять нагрузкой из нескольких мест. На приведенной ниже схеме показана схема управления, необходимая для выполнения операции.
Во-первых, кнопки останова соединены последовательно, чтобы сформировать логику НЕ-ИЛИ. Затем пусковые кнопки соединяются параллельно, образуя логическую схему ИЛИ. Эта схема управления является разновидностью трехпроводной схемы управления.
Конфигурация 4. Многократная цепь пуска/останова
Эта многократная цепь пуска/останова в конфигурации 4 работает следующим образом:
- Для включения катушки можно нажать любую кнопку пуска.
- Подача питания на катушку приводит к замыканию якоря пускателя электродвигателя, а вместе с ним и замыкающего контакта, который служит для поддержания подачи питания на катушку, исключая необходимость нажатия кнопок пуска.




