Содержание
Регулятор напряжения для автомобиля своими руками
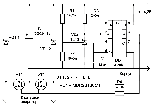
Когда-то давно накрылся мокрым тазом и медным полотенцем мой штатный регулятор. После того я поставил самодельный по принципу усилителя. Схема была неплохая, но грелась сильно. Через год она благополучно вышла из строя. Поэтому пришлось сделать новый регулятор по принципу штатных.
Поиск данных по Вашему запросу:
Схемы, справочники, даташиты:
Прайс-листы, цены:
Обсуждения, статьи, мануалы:
Дождитесь окончания поиска во всех базах.
По завершению появится ссылка для доступа к найденным материалам.
Содержание:
- Регулятор напряжения 515176189 ремонт своими руками
- labavto.com
- Как собрать стабилизатор напряжения на 12 В для авто своими руками
- Авто ремонт генератора своими руками
- Самодельный регулятор напряжения
- Как проверить реле регулятора генератора.
Своими руками, при помощи мультиметра. Очень просто
- Делаем бистабильное реле своими руками. Реле напряжения схема своими руками
- Реле-регулятор напряжения ВАЗ
- Регулятор напряжения своими руками
- Трехуровневый регулятор напряжения для ВАЗ своими руками
ПОСМОТРИТЕ ВИДЕО ПО ТЕМЕ: СТАБИЛИЗАТОРЫ НАПРЯЖЕНИЯ ДЛЯ all-audio.pro ЛАМП!!!
Регулятор напряжения 515176189 ремонт своими руками
Самое подробное описание: регулятор напряжения ремонт своими руками от профессионального мастера для своих читателей с фотографиями и видео из всех уголков сети на одном ресурсе.
Выбирайте правильный тюнинг, получайте максимум удовольствия и наслаждайтесь новыми впечатлениями. С уважением, команда VladExtremeLife.
На сегодняшний день BRP является крупнейшей компанией, в которой трудятся порядка пяти с половиной тысяч человек. BRP — это компания с глубокими корнями, традициями, основным приоритетом которой всегда является инновационность. Вся техника BRP почитаема и горячо любима поклонниками экстрима, так, в частности, снегоходы под брендом Ski-Doo являются знаковыми и эталонными, особенно в Канаде, вследствие чего они были включены в список самых великих изобретений страны.
Bombardier основал компанию в году, наше имя было синонимом качества и творчества. Его новаторский дух — это наследие, которое заставляет нас расти и изучать новые рубежи. Сегодня в Северной и Южной Америке, Европе и Азиатско-Тихоокеанском регионе более 7 человек поддерживают дух во всех наших транспортных средствах и продуктах.
В BRP инновации и страсть лежат в основе наших обязательств, наших продуктов и наших брендов.
Будь то наше судно и лодки Sea-Doo; наши снегоходы Ski-Doo и Lynx; наши карты и двигатели Rotax; наши квадроциклы Can-Am или наши подвесные двигатели Evinrude, эти ценности оживают благодаря технологиям и дизайну, вдохновленным единой и общей неотразимой миссией: доставить потребителям самый необычный опыт. Unable to ship your selected address. Use the Filter on the list page to choose the product which can be ship to your country.
Если товар не соответствует описанию, вы можете вернуть товар, оплатив стоимость обратной пересылки, или оставить товар себе и договориться о компенсации с продавцом. Собранный однажды простейший регулятор напряжения на одном транзисторе был предназначен для определённого блока питания и конкретного потребителя, никуда больше его подключать было конечно не нужно, но как всегда наступает момент, когда правильно поступать мы перестаём.
Следствием этого являются хлопоты и раздумья как жить-быть дальше и принятие решения восстанавливать сотворённое ранее или продолжать творить.
Имелся стабилизированный импульсный блок питания, дающий на выходе напряжение 17 вольт и ток миллиампер. Требовалось периодическое изменение напряжения в пределе 11 — 13 вольт. И общеизвестная схема регулятора напряжения на одном транзисторе с этим прекрасно справлялась. От себя добавил к ней только светодиод индикации да ограничительный резистор.
При правильно подобранном номинале ограничительного резистора, даже небольшое изменение выходного напряжения отражается на яркости свечения светодиода, что даёт дополнительную информацию о его повышении или понижении. Напряжение на выходе можно было изменять от 1,3 до 16 вольт. КТ — мощный низкочастотный кремниевый составной транзистор, был установлен на мощный металлический радиатор и казалось, что при необходимости он вполне может выдержать и большую нагрузку, но случилось короткое замыкание в схеме потребителя и он сгорел.
Транзистор отличается высоким коэффициентом усиления и применяется в усилителях низкой частоты — видно действительно его место там а не в регуляторах напряжения.
Слева снятые электронные компоненты, справа приготовленные им на замену. Разница по количеству в два наименования, а по качеству схем, бывшей и той, что решено было собрать, она несопоставима.
В новой схеме также присутствует трёхвыводной эл. Добавлено только два электролитических конденсатора. На практике значения емкостей составляют от десятков до сотен микрофарад. Ёмкости должны располагаться как можно ближе к микросхеме. Если ёмкость конденсатора на выходе будет превышать ёмкость конденсатора на входе, то возникает ситуация при которой выходное напряжение превышает входное, что приводит к порче микросхемы стабилизатора.
Для её исключения устанавливают защитный диод VD1. У этой схемы уже совсем другие возможности. Входное напряжение от 5 до 40 вольт, выходное 1,2 — 37 вольт. Да, имеется падение напряжения вход — выход равное примерно 3,5 вольтам, однако роз без шипов не бывает. Зато микросхема КРЕН12А именуемая линейным регулируемым стабилизатором напряжения имеет неплохую защиту по превышению тока нагрузки и кратковременную защиту от короткого замыкания на выходе.
Выходной ток нагрузки до 1 А при длительной работе и 1,5 А при непродолжительной. Максимально допустимая мощность при работе без теплоотвода 1 Вт, если микросхему установить на радиатор достаточного размера см. Сам процесс обновлённого монтажа занял времени ни сколько не больше чем предыдущий. При этом получен не простой регулятор напряжения, который подключается к блоку питания стабилизированного напряжения, собранная схема при подключении даже к сетевому понижающему трансформатору с выпрямителем на выходе сама даёт необходимое стабилизированное напряжение.
Естественно, что выходное напряжение трансформатора должно соответствовать допустимым параметрам входного напряжения микросхемы КРЕН12А. Вместо неё можно использовать и импортный аналог интегральный стабилизатор LMТ. Автор Babay iz Barnaula. Этот прибор, не смотря на свою компактность, убережет вашу батарею и сделает ее срок службы намного больше.
Реле-регулятор — это устройство, которое регулирует ток от генератора автомобиля, не давая перезарядить аккумулятор, уберегая его от перезаряда, губительного для батареи.
Таким образом, это устройство намного продлевает срок службы АКБ. По сути это просто стабилизатор напряжения, который не дает напряжению от генератора превышать порог в 14,5 Вольта, это очень точный прибор и обязательный для всех типов автомобилей.
Однако его можно различить на два типа. Корпуса неразборные и туго и у другого типа зачастую залиты герметиками или специальными клеями , то есть они не ремонтируются. Если честно то стоят они достаточно дешево, особенно на наши ВАЗ, так что легче купить новый, чем ковырять старый. Это самые распространенные виды, конечно, раньше были так называемые совмещенные с клеммами, но они не прижились, потому как устройство не очень удобное, поэтому про них рассказывать не буду.
Сейчас существуют всего два способа проверки: — не снимая на самом автомобиле, и проверка уже снятого реле. Разберем оба варианта.
При недозаряде — вы попросту не запустите свой автомобиль — приходите на стоянку вставляете ключ, а авто еле — еле крутит двигатель, либо вообще не запускает, иногда гаснут даже лампочки.
При перезаряде — будет происходить практически тоже самое, только поводом будет служить выкипание электролита из банок АКБ. Косвенно можно определить по быстрому уменьшению электролита в банках, и белому налету на аккумуляторе сверху, а также на частях кузова под ним. Стоит уже задуматься и проверить реле регулятора.
Для этого будем использовать наш вольтметр, нам нужно замерить напряжение на клеммах аккумулятора, при запущенном двигателе. Для начала хочу отметить что при незапущенном двигателе нормальное напряжение должно быть в пределах 12,7В, возможно чуть меньше, но если у вас уже 12В, то АКБ нужно подзаряжать!
Или искать причины недозаряда. Если у вас есть отклонения, в большую или меньшую сторону, а именно при любых оборотах напряжение так и осталось в 12,7В, или даже упало до 12В, то это говорит о неисправности реле-регулятора. Также если напряжение выше 14,5В, например — 15 — 16В, опять же неисправен реле-регулятора, нужно менять. Если быть до конца честным, не всегда неисправность указывает только не реле, зачастую выходит из строя сам генератор.
Если щеточный узел совмещен вместе с реле, то генератор нужно снимать обязательно! Первым будем проверять совмещенную схему реле-регулятора вместе со щеточным узлом. Такие сейчас ставятся на многие иномарки, да и кстати на многие отечественные автомобили зачастую носят маркировку ЯА. Как вы понимаете здесь обязательно снимать генератор и разбирать его, так как этот совмещенный узел крепится сзади рядом с валом генератора, по которому и ходят эти щетки.
Для этого:. Затем нам нужно его проверить, но для этого собираем определенную схему, желательно использовать блок питания с регулируемой нагрузкой или зарядное устройство. Возможно, нам понадобиться аккумулятор, ведь многие зарядные устройства без него не работают.
А вот уже от провода с аккумулятора подсоединяем реле-регулятора, к щеткам которого подключаем лампочку на 12В, сделать это можно небольшими крокодильчиками, главное не сломать графитовые элементы. Небольшая схема для понимания. Если подключить все в спокойном состоянии, то лампочка просто загорится и будет гореть, это нормально, так как щеточный узел является проводником электричества от вала.
Напомню в спокойном состоянии, напряжение на щетках будет примерно 12,7В. Теперь на зарядном устройстве нам нужно поднимать напряжение, до 14,5 В, лампа будет гореть, но при достижении этого порога она должна погаснуть! Если понизить значение, то лампа опять должна загореться. Тогда ваш реле-регулятора рабочий, он прошел проверку. В случае если напряжение достигло 15 — 16В, а лампочка горит, это значит реле вышло из строя его нужно заменить!
Вот такая вот простая проверка. Сейчас небольшое видео по теме. Аналогично можно проверить новый тип регулятора, то есть отдельный, здесь процесс проверки намного облегчен.
Это отдельный элемент, поэтому просто откручиваем его от кузова бывает и от крышки генератора и присоединяем к нашему стенду, еще раз хочу напомнить желательно — иметь блок питания на 12В, тогда процесс проверки на много облегчается. Если нет, используем зарядное устройство с режимами регулировки и подключаем по нижней схеме. Проверка такая же, повышаем напряжение до 14,5 В, лампа должна погаснуть, если нет, или отключается при напряжении намного выше — то реле вышло из строя нужна замена.
Он также всегда отдельно крепился на кузове, но проверка здесь немного отличается по контактам. Принцип действия такой же, подсоединяем наше зарядное устройство — начинаем проверку, повышаем напряжение до 14,5В, дальше смотрим на лампу.
Если отключилась хорошо, нет — плохо, замена. Зачастую при виновником проблем с зарядом может быть не сам регулятор, а его клеммы, от времени, они как и многие на автомобиле окисляются — что не дает нормально работать генератору и подзаряжать нашу батарею, поэтому для начала прежде чем менять этот узел постарайтесь его прочистить, убрать окислы и прочие налеты.
Кстати это касается и клемм аккумулятора, их нужно чистить и защищать, хотя бы раз в сезон. Поэтому первым делом, если мультиметр выдает вам — 11 или чуть ниже 12В на клеммах машины, попробуйте для начала прочистить клеммы и контакты, затем замерьте еще раз. Вполне возможно что причина в них. Перед тем, как проводить разбор и ремонт реле регулятора генератора своими руками , необходимо удостовериться, что реле действительно вышло из строя.
Для этого рекомендуем ознакомиться с материалами на тему, как проверить реле регулятор генератора. Если же после проверки неисправность подтверждается можно спокойно приступить к разборке и диагностике компонентов.
Разобрать реле регулятор ВАЗ совсем несложно, для этого необходимо снять пластиковую крышку корпуса, которая крепиться защелками.
Далее необходимо открутить два винта прижимающих транзистор и отпаять клеммы от выводов 67 и При снятии платы необходимо проследить за изолирующей подложкой транзистора и постараться ее не потерять. Без нее включать реле в работу нельзя.
Плата и расположение на ней радиоэлементов старых образцов реле регулятора немного отличается от новых, но сама схема не изменилась.
labavto.com
Электромеханический, в котором с помощью вибрирующих контактов изменяется ток в обмотке возбуждения генератора переменного тока. Работа вибрирующий контактов обеспечивается таким образом, чтобы с ростом напряжения бортовой сети уменьшался ток в обмотке возбуждения.
Недостатки этого регулятора известны всем — низкая надежность, обусловленная низким коммутационным током 5А и местом установки прямо на генераторе, что ведет к перегреву регулятора и выходу его из строя. Вот поэтому я решил сделать устройство, которое свободно от вышеизложенных недостатков.
Схема-авто — поделки для авто своими руками. Электронные регуляторы напряжения бортовой сети типа Я, которые в народе.
Как собрать стабилизатор напряжения на 12 В для авто своими руками
Речь пойдет про регулятор напряжения. В каждом автомобиле, даже в ВАЗ , самой сложной по конструкции является система электроснабжения. От того, насколько она качественно функционирует, зависит работа всех электроприемников в автомобиле. Состоит система электроснабжения из двух источников питания — генератора переменного тока и аккумуляторной батареи. Внутри генератора произведена установка выпрямительного блока, он состоит из проводниковых диодов, которые преобразуют переменное трехфазное напряжение в постоянное.
Для стабилизации напряжения на выходе устройства применяется реле-регулятор. О нем и будет рассказано в этой статье.
Авто ремонт генератора своими руками
Кроме того, регулятор корректирует напряжение на обмотке самовозбуждения генератора. Независимо от стажа и стиля вождения владелец авто не может обеспечить одинаковые обороты двигателя в разные моменты времени. То есть, коленвал ДВС, передающий крутящий момент генератору, вращается с разной скоростью. Соответственно, генератор вырабатывает разное напряжение, что крайне опасно для АКБ и прочих потребителей бортовой сети.
В зависимости от устройства и принципа работы реле-регуляторы напряжения генератора в автомобиле делятся на несколько видов: встроенные, внешние, трехуровневые и другие.
Самодельный регулятор напряжения
Стабильность напряжения — это весьма важная характеристика электропитания для большинства электронных устройств. В них содержатся электрические цепи с нелинейными элементами. Для оптимальной настройки этих цепей существует определенная величина разности потенциалов.
И если она будет изменяться, электрическая цепь утратит правильные эксплуатационные характеристики. Поскольку напряжение 12 вольт является стандартом не только для автомобилей, но и для многих других устройств, далее пойдет речь именно о таких регуляторах.
Как проверить реле регулятора генератора. Своими руками, при помощи мультиметра. Очень просто
Бистабильное реле — это устройство, которое предназначено для управления контактами. Отличие от обычной проводной модели заключается в том, что модификация подходит для параллельных кнопочных выключателей. Управлять устройством можно с разных точек. Стандартное реле включает в себя блок контактов, модулятор и набор транзисторов. Конденсаторы в реле применяются отрицательной направленности, и они отличаются по емкости. При необходимости можно самостоятельно собрать реле для простого выключателя. Сделать бистабильное реле своими руками пользователь способен на базе проводного резистора.
Мощный ШИМ регулятор своими руками Периодическая Таблица.
Open Cтабилизатор напряжения 12 вольт для светодиодов в авто своими руками.
Делаем бистабильное реле своими руками. Реле напряжения схема своими руками
Запомнить меня. Всем привет! Меня зовут Михаил, сейчас расскажу историю о том, как мне удалось обменять двенашку на камри г. Все началось с того, что меня стали дико раздражать поломки двенашки, вроде ничего серьезного не ломалось, но по мелочи, блин, столько всего, что реально начинало бесить.
Реле-регулятор напряжения ВАЗ
При использовании в качестве системы подсветки для авто светодиодов — в схеме обязательно должен быть — стабилизатор напряжения на 12 вольт, собрать который вполне под силу своими руками. Рассмотрим, зачем вообще нужен особый регулятор выходных параметров электрического тока для дополнительного освещения в машине, а также как самостоятельно изготовить его в вариантах — на кренке, с двумя транзисторами, на операционном усилителе и на импульсной микросхеме. Светодиоды в виде отдельных ламп или лед-полосок дают широкую возможность создания как основного освещения, так и дополнительной подсветки авто.
Однако параметры тока бортовой электрической сети далеки от стабильности и постоянно изменяются. Поэтому и нужно в схему устанавливать стабилизатор напряжения на 12 вольт. Его главные функции:.
Стабилизатор напряжения в бортовой электросистеме автомобиля — самый важный узел без всякого преувеличения.
Регулятор напряжения своими руками
Этот прибор, не смотря на свою компактность, убережет вашу батарею и сделает ее срок службы намного больше. Реле-регулятор — это устройство, которое регулирует ток от генератора автомобиля, не давая перезарядить аккумулятор, уберегая его от перезаряда, губительного для батареи. Таким образом, это устройство намного продлевает срок службы АКБ. По сути это просто стабилизатор напряжения, который не дает напряжению от генератора превышать порог в 14,5 Вольта, это очень точный прибор и обязательный для всех типов автомобилей. Однако его можно различить на два типа. Корпуса неразборные и туго и у другого типа зачастую залиты герметиками или специальными клеями , то есть они не ремонтируются.
Если честно то стоят они достаточно дешево, особенно на наши ВАЗ, так что легче купить новый, чем ковырять старый.
Трехуровневый регулятор напряжения для ВАЗ своими руками
Тема может и не новая, но по сей день актуальная. В сети описано множество способов повышение напряжения заряда аккумулятора. Как известно, в зимнее время при включенных потребителях напряжение бортовой сети падает до 12,,5 В и соответственно недозаряжает АКБ.
Простой Регулятор напряжения 12 вольт своими руками
5 частых вопросов, которые задают начинающие радиомеханики; 5 лучших транзисторов для регуляторов, тест на определение состава схемы
Регулятор электрического напряжения нужен для того, чтобы величина напряжения могла стабилизироваться. Он обеспечивает надежность работы и долговечность работы прибора.
Регулятор состоит из нескольких механизмов.
ТЕСТ:
Ответы на эти вопросы позволят узнать состав схемы регулятора напряжения 12 вольт и её сборку.
- Какое сопротивление должно быть у переменного резистора?
a) 10 кОм
b) 500 кОм
- Как нужно подключать провода?
a) 1 и 2 клемма – питание, 3 и 4 – нагрузка
b) 1 и 3 клемма – нагрузка, 2 и 4 — питание
- Нужно ли устанавливать радиатор?
a) Да
b) Нет
- Транзистор должен быть
a) КТ 815
b) Любой
Ответы:
Вариант 1. Сопротивление резистора 10 кОм – это стандарт для установки регулятора, провода в схеме подключаются по принципу: 1 и 2 клемма для питания, 3 и 4 для нагрузки – ток распределится правильно по нужным полюсам, радиатор устанавливать нужно – чтобы защитить от перегрева, транзистор использован КТ 815 – такой всегда подойдет. В таком варианте построенная схема сработает, регулятор станет работать.
Вариант 2. Сопротивление 500 кОм – слишком высокое, будет нарушена плавность звука в работе, а может не сработать вообще, 1 и 3 клемма это нагрузка, 2 и 4 питание, радиатор нужен , в схеме, где стоял минус будет плюс, транзистор любой – действительно можно использовать какой угодно.
Регулятор не заработает из-за того, что схема собрана, будет неправильно.
Вариант 3. Сопротивление 10кОм, провода – 1 и 2 для нагрузки, 3 и 4 для питания, резистор имеет сопротивление 2кОм, транзистор КТ 815. Прибор не сможет заработать, так как он сильно перегреется без радиатора.
Как соединить 5 частей регулятора на 12 вольт.
Переменный резистор 10кОм.
Это переменный резистор 10ком. Изменяет силу тока или напряжений в электрической цепи, увеличивает сопротивление. Именно им регулируется напряжение.
Радиатор. Нужен для того, чтобы охладить приборы в случае их перегрева.
Резистор на 1 ком. Снижает нагрузку с основного резистора.
Транзистор. Прибор, увеличивает силу колебаний. В регуляторе он нужен, чтобы получить электрические колебания высокой частоты
2 проводка. Необходимы для того, чтобы по ним шел электрический ток.
Берем транзистор и резистор.
У обоих есть 3 ответвления.
Проводятся две операции:
- Левый конец транзистора (делаем это алюминиевой частью вниз) присоединяем к концу, который находится в середине резистора.
- А ответвление середины транзистора соединяем с правым у резистора. Их необходимо припаять друг к другу.
Первый провод необходимо спаять с тем, что получилось во 2 операции.
Второй нужно спаять с оставшимся концом транзистора.
Прикручиваем к радиатору соединенный механизм.
Резистор на 1кОм припаиваем к крайним ножкам переменного резистора и транзистора.
Схема готова.
Регулятор скорости двигателя постоянного тока с помощью 2 конденсаторов на 14 вольт.
Практичность таких двигателей доказана, они используются в механических игрушках, вентиляторах и др. У них малый ток потребления, поэтому требуется стабилизация напряжения. Часто возникает необходимость подстройки частоты вращения или изменения скорости двигателя для корректировки выполнения цели, представленной какому – либо типу электродвигателя любой модели.
Эту задачу выполнит регулятор напряжения, который совместим с любым типом блока питания.
Чтобы это осуществить, надо изменить выходное напряжение, не требующее большого тока нагрузки.
Необходимые детали:
- 2 Конденсатора
- 2 переменных резистора
Соединяем части:
- Подключаем конденсаторы к самому регулятору.
- Первый резистор подключается с минусом регулятора, второй на массу.
Теперь менять скорость двигателя у прибора по желанию пользователя.
Регулятор напряжения на 14 вольт готов.
Простой регулятор напряжения 12 вольт
Регулятор оборотов 12 вольт для двигателя с тормозом.
Состав:
- Реле – 12 вольт
- Теристор КУ201
- Трансформатор для запитки двигателя и реле
- Транзистор КТ 815
- Вентиль от дворников 2101
- Конденсатор
Используется для регулировки подачи проволоки, поэтому в ней присутсвует тормоз двигателя, реализованный с помощью реле.
К реле подключаем 2 провода от блока питания. На реле подается плюс.
Всё остально подключается по принципу обычного регулятора.
Схема полностью обеспечила 12 вольт для двигателя.
Регулятор мощности на симисторе BTA 12-600
Симистор – полупроводниковый аппарат, причисляется к разновидности тиристора и используется в целях коммутации тока. Он работает на переменном напряжении в отличие от динистора и обычного тиристора. От его параметра зависит вся мощность прибора.
Ответ на вопрос. Если схема собиралась бы на тиристоре, необходим был бы диод или диодный мост.
Для удобства схему можно собрать на печатной плате.
Плюс конденсатора нужно припаять к управляющему электроду симистора, он находится справа. Минус спаять с крайним третьим выводом, который находится слева.
К управляющему электроду симистора припаять резистор с номинальным сопротивлением 12 кОм. К этому резистору нужно присоединить подстрочный резистор.
Оставшийся вывод нужно припаять к центральной ножке симистора.
К минусу конденсатора, который припаян к третьему выводу симистора необходимо прикрепить минус от выпрямительного моста.
Плюс выпрямительного моста к центральному выводу симистора и к той части, к которой симистор крепится на радиатор.
1 контакт от шнура с вилкой припаиваем к необходимому прибору. А 2 контакт к входу переменного напряжения на выпрямительном мосту.
Осталось припаять оставшийся контакт прибора с последним контактом выпрямительного моста.
Идет тестирование схемы.
Включаем схему в сеть. С помощью подстрочного резистора регулируется мощность прибора.
Мощность можно развить до 12 вольт для авто.
Динистор и 4 типа проводимости.
Это устройство, называется тригерным диодом. Обладает небольшой мощностью. В его внутренности нет электродов.
Динистор открывается при наборе напряжения. Скорость набора напряжения определяется конденсатором и резисторами.
Вся регулировка производится через него. Работает на постоянном и переменном токе. Его можно не покупать, он находится в энергосберегающих лампах и его легко оттуда достать.
В схемах используется не часто, но чтобы не затрачивать деньги на диоды, применяют динистор.
Он содержит 4 типа: P N P N. Это сама электрическая проводимость. Между 2 прилегающими друг к другу областями образуется электронно-дырочный переход. В динистре таких переходов 3.
Схема:
Подключаем конденсатор. Он начинает заряжаться с помощью 1 резистора, напряжение почти равно тому, что в сети. Когда напряжение в конденсаторе достигнет уровня динистора, он включится. Прибор начинает работать. Не забываем про радиатор, иначе всё перегреется.
3 важных термина.
Регулятор напряжения – прибор, позволяющий на выходе подстраивать напряжение под устройство, для которого он необходим.
Схема для регулятора – рисунок, изображающий соединение частей устройства в одно целое.
Автомобильный генератор – устройство, в котором используется стабилизатор, обеспечивает превращение энергии коленчатого вала в электрическую.
7 основных схем для сборки регулятора.
СНИП
Использование 2 транзисторов. Как собрать стабилизатор тока.
Резистор 1кОм равен стабилизатору тока для нагрузки 10Ом. Главное условие – напряжение питания было стабилизированным. Ток зависит от напряжения по закону Ома. Сопротивление нагрузки намного меньше, чем сопротивление тока ограничивающего резистора.
Резистор 5 ватт, 510 Ом
Переменный резистор ППБ-3В , 47 Ом. Потребление – 53миллиампера.
Транзистор кт 815, установленный на радиаторе ток базы данного транзистора, задан резистором номиналом 4 и 7 кОм.
СНИП
СНИП
Еще важно знать
- На схеме стоит знак минуса, чтобы он был и в работе, то транзистор должен быть NPN структуры. Нельзя использовать PNP так как минус будет плюсом.
- Напряжение нужно постоянно регулировать
- Какая величина тока в нагрузке, это нужно знать, чтобы регулировать напряжение и прибор не переставал работать
- Если разность потенциалов будет больше 12 вольт на выходе, то значительно уменьшится уровень энергии.

Топ 5 транзисторов
Разные виды транзисторов применяются для разных целей, и существует необходимость его выбирать.
- КТ 315. Поддерживает NPN структуру. Выпущен в 1967 году, но до сих пор используется. Работает в динамическом режиме, и в ключевом. Идеален для приборов малой мощности. Больше подходит для радиодеталей.
- 2N3055. Лучше всего подходит для звуковых механизмов, усилителей. Работает в динамическом режиме. Спокойно используется для регулятора 12 вольт. Удобно крепится на радиатор. Работает на частотах до 3 МГц. Хоть транзистор и выдерживает только до 7 ампер, он вытягивает мощные нагрузки.
- КП501. Производитель рассчитывал его на применение в телефонных аппаратах, механизмах связи и радиоэлектронике. Через него происходит управление приборами с минимальными затратами. Преобразует уровни сигнала.
- Irf3205. Пригоден для автомобилей, повышает высокочастотные инверторы. Поддерживает значительный уровень тока.

- KT 815. Биполярен. Имеет структуру NPN. Работает с усилителями низкой частоты. Состоит из пластмассового корпуса. Подходит для импульсных устройств. Используется часто в генераторных схемах. Транзистор сделан давно, по сей день работает. Даже есть шанс, что он находится в обычном доме, где лежат старые приборы, нужно только их разобрать и посмотреть, есть ли там.
3 ошибки и как их избежать.
- Ножки транзистора и резистора спаяны друг с другом полностью. Чтобы этого избежать, нужно внимательно читать инструкцию.
- Хоть и поставлен радиатор, перегрелся прибор.Это связано с тем, что во время того, как детали спаиваются, происходит перегрев. Для этого нужно, ножки транзистора держать пинцетом для отвода тепла.
- Реле не стало работать после починки. Выгоняет проволоку после того как отпустил кнопку. Проволока по инерции тянется. Значит, не работает электротормоз. Берем реле с хорошими контактами и подключаем к кнопке.
Подключить провода для питания. Когда на реле не подается напряжение, контакты становятся замкнутыми, поэтому обмотка замыкается сама на себя. Когда на реле подается напряжение(плюс), меняются контакты в схеме и напряжение подается на мотор.
Ответы на 5 часто задаваемых вопросов
- Почему входное напряжение выше, чем выходное?
По такому принципу работают все стабилизаторы, при таком типе работы напряжение приходит в норму и не скачет от условленных ей значений.
- Может ли убить током при неполадке или ошибке?
Нет, не убьет током, напряжение в 12 вольт слишком мало, чтобы это произошло.
- Нужен ли постоянный резистор? И если нужен, то, для каких целей?
Не обязательно, но используется. Он нужен для того, чтобы ограничить ток базы транзистора при крайнем левом положении переменного резистора. И также при его отсутствии может сгореть переменный.
- Можно ли использовать схему КРЕН вместо резистора?
Если вместо переменного резистора включить регулируемую схему КРЕН, которую часто используют, то тоже получится регулятор напряжения.
Но есть оплошность: низкий КПД. Из-за этого высокое собственное энергопотребление и тепловыделение.
- Резистор горит, но ничего не крутится. Что делать?
Резистор обязательно 10кОм. Желательно использовать транзисторы КТ 315 (старой модели) – они желтого или оранжевого цвета с буквенным обозначением.
Регулируемый контроллер генератора переменного тока собственной сборки
Регулируемый контроллер генератора переменного тока собственной сборки
плавучие дома Amsterdam
индекс
Регулятор напряжения для генераторов постоянного тока;
Речь идет о
Регулятор генератора, который вы можете построить самостоятельно за несколько долларов, подходит для
зарядка мокрых, гелевых или никель-кадмиевых аккумуляторов глубокого цикла для лодок, кемперов или
что бы ни.
Схема и фото внизу
страница.
Есть несколько причин, по которым вам может понадобиться
сделать свой собственный регулятор, а не покупать его.
Есть хорошие
регуляторы на рынке, но они дорогие. Никто из них не делает всего
вещи, которые я хотел, иначе я купил бы один вместо того, чтобы делать всю работу
разработка моей собственной, пока она не заработала.
С ручным
регулируемый регулятор, вы можете адаптировать нагрузку к двигателю, например, если вы
у вас есть небольшой двигатель, управляющий несколькими большими нагрузками, вы можете уменьшить
зарядка нагрузки, пока другие пользователи находятся на двигателе. Например
двигатель генератора, который может нести или не нести большую нагрузку переменного тока.
С этой настройкой вы
может регулировать два или более генераторов одновременно, на одном двигателе или на
разные двигатели. Трехступенчатая зарядка должна выполняться вручную
регулируя ручку пару раз в процессе зарядки, что
дорогие регуляторы сделают за вас автоматически.
Ну и конечно же можно заряжать никель-кадмиевые банки
с этим легко и запустить компенсационные заряды на свинцово-кислотных аккумуляторах.
В основном мой дизайн
включает температурную защиту генератора [ов], которая недоступна
на любом готовом трехступенчатом регуляторе, который я видел. Они говорят вам
установить генератор так, чтобы он не мог быть перегружен. Однако, если ваш
Генератор будет развивать полную мощность при низких оборотах двигателя [желательно, если он на вашем
пропульсивный двигатель], то он сможет плавиться на более высоких оборотах.
Чтобы предотвратить это, оригинальные встроенные регуляторы ограничивают ток, когда
они нагреваются. Самые лучшие внешние регуляторы имеют измерение тока,
который вы настраиваете на максимальную номинальную мощность вашего генератора. Однако,
при более высоких температурах окружающей среды или если проскальзывание ремня вызывает дополнительный нагрев.
проводится по валу в генератор, вы сможете расшевелить его
палка.
Некоторые авторитеты говорят
установить такой большой генератор, который никогда не будет перегружен. Но
если у вас есть большой блок батарей и возможность большой нагрузки [инвертор, скажем],
вам понадобится генератор, который намного больше, чем вы, возможно, захотите установить, если
вы следуете этой логике.
Если у вас есть какие-либо
какая-то механическая проблема, вы можете зарядить большую батарею
крен медленно, с меньшей нагрузкой на механическую систему. Вы можете запустить
ваш двигатель вообще без нагрузки. Ручной регулируемый регулятор дает
вы все виды контроля. Это не для всех, но если вы контролируете
урод, как я, тогда вам это понравится.
Я намерен
иметь надежную электрическую систему при умеренном бюджете. Построив свой собственный
Регулятор, у меня также есть знания, чтобы легко его отремонтировать. я использую б/у
генераторы; Я держу запасной или два, так как они такие доступные. Уже,
Я не нуждался ни в одном.
При использовании двух 80-амперных
генераторы, вместо одного большого, есть встроенное резервирование, и
большая площадь охлаждения. Морские установки, работающие на бензине [бензин, бензин или
всякий раз, когда это можно назвать местом, где вы живете] требуют специальных искробезопасных электрических
оборудование в машинном отделении! Я говорю здесь для дизелей.
Важно, чтобы
на каждом генераторе должно быть два ремня! Одинарные ремни предназначены для зарядки
пусковые аккумуляторы в автомобилях. Я не имел удовольствия работать с
эти новые широкие многоканавочные ремни; Я думаю, что с одним из них не должно быть проблем
вообще.
Теперь, когда я сделал
опытно-конструкторская работа, отдаю всем желающим. я не электрик
инженер, и в этой конструкции нет ничего уникального. Я понял основную идею
из книги М.К. Шарма, но внес много изменений. я приспособил его к
несколько разных генераторов;
12 вольт 80 ампер Deco Remy, пара 12
Bosch 80-х вольт и 24-вольтовый Leece-Neville 60A.
меня интересует чье-то дальнейшее
разработка этой конструкции. Пожалуйста, дайте мне знать, если вы используете его и что вы
подумай об этом.
Грэм Полли в Новой Зеландии добавил
компенсация температуры батареи в цепи; вот что он говорит;
я
добавлен термистор NTC с датчиком батареи со значением 1k, вместо него был вставлен этот
потенциометра к напряжению батареи, я заменил резистор 3.
3K на
Резистор 1.5K, затем последовательно добавили небольшой потенциометр 1K, а затем NTC 1K, дающий
в общей сложности 3,5K, и я установил потенциометр на максимальное напряжение 15 В на основном потенциометре.
С этой настройкой я установил устройство на 14,6 В, и по мере увеличения заряда
и температура батареи повышается, напряжение батареи возвращается к
13.8, это обычно происходит после часа езды.
Важно иметь
установлен цифровой вольтметр с собственными проводами [которые могут быть общими для
эталонная цепь регулятора] непосредственно к аккумулятору или стороне пользователя
выключатель батареи. Даже небольшие пользователи в несколько ампер могут снять некоторые
десятые доли вольта, которые имеют значение.
Правильная зарядка
режим для влажных свинцово-кислотных аккумуляторов заключается в том, чтобы аккумуляторы заряжались при напряжении 14,2 В.
пока сила тока не упадет до 5 процентов от емкости батареи [так, для 400 ампер-часов
банка, амперметр показывает 20 ампер, а вольтметр все еще на 14,2], затем
понизьте напряжение до 13,8, очевидно, удвойте эти цифры для 24-вольтовой системы.
Эти напряжения предназначены для
20 градусов Цельсия [68F]; важно настроиться на температуру.
аккумуляторы будут значительно нагреваться при зарядке с помощью большого генератора переменного тока!
Для этого нужно уменьшить напряжение. Формула 0,03 вольта на
градус Цельсия. Так что, когда температура поднимется на пять-десять градусов, вы
нужно понизить напряжение заряда на 0,1 или 0,3 В; это делает удивительно
разница с текущим потоком. И температура батареи поднимается на десять
градусов!
Рядом с моим цифровым амперметром и вольтметром стоит
цифровой термометр. Датчик приклеен эпоксидной смолой к кольцу, которое прикручено болтами к
клемма аккумулятора.
Если ваши батареи
подвергается большим различиям в климате [если вы плывете или едете от полюсов к
тропики] температурная компенсация имеет жизненно важное значение. В очень холодном климате
вам нужно будет поднять напряжение. Составьте график и держите его рядом с
контроль.
два из них установлены в моем
Дом на колесах в Индии
Регулятор довольно прост;
Есть два напряжения, опорное 6,2 вольта
напряжение, создаваемое стабилитроном и резистором, и такое же напряжение, разделенное
резисторы от напряжения батареи.
Они поставляются
ОУ 741. Когда напряжение разделенной батареи ниже 6,2, операционный усилитель поворачивается.
положительный, и питает транзистор 1. Когда напряжение разделенной батареи выше, чем
опорного напряжения, операционный усилитель отключает питание.
Выход T1 идет
к термистору, прикрученному к корпусу генератора, а затем к силовому транзистору, который
разряжает катушку возбуждения генератора. Я установил несколько из них, и
они работают хорошо.
В качестве генератора
нагревается, сопротивление термистора будет расти, постепенно снижая напряжение возбуждения.
и, следовательно, мощность генератора. Этот метод защиты от перегрузки по току
лучшая, так как защитит генератор в любых климатических условиях.
Основное преимущество
этот регулятор в том, что его можно регулировать по желанию, и термозащита
предоставляется машине. Кроме того, 2 генератора могут работать от 1 регулятора, даже
если они на разных двигателях.
Родственный Bosch 80A
с delco 80A [на том же двигателе] выдавал равные токи, сохраняя
температура снижается, эффективность и срок службы ремня увеличиваются [двойные ремни необходимы на
генераторы более 60 А, если они будут работать более нескольких минут без перерыва.
время].
Я использую электронный термометр с
отправитель прикручен к одному из столбов батареи; затем регулируется напряжение заряда
для температуры батареи и состояния заряда.
Я обнаружил некоторый резонанс в
замыкание на некоторых нагрузках при длинных проводах; большой конденсатор заботится о
эта проблема красиво.
У меня были проблемы
поиск силового транзистора для приложения 24В. 2 транзистора 60В сгорели
при первых попытках; кажется, есть всплеск напряжения, когда поле получает
выключен.
Теперь я добавил
рекомендуется прокачать диод на схеме, которая должна решить проблему.
Транзистор на 140 В [2n3773] работает хорошо, но я только проверил его
на одном генераторе; Я не уверен, что этот транзистор подойдет для
управлять 2 генераторами от регулятора [что я сделал в другом приложении
используя транзисторы, я не могу получить больше]. надо проверить ток
между транзисторами.
В идеале было бы
около 100:1. Дарлингтон [750:1 или больше] был бы слишком реактивным и, возможно,
сделать ptc неспособным сузить ток при высокой температуре.
Если кто-то попытается
это работает, дайте мне знать [вы можете нагреть ptc, поставив его на свет
лампочка. Выходная мощность генератора должна упасть, для этого теста потребуется некоторая нагрузка].
Тестирование, генератор не вращается, но
«зажигание» включено; аккумулятор достаточно заряжен
На ic 741 на контакте 2 должно быть напряжение
недалеко от 6,2 [скажем, от 5 до 7 вольт], которое должно двигаться вверх и вниз по мере того, как
потенциометр повернут.
На контакте 3 должно быть 6,2 вольта.
На контакте 7 должно быть напряжение батареи.
Контакт 4 должен быть заземлен.
Контакт 6 является выходным; должно быть 0 вольт, если
контакт 2 больше 6,2, и близкое напряжение батареи, если контакт 2 меньше 6,2
Фонарь должен включаться и выключаться по мере
ручка регулировки напряжения [потенциометр] поворачивается вперед и назад.
Запустите двигатель с помощью
регулировку до упора и следите за вольтами и амперами, когда вы медленно поворачиваете
регулировка вверх.
Вы должны услышать нагрузку, когда проходите мимо статической батареи.
напряжения, и система начинает работать. Снова уменьшите его; нагрузка [зарядка
ампер] должно упасть до нуля, когда напряжение заряда упадет ниже напряжения аккумулятора.
Рекомендуемое чтение;
Библия по морской электротехнике и электронике,
Джон С. Пейн. Я многому научился у этого человека.
Механические и электрические устройства для судовладельца
руководство Найджела Колдера. Охватывает больше, чем электрические системы, отличный
книга.
Электропроводка 12 вольт для
достаточная мощность Дэвида Смида и Рут Ишахара предоставила некоторые дополнительные
Информация. Эта книга любит продавать вам дорогие компоненты, но она
ясно и справедливо.
Подключение к генератору;
PTC обычно очень хрупкий.
вещь. Я прикрепляю его к кольцевой клемме и прикручиваю к корпусу генератора.
Подключение к
Bosch очень легко, так как щеткодержатель/регулятор можно снять с помощью двух
винты сзади.
Щеткодержатель получает питание от контакта, который
вы можете видеть через его отверстие. Этот контакт подключен непосредственно к одному из
кисти, и является положительным. Другая щетка подключена к
регулятор. Отрежьте контакт кусачками и подключите
провод, идущий к транзистору. Судя по моим собственным испытаниям, этот генератор
выдает номинальную мощность при 3000 об/мин. Максимальный ток возбуждения 5 Ампер
Мне нравится мой деко-генератор, но он
необходимо разделить дела. Это довольно легко.
Это было давно
назад, и я не могу вспомнить подробности; но вы можете ясно видеть маленький диод
мост, питающий регулятор. Зашунтируйте регулятор, чтобы диоды
питайте кисть напрямую. Я не могу точно вспомнить, что я должен был сделать, чтобы
выводите провод от другой щетки из корпуса, вместо того, чтобы пустить его на массу
дело; но это было не очень тяжело. Вот большой трюк с Delco
генераторы; используйте булавку или небольшой гвоздь через отверстие в задней части корпуса
чтобы удерживать щетки, пока вы собираете корпуса.
Когда они
собрали, вытащите гвоздь.
Лиз-Невилл 24В
Блок 60А у меня военный спец. С ним очень легко работать, так как
под задней крышкой много места. Легко найти провода
и соедините их любым удобным для вас способом. Я установил транзистор на
изолятор на задней крышке. Этот генератор выдает номинальную мощность всего 1200 об/мин.
об/мин. Он может легко разрушиться на более высоких скоростях, если его не регулировать [не
упомяните, что это может сделать с остальной частью вашей электрической системы!]. ток возбуждения
составляет около 2,5 ампер.
Важно, чтобы
все соединения должны быть надежными. Они должны быть способны выдерживать
тепло и вибрация. Провода должны быть достаточно толстыми, чтобы не нагреваться.
заметно [квадрат 16 мм хорош]. Они должны быть достаточно эластичными, чтобы
они не нагружают соединительные шпильки. Привяжите их к делу навсегда
мера. Обжимаю коннекторы, и припаиваю к ним концы проводов
[если какой-либо припой пойдет вверх по проводу, он станет жестким в этой области, и напряжение
соединительная шпилька], а затем все это обтягиваю термоусадочной трубкой 3М.
Этот
Материал имеет термоплавкий клей внутри, и он удивительно толстый и прочный.
Большинство авторитетов
рекомендуем полностью луженые провода для лодок, предназначенных для соленой воды; если ваш бюджет
может справиться с этим. Лично я просто заливаю открытый конец коннектора
припой. Требуется практика, чтобы не позволить металлу подняться по кабелю.
Речь идет о контроле тепла; область кольца должна быть достаточно горячей, чтобы расплавить припой,
в то время как задняя часть обжимной секции не должна быть достаточно горячей, чтобы расплавить припой.
Затем термоусадочная трубка защищает кабель от влаги.
Важно; если
кабель от генератора к аккумулятору отсоединяется, нехорошо
случаться. Сначала напряжение на аккумуляторе падает, затем регулятор уходит в
максимальный выход. Напряжение на генераторе будет ОЧЕНЬ высоким, но его некуда девать.
идут разве что через силовой транзистор и катушку возбуждения. Лампа усилителя [если установлена]
выгорает, так что можно и не заметить.
Через несколько минут катушка возбуждения нагревается.
и плавится, короткое замыкание; то силовой транзистор сгорит или
даже проплавить [стальной корпус!]. Так что убедитесь, что у вас есть хорошее толстое кольцо
терминал, соединение плотное и без коррозии, и кабель хорошо
размера. Литиевая смазка поможет предотвратить коррозию, не препятствуя
связь. Проверьте кабель и соединения после запуска машины.
на высокой мощности в течение нескольких минут и убедитесь, что ничего не перегревается.
Отремонтируйте или замените провод, если он начал изнашиваться или появились признаки перегрева. я
пришлось усвоить этот урок на собственном горьком опыте!
Вот транзистор, который я нашел, должен
Работа.
Как я уже сказал, усиление может быть слишком маленьким для
установка двойного генератора; если кто-то попробует это раньше меня, пожалуйста, дайте мне
знать.
Тип Пол
Pkg Vceo Ic
Hfe fT(Гц) Pwr(Вт)
2n3773 НПН ТО3
140
60
Эта информация верна в меру
мои знания, но я не могу гарантировать, что то, что сработало для меня, сработает для
ты.
Я ничего не знаю о местных правилах или
законы; ни о том, что чья-то страховая компания может подумать о самодельном
части.
Вся информация заключается в том, что пользователи рискуют!
Всем удачи.
Почта; [email protected]
Проверка регулятора напряжения до того, как он выйдет из строя и оставит вас в затруднительном положении | Проблема с двигателем
Техническая помощь >
Проблемы с двигателем
Сделайте это как можно скорее, если вы не знаете, что это было сделано в течение последних 50 000 миль.
Я вижу это на КАЖДОЙ машине, которую покупаю, даже на тех, которые «обслуживались у дилера»! Меня просто поражает, что это не проверяется и не изменяется. Когда он выйдет из строя, он оставит вас на мели с разряженной батареей. Мне нравится называть это «страхованием бегства». Единственный раз в моей жизни, когда я застрял на автостраде с мертвой машиной, это когда вышел из строя регулятор напряжения в моем 230E 1986 года.
Щетки изнашивались до такой степени, что они обеспечивали достаточный контакт, чтобы не загоралась сигнальная лампа на приборной панели, но недостаточно хороший, чтобы держать аккумулятор заряженным. Когда напряжение в аккумуляторе стало достаточно низким, система зажигания отключилась, и машина заглохла на скорости 70 миль в час.
Проблема и решение
Общая среди этих шасси:
R107
W114
W115
W116
W123
W124
W126
. проблема с зарядкой или разряженным аккумулятором. Одна или обе щетки могут изнашиваться до такой степени, что они лишь слегка касаются якоря генератора. Это означает, что иногда он заряжается, а иногда отключается. Если это происходит, вы можете увидеть мерцающую лампочку зарядки на приборной панели, но иногда лампочка не загорается, если у вас нет полной неисправности.
Первым признаком проблемы является замедление работы дворников или приглушение света. И двигатель не заведется при следующей попытке. По мере того, как этим старым Мерседесам приближается 20+ лет, щетки изнашиваются, а генераторы выходят из строя. Многие владельцы заменяют свои дорогие генераторы, не зная, что это может быть просто недорогой регулятор напряжения, установленный на задней части генератора. Сейчас я применяю превентивный подход к своим клиентам и просто заменяю все старые регуляторы напряжения. Этот небольшой регулятор легко установить, подняв свой Benz домкратом и подойдя к задней части генератора переменного тока. Мне особенно нравится качественный регулятор немецкой марки Monark, потому что у него очень длинные щетки. Если вы не меняли этот блок в течение последних 5 лет, я настоятельно рекомендую вам это сделать……. Одна из лучших мер по страхованию от пробега, которую вы можете предпринять! Замены доступны для 70-х, 80-х и начала 90-е модели.
Для снятия достаточно просто открутить два винта.


Подключить провода для питания. Когда на реле не подается напряжение, контакты становятся замкнутыми, поэтому обмотка замыкается сама на себя. Когда на реле подается напряжение(плюс), меняются контакты в схеме и напряжение подается на мотор.