Содержание
Порожний пробег: показатель вчерашнего дня?
Дата новости: 12\04\2007
ТОЧНО ПО ПРЕЙСКУРАНТУ
В конце 90-х годов прошлого века, когда МПС всеми путями пыталось решить проблему дефицита вагонного парка на сети дорог страны, в дополнение к положениям Прейскуранта
№ 10-01 крупнейшие операторские компании лоббировали предоставление им исключительных тарифов на так называемые закольцованные маршруты. В разное время телеграммами МПС устанавливалось до 60 маршрутов, на которых собственники вагонов были избавлены от платы за порожний пробег. Согласно комментариям представителей МПС тех лет, закольцованные маршруты выделялись для того, чтобы привлечь инвестиции грузовладельцев в собственный подвижной состав. Исключительные тарифы устанавливались ФЭК (Федеральная энергетическая комиссия, предтеча ФСТ) для тех маршрутов, где не было обратной загрузки, как для МПС, так и для частника. Поэтому брать с оператора полный тариф за порожний пробег считалось необоснованным.
Активное развитие операторского движения и реформа железнодорожного транспорта позволили отказаться от практики предоставления исключительных тарифов и ввести преференции частникам в рациональное русло, что и было зафиксировано в новой редакции Прейскуранта № 10-01, принятой в 2003 году. Именно тогда появилось понятие очистки тарифа.
Что означает «очистить» тариф? Согласно прейскуранту плата за услуги инфраструктуры при порожнем пробеге осуществляется собственником или арендатором подвижного состава исходя из классности последнего груза, предъявленного к перевозке. В случае обратной загрузки более дешевого груза, например первого класса, расчет тарифа за порожний пробег осуществляется по ставкам этого класса. Таким образом, схема «очистки» проста: оператор везет груз третьего класса, например на плече
1000 км, а обратно – первого класса, к примеру на плече 100 км, но при этом расчет порожнего пробега на оставшемся плече 900 км будет производиться по более низкому тарифу.
Понятие «очистка» тарифа участники рынка объясняют по-разному.
В ОАО «РЖД» склонны называть ее лазейкой в прейскуранте, в операторских компаниях считают, что это разумная мера как для обслуживания мелких грузовладельцев, так и для стимулирования собственников подвижного состава. Начальник отдела департамента управления перевозками ОАО «РЖД» Валентин Барбицкий оценивает «очистку» положительно, считая, что без такой «приманки» оператор просто не будет обслуживать мелких грузовладельцев и компании придется представлять для них собственный подвижной состав.
Михаил Козловский, эксперт Ассоциации собственников подвижного состава, также считает, что «очистка» пробега выгодна для Российских железных дорог: «У РЖД нет логистики, они работают по заявкам. Оператор, подбирая мелкий груз, решает проблемы монополии».
По данным эксперта, при создании Прейскуранта № 10-01 коэффициент расчета тарифа при порожнем пробеге вагонов РЖД на универсальную платформу составлял около 0,6.
Для специализированных вагонов был заложен коэффициент 1, у рефрижераторного подвижного состава – 0,82. Естественно, что при таких высоких ставках схема «очистки» быстро стала популярной при использовании универсального парка.
По мнению Николая Шарова, заместителя генерального директора компании «ТрансГрупп – Финансы и Инвестиции», можно говорить о двух способах повышения эффективности использования собственных вагонов. Первый обычно применяют при использовании специализированного парка, при этом собственник вагона добавляет свои расходы на обновление, содержание подвижного состава и аппарата управления к тарифу за груженый и порожний рейс, и эта сумма выставляется клиенту. Второй способ работает при перевозке в универсальных вагонах. Оператор старается вписать эти расходы в вагонную составляющую, и доходность для него тем больше, чем выше стоимость груза и шире возможность снизить порожний пробег вагонов, загрузив их попутным грузом.
ОБОРОТ ПРИНОСИТ ДОХОД
ОАО «РЖД» в своей работе ориентируется на проверенные временем показатели, основным из которых является оборот вагона.
По данным академика РАТ, д.т.н., профессора ПГУПСа Владимира Кудрявцева, оборот вагона достиг своего минимального показателя в 1965 году: 5,23 суток. В это время в США он составлял 26 суток. Соответственно данным пономерного учета подвижного состава ВНИИАСа, сегодня показатели оборота вагона у ОАО «РЖД» – 9 суток, у операторских компаний – 12 суток. Таким образом, согласно традиционной методике эффективность работы подвижного состава инвентарного парка выше, чем приватного.
По мнению генерального директора ООО «ТрансЛес» Сергея Кривова, одним из важнейших показателей эффективности работы операторской компании является отношение величины порожнего пробега вагона к общему пробегу за отчетный период. Чем ниже процент порожних рейсов, тем больше грузов перевезено одной единицей подвижного состава.
Этот постулат верен, когда в обороте вагона время, затраченное на начально-конечные операции, значительно меньше времени нахождения его в пути. Проще говоря, обратная загрузка является необходимым условием повышения доходности при перевозках на значительные расстояния.
При коротком плече пробега вагона улучшение экономики операторов зависит в основном от сокращения простоев при погрузке/выгрузке, то есть оборачиваемости вагона.
Коэффициенты порожнего пробега во времена СССР были также очень низкими: в 1988 году у полувагона МПС он составлял 27%. У ОАО «РЖД» в 2006-м – 42%.
Но и здесь не все так просто. Начальник отдела нормирования эксплуатационной работы департамента управления перевозками ОАО «РЖД» Роман Баскин считает, что расчеты процента порожнего пробега – достаточно сложная материя. У собственников этот показатель часто не меньше, чем у компании, но он вызван другими причинами. Если ОАО «РЖД» вынуждено гнать вагоны через всю страну к местам погрузки социально важных грузов, то операторы готовы пригнать подвижной состав в порожнем состоянии под дорогой груз.
Например, в 2006 году рейс порожнего пробега вырос на 10%, а груженого всего на 2%. Если бы изначально соотношение порожнего и груженого пробега было 50 на 50, то можно было бы говорить об ухудшении эффективности работы ОАО «РЖД».
При этом главную «погоду» в сфере экономических показателей использования инвентарного парка делает сегодня полувагон. Сетевой прирост погрузки обеспечивает оборот полувагона, собственники, насытившись цистернами, активно закупают этот вид подвижного состава. Понимая важность целевого использования «полувагонного ресурса», первый вице-президент ОАО «РЖД» Вадим Морозов заявил на итоговом Совете директоров компании за 2006 год, что для закупаемых в 2007-м полувагонов «должны быть разработаны кольцевые маршруты для перевозки высокодоходных грузов с минимальным порожним пробегом под твердые нитки графика».
По словам Р. Баскина, ОАО «РЖД» медленно превращается в углеперевозочную компанию, а полувагон из универсального – в специализированный угольный. А у такого вагона порожний пробег всегда стремится к 50%. Чем больше добывается в России угля, тем более увеличивается коэффициент порожнего пробега полувагона.
Действительно, разницы в коэффициентах порожнего пробега специализированного парка между РЖД и собственниками нет.
Ведь специализированный вагон объективно привязан к точкам погрузки.
При этом, по данным департамента управления перевозками, дальность транспортировки у собственника существенно ниже, чем у РЖД. Операторы, например, категорически не выпускают свои полувагоны за пределы РФ, в межгосударственном сообщении доля подвижного состава операторов не превышает 5%.
ОАО «РЖД» не может как отказаться от перевозок угля, так и от межгосударственного оперирования вагонными парками, потому что, являясь публичным перевозчиком, обязано выполнять социальный заказ государства.
В то же время специалисты ОАО «РЖД» признают, что у собственников совершенно другой подход к оценке эффективности использования вагона.
ВАЖЕН НЕ ОБОРОТ, А ДОХОД
Валентин Барбицкий согласен, что операторы считают не порожний пробег как таковой, а деньги, дельту от перевозки груза.
Председатель совета директоров ОАО «Новая перевозочная компания» Александр Елисеев называет такой подход логистикой.
Главный показатель эффективности использования парка, принятый в операторском бизнесе, – это доходность на вагон. Этот показатель напрямую зависит от соотношения количества времени, километров, которые совершает вагон в груженом состоянии, за что оператор получает деньги, по отношению к времени и километрам, которые он проходит в порожнем виде, где он только несет расходы. Чем выше этот показатель, чем больше вагон идет в груженом состоянии, тем выше доходность компании. Операторы стараются работать эффективно вне зависимости от складывающихся условий.
Совсем недавно на направлении Дальний Восток – Урал специалисты ОАО «Новая перевозочная компания» запустили проект по перевозке автомобилей в контейнерах полувагонами. С одной стороны, на рынке появилась новая услуга, с другой – решили для себя проблему обратной загрузки.
Технический директор ОАО «Дальневосточная транспортная группа» Ирина Чиганашкина считает, что в ближайшее время операторские компании повернутся лицом даже к неприемлемым для них пока что перевозкам угля.
Сегодня здесь большой перекос грузопотоков, из портов уехать очень трудно. Поэтому главная проблема для операторов – это не низкий тариф или повреждаемость вагонов, а отсутствие обратной загрузки и недостаток парка. «В перспективе при увеличении парка, я думаю, мы сможем повезти и уголь», – рассказала она.
Исключительным случаем эффективного использования маркетинговых способов повышения доходности транспортного бизнеса на российском рынке можно назвать деятельность транспортной группы FESCO.
В ее структуру входит ДВМП, компания «Трансгарант», ЗАО «Русская тройка» (совместное предприятие c РЖД), Национальная контейнерная компания (партнерский проект с First Quantum), ТИС, «Инкотек», «ДальРефТранс». Предприятия группы обеспечивают перевозки грузов морским, железнодорожным и автомобильным транспортом, перевалку грузов на собственных терминальных мощностях, а также ледокольную проводку судов и обслуживание крупнейших нефтегазовых компаний, ведущих добычу в Дальневосточном регионе.
Главным достоинством этой группы, по мнению Виктора Иванова, генерального директора компании ООО «Инкотек-Транс-Сервис», является наличие единой диспетчерской службы, которая позволяет максимально использовать транспортный парк ее членов и интересы клиентов. Кроме того, очень важно, что эта группа объединяет российские компании, а конкурирует с транснациональными.
РЕЗЮМЕ
Очевидно, что экономические показатели работы вагонов, которыми сегодня оперируют владельцы приватного парка, в скором времени станут наиболее актуальными и для ОАО «РЖД». Концепция создания Грузовой компании подразумевает ее деятельность именно как оператора. В то же время трансформация крупных операторских компаний в полноценных публичных перевозчиков поставит их перед необходимостью в полной мере учитывать опыт госмонополии в эффективном использовании вагонного парка в условиях массовых перевозок всех видов грузов.
АЛЕКСЕЙ ЛЕБЕДЕВ
точка зрения
Ирина Чиганашкина, технический директор ОАО «Дальневосточная транспортная группа»
– Управлять порожним пробегом можно только одним способом – через логистику.
В штате нашей компании на каждой дороге есть специалист по логистике, задача которого – искать груз для наших вагонов. Менеджеры работают как с клиентами, так и с железнодорожными администрациями.
Подвижной состав работает эффективно, потому что мы всегда стремимся найти попутную загрузку. Например, наши платформы вообще не ездят порожняком, в обратную сторону мы везем пустые контейнеры. Кроме того, компания активно использует так называемую «очистку» тарифа. Сегодня мы везем как дорогие, так и дешевые грузы, работаем как с массовым клиентом, так и с одиночным. Мы подаем даже один вагон клиенту. И поэтому получаем минимальный пробег.
Виктор Иванов, генеральный директор ООО «Инкотэк-ТрансСервис»
– Мы консолидировались с группой FESCO, в частности, для того чтобы улучшить собственную логистику. Офисы группы расположены по всей стране. Сегодня у нас действует единая диспетчерская служба, которая координирует работу всех участников транспортной группы.
Мы пользуемся общей базой данных по обратной загрузке, получая синергетический эффект от консолидации. Кроме того, существуют уже законтрактованные на полный год маршруты, которые еще называют закольцованными.
Единая диспетчерская служба плюс региональные представительства и штаб-квартиры позволяют выстраивать схемы с подсылом порожняка и обратной загрузкой под контракты года всех участников процесса. Это реальная логистика.
Что касается компаний-операторов, то они создавались не на голом месте, а под определенные грузопотоки. В своей первооснове операторские компании являлись транспортной инфраструктурой заводов-производителей. Были и такие, которые обслуживали постоянные грузопотоки в сотрудничестве с экспедиторами. Отсюда и их градация по трем видам: при предприятии, под конкретные грузовые позиции и так называемые вольные «всеядные» операторы, которые сформировались при крупных финансовых институтах.
Сергей Кривов, генеральный директор ООО «ТрансЛес»
– В управлении нашей компании находятся универсальные платформы, оснащенные несъемным оборудованием для перевозки лесных грузов, и специализированные длиннобазные платформы для транспортировки леса в хлыстах.
Само понятие «специализированный подвижной состав» подразумевает, что данный вагон предназначен для перевозки узкой номенклатуры грузов и его загрузка в обратном направлении не предполагается.
Тем не менее в периоды межсезонья, когда спрос на наш подвижной состав значительно падает, попутная загрузка позволит увеличить количество задействованного парка и снизит непроизводительные простои в ожидании заявок на перевозку лесных грузов.
Конструкция платформ ООО «ТрансЛес» кроме лесных грузов допускает транспортировку проката черных металлов, труб, прочих длинномерных грузов, принимаемых к перевозке в открытом подвижном составе.
Незначительная модернизация платформ позволит нам перевозить крупнотоннажные контейнеры.
Повышение эффективности использования специализированных вагонов ООО «ТрансЛес» видит в улучшении их оборачиваемости и расширении специализации парка, что даст нашей компании возможность маневра подвижным составом в периоды межсезонья в лесной отрасли, привлекая к перевозке грузы различной номенклатуры.
интервью по поводу
Крупную компанию оборот вагона будет интересовать всегда
Владимир Кудрявцев академик РАТ, д.т.н., профессор
– Владимир Александрович, сейчас появилось мнение, что компании «РЖД» нужно отказаться от привычной системы учета показателей эксплуатационной работы, основанной на обороте вагона, и перейти на финансовые показатели, как это сделали многие операторские компании.
– Финансовый результат с неба не упадет. Его добиваются, помимо всего, путем эффективного использования подвижного состава. Оборот вагона как раз и отражает показатели использования парка. Принимая меры к сокращению оборота вагонов, повышают финансовый результат. Как же не учитывать и не планировать этот важнейший эксплуатационный показатель?
– А можно ли говорить, что централизованное управление подвижным составом показало свою эффективность?
– В России всегда ощущалась нехватка технических средств, в том числе вагонов, для удовлетворения спроса на перевозки.
Поэтому с момента зарождения железных дорог наши специалисты решали задачи наиболее эффективного их использования. Еще в 1889 году на съезде представителей железных дорог было принято соглашение об общем пользовании товарными вагонами. Впервые в мире был утвержден принцип их обезличенного использования независимо от собственности и аннулирована система срочного возврата. Необходимость постоянного совершенствования перевозочной работы привела к образованию нашей специальности: в 1924 году в ЛИИЖТе появилась кафедра «эксплуатация железных дорог».
Сейчас в России 85% перевозок осуществляется по железной дороге, железнодорожный транспорт играет существенную роль регулятора и стимулятора экономики, выполняет важные социальные функции, поэтому в наших условиях необходимо государственное управление отраслью. С точки зрения научной организации перевозочного процесса лучше всего, если инфраструктура и подвижной состав находятся в одних руках. МПС СССР наилучших показателей удалось достичь в 1965 году, когда оборот грузового вагона составил 5,23 суток, а в США 26 суток.
Сегодня на сети РЖД он составляет 10 суток и более. Одной из причин его увеличения является снижение уровня централизации управления парком вследствие его разделения на инвентарный и приватный.
Приведу всего один пример. Работой полувагонов инвентарного парка управляет ОАО «РЖД», приватного – собственник. Если раньше полувагоны с металлопродукцией Липецкого комбината шли в Финляндию, а на обратном пути загружались лесными грузами, то теперь липецкие полувагоны срочно возвращаются собственнику, а навстречу им идет поток порожних полувагонов под погрузку.
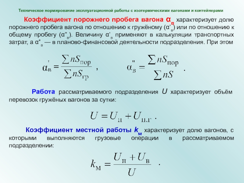
– Расскажите, по каким принципам рассчитывается коэффициент порожнего пробега.
– В общий оборот вагона входят груженый и порожний пробег, который возникает при передаче порожних вагонов из-под выгрузки под погрузку. Если на груженый пробег мы повлиять не можем, то пробег порожних вагонов зависит от плана их передачи. Составляя указанный план, стараются минимизировать порожний пробег.
Коэффициент порожнего пробега входит в формулу, по которой рассчитывается время оборота. Ее предложил еще в начале XX века один из корифеев нашей науки Иван Иванович Васильев. Она записывается в виде трехчлена.
где: l гр – рейс вагона в груженом состоянии, км;
vу – участковая скорость, км/ч;
l тех – вагонное плечо, км;
t тех, t гр – средний простой вагона соответственно на технических станциях и станциях погрузки/выгрузки;
К м – коэффициент местной работы.
Первый член формулы выражает среднее время, которое затрачивает вагон при передвижении в поездах на участках железных дорог. Второй – характеризует время, которое затрачивает вагон вследствие простоя на технических станциях. Третий – отражает затраты времени на станциях погрузки/выгрузки.
Все три элемента должны соотноситься между собой в определенных пропорциях, нарушение которых сигнализирует о сбое нормального ритма эксплуатационной работы.
– Учитывается ли эта формула при работе ОАО «РЖД»?
– В центральном аппарате РЖД обычно трехчленной формулой не пользуются. Ее применяют на дорогах для детального нормирования и учета эксплуатационной работы.
Сейчас в рабочем парке учитываются как инвентарные, так и приватные вагоны. Однако если инвентарные в рамках РЖД имеют полный оборот, то собственные довозятся до места назначения и исключаются из рабочего парка, поскольку передаются собственнику и РЖД за них не отвечает. При приеме вагонов к перевозке их снова включают в рабочий парк. Таким образом, для приватных вагонов третий элемент формулы оборота выпадает, что при расчете общего оборота вагонов искусственно «улучшает» показатели.
Я считаю, что показатели оборота вагона не утратят своей актуальности до тех пор, пока будут существовать железнодорожные перевозки. Любой оператор планирует свою работу, величина которой напрямую зависит от оборота вагонов.
Другой вопрос, что он не может повлиять на эту величину, так как инфраструктура находится в руках ОАО «РЖД». Но если у него есть выбор груза, то с учетом оборота вагонов он подберет его так, чтобы получить максимальный финансовый выигрыш. А для этого необходимо знать и контролировать оборот своего вагона.
Источник: РЖД-партнер
«Ъ»: РЖД предложили поднять тариф на порожний пробег вагонов с Дальнего Востока на 51% — Газета.Ru
«Ъ»: РЖД предложили поднять тариф на порожний пробег вагонов с Дальнего Востока на 51% — Газета.Ru | Новости
Размер текста
А
А
А
close
100%
РЖД предложили способ стимулирования перевозки контейнеров в полувагонах с Дальнего Востока, подняв на 51% тариф на порожний пробег вагонов со станций региона. Об этом пишет «Коммерсантъ», ссылаясь на письмо заместителя гендиректора ОАО РЖД Алексея Шило от 2 декабря.
В ОАО «РЖД» заявили, что мера по росту тарифов на порожний пробег полувагонов со станций Дальневосточной железной дороги (ДВЖД) действительно рассматривается, назвав ее вынужденной. Кроме того, «эта мера должна способствовать росту доли обратной загрузки полувагонов за счет привлечения контейнеров по направлениям запад — восток и восток — запад».
Источник издания в одной из крупных операторских компаний отметил, что предложение РЖД может привести к уменьшению скорости работы сети, дефициту вагонов в погрузочных регионах. При этом ожидаемого роста контейнерных отправок не произойдет.
Другие источники газеты добавили, что основой причиной роста тарифов может быть желание компании увеличить свои доходы в плане маржинальности контейнерных перевозок по железной дороге. При этом идея роста тарифов никак не согласуется с предложением привлечь полувагоны и нарастить объем контейнеров с восточного направления.
В конце октября «Коммерсант», ссылаясь на письмо ассоциации первому вице-премьеру Андрею Белоусову писал, что «Русская сталь» (объединяет крупнейшие металлургические предприятия РФ) выступила против планируемого роста железнодорожных тарифов на 2023 год, предложенного РЖД.
Подписывайтесь на «Газету.Ru» в Новостях, Дзен и Telegram.
Чтобы сообщить об ошибке, выделите текст и нажмите Ctrl+Enter
Новости
Дзен
Telegram
Елена Соколова
IT-доктор
Директор по продуктам компании СберМедИИ Елена Соколова о том, почему искусственный интеллект никогда не заменит врачей
Георгий Бовт
Алло, мы ищем таланты
О всемирной охоте за чужими мозгами
Владимир Трегубов
Жизнь взаймы
О том, как заставить деньги всего мира работать на экономику США
Дмитрий Воденников
Кто идет рядом с тобой?
О нашем поиске рая
«Дай Откусить»
Мам, дай попить!
О том, что сейчас любят подростки
РАБОТАЕТ НА ПУСТОМ определении
Переводы be running on empty
на Китайский (традиционный)
空轉(某人或組織沒有新構思,或效率已不如前)…
на Китайский (упрощенный)
某人或组织没有新思想,或不如以前有效率)…
Увидеть больше
Нужен переводчик?
Получите быстрый бесплатный перевод!
Обзор
Идиомы
Идиомы
Идиомы
Идиомы
работать на пустой идиоме
Идиомы
быть принесённым в жертву на алтарь чего-либо идиома
быть рассеянным по четырем ветрам идиома
Идиомы
Проверьте свой словарный запас с помощью наших веселых викторин по картинкам
- {{randomImageQuizHook.
copyright1}} - {{randomImageQuizHook.copyright2}}
Авторы изображений
Попробуйте пройти викторину
Слово дня
монах
Великобритания
Ваш браузер не поддерживает аудио HTML5
/ мкк /
НАС
Ваш браузер не поддерживает аудио HTML5
/ мкк /
член группы верующих, не вступающих в брак и обычно живущих вместе в монастыре
Об этом
Блог
Набраться смелости: разговор о смелости
Подробнее
Новые Слова
думеризм
В список добавлено больше новых слов
Наверх
Содержание
EnglishTranslations
RUNNING ON EMPTY определение | Кембриджский словарь английского языка
Обзор
эксплуатационные расходы
эксплуатационные расходы
ходовая часть
БЕТА
напарник
работает на пустой идиоме
порядок участия
истекает время
БЕТА
беговая игра
БЕТА
текущий ремонт
Проверьте свой словарный запас с помощью наших веселых викторин по картинкам
- {{randomImageQuizHook.
copyright1}} - {{randomImageQuizHook.copyright2}}
Авторы изображений
Попробуйте пройти викторину
Слово дня
монах
Великобритания
Ваш браузер не поддерживает аудио HTML5
/ мкк /
НАС
Ваш браузер не поддерживает аудио HTML5
/ мкк /
член группы верующих, не вступающих в брак и обычно живущих вместе в монастыре
Об этом
Блог
Набраться смелости: разговор о смелости
copyright1}}
copyright1}}