Содержание
Задний мост МТЗ
Главная
> Каталог запчастей
> Запчасти МТЗ
> Задний мост МТЗ
> Задний мост МТЗ
Задний мост МТЗ
ЗАДНІЙ МІСТ ТРАКТОРА МТЗ-80 І МТЗ-82: СХЕМА І РЕМОНТ
Конструкція моделей тракторів » Беларус МТЗ-80 і МТЗ-82, досить схожі, механізми і агрегати мають практично однакові характеристики. Не обійшлося це і конституції заднього моста тракторів, і саме цей механізм ми розглянемо в поточному матеріалі. Ми детально вивчимо його схему і принцип роботи розглянемо базові моменти регулювання і ремонту.
ЗАДНІЙ МІСТ МТЗ-80, 82
Даний механізм – агрегат трактора, який з’єднує між собою його задні колеса. Він складається з головної передачі, диференціала і кінцевої передачі. Також служить надійною часом, з допомогою кріплення підвіски відбувається до рами трактора або його несучого кузова.
СХЕМА І ПРИНЦИП РОБОТИ ЗАДНЬОГО МОСТА
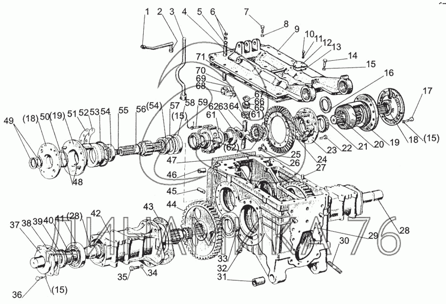
Для повної картини необхідно повністю представляти конструкцію заднього моста, для цього наведемо його наочну схему.
Всі головні складові розміщують у корпус (15), до лобової стінки кріпитися КПП МТЗ-82, а задній – редуктор валу відбору потужності МТЗ-80, 82 і кронштейни навішування. До корпусу з боків кріплять кожух (12) і гальма (3). Головна передача складається з зубчастих коліс конічного типу зі спіральними зубами.
Ведуча шестерня передачі (7) ставиться у шліцьовий кінець вала КПП (6), а ведена кріпиться болтами до фланцевому з’єднання корпусу (5). Обертання корпусу відбувається на двох конічних підшипниках роликового типу.
Також в ньому на хрестовинах кріпляться сателіти (4) та конічні зубчасті колеса (9).
Ведені (11) ставляться на шліцах решт півосі (13), а механізм блокуючий диференціал (2) (виконаний у вигляді фрикційної муфти) ставиться на вал лівої головною кінцевою шестерні.
Гідравлічний привід МТЗ виконаний ГУР трактора. Під час роботи диск під впливом тиску рідин стискається в вал (1), який скріплений з натискним диском муфти і замикає ліву полуосевую шестерню.
ОСНОВНІ ПРОБЛЕМИ РЕМОНТ ЗАДНЬОГО МОСТУ
Головна проблема яка виникаємо в момент експлуатації – підвищений шум усередині корпуса заднього моста трактора, що свідчить про порушення зачеплення шестерні головної передачі або зносу зубів, шліца або підшипників кінцевих передач.
Важливо! В основному дані дефекти виникають в момент значних перевантажень, недостатній рівень масла в задньому мосту або його неправильній збірці під час ремонту.
Щоб точно встановити і усунути точну причину поломки, необхідно:
• Виміряти бічний зазор зубців силової передачі;
• Перевірити рівень масла;
• Перевірити якість складання заднього моста.
Зазори вимірюють з допомогою люфтометра або динамометричного ключа. Якщо показання понад 7°, то необхідно зняти кабіну, а потім саму кришку (див. схему нижче).
Для цього потрібно підняти колесо за допомогою домкрата, тим самим переконатися у відсутності поломок зубчастих коліс кінцевих передач і диференціала.
При потребі потрібно провести регулювання і усунути збільшені зазори. Якщо мають поломки диференціала або проміжних передач, техніку необхідно направити на станцію технічного обслуговування.
Комплект подшипников заднего моста МТЗ-80, МТЗ-82, МТЗ-100
- Обзор
- Отзывы0
- Оплата
- Доставка
- Гарантия
Полный комплект подшипников заднего моста и дифференциала на трактора МТЗ-80, МТЗ-82
Смотреть на схеме:
1. Подшипник 42212 шестерни ведущей левой (70-2407053)
2.
Подшипник 7215 шестерни полуосевой (50-2403048)
3. Подшипник 217 полуоси заднего моста (50-2407082-А)
4. Подшипник 42217 полуоси заднего моста (50-2407082-А) (при замене шарикового подшипника на роликовый)
Комплект прокладок и РТИ на задний мост в подарок
| 1 | ГОСТ 8328-75 | Подшипник 42212 | Шестерня ведущей заднего моста (70-2407053) | 4 |
| 2 | ГОСТ 333-71 | Подшипник 7215 | Шестерня полуосевая заднего моста (50-2403048) | 2 |
| 3 | ГОСТ 8338-75 | Подшипник 217 | Полуось заднего моста (50-2407082-А) | 4 |
| 4 | ГОСТ 8328-75 | Подшипник 42217 (при замене 217 подшипника) | Полуось заднего моста (50-2407082-А) | 4 |
Читать далее
Комплект подшипников заднего моста МТЗ-80/82/100 отзывы
Відправка замовлень накладеним платежем службами вантажоперевезень «Нова Пошта», «Justin», «АвтоЛюкс», «Делівері», «САТ» без передоплати.
Готівковий та безготівковий розрахунок (з ПДВ). Детальніше про способи оплати.
Доставка вашого замовлення по Україні здійснюється службами вантажоперевезення «Нова Пошта», «Justin», «АвтоЛюкс», «Делівері», «САТ».
При замовленні до 13:00 замовлення відправляється у той же день. Все про доставку.
Гарантія є на весь перелік запчастин та товарів. Термін гарантії залежить від умов виробника. Гарантія від 1 до 24 місяців з дня продажу (дата прописується в гарантійному талоні).
Все про гарантії.
Товары которые также приобрели наши Покупатели:
Артикул: AS10024513
Комплект подшипников КПП МТЗ-80, МТЗ-82 (+Подарок)
Подходящие модели техники: Трактор МТЗ
Артикул: AS10013584
be/dZhBnGytUPo» aria-hidden=»true»/>Подшипники корпуса сцепления (ПРОМЕЖУТКИ) МТЗ-80, МТЗ-82, МТЗ-100
Артикул: AS100904
Клапан впускной и выпускной Д-240, Д-65, МТЗ, ЮМЗ(240-10070(14/15)-Б4)
Артикул: AS1001422
Втулка рычага отжимного Д-240, МТЗ-80/82/892 (50-1601083)
Артикул: AS1001426
Кронштейн отводки Д-240, МТЗ-80/82/892 (50-1601172 А)
Артикул: AS1001430
Ось шестерни (3-х ступенчатая) Д-240, МТЗ-80/82/892 (70-1601335)
Артикул: AS10012725
Рычаг отжимной сцепления МТЗ-80/82, Д-240 в сборе (70-1601094)
Двигатель: Д-240
Артикул: AS10016575
Комплект шестерен (планетарка) редуктора заднего моста МТЗ-80 (50-2403014)
Артикул: AS1001519
Сателлит дифференциала МТЗ-80/82 с втулкой (85-2403055)
Производитель: МЗШ «Минский завод шестерен»
Артикул: AS10018611
Шайба опорная МТЗ-80/82 (50-2403049Б)
Артикул: AS1001537
Втулка цапфы МТЗ-80 верхняя (50-3001052)
Артикул: AS1001616
Диск нажимной (тормозной) МТЗ-80/82 старого образца (50-3502030)
Похожие товары:
Подшипники корпуса сцепления (ПРОМЕЖУТКИ) МТЗ-80, МТЗ-82, МТЗ-100
1 800 грн.

В корзину
Подшипники передней ступицы МТЗ-80, МТЗ-82 (комплект)
750 грн.
В корзину
Комплект подшипников ВОМ МТЗ-80, МТЗ-82 (Вал отбора мощности)
720 грн.
В корзину
Комплект подшипников переднего моста МТЗ-82, МТЗ-82.1 ведущего
3 258 грн.
В корзину
Комплект подшипников КПП МТЗ-80, МТЗ-82 (+Подарок)
3 100 грн.
В корзину
Часто задаваемые вопросы
Доставка вашего заказа по Украине осуществляется службами грузоперевозки: «Новая Почта», «Justin», «АвтоЛюкс», «Деливери», «САТ».
Цена от 2303 грн.
Гарантия есть на весь список запчастей и товаров.
Срок гарантии зависит от условий производителя.
Гарантия от 6 до 24 месяцев со дня продажи (дата прописывается в гарантийном талоне).
Можно оплатить заказ наложенным платежом при получении товара или по безналичному расчету.
Корпус заднего моста
Корпус заднего моста
№
Код
Цена
Наименование
Кол-во
Тележка
52,70€
Шестерня
Добавить в корзину
0,61€
Кольцо
Добавить в корзину
—
Прокладка 0,2мм
Извините, в данный момент у нас нет этого товара.
Позвоните нам: +370 640 31020
—
Упорная шайба
Извините, в данный момент у нас нет этого товара. Позвоните нам: +370 640 31020
0,80€
Кольцо
Добавить в корзину
—
Болт
Извините, в данный момент у нас нет этого товара. Позвоните нам: +370 640 31020
37,20€
Спутниковая передача
Добавить в корзину
580.00€
Дифференциал 80мм
Добавить в корзину
—
Вал
Извините, в данный момент у нас нет этого товара. Позвоните нам: +370 640 31020
—
Прокладка 0,5мм
Извините, в данный момент у нас нет этого товара.
Позвоните нам: +370 640 31020
15,00€
Корпус
Добавить в корзину
—
Контрольная пластина
Извините, в данный момент у нас нет этого товара. Позвоните нам: +370 640 31020
0,61€
Кольцо
Добавить в корзину
—
Болт
Извините, в данный момент у нас нет этого товара. Позвоните нам: +370 640 31020
14,40€
Несущий
Добавить в корзину
569,99€
Дифференциал 75мм
Добавить в корзину
—
Вал
Извините, в данный момент у нас нет этого товара.
Позвоните нам: +370 640 31020
0,30€
Прокладка 0,2мм
Добавить в корзину
—
Втулка подшипника
Извините, в данный момент у нас нет этого товара. Позвоните нам: +370 640 31020
—
рычаг переключения передач
Извините, в данный момент у нас нет этого товара. Позвоните нам: +370 640 31020
0,30€
Кольцо
Добавить в корзину
5,60€
Прокладка
Добавить в корзину
1,00€
Воротник
Добавить в корзину
14,60€
Несущий
Добавить в корзину
—
Вал
Извините, в данный момент у нас нет этого товара.
Позвоните нам: +370 640 31020
0,61€
Прокладка 0,5мм
Добавить в корзину
—
Рукав R-h
Извините, в данный момент у нас нет этого товара. Позвоните нам: +370 640 31020
1,80€
Кольцо
Добавить в корзину
0,80€
Шайба
Добавить в корзину
—
Корпус полуоси справа
Извините, в данный момент у нас нет этого товара. Позвоните нам: +370 640 31020
51,00€
Цапфовый крест
Добавить в корзину
—
Привод
Извините, в данный момент у нас нет этого товара.
Позвоните нам: +370 640 31020
2,20€
Винт
Добавить в корзину
2,80€
Куст
Добавить в корзину
—
Корпус
Извините, в данный момент у нас нет этого товара. Позвоните нам: +370 640 31020
40.00€
Вал
Добавить в корзину
21.01€
Стоять
Добавить в корзину
30,60€
Шестерня полуоси
Добавить в корзину
1,29€
Дистанционная шайба
Добавить в корзину
—
Шайба
Извините, в данный момент у нас нет этого товара.
Позвоните нам: +370 640 31020
1,20€
Кольцо S125
Добавить в корзину
—
Вал
Извините, в данный момент у нас нет этого товара. Позвоните нам: +370 640 31020
1-61
—
Задний мост
Извините, в данный момент у нас нет этого товара. Позвоните нам: +370 640 31020
9
68,80€
Спутниковая передача
Добавить в корзину
15
—
Рукав
Извините, в данный момент у нас нет этого товара. Позвоните нам: +370 640 31020
16
52,01€
Несущий
Добавить в корзину
16
27,00€
Несущий
Добавить в корзину
17
48,00€
Куст
Добавить в корзину
18
—
Ведомая шестерня
Извините, в данный момент у нас нет этого товара.
Позвоните нам: +370 640 31020
18
62,90€
Ведомая шестерня
Добавить в корзину
19
—
Приколоть
Извините, в данный момент у нас нет этого товара. Позвоните нам: +370 640 31020
19
—
Куст
Извините, в данный момент у нас нет этого товара. Позвоните нам: +370 640 31020
21
—
Прокладка
Извините, в данный момент у нас нет этого товара. Позвоните нам: +370 640 31020
21
3,61€
Прокладка
Добавить в корзину
24
—
Крышка
Извините, в данный момент у нас нет этого товара.
Позвоните нам: +370 640 31020
33
—
Корпус заднего моста
Извините, в данный момент у нас нет этого товара. Позвоните нам: +370 640 31020
34
0,50€
Приколоть
Добавить в корзину
35
245,00€
Полуось
Добавить в корзину
38
—
Затыкать
Извините, в данный момент у нас нет этого товара. Позвоните нам: +370 640 31020
39
—
Вал
Извините, в данный момент у нас нет этого товара. Позвоните нам: +370 640 31020
40
—
Куст
Извините, в данный момент у нас нет этого товара.
Позвоните нам: +370 640 31020
49
188.00€
Ведомая шестерня
Добавить в корзину
51
1,50€
Прокладка
Добавить в корзину
52
—
L-H корпус полуоси
Извините, в данный момент у нас нет этого товара. Позвоните нам: +370 640 31020
56
17,30€
Несущий
Добавить в корзину
57
2,44€
Воротник
Добавить в корзину
59
—
Крышка
Извините, в данный момент у нас нет этого товара. Звоните нам: +370 640 31020
Анализ технических особенностей рисовых сеялок | Материалы конференции AIP
Пропустить пункт назначения
Исследовательская статья|
13 октября 2022 г.
Иван Масиенко;
Сергей Шевченко;
Артем Василенко
Информация об авторе и статье
а) Автор, ответственный за переписку: [email protected]
Материалы конференции AIP 2503, 030025 (2022)
https://doi.org/10.1063/5.0119915
Взгляды
- Содержание артикула
- Рисунки и таблицы
- Видео
- Аудио
- Дополнительные данные
- Экспертная оценка
Делиться
- Твиттер
- Фейсбук
- Реддит
Инструменты
Перепечатки и разрешения
Иконка Цитировать
Цитировать
Поиск по сайту
Цитирование
Иван Масиенко, Сергей Шевченко, Артем Василенко; Анализ технических особенностей рисосеялок.
Материалы конференции AIP 13 октября 2022 г.; 2503 (1): 030025. https://doi.org/10.1063/5.0119915
Скачать файл цитаты:
- Рис (Зотеро)
- Менеджер ссылок
- EasyBib
- Подставки для книг
- Менделей
- Бумаги
- Конечная примечание
- RefWorks
- Бибтекс
панель инструментов поиска
Расширенный поиск
|Поиск по цитированию
Представлен анализ разработанной конструкции рисовой сеялки СРВ-3,6 для использования в технологии возделывания риса на рисовых полях, заполненных водой. Использование разработанной рисовой сеялки позволит производить посев риса с одинаковой глубиной заделки и добиться равномерного распределения семян по поверхности рисового поля, тем самым устраняя недостатки использования в этой технологии разбросных сеялок.

