Содержание
Как проверить втягивающее реле стартера
Любому водителю автомобиля требуется знать, как проверить втягивающее реле стартера и как происходит его работа. Ведь данный технический элемент является одним из главных составных частей машины. Об этом сейчас мы Вам и расскажем.
Как подключить реле стартера
Для начала нужно разобрать, как подключить реле стартера, когда основного недостаточно и есть нужда в дополнительном механизме. Сделать это довольно просто. Достаточно зафиксировать само реле в удобном месте и протянуть кабель к стартеру.
При этом нужно с клеммы основного реле необходимо снять красный проводок, а вместо него вставить проводку добавочного ВР с наконечником размера 8мм и соединить с плюсом стартера. Контакт дополнительного ВР наденьте на освобожденный контакт основного. Также прикрутите небольшой провод с номером 85.
Дополнительные реле находятся в свободной продаже во многих специализированных магазинах. Покупателям они обычно предоставляются в комплектах, которые очень просто самому установить.
В любом случае нужно знать, что делает стартер и как он работает. Без минимальных знаний даже инструкция для чайников не поможет в этом нехитром деле.
Как снять реле стартера
Вас может заинтересовать, как снять реле стартера, когда будет необходимость его замены. Конечно, лучше будет обратиться в автомастерскую, но не всегда есть на это достаточное количество времени и средств.
Поставьте автомобиль на яму и снимите защиту с двигателя, отвернув с него крепления. Далее снимите минусовую клемму с аккумулятора. Отсоедините колодку с проводами от самого стартера. Вновь снимите защиту, но уже с картера. Отверните гайку с крепления, с контактного болта тягового реле и снимите картер.
Займите положение под автомобилем в яме и открутить 2 крепления стартера. Для этого поднимитесь наверх и отверните третье крепление стартера. Вновь вернитесь в изначальное положение и выньте стартер. Конечно, в мастерской тот же ремонт стартеров грузовиков будет более быстрым, чем это будет сделано собственными силами.
Как поставить реле на стартер
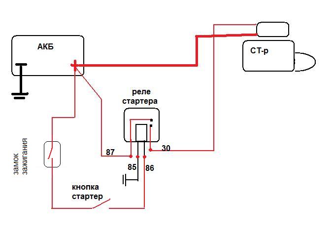
Сейчас мы рассмотрим, как поставить реле на стартер с мощностью 70А для того, чтобы как минимум машина заводилась без различных перебоев. Сделать это можно самостоятельно своими руками, без помощи профессионала.
На вышеуказанной схеме мы подписали необходимые для этой процедуры детали и действия. Для начала возьмите провода и кидайте его от ножки реле на болт стартера, откуда протягивается провод от АКБ. Далее отключаем от стартера провод с пластмассовым разъемом на реле №3. Туда мы помещаем провод от ножки реле №2. Последним кидаем №4 на массу.
Как выглядит реле стартера
Современные автомобилисты редко когда знают, как выглядит реле стартера. Мы постараемся изменить эту ситуацию. Обычно одно реле установлено в отсеке двигателя, а другое имеет собственный корпус или находится в общем блоке.
За работу стартера отвечает как раз последнее. Его еще называют втягивающим. Оно нужно для синхронизации узлов, перераспределения энергии, подачи шестерни бендикса в сторону от маховика и возвращение ее в исходное положение после того, как двигатель будет заглушен.
Вообще, в Люберцах ремонт стартеров и генераторов занимает большую часть времени любой автомастерской.
Как работает реле стартера
Напоследок мы расскажем, как работает реле стартера. Изначально оно вводит в зацепление венец маховика с бендиксом. Внутри сердечника расположен якорь, оснащенный проволокой. Ток, находящийся в катушке вырабатывает электромагнитное поле, которое выталкивает якорь в сердечник и он может двигаться свободно.
Катушка подключается к мотору и клемму управления. Когда подается питание, возникает магнитная индукция, приводящая к появлению магнитного поля. Якорь сжимает возвратную пружину и начинается вращение бендикса, соединяющего стартер с автомобильной АКБ.
Понять, как происходит данный процесс довольно просто. Но если у Вас имеются какие-то сомнения о правильно работе, то следует обратиться к специалисту. Город Люберцы ремонтом генераторов и прочих элементов автомобиля занимается на профессиональном уровне несколько лет. Советуем искать мастеров исключительно там.
Абсолютно любая деталь в стартере должна подвергаться периодическому осмотру и диагностике, чтобы опасности и трудности не поджидали водителя в неудобном моменте.
Другие статьи
Что такое генератор и для чего он нужен
Что такое стартер и как его ремонтировать
Бендикс стартера: что это и за что отвечает
Вернуться к услугам
Как подключить реле стартера — autoabra.com
Реле стартера появились в различных формах с тех пор, как первые электрические стартеры были установлены в автомобилях. Реле предназначено для установки между замком зажигания и мощным, потребляющим ток пусковым двигателем. Это позволяет получить минимальный 12-вольтный сигнал от переключателя зажигания, чтобы активировать магнитную катушку в реле, которое приводит в действие очень прочный контактор, который способен подавать полный ток аккумулятора на двигатель. Подключить реле просто.
Содержание
- 1
Шаг 1 - 2
Шаг 2 - 3
Шаг 3 - 4
Шаг 4 - 5
Предметы, которые вам понадобятся
Шаг 1
Установите реле стартера.
Есть два основных типа. Более простой используется для двигателей стартера с инерционным зацеплением и обычно устанавливается на колесной нише автомобиля. Второй тип также действует как механический соленоид для зацепления шестерни стартера с маховиком при запуске автомобиля. Этот монтируется непосредственно на самом стартере. Оба работают и подключены одинаково.
Шаг 2
Подсоедините провод стартера к коммутируемому выходу. Выходная клемма и разъем батареи обычно намного тяжелее, чем другие клеммы реле, поскольку они пропускают гораздо больший ток между батареей и стартером. Они могут быть проводами 10 или более размеров в зависимости от автомобиля и размера стартера.
Шаг 3
Подключите меньшую клемму или клеммную колодку с маркировкой SIGNAL, SWITCH или IGN к замку зажигания. Этот вывод идет на одну сторону магнитной катушки внутри реле. Другая сторона катушки соединена с другой меньшей клеммой, которая может быть отмечена как отрицательная или заземленная.
Это должно быть связано дальше. Обычно он подключен к раме или к отрицательному полюсу аккумулятора. При первом подключении проводов используйте провода 16 калибра и качественные изолированные клеммы. Иногда отрицательное реле стартера проходит через защитный выключатель нейтрали, а затем на землю, особенно на автомобилях с автоматической коробкой передач.
Шаг 4
Подключите положительную клемму аккумулятора к последней большой клемме, которая может иметь маркировку BATTERY или BAT. Иногда между аккумулятором и соленоидом стартера может быть вставлен плавкий предохранитель для защиты от прожигания кабелей или возникновения пожара, если у стартера возникает прямое короткое замыкание.
Проверьте проводку реле стартера еще раз, а затем попробуйте запустить автомобиль. Если транспортное средство не запускается, проверьте наличие сильного щелчка на реле, когда оно запускается. Проверьте наличие 12 вольт на релейном входе катушки с отрицательным показателем счетчика на раме автомобиля.
Убедитесь, что вывод катушки отрицательного реле соединен с землей, а автомобиль в нейтральном положении. Наконец, убедитесь, что 12 В подается на вывод стартера, когда ключ зажигания повернут в положение START.
Предметы, которые вам понадобятся
- Пусковое реле или соленоид
- Провод, кабели, клеммы по необходимости
- Механические инструменты
Copyright © 2023
Как подключить реле стартера
Полин Джилл
разряженная батарея изображение Катрины Миллер с сайта Fotolia.com
Реле стартера появились в различных формах с тех пор, как первые электростартеры были установлены в автомобилях. Реле предназначено для того, чтобы вставляться между выключателем зажигания и мощным, требовательным к току пусковым двигателем. Это позволяет минимальному 12-вольтовому сигналу от выключателя зажигания активировать магнитную катушку в реле, которая втягивает очень прочный контакторный переключатель, способный подавать на двигатель полный ток батареи.
Подключить реле несложно.
Шаг 1
Установите реле стартера. Есть два основных типа. Более простой используется для стартеров с инерционным зацеплением и обычно устанавливается на колесной арке автомобиля. Второй тип также действует как механический соленоид для сцепления ведущей шестерни стартера с маховиком при запуске автомобиля. Этот монтируется непосредственно на самом стартере. Оба работают и подключаются одинаково.
Шаг 2
Подсоедините провод стартера к переключаемому выходу. Выходная клемма и соединение с аккумулятором обычно намного тяжелее, чем другие клеммы реле, поскольку они проводят гораздо больший ток между аккумулятором и стартером. Это могут быть провода калибра 10 или больше, в зависимости от автомобиля и размера стартера.
Шаг 3
Подсоедините меньшую клемму или клемму с маркировкой SIGNAL, SWITCH или IGN к замку зажигания. Этот вывод идет к одной стороне магнитной катушки внутри реле. Другая сторона катушки подключена к другой меньшей клемме, которая может быть помечена как «минус» или «земля».
Это должно быть связано следующим. Обычно он подключается к раме или к отрицательной клемме аккумулятора. Используйте провод калибра 16 и обжимные клеммы с качественной изоляцией, если выполняете эту проводку в первый раз. Иногда отрицательный вывод реле стартера проходит через защитный выключатель нейтрали, а затем на массу, особенно на автомобилях с автоматической коробкой передач.
Шаг 4
В последнюю очередь подключите положительную клемму аккумулятора к другой большой клемме, которая может иметь маркировку BATTERY или BAT. Иногда между аккумуляторной батареей и соленоидом стартера может быть установлен плавкий предохранитель для защиты от возгорания кабелей или возгорания, если в стартерном двигателе возникнет прямое короткое замыкание.
Шаг 5
Еще раз проверьте проводку реле стартера, а затем попробуйте запустить двигатель. Если автомобиль не заводится, проверьте наличие сильного щелчка реле при его запуске. Проверьте наличие 12 вольт на входе реле в катушку с минусом счетчика на раме автомобиля.
Убедитесь, что отрицательный провод катушки реле соединен с массой, когда автомобиль находится в нейтральном положении. Наконец, убедитесь, что 12 вольт подается на провод стартера, когда ключ зажигания повернут в положение START.
Справочные материалы
- Глоссарий Samarins Auto: Система запуска, стартер
- 1728 Системы программного обеспечения: базовое электричество, часть 2 Реле
Вещи, которые вам понадобятся
- Пусковое реле или соленоид
- Провода, кабели, клеммы по мере необходимости
- Механические инструменты
Writer Bio
Полин Гилл — учительница на пенсии с более чем 25-летним опытом преподавания английского языка старшеклассникам. Она имеет степень бакалавра языковых искусств и степень магистра педагогики. Гилл также является отмеченным наградами писателем-фантастом.
Еще статьи
Схемы реле прерывания стартера
Прерывания стартера:
• Нормально замкнутое реле блокировки стартера
• Нормально разомкнутое реле блокировки стартера
• Схемы блокировки пассивного стартера (3)
Нормально замкнутое реле блокировки стартера
|
Нормально разомкнутое реле блокировки стартера
|
Схемы реле пассивного стартера
|
е.; Ford, к другому реле), когда сигнализация поставлена на охрану и зажигание
Обязательно изолируйте его диодом не менее 1 ампера.
