Содержание
Электронное зажигание без автомата угла опережения
Категория: Электрика
Rock
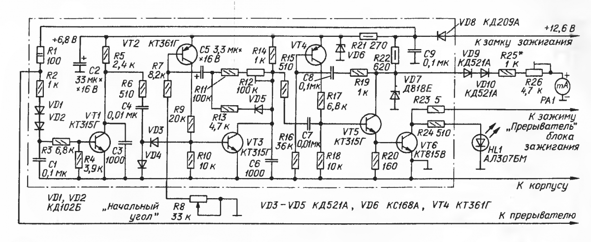
Вопрос такой- ставил ли кто электронное зажигание на Урал (Днепр) без автомата угла опережения зажигания? Вроде на Явы и Ижи ставят и работает все путем, а как на оппозите?
Предыстория
купил под переделку(под зажигание от ВАЗ2108) автомат УОЗ ПМ302-01 , причем выбирал из нескольких (думал может он один дефектный- они все такие одинаковые;-( )
Конструктив его отличается от ПМ302А, поэтому чертеж Serj для ВАЗ2108 не подойдет,
Пружинки у этого устройства сильно поджимаются пластиной при установке и естественно для выполнения им своих функций (т.е. проворачивать кулачок) нужны очень большие усилия, поэтому и возникли сомнения в корректной работе этого дивайса, посмотрел на автомат УОЗ ПМ302А с работающего мотора(хозяин –Sat говорит мотор работает хорошо) так там пружинки разошлись и грузики просто болтаются свободно-как там работает опережение? По моему никак.
В книге («Мотоциклы «Урал»»Днепр» эксплуатация , ремонт» )нашел график (таблицу для ПМ302А) зависимости угла опережения зажигания от оборотов- так максимальный угол составляет 13-16 градусов при 2500 оборотов и выше, т.е. если 5000 оборотов то прогорание смеси в трубе нас уже не волнует? 13 градусов угол опережения не очень большая величина т.к. некоторые умудряются мотор крутить и до 8000 оборотов. Сдается мне что автомат УОЗ на Урале не очень и нужен если мотор сильно не насиловать J , может кто ставил и без него?
Шило
Кулак прерывателя крутицца в 2 раза медленнее колена, поэтому эти данные надо приводить к оборотам двигана — посмотри в конфе топик «зависимость угла зажигания от оборотов», а потом уже развивай идею дальше
Шило
Явы и Ежи — двухтактные, они как-то без этого обходяцца (на Иж-49 стоял автомат, но потом отказались), по поводу оппозита с постоянным зажиганием посмотри статью «Днепр без аккумулятора»
Шило
ЗЫ одна пружина в автомате должна быть с люфтом
Rock
у Sat обе пружины c люфтом, и кулачок просто свободно проворачивается, а в тех прерывателях которые я смотрел в магазине все пружинки тугие и без люфтов, при установке такого устройства пружинки подожмутся пластинкой(поводком) и свои функции выполнять не будут:-(
Rock
а где лежит статья «Днепр без аккумулятора»? что-то найти не могу
Bike
У меня тула хоть и 2 тактная — но с автоматом опережения ( микропроцессорным) все показатели улучшились — подумай- стоит ли от него избавляться ?
manowar
что в лучшем случае выйдет при настройке мота без опережения?? сильная отдача в ногу(все равно ,что-бы аппарат ездил выставишь чуть раннее),потеря мошности выше 2500 об.
при более позднем (что-бы в ногу не било) получишь быстро прогоревшие клапана
Для общения перейдите в наш Мото Форум где вы сможете задать свой вопрос
Проверка опережения зажигания — Автомобильная документация
Ремонт, эксплуатация, технические характеристики
Регулировку опережения зажигания у электронных систем зажигания «Ауди» приходится производить лишь из-за износа вала распределителя. Тем не менее, производя анализ выхлопных газов, станции техобслуживания проверяют также и регулировку опережения зажигания.
Для этого потребуются стробоскоп и тахометр. Условия проверки: двигатель прогрет до рабочей температуры (температура двигателя не менее 80’С), дроссельная заслонка в положении холостого хода (газ не добавлять; датчик холостого хода системы впрыска срабатывает), датчик детонации у автомобилей с электронным зажиганием или системой «КЕМо^отс» должен быть в порядке.
• При ремонте и проверке системы зажигания соблюдайте меры техники безопасности.
• Прогрейте и отключите двигатель.
• Подсоедините тахометр.
• Подсоедините лампу стробоскопа и включите ее управляющий провод в свечной кабель 1-го цилиндра (передний по ходу автомобиля).
• Автомобили с транзисторной системой зажигания: отсоедините от распределителя или, соответственно, оставьте на месте вакуумный шланг.
• Заведите двигатель и пустите его на холостом ходу.
• Отрегулируйте обороты холостого хода, если они поддаются регулировке.
• Направьте луч лампы стробоскопа на кромку смотрового отверстия картера сцепления (слева в задней части моторного отсека).
• При каждой вспышке лампы стробоскопа риска (четырехцилиндровый двигатель) или номинальное число опережения зажигания (пятицилиндровый двигатель) должны находиться у края смотрового отверстия картера коробки передач.
• У пятицилиндрового двигателя NG опережение зажигания можно определить лишь после того, как в гнезда наверху реле топливного насоса примерно на 4 сек. был вставлен предохранитель
• Автомобили последующих лет выпуска без гнезд на реле топливного насоса: подсоедините изображенные на рисунке на стр.84 провода «С» и «D» и соедините их на 4 сек.
• Если регулировка неверна, ослабьте зажимной винт внизу рас-
пределителя и поверните распределитель вокруг своей оси вправо или влево, пока риска или цифра на маховике не совпадет с краем смотрового отверстия.
• Если во время регулировки обороты двигателя изменятся, их необходимо отрегулировать (если это возможно).
• В заключение затяните зажимной винт и еще раз проверьте опережение зажигания.
Регулировка зажигания производится следующим образом: Слева: метка(обозначена стрелкой — здесь показан четырехцилиндровый двигатель) на маховике(1)под лучом лампы стробоскопа должна находиться у базовой кромки картера сцепления (2) Справа: после того,как была ослаблена зажимная гайка (белая стрелка), распределитель можно повернуть на небольшой угол вокруг своей оси |
Регулируемые параметры зажигания
В таблице даны контролируемые и регулируемые параметры зажигания, что надлежит понимать следующим образом: при беглой проверке следует следить за тем, чтобы контролируемая величина находилась у верхней границы заданного интервала.
Однако если производится регулировка, делать это нужно со всей тщательностью и величина должна по возможности точно совпадать с регулируемой.
Двигатель | Буквенное обозначение | Опережение зажигания | Вакуумный шланг на распределителе | Контрольная метка | |
| Проверяемое | Регулируемое | ||||
| Четырехцилиндровые карбюраторные двигатели | PP.RN/RNA*, SF.NE | 16-20″ до в.м.т. | 18±1″ дов.м.т. | подсоединен | Риска на маховике |
Исключение: карбюраторный двигатель для Швейцарии | JV | 4-8″ до в. м. т. | 6±1″до в. м.т. | снят | Риска на маховике |
| Четырехцилиндровые двигатели с системой впрыска топлива | JN, DZ/MU*, PM.SD, 3A.AAD | 4-8″ до в. м. т. | 6±1″до в.м.т. | снят (если имеется) | Риска на маховике |
| Пятицилиндровые двигатели | PS с и без катализатора, KV | 16-20″ до в.м.т. | 18±1″ дов.м.т. | снят (если имеется) | Цифра на маховике |
| Пятицилиндровые двигатели | NG | 16-20″ до в.м.т. | 15±1″ дов.м.т. | — | Цифра на маховике |
*Швейцарский или австрийский вариант
Примечание: Необходимые для регулировки опережения зажигания метки на маховике зачастую покрыты слоем ржавчины и с большим трудом поддаются обнаружению. Советуем удалить ржавчину отверткой и нанести на метку пятно краски, чтобы сделать ее заметнее. У автомобилей, оборудованных датчиками холостого хода и детонации, эти датчики влияют на опережение зажигания.
Если после того, как был резко добавлен газ, опережение зажигания уменьшилось по крайней мере на 1С, значит, датчик детонации неисправен.
Автомобильная документация © 2018
Frontier Theme
Progression Ignition — распределитель зажигания, синхронизация зажигания
НОВИНКА! ГОНОЧНЫЕ ОСОБЕННОСТИ
УПРАВЛЕНИЕ ЗАПУСКОМ
УПРАВЛЕНИЕ ЗАПУСКОМ
УПРАВЛЕНИЕ ЗАПУСКОМ
Ограничитель оборотов запуска срабатывает при входе 12 В.
Выберите жесткий ограничитель или мягкий ограничитель со случайной прогрессивной искрой. Настраиваемая кривая замедления для первых 2 секунд бега. Также настройте время задержки для синхронизации срабатывания ограничителя с трансмиссионным тормозом или выключателем сцепления
Подробнее
Замедление азота
УПРАВЛЕНИЕ ЗАПУСКОМ
УПРАВЛЕНИЕ ЗАПУСКОМ
Замедление закиси азота срабатывает при входе 12 В. Выберите 1-10 градусов замедления. Выпуск замедления задерживается на 1/2 секунды после выключения закиси, чтобы дать закиси очистить двигатель.
РЕГИСТРАЦИЯ ДАННЫХ
КОНТРОЛЬ ЗАПУСКА
РЕГИСТРАЦИЯ ДАННЫХ
Регистрация данных — время, число оборотов в минуту, угол опережения зажигания, давление во впускном коллекторе, ограничитель запуска и триггеры замедления закиси азота.
Зарегистрируйтесь до 30 минут и сохраните журналы на свой телефон.
КОМПЛЕКСНОЕ РЕШЕНИЕ ДЛЯ ЗАЖИГАНИЯ
ВЫСОКИЕ ТЕХНОЛОГИИ
ПОВЫШЕНИЕ МОЩНОСТИ И ЭФФЕКТИВНОСТИ
ПОВЫШЕНИЕ МОЩНОСТИ И ЭФФЕКТИВНОСТИ
Наши дистрибьюторы управляют зажиганием хронометраж 100% электронный. Ваш смартфон или планшет используется для настройки и просмотра данных двигателя в режиме реального времени с помощью нашего бесплатного приложения. Поддержка iOS и Android
ПОВЫШЕНИЕ МОЩНОСТИ И ЭФФЕКТИВНОСТИ
ПОВЫШЕНИЕ МОЩНОСТИ И ЭФФЕКТИВНОСТИ
ПОВЫШЕНИЕ МОЩНОСТИ И ЭФФЕКТИВНОСТИ
Настройка на максимальную мощность и управляемость.
Мгновенно настраивайте время с помощью телефона, при работающем двигателе, используя беспроводное соединение Bluetooth. ЕСТЬ НЕТ МЕХАНИЧЕСКИЕ РЕГУЛИРОВКИ В РАСПРЕДЕЛИТЕЛЕ.
ДИСПЛЕЙ В РЕАЛЬНОМ ВРЕМЕНИ
ПОВЫШЕНИЕ МОЩНОСТИ И ЭФФЕКТИВНОСТИ
ВОЗМОЖНОСТЬ ВЫСОКИХ ОБОРОТОВ
Просматривайте свое реальное время во время движения автомобиля. GPS-спидометр в реальном времени, число оборотов в минуту, давление во впускном коллекторе и угол опережения зажигания отображаются на телефоне.![]()
ВЫСОКИЕ ОБОРОТЫ
ВЫСОКИЕ ОБОРОТЫ
ВЫСОКИЕ ОБОРОТЫ
Максимальная энергия искры до 10 000 об/мин. БЛОК ЗАЖИГАНИЯ НЕ ТРЕБУЕТСЯ
ОГРАНИЧИТЕЛЬ ОБОРОТОВ
ВЫСОКИЕ ОБОРОТЫ
ПРЕДОТВРАЩЕНИЕ КРАЖИ
Встроенный и регулируемый с вашим телефоном от 2000-10000 об/мин.
ПРЕДОТВРАЩЕНИЕ КРАЖИ
ВОЗМОЖНОСТЬ ВЫСОКИХ ОБОРОТОВ
ПРЕДОТВРАЩЕНИЕ КРАЖИ
Используйте свой телефон, чтобы отключить зажигание для предотвращения кражи. Каждому дистрибьютору присваивается PIN-код, поэтому доступ к нему есть только у вас.
ПОСМОТРЕТЬ ВИДЕО
НАСТРОЙКА ДЛЯ БУСТЕРА
СОХРАНИТЬ НЕСКОЛЬКО МЕЛОДИЙ
НАСТРОЙКА ДЛЯ БУСТЕРА
Задержка синхронизации для двигателей с турбонаддувом и двигателем с наддувом до 23 фунтов на кв.
. Каждый распределитель имеет встроенный датчик давления в коллекторе.
VACUUM ADVANCE
СОХРАНИТЬ НЕСКОЛЬКО МЕЛОДИЙ
MENU FOR BOOST
Настройте опережение вакуума с помощью встроенного датчика давления в коллекторе. Вакуумная канистра не нужна.
СОХРАНИТЬ НЕСКОЛЬКО МЕЛОДИЙ
СОХРАНИТЬ НЕСКОЛЬКО МЕЛОДИЙ
АВТОМАТИЧЕСКИЙ СТАРТ ЗАДЕРЖКА
Сохраните в телефоне столько таблиц синхронизации, сколько захотите.
Мгновенная смена столов при работающем двигателе или нет.
АВТОМАТИЧЕСКАЯ ЗАДЕРЖКА ЗАПУСКА
ВСЕ ЭЛЕКТРОННЫЕ УСТРОЙСТВА ВНУТРИ
АВТОМАТИЧЕСКАЯ ЗАДЕРЖКА ЗАПУСКА
Автоматически замедляет синхронизацию при прокручивании коленчатого вала, что облегчает работу стартера
ПРОСТОТА В ИСПОЛЬЗОВАНИИ
ВСЕ ЭЛЕКТРОНИКА ВНУТРИ
ВСЕ ЭЛЕКТРОНИКА ВНУТРИ
Просто введите несколько основных параметров, и приложение создаст для вас временную таблицу.
ПРОЩЕ НЕТ!
ВСЯ ЭЛЕКТРОНИКА ВНУТРИ
ВСЯ ЭЛЕКТРОНИКА ВНУТРИ
ВСЯ ЭЛЕКТРОНИКА ВНУТРИ
Нет необходимости устанавливать внешние коробки или проводить дополнительную проводку. Устанавливается как обычный дистрибутив.
РАЗРАБОТАН И СБОРАН В США
НАШ ПРОЦЕСС ПРОИЗВОДСТВА ЭЛЕКТРОНИКИ
Мы закупаем все электронные компоненты у самых надежных поставщиков США.
Мы контролируем сборку этих деталей на печатной плате. Таким образом, мы гарантированно получаем детали высочайшего качества, рассчитанные на высокие температуры, в наших модулях зажигания. Электронные компоненты имеют рейтинг AEC-Q200 для применения под капотом автомобиля. В наши дни вы не можете доверить сборку этих абсолютно важных компонентов зарубежному производителю. За более чем 5 лет мы не видели НОЛЬ отказов из-за перегрева. Каждый модуль зажигания погружается в уретановое защитное покрытие для защиты от влаги, масла и газа. Каждый дистрибьютор собирается нами и полностью тестируется на машине дистрибьютора перед отправкой покупателю.
СКРИНШОТЫ ПРИЛОЖЕНИЯ
ВОЗВРАТ И ГАРАНТИЯ
ВОЗВРАТ- Верните дистрибьютору по любой причине в течение 30 дней с даты покупки, чтобы получить полный возврат средств.
ГАРАНТИЯ- Ограниченная гарантия сроком на один год
Progression Ignition, LLC гарантирует отсутствие дефектов материалов и изготовления в данном изделии при его предполагаемом нормальном использовании в течение одного года с даты первоначальной покупки. Этот продукт должен быть приобретен непосредственно у Progression Ignition, LLC или у дилера, авторизованного Progression Ignition, LLC. Если будет обнаружено, что продукт неисправен и соответствует вышеуказанным условиям, Progression Ignition, LLC, по своему усмотрению, отремонтирует или заменит дефектный элемент. Если на товар распространяется настоящая гарантия, он будет возвращен бесплатно с использованием наземной доставки. Это будет единственным средством правовой защиты покупателя и исключительной ответственностью Progression Ignition, LLC. Progression Ignition, LLC не несет ответственности за ущерб двигателю или другим частям, рабочую силу, телесные повреждения или любой другой ущерб, который может быть связан с использованием любых продуктов, продаваемых или распространяемых Progression Ignition, LLC.
Эта гарантия аннулируется, если продукт был каким-либо образом изменен покупателем или если продукт использовался в приложении, несовместимом с тем, что использует Progression Ignition; ООО имело намерение.
Политика конфиденциальности
https://www.termsfeed.com/privacy-policy/cd95bf0bab9eb127cf86de6cf8cabad7
Все, что вы хотели знать о вакуумном опережении и времени зажигания
Почему вакуумный опережение необходимость в любом уличном движении машина.
Сбоку большинства распределителей есть крошечная серебряная банка, которая является самым непонятым компонентом любой системы зажигания на основе распределителя. Многие боятся, а многие игнорируют вакуумную систему опережения зажигания, которая является важным компонентом вашей платформы зажигания, обеспечивающей как производительность, так и экономичность.
Оставить его отключенным от сети — все равно, что выбросить КПД двигателя на ветер.
Чтобы полностью понять, почему вакуумный клапан необходим в любом уличном автомобиле, нам нужно погрузиться в момент зажигания в целом и рассмотреть некоторые основы зажигания.
Зачем вообще нужно опережение зажигания?
В теоретическом мире воздух и топливо в камере сгорания сгорают мгновенно, когда свеча зажигания поджигает их, направляя поршень вниз в канал ствола и производя мощность в лошадиных силах. Хотя эту визуализацию довольно легко вызвать в воображении, в реальном мире все работает не совсем так.
На самом деле происходит то, что воздушно-топливной смеси требуется время, чтобы сгореть. На самом деле каждый аспект процесса воспламенения требует времени; сигнал зажигания передается от точек или магнитного датчика, энергия искры передается от ротора распределителя к клемме, по проводу и, наконец, к свече зажигания.
Если бы свеча зажигания была зажжена в истинной верхней мертвой точке (0 градусов при вращении кривошипа), поршень мог бы быть на пути к нижней мертвой точке — возможно, даже мимо нее и к такту выпуска — до того, как сгорание воздуха и топлива было бы завершено. завершенный. Это сделало бы двигатель ужасно неэффективным и невероятно мощным. Таким образом, чтобы дать топливной смеси достаточно времени для сгорания, мы запускаем огонь раньше, до достижения верхней мертвой точки (ВМТ). Вы знаете этот процесс как опережение зажигания. У большинства двигателей угол опережения зажигания составляет от 5 до 20 градусов на холостом ходу. Это называется начальным временем.
В чем разница между механической и центробежной подачей?
По мере того, как обороты двигателя увеличиваются, нам нужно обеспечить еще больший старт для свечи зажигания, чтобы произошло полное сгорание. По этой причине в большинстве распределителей встроено механическое продвижение.
По мере того, как распределитель вращается все быстрее и быстрее с оборотами двигателя, центробежные силы отбрасывают грузы внутри корпуса распределителя, перемещая кулачковый механизм и опережая синхронизацию. Это механическое (также известное как центробежное) опережение является чрезвычайно надежным и упрощенным подходом к управлению синхронизацией двигателя при заданных оборотах двигателя. Его можно отрегулировать, изменив жесткость пружин на грузах распределителя, а величину механического продвижения можно увеличить или уменьшить в зависимости от стопорных втулок в механизме. Мы заставляем механическое опережение звучать довольно хорошо — и теоретически это так, — но есть серьезная проблема с ним как с единственным источником компенсации опережения зажигания. Механическое продвижение зависит от одного входа, и только одного входа: оборотов в минуту. Он не может учитывать нагрузку двигателя, топливную смесь или любые другие переменные, определяющие идеальное опережение зажигания. По этой причине его лучше всего сочетать с другой формой опережения зажигания: как вы уже догадались, вакуумной канистрой.
Если бы вы поставили индикатор опережения зажигания на машину, едущую по шоссе с правильно подключенным вакуумным усилителем, вы были бы очень удивлены, увидев где-то около 40-50 градусов опережения зажигания. Пинг города? Центральная детонация? Неа. Не на ровном участке шоссе. В этой ситуации то, что многие могут счесть радикальным количеством времени, на самом деле весьма полезно для производительности двигателя.
Синхронизация, которая потенциально может повредить двигатель при полностью открытой дроссельной заслонке (WOT), на самом деле может помочь ему добиться значительного увеличения расхода топлива на милю на галлон на шоссе. Видите ли, бедные топливные смеси сгорают очень медленно, и в крейсерском режиме двигатель должен приближаться к стехиометрическому соотношению примерно 14,7: 1 (примерно самое бедное, которое он когда-либо работал). Увеличенный угол опережения зажигания за счет опережения вакуума позволяет обедненной крейсерской смеси достичь максимально полного сгорания во время рабочего такта и максимизировать эффективность двигателя.
Но как система вакуумного продвижения узнает, когда включаться? Простой. Когда автомобиль движется по ровному участку шоссе, дроссельные заслонки в корпусе дроссельной заслонки или карбюратор едва приоткрываются, поскольку для движения автомобиля по ровному участку дороги на высокой передаче требуется очень мало лошадиных сил.
Когда обороты двигателя на шоссе составляют 2000-3000 об/мин, а дроссельная заслонка слегка приоткрыта, вакуум в коллекторе резко возрастает. Это отрицательное давление оказывает тянущее усилие на диафрагму внутри вакуумной камеры, с которой связан механизм для опережения.
Допустим, вы столкнулись с холмом или собираетесь обогнать другую машину, когда едете по шоссе. Когда вы нажимаете больше газа, воздух устремляется через карбюратор во впускной коллектор, увеличивая давление и толкая диафрагму в вакууме, что может сразу же вернуться назад, замедляя время до того места, где оно обычно было бы, с учетом оборотов двигателя и механического опережения.
Куда должен быть направлен вакуумный фильтр?
Было много споров о том, следует ли подключать вакуумный контейнер к портированному или прямому источнику вакуума. Интернет-форумы изобилуют мнениями обеих сторон спора. Однако есть правильный и неправильный путь. И это не мнение; это просто факт.
Подключение вакуумного продвижения к прямому источнику позволит ему работать на холостом ходу, что хорошо по ряду причин. Как и в крейсерских условиях, на холостом ходу двигатели работают медленнее, чем под нагрузкой. Опять же, это означает, что смесь горит медленнее и для оптимизации горения требуется более ранняя искра. Обеспечение полного сгорания смеси перед выходом через выпускное отверстие также помогает двигателю работать с меньшим охлаждением на холостом ходу. Все автомобили с карбюратором были настроены на прямой вакуум к распределителю до того, как появились более строгие требования к выбросам.
Вакуумные источники с отверстиями являются результатом законов о выбросах и производителей, которые делают все возможное, чтобы заставить большие двигатели V8 пропускать смог до установки каталитического нейтрализатора. Идея заключалась в том, что, используя минимальное опережение зажигания на холостом ходу или вообще не используя его, выхлопные газы оставляли бы цилиндр все еще в огне и помогали максимизировать эффективность устаревших систем впрыска воздуха. Двигатели той эпохи часто очень и очень сильно нагревались, были подвержены деформации выпускных клапанов, трещинам в головках цилиндров и другим проблемам. Использование опережения зажигания с отверстиями по-прежнему позволит вакуумному опережению выполнять свою работу при устойчивом крейсерском режиме, но все преимущества охлаждения на холостом ходу будут потеряны.
Вот небольшой эксперимент, который вы можете провести на своей машине. Подключите вакуумный клапан к источнику вакуума с отверстиями и проверьте обороты холостого хода.
Теперь переключите опережение вакуума на прямой источник вакуума и снова проверьте обороты холостого хода? Спорим на деньги, что обороты увеличились. Почему? Потому что дополнительный угол опережения зажигания, обеспечиваемый вакуумным адсорбером и источником полного вакуума в коллекторе, позволил двигателю более эффективно сжигать воздушно-топливную смесь. Таким образом, он производит больше мощности (даже на холостом ходу), и в результате увеличивается число оборотов.
Куда направить вакуумный контейнер для форсированного применения?
Если ваш автомобиль оснащен вентилятором или турбокомпрессором, вы все равно можете подключить вакуумный насос. Вакуумное продвижение не знает разницы между положительным давлением и нулевым давлением. На самом деле, он отвечает на них так же. Когда ваш турбокомпрессор создает положительное давление в коллекторе (наддув), ускорение вакуума немедленно прекращается, точно так же, как в безнаддувном автомобиле, у которого только что открыта дроссельная заслонка.
Теперь, вот где все может стать немного грязным. В ситуации с воздуходувкой Рутса подача вакуума к распределителю должна проходить под воздуходувкой. В некоторых случаях между карбюратором и верхней частью воздуходувки может быть небольшой вакуум, и последнее, что вам нужно, это чтобы распределитель получил ложный сигнал вакуума и опережал синхронизацию при наддуве.
Гоночные автомобили не оснащены вакуумными системами, зачем мне?
Это правда. Если вы отправитесь на местную дрэг-стрипу и посмотрите на большинство дистрибьюторов, доставляющих искру к своим двигателям с прыжками, вы заметите отчетливое отсутствие вакуумных канистр. Причина этого проста: гоночные автомобили работают в основном на полном газу — как и следовало ожидать от «гоночного» автомобиля. В отличие от трамваев, которые должны заводиться холодными, получать приемлемую экономию топлива и работать на холостом ходу без перегрева, гоночные автомобили не испытывают такой большой разницы в условиях эксплуатации.
И, как мы уже говорили ранее, опережения вакуума не существует при низком вакууме в коллекторе, система ничего не даст на столе автомобиля, который движется с полностью открытой дроссельной заслонкой. Может ли вакуумная канистра вызвать проблемы на гоночном автомобиле? Нет, не будет, но во имя простоты большинство дистрибьюторов, ориентированных на гонки, исключают их из списка.
1. Этот блок DUI от Performance Distributors Street/Strip будет использоваться в нашем движке проекта Blown Budget в следующей статье. Он оснащен высокопроизводительной катушкой и вакуумной канистрой для уличного использования.
2. При работе с наддувом убедитесь, что подача вакуума к распределителю расположена под нагнетателем. Подключение его к карбюратору может создать ложный вакуумный сигнал при наддуве, что может вызвать чрезмерное опережение зажигания и детонацию.
3. Вот крупный план механической системы продвижения.
По мере увеличения числа оборотов грузы отклоняются, перемещая положение выступов редуктора относительно магнитного датчика. Скорость продвижения регулируется жесткостью пружин и степенью вращения вала, которая обычно ограничивается стопорной втулкой.
4. Вот задняя сторона механизма подачи вакуума. Внутри баллона находится диафрагма, которая при воздействии высокого вакуума в коллекторе натягивает рычажное соединение, чтобы поворачивать положение упорных выступов. Когда источник вакуума рассеивается, например, в условиях WOT, опережение возвращается туда, где оно обычно было бы при этих оборотах.
Популярные страницы
Toyota Camry 2024 года: все, что мы знаем о новом седане
Новый трехрядный внедорожник Lexus TX вмещает до 8 пассажиров
BMW 5 серии и i5 EV 2024 г. Первый взгляд : Электрифицированный в любом случае
Мы платим 650 долларов в год за подписку на наш Ford F-150 Lightning
Новые фотографии Lexus GX следующего поколения выглядят чертовски крутыми
Рекомендуемые MotorTrend истории
Вы поверите, что эта женщина пережила, чтобы вернуть свой украденный классический автомобиль
Моника Гондерман |
м.т.
Если после того, как был резко добавлен газ, опережение зажигания уменьшилось по крайней мере на 1С, значит, датчик детонации неисправен.